Implementation of a Floating Head Pressure Condensation Control to Reduce Electrical Energy Consumption in an Industrial Refrigeration System
Abstract
:Featured Application
Abstract
1. Introduction
2. Methodology
2.1. Experimental Bench
2.2. Industrial Refrigeration System
2.3. Modeling of the Logical Control
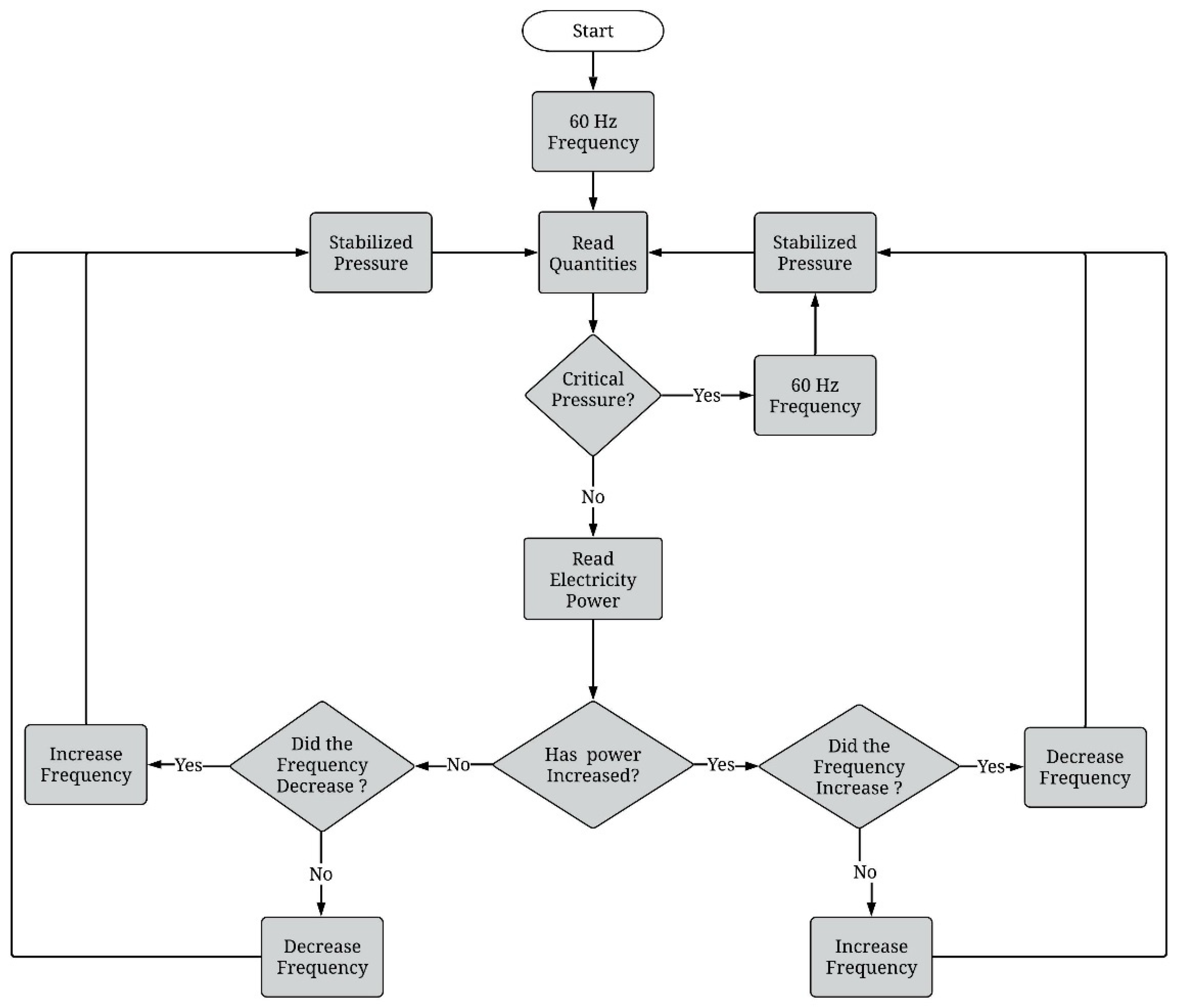
- Initially, it started the refrigeration facility with the airflow rate of the evaporative condenser (EC) at the maximum magnitude;
- The model collected the operation data variables that were part of the process;
- At this point, the condensation pressure value was changed. In this step, if the head pressure achieved a critical limit as previously established, logical control modeling improved the maximum mass flow rate of the air through the EC to reduce the pressure levels. At each pressure input, it was necessary to wait a required time interval for stabilization of the pressures and temperatures. The stabilization time is very important to the system to avoid impacts caused by the variation of the mass flow rate of the air. If the condensation pressure did not achieve a critical level, the logical model read the instantaneous consumed power and, at the same time, evaluated the magnitudes of the other stored quantities (condensation pressure and temperatures);
- In case a reduction in the electricity consumption has occurred, the algorithm examined the last item in the database and identified whether there was a reduction in the frequency operation of electric motors of the fans. If positive, the algorithm decided to reduce the operation frequency again. If negative, the algorithm increased the frequency. An analog action occurs when the electricity consumption increases, i.e., if the previous action led to the increase in the operation frequency, the algorithm leads to the reduction in operation frequency of the fans; on the other hand, if the previous action led to reduction in the frequency, the new intervention reduces the rotation of the electric motors. In the present algorithm control, the frequency can be varied 5 Hz for each time step.
3. Results and Discussion
3.1. Analysis of the Experimental Bench
3.2. Analysis in an Industrial Refrigeration System
3.2.1. Electric Power Consumed by the Condenser
3.2.2. Effects of the Interaction between the Compressor and the EC
4. Conclusions
Author Contributions
Funding
Data Availability Statement
Acknowledgments
Conflicts of Interest
Nomenclature
| Parameters | ||
| Pn | Nominal power | kW |
| Pm | Measured power | kW |
| V | Velocity | m/s |
| Mass flow rate of the air | kg/s | |
| Mass flow rate of the air in the nominal condition | kg/s | |
| T | Temperature | °C |
| TDB | Dry bulb temperature | °C |
| TWB | Wet bulb temperature | °C |
| TC | Condensation temperature | °C |
| P | Pressure | bar |
| UR | Relative humidity | bar |
| Poverall | Overall electrical power | kW |
| qrej | Heat transfer rate rejection in the evaporative condenser | kW |
| Pmotor | Motor electrical power | kW |
| Pmin | Minimum electrical power | kW |
| Pmax | Maximum electrical power | kW |
| Abbreviations | ||
| COP | Coefficient of performance | |
| CP | Compressor | |
| EC | Evaporative condenser | |
| FHPCC | Floating head pressure condensation control | |
| HVAC | Heating, ventilation, and air conditioning | |
| OCP | Operation condensation pressure | |
| PLC | Programmable logic controller | |
| VSD | Variable speed drive | |
| Diff | Difference |
References
- World Electricity Final Consumption by Sector, 1974–2017—Charts—Data & Statistics, IEA. Available online: https://www.iea.org/data-and-statistics/charts/world-electricity-final-consumption-by-sector-1974-2019 (accessed on 9 January 2021).
- Chen, B.; Wang, Y.; Wang, R.; Zhu, Z.; Ma, L.; Qiu, X.; Dai, W. The Gray-Box Based Modeling Approach Integrating Both Mechanism-Model and Data-Model: The Case of Atmospheric Contaminant Dispersion. Symmetry 2020, 12, 254. [Google Scholar] [CrossRef] [Green Version]
- Máša, V.; Touš, M.; Pavlas, M. Using a utility system grey-box model as a support tool for progressive energy management and automation of buildings. Clean Technol. Environ. Policy 2016, 18, 195–208. [Google Scholar] [CrossRef]
- Manske, K.A.; Reindl, D.T.; Klein, S.A. Evaporative condenser control in industrial refrigeration systems. Int. J. Refrig. 2001, 24, 676–691. [Google Scholar] [CrossRef]
- Lu, W.; Meng, Z.; Sun, Y.; Zhong, Q.; Zhu, H. Improved energy performance of ammonia recycling system using floating condensing temperature control. Appl. Therm. Eng. 2016, 102, 1011–1018. [Google Scholar] [CrossRef]
- Chan, K.T.; Yu, F.W. Applying condensing-temperature control in air-cooled reciprocating water chillers for energy efficiency. Appl. Energy 2002, 72, 565–581. [Google Scholar] [CrossRef]
- Yu, F.W.; Chan, K.T. Modelling of the coefficient of performance of an air-cooled screw chiller with variable speed condenser fans. Build. Environ. 2006, 41, 407–417. [Google Scholar] [CrossRef]
- Aprea, C.; Mastrullo, R.; Renno, C. Fuzzy control of the compressor speed in a refrigeration plant. Int. J. Refrig. 2004, 27, 639–648. [Google Scholar] [CrossRef]
- Aprea, C.; Mastrullo, R.; Renno, C. Experimental analysis of the scroll compressor performances varying its speed. Appl. Therm. Eng. 2006, 26, 983–992. [Google Scholar] [CrossRef]
- Karunakaran, R.; Iniyan, S.; Goic, R. Energy efficient fuzzy based combined variable refrigerant volume and variable air volume air conditioning system for buildings. Appl. Energy 2010, 87, 1158–1175. [Google Scholar] [CrossRef]
- Pinnola, C.F.; Vargas, J.V.C.; Buiar, C.L.; Ordonez, J.C. Energy consumption reduction in existing HVAC-R systems via a power law controlling kit. Appl. Therm. Eng. 2015, 82, 341–350. [Google Scholar] [CrossRef]
- Yu, F.W.; Ho, W.T.; Chan, K.T.; Sit, R.K.Y. Logistic regression-based optimal control for air-cooled chiller. Int. J. Refrig. 2018, 85, 200–212. [Google Scholar] [CrossRef]
- Mcquiston, F.C.; Parker, J.D.; Spitler, J.D. Heating, Ventilating, and Air Conditioning: Analysis and Design; John Wiley & Sons: Danvers, MA, USA, 2005. [Google Scholar]
- Schibuola, L.; Scarpa, M.; Tambani, C. Variable speed drive (VSD) technology applied to HVAC systems for energy saving: An experimental investigation. Energy Procedia 2018, 148, 806–813. [Google Scholar] [CrossRef]
- Saidur, R.; Mekhilef, S.; Ali, M.B.; Safari, A.; Mohammed, H.A. Applications of variable speed drive (VSD) in electrical motors energy savings. Renew. Sustain. Energy Rev. 2021, 16, 543–550. [Google Scholar] [CrossRef]
- Al-Bassam, E.; Alasseri, R. Measurable energy savings of installing variable frequency drives for cooling towers’ fans, compared to dual speed motors. Energy Build. 2013, 67, 261–266. [Google Scholar] [CrossRef]
- Yu, F.W.; Ho, W.T.; Chan, K.T.; Sit, R.K.Y.; Yang, J. Economic analysis of air-cooled chiller with advanced heat rejection. Int. J. Refrig. 2017, 73, 54–64. [Google Scholar] [CrossRef]
- Acunha, I.C.; Schneider, P.S. Consolidated experimental heat and mass transfer database for a reduced scale evaporative condenser. Int. J. Refrig. 2016, 66, 21–31. [Google Scholar] [CrossRef]







| Frequency (Hz) | Volumetric Flow Rate of the Air (m3/s) | Consumption CP + EC (kW) | Condensation Pressure (bar) |
|---|---|---|---|
| 50 | 4.16 | 3.19 | 10.53 |
| 45 | 3.74 | 2.92 | 10.59 |
| 40 | 3.22 | 2.66 | 10.72 |
| 35 | 2.80 | 2.50 | 10.92 |
| 30 | 2.42 | 2.36 | 11.08 |
| 25 | 2.04 | 1.81 | 10.58 |
| 20 | 1.59 | 1.85 | 11.42 |
| 15 | 1.14 | 2.41 | 13.22 |
| 10 | 0.66 | 2.51 | 14.44 |
| Pn (kW) | Pm (kW) | Difference (%) | |
|---|---|---|---|
| 1.00 | 1.89 | 1.89 | 0.00 |
| 0.92 | 1.89 | 1.51 | 20.88 |
| 0.85 | 1.89 | 1.16 | 38.98 |
| 0.73 | 1.89 | 0.92 | 51.86 |
| 0.66 | 1.89 | 0.69 | 63.81 |
| 0.58 | 1.89 | 0.52 | 72.51 |
| 0.48 | 1.89 | 0.40 | 79.00 |
| 0.39 | 1.89 | 0.29 | 84.22 |
| 0.31 | 1.89 | 0.24 | 86.89 |
| Sample | Pmin (kW) | Pmax (kW) | TWB (°C) | Diff. % | Sample | Pmin (kW) | Pmax (kW) | TWB (°C) | Diff. % |
|---|---|---|---|---|---|---|---|---|---|
| 1 | 36.97 | 38.98 | 8.6 | 5.18 | 11 | 34.75 | 37.23 | 11.3 | 6.66 |
| 2 | 38.33 | 40.99 | 12.2 | 6.48 | 12 | 35.05 | 37.20 | 11.4 | 5.77 |
| 3 | 37.33 | 39.75 | 12.7 | 6.10 | 13 | 34.00 | 38.31 | 11.1 | 11.25 |
| 4 | 35.05 | 37.16 | 11.8 | 5.69 | 14 | 33.84 | 38.18 | 11.0 | 11.36 |
| 5 | 36.00 | 38.58 | 11.2 | 6.70 | 15 | 35.28 | 38.92 | 13.3 | 9.35 |
| 6 | 35.57 | 38.55 | 11.3 | 7.73 | 16 | 36.21 | 39.21 | 13.5 | 7.66 |
| 7 | 33.99 | 36.16 | 8.9 | 6.01 | 17 | 36.44 | 39.62 | 13.6 | 8.02 |
| 8 | 33.92 | 35.89 | 8.6 | 5.49 | 18 | 38.09 | 41.35 | 16.9 | 7.88 |
| 9 | 36.57 | 40.46 | 14.7 | 9.63 | 19 | 38.01 | 40.84 | 17.0 | 6.91 |
| 10 | 36.77 | 39.89 | 14.7 | 7.82 | 20 | 37.81 | 41.21 | 17.0 | 8.25 |
Publisher’s Note: MDPI stays neutral with regard to jurisdictional claims in published maps and institutional affiliations. |
© 2021 by the authors. Licensee MDPI, Basel, Switzerland. This article is an open access article distributed under the terms and conditions of the Creative Commons Attribution (CC BY) license (https://creativecommons.org/licenses/by/4.0/).
Share and Cite
Carrir, F.L.d.C.; Biserni, C.; Aguiar, D.B.; dos Santos, E.D.; Acunha Júnior, I.C. Implementation of a Floating Head Pressure Condensation Control to Reduce Electrical Energy Consumption in an Industrial Refrigeration System. Appl. Sci. 2021, 11, 11923. https://doi.org/10.3390/app112411923
Carrir FLdC, Biserni C, Aguiar DB, dos Santos ED, Acunha Júnior IC. Implementation of a Floating Head Pressure Condensation Control to Reduce Electrical Energy Consumption in an Industrial Refrigeration System. Applied Sciences. 2021; 11(24):11923. https://doi.org/10.3390/app112411923
Chicago/Turabian StyleCarrir, Fábio Luiz da Costa, Cesare Biserni, Danilo Barreto Aguiar, Elizaldo Domingues dos Santos, and Ivoni Carlos Acunha Júnior. 2021. "Implementation of a Floating Head Pressure Condensation Control to Reduce Electrical Energy Consumption in an Industrial Refrigeration System" Applied Sciences 11, no. 24: 11923. https://doi.org/10.3390/app112411923
APA StyleCarrir, F. L. d. C., Biserni, C., Aguiar, D. B., dos Santos, E. D., & Acunha Júnior, I. C. (2021). Implementation of a Floating Head Pressure Condensation Control to Reduce Electrical Energy Consumption in an Industrial Refrigeration System. Applied Sciences, 11(24), 11923. https://doi.org/10.3390/app112411923

