A Multi-Provider End-to-End Dynamic Orchestration Architecture Approach for 5G and Future Communication Systems
Abstract
:1. Introduction
2. Problem Statement
3. 5G-Related Work
4. Proposed Orchestrator
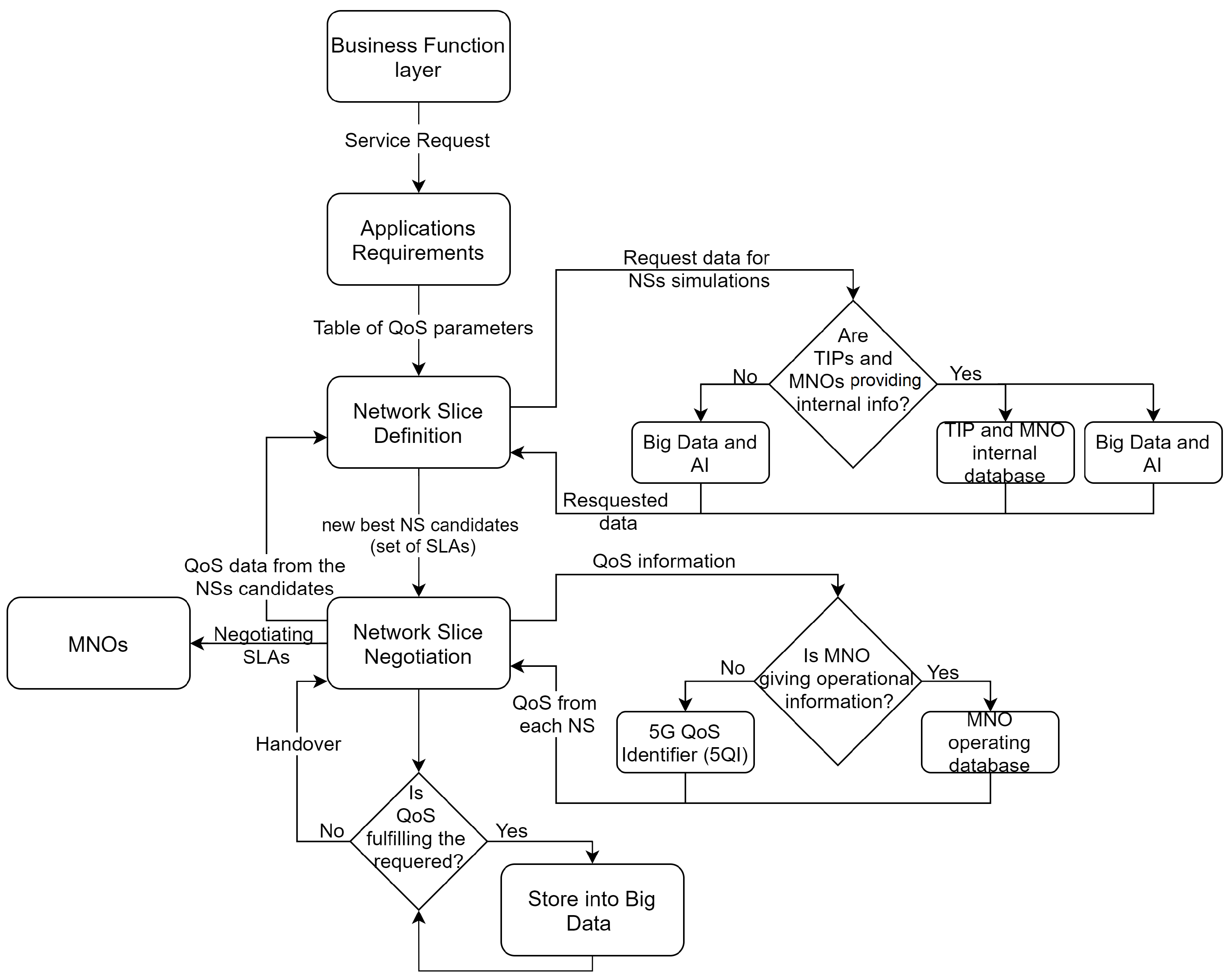
- 1.
- First, the 5G-Horizontal receives the description of the service request to be provided (represented by the arrow Service Request) in a standardized format from the Business Function layer [23,31], with the definitions established in [81]. Moreover, for executing QoS parameters and SLA analysis (QoE), an instance that will be hosted at the edge of the network, as described in Section 4.1.4, which uses multicriteria decision-making methods, will analyze the parameters at run time, such as mapping (labeling) from the radio base station (gNodeB). As observed, the Service is set up based on historical service data stored in a Big Data structure, in which AI algorithms are used to estimate service resource requirements according to operation history to fit network slicing parameters to packages flow needs.
- 2.
- The Service Request is received by the Application Requirements block, whose function is to generate the information for defining the NS. This follows the description of the services, from which the network performance requirements necessary for providing the service with the quality requirement contracted by the end-user to the SP are extracted, that is, a table of QoS parameters is defined from generic templates existing in the database of the block and filled with the respective values necessary to serve the end-user. AI tools and service history databases will be used to implement this block.
- 3.
- The data tables generated by the Application Requirements block are received by the Network Slice Definition block, which accounts for generating the NS through a series of generic SLAs (types of NSs), which will be sent to the Network Slice Negotiation block so that the NS can be negotiated with the TIPs and MNOs.
- 4.
- To generate the list of candidate NSs, the Network Slice Definition block simulates its operation for each of the NSs present in the list, considering the data present in the operational databases.
- 5.
- After the simulation, the candidates will be sent to the Network Slice Negotiation block through a set of SLAs.
- 6.
- Then, in the opposite direction, the Network Slice Definition block receives QoS data from the services and draws up a new list of candidate NSs if it is not feasible to establish the NSs for the services in progress and whose requirements are not being met (impossibility of horizontal handover). This feedback is part of the proposed Orchestrator’s dynamic and operating time specification, and also to popularize the operation database, which has a Big Data structure.
- 7.
- Candidate NSs are sent to the Network Slice Negotiation block, which accounts for negotiating and establishing NSs through the negotiation of SLAs with the MNOs involved in the slicing in question (horizontal orchestration).
- 8.
- In the next step, the Network Slice Negotiation block sends the SLAs to MNOs, and then negotiates and accepts them by those MNOs.
- 9.
- Conversely, to close the control loop, the Network Slice Negotiation block will collect QoS information from 5G QoS Identifier (5QI) or even, if possible, QoS offered by the networks that make up each NS in operation to perform simulations and predict the future situation of each. If there is a probability above a particular critical value (which will be defined and adjusted throughout the operation of 5G-Horizontal, using AI and Big Data tools), a handover procedure will be performed to avoid discontinuity of service or loss of quality.
- 10.
- Finally, the existence of the Big Data structure is essential, where information about services and operation is stored, from which data parameters are collected using NetOps and DevOps techniques, populating relational or non-relational bases. Hence, the AI algorithms will consume the dump and make the prediction analysis based on the defined periodicity or business analysis (operation costs), defined periods (historical analysis), and future operations. It is expected that the more the Orchestrator is used, the more precisely and faster it operates. The private distributed cloud computing environment adopted will allow the Orchestrator, which is implemented in software, to operate adequately and safely.
4.1. Description of the Architecture
4.1.1. Multi-Provider Service Leader Plane
4.1.2. E2E Network Slice Orchestration Plane
4.1.3. Logical Multi-Provider Network Slices
4.1.4. Multi-Provider Network Slice Selector
4.2. Solution Considerations
4.2.1. Multi-Provider Network Slice Configuration
4.2.2. Multi-Provider Network Slice Modification
4.3. Preliminary Contributions
5. Experimental Evaluation
- If E2E Latency is High and Reliability is Low and Data Rate is Low and Communication Range is Low, then discourse universe (mos) is bad;
- If E2E Latency is High and Reliability is Low and Data Rate is Low and Communication Range is Medium, mos is bad;
- If E2E Latency is High and Reliability is Low and Data Rate is Medium and Communication Range is Low, mos is bad;
- If E2E Latency is High and Reliability is Low and Data Rate is Medium and Communication Range is Medium, mos is bad;
- If E2E Latency is High and Reliability is Medium and Data Rate is Low and Communication Range is Low, mos is bad;
- If E2E Latency is High and Reliability is Medium and Data Rate is Low and Communication Range is Medium, mos is bad;
- If E2E Latency is High and Reliability is Medium and Data Rate is Medium and Communication Range is Low, mos is bad;
- If E2E Latency is Medium and Reliability is Low and Data Rate is Low and Communication Range is Low, mos is bad.
6. Results and Discussion
7. Conclusions
- Its main functional components, including the Multi-Provider Slice Manager, United Connectivity Resource Manager, and United Cloud Mediator elements.
- Interworking issues with the conventional single administrator Fully Fledged network domain, wherein NSSIs are established by combining computing, storage, and network slates with RAN, transport, and core network capabilities.
- 1.
- To guarantee the fulfillment of the requirements of each application and, therefore, better QoS and experience to users;
- 2.
- Ensure flexibility for new business models, which will imply new services and better prices for users;
- 3.
- Enable the improvement of competition, which will also imply better prices for users;
- 4.
- Facilitate the establishment of regulatory models and, consequently, greater control and organization of the regulatory body;
- 5.
- Improve sustainability, as all the resources of 5G networks will be better utilized and intelligent applications may effectively and simultaneously exist, minimizing the consumption of, for example, electricity, fossil fuels, and so on.
Author Contributions
Funding
Institutional Review Board Statement
Informed Consent Statement
Data Availability Statement
Acknowledgments
Conflicts of Interest
Nomenclature
| A. ABBREVIATIONS | |
| 3GPP | 3rd Generation Partnership Project |
| 4G | Fourth Generation Mobile Networks |
| 5G | Fifth Generation Mobile Networks |
| 5GC | 5G Core |
| 5G-H | 5G-Horizontal: Operating Time Dynamic Multi-Provider Orchestrator for |
| 5G and Future Generations Mobile Networks | |
| 5G-PPP | 5G Infrastructure Public Private Partnership |
| 5QI | 5G QoS Identifier |
| 6G | Sixth Generation Mobile Networks |
| AI | Artificial Intelligence |
| API | Application Programming Interface |
| AR | Augmented Reality |
| CBR | Constant Bit Rate |
| CI | Confidence Interval |
| CLI | Command Line Interface |
| E2E | End-To-End |
| ETSI | European Telecommunications Standards Institute |
| gNodeB | Radio base station |
| GUI | Graphical User Interface |
| IMT-2020 | International Mobile Telecommunications-2020 (5G) |
| IoT | Internet of Things |
| ITU | International Telecommunications Union |
| JSON | Java Script Object Notation |
| LCM | Life-Cycle Management |
| LTE | Long-Term Evolution |
| MADM | Multiple Attribute Decision Making |
| MANO | MANagement and Orchestration |
| ML | Machine Learning |
| MNO | Mobile Network Operator |
| MOS | Mean Opinion Score |
| NFV | Network Function Virtualization |
| NFVO | NFV Orchestrator |
| NS | Network Slice |
| NSI | Network Slice Instance |
| ONAP | Open Network Automation Platform |
| OSM | Open Source Mano |
| PNF | Physical Network Function |
| QoE | Quality of Experience |
| QoS | Quality of Service |
| QoV | Quality of Video |
| RAN | Radio Access Network |
| SD | Standard Deviation |
| SDN | Software-Defined Networking |
| SDR | Software-Defined Radio |
| SLA | Service Level Agreement |
| SNSI | Sub-Network Slice Instance |
| SP | Service Provider |
| TIP | Telecommunications Infrastructure Provider |
| TOPSIS | Technique for Order Preference by Similarity to Ideal Solution |
| UE | User Equipment |
| UPF | User Plane Function |
| V2X | Vehicle-to-Everything |
| VAR | Variance |
| VIM | Virtualized Infrastructure Manager |
| VM | Virtual Machine |
| VMM | Virtual Machine Monitor |
| VNF | Virtual Network Function |
| VNFM | VNF Manager |
| VoD | Video on Demand |
| VR | Virtual Reality |
| WAN | Wide Area Network |
| B. SYMBOLS | |
| Output crisp value | |
| m | Number of output fuzzy sets |
| Membership degree of each calculated output fuzzy set | |
| Center point of the set | |
Appendix A
| RULE | IF | THEN | |||||||||||||||
|---|---|---|---|---|---|---|---|---|---|---|---|---|---|---|---|---|---|
| Latency | Reliability | Data Rate | Range | mos | |||||||||||||
| Low | Medium | High | Low | Medium | High | Low | Medium | High | Low | Medium | High | Bad | Close to Good | Good | Close to Great | Great | |
| 1 | ⨀ | ⨀ | ⨀ | ⨀ | √ | ||||||||||||
| 2 | ⨀ | ⨀ | ⨀ | ⨀ | √ | ||||||||||||
| 3 | ⨀ | ⨀ | ⨀ | ⨀ | √ | ||||||||||||
| 4 | ⨀ | ⨀ | ⨀ | ⨀ | √ | ||||||||||||
| 5 | ⨀ | ⨀ | ⨀ | ⨀ | √ | ||||||||||||
| 6 | ⨀ | ⨀ | ⨀ | ⨀ | √ | ||||||||||||
| 7 | ⨀ | ⨀ | ⨀ | ⨀ | √ | ||||||||||||
| 8 | ⨀ | ⨀ | ⨀ | ⨀ | √ | ||||||||||||
| 9 | ⨀ | ⨀ | ⨀ | ⨀ | √ | ||||||||||||
| 10 | ⨀ | ⨀ | ⨀ | ⨀ | √ | ||||||||||||
| 11 | ⨀ | ⨀ | ⨀ | ⨀ | √ | ||||||||||||
| 12 | ⨀ | ⨀ | ⨀ | ⨀ | √ | ||||||||||||
| 13 | ⨀ | ⨀ | ⨀ | ⨀ | √ | ||||||||||||
| 14 | ⨀ | ⨀ | ⨀ | ⨀ | √ | ||||||||||||
| 15 | ⨀ | ⨀ | ⨀ | ⨀ | √ | ||||||||||||
| 16 | ⨀ | ⨀ | ⨀ | ⨀ | √ | ||||||||||||
| 17 | ⨀ | ⨀ | ⨀ | ⨀ | √ | ||||||||||||
| 18 | ⨀ | ⨀ | ⨀ | ⨀ | √ | ||||||||||||
| 19 | ⨀ | ⨀ | ⨀ | ⨀ | √ | ||||||||||||
| 20 | ⨀ | ⨀ | ⨀ | ⨀ | √ | ||||||||||||
| 21 | ⨀ | ⨀ | ⨀ | ⨀ | √ | ||||||||||||
| 22 | ⨀ | ⨀ | ⨀ | ⨀ | √ | ||||||||||||
| 23 | ⨀ | ⨀ | ⨀ | ⨀ | √ | ||||||||||||
| 24 | ⨀ | ⨀ | ⨀ | ⨀ | √ | ||||||||||||
| 25 | ⨀ | ⨀ | ⨀ | ⨀ | √ | ||||||||||||
| 26 | ⨀ | ⨀ | ⨀ | ⨀ | √ | ||||||||||||
| 27 | ⨀ | ⨀ | ⨀ | ⨀ | √ | ||||||||||||
| 28 | ⨀ | ⨀ | ⨀ | ⨀ | √ | ||||||||||||
| 29 | ⨀ | ⨀ | ⨀ | ⨀ | √ | ||||||||||||
| 30 | ⨀ | ⨀ | ⨀ | ⨀ | √ | ||||||||||||
| 31 | ⨀ | ⨀ | ⨀ | ⨀ | √ | ||||||||||||
| 32 | ⨀ | ⨀ | ⨀ | ⨀ | √ | ||||||||||||
| 33 | ⨀ | ⨀ | ⨀ | ⨀ | √ | ||||||||||||
| 34 | ⨀ | ⨀ | ⨀ | ⨀ | √ | ||||||||||||
| 35 | ⨀ | ⨀ | ⨀ | ⨀ | √ | ||||||||||||
| 36 | ⨀ | ⨀ | ⨀ | ⨀ | √ | ||||||||||||
| 37 | ⨀ | ⨀ | ⨀ | ⨀ | √ | ||||||||||||
| 38 | ⨀ | ⨀ | ⨀ | ⨀ | √ | ||||||||||||
| 39 | ⨀ | ⨀ | ⨀ | ⨀ | √ | ||||||||||||
| 40 | ⨀ | ⨀ | ⨀ | ⨀ | √ | ||||||||||||
| RULE | IF | THEN | |||||||||||||||
|---|---|---|---|---|---|---|---|---|---|---|---|---|---|---|---|---|---|
| Latency | Reliability | Data Rate | Range | mos | |||||||||||||
| Low | Medium | High | Low | Medium | High | Low | Medium | High | Low | Medium | High | Bad | Close to Good | Good | Close to Great | Great | |
| 41 | ⨀ | ⨀ | ⨀ | ⨀ | √ | ||||||||||||
| 42 | ⨀ | ⨀ | ⨀ | ⨀ | √ | ||||||||||||
| 43 | ⨀ | ⨀ | ⨀ | ⨀ | √ | ||||||||||||
| 44 | ⨀ | ⨀ | ⨀ | ⨀ | √ | ||||||||||||
| 45 | ⨀ | ⨀ | ⨀ | ⨀ | √ | ||||||||||||
| 46 | ⨀ | ⨀ | ⨀ | ⨀ | √ | ||||||||||||
| 47 | ⨀ | ⨀ | ⨀ | ⨀ | √ | ||||||||||||
| 48 | ⨀ | ⨀ | ⨀ | ⨀ | √ | ||||||||||||
| 49 | ⨀ | ⨀ | ⨀ | ⨀ | √ | ||||||||||||
| 50 | ⨀ | ⨀ | ⨀ | ⨀ | √ | ||||||||||||
| 51 | ⨀ | ⨀ | ⨀ | ⨀ | √ | ||||||||||||
| 52 | ⨀ | ⨀ | ⨀ | ⨀ | √ | ||||||||||||
| 53 | ⨀ | ⨀ | ⨀ | ⨀ | √ | ||||||||||||
| 54 | ⨀ | ⨀ | ⨀ | ⨀ | √ | ||||||||||||
| 55 | ⨀ | ⨀ | ⨀ | ⨀ | √ | ||||||||||||
| 56 | ⨀ | ⨀ | ⨀ | ⨀ | √ | ||||||||||||
| 57 | ⨀ | ⨀ | ⨀ | ⨀ | √ | ||||||||||||
| 58 | ⨀ | ⨀ | ⨀ | ⨀ | √ | ||||||||||||
| 59 | ⨀ | ⨀ | ⨀ | ⨀ | √ | ||||||||||||
| 60 | ⨀ | ⨀ | ⨀ | ⨀ | √ | ||||||||||||
| 61 | ⨀ | ⨀ | ⨀ | ⨀ | √ | ||||||||||||
| 62 | ⨀ | ⨀ | ⨀ | ⨀ | √ | ||||||||||||
| 63 | ⨀ | ⨀ | ⨀ | ⨀ | √ | ||||||||||||
| 64 | ⨀ | ⨀ | ⨀ | ⨀ | √ | ||||||||||||
| 65 | ⨀ | ⨀ | ⨀ | ⨀ | √ | ||||||||||||
| 66 | ⨀ | ⨀ | ⨀ | ⨀ | √ | ||||||||||||
| 67 | ⨀ | ⨀ | ⨀ | ⨀ | √ | ||||||||||||
| 68 | ⨀ | ⨀ | ⨀ | ⨀ | √ | ||||||||||||
| 69 | ⨀ | ⨀ | ⨀ | ⨀ | √ | ||||||||||||
| 70 | ⨀ | ⨀ | ⨀ | ⨀ | √ | ||||||||||||
| 71 | ⨀ | ⨀ | ⨀ | ⨀ | √ | ||||||||||||
| 72 | ⨀ | ⨀ | ⨀ | ⨀ | √ | ||||||||||||
| 73 | ⨀ | ⨀ | ⨀ | ⨀ | √ | ||||||||||||
| 74 | ⨀ | ⨀ | ⨀ | ⨀ | √ | ||||||||||||
| 75 | ⨀ | ⨀ | ⨀ | ⨀ | √ | ||||||||||||
| 76 | ⨀ | ⨀ | ⨀ | ⨀ | √ | ||||||||||||
| 77 | ⨀ | ⨀ | ⨀ | ⨀ | √ | ||||||||||||
| 78 | ⨀ | ⨀ | ⨀ | ⨀ | √ | ||||||||||||
| 79 | ⨀ | ⨀ | ⨀ | ⨀ | √ | ||||||||||||
| 80 | ⨀ | ⨀ | ⨀ | ⨀ | √ | ||||||||||||
| 81 | ⨀ | ⨀ | ⨀ | ⨀ | √ | ||||||||||||
References
- Akpakwu, G.A.; Silva, B.J.; Hancke, G.P.; Abu-Mahfouz, A.M. A Survey on 5G Networks for the Internet of Things: Communication Technologies and Challenges. IEEE Access 2017, 6, 3619–3647. [Google Scholar] [CrossRef]
- Zhang, Y.; Xiong, Z.; Niyato, D.; Wang, P.; Han, Z. Market-oriented information trading in Internet of Things (IoT) for smart cities. arXiv 2018, arXiv:1806.05583. [Google Scholar]
- Qian, Y.; Wu, D.; Bao, W.; Lorenz, P. The Internet of Things for Smart Cities: Technologies and Applications. IEEE Netw. 2019, 33, 4–5. [Google Scholar] [CrossRef]
- Batista, J.O.R., Jr.; Mostaco, G.M.; Silva, R.F.D.; Bressan, G.; Martucci, M.; Cugnasca, C.E. Distributing the Cloud Towards Autonomous Resilient 5G Networking. In Proceedings of the 10th International Conference on ICT Convergence: Leading the Autonomous Future (ICTC 2019), Jeju, Korea, 16–18 October 2019; pp. 854–859. [Google Scholar] [CrossRef]
- Bhat, J.R.; Alqahtani, S.A. 6G Ecosystem: Current Status and Future Perspective. IEEE Access 2021, 9, 43134–43167. [Google Scholar] [CrossRef]
- Jiang, W.; Han, B.; Habibi, M.A.; Schotten, H.D. The Road Towards 6G: A Comprehensive Survey. IEEE Open J. Commun. Soc. 2021, 2, 334–366. [Google Scholar] [CrossRef]
- Raddo, T.R.; Rommel, S.; Cimoli, B.; Vagionas, C.; Perez-Galacho, D.; Pikasis, E.; Grivas, E.; Ntontin, K.; Katsikis, M.; Kritharidis, D.; et al. Transition technologies towards 6G networks. Eurasip J. Wirel. Commun. Netw. 2021, 2021. [Google Scholar] [CrossRef]
- Zhang, S.; Zhu, D. Towards artificial intelligence enabled 6G: State of the art, challenges, and opportunities. Comput. Netw. 2020, 183, 107556. [Google Scholar] [CrossRef]
- Electronic Communications Commitee (ECC). Europe Prepares to Shape the Radiocommunications of the Future at WRC19 (Dec.); Thomas Weber, European Communications Office: Hovedstaden, Denmark, 2018. [Google Scholar]
- Mattisson, S. An Overview of 5G Requirements and Future Wireless Networks: Accommodating Scaling Technology. IEEE Solid-State Circuits Mag. 2018, 10, 54–60. [Google Scholar] [CrossRef]
- Qualcomm. Leading The World To 5G. In IEEE Future Networks; 2018; Available online: https://www.qualcomm.com/media/documents/files/qualcomm-5g-vision-presentation.pdf (accessed on 7 December 2021).
- Parvez, I.; Rahmati, A.; Guvenc, I.; Sarwat, A.I.; Dai, H. A survey on low latency towards 5G: RAN, core network and caching solutions. IEEE Commun. Surv. Tutor. 2018, 20, 3098–3130. [Google Scholar] [CrossRef]
- ITU-R. Recommendation M.2150-0—Detailed Specifications of the Terrestrial Radio Interfaces of International Mobile Telecommunications-2020 (IMT-2020). 2021, p. 255. Available online: https://www.itu.int/dms_pubrec/itu-r/rec/m/R-REC-M.2150-0-202102-I!!PDF-E.pdf (accessed on 7 October 2021).
- OECD. The Road to 5G Networks: Experience to Date and Future Developments. In OECD Digital Economy Papers; OECD: Tokyo, Japan, 2019. [Google Scholar]
- Dogra, A.; Jha, R.K.; Jain, S. A Survey on beyond 5G network with the advent of 6G: Architecture and Emerging Technologies. IEEE Access 2020, 9, 67512–67547. [Google Scholar] [CrossRef]
- Clayman, S.; Venâncio Neto, A.J.; Verdi, F.; Correa, S.; Sampaio, S.; Sakelariou, I.; Mamatas, L.; Pasquini, R.; Cardoso, K.; Tusa, F.; et al. The NECOS Approach to End-to-End Cloud-Network Slicing as a Service. IEEE Commun. Mag. 2021, 59, 91–97. [Google Scholar] [CrossRef]
- Lekshmi S, S.; Ponnekanti, S. Open RAN Deployment Using Advanced Radio Link Manager Framework to Support Mission Critical Services in 5G. EAI Endorsed Trans. Cloud Syst. 2019, 5, 162140. [Google Scholar] [CrossRef]
- Batista, J.O.R., Jr.; Mostaco, G.M.; Silva, R.F.D.; Bressan, G.; Cugnasca, C.E.; Martucci, M. Towards 5G Requirements: Performance Evaluation of a Simulated WSN Using SDN Technology. In Proceedings of the 12th EFITA (European Federation for Information Technology in Agriculture, Food and the Environment) HAICTA-WCCA Congress, Rhodes island, Greece, 27–29 June 2019; pp. 24–29. Available online: https://efita-org.eu/efita-2019/ (accessed on 2 September 2021).
- ETSI. ETSI GR NFV-IFA 015 Network Functions Virtualisation (NFV) Release 3; Management and Orchestration; Report on NFV Information Model—Version 3.4.1; ETSI: Sophia-Antipolis, France, 2020; Volume 1, pp. 1–65. [Google Scholar]
- Zhang, S. An Overview of Network Slicing for 5G. IEEE Wirel. Commun. 2019, 26, 111–117. [Google Scholar] [CrossRef]
- NGMN Alliance. Description of Network Slicing Concept, NGMN 5G P1 Requirements & Architecture Work Stream End-to-End Architecture. NGMN 2016, 1, 7. [Google Scholar]
- Afolabi, I.; Taleb, T.; Samdanis, K.; Ksentini, A.; Flinck, H. Network slicing and softwarization: A survey on principles, enabling technologies, and solutions. IEEE Commun. Surv. Tutor. 2018, 20, 2429–2453. [Google Scholar] [CrossRef]
- 5G-PPP. View on 5G Architecture, (Version 3.0) (Feb.) (2020). In 5G Architecture White Paper; 5GPPP Architecture Working Group: Heidelberg, Germany, 2020. [CrossRef]
- Bolan, D. 5G Core—Are We Ready? Available online: https://www.delloro.com/5g-core-are-we-ready/ (accessed on 2 October 2021).
- 3GPP. 5G; Management and Orchestration; Concepts, Use Cases and Requirements (3GPP TS 28.530 Version 15.1.0 Release 15). 2019, pp. 1–31. Available online: https://www.etsi.org/deliver/etsi_ts/128500_128599/128530/15.01.00_60/ts_128530v150100p.pdf (accessed on 3 October 2021).
- Open Networking Foundation. Applying SDN Architecture to 5G Slicing. ONF TR-526. 2016, pp. 1–19. Available online: https://www.opennetworking.org/wp-content/uploads/2014/10/Applying{_}SDN{_}Architecture{_}to{_}5G{_}Slicing{_}TR-526.pdf (accessed on 7 October 2021).
- NGMN Alliance. 5G End-to-End Architecture Framework—Version 3.0.8 (Sep.) (2019); NGMN e.V. Frankfurt: Frankfurt, Germany, 2019. [Google Scholar]
- Taleb, T.; Afolabi, I.; Samdanis, K.; Yousaf, F.Z. On Multi-Domain Network Slicing Orchestration Architecture and Federated Resource Control. IEEE Netw. 2019, 33, 242–252. [Google Scholar] [CrossRef] [Green Version]
- Marinova, S.; Lin, T.; Bannazadeh, H.; Leon-Garcia, A. End-to-end network slicing for future wireless in multi-region cloud platforms. Comput. Netw. 2020, 177, 107298. [Google Scholar] [CrossRef]
- Ma, T.; Zhang, Y.; Wang, F.; Wang, D.; Guo, D. Slicing Resource Allocation for eMBB and URLLC in 5G RAN. Wirel. Commun. Mob. Comput. 2020, 2020, 6290375. [Google Scholar] [CrossRef] [Green Version]
- 5G-PPP. View on 5G Architecture (Version 1.0) (Jul.) (2016). 2016. Available online: https://www.trust-itservices.com/resources/white-papers/view-5g-architecture-5g-ppp-architecture-working-group (accessed on 7 December 2021).
- Barakabitze, A.A.; Barman, N.; Ahmad, A.; Zadtootaghaj, S.; Sun, L.; Martini, M.G.; Atzori, L. QoE management of multimedia streaming services in future networks: A tutorial and survey. IEEE Commun. Surv. Tutor. 2020, 22, 526–565. [Google Scholar] [CrossRef] [Green Version]
- Huawei. 5G + Cloud + AI: Huawei Works with Carriers to Power New ICT Infrastructure and Enable Intelligent Transformation Across Industries. Available online: https://www.huawei.com/en/news/2020/7/huawei-carriers-power-new-ict-infrastructure-bws2020 (accessed on 7 October 2021).
- Enterprise, H.P.; Intel. 5G Orchestration and Automation Toward Zero-Touch Service—5G Core Operational Aspects, Business White Paper (Jul.) (2020); HPE: HPE, TX, USA, 2020. [Google Scholar]
- 3GPP. About 3rd Generation Partnership Project. Available online: https://www.3gpp.org/about-3gpp/about-3gpp (accessed on 9 September 2021).
- 5G Brasil. Projeto 5G Brasil. Available online: http://5gbrasil.telebrasil.org.br/organizacao/finalidade (accessed on 6 October 2021).
- 5G-PPP. About the 5G Infrastructure Public Private Partnership. Available online: https://5g-ppp.eu/ (accessed on 2 October 2021).
- 5G-RANGE. Remote Area Access Network for the 5th GEneration—Remote Area Access Network for the 5th GEneration. Available online: http://5g-range.eu/ (accessed on 17 September 2021).
- 5GinFire. Deliverables—5GinFIRE. Available online: https://5ginfire.eu/deliverables/ (accessed on 7 October 2021).
- ETSI. About European Telecommunications Standards Institute. Available online: https://www.etsi.org/about (accessed on 7 October 2021).
- CETIC.br. Research on the Use of Information and Communication Technologies in Brazil. 2017. Available online: http://cetic.br/media/analises/tic_domicilios_2016_coletiva_de_imprensa_2.pdf (accessed on 12 October 2021).
- Amali, C.; Ramachandran, B. Enabling Key Technologies and Emerging Research Challenges Ahead of 5G Networks: An Extensive Survey. JOIV Int. J. Inform. Vis. 2018, 2, 133. [Google Scholar] [CrossRef]
- Sunthonlap, J.; Nguyen, P.; Ye, Z. Intelligent Device Discovery in the Internet of Things—Enabling the Robot Society. arXiv 2017, arXiv:1712.08296. [Google Scholar]
- Deb, P.; Mukherjee, A.; De, D. A Study of Densification Management Using Energy Efficient Femto-Cloud Based 5G Mobile Network. Wirel. Pers. Commun. 2018, 101, 2173–2191. [Google Scholar] [CrossRef]
- Commission, E. Radio Spectrum Policy Group (RSPG)—Strategic Roadmap towards 5G for Europe—Spectrum Related Aspects for Next-Generation Wireless Systems and 5G Implementation Challenges, RSPG19-036 (Oct.) (2019). 2019. Available online: https://rspg-spectrum.eu/wp-content/uploads/2019/10/RSPG19-036final-Final_Report_WG_on_5G.pdf (accessed on 7 December 2021).
- Electronic Communications Commitee (ECC). Harmonised technical conditions for the 24.25–27.5 GHz (26 GHz) frequency band. In CEPT Report 68 Report; European Communications Office: Hovedstaden, Denmark, 2018; pp. 3–64. [Google Scholar]
- ITU-R. Framework and Overall Objectives of the Future Development of IMT for 2020 and Beyond. 2015, p. 21. Available online: https://www.itu.int/dms{_}pubrec/itu-r/rec/m/R-REC-M.2083-0-201509-I!!PDF-E.pdf (accessed on 7 October 2021).
- ITU-R. Minimum requirements related to technical performance for IMT-2020 radio interface(s). Working Party 5D 2017, 1–148. Available online: https://www.itu.int/dms_pub/itu-r/opb/rep/R-REP-M.2410-2017-PDF-E.pdf (accessed on 7 December 2021).
- Nogales, B.; Vidal, I.; Lopez, D.R.; Rodriguez, J.; Garcia-Reinoso, J.; Azcorra, A. Design and Deployment of an Open Management and Orchestration Platform for Multi-Site NFV Experimentation. IEEE Commun. Mag. 2019, 57, 20–27. [Google Scholar] [CrossRef]
- Gutierrez-Estevez, D.M.; Gramaglia, M.; Domenico, A.D.; Dandachi, G.; Khatibi, S.; Tsolkas, D.; Balan, I.; Garcia-saavedra, A.; Elzur, U.; Wang, Y. Artificial Intelligence for Elastic Management and Orchestration of 5G Networks. IEEE Wirel. Commun. 2019, 26, 134–141. [Google Scholar] [CrossRef] [Green Version]
- ETSI. Open Source MANO. Available online: https://osm.etsi.org/ (accessed on 13 October 2021).
- Afolabi, I.; Prados-Garzon, J.; Bagaa, M.; Taleb, T.; Ameigeiras, P. Dynamic Resource Provisioning of a Scalable E2E Network Slicing Orchestration System. IEEE Trans. Mob. Comput. 2019, 19, 2594–2608. [Google Scholar] [CrossRef] [Green Version]
- Thottan, M. Future of Network and Service Automation. In Proceedings of the International Federation for Information Processing (IFIP) Networking, Paris, France, 22–26 June 2020. [Google Scholar]
- Sousa, N.F.S.d.; Perez, D.A.L.; Rosa, R.V.; Santos, M.A.S.; Rothenberg, C.E. Network Service Orchestration: A survey. Comput. Commun. 2019, 142–143, 69–94. [Google Scholar] [CrossRef] [Green Version]
- Wen, R.; Feng, G.; Tang, J.; Quek, T.Q.S.; Wang, G.; Tan, W.; Qin, S. On Robustness of Network Slicing for Next-Generation Mobile Networks. IEEE Trans. Commun. 2019, 67, 430–444. [Google Scholar] [CrossRef]
- Nencioni, G.; Garroppo, R.G.; Gonzalez, A.J.; Helvik, B.E.; Procissi, G. Orchestration and Control in Software-Defined 5G Networks: Research Challenges. Wirel. Commun. Mob. Comput. 2018, 2018. [Google Scholar] [CrossRef] [Green Version]
- Iannelli, M.; Rahman, M.R.; Choi, N.; Wang, L. Applying Machine Learning to End-to-end Slice SLA Decomposition. In Proceedings of the 2020 6th IEEE Conference on Network Softwarization (NetSoft), Ghent, Belgium, 29 June–3 July 2020; pp. 92–99. [Google Scholar] [CrossRef]
- Vincenzi, M.; Lopez-Aguilera, E.; Garcia-Villegas, E. Maximizing Infrastructure Providers’ Revenue through Network Slicing in 5G. IEEE Access 2019, 7, 128283–128297. [Google Scholar] [CrossRef]
- ITU-T Study Group 13. ITU-T Rec. Y.3011 (01/2012) Framework of Network Virtualization for Future Networks. 2012, p. 28. Available online: https://www.itu.int/rec/T-REC-Y.3011-201201-I/en (accessed on 9 October 2021).
- Guerzoni, R.; Vaishnavi, I.; Perez Caparros, D.; Galis, A.; Tusa, F.; Monti, P.; Sganbelluri, A.; Biczók, G.; Sonkoly, B.; Toka, L.; et al. Analysis of end-to-end multi-domain management and orchestration frameworks for software defined infrastructures: An architectural survey. Trans. Emerg. Telecommun. Technol. 2017, 28. [Google Scholar] [CrossRef] [Green Version]
- Afolabi, I.; Ksentini, A.; Bagaa, M.; Taleb, T.; Corici, M.; Nakao, A. Towards 5G network slicing over multiple-domains. IEICE Trans. Commun. 2017, E100B, 1992–2006. [Google Scholar] [CrossRef] [Green Version]
- 5G NORMA. D3.3: 5G NORMA Network Architecture—Final Report (Sep.) (2017). 2017. Available online: http://www.it.uc3m.es/wnl/5gnorma/pdf/5g_norma_d3-3.pdf (accessed on 30 September 2021).
- VITAL-5G. Vertical Innovations in Transport and Logistics over 5G Experimentation Facilities. Available online: https://www.vital5g.eu/ (accessed on 7 October 2021).
- 5G NORMA. 5G Novel Radio Multiservice Adaptative Network Architecture. Available online: http://www.it.uc3m.es/wnl/5gnorma/ (accessed on 7 October 2021).
- TNOVA. Network Functions As-a-Service over Virtualised Infrastructures. Available online: http://www.t-nova.eu/ (accessed on 9 October 2021).
- 5G Exchange. 5GEx Project. Available online: http://www.5gex.eu/ (accessed on 7 October 2021).
- NECOS. Novel Enablers for Cloud Slicing. Available online: http://www.h2020-necos.eu/ (accessed on 1 October 2021).
- 5GTANGO. 5G Development and Validation Platform for Global Industry-Specific Network Services and APPS. Available online: https://www.5gtango.eu/ (accessed on 11 October 2021).
- 5G-TRANSFORMER. 5G Mobile Transport Platform for Verticals. Available online: http://5g-transformer.eu/ (accessed on 2 October 2021).
- MATILDA. A Holistic, Innovative Framework for Design, Development and Orchestration of 5G-ready Applications and Network Services over Sliced Programmable Infrastructure. Available online: https://www.matilda-5g.eu/ (accessed on 10 October 2021).
- 5G!PAGODA. What is the Concept of 5G!Pagoda? Available online: https://5g-pagoda.aalto.fi/ (accessed on 7 October 2021).
- SliceNet. End-to-End Cognitive Network Slicing and Slice Management Framework in Virtualised Multi-Domain, Multi-Tenant 5G Networks. Available online: https://slicenet.eu/ (accessed on 12 October 2021).
- Santos, J.F.; Liu, W.; Jiao, X.; Neto, N.V.; Pollin, S.; Marquez-Barja, J.M.; Ingrid, M.; Silva, L.A.D. Breaking Down Network Slicing: Hierarchical Orchestration of End-to-End Networks. IEEE Commun. Mag. 2020, 58, 16–22. [Google Scholar] [CrossRef]
- Zhang, C.; Ueng, Y.l.; Studer, C.; Burg, A. Artificial Intelligence for 5G and Beyond 5G: Implementations, Algorithms, and Optimizations. IEEE J. Emerg. Sel. Top. Circuits Syst. 2020, 10, 149–163. [Google Scholar] [CrossRef]
- Bega, D.; Gramaglia, M.; Garcia-Saavedra, A.; Fiore, M.; Banchs, A.; Costa-Perez, X. Network Slicing Meets Artificial Intelligence: An AI-Based Framework for Slice Management. IEEE Commun. Mag. 2020, 58, 32–38. [Google Scholar] [CrossRef]
- Rodriguez, D.Z.; Rosa, R.L.; Bressan, G. Predicting the Quality Level of a VoIP Communication through Intelligent Learning Techniques. In Proceedings of the Communication through Intelligent Learning Techniques, ICDS 2013: The Seventh International Conference on Digital Society, Nice, France, 24 February–1 March 2013; pp. 42–47. [Google Scholar]
- Boutaba, R.; Salahuddin, M.A.; Limam, N.; Ayoubi, S.; Shahriar, N.; Estrada-Solano, F.; Caicedo, O.M. Open Access A comprehensive survey on machine learning for networking: Evolution, applications and research opportunities. J. Internet Serv. Appl. 2018, 9, 1–99. [Google Scholar] [CrossRef] [Green Version]
- Kafle, V.P.; Fukushima, Y.; Martinez-Julia, P.; Miyazawa, T. Consideration on Automation of 5G Network Slicing with Machine Learning. In ITU Kaleidoscope, Machine Learning for a 5G Future; ITU: Santa Fe, Argentina, 2018. [Google Scholar]
- ITU-T. Architectural Framework for Machine Learning in Future Networks Including IMT-2020. 2019. Available online: https://www.itu.int/rec/T-REC-Y.3172-201906-I/en (accessed on 11 October 2021).
- Linux Foundation; ONAP. Open Network Automation Platform. Available online: https://www.onap.org/ (accessed on 10 October 2021).
- Serra, A.P.G. Method for Identifying Service Quality Parameters Applied to Mobile and Interactive Services. Ph.D. Thesis, Escola Politécnica da USP, São Paulo, Brazil, 2007. [Google Scholar]
- Ericsson. Ericsson Orchestrator. Available online: https://www.ericsson.com/en/portfolio/digital-services/automated-network-operations/orchestration/ericsson-orchestrator (accessed on 8 October 2021).
- Barakabitze, A.A.; Ahmad, A.; Mijumbi, R.; Hines, A. 5G network slicing using SDN and NFV: A survey of taxonomy, architectures and future challenges. Comput. Netw. 2020, 167. [Google Scholar] [CrossRef]
- Sonkoly, B.; Szabo, R.; Nemeth, B.; Czentye, J.; Haja, D.; Szalay, M.; Doka, J.; Gero, B.P.; Jocha, D.; Toka, L. 5G Applications from Vision to Reality: Multi-Operator Orchestration. IEEE J. Sel. Areas Commun. 2020, 38, 1401–1416. [Google Scholar] [CrossRef]
- Mena, M.P.; Papageorgiou, A.; Ochoa-Aday, L.; Siddiqui, S.; Baldoni, G. Enhancing the performance of 5G slicing operations via multi-tier orchestration. In Proceedings of the 2020 23rd Conference on Innovation in Clouds, Internet and Networks and Workshops, ICIN 2020, Paris, France, 24–27 February 2020; pp. 131–138. [Google Scholar] [CrossRef]
- Bernini, G.; Giardina, P.G.; Spadaro, S.; Agraz, F.; Pages, A.; Cabaca, J.; Neves, P.; Koutsopoulos, K.; Matencio, A. Multi-domain orchestration of 5G vertical services and network slices. In Proceedings of the 2020 IEEE International Conference on Communications Workshops, ICC Workshops, Dublin, Ireland, 7–11 June 2020. [Google Scholar] [CrossRef]
- 5G EVE. 5G European Validation Platform for Extensive Trials. Available online: https://www.5g-eve.eu (accessed on 24 September 2021).
- 5G-VINNI. 5G Verticals INNovation Infrastructure. Available online: https://www.5g-vinni.eu/ (accessed on 24 September 2021).
- 5GENESIS. 5th Generation End-to-End Network, Experimentation, System Integration, and Showcasing. Available online: https://5genesis.eu/ (accessed on 10 October 2021).
- 5GROWTH. 5G-Enabled GROWTH in Vertical Industries. Available online: https://5growth.eu/ (accessed on 28 September 2021).
- 5G-VICTORI. Vertical Demos over Common Large Scale Field Trials for Rail, Energy and Media Industries. Available online: https://www.5g-victori-project.eu/ (accessed on 1 October 2021).
- Esmaeily, A.; Kralevska, K.; Gligoroski, D. A Cloud-Based SDN/NFV Testbed for End-to-End Network Slicing in 4G/5G. In Proceedings of the 2020 6th IEEE Conference on Network Softwarization (NetSoft), Ghent, Belgium, 29 June–3 July 2020; pp. 29–35. [Google Scholar] [CrossRef]
- Uniyal, N.; Muqaddas, A.S.; Gkounis, D.; Bravalheri, A.; Moazzeni, S.; Sardis, F.; Dohler, M.; Nejabati, R.; Simeonidou, D. 5GUK Exchange: Towards sustainable end-to-end multi-domain orchestration of softwarized 5G networks. Comput. Netw. 2020, 178, 107297. [Google Scholar] [CrossRef]
- 5GUK. 5GUK Test Networks. Available online: http://www.bristol.ac.uk/engineering/research/smart/5guk/ (accessed on 7 December 2021).
- Bojkovic, Z.S.; Bakmaz, B.M.; Bakmaz, M.R. Influences of Weighting Techniques on TOPSIS-based Network Slice Selection Function. In Proceedings of the 2019 14th International Conference on Advanced Technologies, Systems and Services in Telecommunications (TELSIKS 2019), Nis, Serbia, 23–25 October 2019; pp. 270–277. [Google Scholar] [CrossRef]
- Jain, A.; Lopez-Aguilera, E.; Demirkol, I. Are mobility management solutions ready for 5G and beyond? Comput. Commun. 2020, 161, 50–75. [Google Scholar] [CrossRef]
- Rodriguez, V.Q.; Guillemin, F.; Boubendir, A. 5G E2E Network Slicing Management with ONAP. In Proceedings of the 2020 23rd Conference on Innovation in Clouds, Internet and Networks and Workshops (ICIN 2020), Paris, France, 24–27 February 2020; pp. 87–94. [Google Scholar] [CrossRef]
- Lin, T.; Marinova, S.; Leon-Garcia, A. Towards an End-to-End Network Slicing Framework in Multi-Region Infrastructures. In Proceedings of the 2020 6th IEEE Conference on Network Softwarization (NetSoft), Ghent, Belgium, 29 June–3 July 2020; pp. 413–421. [Google Scholar] [CrossRef]
- Bonati, L.; Polese, M.; D’Oro, S.; Basagni, S.; Melodia, T. Open, Programmable, and Virtualized 5G Networks: State-of-the-Art and the Road Ahead. Comput. Netw. 2020, 182, 107516. [Google Scholar] [CrossRef]
- Yala, L.; Iordache, M.; Bousselmi, A.; Imadali, S. 5G mobile network orchestration and management using open-source. In Proceedings of the 2019 IEEE 2nd 5G World Forum (5GWF), Dresden, Germany, 30 September–2 October 2019; pp. 421–426. [Google Scholar] [CrossRef]
- Yi, B.; Wang, X.; Li, K.; Huang, M. A comprehensive survey of Network Function Virtualization. Comput. Netw. 2018, 133, 212–262. [Google Scholar] [CrossRef]
- Choi, Y.I.; Park, N. Slice architecture for 5G core network. In Proceedings of the International Conference on Ubiquitous and Future Networks, ICUFN, Milan, Italy, 4–7 July 2017; pp. 571–575. [Google Scholar] [CrossRef]
- Kim, D.; Kim, S. Network slicing as enablers for 5G services: State of the art and challenges for mobile industry. Telecommun. Syst. 2019, 71, 517–527. [Google Scholar] [CrossRef]
- You, X.; Zhang, C.; Tan, X.; Jin, S.; Wu, H. AI for 5G: Research directions and paradigms. Sci. China Inf. Sci. 2019, 62, 1–13. [Google Scholar] [CrossRef] [Green Version]
- Wei, H.; Zhang, Z.; Fan, B. Network slice access selection scheme in 5G. In Proceedings of the 2017 IEEE 2nd Information Technology, Networking, Electronic and Automation Control Conference, Chengdu, China, 15–17 December 2017; Volume 1, pp. 352–356. [Google Scholar] [CrossRef]
- Shurman, M.; Rawashdeh, J.; Jaradat, A. Slice Selection in 5G Networks: Novel Approach for Accessing Multiple Slices Simultaneously. In Proceedings of the 2020 11th International Conference on Information and Communication Systems, Irbid, Jordan, 7–9 April 2020; pp. 113–117. [Google Scholar] [CrossRef]
- Teague, K.; Abdel-Rahman, M.J.; Mackenzie, A.B. Joint Base Station Selection and Adaptive Slicing in Virtualized Wireless Networks: A Stochastic Optimization Framework. In Proceedings of the 2019 International Conference on Computing, Networking and Communications (ICNC 2019), Honolulu, HI, USA, 18–21 February 2019; pp. 859–863. [Google Scholar] [CrossRef]
- Karatas, F.; Korpeoglu, I. Fog-Based Data Distribution Service (F-DAD) for Internet of Things (IoT) applications. Future Gener. Comput. Syst. 2019, 93, 156–169. [Google Scholar] [CrossRef]
- Ricart-Sanchez, R.; Malagon, P.; Salva-Garcia, P.; Perez, E.C.; Wang, Q.; Alcaraz Calero, J.M. Towards an FPGA-Accelerated programmable data path for edge-to-core communications in 5G networks. J. Netw. Comput. Appl. 2018, 124, 80–93. [Google Scholar] [CrossRef] [Green Version]
- Chen, X.; Zhao, Y.; Li, Y. QoE-Aware wireless video communications for emotion-aware intelligent systems: A multi-layered collaboration approach. Inf. Fusion 2019, 47, 1–9. [Google Scholar] [CrossRef]
- Lu, Y.; Chen, X.; Xi, R.; Chen, Y. An access selection mechanism in 5G network slicing. In Proceedings of the 2020 IEEE International Conference on Smart Internet of Things (SmartIoT), Beijing, China, 14–16 August 2020; pp. 72–78. [Google Scholar] [CrossRef]
- Afaq, M.; Iqbal, J.; Ahmed, T.; Ul Islam, I.; Khan, M. Towards 5G network slicing for vehicular ad-hoc networks: An end-to-end approach. Comput. Commun. 2020, 149, 252–258. [Google Scholar] [CrossRef]
- 3GPP. TS 23.207 3rd Generation Partnership Project; Technical Specification Group Services and System Aspects; End-to-end Quality of Service (QoS) concept and architecture (Release 16). 2020, Volume 16.0.0, pp. 1–39. Available online: https://www.3gpp.org/ftp/Specs/archive/23_series/23.207/ (accessed on 2 October 2021).
- Diaz Rivera, J.J.; Khan, T.A.; Mehmood, A.; Song, W.C. Network Slice Selection Function for Data Plane Slicing in a Mobile Network. In Proceedings of the 2019 20th Asia-Pacific Network Operations and Management Symposium: Management in a Cyber-Physical World, APNOMS 2019, Matsue, Japan, 18–20 September 2019; pp. 18–21. [Google Scholar] [CrossRef]
- Rios, V.; Monteiro, C.; Gondim, P. Use of fuzzy logic for networks selection in heterogeneous wireless environment. In Proceedings of the 14th International Conference on Advanced Communication Technology (ICACT), PyeongChang, Korea, 19–22 February 2012; pp. 798–803. [Google Scholar]
- Figueira, J.; Greco, S.; Ehrgott, M. Multiple Criteria Decision Analysis: State of the Art Surveys; International Series in Operations Research & Management Science; Springer Science: Berlin/Heidelberg, Germany, 2005; Volume 78. [Google Scholar]
- Salama, A.; Saatchi, R. Probabilistic classification of quality of service in wireless computer networks. ICT Express 2019, 5, 155–162. [Google Scholar] [CrossRef]
- Dimolitsas, I.; Dechouniotis, D.; Theodorou, V.; Papadimitriou, P.; Papavassiliou, S. A Multi-Criteria Decision Making Method for Network Slice Edge Infrastructure Selection. In Proceedings of the 2020 6th IEEE Conference on Network Softwarization (NetSoft), Ghent, Belgium, 29 June–3 July 2020; pp. 1–7. [Google Scholar] [CrossRef]
- Rios, V.d.M.; Inácio, P.R.; Magoni, D.; Freire, M.M. Detection of reduction-of-quality DDoS attacks using Fuzzy Logic and machine learning algorithms. Comput. Netw. 2021, 186, 107792. [Google Scholar] [CrossRef]
- ETSI. 5G; Service requirements for enhanced V2X scenarios (3GPP TS 22.186 version 16.2.0 Release 16). System 2020, 16.2.0, 1–16.
- Varga, A.; Hornig, R. An Overview of the OMNeT++ Simulation Environment; Simutools ’08; ACM: Marseille, France, 2008. [Google Scholar]
- Nardini, G.; Sabella, D.; Stea, G.; Thakkar, P.; Virdis, A. Simu5G—An OMNeT++ library for end-to-end performance evaluation of 5G networks. IEEE Access 2020, 8, 181176–181191. [Google Scholar] [CrossRef]













| Class | Feature | 5G-H* | VITAL- | 5G | T | 5GEx | NECOS | 5G | 5G-T | MATILDA | 5G! | SliceNet |
|---|---|---|---|---|---|---|---|---|---|---|---|---|
| 5G [63] | NORMA [64] | NOVA [65] | [66] | [67] | TANGO [68] | [69] | [70] | Pagoda [71] | [72] | |||
| Network | Access | √ | √ | √ | X | √ | √ | √ | √ | √ | √ | √ |
| Transport | √ | √ | X | √ | √ | √ | √ | √ | √ | √ | √ | |
| Core | √ | √ | X | X | √ | √ | √ | √ | √ | √ | √ | |
| Data Center | √ | X | √ | √ | √ | √ | √ | √ | X | ! | ! | |
| Technology | Cloud | √ | √ | √ | √ | √ | √ | √ | √ | √ | √ | √ |
| SDN | √ | √ | √ | √ | √ | √ | √ | √ | √ | √ | √ | |
| NFV | √ | √ | √ | √ | √ | √ | √ | √ | √ | √ | √ | |
| Legacy | √ | X | ! | √ | √ | X | ⨀ | ! | ! | ! | ! | |
| Domain – Provider(s) | 1. Intra | √ | √ | ! | √ | X | √ | √ | √ | √ | √ | √ |
| 1. Single | 1. Inter | √ | √ | √ | √ | √ | √ | √ | √ | √ | √ | √ |
| 2. Multiple | 2. Multiple | √ | ⨀ | ! | X | √ | √ | X | X | X | √ | √ |
| Orchestration Functions | Services | √ | √ | ! | √ | √ | √ | √ | √ | √ | X | √ |
| Resources | √ | ⨀ | √ | √ | √ | √ | √ | √ | √ | √ | √ | |
| Life Cycle | √ | √ | ! | √ | √ | ⨀ | √ | √ | √ | √ | √ | |
| Open Source | √ | √ | √ | √ | ⨀ | √ | √ | ⨀ | √ | √ | ! | |
| AI in Orchestration | √ | X | X | X | ! | ⨀ | X | ! | X | ! | √ | |
| E2E QoS | √ | ! | X | X | √ | ⨀ | √ | ! | ! | ! | √ | |
| Regulatory Framework | √ | X | X | X | ⨀ | X | X | X | X | X | X | |
Fully;
Partially;
Out of Scope;
Undefined.| Proposed Orchestrator Architecture | Conceptual Model |
|---|---|
| Intelligent Service Leader | Application Requirements |
| Mobility Manager | Application Requirements |
| Multi-Provider Network Slice Functions | Infrastructure Layer, Network Function Layer |
| Multi-Provider Network Slice Selector | Application Requirements |
| Multi-Provider Slice Manager | Application Requirements, Network Slice Definition, Network Slice Negotiation |
| Multi-Tenants | Services |
| Physical Resources | Infrastructure Layer |
| Service Manager | Network Slice Definition, Network Slice Negotiation |
| Slice Life-Cycle Manager | Network Slice Definition, Network Slice Negotiation |
| Specific-Provider Connectivity Control | Network Slice Definition, Network Slice Negotiation |
| Specific-Provider NFV-MANO | Network Slice Definition, Network Slice Negotiation |
| Virtual Resources | Network Function Layer |
| Virtualization Layer | Network Function Layer |
| United Connectivity Resource Manager | Network Slice Definition |
| United Distributed Cloud Mediator | Network Slice Negotiation |
| Max E2E Latency (ms) | Reliability (%) | Data Rate (Mbps) | Min Required Communication Range (m) |
|---|---|---|---|
| 10 | 99.99 | 1000 | 50 |
| Parameter Description | Specified Value |
|---|---|
| Each Simulation Time | 50 s |
| Play Ground Size | 50 m, 800 m, and 1100 m |
| gnodeB Broadcast Message Interval | 0.5 s |
| FbPeriod | 40 |
| AmcType | NRAmc |
| Pilot Mode | ROBUST_CQI |
| Target Bler | 0.01 |
| Bler Shift | 5 |
| Num Components Carriers | 1 |
| Num Bands | 25 |
| Mobility UE | 0 m (static) |
| Service Hosts Max Apps | 100 |
| Service Hosts Max Ram | 32 GB |
| Service Hosts Max Disk | 100 TB |
| Service Hosts Max Cpu Speed | 400,000 |
| UE Start Time | 1 s |
| UE Stop Time | 35 s |
| UE Num Apps | 1 |
| Test | E2E Latency (ms) | Reliability (%) | Comunication Range (m) | Data Rate (Gbps) | ||||||||
|---|---|---|---|---|---|---|---|---|---|---|---|---|
| Slice 1 | Slice 2 | Slice 3 | Slice 1 | Slice 2 | Slice 3 | Slice 1 | Slice 2 | Slice 3 | Slice 1 | Slice 2 | Slice 3 | |
| Test 1 | [1, 13] | [3, 14] | [18, 20] | [99.989, 99.999] | [99.986, 99.992] | [99.996, 99.998] | [22, 88] | [6, 34] | [35, 74] | [0.4, 0.8] | [0.8, 1.4] | [0.1, 0.6] |
| Test 2 | [2, 6] | [2, 9] | [5, 11] | [99.991, 99.992] | [99.985, 99.993] | [99.989, 99.995] | [60, 82] | [49, 71] | [43, 75] | [0.5, 0.9] | [0.4, 1.4] | [1.1, 1.4] |
| Test 3 | [3, 5] | [5, 13] | [5, 9] | [99.986, 99.994] | [99.995, 99.999] | [99.986, 99.994] | [50, 96] | [51, 85] | [89, 98] | [1, 1.5] | [1.4, 1.7] | [0.9, 1.2] |
| Test 4 | [1, 12] | [10, 11] | [6, 17] | [99.986, 99.996] | [99.988, 99.998] | [99.990, 99.995] | [12, 38] | [45, 53] | [26, 61] | [0.9, 1.5] | [0.7, 1.3] | [1.3, 2.0] |
| Test 5 | [6, 13] | [1, 14] | [9, 15] | [99.997, 99.998] | [99.990, 99.995] | [99.993, 99.999] | [21, 69] | [40, 86] | [70, 92] | [0.6, 1.6] | [0.7, 1.5] | [1.1, 1.3] |
| Test 6 | [4, 20] | [3, 11] | [6, 11] | [99.988, 99.989] | [99.987, 99.991] | [99.989, 99.999] | [40, 90] | [20, 77] | [34, 85] | [1.3, 1.8] | [0.3, 1.3] | [0.3, 1.2] |
| Test 7 | [5, 7] | [3, 10] | [1, 15] | [99.994, 99.998] | [99.990, 99.993] | [99.985, 99.994] | [23, 51] | [50, 87] | [65, 72] | [0.8, 1.0] | [0.2, 1.0] | [1.0, 1.5] |
| Test 8 | [3, 15] | [4, 11] | [5, 9] | [99.986, 99.987] | [99.994, 99.996] | [99.989, 99.993] | [72, 89] | [10, 33] | [46, 54] | [0.5, 1.5] | [0.9, 1.6] | [0.9, 1.3] |
| Test 9 | [8, 19] | [11, 16] | [3, 17] | [99.987, 99.997] | [99.989, 99.999] | [99.984, 99.986] | [5, 55] | [50, 55] | [50, 58] | [0.6, 0.8] | [0.5, 0.9] | [0.6, 1.7] |
| Test 10 | [5, 16] | [9, 18] | [5, 19] | [99.994, 99.996] | [99.990, 99.997] | [99.991, 99.994] | [21, 26] | [20, 66] | [20, 29] | [0.2, 1.2] | [0.8, 1.4] | [0.7, 1.0] |
| Test | Slice 01 (%) | Slice 02 (%) | Slice 03 (%) |
|---|---|---|---|
| 1 | 73 | 23 | 4 |
| 2 | 78 | 6 | 16 |
| 3 | 64 | 24 | 12 |
| 4 | 53 | 11 | 36 |
| 5 | 22 | 51 | 27 |
| 6 | 31 | 20 | 49 |
| 7 | 20 | 35 | 45 |
| 8 | 26 | 46 | 28 |
| 9 | 23 | 24 | 53 |
| 10 | 42 | 30 | 28 |
| Mean | 43.2 | 27 | 29.8 |
| VAR | 496.62 | 198.88 | 262.62 |
| SD | 22.28 | 14.10 | 16.20 |
| CI | 27.25–59.14 | 16.91–37.08 | 18.20–41.39 |
Publisher’s Note: MDPI stays neutral with regard to jurisdictional claims in published maps and institutional affiliations. |
© 2021 by the authors. Licensee MDPI, Basel, Switzerland. This article is an open access article distributed under the terms and conditions of the Creative Commons Attribution (CC BY) license (https://creativecommons.org/licenses/by/4.0/).
Share and Cite
Batista, J.O.R., Jr.; da Silva, D.C.; Martucci, M., Jr.; Silveira, R.M.; Cugnasca, C.E. A Multi-Provider End-to-End Dynamic Orchestration Architecture Approach for 5G and Future Communication Systems. Appl. Sci. 2021, 11, 11914. https://doi.org/10.3390/app112411914
Batista JOR Jr., da Silva DC, Martucci M Jr., Silveira RM, Cugnasca CE. A Multi-Provider End-to-End Dynamic Orchestration Architecture Approach for 5G and Future Communication Systems. Applied Sciences. 2021; 11(24):11914. https://doi.org/10.3390/app112411914
Chicago/Turabian StyleBatista, José Olimpio Rodrigues, Jr., Douglas Chagas da Silva, Moacyr Martucci, Jr., Regina Melo Silveira, and Carlos Eduardo Cugnasca. 2021. "A Multi-Provider End-to-End Dynamic Orchestration Architecture Approach for 5G and Future Communication Systems" Applied Sciences 11, no. 24: 11914. https://doi.org/10.3390/app112411914
APA StyleBatista, J. O. R., Jr., da Silva, D. C., Martucci, M., Jr., Silveira, R. M., & Cugnasca, C. E. (2021). A Multi-Provider End-to-End Dynamic Orchestration Architecture Approach for 5G and Future Communication Systems. Applied Sciences, 11(24), 11914. https://doi.org/10.3390/app112411914

