Numerical Simulation of Williamson Nanofluid Flow over an Inclined Surface: Keller Box Analysis
Abstract
1. Introduction
2. Mathematical Formulation
- is the skin-friction;
- is the Nusselt number;
- is the Sherwood number,
- ,
- ,
- at y = 0.
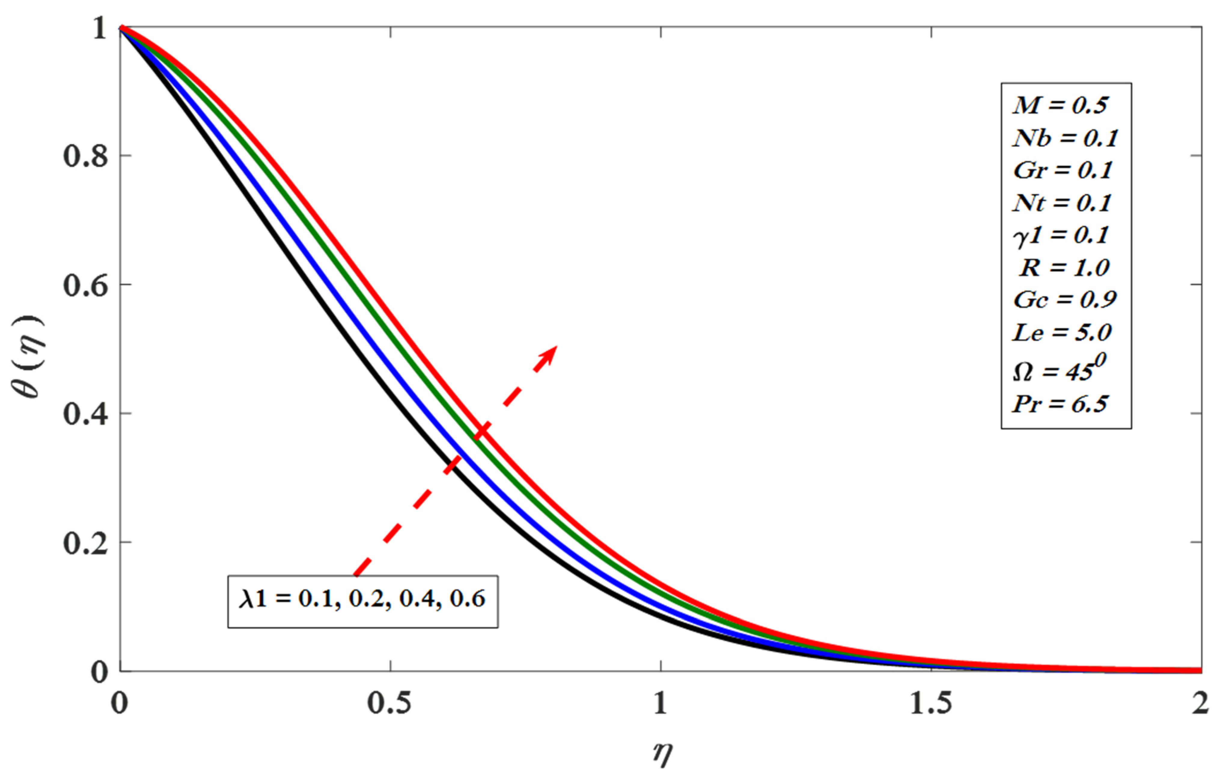
3. Results and Discussion
4. Conclusions
- The Williamson parameter diminishes the velocity fluid in the flow field;
- The temperature profile reduces with the increase in chemical reaction effect;
- Heat and mass flux rates decrease with the increase in angle;
- Larger magnitudes of Williamson parameter improve both mass flux rate and wall shear stress;
- The inclination effect increment declines the velocity profile;
- Heat and mass exchange rate increase with the increment in local Grashof number;
- The velocity profile increases on improving the buoyancy force effect.
Author Contributions
Funding
Acknowledgments
Conflicts of Interest
References
- Choi, S.U.S.; Eastman, J. Enhancing thermal conductivity of fluids with nanoparticles. ASME Publ. Fed. 1995, 231, 99–103. [Google Scholar]
- Anwar, M.I.; Rafique, K.; Misiran, M.; Shehzad, S.A.; Ramesh, G.K. Keller-box analysis of inclination flow of magnetized Williamson nanofluid. SN Appl. Sci. 2020, 2, 377. [Google Scholar] [CrossRef]
- Hayat, T.; Khan, M.; Khan, M.I.; Alsaedi, A.; Ayub, M. Electromagneto squeezing rotational flow of Carbon (C)-Water (H2O) kerosene oil nanofluid past a Riga plate: A numerical study. PLoS ONE 2017, 12, e0180976. [Google Scholar] [CrossRef]
- Hayat, T.; Khan, S.A.; Khan, M.I.; Alsaedi, A. Optimizing the theoretical analysis of entropy generation in the flow of second grade nanofluid. Phys. Scr. 2019, 94, 085001. [Google Scholar] [CrossRef]
- Waqas, M.; Khan, M.I.; Hayat, T.; Gulzar, M.M.; Alsaedi, A. Transportation of radiative energy in viscoelastic nanofluid considering buoyancy forces and convective conditions. Chaos Solitons Fractals 2020, 130, 109415. [Google Scholar] [CrossRef]
- Khan, M.I.; Alsaedi, A.; Hayat, T.; Khan, N.B. Modeling and computational analysis of hybrid class nanomaterials subject to entropy generation. Comput. Methods Programs Biomed. 2019, 179, 104973. [Google Scholar] [CrossRef]
- Anwar, M.I.; Rafique, K.; Misiran, M.; Khan, I. Numerical solution of casson nanofluid flow over a non-linear inclined surface with soret and dufour effects by keller-box method. Front. Phys. 2019, 7, 139. [Google Scholar]
- Alotaibi, H.; Rafique, K. Numerical Analysis of Micro-Rotation Effect on Nanofluid Flow for Vertical Riga Plate. Crystals 2021, 11, 1315. [Google Scholar] [CrossRef]
- Ghalambaz, M.; Doostani, A.; Izadpanahi, E.; Chamkha, A.J. Conjugate natural convection flow of Ag–MgO/water hybrid nanofluid in a square cavity. J. Therm. Anal. Calorim. 2020, 139, 2321–2336. [Google Scholar] [CrossRef]
- Sheikholeslami, M.; Gerdroodbary, M.B.; Shafee, A.; Tlili, I. Hybrid nanoparticles dispersion into water inside a porous wavy tank involving magnetic force. J. Therm. Anal. Calorim. 2020, 141, 1993–1999. [Google Scholar] [CrossRef]
- Bazdar, H.; Toghraie, D.; Pourfattah, F.; Akbari, O.A.; Nguyen, H.M.; Asadi, A. Numerical investigation of turbulent flow and heat transfer of nanofluid inside a wavy microchannel with different wavelengths. J. Therm. Anal. Calorim. 2020, 139, 2365–2380. [Google Scholar] [CrossRef]
- Hussain, F.; Ellahi, R.; Zeeshan, A. Mathematical models of electro-magnetohydrodynamic multiphase flows synthesis with nano-sized hafnium particles. Appl. Sci. 2018, 8, 275. [Google Scholar] [CrossRef]
- Ellahi, R.; Zeeshan, A.; Hussain, F.; Abbas, T. Thermally Charged MHD Bi-Phase Flow Coatings with Non-Newtonian Nanofluid and Hafnium Particles along Slippery Walls. Coatings 2019, 9, 300. [Google Scholar] [CrossRef]
- Gorjaei, A.R.; Joda, F.; Khoshkhoo, R.H. Heat transfer and entropy generation of water–Fe3O4 nanofluid under magnetic field by Euler–Lagrange method. J. Therm. Anal. Calorim. 2019, 139, 2023–2034. [Google Scholar] [CrossRef]
- Bohra, S. Heat and mass transfer over a three-dimensional inclined non-linear stretching sheet with convective boundary conditions. Indian J. Pure Appl. Phys. (IJPAP) 2017, 55, 847–856. [Google Scholar]
- Rafique, K.; Anwar, M.I.; Misiran, M. Keller-box Study on Casson Nano Fluid Flow over a Slanted Permeable Surface with Chemical Reaction. Asian Res. J. Math. 2019, 4, 1–17. [Google Scholar] [CrossRef][Green Version]
- Alotaibi, H.; Eid, M.R. Thermal Analysis of 3D Electromagnetic Radiative Nanofluid Flow with Suction/Blowing: Darcy–Forchheimer Scheme. Micromachines 2021, 12, 1395. [Google Scholar] [CrossRef]
- Saqib, M.; Khan, I.; Shafie, S. Generalized magnetic blood flow in a cylindrical tube with magnetite dusty particles. J. Magn. Magn. Mater. 2019, 484, 490–496. [Google Scholar] [CrossRef]
- Reddy, P.B.A. Magnetohydrodynamic flow of a Casson fluid over an exponentially inclined permeable stretching surface with thermal radiation and chemical reaction. Ain Shams Eng. J. 2016, 7, 593–602. [Google Scholar] [CrossRef]
- Saqib, M.; Hanif, H.; Abdeljawad, T.; Khan, I.; Shafie, S.; Nisar, K.S. Heat Transfer in MHD Flow of Maxwell Fluid via Fractional Cattaneo-Friedrich Model: A Finite Difference Approach. Comput. Mater. Contin. 2020, 65, 1959–1973. [Google Scholar] [CrossRef]
- Halim, N.A.; Sivasankaran, S.; Noor, N.F.M. Active and passive controls of the Williamson stagnation nanofluid flow over a stretching/shrinking surface. Neural Comput. Appl. 2016, 28, 1023–1033. [Google Scholar] [CrossRef]
- Williamson, R.V. The Flow of Pseudoplastic Materials. Ind. Eng. Chem. 1929, 21, 1108–1111. [Google Scholar] [CrossRef]
- Vijayalaxmi, T.; Shankar, B. Hydromagnetic flow and heat transfer of Williamson nanofluid over an inclined exponential stretching sheet in the presence of thermal radiation and chemical reaction with slip conditions. J. Nanofluids 2016, 5, 826–838. [Google Scholar] [CrossRef]
- Khan, M.; Malik, M.; Salahuddin, T.; Hussian, A. Heat and mass transfer of Williamson nanofluid flow yield by an inclined Lorentz force over a nonlinear stretching sheet. Results Phys. 2018, 8, 862–868. [Google Scholar] [CrossRef]
- Megahed, A.M. Williamson fluid flow due to a nonlinearly stretching sheet with viscous dissipation and thermal radiation. J. Egypt. Math. Soc. 2019, 27, 12. [Google Scholar] [CrossRef]
- Bouslimi, J.; Omri, M.; Mohamed, R.A.; Mahmoud, K.H.; Abo-Dahab, S.M.; Soliman, M.S. MHD Williamson Nanofluid Flow over a Stretching Sheet through a Porous Medium under Effects of Joule Heating, Nonlinear Thermal Radiation, Heat Generation/Absorption, and Chemical Reaction. Adv. Math. Phys. 2021, 2021, 9950993. [Google Scholar] [CrossRef]
- Gupta, S.; Kumar, D.; Singh, J. Analytical study for MHD flow of Williamson nanofluid with the effects of variable thickness, nonlinear thermal radiation and improved Fourier’s and Fick’s Laws. SN Appl. Sci. 2020, 2, 438. [Google Scholar] [CrossRef]
- Rafique, K.; Anwar, M.I.; Misiran, M.; Khan, I.; Sherif, E.S.M. The implicit Keller Box scheme for combined heat and mass transfer of Brinkman-type micropolar nanofluid with Brownian motion and thermophoretic effect over an inclined surface. Appl. Sci. 2020, 10, 280. [Google Scholar] [CrossRef]
- AlNemer, G.; Zakarya, M.; Abd El-Hamid, H.A.; Kenawy, M.R.; Rezk, H.M. Dynamic Hardy-type inequalities with non-conjugate parameters. Alex. Eng. J. 2020, 59, 4523–4532. [Google Scholar] [CrossRef]
- AlNemer, G.; Zakarya, M.; Abd El-Hamid, H.A.; Agarwal, P.; Rezk, H.M. Some Dynamic Hilbert-Type Inequalities on Time Scales. Symmetry 2020, 12, 1410. [Google Scholar] [CrossRef]
- Zakarya, M. Hypercomplex systems and non-Gaussian stochastic solutions of χ-Wick-type (3+1)-dimensional modified Benjamin-Bona-Mahony equation. Therm. Sci. 2020, 24 (Suppl. 1), 209–223. [Google Scholar] [CrossRef]
- Khater, M.; Abdel-Aty, A.H.; Alnemer, G.; Zakarya, M.; Lu, D. New optical explicit plethora of the resonant Schrodinger’s equation via two recent computational schemes. Therm. Sci. 2020, 24 (Suppl. 1), 247–255. [Google Scholar] [CrossRef]
- Nazar, R.; Amin, N.; Filip, D.; Pop, I. Stagnation point flow of a micropolar fluid towards a stretching sheet. Int. J. Non-Linear Mech. 2004, 39, 1227–1235. [Google Scholar] [CrossRef]
- Nadeem, S.; Hussain, S.T. Flow and heat transfer analysis of Williamson nanofluid. Appl. Nanosci. 2014, 4, 1005–1012. [Google Scholar] [CrossRef]
- Khan, W.A.; Pop, I. Boundary-layer flow of a nanofluid past a stretching sheet. Int. J. Heat Mass Transf. 2010, 53, 2477–2483. [Google Scholar] [CrossRef]
- Rafique, K.; Anwar, M.I.; Misiran, M.; Khan, I.; Seikh, A.H.; Sherif, E.S.; Sooppy Nisar, K. Keller-Box Simulation for the Buongiorno Mathematical Model of Micropolar Nanofluid Flow over a Nonlinear Inclined Surface. Processes 2019, 7, 926. [Google Scholar] [CrossRef]
- Rafique, K.; Anwar, M.I.; Misiran, M.; Asjad, M.I. Energy and mass transport of micropolar nanofluid flow over an inclined surface with Keller-Box simulation. Heat Transf. 2020, 49, 4592–4611. [Google Scholar] [CrossRef]
- Rafique, K.; Anwar, M.I.; Misiran, M.; Khan, I.; Baleanu, D.; Nisar, K.S.; Sherif, E.-S.M.; Seikh, A.H. Hydromagnetic Flow of Micropolar Nanofluid. Symmetry 2020, 12, 251. [Google Scholar] [CrossRef]
- Ramesh, G.K.; Gireesha, B.J.; Bagewadi, C.S. Heat Transfer in MHD Dusty Boundary Layer Flow over an Inclined Stretching Sheet with Non-Uniform Heat Source/Sink. Adv. Math. Phys. 2012, 2012, 657805. [Google Scholar] [CrossRef]
- Ullah, I.; Khan, I.; Shafie, S. MHD natural convection flow of Casson nanofluid over nonlinearlystretching sheet through porous medium with chemical reaction and thermal radiation. Nanoscale Res. Lett. 2016, 11, 527. [Google Scholar] [CrossRef]
- Salleh, S.N.A.; Bachok, N.; Arifin, N.M.; Ali, F.M. Numerical Analysis of Boundary Layer Flow Adjacent to a Thin Needle in Nanofluid with the Presence of Heat Source and Chemical Reaction. Symmetry 2019, 11, 543. [Google Scholar] [CrossRef]
















| Nb | Nt | Present Results | Khan and Pop [35] | ||
|---|---|---|---|---|---|
| 0.1 | 0.1 | 0.9524 | 2.1294 | 0.9524 | 2.1294 |
| 0.2 | 0.2 | 0.3654 | 2.5152 | 0.3654 | 2.5152 |
| 0.3 | 0.3 | 0.1355 | 2.6088 | 0.1355 | 2.6088 |
| 0.4 | 0.4 | 0.0495 | 2.6038 | 0.0495 | 2.6038 |
| 0.5 | 0.5 | 0.0179 | 2.5731 | 0.0179 | 2.5731 |
| Nb | Nt | Pr | Le | M | R | λ1 | Gr | Gc | |||||
|---|---|---|---|---|---|---|---|---|---|---|---|---|---|
| 0.1 | 0.1 | 6.5 | 5.0 | 0.3 | 1.0 | 0.1 | 0.1 | 0.9 | 0.1 | 45° | 0.9850 | 0.7456 | 0.7823 |
| 0.4 | 0.1 | 6.5 | 5.0 | 0.3 | 1.0 | 0.1 | 0.1 | 0.9 | 0.1 | 45° | 0.2400 | 1.2491 | 0.9576 |
| 0.1 | 0.4 | 6.5 | 5.0 | 0.3 | 1.0 | 0.1 | 0.1 | 0.9 | 0.1 | 45° | 0.5099 | 0.8885 | 0.8236 |
| 0.1 | 0.1 | 10.0 | 5.0 | 0.3 | 1.0 | 0.1 | 0.1 | 0.9 | 0.1 | 45° | 1.0210 | 0.7420 | 0.9891 |
| 0.1 | 0.1 | 6.5 | 10.0 | 0.3 | 1.0 | 0.1 | 0.1 | 0.9 | 0.1 | 45° | 0.8140 | 1.8849 | 0.9940 |
| 0.1 | 0.1 | 6.5 | 5.0 | 0.5 | 1.0 | 0.1 | 0.1 | 0.9 | 0.1 | 45° | 0.9657 | 0.7013 | 0.9881 |
| 0.1 | 0.1 | 6.5 | 5.0 | 0.3 | 1.5 | 0.1 | 0.1 | 0.9 | 0.1 | 45° | 1.0211 | 0.4417 | 0.7619 |
| 0.1 | 0.1 | 6.5 | 5.0 | 0.3 | 1.0 | 0.3 | 0.1 | 0.9 | 0.1 | 45° | 0.5569 | 1.0935 | 0.9076 |
| 0.1 | 0.1 | 6.5 | 5.0 | 0.3 | 1.0 | 0.1 | 0.2 | 0.9 | 0.1 | 45° | 0.9827 | 0.7459 | 0.8092 |
| 0.1 | 0.1 | 6.5 | 5.0 | 0.3 | 1.0 | 0.1 | 0.1 | 1.3 | 0.1 | 45° | 0.9947 | 0.7825 | 0.7019 |
| 0.1 | 0.1 | 6.5 | 5.0 | 0.3 | 1.0 | 0.1 | 0.1 | 0.9 | 0.2 | 45° | 0.9685 | 0.7499 | 1.0288 |
| 0.1 | 0.1 | 6.5 | 5.0 | 0.3 | 1.0 | 0.1 | 0.1 | 0.9 | 0.1 | 60° | 0.9610 | 0.7143 | 1.0816 |
| Nb | |||
|---|---|---|---|
| Nb | |||
| Nt | |||
| Pr | |||
| Le | |||
| M | |||
| R | |||
| λ1 | |||
| Gr | |||
| Gc | |||
Publisher’s Note: MDPI stays neutral with regard to jurisdictional claims in published maps and institutional affiliations. |
© 2021 by the authors. Licensee MDPI, Basel, Switzerland. This article is an open access article distributed under the terms and conditions of the Creative Commons Attribution (CC BY) license (https://creativecommons.org/licenses/by/4.0/).
Share and Cite
Rafique, K.; Alotaibi, H. Numerical Simulation of Williamson Nanofluid Flow over an Inclined Surface: Keller Box Analysis. Appl. Sci. 2021, 11, 11523. https://doi.org/10.3390/app112311523
Rafique K, Alotaibi H. Numerical Simulation of Williamson Nanofluid Flow over an Inclined Surface: Keller Box Analysis. Applied Sciences. 2021; 11(23):11523. https://doi.org/10.3390/app112311523
Chicago/Turabian StyleRafique, Khuram, and Hammad Alotaibi. 2021. "Numerical Simulation of Williamson Nanofluid Flow over an Inclined Surface: Keller Box Analysis" Applied Sciences 11, no. 23: 11523. https://doi.org/10.3390/app112311523
APA StyleRafique, K., & Alotaibi, H. (2021). Numerical Simulation of Williamson Nanofluid Flow over an Inclined Surface: Keller Box Analysis. Applied Sciences, 11(23), 11523. https://doi.org/10.3390/app112311523

