Next Article in Journal
Lightning Modeling and Its Effects on Electric Infrastructures
Previous Article in Journal
PGPB Improve Photosynthetic Activity and Tolerance to Oxidative Stress in Brassica napus Grown on Salinized Soils
 
 
Font Type:
Arial Georgia Verdana
Font Size:
Aa Aa Aa
Line Spacing:
Column Width:
Background:
Article

An Operating Model for an EPB Shield TBM Simulator by the Correlation Analysis of Operational Actions and Mechanical Responses

1
Faculty of Civil and Environmental Engineering, University of Science & Technology (UST), 217, Gajeong-ro, Yuseong-gu, Daejeon 34113, Korea
2
Department of Geotechnical Engineering Research, Korea Institute of Civil Engineering and Building Technology, Goyang 10223, Korea
3
DOONA Information & Technology Co., Ltd., 229, Gyeongin-ro, Michuhol-gu, Incheon 22106, Korea
4
Construction Industry Promotion Department, Korea Institute of Civil Engineering and Building Technology, Goyang 10223, Korea
*
Author to whom correspondence should be addressed.
Appl. Sci. 2021, 11(23), 11443; https://doi.org/10.3390/app112311443
Submission received: 26 October 2021 / Revised: 17 November 2021 / Accepted: 25 November 2021 / Published: 2 December 2021
(This article belongs to the Section Civil Engineering)

Abstract

:
This study reports on the development of an operating model for an EPB Shield TBM simulator by the correlation between operating parameters. First, four main operating parameters required for excavation are analyzed, then multiple regression analysis estimates their requirements depending on the ground conditions and the TBM’s specifications. Further multiple regression analysis then determines the interactions between six operational actions and ten mechanical responses. Operating procedures are established, and interlock and warning alarm systems are designed for use in the operating model. Lastly, several simulations were tested for the operating model of the TBM simulator under various conditions.

1. Introduction

A tunnel boring machine (TBM) is a customized and optimized machine, yet its performance depends heavily on the competence of its operator. Until recently, most apprentice operators acquired practical skills for TBM operation through hands-on experience during on-site training. Once in the operator control room, they operate the machine following the manual, which describes the safety precautions, operating procedures, warnings, and interlock systems. The apprentices can thus quickly learn the basic skills for TBM operation. However, as they focus on operating the TBM itself, most apprentice operators are less able to handle practical problems to achieve safe excavation and optimum performance when faced with various adverse ground conditions. Moreover, most operators have difficulties operating an unfamiliar TBM at a new tunneling site. The increasing prominence of issues surrounding operator training has led the TBM industry to explore efficient and safe training programs using theoretical tools and simulators to allow operators to handle situations relating to changing ground conditions [1,2,3]. As operator training is an issue of growing importance in the TBM industry, various worldwide institutions have attempted to develop simulators (openly or privately) since the early 2010s [4]. Although some TBM simulators have been developed in Europe, US, and China, their development processes and operating models have not yet been released, except for a micro TBM simulator [5].
As TBM simulators currently target TBM’s practical use, it is necessary to understand and analyze the operating parameters in the operation control system during excavation. Moreover, it is also required to determine the interaction between operational actions and the TBM’s mechanical responses to inform the realistic functioning of the simulator.
Important operating parameters that must be monitored in real-time during excavation are TBM thrust, cutterhead torque, grouting pressure, and earth pressure [6]. Here, the operator controls thrust, cutterhead torque, and earth pressure by adjusting the cutterhead rotation, shield jack speed, and screw conveyor rotation speeds. Bilgin et al. [7] emphasized the importance of managing the core machine data values such as TBM thrust within a specific range regardless of the ground conditions. However, in the field, TBM operators control the operating parameters depending on their own experience and judgment. If some operating parameters fluctuate uncontrollably, the operator recognizes a problem and should then control the operating parameters following the procedures specified in the operation manual or the instructions suggested by the TBM manufacturer.
This work attempts to develop an operating model for a TBM simulator. Its main contributions are as follows.
  • Statistical analysis identified four main operating parameters required for TBM excavation.
  • Multiple regression analysis estimated each parameter’s requirements depending on the soil ground conditions and the TBM’s type and specifications.
  • Further multiple regression analysis determined the interactions between operational actions and mechanical responses. TBM operation procedures and interlock systems with warning systems were designed and applied in the simulator.
  • Example excavation simulations were tested in a TBM simulator based on the developed operating model.

2. Statistical Analysis for the Determination of Operating Parameter Requirements

The operating parameters required for excavation depend on a TBM’s specification and ground conditions. There are two main types of operating parameter: those related to operational actions and those to mechanical responses. Although various parameters are considered during excavation, the TBM operator mainly monitors the mechanical responses represented by TBM thrust and cutterhead torque. Both parameters are controlled by two operational actions: shield jack (i.e., advance rate) and cutterhead rotation speeds. Therefore, this work aims to estimate these four major parameters statistically using regression analysis.

2.1. Overview of Operating Parameter Requirements

A database for the regression analysis was established, consisting of data from 10 projects worldwide collected from various sources [7,8,9,10,11,12,13,14,15]. The projects were conducted in various ground conditions. As most data were not clearly stated, they were obtained indirectly using the “Engauge Digitizer” that converts graph to data points to graph. Earth pressure balanced (EPB) shield TBMs were applied in nine projects, and one project used a slurry TBM. For nine projects, machine diameters ranged between 6 and 10 m, and the tenth was larger. The information for each project includes more than one dataset for different ground types; also given, are each machine’s specifications (diameter, maximum thrust, maximum torque, and maximum rotation speed) and data for at least one operating parameter.
Each dataset originally included more than one operating parameter: thrust (kN), torque (kN·m), cutterhead rotation speed (rev/min), and advance rate (mm/min). The first three were normalized to related TBM specifications and expressed as percentages. These normalized parameters, with the advance rate, are required operating parameters. Based on the established database, a simple regression analysis was conducted. Considering the TBM’s diameter and the maximum capacities of three other specifications, allowed estimation of the requirements for four TBM operating parameters (Figure 1). Aside from the advance rate, it appears possible to estimate three operating parameters using three TBM specifications (TBM diameter, maximum thrust, and maximum torque). These specifications show proportional relationships with the thrust and cutterhead torque requirements and are inversely proportional to the rotation speed requirement. However, all of the coefficients of determination (R2) obtained from the red regression lines are less than 0.50. Therefore, it is difficult to estimate the four TBM operating parameter requirements reliably by simple regression analysis.
Although TBM operators endeavor to maintain the operating parameters within specific ranges [7], they inevitably vary depending on the ground conditions and TBM specifications. Therefore, it is essential to consider both the ground condition and TBM specifications together; multiple regression analysis could feasibly facilitate reliable estimation of the TBM operating parameters.

2.2. Estimation of Requirements for Operating Parameters

Multiple regression analysis used IBM SPSS Statistics, a widely known program for statistical analysis and data mining. The analysis was conducted according to the procedures suggested by Lee [16] and Jung [17]. To derive the most reliable regression equations, regression analysis was conducted repeatably using diverse combinations and forms of independent variables. Table 1 summarizes the resulting variables determined for use in multiple regression analysis.
The dependent variables were the four operating parameters that needed to be estimated (thrust requirement, cutterhead torque requirement, cutterhead rotation speed requirement, and advance rate); they were each applied as quantitative variables.
The independent variables comprised the ground conditions and TBM specifications. The specifications are represented by four variables: TBM type; diameter; the ratio of the maximum capacities of thrust and torque; and the maximum capacity of the rotation speed.
The TBM type was a qualitative variable with two classes: EPB and slurry. The different classes had different weights: an EPB type has a weight value of one, and three is used if slurry is applied. The machine’s diameter and maximum rotation speed were applied as quantitative variables, as was the ratio of the maximum capacities of thrust and cutterhead torque (i.e., the maximum thrust divided by maximum torque). This ratio was chosen considering multicollinearity. Multicollinearity or variance inflation factor (VIF) refers to a phenomenon caused by a strong linear relationship between independent variables found in multi regression analysis. This phenomenon affects calculations concerning independent and dependent variables. Lee [16] stated that an estimated VIF of more than 10 indicates multicollinearity. Multicollinearity emerged using maximum thrust and cutterhead torque variables together during multi regression analysis and could be managed by using one combined variable (i.e., their ratio).
The other independent variables were related to the ground conditions. All were qualitative variables, as insufficient quantitative information was available. Three factors were considered: boulder and cobble; gravel, sand, and silt; and clay. Each was given a weight of one if present or zero if absent.
Figure 2 shows the results of multiple regression analysis to estimate the required TBM operating parameters for excavating soil. The analysis used data from seven projects. Figure 2a compares actual thrust values with estimations represented by a regression line (R2 = 0.68). Figure 2b similarly compares the results for cutterhead torque; the regression line has (R2 = 0.81). The regression line for the rotation speed data has R2 = 0.90 (Figure 2c), and that for advance rate has R2 = 0.90 (Figure 2d). Although the four regression equations have relatively high R2, more data are required for regression analysis. Figure 3 presents verification results for the estimated regression equations using four datasets that were not used in the multiple regression analysis. The verification datasets are extracted from three different projects. Comparison of the actual results with the estimations shows that the equations for cutterhead torque (Figure 3b) and rotation speed (Figure 3c) are quite reliable, whereas those for thrust (Figure 3a) and advance rate (Figure 3d) have low reliability.
Table 2 summarizes the regression equations estimating the operating parameters for soil excavation. The estimated operating parameters will vary with the soil conditions. As the soil type changes from “boulder and cobble” to “clay” through “gravel, sand, and silt,” the estimated thrust and cutterhead torque requirements decrease. In contrast, the estimated rotation speed and advance rate requirements increase gradually. If the ground is composed of more than two soil types, the intensity of the variation should be higher. Overall, the soil type substantially affects the estimation of operating parameters during soil excavation.
Operating parameters should be estimated differently depending on the TBM type. The thrust and cutterhead torque requirements for an EPB TBM are estimated to be higher than those for a slurry TBM. The TBM’s diameter also influences its estimated operating parameters. The estimated thrust and cutterhead torque requirements increase with increasing diameter, whereas the estimated rotation speed and advance rate requirements decrease. The estimated thrust and cutterhead torque requirements increase as the ratio of their maximum values increases. All operating parameters are expected to decrease as the maximum capacity of the rotation speed increases. However, more data should be acquired to estimate the operating parameters.

3. Statistical Analysis for the Determination of Interactions between Operational Actions and Mechanical Responses

The operator closely monitors the TBM’s operating parameters and controls its entire operation in response to them. The operating parameters can be divided into two types: operational actions and mechanical responses. After the six operational actions and ten mechanical responses were defined, their correlations were determined for use in the interaction system of the operating model.

3.1. Overview of Operational Actions and Mechanical Responses

Table 3 lists the six most-representative operational actions selected as input variables for the analysis to identify the correlations between operational actions and mechanical responses. The main three operational actions associated with speed parameters (cutterhead rotation, shield jack, and screw conveyor rotation speeds) are the key drivers for adjusting the mechanical responses. The other three operational actions (opening ratio of screw conveyor gate, number of shield jacks, and number of cutterhead motors) tend to remain constant except in exceptional circumstances. Their values are fixed at the beginning of excavation. Table 3 lists the 10 mechanical responses selected from the many that are available on the control panels of various TBMs.

3.2. Correlation of Operational Actions and Mechanical Responses

The mechanical responses to operational actions can vary in complex ways, and the correlations of the actions and responses can be found by multiple regression analysis. The analysis used data obtained from one specific project in Korea: the northbound lane (comprising 143,514 data points) [15]. The data were collected from the real-time monitoring system during TBM excavation. Ground conditions of the northbound lane comprise sand and clay, with a maximum vertical earth pressure of ~0.5 MPa. Data for the southbound lane were excluded. All variables for the regression analysis, operational actions, and mechanical responses, were normalized by the maximum capacity of the TBM used for this project (Table 3).
Table 4 summarizes the regression equations for estimating the mechanical responses to operational actions. The three operational actions associated with speed parameters (cutterhead rotation speed ( A 1 ), shield jack speed ( A 2 ), and screw conveyor rotation speed ( A 3 )) are the key drivers controlling the mechanical responses. Therefore, their coefficients should have greater effect than those of the other three input variables (opening ratio of the screw conveyor gate ( A 4 ), number of shield jacks ( A 5 ), and number of cutterhead motors ( A 6 )).
The estimates of both shield jack pressure ( Y 1 ) and thrust ( Y 2 ) are related to the propulsion force of the TBM. They are positively correlated with the cutterhead rotation ( A 1 ) and shield jack ( A 2 ) speeds. These output variables represent the propulsion force driving the TBM’s advance. As the TBM operator can control the propulsion via its driving speed, regression equations for the estimations of Y 1 and Y 2 seem to be reasonable.
The cutterhead torque represents the rotational force required to rotate the cutterhead. Generally, the TBM operator decreases the shield jack speed and increases the number of additives being injected if the cutterhead torque increases during excavation. However, the obtained equation has a negative coefficient (−0.02) for shield jack speed ( A 2 ).
The cutterhead torque is one of the essential operating parameters monitored during excavation, the regression equation for its estimation is revised to be the same as that for estimating the thrust, as these parameters generally show a proportional relationship.
A hydraulic motor drives the screw conveyor. Therefore, the operating pressure of the screw conveyor jack ( Y 4 ) can be raised by increasing the screw conveyor rotation speed ( A 3 ).
The left ( Y 5 ) and right ( Y 6 ) earth pressures are measured for the soil pressure at the respective sides of the chamber. They are the most important indicators informing excavation management. They are usually regulated by adjusting the shield jack speed ( A 2 ) and the screw conveyor rotation speed ( A 3 ). As the earth pressure gradually increases during excavation, the TBM operator attempts to decrease the shield jack speed and increase the screw conveyor rotation speed to balance pressure conditions at the tunnel face. Therefore, the regression analysis considered only these two actions ( A 2 and A 3 ). As there is very little difference between the left and right earth pressures, the equation was estimated by the regression analysis using both earth pressure datasets together.
The other output variables associated with temperature ( Y 7 , Y 8 , Y 9 , and Y 10 ) were clearly positively correlated with the cutterhead rotation speed ( A 1 ). This follows intuitively from accelerated cutterhead rotation generating more heat, and thus increasing the measured temperature.

4. Application of Operating Model to the Simulator

4.1. Establishment of TBM Operation Procedures

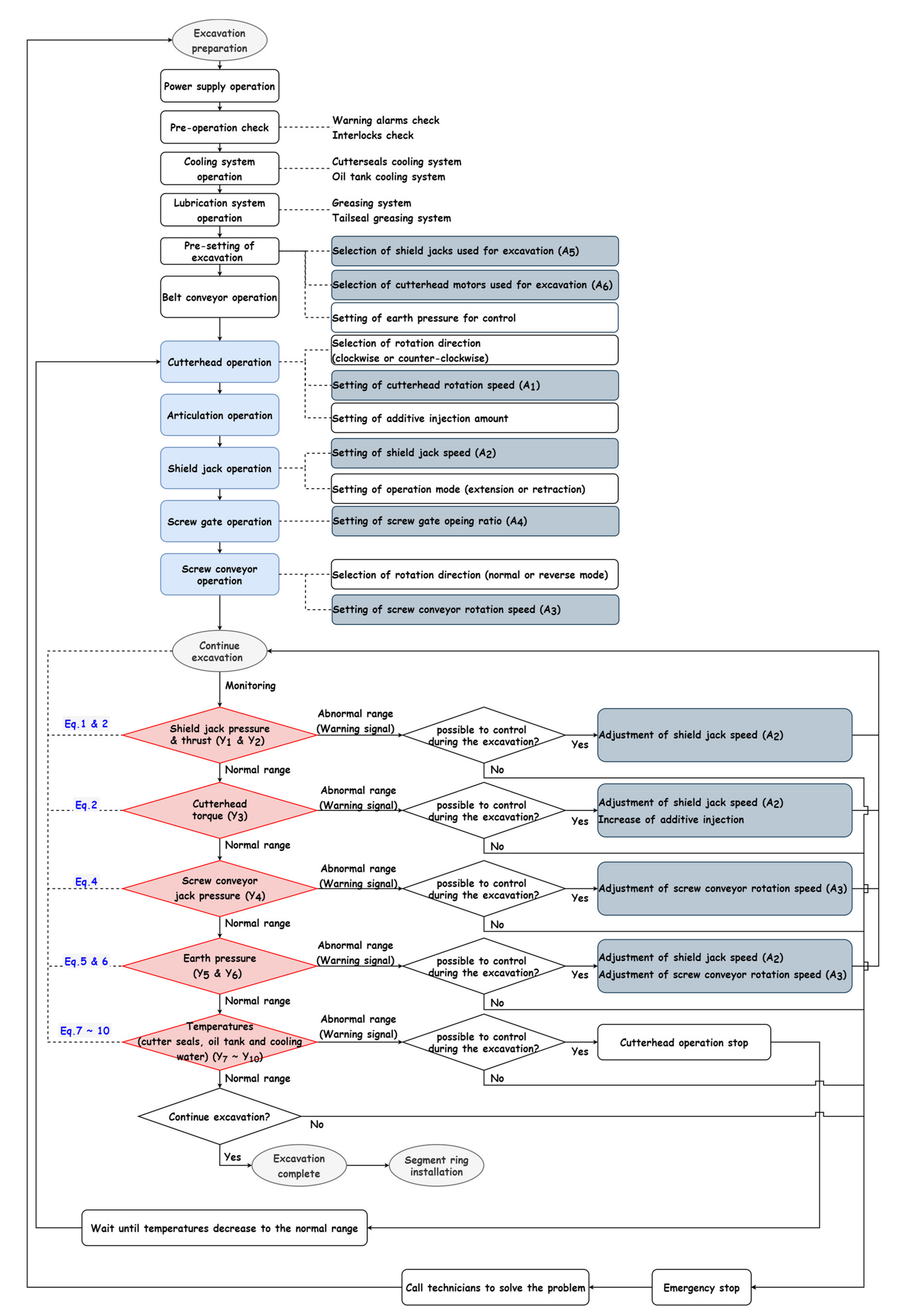
Before applying the interaction system to the TBM simulator, TBM operation procedures were established first, as shown in Figure 4. The procedures comprise two main operations: excavation and segment ring installation. Once a section of excavation is complete, a segment ring is installed in an erector operation. However, this simulator did not consider erector operation.
Excavation involves three parts: preparation, execution, and completion. Preparation starts with the power supply operation. Once the numbers of shield jacks and cutterhead motors are selected with regard to setting the target earth pressure, TBM operators sequentially initiate the belt conveyor system, then cutterhead rotation, articulation jack set, shield jack extension, screw gate open, and screw conveyor rotation. Once operators conduct the pre-operation check procedure, they are ready to start the water-cooling circuit systems and greasing systems.
As the TBM starts to move along its planned route, operators monitor its mechanical responses in real time, as displayed on the control panel. When abnormal mechanical responses trigger a warning signal during excavation, operators can handle them in two ways depending on the likelihood of re-establishing control. If the abnormal mechanical response can be controlled, operators adjust the relevant operational actions (represented by shield jack and screw conveyor rotation speeds). For mechanical responses associated with temperature, the cutterhead operation is suspended, and the operation restarts once the temperatures reduce to the normal range.
However, if it is impossible to control the abnormal responses, operators should press the emergency stop button following the operator manual and call technicians to solve the problem. Pressing the emergency stop button simultaneously suspends all operations, and the excavation is resumed from the preparation stage once the problems are resolved.

4.2. Design of Interlock and Warning Systems

To prevent the malfunction by the TBM operator, the simulator must include interlock and warning systems. TBMs are generally designed to have various interlocks, which can only be changed by the manufacturer. Of the many interlock systems in a real TBM, the simulator includes only those essential to its primary purpose of training apprentices in the operation procedures. There are two types of interlock systems in this simulator: mandatory and elective. Operators cannot change the mandatory system during the simulation. Table 5 lists the mandatory systems. This mandatory system prevents operators from implementing locked operations and displays a pop-up message if they attempt to violate the interlocks. Figure 5 shows the example of a mandatory interlock system associated with shield jack operation. Because the cutterhead is not rotating at that moment, the operator cannot press the push button for shield jack extension with the pop-up message.
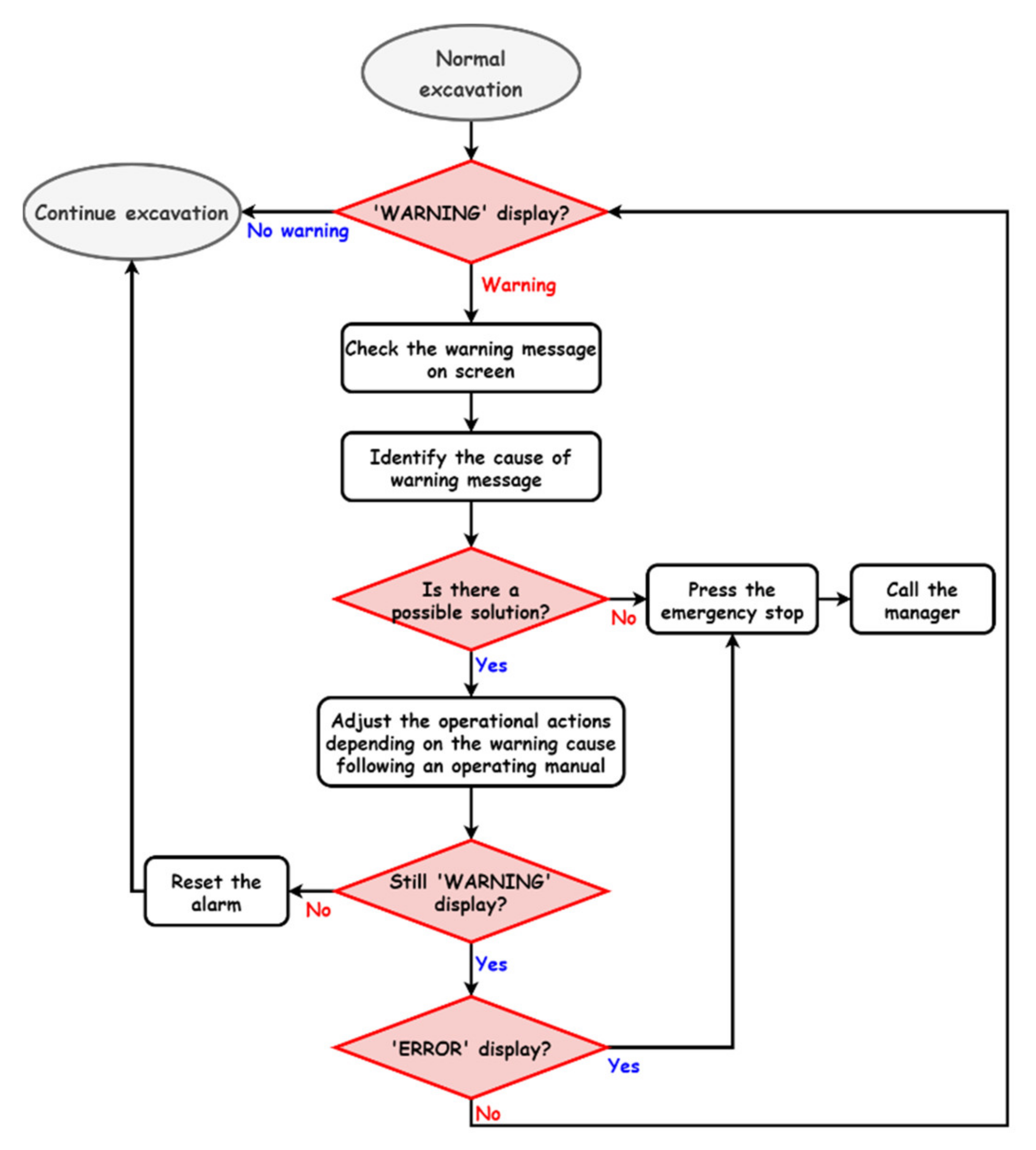
The elective interlock system is closely related to the warning system, which can be divided into seven types depending on the TBM parts (Table 6). The warning system can be activated according to the state of the elective interlock system. If the elective interlock associated with the shield jack pressure is turned on, only the warning system for that jack can be activated. Warning system includes two main stages: displaying a warning message and sounding an alarm. Threshold values are pre-set for each stage: first messages are displayed, then the alarm rings if the situation worsens. The warning system have two stages: warning and error. Messages for both stages are displayed on-screen depending on the seriousness. The warning threshold is 20% less than the error threshold. For example, if the thrust reaches 80% of the maximum capacity (a pre-set value), a “THRUST WARNING” message is displayed. If the thrust then reaches 100%, a “THRUST ERROR” message replaces the warning message. The operator can resolve the warning issue as shown in Figure 6. If a warning signal is displayed, the operator should identify its cause and adjust the appropriate operational action. If there are not any solutions for the warning, operator should press the emergency button. If the operator can solve the problem, the operator should adjust the appropriate operational actions following the warning cause. However, if the problem cannot be solved and the situation worsens with an error signal display, the operator should press the emergency button to stop the entire excavation. If the operator does not press the button within a set time, the interlocked emergency shutdown system automatically suspends the entire operation.

4.3. Configuration of the Operating Model in the Simulator

Figure 7 shows the architecture of the TBM simulator. Once the simulation starts, the trainee can adjust any operational action. The mechanical responses continuously change following a change in operational actions. The interlock activation or warning alarm messages are displayed depending on the state of the excavation simulation. Both trainee and trainer can monitor all operating parameters on visual display panels. The instructor can create an unexpected situation by manipulating some mechanical responses in the instructor panel regardless of the operation actions taken by the trainee. The trainer can advise the trainee on dealing with any situation encountered during simulation.
There are four main panel types for the operating: operating panels (Figure 8a), display panels (Figure 8b), a configuration panel (Figure 9a), and a warning alarm panel (Figure 9b). Figure 8a shows one of the display panels. This panel allows operators to monitor almost all of the operating parameters in one view plotted as a bar graph. At the top left corner of the panel, lengths of shield jacks are indicated; at the bottom left, the control pressure (= average earth pressure), cutterhead torque, and screw jack conveyor jack pressure are displayed; at the top right, shield jack speeds and the opening ratio of screw conveyor gate are indicated; at the bottom right, three operational actions associated with speeds and thrust are confirmed; in the middle, mechanical responses related to temperature are displayed. Figure 8b shows the main operating panels where the operator can press and click the various buttons for adjustment and monitor some of the main operating parameters. On the left, there are buttons for activating main operations; the number of shield jacks can be selected, and three operational actions (cutterhead rotation speed, shield jack speed, and screw conveyor speed) adjusted. Most operating parameters are displayed on the right.
Figure 9a shows the configuration panel. Elective interlock systems are confirmed on the left, with each able to be activated independently if the system is set to monitor. On the right, upper, and lower limits of earth pressure can be determined. Figure 9b shows the simulator warning alarm panel, which displays information about alarm systems (Table 6). When a specific operating parameter has an abnormal value, the warning alarm light is turned on and displayed in a box at the bottom of the panel. Among the four columns, the left two are the first stage for warning, and the right two are the second stage for error. As an extra training tool, the instructor panel allows the trainer to introduce unexpected situations by manipulating any of the mechanical responses, regardless of the trainee’s operation actions (Figure 10).

4.4. Pre-Setting Values for Simulation Testing

Before initiating the simulation, the ground conditions and TBM specifications are pre-determined. For the example simulation, the ground was specified as comprising sand and clay, and the maximum vertical earth pressure was set to 0.2 MPa. The TBM specifications for the example simulation are as listed in Table 3, except for the total number of shield jacks. Activation of the TBM generates continuous mechanical vibration. This can be simulated by the values of the mechanical responses also oscillating in real-time within specific ranges, despite constant operational actions. The simulator handles this through a deviation control device on the right side of the pre-setting panel (Figure 11a). This simulation has all deviations set to zero. The coefficients of variables in each multiple regression equation must be pre-determined (Figure 11b). For the example simulation, these coefficients take the values in Table 4. These settings can be changed depending on the various user environments.
To balance the earth pressure during excavation, upper and lower limits for the control pressure must be determined. The TBM operator must control the estimated earth pressure to be between these limits. The upper limit was set to be equal to the maximum vertical pressure, and the lower limit was set to be half the upper limit considering the static coefficient of earth pressure is assumed to be 0.5, based on prior works [18,19]. As a result, the limits here were 0.2 and 0.1 MPa, respectively.
The pre-excavation settings had the belt conveyor in normal mode and all 24 shield jacks and all seven cutterhead motors selected for operation at full capacity. The cutterhead rotation direction was set as clockwise. Its rotation speed and the shield jack speed were set to 66% (0.66 rev/min) and 67% (40 mm/min), respectively, based on the estimated values from Table 2 derived for ground composed of sand and clay and the TBM specifications in Table 3. Once the shield jack operation mode was set to extension, the screw gate opening ratio was set to 100% to prevent failure of the screw gate during excavation. In the last stage for excavation preparation, the screw conveyor rotation speed was set to 100% (14.2 rev/min), and the rotation mode was set to normal (i.e., clockwise) (Figure 8b).

4.5. Simulation Tests of Operating Model

The operating model was tested through the several simulations. The aim was to confirm whether operational actions induce suitable mechanical responses during excavation and whether the warning alarm systems (Table 6) work properly when the mechanical responses reach the assigned values.
The purpose of the first test is to check control of the increased thrust by adjusting operational actions. The thrust is set to increase from 20,313 to 42,964 kN through the instructor device. As it exceeds 40,000 kN (80% of the maximum capacity), the first stage of the warning alarm will appear in the red box on the panel (Figure 12a). The operator should then adjust several operational actions. There are several ways to decrease the thrust. Here, the shield jack speed is decreased from 40 to 24 mm/min to reduce thrust to 38,059 kN. Other mechanical responses may also be adjusted following the multiple regression equations of Table 4. The warning alarm would then disappear (Figure 12b). The purpose of the second simulation test is to confirm how to control the earth pressure by adjusting the operational actions. The control pressure was compulsorily decreased from 0.19 to 0.07 MPa through the instructor panel. To raise it, the screw conveyor rotation speed was decreased from 14.2 to 7.0 rev/min; this caused the control pressure to rise to 0.13 MPa along with changes in other mechanical responses. When the control pressure dropped to 0.10 MPa (the lower limit), the warning alarm was displayed in the red box on the panel (Figure 13a). It disappeared when the pressure rose above the threshold (Figure 13b).
Unlike the previous simulations, the last simulation involves adjustments of three operational actions (cutterhead rotation speed, shield jack speed, and screw conveyor rotation speed) without compulsory manipulation. As these parameters were changed to 1.0 rev/min, 60 mm/min, and 8.5 rev/min, respectively by the operator, several warning alarms composed of warning and error were displayed (Figure 14a). To decrease the shield jack pressure, thrust, cutterhead torque, and control pressure together, the three operational actions were simultaneously changed to 0.8 rev/min, 30 mm/min, and 11.3 rev/min, respectively. The warning alarms disappeared as a result (Figure 14b).
The simulation tests confirmed that the operator can successfully control the mechanical responses by adjusting operational actions and that the warning alarm systems independently work well following the state of each mechanical response.

5. Conclusions

This study aimed to develop an operating model for application in a TBM simulator. First, four main operating parameters required for excavation were analyzed. Multiple regression analysis estimated the four parameter requirements depending on the ground conditions and the TBM’s type and specifications. Further multiple regression analysis then determined the correlations between operational actions and mechanical responses. Detailed operation procedures and interlock and warning alarm systems were next designed for the operating model. Lastly, several simulations were tested for the operating model in the TBM simulator under the different conditions.
The first multiple regression analysis confirmed that the estimated requirements for the main operating parameters varied with the ground conditions and TBM specifications. The required thrust and cutterhead torque were estimated to be greater for an EPB TBM than for a slurry TBM. The estimated thrust and cutterhead torque requirements increased with increasing TBM diameter, while the estimated rotation speed and advance rate requirements decreased. The estimated thrust and cutterhead torque requirements increased as the maximum thrust and cutterhead torque ratio increased. The four operating parameter requirements are expected to decrease as the maximum capacity of rotation speed increases.
The next multiple regression analysis confirmed that it is possible to reliably estimate ten mechanical responses from the six operational actions (on which the three speed parameters have particular influence). The estimation of earth pressure needs only the most important key drivers for the management of TBM excavation, namely the shield jack and the screw conveyor rotation speeds. Further studies should focus on estimation of the cutterhead torque.
Several simulations were tested for the operating model based on the determined interactions and the designed operation procedures (including interlock and warning alarm systems). The simulations confirmed that the operational actions properly adjusted the mechanical responses, and the warning alarm systems worked well independently following the mechanical responses.
For estimating the four parameter requirements, less than 20 pieces of data were used. However, more data must be used to estimate the operating parameters reliably. The correlations of actions and responses were estimated based on the machine data obtained from the specific tunneling project with the ground condition comprising of sand and clay. However, the water level, cover depth, and ground properties enhanced by soil conditioning can be completely different depending on the projection conditions. Therefore, these variables should be considered for further regression analysis. This study estimated only ten mechanical responses based on six operational actions using multi regression analysis. Future studies could focus on creating other operating models, such as for lubrication, soil conditioning, and back-fill grouting works. The correlations of actions and responses were estimated based on ground conditions comprising sand and clay. If the field operating data for mixed ground or rock conditions were used for the multiple regression analysis, new correlations would be applied in the simulation. Ground surface settlement and mucking process were not considered in this study. As they are critical for TBM operation, both functions should also be considered in future studies. In addition, threshold values for the first warning were set to 80% of the maximum capacities regardless of mechanical responses. However, each threshold value would be set differently depending on the type of mechanical responses. Therefore, the threshold value in each mechanical response should be reset following the various TBM manuals or the reviews by TBM operators.
Together with development of the operating model, the steering model for the TBM guidance with articulation and shield jack operations have been developed to help beginners in steering the TBM in curved excavations. About ten different excavation scenarios with different ground conditions have been designed for operator training. It is expected that the final version of this simulator will be soon available to assist TBM operators in learning overall TBM operations, from introductory to intensive courses.

Author Contributions

Conceptualization, B.P. and S.-W.C.; methodology, B.P.; software, B.P. and C.L.; validation, W.-Y.L., S.D., and T.-H.K.; formal analysis, C.L., W.-Y.L., and T.-H.K.; investigation, B.P., C.L., and S.-W.C.; resources, W.-Y.L. and S.D.; data curation, W.-Y.L. and T.-H.K.; writing—original draft preparation, B.P.; writing—review and editing, B.P. and S.-W.C.; visualization, W.-Y.L., S.D., and T.-H.K.; supervision, S.-W.C.; project administration, S.-W.C. and S.-H.C.; funding acquisition, S.-W.C. and S.-H.C. All authors have read and agreed to the published version of the manuscript.

Funding

This research was funded and performed as a part of the construction technology project, “Development of the automated TBM cutterhead design technology and TBM control system” (Project number: 21SCIP-C129646-05), supported by the Korea Agency for Infrastructure Technology Advancement (KAIA) under the Ministry of Land, Infrastructure, and Transport of the Korean government.

Institutional Review Board Statement

Not applicable.

Informed Consent Statement

Informed consent was obtained from all subjects involved in the study.

Data Availability Statement

Not applicable.

Acknowledgments

The authors acknowledge support by the Korea Agency for Infrastructure Technology Advancement (KAIA) under the Ministry of Land, Korea Institute of Civil Engineering and Building Technology (KICT) and the University of Science & Technology, Korea (UST).

Conflicts of Interest

The authors declare no conflict of interest.

References

  1. Chorley, S. Use of “Command Chair” Simulator Technology to Optimize Modern TBM Performance. In Proceedings of the Rapid Excavation and Tunneling Conference, San Diego, CA, USA, 4–7 June 2017; Volume 2017, pp. 665–672. [Google Scholar]
  2. Home, L.; Chorley, S.; Wills, D. Training the Key to Reducing In-Tunnel Incidents. Available online: https://www.tunneltalk.com/Education-and-Training-Oct2017-TBM-operation-and-the-human-factor.php (accessed on 14 October 2021).
  3. Anonymous. Big Data, Writ Large: Technology to Advance Tunnel Boring. Tunnel Business Magazine, April 2020; 24–27. [Google Scholar]
  4. Choi, S.-W.; Lee, C.; Kang, T.-H.; Chang, S.-H. Current Status of Technical Development for TBM operating simulator. Tunn. Undergr. Space 2020, 30, 433–445. (In Korean) [Google Scholar] [CrossRef]
  5. Jardón, A.; Victores, J.G.; Martínez, S.; Balaguer, C. Experience acquisition simulator for operating microtuneling boring machines. Autom. Constr. 2012, 23, 33–46. [Google Scholar] [CrossRef] [Green Version]
  6. Elbaz, K.; Shen, S.L.; Zhou, A.; Yin, Z.Y.; Lyu, H.M. Prediction of disc cutter life during shield tunneling with AI via the incorporation of a genetic algorithm into a GMDH-type neural network. Engineering 2021, 7, 238–251. [Google Scholar] [CrossRef]
  7. Bilgin, N.; Copur, H.; Balci, C. TBM Excavation in Difficult Ground Conditions: Case Studies from Turkey; John Wiley & Sons: Hoboken, NJ, USA, 2016; ISBN 978-3-433-03150-6. [Google Scholar]
  8. Cardu, M.; Oreste, P. Tunnelling in Urban Areas by EPB Machines: Technical Evaluation of the System. Earth Sci. Res. J. 2011, 15, 5–11. [Google Scholar]
  9. Barzegari, G.; Uromeihy, A.; Zhao, J. EPB Tunneling Challenges in Bouldery Ground: A New Experience on the Tabriz Metro Line 1, Iran. Bull. Eng. Geol. Environ. 2014, 73, 429–440. [Google Scholar] [CrossRef]
  10. Godinez, R.; Yu, H.; Mooney, M.; Gharahbagh, E.A.; Frank, G. Earth Pressure Balance Machine Cutterhead Cutterhead torqueModeling: Learning from Machine Data. In Proceedings of the Rapid Excavation and Tunneling Conference, Englewood, CO, USA, 7–10 June 2015; Volume 2015, pp. 1261–1271. [Google Scholar]
  11. Filbà, M.; Salvany, J.M.; Jubany, J.; Carrasco, L. Tunnel Boring Machine Collision with an Ancient Boulder Beach during the Excavation of the Barcelona City Subway L10 Line: A Case of Adverse Geology and Resulting Engineering Solutions. Eng. Geol. 2016, 200, 31–46. [Google Scholar] [CrossRef]
  12. Amoun, S.; Sharifzadeh, M.; Shahriar, K.; Rostami, J.; Tarigh Azali, S. Evaluation of Tool Wear in EPB Tunneling of Tehran Metro, Line 7 Expansion. Tunn. Undergr. Space Technol. 2017, 61, 233–246. [Google Scholar] [CrossRef]
  13. Cao, S.; Cui, J.; Fang, Y.; Deng, R. Performance of Slurry TBM Tunnelling in Sandy Cobble Ground—A Case Study in Lanzhou. KSCE J. Civ. Eng. 2019, 23, 3207–3217. [Google Scholar] [CrossRef]
  14. Company G. TBM Machine Data in Korea F Site; Unpublished data; Company G: Seoul, Korea, 2009. [Google Scholar]
  15. Company C. TBM Machine Data in Korea F Site; Unpublished data; Company C: Seoul, Korea, 2018. [Google Scholar]
  16. Lee, I.-H. Easyflow Regression Analysis, 4th ed.; Hannarae Publishing Corporation: Seoul, Korea, 2019. (In Korean) [Google Scholar]
  17. Jung, S.-H. SPSS Statistics Regression Analysis; Bigdata Learning Center: Seoul, Korea, 2020. (In Korean) [Google Scholar]
  18. Mooney, M. Principle of Pressure Balance TBM Tunneling; Colorado School of Mines: Golden, CO, USA, 2018. [Google Scholar]
  19. Kanayasu, S.; Kubota, I.; Shikubu, N. Stability of Face during Shield Tunnelling-A Survey on Japanese Shield Tunneling. In Proceedings of the International Symposium on Underground Construction in Soft Ground, New Delhi, India, 3 January 1994; pp. 337–343. [Google Scholar]
Figure 1. Scatter matrix for correlations of operating parameters’ requirements with TBM specifications.
Figure 1. Scatter matrix for correlations of operating parameters’ requirements with TBM specifications.
Applsci 11 11443 g001
Figure 2. Results of multiple regression analysis for soil excavation. Estimations of required (a) thrust, (b) cutterhead torque, (c) rotation speed, and (d) advance rate.
Figure 2. Results of multiple regression analysis for soil excavation. Estimations of required (a) thrust, (b) cutterhead torque, (c) rotation speed, and (d) advance rate.
Applsci 11 11443 g002
Figure 3. Verification of regression equations for soil excavation. Estimations of the required (a) thrust, (b) cutterhead torque, (c) rotation speed, and (d) advance rate.
Figure 3. Verification of regression equations for soil excavation. Estimations of the required (a) thrust, (b) cutterhead torque, (c) rotation speed, and (d) advance rate.
Applsci 11 11443 g003
Figure 4. Architecture of excavation procedures applied in the TBM simulator.
Figure 4. Architecture of excavation procedures applied in the TBM simulator.
Applsci 11 11443 g004
Figure 5. Example of mandatory interlock system associated with shield jack operation.
Figure 5. Example of mandatory interlock system associated with shield jack operation.
Applsci 11 11443 g005
Figure 6. Procedure for resolving a warning in the TBM simulator.
Figure 6. Procedure for resolving a warning in the TBM simulator.
Applsci 11 11443 g006
Figure 7. Architecture of the operating model for the TBM simulator.
Figure 7. Architecture of the operating model for the TBM simulator.
Applsci 11 11443 g007
Figure 8. (a) Display and (b) main operating panels in the TBM simulator.
Figure 8. (a) Display and (b) main operating panels in the TBM simulator.
Applsci 11 11443 g008
Figure 9. (a) Configuration and (b) warning alarm panels in the TBM simulator.
Figure 9. (a) Configuration and (b) warning alarm panels in the TBM simulator.
Applsci 11 11443 g009
Figure 10. Instructor panel in the TBM simulator.
Figure 10. Instructor panel in the TBM simulator.
Applsci 11 11443 g010
Figure 11. Pre-setting values for: (a) ground conditions, TBM specifications, and mechanical vibration; (b) coefficients of variables in each multiple regression equation.
Figure 11. Pre-setting values for: (a) ground conditions, TBM specifications, and mechanical vibration; (b) coefficients of variables in each multiple regression equation.
Applsci 11 11443 g011
Figure 12. Simulation test results induced by: (a) thrust increase; and (b) shield jack speed decrease (refer to values in red boxes).
Figure 12. Simulation test results induced by: (a) thrust increase; and (b) shield jack speed decrease (refer to values in red boxes).
Applsci 11 11443 g012
Figure 13. Simulation test results induced by: (a) control pressure decrease; and (b) screw conveyor rotation speed decrease.
Figure 13. Simulation test results induced by: (a) control pressure decrease; and (b) screw conveyor rotation speed decrease.
Applsci 11 11443 g013
Figure 14. Simulation test results: (a) caused by adjustments of cutterhead rotation, shield jack, and screw conveyor rotation speeds; (b) resolved by adjustments of cutterhead rotation, shield jack, and screw conveyor rotation speeds.
Figure 14. Simulation test results: (a) caused by adjustments of cutterhead rotation, shield jack, and screw conveyor rotation speeds; (b) resolved by adjustments of cutterhead rotation, shield jack, and screw conveyor rotation speeds.
Applsci 11 11443 g014
Table 1. Dependent and independent variables used for multiple regression to estimate four operating parameters.
Table 1. Dependent and independent variables used for multiple regression to estimate four operating parameters.
Variable TypeVariable NameSymbolNote
Dependent
variable
(Output
variables)
Quantitative variableThrust requirement y 1 Unit: %
Cutterhead torque
requirement
y 2
Rotation speed requirement y 3
Advance rate requirement y 4 Unit: mm/min
Independent variable
(Input
variables)
Qualitative variableBoulder and cobble g 1 If a variable is present, its corresponding value is set to 1, otherwise 0
Gravel, sand, and silt g 2
Clay g 3
Qualitative variableTBM type a 1 EPB:1,
Slurry: 3
Quantitative variableTBM diameter a 2 Unit: m
Ratio of maximum thrust to maximum torque a 3 -
Maximum rotation speed a 4 Unit: rev/min
Table 2. Summary of regression equations estimating operating parameters for soil excavation.
Table 2. Summary of regression equations estimating operating parameters for soil excavation.
Estimated Operating Parameter RequirementNumber of Data UsedEquationR2
y 1 20 y 1 = 7.58 g 1 0.10 g 2 2.18 g 3 8.18 a 1 + 3.29 a 2 + 0.86 a 3 3.61 a 4 + 19.55 0.68
y 2 18 y 2 = 5.66 g 1 + 2.18 g 2 7.34 g 3 9.06 a 1 + 18.10 a 2 + 3.83 a 3 1.90 a 4 102.92 0.81
y 3 14 y 3 = 32.64 g 1 17.16 g 2 6.44 g 3 11.58 a 2 5.64 a 4 + 186.66 0.90
y 4 13 y 4 = 51.89 g 1 44.26 g 2 40.28 g 3 7.83 a 2 11.70 a 4 + 197.66 0.90
Table 3. Descriptions of operational actions and mechanical responses used for multiple regression analysis.
Table 3. Descriptions of operational actions and mechanical responses used for multiple regression analysis.
Variable TypeVariable NameSymbolMaximum Capacity
Independent variable
(=operational action)
Cutterhead rotation speed A 1 1.0 rev/min
Shield jack speed A 2 60 mm/min
Screw conveyor rotation speed A 3 14.2 rev/min
Opening ratio of screw gate A 4 100%
Number of shield jacks used A 5 25 ea
Number of cutterhead motors used A 6 7 ea
Dependent variable
(=mechanical response)
Shield jack pressure Y 1 35.0 MPa
Thrust Y 2 50,000 kN
Cutterhead torque Y 3 9637 kN·m
Screw conveyor jack pressure Y 4 27.2. MPa
Left earth pressure Y 5 0.5 MPa
Right earth pressure Y 6 0.5 MPa
Inner cutter seal temperature Y 7 65 °C
Outer cutter seal temperature Y 8 65 °C
Oil tank temperature Y 9 60 °C
Cooling water temperature Y 10 60 °C
Table 4. Summary of regression equations estimating mechanical responses to operational actions.
Table 4. Summary of regression equations estimating mechanical responses to operational actions.
Estimated Operating
Parameters
Equation NumberEquationR2
Shield jack pressure ( Y 1 )Equation (1) Y 1 = 0.59 A 1 + 0.40 A 2 0.34 A 3 + 0.12 A 4 0.33 A 5 + 0.06 A 6 + 20.91 0.41
Thrust ( Y 2 )Equation (2) Y 2 = 0.50 A 1 + 0.36 A 2 0.30 A 3 + 0.10 A 4 + 0.23 A 5 0.01 A 6 18.38 0.38
Cutterhead torque ( Y 3 )Equation (3) Y 3 = 0.18 A 1 0.02 A 2 + 0.04 A 3 + 0.03 A 4 + 0.04 A 5 + 0.27 A 6 + 11.80 0.19
Screw conveyor jack
pressure ( Y 4 )
Equation (4) Y 4 = 0.14 A 1 0.19 A 2 + 0.68 A 3 0.03 A 4 0.07 A 5 + 0.15 A 6 16.21 0.60
Left earth pressure ( Y 5 )Equation (5) Y 5 = 0.38 A 2 0.24 A 3 + 36.71 0.36
Right earth pressure ( Y 6 )Equation (6) Y 6 = 0.38 A 2 0.24 A 3 + 36.71 0.36
Inner cutter seal
temperature ( Y 7 )
Equation (7) Y 7 = 0.30 A 1 0.05 A 2 0.01 A 3 + 0.01 A 4 0.04 A 5 0.03 A 6 + 38.99 0.62
Outer cutter seal
temperature ( Y 8 )
Equation (8) Y 8 = 0.25 A 1 0.05 A 2 + 0.02 A 4 0.09 A 5 0.09 A 6 + 50.79 0.52
Oil tank
temperature ( Y 9 )
Equation (9) Y 9 = 0.26 A 1 0.09 A 2 + 0.03 A 3 + 0.04 A 4 0.11 A 5 0.11 A 6 + 61.38 0.64
Cooling water
temperature ( Y 10 )
Equation (10) Y 10 = 0.32 A 1 0.16 A 2 + 0.18 A 3 + 0.03 A 4 0.10 A 5 0.21 A 6 + 81.13 0.56
Table 5. Mandatory interlock systems applied in the simulator.
Table 5. Mandatory interlock systems applied in the simulator.
StagePartInterlock System
Pre-
excavation
Pump and motorsAll pumps and motors must be in operation before starting excavation.
Lubrication and
cooling systems
Lubrication and cooling systems must be in operation before starting excavation.
ExcavationBelt conveyor and cutterheadThe belt conveyor must be in operation before starting cutterhead rotation.
Cutterhead and shield jackCutterhead rotation must be in operation before starting shield jack extension.
Screw gate and conveyorThe crew gate must be open before starting screw conveyor rotation.
CutterheadCutterhead motors should be selected before starting cutterhead rotation.
The cutterhead rotation direction must be set either clockwise or counterclockwise before starting cutterhead rotation. If it is necessary to change the rotation direction, the cutterhead should be stopped.
The cutterhead rotation speed must be set before starting cutterhead rotation.
Shield jackShield jacks must be selected before starting shield jack extension.
The shield jack speed must be set before starting shield jack extension.
Shield jacks can be selected by grouping modes (upper, lower, left, and right). At least one grouping mode should be selected for the excavation.
The shield jack must be set in either extension or retraction mode. If it is necessary to change the mode, the shield jack should be stopped first.
Screw conveyorThe screw conveyor rotation direction must be set to either normal (clockwise) or reverse (counterclockwise) before starting screw conveyor rotation. If it is necessary to change the rotation direction, the screw conveyor should be stopped.
The screw conveyor rotation speed must be set before starting screw rotation.
Screw gateThe screw gate opening ratio can be controlled in either open or closed mode. As a default value, the screw opening ratio is set to 100%.
ExcavationcompleteScrew gate, shield jack, and screw conveyorBefore closing the screw gate, shield jacks and the screw conveyor must be stopped.
Cutterhead and screw gateBefore stopping cutterhead rotation, the screw gate must be closed.
Belt conveyor and cutterheadBefore stopping the belt conveyor, the cutterhead rotation must be stopped.
All parts All parts must be stopped before turning off all pumps and/or motors.
Table 6. Summary of warning systems and countermeasures in the TBM simulator.
Table 6. Summary of warning systems and countermeasures in the TBM simulator.
PartWarning TitleMeaningSet Value Solution
Shield jackShield jack pressure warningExtremely high shield jack pressure80%Decrease the shield jack speed
Thrust warningExtremely high thrust80%Decrease the shield jack speed
Shield jack stroke limit warningReaching the maximum shield jack stroke.100%Stop the shield jack extension
CutterheadCutter torque warningExtremely high torque80%Decrease the shield jack speed
Cutter rotation fault warningRotation speed showing poorer performance than expected80%Increase the amount of injection in front of the cutterhead. If ineffective, stop the rotation
Screw
conveyor
Screw conveyor pressure warningExtremely high screw conveyor jack pressure80%Decrease the screw conveyor speed
ChamberEarth pressure warningExtremely high (low) earth pressure for control80%Decrease the shield jack speed.
Increase the screw conveyor speed
Cutter sealInner cutter seal temperature warningExtremely high inner
cutter seal temperature
100%Stop the cutterhead rotation
Outer cutter seal temperature warningExtremely high outer cutter seal temperature100%Stop the cutterhead rotation
Water tankCooling water temperature warningExtremely high cooling
water temperature
100%Stop the cutterhead rotation
Oil tankOil tank temperature warningExtremely high oil tank
temperature
100%Stop the cutterhead rotation
Publisher’s Note: MDPI stays neutral with regard to jurisdictional claims in published maps and institutional affiliations.

Share and Cite

MDPI and ACS Style

Park, B.; Choi, S.-W.; Lee, C.; Kang, T.-H.; Do, S.; Lee, W.-Y.; Chang, S.-H. An Operating Model for an EPB Shield TBM Simulator by the Correlation Analysis of Operational Actions and Mechanical Responses. Appl. Sci. 2021, 11, 11443. https://doi.org/10.3390/app112311443

AMA Style

Park B, Choi S-W, Lee C, Kang T-H, Do S, Lee W-Y, Chang S-H. An Operating Model for an EPB Shield TBM Simulator by the Correlation Analysis of Operational Actions and Mechanical Responses. Applied Sciences. 2021; 11(23):11443. https://doi.org/10.3390/app112311443

Chicago/Turabian Style

Park, Byungkwan, Soon-Wook Choi, Chulho Lee, Tae-Ho Kang, Seungchul Do, Woon-Yong Lee, and Soo-Ho Chang. 2021. "An Operating Model for an EPB Shield TBM Simulator by the Correlation Analysis of Operational Actions and Mechanical Responses" Applied Sciences 11, no. 23: 11443. https://doi.org/10.3390/app112311443

APA Style

Park, B., Choi, S.-W., Lee, C., Kang, T.-H., Do, S., Lee, W.-Y., & Chang, S.-H. (2021). An Operating Model for an EPB Shield TBM Simulator by the Correlation Analysis of Operational Actions and Mechanical Responses. Applied Sciences, 11(23), 11443. https://doi.org/10.3390/app112311443

Note that from the first issue of 2016, this journal uses article numbers instead of page numbers. See further details here.

Article Metrics

Back to TopTop