Reliable Bidirectional Data Transfer Approach for the Internet of Secured Medical Things Using ZigBee Wireless Network
Abstract
:1. Introduction
- It offers bidirectional routes for IoT-based Zigbee medical networks and supports low overhead with a applications interface. Such factors improve reliability and scalability for health devices even under conditions of high data traffic and decrease the convolution factor.
- It also presents lightweight mutual validation for medical information and supports data privacy among processes using the verified cryptosystem. This component excludes unauthenticated endeavors in the healthcare system with the incorporation of real keys.
- In the end, the network data is also securely transmitted from the cloud interface to physicians using a hybrid security model and gives resilient trustworthiness.
- Based on the security analysis and a set of extensive experiments, the proposed approach has demonstrated improved performance against security threats with increasing network reliability.
2. Related Work
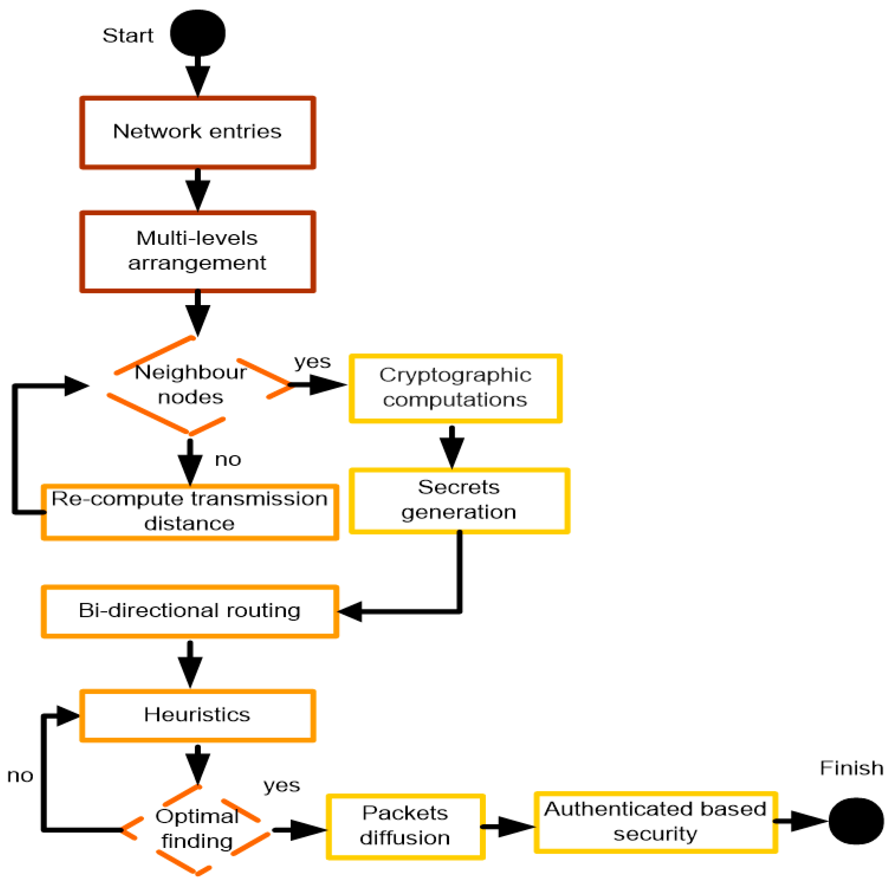
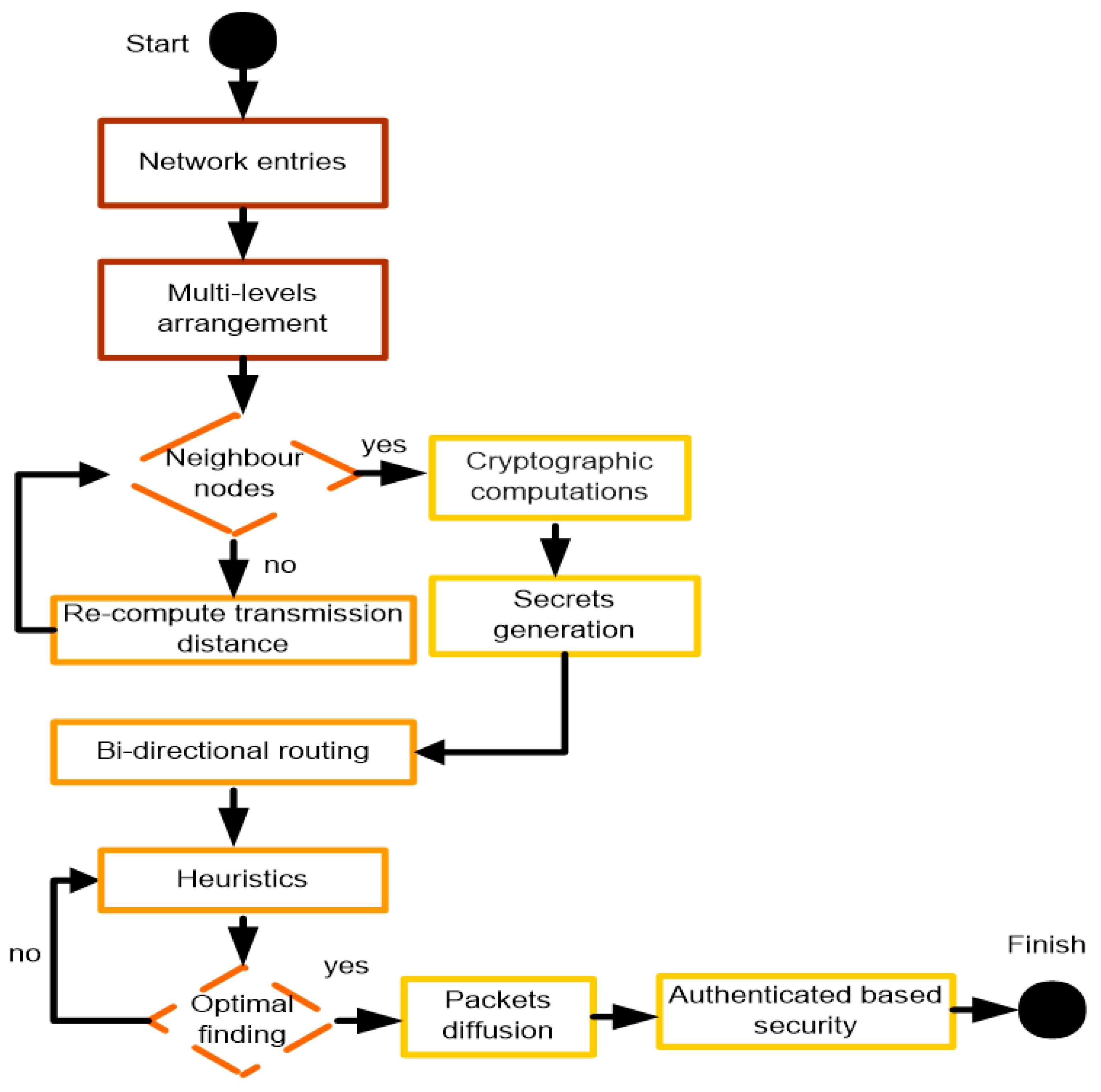
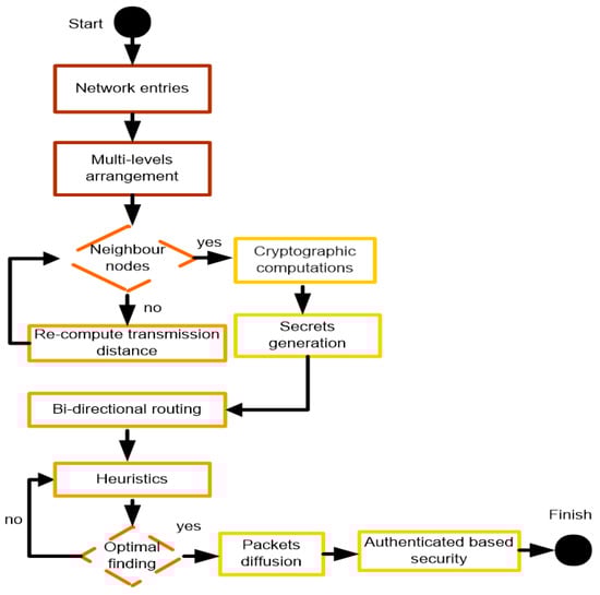
3. Proposed Approach
- All IoT-based sensors communicate with their local coordinator.
- The local coordinator transmits the network data towards a static base station.
- Each IoT-based sensor has restricted transmission power and residual energy.
- A malicious attacker may alter, drop, and re-route the monitored data over the wireless medium.

| Algorithm 1 |
| 1. Input: |
| 2. sensor nodes, undirected graph ) |
| 3. Output: |
| 4. weighted heuristics, secured devices, authentic sessions |
| 5. do nodes i N |
| 6. if adjacent nodes ! = null then |
| 7. edge = node(i, j) |
| 8. else |
| 9. return graph ) |
| 10. end for |
| 11. do extract neighbors i ϵ ) |
| 12. if i ! = null then |
| 13. compute key generation and confirmation using STS |
| 14. else |
| 15. set transmission distance |
| 16. Repeat step 12 |
| 17. end if |
| 18. end for |
| 19. do bi-directional routing |
| 20. = + + |
| 21. weighted heuristics |
| 22. RREQ to selected node |
| 23. end for |
| 24. do sec_forwarding |
| 25. = |
| 26. ← ||||||,….|| |
| 27. end for |
| 28. do sec_cloud |
| 29. session key for each user |
| 30. ( |
| 31. applying xor function |
| 32. = |
| 33. end for |
| 34. end procedure |
4. Performance Evaluation
4.1. Security Analysis
4.2. Results and Discussion
5. Conclusions
Author Contributions
Funding
Institutional Review Board Statement
Informed Consent Statement
Data Availability Statement
Acknowledgments
Conflicts of Interest
References
- Haseeb, K.; Islam, N.; Saba, T.; Rehman, A.; Mehmood, Z. LSDAR: A Light-weight Structure based Data Aggregation Routing Protocol with Secure Internet of Things Integrated Next-generation Sensor Networks. Sustain. Cities Soc. 2019, 54, 101995. [Google Scholar] [CrossRef]
- Alsamhi, S.H.; Ma, O.; Ansari, M.S.; Meng, Q. Greening internet of things for greener and smarter cities: A survey and future prospects. Telecommun. Syst. 2019, 72, 609–632. [Google Scholar] [CrossRef]
- Alrajeh, N.A.; Khan, S.; Lloret, J.; Loo, J. Secure routing protocol using cross-layer design and energy harvesting in wireless sensor networks. Int. J. Distrib. Sens. Netw. 2013, 9, 374796. [Google Scholar] [CrossRef] [Green Version]
- Shanthi, G.; Sundarambal, M. FSO–PSO based multihop clustering in WSN for efficient medical building management system. Clust. Comput. 2019, 22, 12157–12168. [Google Scholar] [CrossRef]
- Verma, V.K.; Gupta, P.; Jha, A.V.; Barbhuiya, P.N. Recent trends in wireless sensors for medical applications. In Proceedings of the 2017 International Conference on Communication and Signal Processing (ICCSP), Chennai, India, 6–8 April 2017. [Google Scholar]
- Shahraki, A.; Taherkordi, A.; Haugen, Ø.; Eliassen, F. A survey and future directions on clustering: From WSNs to IoT and modern networking paradigms. IEEE Trans. Netw. Serv. Manag. 2020, 18, 2242–2274. [Google Scholar] [CrossRef]
- Rehman, A.; Haseeb, K.; Saba, T.; Lloret, J.; Tariq, U. Secured Big Data Analytics for Decision-Oriented Medical System Using Internet of Things. Electronics 2021, 10, 1273. [Google Scholar] [CrossRef]
- Sodhro, A.H.; Sangaiah, A.K.; Pirphulal, S.; Sekhari, A.; Ouzrout, Y. Green media-aware medical IoT system. Multimed. Tools Appl. 2019, 78, 3045–3064. [Google Scholar] [CrossRef]
- Celesti, A.; Ruggeri, A.; Fazio, M.; Galletta, A.; Villari, M.; Romano, A. Blockchain-based healthcare workflow for tele-medical laboratory in federated hospital IoT clouds. Sensors 2020, 20, 2590. [Google Scholar] [CrossRef]
- Cui, Z.; Fei XU, E.; Zhang, S.; Cai, X.; Cao, Y.; Zhang, W.; Chen, J. A hybrid BlockChain-based identity authentication scheme for multi-WSN. IEEE Trans. Serv. Comput. 2020, 13, 241–251. [Google Scholar] [CrossRef]
- Alzahrani, B.A.; Irshad, A.; Albeshri, A.; Alsubhi, K. A provably secure and lightweight patient-healthcare authentication protocol in wireless body area networks. Wirel. Pers. Commun. 2021, 117, 47–69. [Google Scholar] [CrossRef]
- Abouelmehdi, K.; Beni-Hessane, A.; Khaloufi, H. Big healthcare data: Preserving security and privacy. J. Big Data 2018, 5, 1. [Google Scholar] [CrossRef]
- Elhoseny, M.; Ramírez-González, G.; Abu-Elnasr, O.M.; Shawkat, S.A.; Arunkumar, N.; Farouk, A. Secure medical data transmission model for IoT-based healthcare systems. IEEE Access 2018, 6, 20596–20608. [Google Scholar] [CrossRef]
- Oteafy, S.M.A.; Hassanein, H.S. Resilient IoT architectures over dynamic sensor networks with adaptive components. IEEE Internet Things J. 2016, 4, 474–483. [Google Scholar] [CrossRef]
- Benkhelifa, E.; Welsh, T.; Hamouda, W. A critical review of practices and challenges in intrusion detection systems for IoT: Toward universal and resilient systems. IEEE Commun. Surv. Tutor. 2018, 20, 3496–3509. [Google Scholar] [CrossRef]
- Sterbenz, J.P. Smart city and IoT resilience, survivability, and disruption tolerance: Challenges, modelling, and a survey of research opportunities. In Proceedings of the 2017 9th International Workshop on Resilient Networks Design and Modeling (RNDM), Alghero, Italy, 4–6 September 2017. [Google Scholar]
- Khan, M.A.; Khan, S.; Shams, B.; Lloret, J. Distributed flood attack detection mechanism using artificial neural network in wireless mesh networks. Secur. Commun. Netw. 2016, 9, 2715–2729. [Google Scholar] [CrossRef]
- Garcia, M.; Lloret, J.; Sendra, S.; Lacuesta, R. Secure communications in group-based wireless sensor networks. Int. J. Commun. Netw. Inf. Secur. 2010, 2, 8. [Google Scholar]
- Haseeb, K.; Ud Din, I.; Almogren, A.; Islam, N. An energy efficient and secure IoT-based WSN framework: An application to smart agriculture. Sensors 2020, 20, 2081. [Google Scholar] [CrossRef] [PubMed]
- Krishnamoorthy, S.; Dua, A.; Gupta, S. Role of emerging technologies in future IoT-driven Healthcare 4.0 technologies: A survey, current challenges and future directions. J. Ambient. Intell. Humaniz. Comput. 2021, 1–47. [Google Scholar] [CrossRef]
- Saba, T.; Haseeb, K.; Ahmed, I.; Rehman, A. Secure and energy-efficient framework using Internet of Medical Things for e-healthcare. J. Infect. Public Health 2020, 13, 1567–1575. [Google Scholar] [CrossRef]
- Rehman, A.; Haseeb, K.; Saba, T.; Lloret, J.; Ahmed, Z. Ahmed, Mobility Support 5G Architecture with Real-Time Routing for Sustainable Smart Cities. Sustainability 2021, 13, 9092. [Google Scholar] [CrossRef]
- Rashid, M.; Parah, S.A.; Wani, A.R.; Gupta, S.K. Securing E-Health IoT Data on Cloud Systems Using Novel Extended Role Based Access Control Model. In Internet of Things (IoT); Springer: Cham, Switzerland, 2020; pp. 473–489. [Google Scholar] [CrossRef]
- Butpheng, C.; Yeh, K.H.; Xiong, H. Security and privacy in IoT-cloud-based e-health systems—A comprehensive review. Symmetry 2020, 12, 1191. [Google Scholar] [CrossRef]
- Sengupta, S.; Bhunia, S.S. Secure Data Management in Cloudlet assisted IoT Enabled e-Health Framework in Smart City. IEEE Sens. J. 2020, 20, 9581–9588. [Google Scholar] [CrossRef]
- Saba, T.; Haseeb, K.; Shah, A.A.; Rehman, A.; Tariq, U.; Mehmood, Z. A Machine-Learning-Based Approach for Autonomous IoT Security. IT Prof. 2021, 23, 69–75. [Google Scholar] [CrossRef]
- Zhang, Y.; Yang, M.; Zheng, D.; Lang, P.; Wu, A.; Chen, C. Efficient and secure big data storage system with leakage resilience in cloud computing. Soft Comput. 2018, 22, 7763–7772. [Google Scholar] [CrossRef]
- Zhang, Y.; Lang, P.; Zheng, D.; Yang, M.; Guo, R. A secure and privacy-aware smart health system with secret key leakage resilience. Secur. Commun. Netw. 2018, 2018, 1–13. [Google Scholar] [CrossRef] [Green Version]
- Liu, J.; Cao, H.; Li, Q.; Cai, F.; Du, X.; Guizani, M. A large-scale concurrent data anonymous batch verification scheme for mobile healthcare crowd sensing. IEEE Internet Things J. 2018, 6, 1321–1330. [Google Scholar] [CrossRef] [Green Version]
- Babar, M.; Tariq, M.U.; Jan, M.A. Secure and resilient demand side management engine using machine learning for IoT-enabled smart grid. Sustain. Cities Soc. 2020, 62, 102370. [Google Scholar] [CrossRef]
- Ever, Y.K. Secure-anonymous user authentication scheme for e-healthcare application using wireless medical sensor networks. IEEE Syst. J. 2018, 13, 456–467. [Google Scholar] [CrossRef]
- Hayajneh, T.; Griggs, K.; Imran, M.; Mohd, B.J. Secure and efficient data delivery for fog-assisted wireless body area networks. Peer-to-Peer Netw. Appl. 2019, 12, 1289–1307. [Google Scholar] [CrossRef]
- Qi, X.; Li, B.; Chu, Z.; Huang, K.; Chen, H.; Fei, Z. Secrecy energy efficiency performance in communication networks with mobile sinks. Phys. Commun. 2019, 32, 41–49. [Google Scholar] [CrossRef]
- Farooqi, A.H.; Khan, F.A. Securing wireless sensor networks for improved performance in cloud-based environments. Ann. Telecommun. 2017, 72, 265–282. [Google Scholar] [CrossRef]
- Zhang, Y.; Deng, R.H.; Han, G.; Zheng, D. Secure smart health with privacy-aware aggregate authentication and access control in Internet of Things. J. Netw. Comput. Appl. 2018, 123, 89–100. [Google Scholar] [CrossRef]
- Pasha, M.; Shah SM, W. Framework for E-Health systems in IoT-based environments. Wirel. Commun. Mob. Comput. 2018, 2018. [Google Scholar] [CrossRef]
- Pirbhulal, S.; Samuel, O.W.; Wu, W.; Sangaiah, A.K.; Li, G. A joint resource-aware and medical data security framework for wearable healthcare systems. Future Gener. Comput. Syst. 2019, 95, 382–391. [Google Scholar] [CrossRef]
- Al-Janabi, S.; Al-Shourbaji, I.; Shojafar, M.; Shamshirband, S. Shamshirband, Survey of main challenges (security and privacy) in wireless body area networks for healthcare applications. Egypt. Inform. J. 2017, 18, 113–122. [Google Scholar] [CrossRef] [Green Version]
- Haghighi, S.M.; Torabi, S.A. Torabi, A novel mixed sustainability-resilience framework for evaluating hospital information systems. Int. J. Med. Inform. 2018, 118, 16–28. [Google Scholar] [CrossRef]
- Petrellis, N.; Birbas, M.; Gioulekas, F. On the design of low-cost IoT sensor node for e-health environments. Electronics 2019, 8, 178. [Google Scholar] [CrossRef] [Green Version]
- Diffie, W.; Van Oorschot, P.; Wiener, M.J. Wiener, Authentication and authenticated key exchanges. Des. Codes Cryptogr. 1992, 2, 107–125. [Google Scholar] [CrossRef]
- Blum, M.; Goldwasser, S. An efficient probabilistic public-key encryption scheme which hides all partial information. In Workshop on the Theory and Application of Cryptographic Techniques; Springer: Berlin/Heidelberg, Germany, 1984. [Google Scholar]
- Menezes, A.J.; Van Oorschot, P.C.; Vanstone, S.A. Handbook of Applied Cryptography; CRC Press: Boca Raton, FL, USA, 1996. [Google Scholar]
- Pearl, J.; Korf, R.E. Search techniques. Annu. Rev. Comput. Sci. 1987, 2, 451–467. [Google Scholar] [CrossRef]
- Blum, L.; Blum, M.; Shub, M. A simple unpredictable pseudo-random number generator. SIAM J. Comput. 1986, 15, 364–383. [Google Scholar] [CrossRef]
- Coudron, M.; Secci, S. An implementation of multipath TCP in ns3. Comput. Netw. 2017, 116, 1–11. [Google Scholar] [CrossRef] [Green Version]
- Kumar, A.A.; Rao, S.; Goswami, D. Ns3 simulator for a study of data center networks. In Proceedings of the 2013 IEEE 12th International Symposium on Parallel and Distributed Computing, Bucharest, Romania, 27–30 June 2013. [Google Scholar]







| Parameters | Values |
|---|---|
| Initial energy | 2 j |
| IoT sensors | 250 |
| Deployment | Random |
| Jamming nodes | 3–15 |
| Traffic type | CBR |
| Transmission power | 10 mA |
| Reception power | 15 mA |
| ZigBee routers | 10 |
| Control bits | 20 bits |
| Simulation interval | 200 s |
| Network standard | IEEE 802.15.4 |
| Packet size | 64 bits |
| Attacks | How the Proposed Approach Avoids Them |
|---|---|
| Access to network | Unique ID private keys |
| Request of the key by a malicious node | Nonce and time |
| Confidentiality | Cipher using public keys |
| Data disclosure | Decipher with the linked private key |
| Specious packets delivery | Block the device |
| Storage overload | Distributed data chunks and diffusion |
| Data reliability | Data transfer by trusted intermediate nodes |
| Data integrity | Ciphered in iterative hashes |
| Complexity | Bidirectional heuristics |
| Authenticity | Digital signatures |
Publisher’s Note: MDPI stays neutral with regard to jurisdictional claims in published maps and institutional affiliations. |
© 2021 by the authors. Licensee MDPI, Basel, Switzerland. This article is an open access article distributed under the terms and conditions of the Creative Commons Attribution (CC BY) license (https://creativecommons.org/licenses/by/4.0/).
Share and Cite
Rehman, A.; Haseeb, K.; Fati, S.M.; Lloret, J.; Peñalver, L. Reliable Bidirectional Data Transfer Approach for the Internet of Secured Medical Things Using ZigBee Wireless Network. Appl. Sci. 2021, 11, 9947. https://doi.org/10.3390/app11219947
Rehman A, Haseeb K, Fati SM, Lloret J, Peñalver L. Reliable Bidirectional Data Transfer Approach for the Internet of Secured Medical Things Using ZigBee Wireless Network. Applied Sciences. 2021; 11(21):9947. https://doi.org/10.3390/app11219947
Chicago/Turabian StyleRehman, Amjad, Khalid Haseeb, Suliman Mohamed Fati, Jaime Lloret, and Lourdes Peñalver. 2021. "Reliable Bidirectional Data Transfer Approach for the Internet of Secured Medical Things Using ZigBee Wireless Network" Applied Sciences 11, no. 21: 9947. https://doi.org/10.3390/app11219947
APA StyleRehman, A., Haseeb, K., Fati, S. M., Lloret, J., & Peñalver, L. (2021). Reliable Bidirectional Data Transfer Approach for the Internet of Secured Medical Things Using ZigBee Wireless Network. Applied Sciences, 11(21), 9947. https://doi.org/10.3390/app11219947

