Requirements Analysis in Disruptive Engineering Solutions Using the Paradigm of Living Systems
Abstract
1. Introduction
2. Related Work
3. Methodology
3.1. Framework for Designing the New Method
3.2. The Method for Requirements Analysis
3.3. Roadmap for Method Application
4. Case Study
5. Discussion
6. Conclusions
Author Contributions
Funding
Institutional Review Board Statement
Informed Consent Statement
Data Availability Statement
Conflicts of Interest
References
- Maguire, M.; Bevan, N. User requirements analysis: A review of supporting methods. In Usability: Gaining a Competitive Edge; Hammond, J., Gross, T., Wesson, J., Eds.; IFIP WCC TC13 2002; IFIP—The International Federation for Information Processing; Springer: Boston, MA, USA, 2002; Volume 99, pp. 133–148. [Google Scholar] [CrossRef]
- Maciaszek, L.A. Requirements Analysis and System Design, 3rd ed.; Addison-Wesley: Harlow, England, 2007; pp. 26–39. [Google Scholar]
- Hay, D.C. Requirements Analysis: From Business Views to Architecture; Pearson Education: Upper Saddle River, NJ, USA, 2003; pp. 1–9. [Google Scholar]
- Bahill, A.T.; Madni, A.M. Discovering system requirements. In Tradeoff Decisions in System Design; Bahill, A.T., Madni, A.M., Eds.; Springer: Cham, Switzerland, 2017; pp. 373–457. [Google Scholar] [CrossRef]
- Jarke, M.; Lyytinen, K. Complexity of system evolution: Requirements engineering perspective. ACM Trans. Manag. Inf. Syst. 2015, 5, 1–7. [Google Scholar] [CrossRef]
- Vezzoli, C.A. Design for Environmental Sustainability: Life Cycle Design of Products, 2nd ed.; Springer: Cham, Switzerland, 2018; pp. 209–297. [Google Scholar]
- Zhang, X.; Zhang, L.; Fung, K.Y.; Bakshi, B.R.; Ng, K.M. Sustainable product design: A life-cycle approach. Chem. Eng. Sci. 2020, 217, 115508. [Google Scholar] [CrossRef]
- Falkenreck, C. Design thinking—Interactively co-creating innovative products that fit the market. In Creativity and Marketing: The Fuel for Success; Pantano, E., Ed.; Emerald Publishing Limited: Bingley, England, 2021; pp. 69–84. [Google Scholar] [CrossRef]
- Potra, S.; Pugna, A.; Negrea, R.; Izvercian, M. Customer perspective of value for innovative products and services. Procedia Soc. Behav. Sci. 2018, 238, 207–213. [Google Scholar] [CrossRef]
- Lin, C.C.; Luh, D.B. A vision-oriented approach for innovative product design. Adv. Eng. Inform. 2009, 23, 191–200. [Google Scholar] [CrossRef]
- Altameem, E.A. Impact of agile methodology on software development. Comput. Inf. Sci. 2015, 8, 9–14. [Google Scholar] [CrossRef]
- Nazir, A.K.; Zafar, I.; Abbas, M. The impact of agile methodology (DSDM) on software project management. Circulation in Computer Science (International Conference on Engineering, Computing & Information Technology (ICECIT)), Kuala Lumpur, Malaysia, 20–22 October 2017; pp. 1–6. [Google Scholar]
- Kendall, K.; Kong, S.; Kendall, J. The impact of agile methodologies on the quality of information systems: Factors shaping strategic adoption of agile practices. Int. J. Strateg. Decis. Sci. 2010, 1, 16. [Google Scholar] [CrossRef]
- Srivastava, A.; Bhardwaj, S.; Saraswat, S. SCRUM model for agile methodology. In Proceedings of the 2017 International Conference on Computing, Communication and Automation (ICCCA), Greater Noida, India, 5–6 May 2017; pp. 864–869. [Google Scholar]
- Alshamrani, A.; Bahattab, A. A comparison between three SDLC models: Waterfall model, spiral model, and incremental/iterative model. Int. J. Comput. Sci. 2015, 12, 106–111. [Google Scholar]
- Brad, S.; Murar, M.; Brad, E. Methodology for lean design of disruptive innovations. Procedia CIRP 2016, 50, 153–159. [Google Scholar] [CrossRef][Green Version]
- Godoy, C.P.; Cruz, A.F.; Silva, E.P. Blueprint model: A new approach to SCRUM agile methodology. In Proceedings of the 2019 ACM/IEEE 14th International Conference on Global Software Engineering (ICGSE), Montreal, QC, Canada, 25–26 May 2019; pp. 95–99. [Google Scholar]
- Yamazaki, K. Proposal for spiral design approach. In Proceedings of the Second International Symposium on Environmentally Conscious Design and Inverse Manufacturing, Tokyo, Japan, 11–15 December 2001; pp. 137–142. [Google Scholar] [CrossRef]
- Dombrowski, U.; Schmidt, S. Integration of design for X approaches in the concept of lean design to enable a holistic product design. In Proceedings of the 2013 IEEE International Conference on Industrial Engineering and Engineering Management, Bangkok, Thailand, 10–13 December 2013; pp. 1515–1519. [Google Scholar] [CrossRef]
- Nikolaev, M.Y.; Fortin, C. A literature review of design decision making in disruptive technological innovations of new products. In Proceedings of the ASME 2020 International Design Engineering Technical Conferences and Computers and Information in Engineering Conference (Volume 6: 25th Design for Manufacturing and the Life Cycle Conference (DFMLC)), Online, 17–19 August 2020; 9p. [Google Scholar] [CrossRef]
- Kumar, A.; Lokku, D.S.; Natarajan, S.; Nori, K.V. Architecting disruptive digital product-service systems. INCOSE Int. Symp. 2018, 28, 1280–1295. [Google Scholar] [CrossRef]
- Lindskog, E.; Berglund, J.; Vallhagen, J.; Johansson, B. Visualization support for virtual redesign of manufacturing systems. Procedia CIRP 2013, 7, 419–424. [Google Scholar] [CrossRef][Green Version]
- Sadokierski, Z. Developing critical documentation practices for design researchers. Des. Stud. 2020, 69, 100940. [Google Scholar] [CrossRef]
- Lucassen, G.; van der Keuken, M.; Dalpiaz, F.; Brinkkemper, S.; Sloof, G.W.; Schlingmann, J. Job-to-be-done oriented requirements engineering: A method for defining job stories. In Requirements Engineering: Foundation for Software Quality. REFSQ 2018. Lecture Notes in Computer Science; Kamsties, E., Horkoff, J., Dalpiaz, F., Eds.; Springer: Cham, Switzerland, 2018; Volume 10753, pp. 227–243. [Google Scholar] [CrossRef]
- Bullock, A. How to conduct one-to-one qualitative interviews for research. Educ. Prim. Care 2016, 27, 330–332. [Google Scholar] [CrossRef]
- Nielsen, L.; Hansen, K.S.; Stage, J.; Billestrup, J. A template for design personas: Analysis of 47 persona descriptions for Danish industries and organizations. Int. J. Sociotechnol. Knowl. Dev. 2015, 7, 17. [Google Scholar] [CrossRef]
- Endmann, A.; Kessner, D. User journey mapping—A method in user experience design. J. Interact. Media 2016, 15, 408–414. [Google Scholar] [CrossRef]
- Verma, K.; Kass, A. Requirements analysis tool: A tool for automatically analyzing software requirements documents. In ISWC 2008; Sheth, A., Ed.; Springer: Berlin/Heidelberg, Germany, 2008; pp. 751–763. [Google Scholar]
- Van Eck, N.J.; Waltman, L. Visualizing bibliometric networks. In Measuring Scholarly Impact: Methods and Practice; Ding, Y., Rousseau, R., Wolfram, D., Eds.; Springer: Cham, Switzerland, 2014; pp. 285–320. [Google Scholar]
- Futrell, R.T.; Shafer, D.F.; Shafer, L.I. Quality Software Project Management; Prentice Hall: Upper Saddle River, NJ, USA, 2005; pp. 73–99. [Google Scholar]
- Arora, C.; Sabetzadeh, M.; Briand, L.C. An empirical study on the potential usefulness of domain models for completeness checking of requirements. Empir. Softw. Eng. 2019, 24, 2509–2539. [Google Scholar] [CrossRef]
- Bloem, R.; Cimatti, A.; Greimel, K.; Hofferek, G.; Konighofer, R.; Roveri, M.; Schuppan, V.; Seeber, R. RASTY—A new requirements analysis tool with synthesis. In CAV 2010; Touili, T., Cook, B., Jackson, P., Eds.; Springer: Berlin/Heidelberg, Germany, 2010; pp. 425–429. [Google Scholar]
- Shimomura, Y.; Nemoto, Y.; Ishii, T.; Nakamura, T. A method for identifying customer orientations and requirements for product-service systems. Int. J. Prod. Res. 2018, 56, 2585–2595. [Google Scholar] [CrossRef]
- Beringer, S.; Wehrheim, H. Consistency analysis of AUTOSAR timing requirements. In Proceedings of the 15th International Conference on Software Technologies; Vansinderen, M., Fill, H.G., Maciaszek, L., Eds.; ICSOFT: Setubal, Portugal, 2020; pp. 15–26. [Google Scholar]
- Heimdahl, M.P.; Leveson, N.G. Completeness and consistency in hierarchical state-based requirements. IEEE Trans. Softw. Eng. 1996, 22, 363–377. [Google Scholar] [CrossRef]
- Filipovikj, P.; Rodriguez-Navas, G.; Nyberg, M.; Seceleanu, C. Automated SMT-based consistency checking of industrial critical requirements. Appl. Comput. Rev. 2017, 17, 15–28. [Google Scholar] [CrossRef]
- Li, X.S.; Liu, Z.M.; He, J.F. Consistency checking of UML requirements. In Proceedings of the 10th IEEE International Conference on Engineering of Complex Computer Systems-ICECCS, Shanghai, China, 16–20 June 2005; IEEE Computer Society: Los Alamitos, CA, USA, 2005; pp. 411–420. [Google Scholar]
- Chechik, M.; Gannon, J. Automatic analysis of consistency between requirements and designs. IEEE Trans. Softw. Eng. 2001, 27, 651–672. [Google Scholar] [CrossRef]
- Butkiene, R.; Butleris, R.; Danikauskas, T. The approach to consistency checking of functional requirements specification. In Proceedings of the 6th World Multiconference on Systemics, Cybernetics and Informatics, Orlando, FL, USA, 14–18 June 2002; Callaos, N., Zhao, R., Sanchez, B., Lesso, W., Eds.; International Institute of Informatics and Systemics: Winter Garden, FL, USA, 2002; Volume 18, pp. 67–72. [Google Scholar]
- Lankeit, C.; Just, V.; Traechtler, A. Consistency analysis for requirements, functions, and system elements requirements for the entire development process. In Proceedings of the 2016 Annual IEEE Systems Conference, Orlando, FL, USA, 18–21 April 2016; pp. 499–504. [Google Scholar]
- Ong, M.I.; Ameedeen, M.A.; Kamarudin, I.E. Meta-requirement method towards analyzing completeness of requirements specification. In Proceedings of the Future Technologies Conference (FTC), Vancouver, BC, Canada, 13–14 November 2018; Arai, K., Bhatia, R., Kapoor, S., Eds.; Springer: Cham, Switzerland, 2018; Volume 881, pp. 444–454. [Google Scholar]
- Alrajeh, D.; Kramer, J.; van Lamsweerde, A.; Russo, A.; Uchitel, S. Generating obstacle conditions for requirements completeness. In Proceedings of the 34th International Conference on Software Engineering, Zurich, Switzerland, 2–9 June 2012; Glinz, M., Murphy, G., Pezze, M., Eds.; IEEE: New York, NY, USA, 2012; pp. 705–715. [Google Scholar]
- Espana, S.; Condori-Fernandez, N.; Gonzalez, A.; Pastor, O. Evaluating the completeness and granularity of functional requirements specifications: A controlled experiment. In Proceedings of the 17th IEEE International Requirements Engineering Conference, Atlanta, GA, USA, 30 August–4 September 2009; pp. 161–168. [Google Scholar]
- Li, C.; Zhang, H.; Xiang, J.; Li, F. The completeness assessment on product reviews based on user-concerned information requirements. In Proceedings of the Third International Conference on Computer Science and Application Engineering, Sanya, China, 22–24 October 2019; Emrouznejad, A., Ed.; Assoc Computing Machinery: New York, NY, USA, 2019; pp. 1–5. [Google Scholar]
- Becattini, N.; Cascini, G.; Rotini, F. OTSM-TRIZ network of problems for evaluating the design skills of engineering students. Procedia Eng. 2015, 131, 689–700. [Google Scholar] [CrossRef]
- Becattini, N.; Cascini, G. General-purpose requirements checklist for improving the completeness of a design specification. In Proceedings of the 13th International Design Conference, Dubrovnik, Croatia, 19–22 May 2014; Marjanovic, D., Storga, M., Pavkovic, N., Bojcetic, N., Eds.; Design Soc: Glasgow, Scotland, 2014; pp. 111–120. [Google Scholar]
- Deb, N.; Chaki, N.; Ghose, A. Using i* model towards ontology integration and completeness checking in enterprise systems requirement hierarchy. In Proceedings of the IEEE International Workshop on Model-Driven Requirements Engineering, Ottawa, ON, Canada, 24 August 2015; Mussbacher, G., Araujo, J., Moreira, A., Sanchez, P., Eds.; IEEE: New York, NY, USA, 2015; pp. 11–20. [Google Scholar]
- Zenun, M.M.; Loureiro, G. A framework for completeness in requirements engineering: An application in aircraft maintenance scenario. In Proceedings of the 20th ISPE International Conference on Concurrent Engineering, Melbourne, Australia, 2–6 September 2013; Bil, C., Mo, J., Stjepandic, J., Eds.; IOS PRESS: Amsterdam, The Netherlands, 2013; pp. 568–577. [Google Scholar]
- Avdeenko, T.; Pustovalova, N. The ontology-based approach to support the completeness and consistency of the requirements specification. In Proceedings of the International Siberian Conference on Control and Communications, Omsk, Russia, 21–23 May 2015; 4p. [Google Scholar]
- Altshuller, G. The Innovation Algorithm. TRIZ; Technical Innovation Center: Worcester, MA, USA, 2000. [Google Scholar]
- Brad, S. Structured activation of vertex entropy (SAVE): Another way around creative problem solving for non-technical applications. Innov. J. Eur. TRIZ Assoc. 2017, 3, 76–81. [Google Scholar]
- Miller, J. Living systems. Q. Rev. Biol. 1973, 48, 63–91. [Google Scholar] [CrossRef] [PubMed]
- Cowan, F.S.; Allen, J.K.; Mistree, F. Functional modelling in engineering design: A perspectival approach featuring living system theory. Syst. Res. Behav. Sci. 2006, 23, 365–381. [Google Scholar] [CrossRef]
- Latsu-Dake, E.; Ntuen, C.A. A conceptual model for designing adaptive human-computer interfaces using the living systems theory. Syst. Res. Behav. Sci. 2009, 26, 15–27. [Google Scholar] [CrossRef]
- Chen, J.L.; Hung, C. Eco-innovation by anticipatory failure determination (AFD) method. In Proceedings of the Design Society: International Conference on Engineering Design, Delft, The Netherlands, 5–8 August 2019; Volume 1, pp. 3271–3280. [Google Scholar]





| Developments and Benefits | Limitations | Reference |
|---|---|---|
| Software tool for conditional requirements and business rule syntax, user-defined glossaries for parsing documents, parsing and extracting structured content, finding the use of problematic phrases, requirements dependency analysis, identifying systems that interact each other and missing non-functional requirements. | Requirements are analyzed in the form of a pseudo-code and high-level language, which represents a barrier to working in a friendly way with end-users (especially in the case of disruptive innovations where we need to work with low-end consumers). | [30] |
| Method that considers domain models and domain documentation to capture requirements. This involves experts to formulate domain concepts. | It focuses only on external completeness, focuses only on functional requirements, counts a lot on subject-matter experts. | [31] |
| Software tool to test and debug formal requirements using property-based design flow and simulation of realizable formal specifications (game-based debugging approach for specification). | It requires expertise to formalize requirements. Hard to follow in interactions with end-users. | [32] |
| Method that employs a combination of topic analysis, persona, and scenario approaches to define requirements in relation to multiple actors. | It does not analyze completeness and consistency of requirements. | [33] |
| Method to formalize requirements based on AUTOSAR standards applied in the automotive industry. It provides a translation of requirements into logical constraints which enable the use of specific solvers to analyze the consistency of requirements. | Difficult to transfer the method to disruptive products that address low-end consumers, in the sense of using the method in the co-creation process. It also does not provide a framework for completeness analysis of requirements. | [34] |
| Approach that uses a low-level functional formalism to simplify the analysis process. It breaks down the specification into smaller, analyzable parts and then uses functional composition rules to ensure that verified properties hold for the entire specification. | It requires a very good understanding of the application domain and applies for well-established products. It is not effective in the case of exploring new products and for interviewers that have little or no understanding of the application domain. | [35] |
| Technique for automated consistency analysis of requirements that are formalized based on patterns. It reduces the analysis time of consistency. | It can be applied only to requirements that are already formalized. There is no link with analysis of completeness. Difficult to apply the Satisfiability Modulo Theory solvers of this method with the end-users from the category envisaged by disruptive products dedicated to low end-consumers. | [36] |
| A methodology that analyzes requirement consistency based on semantics, using UML formats. | It can work well with experts in UML but not with outsiders, such as end-users with no previous expertise and experience in the application domain. | [37] |
| A technique for automatic analysis of consistency between software requirements and detailed designs, achieved at the expense of using imprecise data-flow analysis techniques. It is based on a language for specifying detailed designs, an analysis technique to create a model of a design through data-flow analysis of the language constructs, and a method to automatically generate and check properties derived from requirements to ensure a design’s consistency with them. | Can be useful outside the co-creation exercises run together with end-users. It can improve the consistency analysis only after the process of completeness analysis of requirements. It is difficult to use in agile approaches, especially where more stakeholders are involved. | [38] |
| A method for business modeling and elicitation of functional requirements specification. The main advantage of this method is information requirement specification adequacy as a natural way of analyzing user needs. This method is based on requirement specification, in terms of outcomes, data resources and processes. | Limited to functional requirements. End-users must have background experience in the application domain. | [39] |
| A framework that correlates the partial models with the requirement levels to increase consistency between requirements, functions, and system elements. A benefit emerging with this is the advantageous traceability of requirements. | It does not cover all dimensions of consistency and there is no connection with completeness analysis. | [40] |
| A reverse engineered meta-requirement algorithm to reverse the meta-requirements of a set of user requirements. | Limited to completeness analysis. It requires high levels of expertise in formalizing requirements, and comparisons with other reference systems. | [41] |
| A technique for generating a set of obstacle conditions guaranteed to be complete and consistent with respect to the known domain properties. The approach relies on a novel combination of model checking and learning technologies. Obstacles are iteratively learned from counterexamples and witness traces produced by model checking against a goal and converted into positive and negative examples, respectively. | The use of learning technologies at the interface by end-users with no previous experience in the application domain represents a barrier to applying this technique in the case of low-end consumer-related disruptive products. | [42] |
| A method for evaluation of the quality of functional requirements specifications, focusing on completeness and granularity. It relies on the definition of metrics that allow measuring certain aspects of requirement model quality. | Too difficult to be used in conjunction with non-experienced end-users, in a language that is understandable by this category of actors. | [43] |
| A tool that identifies user-related information items from reviews published or clicked on by a user and develops assessment models to assess the completeness of reviews based on the identified information items, and finally, ranking reviews according to the requirements for information completeness. | It works well only at a later stage of analysis, not in the early stages of product development when the goal is to identify requirements in relation to end-users that have never had previous experience in the application domain. | [44] |
| A technique to verify the completeness of functional requirements by enhancing the set of criteria with inputs from OTSM-TRIZ [45] concepts and tools. | It applies well for functional requirements on the set of requirements already defined. In some cases, non-functional requirements, and categories of requirements other than functional ones are more critical for product success (e.g., in the case of disruptive products for low-end consumers, functional requirements are usually not generated in sessions with end-users, the focus being on understanding the value proposition for this category of consumers). | [46] |
| A goal-oriented requirements engineering tool that can model varied requirements for solutions. Different stakeholders within an enterprise may use partial or even completely non-intersecting vocabulary sets. It heavily counts on ontologies. | Less friendly in agile methodologies, where co-creation is involved from the early stages, and where conclusions in the early stages are crucial for product strategy formulation when time and budgets are fixed. | [47] |
| A framework rather than a method for putting together all people, processes, and the lifecycle perspective to analyze completeness of requirements. | Dedicated to well-known products in incremental innovations. | [48] |
| An ontology-based approach that uses Protégé software to validate completeness and consistency of requirements. It necessitates expert skills. | Very little applicable in relation to end-users with no background in the application domain and with no technical expertise. | [49] |
| Conflict | Inventive Principles |
|---|---|
| Boundary properties | |
| #12 versus #26 | #22 Remove a harmful factor by combining it with another harmful factor #36 Use the effects that are generated during the transition phase |
| #12 versus #29 | #32 Use “additives” to see systems or processes that are difficult to see #30 Isolate the system from its outside environment using flexible “layers” |
| #32 versus #26 | #23 Introduce feedback #24 Mediator (use an intermediary system to do an action) #1 Increase the degree of the system’s segmentation |
| #32 versus #29 | There is no TRIZ inventive principle. This special case must be treated by considering other approaches. We have considered the SAVE method [51], which indicates consideration of principle #18 “resonance frequency”. |
| Inner properties | |
| #33 versus #24 | #22 Remove a harmful factor by combining it with another harmful factor #4 Replace a symmetrical system with an asymmetrical system #10 Arrange/place parts of the system in advance in such a way that they can go immediately into action when required and they do this from the most convenient position |
| #35 versus #19 | #19 Replace a continuous action with a periodic action (an impulse) #13 Instead taking an action that is dictated by the specifications of the problem, implement an opposite action #29 Replace rigid parts of the system with reconfigurable modules that can change their “volume” or “shape” |
| #7 versus #9 | #29 Replace rigid parts of the system with reconfigurable modules that can change their “volume” or “shape” #4 Replace a symmetrical system with an asymmetrical system #38 Do the transition from a certain level of motivation to the next higher level by enriching the system with external “motivators” |
| #18 versus #36 | #6 Make the system perform multiple different functions; therefore, there is no need for other elements #32 Use “additives” to see systems or processes that are difficult to see #13 Instead taking an action that is dictated by the specifications of the problem, implement an opposite action |
| Critical Subsystem | Description | Types of Processing | Correspondent Principles from Table 2 |
|---|---|---|---|
| Reproducer | The subsystem that may give rise to other similar systems | Matter–energy–information | #10, #29, #6, #4 |
| Boundary | The subsystem which clearly defines the boundaries with other systems, which holds together the internal elements, which protects the internal elements from external stress, which excludes or allows the entry of various forms of matter–energy and information | Matter–energy–information | #30 |
| Ingestor | The subsystem that brings matter–energy into the system from the external environment | Matter–energy | #38 |
| Distributor | The subsystem that connects the components and the system to the outside through input and output chains | Matter–energy | #10, #19, #32 |
| Converter | The subsystem that converts inputs into useful forms for special processes in the system | Matter–energy | #22, #10, #19 |
| Producer | The subsystem that forms stable associations for longer periods ahead of various matter and energy inputs or outputs of the converter, the results being synthesized for future useful functions (replacement of elements, repair of components, supply of energy to the supersystem, etc.) | Matter–energy | #6 |
| Repository | The subsystem that retains in the system, for different periods of time, various forms of matter and energy | Matter–energy | #4, #10, #29 |
| Extruder | Subsystem that transmits matter and energy outside the system in the form of products or waste | Matter–energy | #22, #19, #13, #18, #36 |
| Motor (Engine) | The subsystem that moves the system and its parts in relation to the other parts or in relation to the external environment | Matter–energy | #6, #19, #24 |
| Supporter | Subsystem that maintains adequate spatial relationships between components, allowing them to interact without pressing on each other | Matter–energy | #32, #22, #10 |
| Input transducer | The subsystem capable of measuring the information entered into the system, to change it into another form of matter–energy compatible with the internal transmission mechanism | Information | #32, #30 |
| Internal transducer | The subsystem which perceives the receivers from all components of the system, marks the alterations and changes them into other forms of matter–energy compatible with the internal transmission mechanism | Information | #32 |
| Channel and net | Subsystem that directs component information through a well–defined channel or through several interconnected channels | Information | #1 |
| Decoder | Subsystem that alters the information code transmitted from input translators to a private code, understood only within the system | Information | #18 |
| Associator | The subsystem that transmits to the system the first lessons of the learning process to create new (perpetual) associations in order to improve the system | Information | #36, #24, #13 |
| Memory | Subsystem that transmits lessons from the second stage of the learning process to the system and stores useful information for various periods of time | Information | #10 |
| Decider | Executive subsystem, which receives information (inputs) from all subsystems and transmits appropriate information (outputs) to them to control the entire system | Information | #13, #24, #23, #18 |
| Encoder | Subsystem that alters the input information code into forms of information that can be processed by subsystems by decoding the “private” code into “public” code that can be interpreted by other systems and the external environment | Information | #36, #30, #24 |
| Output transducer | Subsystem that posts system information markers or transforms system information into forms of matter–energy that can be transmitted through channels in the external environment | Information | #30, #40, #19, #13, #38 |
| Characteristic | Description | Correspondent Principles from Table 2 |
|---|---|---|
| Space–time symbiosis | A healthy living system has a balanced state in space and time; any disequilibrium provokes illness(es) | #29, #4 |
| Matter–energy symbiosis | The right amount of matter and energy keeps the system balanced; too much or too little of matter-energy leads to problems (“starvation”/“obesity”) | #6 |
| Adequate information | Improper information, lack of information, or noise causes inadequate changes in system behavior | #32 |
| Complete links | Missing of links leads to underperformance or blockages in the system | #1, #18 |
| Open system | To survive changes in the outer environment, living systems must be open and exchange information and other elements with other systems | #30 |
| Supersystem (external) | A living system models and evolves to survive in the environment generated by the supersystem | #38 |
| Feedback loop | Living systems incorporate positive loops for evolutionary changes and negative loops to regulate deviations from a reference in a stable state | #23 |
| Cost and efficiency | A strong system is the one which achieves or maintains a level of performance with low consumption of resources (of any kind) | #22, #36, #24, #19, #29 |
| Open system | To survive changes in the outer environment, living systems must be open and exchange information and other elements with other systems | #6, #13 |
| Issue | Arguments |
|---|---|
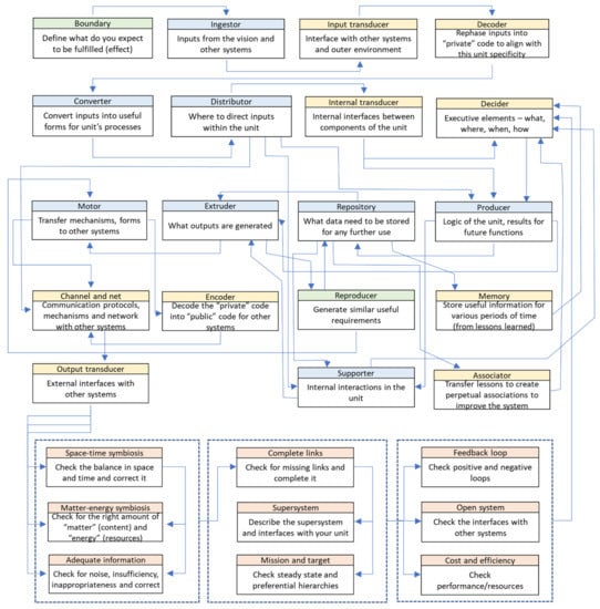
| Is all pertinent information included? | Figure 2 and Figure 5 show the canvas (the general form and the application for defining a requirement). The 19 blocks and 9 characteristics of the canvas cover all aspects that refer to a complete system, its interfaces with the external environment, and its internal links. In the case study from Figure 5 it is also highlighted the fact that all stakeholders are involved. By covering all blocks of the canvas, the pertinent information shall be included in the description of a requirement. |
| Which is the significance of the judged requirement? | The blocks called “Decoder” and “Converter” are responsible for this job (see Figure 2) |
| Which is the measuring unit and on which scale is it measured? | The block called “Ingestor” is responsible for this issue (see Figure 2). |
| How will the measurement process be performed to receive trustworthy information? | There are several blocks in the canvas responsible for measurement. They are called “Transducers”. It is important to highlight that we have several types of transducers in the canvas, both at the interface with the outer environment and internal, as well as encoders and decoders. The “Decider” block is responsible for handling trustworthy information (see Figure 2). |
| What is the goal in terms of requirement fulfilment? | The block called “Boundary” covers this issue (see Figure 2). |
| What must be the minimum level of achievement? | The block called “Output transducer” and the set of 9 blocks that refers to characteristics (bottom side of the canvas) covers this question (see Figure 2). It also relates with the “Channel” block and “Motor” block. |
| How much is going to be achieved in a well-defined time (nominal value and tolerance)? | The block “Decider”, in relation with “Producer”, “Supporter”, and “Reproducer” tackle this issue (see Figure 2). |
| How is the information about evolution to be recorded? | The “Memory” and “Repository” blocks are responsible for this job (see Figure 2). |
| What is the level of achievement in other comparable systems and why? | The “Distributor”, “Associator”, and “Reproducer” blocks in association with “Ingestor” and “Extruder” blocks are designed for this purpose (see Figure 2). |
Publisher’s Note: MDPI stays neutral with regard to jurisdictional claims in published maps and institutional affiliations. |
© 2021 by the authors. Licensee MDPI, Basel, Switzerland. This article is an open access article distributed under the terms and conditions of the Creative Commons Attribution (CC BY) license (https://creativecommons.org/licenses/by/4.0/).
Share and Cite
Brad, E.; Brad, S. Requirements Analysis in Disruptive Engineering Solutions Using the Paradigm of Living Systems. Appl. Sci. 2021, 11, 9854. https://doi.org/10.3390/app11219854
Brad E, Brad S. Requirements Analysis in Disruptive Engineering Solutions Using the Paradigm of Living Systems. Applied Sciences. 2021; 11(21):9854. https://doi.org/10.3390/app11219854
Chicago/Turabian StyleBrad, Emilia, and Stelian Brad. 2021. "Requirements Analysis in Disruptive Engineering Solutions Using the Paradigm of Living Systems" Applied Sciences 11, no. 21: 9854. https://doi.org/10.3390/app11219854
APA StyleBrad, E., & Brad, S. (2021). Requirements Analysis in Disruptive Engineering Solutions Using the Paradigm of Living Systems. Applied Sciences, 11(21), 9854. https://doi.org/10.3390/app11219854

