A Virtual Experiment for Learning the Principle of Daniell Cell Based on Augmented Reality
Abstract
1. Introduction
1.1. Virtual Reality
1.2. Augmented Reality
1.3. Theoretical Framework
1.3.1. Johnstone’s Triangle
1.3.2. Inquiry-Based Learning
1.4. Virtual Daniell Cell Experiment
1.5. Research Questions
- (1)
- Is there a significant difference in learning achievement between students conducting the virtual experiment and the real experiment?
- (2)
- What is the students’ response on the learning contents, user interface, learning motivation, system reality, and practicality of the virtual experiment?
2. System Development
2.1. Operating Principle
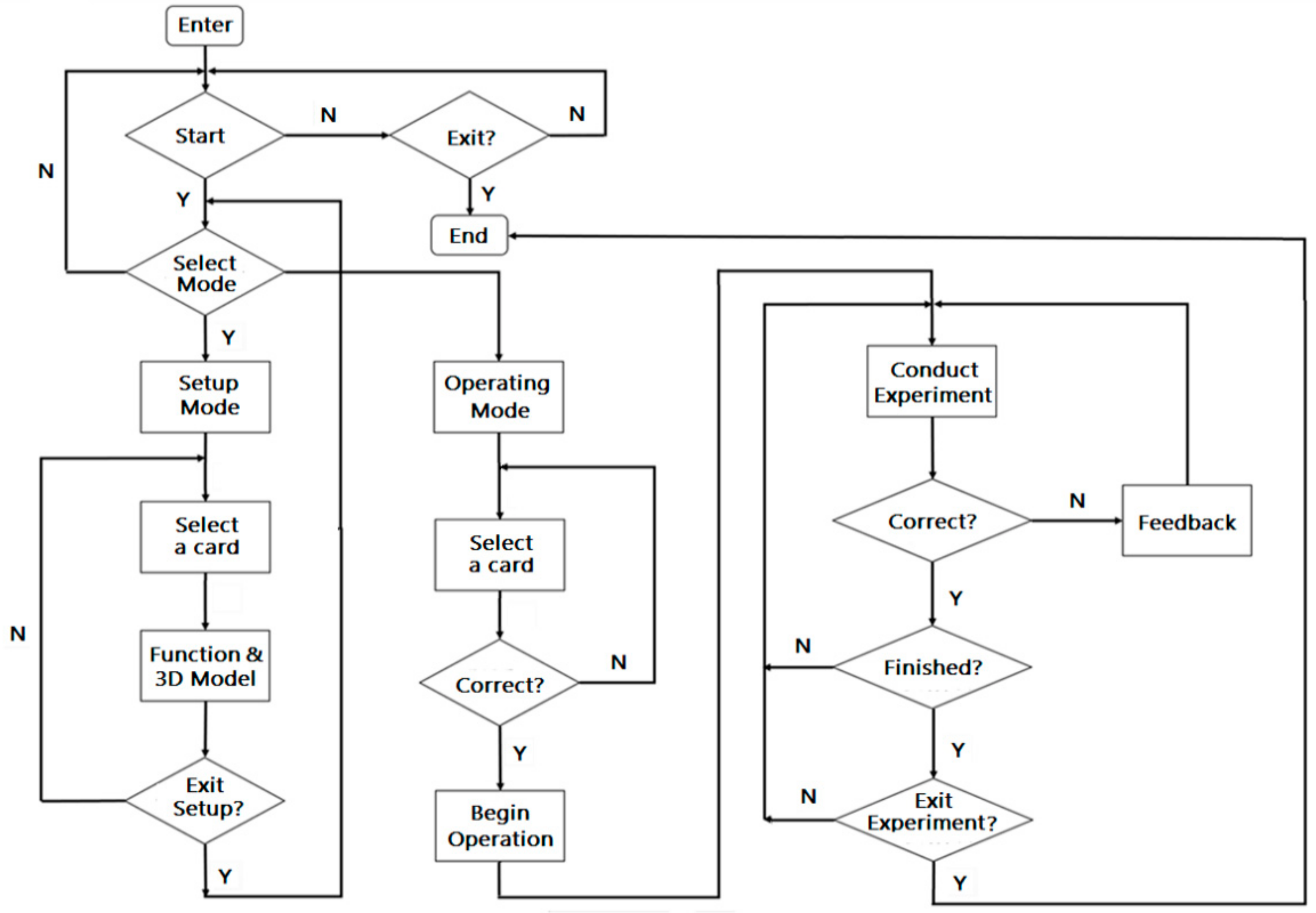
2.2. Operating Procedure
- (1)
- Add 200 mL of zinc sulfate solution and 200 mL of copper sulfate solution (0.1M) to the beakers.
- (2)
- Put the zinc strip in the zinc sulfate solution and the copper strip in the copper sulfate solution.
- (3)
- Connect the zinc strip and the galvanometer with a black alligator clip and connect the copper strip and the galvanometer with a red alligator clip.
- (4)
- Pour 200 mL of potassium nitrate solution (1M) into the U-shaped tube and plug its open ends with cotton. Keep air out of the U-shaped tube to avoid the blocking of current.
- (5)
- Put both ends of the U-shaped tube (salt bridge) into the two beakers.
- (6)
- When the zinc strip and copper strip are connected to the galvanometer, determine if there is current and its direction by observing the pointer on the galvanometer.
- (7)
- After connecting the two beakers with the salt bridge, observe if the pointer on the galvanometer moves to determine if there is current generated by the Daniell cell, and also measure whether the mass of the zinc strip and the copper strip has changed.
2.3. Designing 3D Models
2.4. Designing User Interface
2.5. Operation of AR Cards
2.6. Explorative Experiment
3. Empirical Research
3.1. Research Tools
- Virtual experiment
- Real experiment
- Achievement test
- Questionnaire survey
3.2. Research Structure
- Dependent variable
- Independent variable
- Control variables
3.3. Analytical Results
- Homogeneity of variance
- Homogeneity of within-group regression coefficients
- ANCOVA results
- Further analysis
- Questionnaire results
3.4. Discussion
- It provides an explorative learning environment for students to choose the required equipment to conduct an experiment. An error during the operation steps can be corrected by the learning scaffolds, enabling students to understand the reason causing the error.
- It provides submicroscopic models for students to understand the changes in atomic bonds and molecular structures during a chemical reaction, which is helpful for establishing the connection between the macroscopic and submicroscopic knowledge and the cognition of basic concepts.
- The system can record the experimental process and learning portfolio in the system database for the teacher to trace a student’s inquiry behavior during the virtual experiment to analyze the relationship between the inquiry process and the learning effectiveness.
- Conducting the virtual experiment is not dangerous and its application is not limited by time or space. Students only need to download the APP software and print out the AR cards to practice at home, so it is favorable for large-scale promotion in rural areas.
- The virtual experiment provides an option for teachers and students with difficulty in conducting chemistry experiments due to the lack of experimental equipment or teaching time.
4. Conclusions
- (1)
- The virtual experiment was more effective for the low-achievement students.
- (2)
- Most students were satisfied with the user interface, learning contents, learning motivation, system reality, and practicality of the virtual experiment.
Limitation and Future Works
- Electric circuits: students can build an electric circuit to measure the voltage and current using small light bulbs, batteries, and wires for the cases of parallel and serial connection.
- Optical experiment: students can use the convex and concave lens to observe the images formed on the screen by adjusting the distance of an object inside or outside the focal length.
- Genetic experiment: students can predict the phenotypes (dominant or recession) according to the parents’ genotypes after performing the genetic experiment using the AR cards.
Author Contributions
Funding
Informed Consent Statement
Data Availability Statement
Conflicts of Interest
References
- Lederman, N.G.; Lederman, J.S. Research on teaching and learning of nature of science. In Handbook of Research on Science Education; Lederman, N.G., Abell, S.K., Eds.; Routledge: New York, NY, USA, 2014; Volume II, pp. 600–620. [Google Scholar]
- Hamidu, M.Y.; Ibrahim, A.I.; Mohammed, A. The use of laboratory method in teaching secondary school students: A key to improving the quality of education. Int. J. Sci. Eng. Res. 2014, 5, 81–86. [Google Scholar]
- Department of Statistic, Ministry of Education, Taiwan. Proportion of High School Students Attending College in Taiwan. 2020. Available online: https://stats.moe.gov.tw/qframe.aspx?qno=MwAxAA2 (accessed on 10 January 2021).
- Taylor, C. The Art and Science of Lecture Demonstration; Adam Hillger: Bristol, UK, 1988. [Google Scholar]
- Ibrahim, N.H.; Surif, J.; Hui, K.P.; Yaakub, S. Typical teaching method applied in chemistry experiment. Procedia Soc. Behav. Sci. 2014, 116, 4946–4954. [Google Scholar] [CrossRef]
- Chiu, Y.J. What can college students learn from inclined plane experiments: A perspective into the inquiry-based learning. In Proceedings of the 56th National Conference on Science Education of National Science Teachers Association (NSTA), Boston, MA, USA, 27–30 March 2008. [Google Scholar]
- Dillon, J. A Review of the Research on Practical Work in School Science; King’s College: London, UK, 2008. [Google Scholar]
- Wang, T.-L.; Tseng, Y.-K. The Comparative Effectiveness of Physical, Virtual, and Virtual-Physical Manipulatives on Third-Grade Students’ Science Achievement and Conceptual Understanding of Evaporation and Condensation. Int. J. Sci. Math. Educ. 2018, 16, 203–219. [Google Scholar] [CrossRef]
- Sala, N. Applications of Virtual Reality Technologies in Architecture and in Engineering. Int. J. Space Technol. Manag. Innov. 2013, 3, 78–88. [Google Scholar] [CrossRef]
- Merchant, Z.; Goetz, E.T.; Cifuentes, L.; Keeney-Kennicutt, W.; Davis, T.J. Effectiveness of virtual reality-based instruction on students’ learning outcomes in K-12 and higher education: A meta-analysis. Comput. Educ. 2014, 70, 29–40. [Google Scholar] [CrossRef]
- Ayman, F.A. Comparing the use of virtual and conventional light microscopy in practical sessions: Virtual reality in Tabuk University. J. Taibah Univ. Med Sci. 2017, 12, 183–186. [Google Scholar]
- Bakas, C.; Mikropoulos, T. Design of virtual environments for the comprehension of planetary phenomena based on students’ ideas. Int. J. Sci. Educ. 2003, 25, 949–967. [Google Scholar] [CrossRef]
- Lee, E.A.; Wong, K.W. Learning with desktop virtual reality: Low spatial ability learners are more positively affected. J. Comput. Educ. 2014, 79, 49–58. [Google Scholar] [CrossRef]
- Azuma, R.; Baillot, Y.; Behringer, R.; Feiner, S.; Julier, S.; MacIntyre, B. Recent advances in augmented reality. IEEE Comput. Graph. Appl. 2001, 21, 34–47. [Google Scholar] [CrossRef]
- Ren, P.X. AR 3D magic book: A healthy interactive reading device based on AR and portable projection. In Proceedings of the 2020 International Conference on Computers, Information Processing and Advanced Education, Ottawa, ON, Canada, 16–18 October 2020. [Google Scholar]
- Chiang, H.C.; Yang, J.H.H.; Huang, S.J.; Su, Y.S. The effects of 5E learning strategies by image-based augmented reality of mobile learning for elementary students. Int. J. Mob. Learn. Organ. 2015, 9, 301–314. [Google Scholar] [CrossRef]
- Chatzopoulos, D.; Bermejo, C.; Huang, Z.; Hui, P. Mobile augmented reality survey: From where we are to where we go. IEEE Access 2017, 5, 6917–6950. [Google Scholar] [CrossRef]
- Ellenberger, K. Virtual and augmented reality in public archaeology teaching. Adv. Archaeol. Pract. 2017, 5, 305–309. [Google Scholar] [CrossRef]
- Özkul, E.; Kumlu, S.T. Augmented reality applications in tourism. Int. J. Contemp. Tour. Res. 2019, 3, 107–122. [Google Scholar] [CrossRef]
- Kikuo, A.; Hideaki, K.; Tomotsugu, K. Augmented instructions—A fusion of augmented reality and printed learning materials. In Proceedings of the Fifth IEEE International Conference on Advanced Learning Technologies, Kaohsiung, Taiwan, 5–8 July 2005. [Google Scholar]
- Shelton, B.E.; Hedley, N.R. Using augmented reality for teaching earth-sun relationships to undergraduate geography students. In Proceedings of the First IEEE International Augmented Reality Toolkit Workshop, Darmstadt, Germany, 29 September 2002. [Google Scholar]
- Kaufmann, H.; Schmalstieg, D. Mathematics and geometry education with collaborative augmented reality. Comput. Graph. 2003, 27, 339–345. [Google Scholar] [CrossRef]
- Woods, E.; Billinghurst, M.; Looser, J.; Aldridge, G.; Brown, D.; Garrie, B.; Nelles, C. Augmenting the Science Centre and Museum Experience; Graphite: Singapore, 2004. [Google Scholar]
- Squires, D.R. Immersive learning experiences: Technology enhanced instruction, adaptive learning, augmented reality, and m-learning in informal learning environments. J. Educ. Technol. 2019, 15, 15–21. [Google Scholar]
- Radu, I. Augmented reality in education: A meta-review and cross-media analysis. J. Pers. Ubiquitous Comput. 2014, 18, 1533–1543. [Google Scholar] [CrossRef]
- Tarng, W.; Liu, C.; Lee, C.-Y.; Lin, C.-M.; Lu, Y. A virtual laboratory for learning fullerene production and nanostructure analysis. Comput. Appl. Eng. Educ. 2018, 27, 472–484. [Google Scholar] [CrossRef]
- Koçak, Ö.; Yilmaz, R.M.; Küçük, S.; Göktas, Y. The educational potential of augmented reality technology: Experiences of instructional designers and practitioners. J. Educ. Future 2019, 5, 17–36. [Google Scholar] [CrossRef]
- Plunkett, K.N. A Simple and Practical Method for incorporating augmented reality into the classroom and laboratory. J. Chem. Educ. 2019, 96, 2628–2631. [Google Scholar] [CrossRef]
- Ayas, A.; Demirbas, A. Turkish secondary students’ conceptions of introductory chemistry concepts. J. Chem. Educ. 1997, 74, 518–521. [Google Scholar] [CrossRef]
- Nakhleh, M.B. Why some students don’t learn chemistry: Chemical misconceptions. J. Chem. Educ. 1992, 69, 191–196. [Google Scholar] [CrossRef]
- Kabapinar, F.; Adik, F. Secondary students’ understanding of the relationship between physical change and chemical bonding. Ank. Univ. J. Fac. Educ. Sci. 2005, 381, 123–147. [Google Scholar] [CrossRef]
- Yang, K.Y.; Heh, J.S. The impact of Internet virtual physics laboratory instruction on the achievement in physics, science process skills and computer attitudes of 10th grade students. J. Sci. Educ. Technol. 2007, 16, 451–461. [Google Scholar] [CrossRef]
- Johnstone, A.H. Why is science difficult to learn? Things are seldom what they seem. J. Comput. Assist. Learn. 1991, 7, 75–83. [Google Scholar] [CrossRef]
- Jiménez, Z.A. Teaching and learning chemistry via augmented and immersive virtual reality. In Technology Integration in Chemistry Education and Research (TICER); American Chemical Society: Washington, DC, USA, 2020; Chapter 3; pp. 31–52. [Google Scholar]
- Herga, N.R.; Glažar, S.A.; Dinevski, D. Dynamic visualization in the virtual laboratory enhances the fundamental understanding of chemical concepts. J. Balt. Sci. Educ. 2015, 14, 351–365. [Google Scholar]
- Wells, G. Action, Talk, and Text: Learning and Teaching through Inquiry; Practitioner Inquiry Series; Teachers College Press: New York, NY, USA, 2001. [Google Scholar]
- Ellis, A.K. Teaching and Learning Elementary Social Studies; Allyn and Bacon: Boston, MA, USA, 2002. [Google Scholar]
- Looi, C.-K. Interactive Learning Environments for Promoting Inquiry Learning. J. Educ. Technol. Syst. 1998, 27, 3–22. [Google Scholar] [CrossRef]
- Trowbridge, L.W.; Bybee, R.W. Becoming a Secondary School Science Teacher; Merrill Publishing Company: Princeton, NC, USA, 1990. [Google Scholar]
- Kyza, E.A.; Georgiou, Y. Scaffolding augmented reality inquiry learning: The design and investigation of the Trace Readers location-based, augmented reality platform. Interact. Learn. Environ. 2018, 27, 211–225. [Google Scholar] [CrossRef]
- Sırakaya, M.; Cakmak, E.K. The Effect of Augmented Reality Use on Achievement, Misconception and Course Engagement. Contemp. Educ. Technol. 2018, 9, 297–314. [Google Scholar] [CrossRef]
- Masterton, W.L.; Hurley, C.N. Chemistry: Principles and Reactions, Cengage Learning; Cengage: Boston, MA, USA, 2008; ISBN 0-495-12671-3. [Google Scholar]
- Allen, I.E.; Seaman, C.A. Likert scales and data analyses. Qual. Prog. 2007, 40, 64–65. [Google Scholar]














| Macroscopic and Tangible Subjects | Submicroscopic Explanation | Symbolic Representation | 
|---|---|---|
| 
 | 
 | 
 | 
| Group | Test | Students | Average | Standard Deviation | Progress | 
|---|---|---|---|---|---|
| Experimental group | Pre-test | 26 | 43.54 | 20.87 | 15.69 | 
| Post-test | 26 | 59.23 | 23.54 | ||
| Control group | Pre-test | 24 | 38.17 | 19.31 | 14.50 | 
| Post-test | 24 | 52.67 | 28.05 | 
| Mean Rank (Sum of Rank) | Mann-Whitney U | Asymptotic Significance (p) | |
|---|---|---|---|
| Experimental Group (N = 26) | Control Group (N = 24) | ||
| 27.10 (704.50) | 23.77 (570.50) | 270.50 | 0.42 | 
| Group | Mean Rank (Sum of Rank) | Asymptotic Significance (p) | |
|---|---|---|---|
| Pre-Test | Post-Test | ||
| Experimental group (N = 26) | 6.00 (18.00) | 13.43 (282.00) | 0.000 *** | 
| Control group (N = 24) | 9.21 (64.50) | 13.85 (235.50) | 0.014 * | 
| Variance Source | SS | DF | MS | f | p | 
|---|---|---|---|---|---|
| Group | 64.19 | 1 | 64.19 | 0.15 | 0.70 | 
| Error | 19,628.36 | 47 | 417.63 | ||
| Total | 32,495.68 | 49 | 
| Variance Source | SS | DF | MS | f | p | 
|---|---|---|---|---|---|
| Group | 10.39 | 1 | 10.39 | 0.098 | 0.76 | 
| Error | 2122.67 | 20 | 106.13 | ||
| Total | 3037.22 | 22 | 
| Variance Source | SS | DF | MS | f | p | 
|---|---|---|---|---|---|
| Group | 1332.83 | 1 | 1332.83 | 10.81 | 0.003 ** | 
| Error | 296.58 | 24 | 123.36 | ||
| Total | 4374.53 | 26 | 
| Category. | Questions | Strongly Agree | Agree | Neutral | Disagree | Strongly Disagree | Average Score | 
|---|---|---|---|---|---|---|---|
| Learning contents | 
 | 27% | 35% | 38% | 0% | 0% | 3.86 | 
| 
 | 31% | 31% | 38% | 0% | 0% | 3.90 | |
| 
 | 12% | 54% | 35% | 0% | 0% | 3.79 | |
| User interface | 
 | 36% | 32% | 28% | 4% | 0% | 4.04 | 
| 
 | 38% | 35% | 27% | 0% | 0% | 4.14 | |
| 
 | 38% | 38% | 19% | 4% | 0% | 4.14 | |
| Reality | 
 | 23% | 35% | 35% | 8% | 0% | 3.79 | 
| 
 | 23% | 38% | 35% | 4% | 0% | 3.86 | |
| 
 | 19% | 54% | 27% | 0% | 0% | 3.93 | |
| Learning motivation | 
 | 23% | 35% | 35% | 8% | 0% | 3.83 | 
| 
 | 23% | 38% | 35% | 4% | 0% | 4.00 | |
| 
 | 19% | 54% | 27% | 0% | 0% | 3.86 | |
| Practicality | 
 | 23% | 35% | 35% | 8% | 0% | 4.17 | 
| 
 | 23% | 38% | 35% | 4% | 0% | 4.21 | |
| 
 | 19% | 54% | 27% | 0% | 0% | 3.93 | 
| Category | Average | Standard Deviation | Cronbach’s Alpha | 
|---|---|---|---|
| Learning contents | 3.85 | 0.78 | 0.83 | 
| User interface | 4.11 | 0.81 | 0.89 | 
| Reality | 3.86 | 0.83 | 0.84 | 
| Learning motivation | 3.90 | 0.81 | 0.89 | 
| Practicality | 3.98 | 0.82 | 0.85 | 
| Publisher’s Note: MDPI stays neutral with regard to jurisdictional claims in published maps and institutional affiliations. | 
© 2021 by the authors. Licensee MDPI, Basel, Switzerland. This article is an open access article distributed under the terms and conditions of the Creative Commons Attribution (CC BY) license (http://creativecommons.org/licenses/by/4.0/).
Share and Cite
Tarng, W.; Lin, Y.-J.; Ou, K.-L. A Virtual Experiment for Learning the Principle of Daniell Cell Based on Augmented Reality. Appl. Sci. 2021, 11, 762. https://doi.org/10.3390/app11020762
Tarng W, Lin Y-J, Ou K-L. A Virtual Experiment for Learning the Principle of Daniell Cell Based on Augmented Reality. Applied Sciences. 2021; 11(2):762. https://doi.org/10.3390/app11020762
Chicago/Turabian StyleTarng, Wernhuar, Yu-Jun Lin, and Kuo-Liang Ou. 2021. "A Virtual Experiment for Learning the Principle of Daniell Cell Based on Augmented Reality" Applied Sciences 11, no. 2: 762. https://doi.org/10.3390/app11020762
APA StyleTarng, W., Lin, Y.-J., & Ou, K.-L. (2021). A Virtual Experiment for Learning the Principle of Daniell Cell Based on Augmented Reality. Applied Sciences, 11(2), 762. https://doi.org/10.3390/app11020762
 
        



 
       