Turning Agricultural Wastes into Biomaterials: Assessing the Sustainability of Scenarios of Circular Valorization of Corn Cob in a Life-Cycle Perspective
Abstract
:1. Introduction
2. Materials and Methods
- details of cultivation processes (i.e., sowing, tillage, irrigation);
- working time of processes;
- fuel consumption of tractors and machinery;
- pesticides and fertilizers type, compositions, and consumption data;
- distances performed by machinery/tractors.
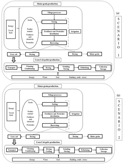
2.1. System Boundaries and Scenarios
- raw materials production (corn cob);
- transportation to the processing site;
- processing of the raw materials for the production of the new product.
2.2. Focus Area
2.3. Life Cycle Inventory (LCI)
2.4. Allocation
2.5. Environmental Impact Assessment
- global warming: 100-year time horizon global warming potentials [47] are used for the assessment of climate change category. It is measured in terms of equivalent indicator and referred to greenhouse gas emissions throughout the study;
- land use: impact category reflects the damage to ecosystems due to the effects of occupation and transformation of land;
- minerals, fossils, and renewable resource depletion: impact category considers variation on their availability;
- water resource depletion: category addressing the use of water in relation to the scarcity of this fundamental and primary resource;
- acidification: category addressing the impacts generated by the emission of airborne acidifying chemicals. It refers literally to processes that increase the acidity of water and soil systems by hydrogen ion concentration. It is caused by atmospheric deposition of acidifying substances generated largely from emissions of nitrogen oxides(), sulphur dioxide (), and ammonia (), the latter contributing to acidification after its nitrification in the soil;
- human toxicity: category based on models that account for particular chemical compounds in the environment, human exposure, and differences in toxicological response;
- ecotoxicity and eutrophication of freshwater: two categories addressing the impacts not only from the macro-nutrients, nitrogen and phosphorus, in bio-available forms on aquatic and terrestrial ecosystems, but also, similarly to human toxicity, from chemical compounds in the environment, species exposure, and differences in toxicological response;
- terrestrial eutrophication: category addressing the excess atmospheric nitrogen deposition causing damages on ecosystems and biodiversity.
3. Results
4. Conclusions
Author Contributions
Funding
Institutional Review Board Statement
Informed Consent Statement
Conflicts of Interest
References
- Directorate-General for Research and Innovation, European Commission. Review of the 2012 European Bioeconomy Strategy; Publications Office of the EU: Brussels, Belgium, 2018. [Google Scholar] [CrossRef]
- OECD International Futures Programme. The Bioeconomy to 2030: Designing a Policy Agenda; Technical Report; OECD Publishing: Paris, France, 2006. [Google Scholar]
- Diakosavvas, D.; Frezal, C. Bio-Economy and the Sustainability of the Agriculture and Food System: Opportunities and Policy Challenges; OECD Food, Agriculture and Fisheries Papers, No. 136; OECD Publishing: Paris, France, 2019; pp. 1–55. [Google Scholar] [CrossRef]
- Kaszycki, P.; Głodniok, M.; Petryszak, P. Towards a bio-based circular economy in organic waste management and wastewater treatment—The Polish perspective. New Biotechnol. 2021, 61, 80–89. [Google Scholar] [CrossRef]
- Lovarelli, D.; Bacenetti, J. Seedbed preparation for arable crops: Environmental impact of alternative mechanical solutions. Soil Tillage Res. 2017, 174, 156–168. [Google Scholar] [CrossRef]
- Bacenetti, J.; Lovarelli, D.; Facchinetti, D.; Pessina, D. An environmental comparison of techniques to reduce pollutants emissions related to agricultural tractors. Biosyst. Eng. 2018, 171, 30–40. [Google Scholar] [CrossRef]
- European Commission. Communication from the Commission to the European Parliament, the Council, the European Economic and Social Committee and the Committee of the Regions towards a Circular Economy: A Zero Waste Programme for Europe; Publications Office of the EU: Brussels, Belgium, 2014. [Google Scholar]
- European Commission. First Circular Economy Action Plan; Publications Office of the EU: Brussels, Belgium, 2019. [Google Scholar]
- Ubando, A.T.; Felix, C.B.; Chen, W.H. Bioresource Technology Biore fi neries in circular bioeconomy: A comprehensive review. Bioresour. Technol. J. 2020, 299. [Google Scholar] [CrossRef]
- Abbas, F.; Hammad, H.M.; Anwar, F.; Farooque, A.A.; Jawad, R. Transforming a Valuable Bioresource to Biochar, Its Environmental Importance, and Potential Applications in Boosting Circular Bioeconomy While Promoting Sustainable Agriculture. Sustainability 2021, 13, 2599. [Google Scholar] [CrossRef]
- Rao, P.; Rathod, V. Valorization of Food and Agricultural Waste: A Step towards Greener Future. Chem. Rec. 2019, 19, 1858–1871. [Google Scholar] [CrossRef]
- Yahya, A.M.; Al-qodah, Z.; Ngah, C.W.Z. Agricultural bio-waste materials as potential sustainable precursors used for activated carbon production: A review. Renew. Sustain. Energy Rev. 2015, 46, 218–235. [Google Scholar] [CrossRef]
- Mostafa, N.; Farag, A.A.; Abo-dief, H.M.; Tayeb, A.M. Production of biodegradable plastic from agricultural wastes. Arab. J. Chem. 2018, 11, 546–553. [Google Scholar] [CrossRef] [Green Version]
- Miricioiu, M.G.; Niculescu, V.C. Fly Ash, from Recycling to Potential Raw Material for Mesoporous Silica Synthesis. Nanomaterials 2020, 10, 474. [Google Scholar] [CrossRef] [PubMed] [Green Version]
- Miricioiu, M.G.; Niculescu, V.C.; Filote, C.; Raboaca, M.S.; Nechifor, G. Coal Fly Ash Derived Silica Nanomaterial for MMMs—Application in CO2/CH4 Separation. Membranes 2021, 11, 78. [Google Scholar] [CrossRef]
- Caicedo, M.; Barros, J.; Ordás, B. Redefining Agricultural Residues as Bioenergy Feedstocks. Materials 2016, 9, 635. [Google Scholar] [CrossRef] [PubMed] [Green Version]
- García-Condado, S.; López-Lozano, R.; Panarello, L.; Cerrani, I.; Nisini, L.; Zucchini, A.; Van der Velde, M.; Baruth, B. Assessing lignocellulosic biomass production from crop residues in the European Union: Modelling, analysis of the current scenario and drivers of interannual variability. GCB Bioenergy 2019, 11, 809–831. [Google Scholar] [CrossRef] [Green Version]
- Wienhold, B.J.; Varvel, G.E.; Jin, V.L. Corn Cob Residue Carbon and Nutrient Dynamics during Decompositionduring Decomposition. Agron. J. 2008, 103, 1192–1197. [Google Scholar] [CrossRef] [Green Version]
- Wienhold, B.J.; Gilley, J.E. Cob Removal Effect on Sediment and Runoff Nutrient Loss from a Silt Loam Soil. Agron. J. 2010, 102, 1448–1452. [Google Scholar] [CrossRef] [Green Version]
- Burgess, M.; Mehuys, G.; Madramootoo, C. Decomposition of grain-corn residues (Zea mays L.): A litterbag study under three tillage systems. Can. J. Soil Sci. 2002, 82, 127–138. [Google Scholar] [CrossRef]
- Johnson, J.M.F.; Barbour, N.W.; Weyers, S.L. Chemical composition of crop biomass impacts its decomposition. Soil Sci. Soc. Am. J. 2007, 71, 155–162. [Google Scholar] [CrossRef] [Green Version]
- Barreca, F.; Fichera, C. Wall panels of Arundo donax L. for environmentally sustainable agriculture buildings: Thermal performance evaluation. J. Food Agric. Environ. 2013, 11, 1353–1357. [Google Scholar]
- Barreca, F.; Cardinali, G.; Fichera, C.; Praticò, P. Utilization of cork residues for high performance walls in green buildings. Agric. Eng. Int. CIGR J. 2018, 20, 47–55. [Google Scholar]
- Varvel, G.E.; Wilhelm, W.W. Cob Biomass Production in the Western Corn Belt. Bioenergy Res. 2008, 1, 223–228. [Google Scholar] [CrossRef]
- Hoskinson, R.L.; Karlen, D.L.; Birrell, S.J.; Radtke, C.W.; Wilhelm, W.W. Engineering, nutrient removal, and feedstock conversion evaluations of four corn stover harvest scenarios. Biomass Bioenergy 2007, 31, 126–136. [Google Scholar] [CrossRef]
- Shinners, K.J.; Adsit, G.S.; Binversie, B.N.; Digman, M.F.; Muck, R.E.; Weimer, P.J. Single-pass, split-stream harvest of corn grain and stover. Trans. ASABE 2007, 50, 355–363. [Google Scholar] [CrossRef] [Green Version]
- Pordesimo, L.O.; Edens, W.C.; Sokhansanj, S. Distribution of Above Ground Biomass in Corn Stover; American Society of Agricultural and Biological Engineers: St. Joseph, MI, USA, 2002. [Google Scholar] [CrossRef]
- Supasri, T.; Itsubo, N.; Gheewala, S.H.; Sampattagul, S. Life cycle assessment of maize cultivation and biomass utilization in northern Thailand. Sci. Rep. 2020, 10, 1–13. [Google Scholar] [CrossRef] [Green Version]
- Fantin, V.; Righi, S.; Rondini, I.; Masoni, P. Environmental assessment of wheat and maize production in an Italian farmers’ cooperative. J. Clean. Prod. 2017, 140, 631–643. [Google Scholar] [CrossRef]
- Kim, S.; Dale, B.E.; Jenkins, R. Life cycle assessment of corn grain and corn stover in the United States. Int. J. Life Cycle Assess. 2009, 14, 160–174. [Google Scholar] [CrossRef]
- Nilsson, D.; Bernesson, S.; Hansson, P.A. Pellet production from agricultural raw materials—A systems study. Biomass Bioenergy 2011, 35, 679–689. [Google Scholar] [CrossRef]
- Song, S.; Liu, P.; Xu, J.; Chong, C.; Huang, X.; Ma, L.; Li, Z.; Ni, W. Life cycle assessment and economic evaluation of pellet fuel from corn straw in China: A case study in Jilin Province. Energy 2017, 130, 373–381. [Google Scholar] [CrossRef]
- European Standard Commision. Environmental Management—Life Cycle Assessment—Principles and Framework (ISO 14040:2006); ISO: Geneva, Switzerland, 2006. [Google Scholar]
- European Standard Commision. Environmental Management—Life Cycle Assessment—Requirements and Guidelines (ISO 14044:2006); ISO: Geneva, Switzerland, 2006. [Google Scholar]
- Weidema, B.P.; Bauer, C.; Hischier, R.; Mutel, C.; Nemecek, T.; Reinhard, J.; Vadenbo, C.O.; Wernet, G. Overview and Methodology. Data Quality Guideline for the Ecoinvent Database Version 3; Technical Report; The Ecoinvent Centre: St. Gallen, Switzerland, 2013. [Google Scholar]
- Martin, S.; Bunsen, J.; Ciroth, A. Case Study Ceramic Cup vs. Paper Cup; Technical Report; GreenDelta GmbH: Berlin, Germany, 2018. [Google Scholar]
- Masella, P.; Galasso, I. A Comparative Cradle-to-Gate Life Cycle Study of Bio-Energy Feedstock from Camelina sativa, an Italian Case Study. Sustainability 2020, 12, 9590. [Google Scholar] [CrossRef]
- Ecoinvent 3.7.1 Dataset Documentation. Silicon Carbide Production; The Ecoinvent Centre: St. Gallen, Switzerland, 2007.
- Ecoinvent 3.7.1 Dataset Documentation. Wood Pellet Production; The Ecoinvent Centre: St. Gallen, Switzerland, 2013.
- Istat, Istituto Nazionale di Statistica. Available online: https://www.istat.it/en/ (accessed on 2 July 2021).
- Stavropoulos, P.; Giannoulis, C.; Papacharalampopoulos, A. Life cycle analysis: Comparison between different methods and optimization challenges. Procedia CIRP 2016, 41, 626–631. [Google Scholar] [CrossRef] [Green Version]
- Kim, S.; Park, J. Comparative life cycle assessment of multiple liquid laundry detergent packaging formats. Sustainability 2020, 12, 4669. [Google Scholar] [CrossRef]
- Blandino, M.; Calcagno, M.; Ferrero, C.; Fabbri, C.; Vanzetti, C.; Reyneri, A. Tutolo, Sottoprodotto del Mais per uso Energetico; L’Informatore Agrario: Verona, Italy, 2013; pp. 11–15. [Google Scholar]
- Finkbeiner, M.; Inaba, A.; Tan, R.B.H.; Christiansen, K.; Klüppel, H.J. The New International Standards for Life Cycle Assessment: ISO 14040 and ISO 14044. Int. J. Life Cycle Assess. 2006, 11, 80–85. [Google Scholar] [CrossRef]
- Luo, L.; Voet, E.V.D.; Huppes, G. Allocation issues in LCA methodology: A case study of corn stover-based fuel ethanol. J. Life Cycle Assess. 2009, 14, 529–539. [Google Scholar] [CrossRef]
- Hauschild, M.; Goedkoop, M.; Guinee, J.; Heijungs, R.; Huijbregts, M.; Jolliet, O.; Margni, M.; De Schryver, A.; Pennington, D.; Pant, R.; et al. Recommendations for Life Cycle Impact Assessment in the European Context—Based on Existing Environmental Impact Assessment Models and Factors (International Reference Life Cycle Data System—ILCD Handbook); Publications Office of the EU: Brussels, Belgium, 2011. [Google Scholar] [CrossRef]
- Solomon, S.; Qin, D.; Manning, M.; Chen, Z.; Marquis, M.; Averyt, K.B.; Tignor, M.; Miller, H.L. (Eds.) IPCC 2007: Climate Change 2007: The Physical Science Basis. Contribution of Working Group I to the Fourth Assessment Report of the Intergovernmental Panel on Climate Change; Cambridge University Press: Cambridge, UK; New York, NY, USA, 2007; 996p. [Google Scholar]
- Frischknecht, R.; Editors, N.J.; Althaus, H.J.; Doka, G.; Dones, R.; Heck, T.; Hellweg, S.; Hischier, R.; Nemecek, T.; Rebitzer, G.; et al. Overview and Methodology; Technical Report 1; The Ecoinvent Centre: St. Gallen, Switzerland, 2007. [Google Scholar]
- Frischknecht, R.; Wyss, F.; Knopfel, S.B.; Luetzkendorf, T.; Balouktsi, M. Cumulative energy demand in LCA: The energy harvested approach. Int. J. Life Cycle Assess. 2015, 20, 957–969. [Google Scholar] [CrossRef]








| (a) | |||||
|---|---|---|---|---|---|
| Year | Total | Waxy | (%) | Grain | (%) |
| 2017 | 573,407 | 277,909 | 48.47 | 295,498 | 51.53 |
| 2018 | 518,524 | 287,482 | 55.44 | 230,942 | 44.53 |
| 2019 | 556,782 | 299,663 | 53.82 | 257,119 | 46.18 |
| (b) | |||||
| Year | Total | Waxy | (%) | Grain | (%) |
| 2017 | 645,261 | 342,101 | 53.02 | 303,160 | 46.98 |
| 2018 | 591,206 | 355,527 | 60.1 | 235,879 | 39.9 |
| 2019 | 628,801 | 367,422 | 58.43 | 261,379 | 41.57 |
| Provinces | Dedicated Surfaces (ha) | Annual Production (t) |
|---|---|---|
| Belluno | 1522 | 1100.89 |
| Padua | 36,356 | 30,992.9 |
| Rovigo | 34,568 | 30,449.8 |
| Treviso | 21,867 | 21,126.8 |
| Venice | 30,702 | 30,314 |
| Verona | 25,790 | 22,532.5 |
| Vicenza | 14,547 | 12,996.55 |
| Literature Data | Average (t/ha) | Minimum (t/ha) | Maximum (t/ha) |
|---|---|---|---|
| Maize grain production (14% of humidity) | 15.1 | 7.8 | 19.1 |
| Maize Corn Cob production (42% of humidity) | 3.0 | 1.8 | 4.1 |
| Maize Corn Cob production (dry matter—14% of humidity) | 1.9 | 1.3 | 2.4 |
| Ratio (corn cob/maize grain) | 18.7 | 12.2 | 35.2 |
| Ratio (dry corn cob/maize grain (14% of humidity)) | 11.6 | 6.7 | 25.6 |
| Emission to Soil | Amount (kg) |
|---|---|
| Carbon | |
| Copper | |
| Iron | |
| Magnesium | |
| Nitrogen | |
| Phosphorous | |
| Potassium |
| Categories | Corn Cob Grits | Silicon Carbide | Corn Cob Pellet | Wood Pellet |
|---|---|---|---|---|
| Acidification (molc H+ eq) | 0.001 | 0.037 | 0.001 | 0.003 |
| Climate change (kg eq) | 6.071 | |||
| Freshwater ecotoxicity (CTUe) | 2.101 | 51.024 | 2.895 | 3.2765 |
| Freshwater eutrophication (kg P eq) | 0.004 | 0.0002 | ||
| Human toxicity(CTUh) | ||||
| Land use (kg C deficit) | 0.186 | 9.913 | 0.233 | 0.314 |
| Resources depletion (kg Sb eq) | ||||
| Terrestrial eutrophication (molc N eq) | 0.002 | 0.052 | 0.003 | 0.005 |
| Water depletion ( water eq) | 0.001 | 0.11 | 0.002 | 0.002 |
Publisher’s Note: MDPI stays neutral with regard to jurisdictional claims in published maps and institutional affiliations. |
© 2021 by the authors. Licensee MDPI, Basel, Switzerland. This article is an open access article distributed under the terms and conditions of the Creative Commons Attribution (CC BY) license (https://creativecommons.org/licenses/by/4.0/).
Share and Cite
Santolini, E.; Bovo, M.; Barbaresi, A.; Torreggiani, D.; Tassinari, P. Turning Agricultural Wastes into Biomaterials: Assessing the Sustainability of Scenarios of Circular Valorization of Corn Cob in a Life-Cycle Perspective. Appl. Sci. 2021, 11, 6281. https://doi.org/10.3390/app11146281
Santolini E, Bovo M, Barbaresi A, Torreggiani D, Tassinari P. Turning Agricultural Wastes into Biomaterials: Assessing the Sustainability of Scenarios of Circular Valorization of Corn Cob in a Life-Cycle Perspective. Applied Sciences. 2021; 11(14):6281. https://doi.org/10.3390/app11146281
Chicago/Turabian StyleSantolini, Enrica, Marco Bovo, Alberto Barbaresi, Daniele Torreggiani, and Patrizia Tassinari. 2021. "Turning Agricultural Wastes into Biomaterials: Assessing the Sustainability of Scenarios of Circular Valorization of Corn Cob in a Life-Cycle Perspective" Applied Sciences 11, no. 14: 6281. https://doi.org/10.3390/app11146281
APA StyleSantolini, E., Bovo, M., Barbaresi, A., Torreggiani, D., & Tassinari, P. (2021). Turning Agricultural Wastes into Biomaterials: Assessing the Sustainability of Scenarios of Circular Valorization of Corn Cob in a Life-Cycle Perspective. Applied Sciences, 11(14), 6281. https://doi.org/10.3390/app11146281

