iPlus a User-Centered Methodology for Serious Games Design
Abstract
1. Introduction
2. Related Research
2.1. Background
2.2. Study of Characteristics of Serious Games
2.2.1. Serious Layer
2.2.2. Storytelling Layer
2.2.3. Gamification and GamePlay Layer
2.2.4. User Experience Layer
2.3. Methodologies for Serious Games Designs
3. iPlus Methodology
- Method. Presents the sequence of the phases of the general process that allows the design of the SG;
- Participants. Stakeholders involved in the SG design process. For example, experts (pedagogical experts, psychologist, software developer, video game designer, subject matter expert, among others) and users (product owner, end-users, or players);
- Tools. Models, theories, techniques, standards, and genres of video games used in the design process. Some of the approaches used are:
- Bloom’s Taxonomy [71]: This theory objective is that after completing a learning game-based process, the student acquires new skills and knowledge. Bloom’s taxonomy levels are knowing, understanding, applying, analyzing, evaluating, and creating;
- Theory of Learning Multiple Intelligence [72,73]: This theory is related to human beings’ capacities. These only need to be enhanced, and if they do not, they are measured in the usual intelligence tests. This researcher has identified eight different types of intelligence: linguistic–verbal, logical–mathematical, visuospatial, musical, corporeal–kinesthetic, intrapersonal, interpersonal, and naturalistic);
- Affinity Diagram [76]: This is a tool that synthesizes a set of verbal data (ideas, opinions, themes, expressions, among others), grouping them based on the relationship they have between them;
- Gamification [38,39]: This consists of the use of design mechanics, elements, and techniques of games in the context where they are not games, to engage users and solve problems [77]. For example, Points are game mechanics through which numerical values are assigned to the player. Levels in a game are new spaces available to the player when completing a specific objective and new challenges to keep players’ interest high. Leaderboards are a game mechanic that shows the names and positions in a competition, especially in a game tournament. Badges are among the most used game mechanics and achieve the best results in terms of commitment from the player’s report. Challenges/Quests give players direction on what to do in the world of experience. Tests that the player must pass to obtain points or advance in level are also considered. Onboarding makes a player understand the dynamics, rules, and objectives of a game without reading any instructions. Engagement loops are the rewards that make the player commit, for example, prizes and gifts obtained in the game. Customization allows players to personalize different objects (avatars, worlds, names) from the game world, creating engagement within that virtual world;
- GamePlay [78,79]: They are functions implemented in the game scenario, such as avoid (avoid losing the SG), create (the act of making objects appear on the SG scenario), destroy (the act of making items disappear on the SG scenario), choose (the action to select one of two options on the SG scenario), move (the story of moving objects on the SG scenario, changing their current location), write (the act of writing a letter, word or phrase on the SG scenario), shoot (the action for jumping, hitting and shooting objects inside the SG scenario), vocalize (the act that allows the player to sing on the SG and thereby generate specific results), transform (the action that helps to transform the object by changing its color, size, texture, and shape);
- Video Games Genres [80,81]: These allow for classifying a video game based on its gameplay. For example, role (characterized by play a specific part, or personality, in the game scenario), adventure (characterized by research, exploration, puzzle-solving, interaction with characters from the game scenario), simulation (characterized by simulation, which tries to recreate real-life situations, reproducing sensations that are not happening), reasoning (solving problems with a more significant intellectual growth), strategy (those games in which the intelligence factor, technical skills, planning and deployment on the game stage, predominate to propel the player towards the victory of the game), and/or action (characterized in that it allows the player to use speed, dexterity and reaction time);
- Materials/Resources. Set of resources used by the participants to help design the SG (identification form, interview form, post-its, multicolored pens, among others);
- Artifacts. All the products directly or indirectly used to implement the final SG (GameScript, GamePlay, User Stories, among others). We detailed each phase process, the responsibilities, the iPlus participants, the resources to be used, the tools, and the artifacts created.
3.1. Phase 1: Identification
Phase Description
- Identification form to identify the product owner’s specific needs, the institution or establishment that the product owner belongs to, participant’s information (participant role, name and last name, email, phone), participants’ model, and date of the work meeting.
3.2. Phase 2: Pedagogical Objectives
3.2.1. Initial Steps
- Welcome: Here, participants are welcomed by the facilitator. The project context is explained;
- Round table presentations: The participants introduce themselves, stating their role and field of expertise;
- Phase rules: The rules of the phase are explained to ensure correct collaborative participation.
3.2.2. Phase Description
- Interview Form is useful to know the users’ needs and their characteristics. The following are some questions for the product owner interview: We would like you to broaden the problem that you present in your work environment in general? What do you want to teach with this application? What is the objective that you want the application to achieve? Who are the end-users? What skills, knowledge, aptitudes do you want to be stimulated and/or developed? What are the characteristics of the end-users? among others.
- Multicolored Pens identify each iPlus participant;
- Orange Post-it is for writing the purposes or ideas;
- Pink Post-it is for writing generalized purposes or ideas;
- Flipchart contains affinity diagrams;
- General Objective Form useful for describing the central idea of what is expected to be achieved in general terms at the end of the work;
- Specific Objectives Form describes the processes used to achieve the general objective. The specific objectives are deduced from the general objective and related to the ideas and purposes.
- Artifacts. The output artifacts are:
- Needs and constraint.
- Pedagogical objectives.
3.3. Phase 3: Ludic Game Script
3.3.1. Initial Steps
- Introduction: The iPlus facilitator explains the rules and activities carried out in the phase;
- Familiarization of the SG design components: The components and the gamification elements that can be implemented in the SG are introduced.
3.3.2. Phase Description
- Game Design Form to design the elements that are going to be inside the SG;
- Multicolored Pens to identify each iPlus participant;
- Gamification Lego blocks to design mechanics that generate engagement and motivation in the players;
- Green and Red Stickers to select the admissible (green)/deficient (red) ideas proposed by the participants;
- Consensual Game Script to write the consensus ideas for the game script.
- Artifacts.
- Game Script.
3.4. Phase 4: GamePlay
3.4.1. Initial Steps
- Introduction: Here, the iPlus facilitator explains the activities that are carried out;
- Familiarization of GamePlay Lego: At this stage, each of the Lego of GamePlay is explained, which can be used to design the SGs functionalities;
- Presentation of the GamePlay Phase Rules: Here, the rules for starting the activities are presented;
- GamePlay: At this stage, the creative activity is run to create gameplay cards. The complete process of this stage is described in the following sections using the iPlus layer model.
3.4.2. Phase Description
- Multicolored Pens to identify each participant;
- Lego GamePlay Blocks to design possible actions to be performed on the game scenario;
- GamePlay Cards to design the mechanics of the interaction between the player and the game;
- Video Games Genre sheet to know the different categories in which SG can be classified;
- Star Stickers to vote for the selected game genre;
- Green Post-it is to note down key terms related to the context of the designed SG.
- GamePlay Cards;
- Video Game Genre;
- Key Terms.
3.5. Phase 5: Refine
3.5.1. Initial Steps
- Refinement: Here, a meticulous requirement validation work is carried out, with a refinement matrix to validate the purposes and functionalities. The full details of this stage are presented below.
3.5.2. Phase Description
- Refinement Matrix allows for validating the purposes and functionalities described for the SG. This matrix comprises a set of validation questions based on the ISO standard [65,66]. We complete the refinement matrix with the requirements, and then each purpose answers questions such as the following: Are the conditions clear, is there no ambiguity? Do the requirements represent the real needs of the customer? Are the requirements appropriate, are they within the scope of the project? Are the requirements feasible to carry out despite the limitations of the system? Are the conditions verifiable through test cases? We also fill this refinement matrix with gameplay cards, which go through validation. The following are sample questions: Does the game functional design conform to the gameplay card format? The gameplay cards are complete, include the Lego gameplay? Is there synergy between the game script and the gameplay card? Is it appropriate? The gameplay card is related to the functionality that the customer needs, according to its scope. Is it correct? The gameplay card needs to be implemented to meet the customer’s needs. Is the gameplay card verifiable?
- User Stories Form allows the software developer to specify the user stories that are useful for any methodology that receives user stories as input.
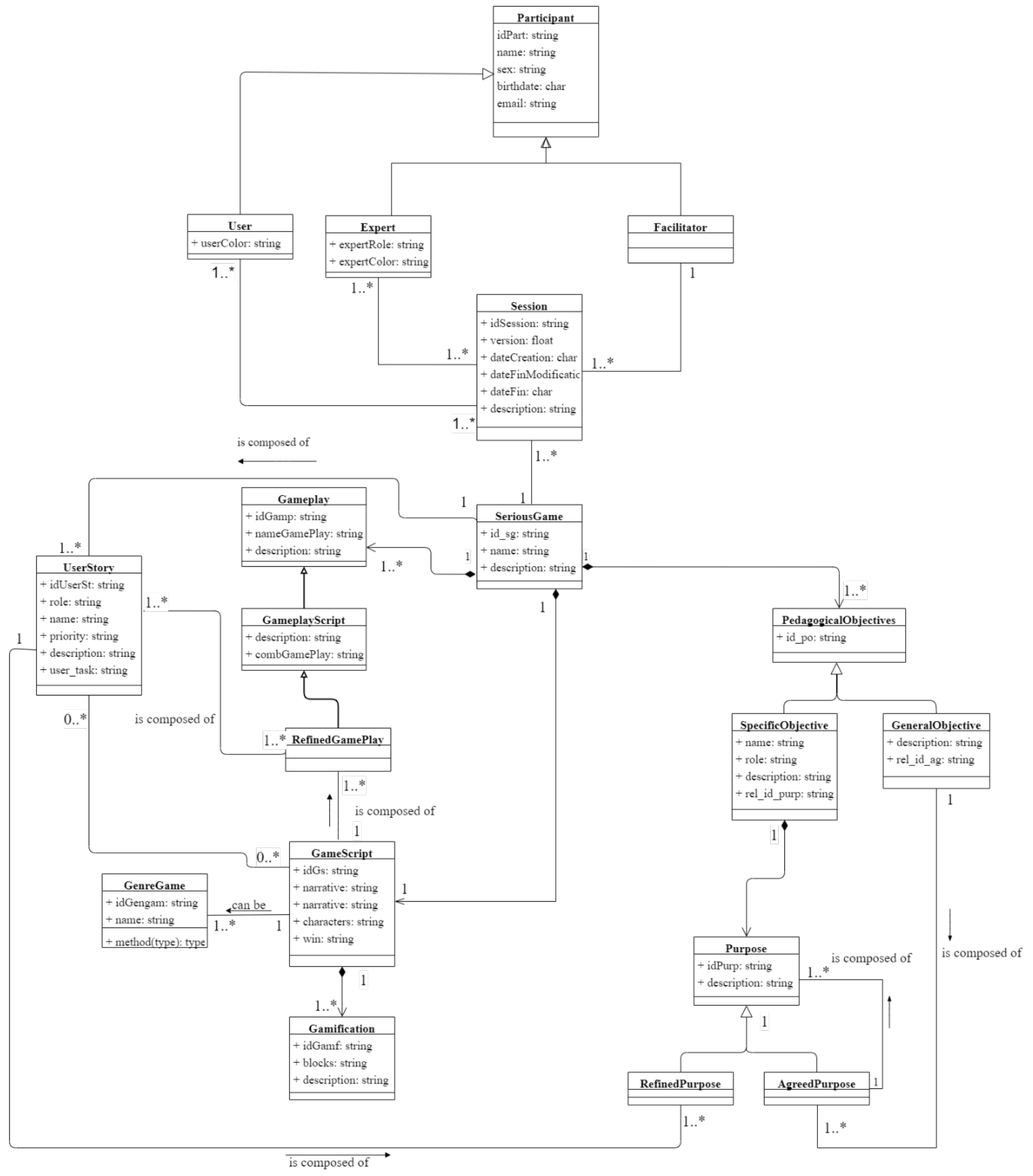
3.6. iPlus Metamodel
4. Application of the iPlus Methodology
4.1. Identification Phase
4.2. Pedagogical Objectives Phase
4.3. Ludic Game Script Phase
4.4. GamePlay Phase
4.5. Refinement Phase
5. Analysis of the SG Designed with iPlus
5.1. Problem
5.2. Pedagogical Objective
5.3. Challenge and Missions
5.4. Gamification
5.5. Learning Content
5.6. Usability Assessment
6. Others Case Studies of Application of the iPlus Methodology
6.1. A Serious Games for Engineering Education
6.2. A Serious Virtual Reality Game for Recreational Therapy
6.3. A Serious Game for Labor Inclusion of People with Intellectual Disabilities
6.4. A Gamified Application to Teach Basic Informatics Literacy
7. Conclusions
Author Contributions
Funding
Acknowledgments
Conflicts of Interest
References
- Chipia Lobo, J.F. Juegos Serios: Alternativa Innovadora. In Conocimiento Libre y Educación (CLED); Universidad de los Andes: Mérida, Venezuela, 2011; pp. 1–18. [Google Scholar]
- Gauthier, A.; Jenkinson, J. Designing productively negative experiences with serious game mechanics: Qualitative analysis of game-play and game design in a randomized trial. Comput. Educ. 2018, 127, 66–89. [Google Scholar] [CrossRef]
- Padilla, N. Metodología Para El Diseño De Videojuegos Educativos Sobre Una Arquitectura Para El Análisis Del Aprendizaje Colaborativo; Universidad de Granada: Granada, España, 2011. [Google Scholar]
- Huizinga, J. Homo Ludens O p ů Vodu Kultury ve h ř e.; Dauphin: Prague, República Checa, 1938. [Google Scholar]
- Ríos Espinosa, M.C. Johan Huizinga (1872-1945): Ideal caballeresco, juego y cultura. Konvergencias 2008, 9, 71–80. [Google Scholar]
- Suits, B. The Grasshopper Games, Life and Utopia; Library of Congress Cataloguing in Publication Data; Broadview Press: Toronto, ON, Canada, 1978. [Google Scholar]
- Roger, C. Man, Play, and Games, Montesquie; The Free Press of Glencoe, Inc.: Paris, France, 2001. [Google Scholar]
- Clark, C.A. Serious Games, Viking Com; The Viking Press, Inc.: New York, NY, USA, 1970. [Google Scholar]
- Sawyer, B. Serious Games: Improving Public Policy throgh Game-Based Learning and Simulation; Woodrow Wilson International Center for Scholars, Inc.; Digitalmill: Freeport, ME, USA, 2002; pp. 2–35. [Google Scholar]
- Zyda, M. From Visual Simulation to Virtual Reality to Games. Computer (Long Beach Calif.) 2005, 38, 25–32. [Google Scholar] [CrossRef]
- Alvarez, J.; Djaouti, D. Introduction Aux Serious Games/an Introduction to Serious Games, 2nd ed.; Questions Théoriques: Valenciennes Cedex, France, 2012. [Google Scholar]
- Huynh-kim-bang, B.; Wisdom, J.; Labat, J. Design Patterns in Serious Games: A Blue Print for Combining Fun and Learning Introduction: Making Learning Fun. J. Comput. Game Cult. 2010, 4, 1–18. [Google Scholar]
- Kelle, S.; Klemke, R.; Specht, M. Design patterns for learning games. Int. J. Technol. Enhanc. Learn. 2011, 3, 555–569. [Google Scholar] [CrossRef]
- Zavcer, G.; Mayr, S.; Petta, P. Design Pattern Canvas: An Introduction to Unified Serious Game Design Patterns. Interdiscip. Descr. Complex Syst. 2014, 12, 280–292. [Google Scholar] [CrossRef]
- Alvarez, J.; Jessel, J.; Méthel, G.; Iii, T. PBL and Serious Games. In Proceedings of the 7th ALE International Workshop: Experience and Reflection on Active Learning in Engineering Education, Nantes, France, 6–9 June 2006; pp. 1–7. [Google Scholar]
- Alvarez, J.; Jessel, J.; Méthel, G.; Iii, T. PBL and Serious Games: The reciprocity. Proceeding of the Learning with Games 2007, Sophia Antipolis, Nice, France, 4–6 June 2007; pp. 2–9. [Google Scholar]
- Laforce, M.; Noble, E.; Blackwell, C. Problem-based learning (PBL) and student interest in STEM careers: The roles of motivation and ability beliefs. Educ. Sci. 2017, 7, 92. [Google Scholar] [CrossRef]
- Ngereja, B.; Hussein, B.; Andersen, B. Does project-based learning (PBL) promote student learning? A performance evaluation. Educ. Sci. 2020, 10, 330. [Google Scholar] [CrossRef]
- Min, W.; Ha, E.Y.; Rowe, J.; Mott, B.; Lester, J. Deep Learning-Based Goal Recognition in Open-Ended Digital Games. In Proceedings of the Tenth Artificial Intelligence and Interactive Digital Entertainment Conference, Raleigh, NC, USA, 3–7 October 2014; pp. 2–7. [Google Scholar]
- Dobrovsky, A.; Borghoff, U.M.; Hofmann, M. Applying and Augmenting Deep Reinforcement Learning in Serious Games through Interaction. Periodica Polytech. Electr. Eng. Comput. Sci. 2017, 61, 198–208. [Google Scholar] [CrossRef]
- Gunter, G.A.; Kenny, R.F.; Vick, E.H. Taking educational games seriously: Using the RETAIN model to design endogenous fantasy into standalone educational games. Educ. Technol. Res. Dev. 2008, 511–537. [Google Scholar] [CrossRef]
- Choi, E.; Bahadori, M.T.; Kulas, J.A. RETAIN: An Interpretable Predictive Model for Healthcare Using Reverse Time Attention Mechanism; NIPS: Barcelona, España, 2016. [Google Scholar]
- Mislevy, R. Evidence-Centered Assessment Design: Layers, Structures, and Terminology; SRI International: Menlo Park, CA, USA, 2005. [Google Scholar]
- Behrens, J.T.; Mislevy, R.J.; Dicerbo, K.E. An Evidence Centered Design for Learning and Assessment in the Digital World; University of California: Los Angeles, CA, USA, 2010. [Google Scholar]
- Herman, J.L.; Linn, R. Evidence-Centered Design: A Summary; University of California: Los Angeles, CA, USA, 2015. [Google Scholar]
- Winn, B.M. The Design, Play, and Experience Framework. Handb. Res. Eff. Electron. Gaming Educ. 2009, 5497, 1010–1024. [Google Scholar] [CrossRef]
- Djaouti, D.; Alvarez, J.; Pierre, J. Classifying Serious Games: The G/P/S model, In Serious Games: Mechanisms and Effects; Routledge: Milton Park, Abingdon, UK, 2011; pp. 10–24. [Google Scholar]
- Catalano, C.E.; Luccini, A.M.; Mortara, M. Best Practices for an Effective Design and Evaluation of Serious Games. Int. J. Serious Games 2014, 1, 13. [Google Scholar] [CrossRef]
- Petri, G.; von Wangenheim, C.G. How to evaluate educational games: A systematic literature review. J. Univ. Comput. Sci. 2016, 22, 992–1021. [Google Scholar]
- Sanchez, E. Key criteria for Game Design. A Framework. Eur. Comm. MEET Proj. 2011, 1, 1–16. [Google Scholar]
- Ghannem, A. Characterization of serious games guided by the educational objectives. In Technological Ecosystems for Enhancing Multiculturality; TEEM: Salamanca, Spain, 2014; pp. 227–233. [Google Scholar]
- Hall, J.; Wyeth, P.; Johnson, D. Instructional Objectives to Core-Gameplay: A Serious Game Design Technique. In CHI PLAY ’14: Proceedings of the First ACM SIGCHI Annual Symposium on Computer-Human Interaction in Play; ACM: New York City, NY, USA, 2014; pp. 121–130. [Google Scholar] [CrossRef]
- Reichart, B.; Bruegge, B. Social interaction patterns for learning in serious games. In Proceedings of the European Conference on Pattern Languages of Programs—EuroPLoP ’14, Association for Computing Machinery, New York, NY, USA, 9–13 July 2014; pp. 1–7. [Google Scholar]
- Abdellatif, A.J.; Mccollum, B.; Mcmullan, P. Serious Games: Quality characteristics evaluation framework and case study. In Proceedings of the 2018 Integrated STEM Education Conference (ISEC), Princeton, NJ, USA, 10 March 2018; pp. 112–119. [Google Scholar]
- Abdulrahman, S.; Mat, N.; Meriam, T. Gender-based engagement model for serious games. Int. J. Adv. Sci. Eng. Inform. Technol. 2018, 8, 1–9. [Google Scholar] [CrossRef]
- Supriana, I.; Agustin, R.D.; Bakar, M.A.; Mat Zin, N.A. Serious games for effective learning. In Proceedings of the 2017 6th International Conference on Electrical Engineering and Informatics (ICEEI), Langkawi, Malaysia, 25–27 November 2017; pp. 1–6. [Google Scholar]
- Annetta, L.; Bronack, S. Serious Educational Game Assessment; Springer: Dordrecht, The Netherlands, 2011. [Google Scholar]
- Zichermann, G.; Cunningham, C. Gamification by Design; O’Reilly Media, Inc.: Toronto, ON, Canada, 2011. [Google Scholar]
- Deterding, S.; Khaled, R.; Nacke, L.; Dixon, D. Gamification: Toward a definition. In Proceedings of the CHI 2011 Gamification Workshop Proceedings, Vancouver, BC, Canada, 7–12 May 2011; pp. 12–15. [Google Scholar]
- Yusoff, A.; Crowder, R.; Gilbert, L.; Wills, G. A conceptual framework for serious games. In Proceedings of the 2009 9th IEEE International Conference on Advanced Learning Technologies, Riga, Latvia, 15–17 July 2009; pp. 21–23. [Google Scholar]
- Westera, W. How people learn while playing serious games: A computational modelling approach. J. Comput. Sci. 2016, 18, 32–45. [Google Scholar] [CrossRef]
- Serrano-Laguna, Á.; Manero, B.; Freire, M.; Fernández-Manjón, B. A methodology for assessing the effectiveness of serious games and for inferring player learning outcomes. Multimed. Tools Appl. 2017, 77, 1–23. [Google Scholar] [CrossRef]
- Wang, Y.; Hu, W. Analysis about serious game innovation on mobile devices. In Proceedings of the 16th IEEE/ACIS International Conference on Computer and Information Science (ICIS), Wuhan, China, 24–26 May 2017; pp. 627–630. [Google Scholar]
- Serrano-Laguna, Á.; Martínez-Ortiz, I.; Haag, J. Applying standards to systematize learning analytics in serious games. Comput. Stand. Interfaces 2017, 50, 116–123. [Google Scholar] [CrossRef]
- Mitgutsch, K.; Alvarado, N. Purposeful by Design? A Serious Game Design Assessment Framework. Found. Digit. Games FDG 2012, 12, 121–128. [Google Scholar] [CrossRef]
- Yusoff, A. A Conceptual Framework for Serious Games and Its Validation. Ph.D. Thesis, University of Southampton, Southampton, UK, October 2010. [Google Scholar]
- Laamarti, F.; Eid, M.; El Saddik, A. An overview of serious games. Int. J. Comput. Games Technol. 2014, 3. [Google Scholar] [CrossRef]
- Marcano, B. Juegos Serios y Entrenamiento en la Sociedad digital. Teoría Educ. Educ. Cult. Soc. Inform. 2008, 9, 5. [Google Scholar]
- Gallego, F.J.; Villagrá, C.J.; Satorre, R.; Compañ, P.; Molina-Carmona, R.; Llorens Largo, F. Panorámica: Serious games, gamification y mucho más. Asoc. Enseñantes Univ. Inf. 2014, 7, 13–23. [Google Scholar]
- Menin, A.; Torchelsen, R.; Nedel, L. An analysis of VR technology used in immersive simulations with a serious game perspective. IEEE Comput. Graph Appl. 2018, 38, 57–73. [Google Scholar] [CrossRef] [PubMed]
- Carrión, M.; Santorum, M.; Flores, B.; Aguilar, J.; Perez, M. Serious Game, Gamified applications, Educational Software: A comparative study. In Proceedings of the 2019 International Conference on Information Systems and Software Technologies (ICI2ST), Quito, Ecuador, 13–15 November 2019; IEEE: New York, NY, USA, 2019. [Google Scholar]
- Najoua, T.; Mohamed, E.A. KASP: A Cognitive-Affective Methodology for Designing Serious Learning Games. Int. J. Adv. Comput. Sci. Appl. 2018, 9, 2–11. [Google Scholar] [CrossRef]
- Marfisi-Schottman, I. Méthodologie, Modèles et Outils Pour la Conception de Learning Games. Ph.D. Thesis, Institut National des Sciences Appliquées de Lyon, Lyon, France, 28 November 2012. [Google Scholar]
- López-Martínez, J.L.; Miranda-Palma, C.; González-Segura, S. Una metodología para el análisis y diseño de un videojuego serio para combatir la obesidad infantil en el Estado de Yucatán. Rev. Iberoam. Investig. Desarro. Educ. 2013, 2–10. [Google Scholar]
- Rodríguez-Dzib, R.; López-Martínez, J.; Chi-Pech, V.; Llanes-Castro, E. Serious Game to Combat Childhood Obesity Using Kinect. Int. J. Comput. Sci. Issues IJCSI 2016, 13, 136–141. [Google Scholar]
- Barbosa, A.F.S.; Pereira, P.N.M.; Dias, J.A.F.F.; Silva, F.G.M. A New Methodology of Design and Development of Serious Games. Int. J. Comput. Games Technol. 2014, 2014, 2–9. [Google Scholar] [CrossRef]
- Aslan, S.; Balci, O. GAMED: Digital educational game development methodology. Simulation 2015, 91, 307–319. [Google Scholar] [CrossRef]
- Jiménez-Hernández, E.M.; Piattini, M.; Revillagigedo-Tulais, A.M. Methodology to construct educational video games in software engineering. In Proceedings of the 2016 4th International Conference in Software Engineering Research and Innovation (CONISOFT), Puebla, Mexico, 27–29 April 2016; pp. 110–114. [Google Scholar]
- Cano, S.; Muñoz-Arteaga, J.; Collazos, C.A.; González-González, C.S.; Zapata, S. Towards a Methodology for Serious Games Design for Children with Auditory Impairments. IEEE Lat. Am. Trans. 2016, 14, 2511–2521. [Google Scholar] [CrossRef]
- De Lope, R.P.; Arcos, J.R.L.; Medina-Medina, N.; Paderewski, P.; Vela, F.G. Design methodology for educational games based on graphical notations: Designing Urano. Entertain. Comput. 2016, 18, 1–14. [Google Scholar] [CrossRef]
- De Lope, R.P.; Medina-Medina, N.; Montes, R.; Garcia, A.M.; Gutierrez-Vela, F.L. Designing educational games: Key elements and methodological approach. In Proceedings of the 9th International Conference on Virtual Worlds and Games for Serious Applications (VS-Games), Athens, Greece, 6–8 September 2017; pp. 63–70. [Google Scholar]
- Lepe-Salazar, F. A model to analyze and design educational games with pedagogical foundations. In Proceedings of the 12th International Conference on Advances in Computer Entertainment Technology—ACE ’15, Iskandar, Malaysia, 16–19 November 2015; pp. 1–14. [Google Scholar]
- Avila-Pesantez, D.; Delgadillo, R.; Rivera, L.A. Proposal of a Conceptual Model for Serious Games Design: A Case Study in Children with Learning Disabilities. IEEE Access 2019, 7, 161017–161033. [Google Scholar] [CrossRef]
- Carrión, M.; Santorum, M.; Aguilar, J.; María, P. iPlus Methodology for Requirements Elicitation for Serious Games. In Proceedings of the Iberoamerican Conference on Software Engineering, La Habana, Cuba, 22–26 April 2019; pp. 434–447. [Google Scholar]
- IEEE-SA Standards Board. IEEE recommended practice for software requirements specifications. Softw. Requir. Eng. 1998, 1998, 207–244. [Google Scholar]
- International Standard, ISO/IEC JTC 1/SC 7—Software and Systems Engineering; IEEE: New York, NY, USA, November 2018.
- Hevner, A.R.; March, S.T.; Park, J.; Ram, S. Design science in information systems research. MIS Q. Manag. Inf. Syst. 2004, 28, 75–105. [Google Scholar] [CrossRef]
- Carrión, M.; Santorum, M.; Peréz, M.; Aguilar, J. A Participatory Methodology for the Design of Serious Games in the Educational Environment. In Proceedings of the Congreso Internacional de Innovacion y Tendencias en Ingenieria (CONIITI), Bogota, Colombia, 2–4 October 2017; pp. 2–6. [Google Scholar]
- Ishikawa, K. Guide to Quality Control; Industrial Engineering and Technology: Tokyo, Japan, 1976. [Google Scholar]
- Ishikawa, K. Introducción al Control de Calidad, 1st ed.; Diaz de Santos: Madrid, España, 1994. [Google Scholar]
- Tufail Chandio, M.; Murtaza Pandhiani, S.; Iqbal, R. Bloom’s Taxonomy: Improving Assessment and Teaching-Learning Process. J. Educ. Educ. Dev. 2017, 3, 203–221. [Google Scholar] [CrossRef]
- Gardner, H. Theory of Multiple Intelligences. Fire Risk Manag. 1983, 18–21. [Google Scholar]
- Flores, E. Inteligencias Múltiples. In ¿Qué es la Inteligencia? Cid, F.M., Ed.; Bubok: Madrid, Spain, 2017; pp. 51–62. [Google Scholar]
- Nilappa, K. Brainstorming technique: Innovative Quality Management Tool for Library. Curr. Trends Libr. Manag. 2018, 1–8. [Google Scholar]
- Paulus, P. Brainstorming, Brainstorming rules and decision making. J. Creat. Behav. 2009, 43, 29–40. [Google Scholar] [CrossRef]
- Scupin, R. The KJ method: A technique for analyzing data derived from Japanese ethnology. Hum. Organ. 1997, 56, 233–237. [Google Scholar] [CrossRef]
- Bunchball. Gamification 101: An Introduction to Game Dynamics; Bunchball, Inc.: Redwood, CA, USA, 2016. [Google Scholar]
- Alvarez, J. Du jeu Vidéo au Serious Game; Université Toulouse: Toulouse, France, 2007. [Google Scholar]
- Alvarez, J. Approche Atomique du jeu Vidéo: Briques Gameplay 3.0; Première é: Valenciennes, France, 2018. [Google Scholar]
- Jolivalt, B. Les Jeux Vidéo; Presses Universitaires de France: Paris, France, 1994. [Google Scholar]
- Arsenault, D. Video game genre, evolution and innovation. Eludamos J. Comput. Game Cult. 2009, 3, 149–176. [Google Scholar]
- Bejarano, K.; Rodríguez, A.; Carreño, J. Especificación de Requerimientos Criterio de Calidad; Pontificia Universidad Javeriana: Cali, Colombia, 2013. [Google Scholar]
- Escuela Politécnica Nacional ISEAsy. Educaplay. 2020. Available online: https://educaplay.epn.edu.ec/welcome (accessed on 8 December 2020).
- Satpathy, T. Cuerpo de Conocimiento de Scrum (Guía SBOKTM), 3rd ed.; SCRUMstudy: Frederick, MD, USA, 2017. [Google Scholar]
- Deterding, S. Gamification: Designing for Motivation. Interactions 2012, 19, 14. [Google Scholar] [CrossRef]
- Lewis, J.R. IBM Computer Usability Satisfaction Questionnaires: Psychometric Evaluation and Instructions for Use. Int. J. Hum. Comput. Interact. 1995, 7, 57–78. [Google Scholar] [CrossRef]
- Isaac, O.; Abdullah, Z.; Ramayah, T.; Mutahar, A.M.; Alrajawy, I. Perceived Usefulness, Perceived Ease of Use, Perceived Compatibility, and Net Benefits: An empirical study of internet usage among employees in Yemen. In Proceedings of the 7th International Conference on Postgraduate Education, Shah Alam, Malaysia, 1 December 2016; University Technology MARA (UiTM): Shah Alam, Malaysia, 2016; pp. 899–919. [Google Scholar]
- Hookham, G.; Nesbitt, K.; Kay-Lambkin, F. Comparing usability and engagement between a serious game and a traditional online program. In ACSW’16: Proceeding of the Australasian Computer Science Week Multiconference, Canberra, Australia, 2–5 February 2016; Association for Computing Machinery: New York, NY, USA, 2016. [Google Scholar]
- Acosta-Vargas, P.; Carrión, M.; Santorum, M. Dataset iPLUS metodology. Mendeley Data 2020. [Google Scholar] [CrossRef]
- Nielsen, J.; Landauer, J. A Mathematical Model of Finding the Usability Problems. In Proceedings of the INTERACT ‘93 and CHI ‘93 Conference on Human Factors in Computing Systems, Amsterdam, The Netherlands, 24–29 April 1993; pp. 206–213. [Google Scholar] [CrossRef]
- Woolrych, A.; Cockton, G. Why and When Five Test Users aren’t Enough. In Proceedings of the Joint AFIHM-BCS Conference on Human-Computer Interaction, Lille, France, 10–14 September 2001; Cépadèus Éditions: Toulouse, France, 2001. [Google Scholar]
- Carrión, M.; Quispi, B.; Lema, S.; Santorum, M.; Aguilar, J. Creando un juego serio educativo mediante un enfoque de diseño centrado en el usuario. Rev. Iber. Sist. Technol. Inf. 2019, 2019, 158–170. [Google Scholar] [CrossRef]
- Carrión, M.; Santorum, M.; Benavides, J.; Aguilar, J.; Ortiz, Y. Developing a virtual reality serious game to recreational therapy using iPlus Methodology. In Proceedings of the 13th International Conference on E-Learning and Games, Cali, Colombia, 15–17 August 2019; p. 6. [Google Scholar]
- Carrión, M.; Santórum, M.; Benavides, J.; Aguilar, J.; Ortiz, Y.; Pérez, M. Design and Evaluation of a Virtual Reality Serious Game. Adv. Intell. Syst. Comput. 2020, 1217, 735–742. [Google Scholar] [CrossRef]
- Carrión, M.; Santórum, M.; Sampredro, C.; Paredes, A.; Ortiz, Y.; Samaniego-Santillán, P.; Pérez-Medina, J.-L.; Acosta-Vargas, P.; Corrales-Gaitero, C.; Maldonado-Garcés, V. Designing a Serious Game for Labor Inclusion of People with Intellectual Disabilities Using iPlus Methodology. Adv. Intell. Syst. Comput. 2020, 1217, 603–610. [Google Scholar] [CrossRef]
- Cuasqui, P.; Santorum, M.; Carrión, M. Desarrollo de un Software Educativo web Gamificado para la Enseñanza de Informática Básica; Escuela Politécnica Nacional: Quito, Ecuador, 2020. [Google Scholar]
























| Author | Year | Scope | Artifacts | User Centered-Design | Integration |
|---|---|---|---|---|---|
| Carrión et al. [64] | 2019 | A generic methodology for educational serious games design | Problem Identification Participant identification Pedagogical Objectives Game Script GamePlay User Story | Active participation of users in the entire methodological process | Integrate with agile approaches through user stories |
| Avila et al. [63] | 2019 | A conceptual model for serious games design: A case study in children with learning disabilities | Pedagogical objectives definition, Story design, GamePlay definition, Genre type definition | Only in the analysis phase | Includes its development phase |
| Najoua Tahiri [52] | 2018 | KASP: A cognitive-affective methodology for designing serious learning games | Pedagogical model, Genre type identification, Educational conceptual architecture, Prototypes | Only in the preliminary analysis of the final user | Not specified |
| Jiménez-Hernández, et al. [58] | 2016 | Methodology to construct educational video games in software engineering | Pedagogical objectives definition, Story design, Gamification techniques, Genre type identification | Not specified | Not integrated. Proposes production and post-production phases |
| Cano et al. [59] | 2016 | MECONESIS: Methodology for the conception of serious games for children with hearing impairment | Problem specification, Pedagogical objectives definition, Gamification techniques, Prototype documents Production documents | The methodology focused on the use | Not integrated. Includes its production and post-production phases |
| Prieto de Lope et al. [60] | 2016 | URANO: Methodology for educational games based on graphical notations | Design of the scenario, Design of the dialogues and game challenges, Design of the characters, Pedagogical objectives definition | Not specified | Not integrated—Includes a production phase |
| Aslan et al. [57] | 2015 | GAMED: Digital educational game development methodology | Education problem, The game idea, Game design, Requirements, Game Architecture, Game software design | Experts and students participate in the generation of ideas to solve the problem. | Not integrated—Game implementation and publishing phase |
| Lepe-Salazar [62] | 2015 | A model to analyze and design educational games | Artifacts are not specified | Not specified | Does not specify a life cycle |
| Barbosa et al. [56] | 2014 | The methodology of design and development of serious games | Problem specification, Story design, Learning mechanisms | Not specified | Not specified |
| Lopez-Martinez et al. [54] | 2013 | Methodology for the analysis and design of a serious video game to combat childhood obesity in the State of Yucatán | Artifacts are not specified Pedagogical objectives definition, Design document, Prototypes, Semi-structured interviews | The final user intervenes only in the analysis phase | Specifies its development phase |
| Marfisi-Schottman [53] | 2012 | LG—Learning games methodology Games for higher education or professional training. | Problem specifications, Pedagogical objectives, Scenario storyboard and graphic specifications, Prototypes, Learning game finished, Analysis of traces | The product owner intervenes in the analysis phase | Proposes a realization phase. |
| Elements |
|---|
| Problem description |
| Teaching topic |
| Learning objectives |
| Target audience |
| Age of target audience |
| Skills, knowledge to be developed |
| Audience characteristics |
| Game type |
| Usage environment |
| Device types for deployment |
| Information to display |
| Roles |
| Elements | Description |
|---|---|
| Problem | “We observe that students who finish secondary education have difficulties when taking the exam to enter university since the tests aim to evaluate the different skills, they acquired during their high school studies. Students have difficulty due to the complexity that these tests have, or because students do not feel the interest to study somehow. For this reason, we as teachers want to propose a new alternative for them to achieve motivation to prepare the university entrance exam. An alternative that we think is the use of a game that encourages students to practice different types of exercises in different areas, such as mathematics, linguistics, among others”. |
| Teaching | “With this tool, we want to teach students to solve different problem statements in the fields of mathematics, linguistics, social sciences, and natural sciences”. |
| Learning | “We want students to understand how to solve different problem statements of different areas of knowledge”. |
| Target-Audience | Students in the last years of High School. |
| Age-Target-Audience | 16–19 years old. |
| Skills | Visual–spatial, linguistic–verbal, logical–mathematical, and naturalistic. |
| Game Type | individual. |
| Use environment | In the classroom and anywhere with Internet access. |
| Device types | “It has to be a game available online, available to download on devices, such as a tablet or a phone, so that the student while riding on the bus, or he is at home, he can play and study at the same time”. |
| Roles | The administrator can manage the users and update the content. The Player role interacts with each of the games and sends friend requests to users to follow their updates and game progress. |
| User Story | |
|---|---|
| Identifier: H003 | Role: Player |
| User Story Name: Application available online Priority: Medium (M) Description: The player requires the SG to be available online to access from a web browser from anywhere there is Internet access Criteria:
| |
Publisher’s Note: MDPI stays neutral with regard to jurisdictional claims in published maps and institutional affiliations. |
© 2020 by the authors. Licensee MDPI, Basel, Switzerland. This article is an open access article distributed under the terms and conditions of the Creative Commons Attribution (CC BY) license (http://creativecommons.org/licenses/by/4.0/).
Share and Cite
Carrión-Toro, M.; Santorum, M.; Acosta-Vargas, P.; Aguilar, J.; Pérez, M. iPlus a User-Centered Methodology for Serious Games Design. Appl. Sci. 2020, 10, 9007. https://doi.org/10.3390/app10249007
Carrión-Toro M, Santorum M, Acosta-Vargas P, Aguilar J, Pérez M. iPlus a User-Centered Methodology for Serious Games Design. Applied Sciences. 2020; 10(24):9007. https://doi.org/10.3390/app10249007
Chicago/Turabian StyleCarrión-Toro, Mayra, Marco Santorum, Patricia Acosta-Vargas, Jose Aguilar, and María Pérez. 2020. "iPlus a User-Centered Methodology for Serious Games Design" Applied Sciences 10, no. 24: 9007. https://doi.org/10.3390/app10249007
APA StyleCarrión-Toro, M., Santorum, M., Acosta-Vargas, P., Aguilar, J., & Pérez, M. (2020). iPlus a User-Centered Methodology for Serious Games Design. Applied Sciences, 10(24), 9007. https://doi.org/10.3390/app10249007

