Health-Related Electromagnetic Field Assessment in the Proximity of High Voltage Power Equipment
Abstract
1. Introduction
2. Limits, Regulations, and Methods for the EMF (electromagnetic field) Assessment Process
- thermal effects (range 100 kHz–300 GHz), such as the burning of skin tissues caused by energy absorption, which may occur upon exposure to high-frequency electromagnetic fields that may cause internal burns or blindness in extreme cases;
- non-thermal effects (range 1 Hz–10 MHz), such as muscle stimulation, nerves or various senses, caused by exposure to low-frequency electromagnetic fields (in some cases such situations can cause optical illusions, for example).
- For the electric field strength:
- 10 kV/m on a full working shift;
- 30 kV/m, for a short exposure time (less than 2 h);
- The maximum exposure duration, calculated when the values of the field intensity are between 10 kV/m and 30 kV/m are calculated with the empiric relation t ≤ 80/E, where t represents the duration of the recalculated working day and E is the intensity of the electric field, in kV/m.
- For the magnetic field induction:
- 500 µT on a full working shift (some EU countries recommend 400 µT);
- 5 mT for short time exposures (less than 2 h);
- 25 mT for a short interval of exposure of the body extremities.
- an exposure assessment is mandatory as soon as public exposure limits are exceeded;
- the action levels could be exceeded when various provisions are put in place;
- the sensory limit values for exposure provided below can be expected if there is certain monitoring on any sensory effects that might arise;
- the health exposure limit value must not be exceeded.
3. Results of the Assessment Process
- Common characteristics relative to both measurements, the electric and magnetic field:
- Mediation time for displaying the effective value: 1 s
- Maximum instantaneous peak values evaluated over the last 250 ms
- Data acquisition rate (refresh time) of the measuring system: 250 ms
- Possibility of storing at least 1000 values for each measuring unit (electric or magnetic field; the electric field measuring unit can be programmed and can operate independently from the base unit, with its own memory).
- Specific characteristics for the electric field measurement:
- Triaxial probe, mountable on a tripod, connected by optical cable to the base unit. It can evaluate the value of the electric field strength components parallel to the coordinate axes, as well as the resulting value (isotropic);
- Measuring range: 10 V/m..100 kV/m;
- Measurement precision class at least 3%.
- Specific characteristics for measuring the magnetic field:
- Triaxial probe, incorporated in the basic unit. May indicate the value of the magnetic flux density components parallel to the coordinate axes, as well as the resulting value (isotropic);
- Measuring range for the magnetic field (expressed in values of magnetic flux density in the air): 100 nT..50 mT;
- Measurement precision class at least 5%.
- When measuring the electric field:
- humidity (measurement errors increase with increasing relative humidity);
- temperature (the low temperatures which determine condensation formation on the insulated parts of the equipment can influence the measurements);
- the harmonics of the industrial frequency voltage (for the working procedure described above, these uncertainties are insignificant);
- the inhomogeneity of the electric field.
- When measuring the magnetic field:
- non-uniformity of the magnetic field
- the harmonics of the industrial frequency voltage (for the working procedure described above, these uncertainties are insignificant);
- the non-orthogonality and the relative position of the measuring coils on the three coordinate axes (insignificant influences, small, compared to the uncertainty guaranteed by the manufacturer);
- the inhomogeneity of the electric field.
3.1. Electric Field Intensity Assessment Process
3.2. Magnetic Field Induction Assessment Process
4. Discussion
- Reduction of the dwell time in the electromagnetic field; exposure must be allowed only during the execution of works in installations;
- Placement of warning plates in places with E ≥ 10 kV/m; the plates will be painted in yellow and their inscription will be red;
- Installation of metal screens at workplaces (fixed or temporary screens), for example, when performing systematic works;
- Train personnel to know precisely the places in the electrical installations where the electric field is E ≥ 10 kV/m and avoid an unjustified presence in those places;
- Interdict personnel entering or remaining in areas with E ≥ 10 kV/m during meal breaks, rest or other non-working activities;
- Use of electrically insulating gloves by personnel to protect against discharging currents that appear in contact with the grounded parts, when the carrier is placed in the electric field with E ≥ 10 kV/m.
- Establish and highlight jobs with a professional risk;
- Modernize or refurbish installations;
- Replace insulation or strengthen it;
- Replace obsolete equipment;
- Provide additional signaling on all power equipment;
- Periodic control of the integrity of the earth sockets and connections;
- Measure touch and step voltages by checking the direct links to earth;
- Periodic verification of electrical equipment, supplying equipment, technical and lighting installations; perform repairs to installations according to the established programs;
- Develop check tools, special devices, kits, and protective equipment, prior to the start of work, including insulation of primary cables and equipment;
- Periodic determinations of the electric and magnetic field in the working environment, performed by authorized entities;
- Update of all working instructions and occupational safety guidelines, with provisions in accordance with the new situations after the refurbishment of the installations;
- Periodic training of staff with emphasis on workers’ awareness regarding the specific risks of the jobs and the protective measures adopted;
- Respect the technological discipline and the discipline in the workplace;
- Ensure all measures to obtain power densities below the maximum allowed limits;
- Provide protective equipment to all employees according to the risks to their exposure risks;
- Protect persons by using reflective surfaces of the electromagnetic field, for example, any type of metal foils;
- Protect persons using screens in the workplace
5. Conclusions
Author Contributions
Funding
Acknowledgments
Conflicts of Interest
References
- EU Council. Directive 2013/35/Eu of the European Parliament and of the Council of 26 June 2013. In Proceedings of the minimum health and safety requirements regarding the exposure of workers to the risks arising from physical agents (electromagnetic fields) (20th individual Directive within the meaning of Article 16(1) of Directive 89/391/EEC) and repealing Directive 2004/40/EC. Off. J. of the Eur. Union 2013, 179, 1–21. [Google Scholar]
- Electric and Magnetic Fields and Health. Available online: http://www.ems.info (accessed on 29 December 2019).
- Amman, M.; Dalleves, P.; Papailiou, K.O.; Leva, M.; Villa, S. A New 400kV Line with Compact Towers and Composite Insulated Cross Arms; CIGRE Report: Paris, France, 1998. [Google Scholar]
- Annual Report of World Health Organization (WHO) about the Extremely Low Frequency Electromagnetic Fields; World Health Organization (WHO): Geneve, Swiss, 2007.
- BCalabrò, E. Introduction to the Special Issue “Electromagnetic Waves Pollution”. Sustainability 2018, 10, 3326. [Google Scholar] [CrossRef]
- Gajšek, P.; Ravazzani, P.; Grellier, J.; Samaras, T.; Bakos, J.; Thuróczy, G. Review of Studies Concerning Electromagnetic Field (EMF) Exposure Assessment in Europe: Low Frequency Fields (50 Hz–100 kHz). Int. J. Environ. Res. Public Health 2016, 13, 875. [Google Scholar] [CrossRef] [PubMed]
- Boehmert, C.; Wiedemann, P.; Croft, R. Improving Precautionary Communication in the EMF Field? Effects of Making Messages Consistent and Explaining the Effectiveness of Precautions. Int. J. Environ. Res. Public Health 2016, 13, 992. [Google Scholar] [CrossRef] [PubMed]
- Zeleke, B.M.; Brzozek, C.; Bhatt, C.R.; Abramson, M.J.; Croft, R.J.; Freudenstein, F.; Wiedemann, P.; Benke, G. Personal Exposure to Radio Frequency Electromagnetic Fields among Australian Adults. Int. J. Environ. Res. Public Health 2018, 15, 2234. [Google Scholar] [CrossRef] [PubMed]
- Heredia-Rojas, J.A.; Rodríguez-De la Fuente, A.O.; Gomez-Flores, R.; Heredia-Rodríguez, O.; Rodríguez-Flores, L.E.; Beltcheva, M.; Castañeda-Garza, M.E. In Vivo Cytotoxicity Induced by 60 Hz Electromagnetic Fields under a High-Voltage Substation Environment. Sustainability 2018, 10, 2789. [Google Scholar] [CrossRef]
- Loughran, S.P.; Al Hossain, M.S.; Bentvelzen, A.; Elwood, M.; Finnie, J.; Horvat, J.; Iskra, S.; Ivanova, E.P.; Manavis, J.; Mudiyanselage, C.K.; et al. Bioelectromagnetics Research within an Australian Context: The Australian Centre for Electromagnetic Bioeffects Research (ACEBR). Int. J. Environ. Res. Public Health 2016, 13, 967. [Google Scholar] [CrossRef] [PubMed]
- Bürgi, A.; Sagar, S.; Struchen, B.; Joss, S.; Röösli, M. Exposure Modelling of Extremely Low-Frequency Magnetic Fields from Overhead Power Lines and Its Validation by Measurements. Int. J. Environ. Res. Public Health 2017, 14, 949. [Google Scholar] [CrossRef] [PubMed]
- Zhang, X.; Ni, X.; Wei, B.; Wang, S.; Yang, Q. Characteristic Analysis of Electromagnetic Force in a High-Power Wireless Power Transfer System. Energies 2018, 11, 3088. [Google Scholar] [CrossRef]
- Fiocchi, S.; Liorni, I.; Parazzini, M.; Ravazzani, P. Assessment of Foetal Exposure to the Homogeneous Magnetic Field Harmonic Spectrum Generated by Electricity Transmission and Distribution Networks. Int. J. Environ. Res. Public Health 2015, 12, 3667–3690. [Google Scholar] [CrossRef] [PubMed]
- Loughran, S.P.; Verrender, A.; Dalecki, A.; Burdon, C.A.; Tagami, K.; Park, J.; Taylor, N.A.S.; Croft, R.J. Radiofrequency Electromagnetic Field Exposure and the Resting EEG: Exploring the Thermal Mechanism Hypothesis. Int. J. Environ. Res. Public Health 2019, 16, 1505. [Google Scholar] [CrossRef] [PubMed]
- Jesudason, C.G. Broad Considerations Concerning Electrochemical Electrodes in Primarily Fluid Environments. Int. J. Mol. Sci. 2009, 10, 2203–2251. [Google Scholar] [CrossRef] [PubMed]














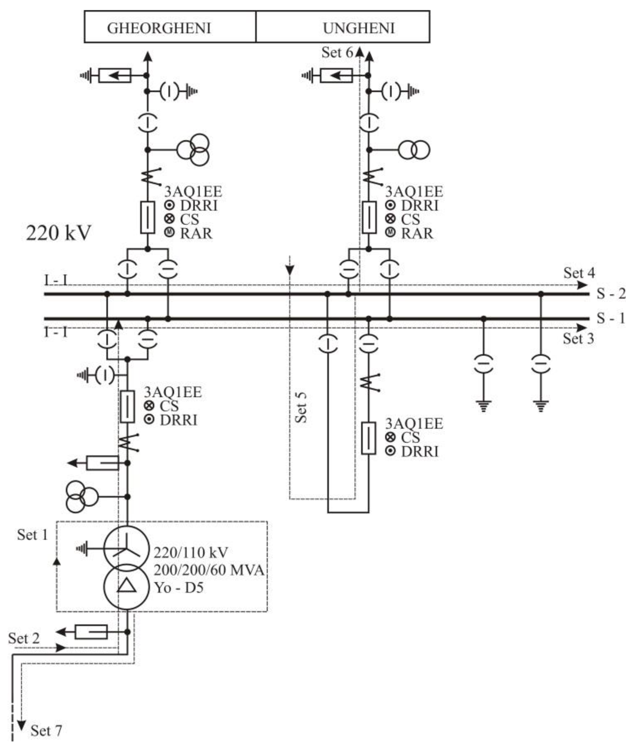
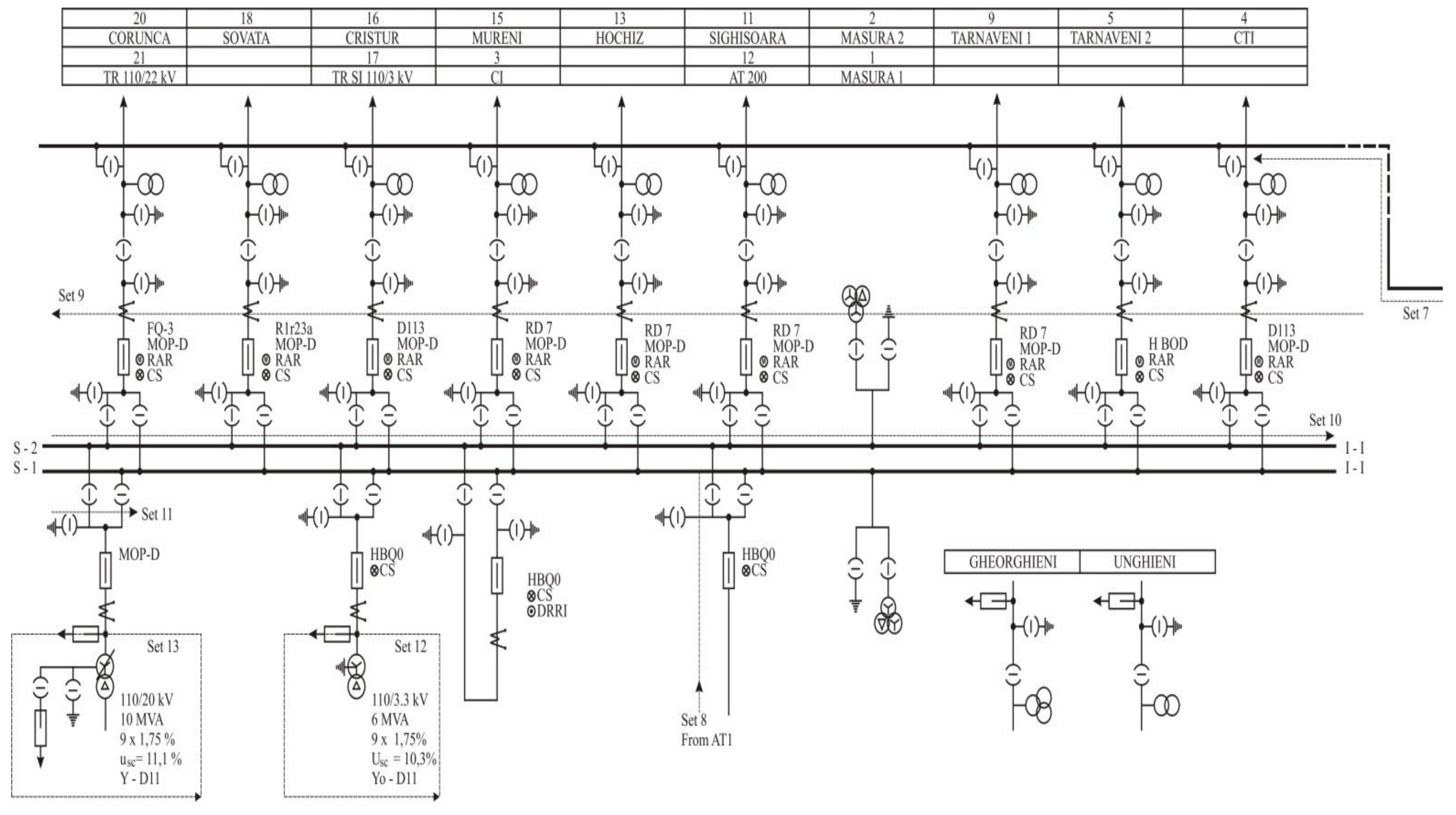
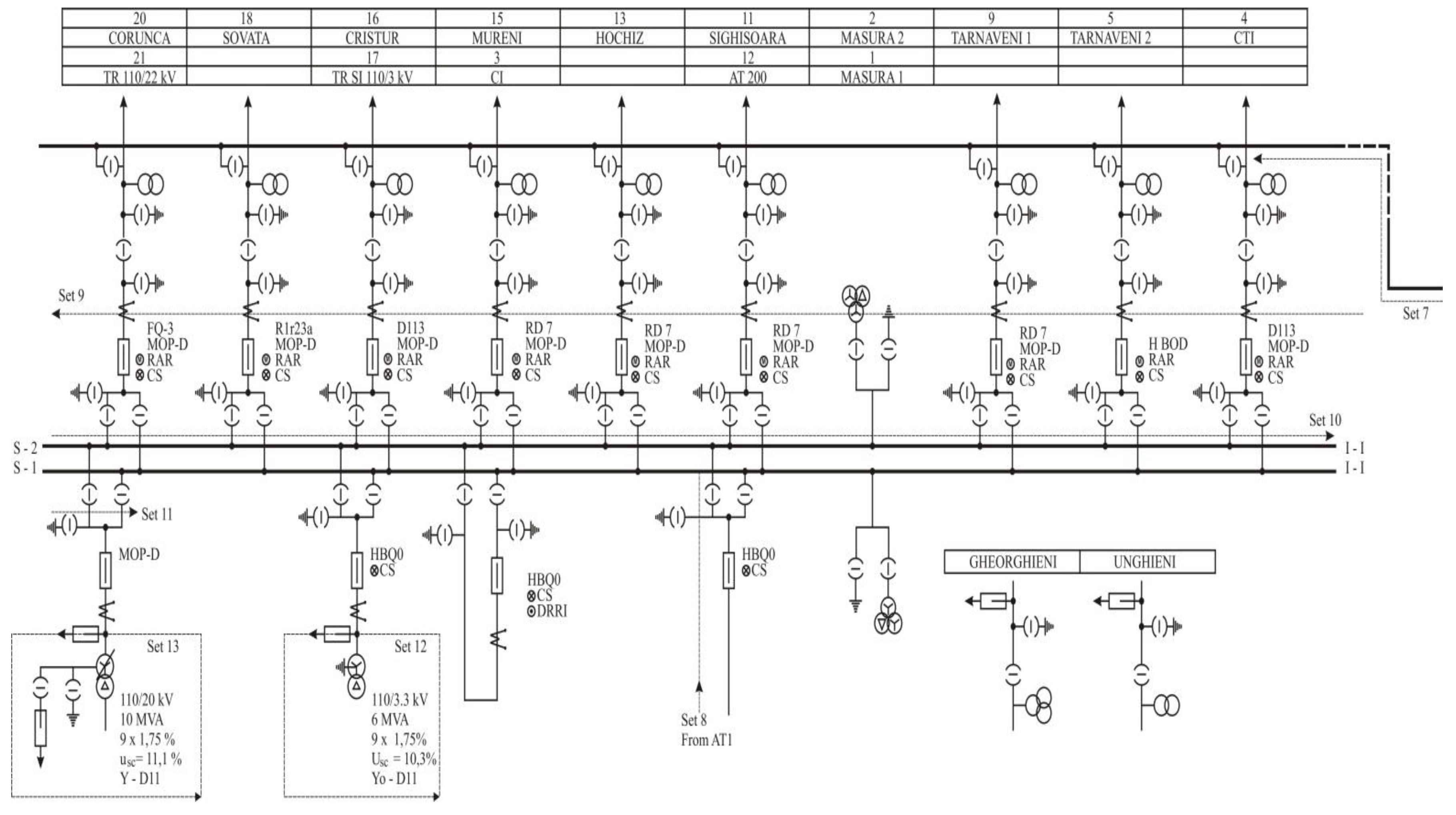
| Set Point | Description of the Measurement Setpoint | Maximum Electric Field Intensity E [kV/m] |
|---|---|---|
| Set 1 | AT1—Autotransformer block 220/110 kV | 13.6 |
| Set 2 | AT1—Autotransformer cell 220 kV | 12.4 |
| Set 3 | S1 220 kV bus-bar | 11.3 |
| Set 4 | S2 220 kV bus-bar | 8.6 |
| Set 5 | Transversal connection bus-bar on 220 kV | 3.8 |
| Set 6 | Substation Cell Ungheni | 4.4 |
| Set 7 | Substation Cell Gheorgheni | 3.6 |
| Set 8 | Connection point with distribution substations | 3.4 |
| Set 9 | AT1—Autotransformer cell 110 kV | 6.7 |
| Set 10 | Circuit breakers zone 110 kV | 9.9 |
| Set 11 | Pedestrian access path near S1 110 kV bus-bar | 3.2 |
| Set 12 | 110/3 kV transformer | 3.5 |
| Set 13 | 110/20 kV Transformer | 16.2 |
| Set 14 | 20 kV substation | 7.8 |
| Set 15 | Command and control room | 2.2 |
| Set Point | Description of the Measurement Setpoint | Maximum Magnetic Field Induction B [μT] |
|---|---|---|
| Set 1 | AT1—Autotransformer block 220/110 kV | 4.48 |
| Set 2 | AT1—Autotransformer cell 220 kV | 0.83 |
| Set 3 | S1 220 kV bus-bar | 3.49 |
| Set 4 | S2 220 kV bus-bar | 6.54 |
| Set 5 | Transversal connection bus-bar on 220 kV | 4.57 |
| Set 6 | Substation Cell Ungheni | 7.6 |
| Set 7 | Substation Cell Gheorgheni | 0.85 |
| Set 8 | Connection point with distribution substations | 0.91 |
| Set 9 | AT1—Autotransformer cell 110 kV | 1.71 |
| Set 10 | Circuit breakers zone 110 kV | 1.12 |
| Set 11 | Pedestrian access path near S1 110 kV bus-bar | 1.14 |
| Set 12 | 110/3 kV transformer | 2.12 |
| Set 13 | 110/20 kV Transformer | 0.71 |
| Set 14 | 20 kV substation | 2.46 |
| Set 15 | Command and control room | 0.58 |
© 2019 by the authors. Licensee MDPI, Basel, Switzerland. This article is an open access article distributed under the terms and conditions of the Creative Commons Attribution (CC BY) license (http://creativecommons.org/licenses/by/4.0/).
Share and Cite
Frigura-Iliasa, M.; Baloi, F.I.; Frigura-Iliasa, F.M.; Simo, A.; Musuroi, S.; Andea, P. Health-Related Electromagnetic Field Assessment in the Proximity of High Voltage Power Equipment. Appl. Sci. 2020, 10, 260. https://doi.org/10.3390/app10010260
Frigura-Iliasa M, Baloi FI, Frigura-Iliasa FM, Simo A, Musuroi S, Andea P. Health-Related Electromagnetic Field Assessment in the Proximity of High Voltage Power Equipment. Applied Sciences. 2020; 10(1):260. https://doi.org/10.3390/app10010260
Chicago/Turabian StyleFrigura-Iliasa, Mihaela, Felicia Ioana Baloi, Flaviu Mihai Frigura-Iliasa, Attila Simo, Sorin Musuroi, and Petru Andea. 2020. "Health-Related Electromagnetic Field Assessment in the Proximity of High Voltage Power Equipment" Applied Sciences 10, no. 1: 260. https://doi.org/10.3390/app10010260
APA StyleFrigura-Iliasa, M., Baloi, F. I., Frigura-Iliasa, F. M., Simo, A., Musuroi, S., & Andea, P. (2020). Health-Related Electromagnetic Field Assessment in the Proximity of High Voltage Power Equipment. Applied Sciences, 10(1), 260. https://doi.org/10.3390/app10010260
