An Intelligent Advisory System to Support Managerial Decisions for A Social Safety Net
Abstract
1. Introduction
2. Related Work
2.1. Social Safety Net Programs
2.2. Applications of Data Analytics
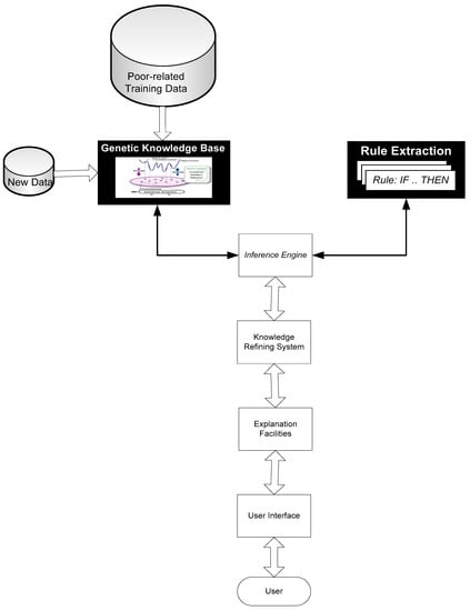
3. Methodology
3.1. Context
3.2. Instruments
3.3. Procedure
4. Results
- Rule 1: (Age = “65 and Above”) → (Genuine_Beneficiary = “Yes”);
- Rule 2: (Age = “Below 65” ^ Physical State = “Not Disabled” ^ Marital Status = “Married”) → (Genuine_Beneficiary = “No”).
5. Evaluation
6. Discussion
7. Conclusions
Author Contributions
Funding
Conflicts of Interest
References
- Ahmed, Tutan. 2016. Labour market outcome for formal vocational education and training in India: Safety net and beyond. IIMB Management Review 28: 98–110. [Google Scholar] [CrossRef]
- Amaro-Rosales, Marcela, and Rebecade Gortari-Rabiela. 2016. Inclusive innovation in the Mexican agricultural sector: coffee producers in Veracruz. Economía Informa 400: 86–104. [Google Scholar] [CrossRef]
- Amornsiriphong, Somsak, and S. Piemyat. 2012. Social Capital: Means of Social Safety Net and Social Protection in Thai Communities. Procedia Engineering 32: 1152–56. [Google Scholar] [CrossRef]
- Bacon, Christopher M., and Gregory A. Baker. 2017. The rise of food banks and the challenge of matching food assistance with potential need: towards a spatially specific, rapid assessment approach. Agriculture and Human Values 34: 899–919. [Google Scholar] [CrossRef]
- Behera, Ranjan Kumar, Santanu Kumar Rath, Sanjay Misra, Robertas Damaševičius, and Rytis Maskeliūnas. 2017. Large Scale Community Detection Using a Small World Model. Applied Science 7: 1173. [Google Scholar] [CrossRef]
- Bender, Kimberly, Stephanie Begun, Kaite Dunn, Emily Mackay, and Jonah DeChants. 2018. Homeless Youths’ Interests in Social Action via Photovoice. Journal of Community Practice 26: 107–20. [Google Scholar] [CrossRef]
- Bibri, Simon Elias, and John Krogstie. 2017. Smart sustainable cities of the future: An extensive interdisciplinary literature review. Sustainable Cities and Society 31: 183–12. [Google Scholar] [CrossRef]
- Chen, Lin, and Qiang Bai. 2019. Optimization in Decision Making in Infrastructure Asset Management: A Review. Applied Sciences 9: 1380. [Google Scholar] [CrossRef]
- Chichernea, Virgil. 2014. The Use of Decision Support Systems (Dss) in Smart City Planning and Management. Romanian Economic Business Review, Romanian-American University 8: 238–51. [Google Scholar]
- Conning, Jonathan, and Michael Kevane. 2002. Community-based targeting mechanisms for social safety nets: A critical review. World Development 30: 375–94. [Google Scholar] [CrossRef]
- Cooper, Adams. 2012. A Brief History of Analytics A Briefing Paper. JISC CETIS Analytics Series 1: 1–21. [Google Scholar]
- Daidone, Silvio, Luca Pellerano, Sudhanshu Handa, and Benjamin Davis. 2015. Is graduation from social safety nets possible? Evidence from sub-saharan Africa. IDS Bulletin 46: 93–102. [Google Scholar] [CrossRef]
- Damaševičius, Robertas. 2009. On the human, organizational, and technical aspects of software development and analysis. Information Systems Development: Towards a Service Provision Society, 11–19. [Google Scholar] [CrossRef]
- Das, Tushar Kanti. 2016. Mahatma Gandhi National Rural Employment Guarantee Act (MGNREGA) as Social Safety Net: Analysis of Public Works in Odisha, India. Review of Economic Perspectives 16: 337–60. [Google Scholar] [CrossRef]
- Dean, Jeffrey, and Sanjay Ghemawat. 2004. MapReduce: Simplified data processing on large clusters. Paper presented at 6th Conference on Symposium on Operating Systems Design & Implementation (OSDI’04), Berkeley, CA, USA, December 6–8, Volume 6. [Google Scholar]
- Dearing, Tiziana C. 2017. Social Services, Social Justice, and Social Innovations: Lessons for Addressing Income Inequality. Religions 8: 89. [Google Scholar] [CrossRef]
- Elgendy, Nada, and Ahmed Elragal. 2016. Big Data Analytics in Support of the Decision Making Process. Procedia Computer Science 100: 1071–84. [Google Scholar] [CrossRef]
- Gambo Boukary, Aboubakr, Adama Diaw, and Tobias Wünscher. 2016. Factors Affecting Rural Households’ Resilience to Food Insecurity in Niger. Sustainability 8: 181. [Google Scholar] [CrossRef]
- Gilligan, Daniel O., John Hoddinott, and Alemayehu Seyoum Taffesse. 2009. The Impact of Ethiopia’s Productive Safety Net Programme and its Linkages. Journal of Development Studies 45: 1684–1706. [Google Scholar] [CrossRef]
- Giribabu Dandabathula, Chandrika Mohapatra, Sudhakar Reddy C., and P. V. V. Prasada Rao. 2018. Holistic correlation of world’s largest social safety net and its outcomes with sustainable development goals. International Journal of Sustainable Development and World Ecology 26: 113–28. [Google Scholar] [CrossRef]
- Government of South Africa. 2017. Services: Social Relief of Distress Programme; Cape Town: Government of South Africa.
- Grover, Adit. 2014. Importance of CSR in Inclusive Development. In International Relations Conference on India and Development Partnerships in Asia and Africa: Towards a New Paradigm (IRC-2013). Procedia—Social and Behavioral Sciences 157: 103–8. [Google Scholar] [CrossRef][Green Version]
- Hamid, Adamu Muhammad, and Ibrahim M. Baba. 2014. Resolving Nigeria’s ‘Boko Haram’ Insurgence: What Role for the Media? Procedia—Social and Behavioral Sciences 155: 14–20. [Google Scholar] [CrossRef]
- Heckerman, David. 1996. A tutorial on Learning with Bayesian Network. Redmond: Microsoft Research. [Google Scholar]
- Hernández, José Luis Sampedro, and Claudia Díaz Pérez. 2016. Innovation for Inclusive Development: A proposal for analysis. Economía Informa 396: 34–48. [Google Scholar] [CrossRef]
- Hoynes, Hilary, and Mark Stabile. 2019. How do the US and Canadian social safety nets compare for women and children? Journal of Labor Economics 37: S253–S288. [Google Scholar] [CrossRef]
- IEG (Independent Evaluation Group). 2011. Evidence and Lessons Learned from Impact Evaluations on Social Safety Nets. Washington: World Bank. [Google Scholar]
- Iuga (Butnariu), Anca N., Vasile N. Popa, and Luminita I. Popa. 2019. Comparative Analysis of Automotive Products Regarding the Influence of Eco-Friendly Methods to Emissions’ Reduction. Energies 12: 6. [Google Scholar] [CrossRef]
- Juliano, Maria Cristina Carvalho, and Maria Angela Mattar Yunes. 2014. Reflections on the social support network as a mechanism for the protection and promotion of resilience. Ambiente & Sociedade 17: 135–54. [Google Scholar] [CrossRef]
- Klaufus, Christien, Paulus van Lindert, Femke van Noorloos, and Griet Steel. 2017. All-Inclusiveness versus Exclusion: Urban Project Development in Latin America and Africa. Sustainability 9: 2038. [Google Scholar] [CrossRef]
- Kowalczyk, Martin, and Peter Buxman. 2015. An ambidextrous perspective on business intelligence and analytics support in decision processes: Insights from a multiple case study. Decision Support Systems 80: 1–13. [Google Scholar] [CrossRef]
- Kricke, Meike, and Stefan Neubert. 2017. Inclusive Education as a Democratic Challenge—Ambivalences of Communities in Contexts of Power. Education Science 7: 12. [Google Scholar] [CrossRef]
- Kundo, Hare Krisna. 2018. Micro politics of social safety net programmes: The case of the food-for-work programme in Bangladesh. Development Policy Review 36: O815–O830. [Google Scholar] [CrossRef]
- Li, Yan, Manoj A. Thomas, and Kweku-Muata Osei-Bryson. 2016. A snail shell process model for knowledge discovery via data analytics. Decision Support Systems 91: 1–12. [Google Scholar] [CrossRef]
- Liang, Xuedong, Dongyang Si, and Xinli Zhang. 2017. Regional Sustainable Development Analysis Based on Information Entropy—Sichuan Province as an Example. International Journal of Environmental Research and Public Health 14: 1219. [Google Scholar] [CrossRef]
- Liu, Ying, Yanliu Lin, Na Fu, Stan Geertman, and Frank van Oort. 2018. Towards inclusive and sustainable transformation in shenzhen: Urban redevelopment, displacement patterns of migrants and policy implications. Journal of Cleaner Production 173: 24–38. [Google Scholar] [CrossRef]
- Martin-Sanchez, F., and V. Aguiar-Pulido. 2017. Analytics and Decision Support Systems in Global Health Informatics. Global Health Informatics 2017: 195–217. [Google Scholar]
- Mohanty, Aparajita, Shashikala Gurpur, and Chaitra R. Beerannavar. 2014. Rethinking Inclusive Development: A Human Rights Critique of South Asia. Procedia—Social and Behavioral Sciences 157: 128–36. [Google Scholar] [CrossRef]
- Mutchler, Jan E., Yang Li, and Ping Xu. 2018. How strong is the social security safety net? using the elder index to assess gaps in economic security. Journal of Aging and Social Policy 31: 1–15. [Google Scholar] [CrossRef]
- Noga, Jacqueline, and Gregor Wollbring. 2013. An Analysis of the United Nations Conference on Sustainable Development (Rio +20) Discourse Using an Ability Expectation Lens. Sustainability 5: 3615–39. [Google Scholar] [CrossRef]
- Nwagboso, Chris. 2012. Security Challenges and Economy of the Nigerian State (2007–2011). American International Journal of Contemporary Research 2: 244–58. [Google Scholar]
- Oberlin, Kathleen C., and Oren Pizmony-Levy. 2016. Beyond Access: Social Safety Nets and the Use of Free Health Care Services. Sociological Perspectives 59: 640–67. [Google Scholar] [CrossRef]
- Okewu, Emmanuel, Sanjay Misra, Rytis Maskeliūnas, Robertas Damaševičius, and Luis Fernandez-Sanz. 2017. Optimizing Green Computing Awareness for Environmental Sustainability and Economic Security as a Stochastic Optimization Problem. Sustainability 9: 1857. [Google Scholar] [CrossRef]
- Okewu, Emmanuel, Sanjay Misra, Luis Fernandez-Sanz, Rytis Maskeliūnas, and Robertas Damaševičius. 2018. An e-environment system for socio-economic sustainability and national security. Problemy Ekorozwoju 13: 121–32. [Google Scholar]
- Okewu, Emmanuel, Sanjay Misra, Luis Fernandez-Sanz, Foluso Ayeni, Victor Mbarika, and Robertas Damasevičius. 2019. Deep Neural Networks for Curbing Climate Change-Induced FarmersHerdsmen Clashes in a Sustainable Social Inclusion Initiative. Problemy Ekorozwoju—Problems of Sustainable Development 14: 143–55. [Google Scholar]
- Patel, Leila. 2018. Social Protection in Africa: Beyond Safety Nets? The Journal of Sociology & Social Welfare 45: 4. [Google Scholar]
- Peterman, Amber, Anastasia (Naomi) Neijhoft, Sarah Cook, and Tia M. Palermo. 2017. Understanding the linkages between social safety nets and childhood violence: A review of the evidence from low-and middle-income countries. Health Policy and Planning 32: 1049–71. [Google Scholar] [CrossRef]
- Pitrėnaitė-Žilėnienė, Birute, and Fabrizio Torresi. 2014. Integrated Approach to a Resilient City: Associating Social, Environmental and Infrastructure Resilience in its Whole. European Journal of Interdisciplinary Studies, Bucharest Economic Academy 6: 1. [Google Scholar]
- Porter, Catherine, and Radhika Goyal. 2016. Social protection for all ages? Impacts of Ethiopia’s Productive Safety Net Program on child nutrition. Social Science and Medicine 159: 92–99. [Google Scholar] [CrossRef]
- Pradhan, Mohammad Abdul Hannan, and Sabiha Afrin. 2015. A Review of Social Safety Nets Programs for Women in Bangladesh: Issue and Challenges. Advances in Economics and Business 3: 149–56. [Google Scholar]
- Raheem, Ibrahim D., Kazeem O. Isah, and Abdulfatai A. Adedeji. 2018. Inclusive growth, human capital development and natural resource rent in SSA. Economic Change and Restructuring 51: 29–48. [Google Scholar] [CrossRef]
- Rahman, Mohammad Mahbubur. 2014. Estimating the Average Treatment Effect of Social Safety Net Programmes in Bangladesh. Journal of Development Studies 50: 1550–69. [Google Scholar] [CrossRef]
- Sherman, Jennifer. 2013. Surviving the Great Recession: Growing Need and the Stigmatized Safety Net. Social Problems 60: 409–32. [Google Scholar]
- Silva, Bhagya Nathali, Murad Khan, and Kijun Han. 2018. Towards sustainable smart cities: A review of trends, architectures, components, and open challenges in smart cities. Sustainable Cities and Society 38: 697–713. [Google Scholar] [CrossRef]
- Song, Jin Yu, and Hui Kang Kim. 2010. A Study of Decision Tree in Detecting Intrusions. Journal of the Korean Data Analysis Society 12: 983–96. [Google Scholar]
- Spooner, Joseph. 2017. Seeking shelter in personal insolvency law: Recession, eviction, and bankruptcy’s social safety net. Journal of Law and Society 44: 374–405. [Google Scholar] [CrossRef]
- Spross, Jeff. 2015. America’s social safety net is way too skimpy—And horribly designed. The Week, May 8. [Google Scholar]
- Stranz, Hugo, Patrik Karlsson, and Stefan Wiklund. 2017. The wide-meshed safety net. decision-making on social assistance eligibility in Sweden. European Journal of Social Work 20: 711–23. [Google Scholar] [CrossRef]
- Tom, Edet J., and Amadu J. Attai. 2014. The Legislature and National Development: The Nigerian Experience. Global Journal of Arts Humanities and Social Sciences 2: 63–78. [Google Scholar]
- Tovar, Jorge, and Miguel Urrutia. 2017. The Impact of Social Safety Net Programs on Household Savings in Colombia. Developing Economies 55: 23–37. [Google Scholar] [CrossRef][Green Version]
- Turner, Carl W., James R. Lewis, and Jakob Nielsen. 2006. Determining usability test sample size. In International Encyclopedia of Ergonomics and Human Factors. Edited by Waldemar Karwowski. Boca Raton: CRC Press, pp. 3084–88. [Google Scholar]
- Umukoro, Nathaniel. 2013. Poverty and Social Protection in Nigeria. Journal of Developing Societies 29: 305–22. [Google Scholar] [CrossRef]
- United Nations. 2017. United Nations Development Programme. Inclusive Development. [Google Scholar]
- Wogu, Ikedinachi Ayodele, Sanjay Misra, Patrick Assibong, Adewole Adewumi, Robertas Damasevicius, and Rytis Maskeliunas. 2018. A Critical Review of the Politics of Artificial Intelligent Machines, Alienation and the Existential Risk Threat to America’s Labour Force. In Computational Science and Its Applications—ICCSA 2018. Basel: Springer International Publishing, pp. 217–32. [Google Scholar] [CrossRef]
- Wogu, Ikedinachi Ayodele P., Sanjay Misra, Patrick A. Assibong, Esther Fadeke Olu-Owolabi, Rytis Maskeliūnas, and Robertas Damasevicius. 2019. Artificial intelligence, smart classrooms and online education in the 21st century: Implications for human development. Journal of Cases on Information Technology 21: 66–79. [Google Scholar] [CrossRef]
- Wu, Caesar, Rajkumar Buyya, and Kotagiri Ramamohanarao. 2016. Big Data Analytics = Machine Learning + Cloud Computing. Big Data 2016: 3–38. [Google Scholar]
- Wu, Wenqing, Kexin Yu, Chien-Chi Chu, Jie Zhou, Hong Xu, and Sang-Bing Tsai. 2018. Diffusion of Corporate Philanthropy in Social and Political Network Environments: Evidence from China. Sustainability 10: 1897. [Google Scholar] [CrossRef]
- Zavadskas, Kazimieras Edmundas, Jurgita Antucheviciene, and Prasenjit Chatterjee. 2019. Multiple-Criteria Decision-Making (MCDM) Techniques for Business Processes Information Management. Information 10: 4. [Google Scholar] [CrossRef]



| Welfare Scheme | Target Audience | Details |
|---|---|---|
| The N-Power Volunteer Corp | Unemployed youths (15–24 years of age) | Empowering unemployed youths, including graduates and nongraduates, with skills to engage in productive ventures such as teaching, farming, and community services. Monthly stipend paid. |
| Conditional Cash Transfers | Poorest of the poor (elderly, disabled, widows, etc.) | Monthly stipend paid to the elderly, disabled, widows, etc. considered to be the poorest of the poor. Community-based approach is used to identify them through traditional and religious leaders. |
| Government Enterprise and Empowerment Program (GEEMP) | Small-holding farmers, cooperatives, market women, enterprising youths, and other small-scale businesses, particularly in rural areas | Soft loans ranging from 10,000 to 100,000 Nigerian naira given as start-up support to enhance entrepreneurial activities among the poor (farmers, artisans, traders, etc.). |
| Home-Grown School Feeding Program | Students in public primary schools | A minimum of one meal served per day to students in public primary schools. |
| Rapid Response Initiative (RRI) | Poor with health challenges | A free medical service for urban and rural poor with health challenges with a particular focus on surgery operations. |
| Case | Advocacy Strategy | Attention-Catching | Message Retention | Class: Impact_Rating |
|---|---|---|---|---|
| 1. | Outdoor | Yes | High | Effective |
| 2. | Outdoor | Yes | Low | Not Effective |
| 3. | Outdoor | Yes | Fair | Effective |
| 4. | Outdoor | No | High | Not Effective |
| 5. | Outdoor | No | Fair | Not Effective |
| 6. | Outdoor | No | Low | Not Effective |
| 7. | Indoor | Yes | High | Effective |
| 8. | Indoor | Yes | Fair | Effective |
| 9. | Indoor | Yes | Low | Not Effective |
| 10. | Indoor | No | High | Not Effective |
| 11. | Indoor | No | Fair | Not Effective |
| 12. | Indoor | No | Low | Not Effective |
| 13. | Mixed | Yes | High | Effective |
| 14. | Mixed | Yes | Low | Not Effective |
| 15. | Mixed | No | High | Not Effective |
| 16. | Mixed | No | Fair | Not Effective |
| 17. | Mixed | No | Low | Not Effective |
| Person | Marital Status | Physical State | Age | Employment Status | Class: Genuine_Beneficiary |
|---|---|---|---|---|---|
| 1. | Widow | Not Disabled | Below 65 | Unemployed | Yes |
| 2. | Widow | Not Disabled | Below 65 | Employed | No |
| 3. | Widower | Disabled | 65 and Above | Unemployed | Yes |
| 4. | Widower | Not Disabled | Below 65 | Unemployed | No |
| 5. | Married | Not Disabled | 65 and Above | Employed | Yes |
| 6. | Married | Disabled | 65 and Above | Unemployed | Yes |
| 7. | Married | Disabled | Below 65 | Unemployed | Yes |
| 8. | Widow | Disabled | Below 65 | Unemployed | Yes |
| 9. | Widow | Not Disabled | 65 and Above | Unemployed | Yes |
| 10. | Widower | Disabled | Below 65 | Employed | No |
| 11. | Widower | Not Disabled | 65 and Above | Employed | Yes |
| Attribute | Information Gain |
|---|---|
| Age | 0.548 |
| Marital Status | 0.315 |
| Physical State | 0.186 |
| Employment Status | 0.105 |
© 2019 by the authors. Licensee MDPI, Basel, Switzerland. This article is an open access article distributed under the terms and conditions of the Creative Commons Attribution (CC BY) license (http://creativecommons.org/licenses/by/4.0/).
Share and Cite
Okewu, E.; Misra, S.; Okewu, J.; Damaševičius, R.; Maskeliūnas, R. An Intelligent Advisory System to Support Managerial Decisions for A Social Safety Net. Adm. Sci. 2019, 9, 55. https://doi.org/10.3390/admsci9030055
Okewu E, Misra S, Okewu J, Damaševičius R, Maskeliūnas R. An Intelligent Advisory System to Support Managerial Decisions for A Social Safety Net. Administrative Sciences. 2019; 9(3):55. https://doi.org/10.3390/admsci9030055
Chicago/Turabian StyleOkewu, Emmanuel, Sanjay Misra, Jonathan Okewu, Robertas Damaševičius, and Rytis Maskeliūnas. 2019. "An Intelligent Advisory System to Support Managerial Decisions for A Social Safety Net" Administrative Sciences 9, no. 3: 55. https://doi.org/10.3390/admsci9030055
APA StyleOkewu, E., Misra, S., Okewu, J., Damaševičius, R., & Maskeliūnas, R. (2019). An Intelligent Advisory System to Support Managerial Decisions for A Social Safety Net. Administrative Sciences, 9(3), 55. https://doi.org/10.3390/admsci9030055

