Abstract
Drawing from the tenets of social cognitive theory, the present study examined the effect of thriving at work on innovation behavior via organizational support of innovation. The data were collected at three points in time from 402 participants occupying a variety of positions in Chinese organizations. Structural equation modeling and multilevel regression analysis results demonstrated that employees’ thriving was positively related to organizational support of innovation, which in turn was positively related to innovative behavior. In addition, moderated mediation results demonstrated that employee external contacts strengthened the relationship between organizational support of innovation and innovative behavior, and enhanced the positive effects of thriving. Our results deepen and go beyond previous research on thriving at work. The theoretical and practical implications of these findings are discussed.
1. Introduction
In business today, organizations need to maintain a thriving workforce through different strategies in order to remain competitive and sustain their performance (Prem et al. 2017; Walumbwa et al. 2018). Thriving involves “a psychological state in which individuals experience both a sense of vitality and a sense of learning at work” (Spreitzer et al. 2005) (p. 538). Previous studies considered thriving as a way to overcome burnout, absenteeism, disengagement, and stress (Fritz et al. 2011; Prem et al. 2017). Nevertheless, emerging research has suggested that thriving at work is also an important antecedent of positive organizational outcomes, such as improved job satisfaction, lower stress, and higher organizational commitment. Carmeli and Spreitzer (2009) examined the role of thriving at work and considered it as an essential element influencing innovative behavior. Research has further suggested that thriving at work depends on contextual factors in order to promote innovative behavior (Porath et al. 2012; Spreitzer et al. 2012).
Scholars have highlighted many factors that enable and promote thriving at work. However, the role of supervisors, social connectivity, and individual characteristics has been understudied in previous studies (Carmeli and Spreitzer 2009; Walumbwa et al. 2018). Similarly, we know very little about the contextual factors of thriving at work and innovative behavior, and few studies examined the positive relation between the two variables (Carmeli and Spreitzer 2009; Jokisaari 2013; Kark and Carmeli 2009). Therefore, the process through which thriving may influence innovative behavior is not yet clearly understood (Wallace et al. 2016). We suggest that organizational support for innovation may be an important mediating mechanism that explains how a thriving workforce can be more encouraged to exhibit innovative behavior.
As such, this study aimed to test social cognitive theory, which addresses the linkage between contextual effects on individual behavior, including intervening organizational variables. These variables may involve leadership, subordinates, and management support for innovation. Considerable evidence suggests that it is crucial to identify the social conditions and organizational strategies that influence individual behaviors (Madrid et al. 2014; Shanker et al. 2017). Therefore, drawing on the study by Walumbwa et al. (2018), we expected that organizational support for innovation would play a critical role between employees’ experience of thriving at work and the display of innovative behavior. In addition, social relations are very important as an input of innovative ideas and in their implementation (Wang et al. 2015). Therefore, in the present research, we also postulated the moderating role of external work contacts.
The present study aimed to contribute to the existing literature by exploring the contextual factors that are relevant to Chinese organizations. Previous studies have paid limited attention to thriving as a critical construct to promote innovative behavior (Porath et al. 2008; Porath et al. 2012; Wallace et al. 2016). Thus, based on social cognitive theory, we used a theoretical model of thriving that provides a path towards innovative behavior. Secondly, this study examined the motivational effect of innovation support at the organizational level on individuals’ behavior. Given that few studies have investigated the effect of thriving on innovation, the use of a sample including Chinese employees in this study contributes and develops a deeper understanding of the socially embedded model of thriving at work (Spreitzer et al. 2005), which is a novel path to innovative behavior. After China’s reform, given the rapid globalization and increasing interdependence of the global economy, collaborative work between organizations in different countries has increased. Therefore, it is crucial to examine the Chinese organizational culture and identify favorable conditions to increase innovation. Finally, we considered external social relations, as they are sources for the generation and promotion of ideas (Carmeli et al. 2009; Wang et al. 2015). In order to understand the social elements that provide appropriate guidance for organizational practice, we aimed to examine whether contextual and social factors are important for the appropriate application of thriving to stimulate innovative behavior.
2. Theoretical Background and Hypotheses
Employee innovation in the workplace is a foundation of any high-performance organization (Hülsheger et al. 2009; Korzilius et al. 2017; Oldham and Cummings 1996). This is apparent as the base of a knowledge economy where intangible assets are commodities that play an ever more significant role in the organization, such as abilities to enhance competitiveness by “doing more with less” (Carmeli and Spreitzer 2009; Crossan and Apaydin 2010). Innovative behavior can be defined as “intentional generation, promotion, and realization of new ideas within a work role, group, or organization” (Scott and Bruce 1994). Organizations realized the importance of employees’ creativity as an intangible asset that provides the best ideas to remain competitive, regardless of task responsibility or level in the organizational hierarchy. Employees view firsthand opportunities for change and improvements in the work process and procedures because they directly interact with customers. Thus, innovative employee behavior and the process that motivates such behavior is an area of critical importance in our field (Amabile et al. 1996; Hülsheger et al. 2009; Korzilius et al. 2017; Scott and Bruce 1994). However, although many types of research have been conducted on innovative behavior, there is a paucity of studies focusing on understanding the process that leads to it, while the current study fills this gap. To do so, in the subsections that follow, we first discuss thriving at work and organizational support for innovation. Second, we explain the relationship between thriving and innovative behavior. Finally, we highlight the important role of thriving in the promotion of innovative behavior considering contextual and social influences. Our conceptual model is presented in Figure 1.
Figure 1.
Proposed theoretical model.
2.1. Thriving at Work and Organizational Support for Innovation
Thriving at work is a kind of growth gauge that provides a sense to the individual of how he/she is doing (Porath et al. 2012) in relation to developing new proficiencies and working with energy (Kark and Carmeli 2009). It captures the joint experience of vitality and learning at work, but differs from intrinsic motivation (Spreitzer et al. 2005). According to social cognitive theory, all individuals need to build positive resources to increase their adaptability (Spreitzer et al. 2012). The literature supports the argument that thriving sparks innovative behavior (Amabile et al. 1996; Carmeli and Spreitzer 2009; Spreitzer et al. 2005; Wallace et al. 2016). Moreover, it increases individuals’ functionality and adaptability (Mumford et al. 2002; Niessen et al. 2012; Scott and Bruce 1994). Carmeli and Spreitzer (2009) noted that thriving is related to the work environment.
Individual thriving consists of energy involving positive emotion and eagerness to engage in a particular task (Dutton 2003); moreover, the work environment can motivate the employee to go beyond the job responsibilities and think creatively. Prior research shows that organizational support of innovation facilitates innovative behavior (Gilson and Shalley 2004; Kark and Carmeli 2009). Patterson et al. (2004) added that innovative work is not passive—it needs energy to seek out new technologies, processes, techniques, and products with support from the team and management to accept new ideas. Porath et al. (2012) mentioned that organizational strategies can divert the individual’s functionality towards innovative behavior, but there is little empirical support for this claim. Based on the above analysis, we proposed the following hypothesis:
H1.
Thriving is positively related to organizational support for innovation (OSI).
2.2. Mediating Role of Organizational Support for Innovation
Innovation at work is a social process that involves interaction with coworkers, support, and enhancing novel ideas for adoption (Carmeli and Schaubroeck 2007; Kanter 1988; Van de Ven 1986). Prior studies showed that innovative behavior depends on the work context and is positively related to a supportive environment (Amabile et al. 1996; Carr et al. 2003). Such organizational climates are perceived as being oriented towards creativity and innovation (Scott and Bruce 1994) while supporting and motivating individuals “in their functioning independently and in pursuit of new ideas” (Siegel and Kaemmerer 1978). According to Hülsheger et al. (2009), perception of support for innovation and innovative behavior have been found to be positively associated. However, the extent to which thriving is enhanced through organizational support needs to be investigated. As a basic assumption, individuals utilize personal resources to grow and achieve the highest level of functioning, while they also depend on contextual resources to perform domain-related activities in innovative ways (Walumbwa et al. 2018).
As noted earlier, that innovative behavior is motivated through the organization’s setup and encouragement. Our treatment of organizational support for innovation is consistent with the argument that effective support for innovation offers the individual a chance to behave in a certain way and provides information (Madrid et al. 2014; Porath et al. 2012). Moreover, Ref. (Yu et al. 2018) stated that organizational support as a perceptive construct can allow organizations to achieve desirable outcomes through providing a meaningful environment. Indeed, there is substantial evidence showing that organizational support is an important pathway through which an individual’s personality is linked to the corresponding behavior (Madjar et al. 2002; Niessen et al. 2012). Organizational support for innovation is described as environments oriented “toward creativity and innovative change” (Scott and Bruce 1994) (p. 583) and supporting organizational members “in their functioning independently and in pursuit of new ideas” (Siegel and Kaemmerer 1978) (p. 559).
Many studies have shown that context is very important to engage employees with their job and encourage them to contribute more towards the organization (e.g., (Amabile et al. 1996; Gilson and Shalley 2004; Hunter et al. 2007; Nybakk et al. 2011)). In the organizational literature, thriving reflects the joint experience of vitality and learning, and enables employees to grow continually; for example, Ryff (1989) suggested that when individuals grow, they consider themselves to be expanding in ways that reflect enhanced self-knowledge and effectiveness. Thriving reflects “continually developing and becoming, rather than achieving a fixed state wherein one is fully developed” (Ryff 1989). Carmeli and Spreitzer (2009) explained the positive relation between thriving and innovative behavior. However, thriving is a psychological state that depends on the external environment to transform into a behavior.
Given that innovation-supportive environments can influence the behavior of individuals (Amabile et al. 1996), we proposed that the organizational setup would be important to divert thriving towards innovative behavior. When an individual experience thriving at work can has energy and adaptability to learn new things and can be more encouraged to gratify their work demands with novality (Amabile et al. 1996). In the workplace, multiple types of work co-exist within a single organization (Bowen and Ostroff 2004); however, it is important to investigate the local context that inspires thriving, which can impact on innovative behavior as well. Based on the above analysis we proposed the following hypothesis:
H2.
Organizational support for innovation will be positively related to employee innovative work behavior (IWB).
Given that we hypothesized a positive relationship between thriving at work and organizational support for innovation (i.e., H1), we further hypothesized the following:
H3.
Organizational support for innovation will mediate the relationship between thriving at work and employee innovative work behavior.
2.3. Interaction Effect of External Work Contacts
Employees are simultaneously embedded in external workgroup connections (Cropanzano and Mitchell 2005; Granovetter 1981; Krackhardt 1992; Perry-Smith and Shalley 2003). Infrequent external work contacts are a source of non-redundant information and facilitate several processes that help innovative work behavior, including opportunities for exploration, sources of ideas, and support to implement innovations (Cole et al. 2002; De Jong and Den Hartog 2010; Wang et al. 2015). To contribute to the understanding of the exchange dynamics of external work contacts, we focused on individuals’ experience of thriving and explored how such external relationships impact on innovative behavior.
According to Spreitzer et al. (2005), thriving as a feeling of energy and positive affect can influence a person or group through conscious or unconscious induction of its effect on states and behavioral attitudes (Schoenewolf 1990). Such energy as an element of positive affect can spread from one person to another (e.g., (Staw and Sutton 2000)), and may affect innovative behavior. Specifically, external work contacts facilitate knowledge exchange with employees and provide new ideas to solve the same problems in different and innovative ways, offer a solid knowledge base that can generate innovation (Perry-Smith and Shalley 2003; Porath et al. 2012), and suggest ways to learn through others’ experiences (Gilson and Shalley 2004). The key premise of social network theory is that external workgroup contacts enhance innovation by providing new information with diverse perspectives (Granovetter 1973; Perry-Smith and Shalley 2003). The preceding argument leads to a proposed moderated mediation model that clarifies how external work contacts influence innovative behavior. To test this moderated mediation model, we formulated the following hypothesis:
H4.
The indirect relationship between thriving at work and innovative behavior is mediated by OSI and moderated by external work contacts (EWC) in the path from OSI to IWB, such that this relationship will be stronger for those employees whose organization provides them with external work contacts.
3. Method
3.1. Procedure, Data, Sample
Data for this study were collected from employees of five different organizations from North and East provinces of the People’s Republic of China. Of these organizations, two were from the information technology sector, two from the service sector, and one from the manufacturing sector. In order to reduce the potential bias owing to the common method of measurement, the data were collected from different sources (Podsakoff et al. 2003). Participants worked in R&D and their daily duties involved designing new software and hardware for internal and external customers, trial product testing and problem solving, and improving the quality of existing products. The demographic characteristics of the employees included in this study are presented in Table 1. Before the surveys were distributed, the companies’ HR departments sent out a letter soliciting employees’ voluntary participation. The employees were assured that their responses would be confidential, would not be identified individually, and would only be used for the purpose of this research. In total, out of 556 responses received, only 402 were in useable form, which provides a response rate of 72.3%. There was no penalty for non-participation. The employees were asked to complete the surveys during their work time. We translated all of the survey materials from English into Chinese following Brislin (1970) approach.
Table 1.
Demographic characteristics of participating employees.
3.2. Measures
Measures were administered over a lagged, 3-month period with employees initially completing the demographic information and measures of thriving, as (Porath et al. 2012) noted that individual feel thriving more or less at any point of time. One month later, participants completed measures of organizational support of innovation and external work contacts. In the third month, individuals completed self-reported innovative behavior measures.
3.2.1. Innovative Work Behavior
Innovative work behavior was measured with six items of the Innovative Behavior Scale developed by Scott and Bruce (1994). Employees were asked to report whether they engaged and displayed innovative behavior at work. Responses were provided on a 5-point Likert: 1 = strongly disagree, 2 = disagree, 3 = uncertain, 4 = agree, and 5 = strongly agree (α = 0.935). An example of an innovative behavior item is “I strive to look for new and innovative techniques or methods.”
3.2.2. Thriving at Work
Thriving refers to a process of human growth manifested in both learning and vitality (Spreitzer et al. 2005). Consistent with this definition, we used 10 items to measure learning through work (sample item: “At work I find myself learning often”) and 5 items to measure the feeling of vitality or energy at work (sample item: “I feel alive at work”) from a scale developed by Porath et al. (2008). Items are rated using a 5-point scale: 1 = strongly disagree, 2 = disagree, 3 = uncertain, 4 = agree, and 5 = strongly agree (α = 0.942).
3.2.3. Support for Innovation
Perception of organizational support for innovation was measured through five items of a scale developed by Scott and Bruce (1994). An example item is “In my organization people are allowed to try to solve the same problem in different ways.” Items are rated on a 5-point Likert scale (1 = strongly disagree to 5 = strongly agree; α = 0.907).
3.2.4. External Work Contacts
To measure external work contacts, we used a scale developed by De Jong and Den Hartog (2005). The measure statements collect the information about having how many contact with customers and people from other departments. Items are rated using a 5-point scale: 1 = strongly disagree, 2 = disagree, 3 = uncertain, 4 = agree, and 5 = strongly agree (α = 0.860).
3.2.5. Control Variables
We controlled for organizational tenure because work domain expertise comes with tenure (Oldham and Cummings 1996) and may account for variance in innovative behavior. We also controlled for age because previous research suggests that older workers who have been with the same organization for a long time could be less innovative (Janssen 2004). In addition, we controlled for educational level and gender, which may account for variation in innovation involvement (Carmeli and Schaubroeck 2007).
4. Results
This study employed the partial least square (PLS) technique for data analysis using SmartPLS 3.0 software to examine the research model. The main reason behind the use of the PLS approach is that the research model in this study contains second-order reflective-reflective constructs. The main advantage of using the PLS method is that it accommodates the latent constructs to be modeled as either reflective or formative constructs and has a lower restriction regarding sample size (Chin et al. 2003; Lee et al. 2014; Terzi et al. 2014). A list-wise deletion of missing values reduced our sample from 456 to 402. A hierarchical component model with a two-stage approach was used (Ringle et al. 2012). The reliability, validity, and assessment of the measurement model of first-order reflective indicators were examined in the first stage, while testing of structural model was established in the second stage. Table 2 presents the means, standard deviations, and correlations among all four variables. Bivariate correlation analysis yielded some interesting statistically significant correlations. All correlations are significant at .
Table 2.
Descriptive statistics and correlation matrix.
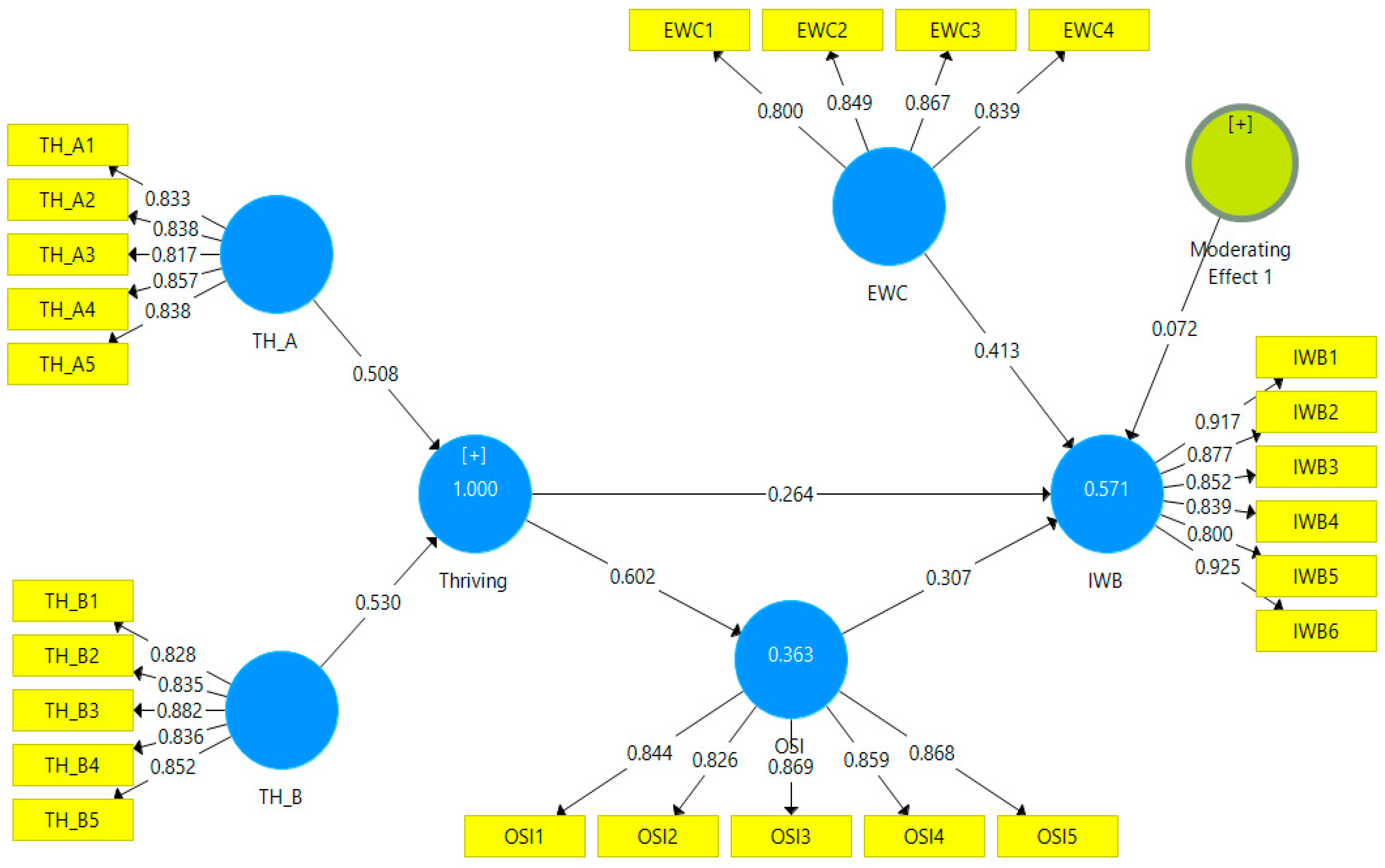
All the first-order variables were measured reflectively. The results of each measurement scale (average variance extracted, composite reliability, and Cronbach’s alpha) are presented in Table 3, and confirmatory factor analysis (outer loadings) results are presented graphically in Figure 2. All reflective loadings ranged from 0.800 to 0.925 and were significant at α = 0.001.
Table 3.
Construct and discriminant validity (Fornell-Larcker criterion).
Figure 2.
Measurement model with factor loadings.
The results of the measurement model included the average variance extracted (AVE), composite reliability (CR), and Cronbach’s alpha, and are reported in Table 3. All values of composite reliability and Cronbach’s alpha were greater than 0.70, indicating high levels of internal consistency and reliability (Nunnally and Bernstein 1994). Convergent validity is defined as the model’s ability to explain the indicator’s variance. Fornell and Larcker (1981) suggested that the average variance extracted (AVE) can provide evidence for convergent validity, and Bagozzi and Yi (1988) suggest a threshold for AVE of 0.5. In this study, the AVE ranged from 0.658 to 0.751, well above the required minimum (Bagozzi and Yi 1988), thus indicating a high level of convergent validity.
The discriminant validity of this model was assessed according to Ref. (Fornell and Larcker 1981), which defined that the square root of average variance extracted (AVE) of each latent variable should be greater than the correlation. Table 3 clearly shows that the variables fulfilled the Fornell-Larcker criterion and discriminant validity was met for this model.
4.1. Measurement Model
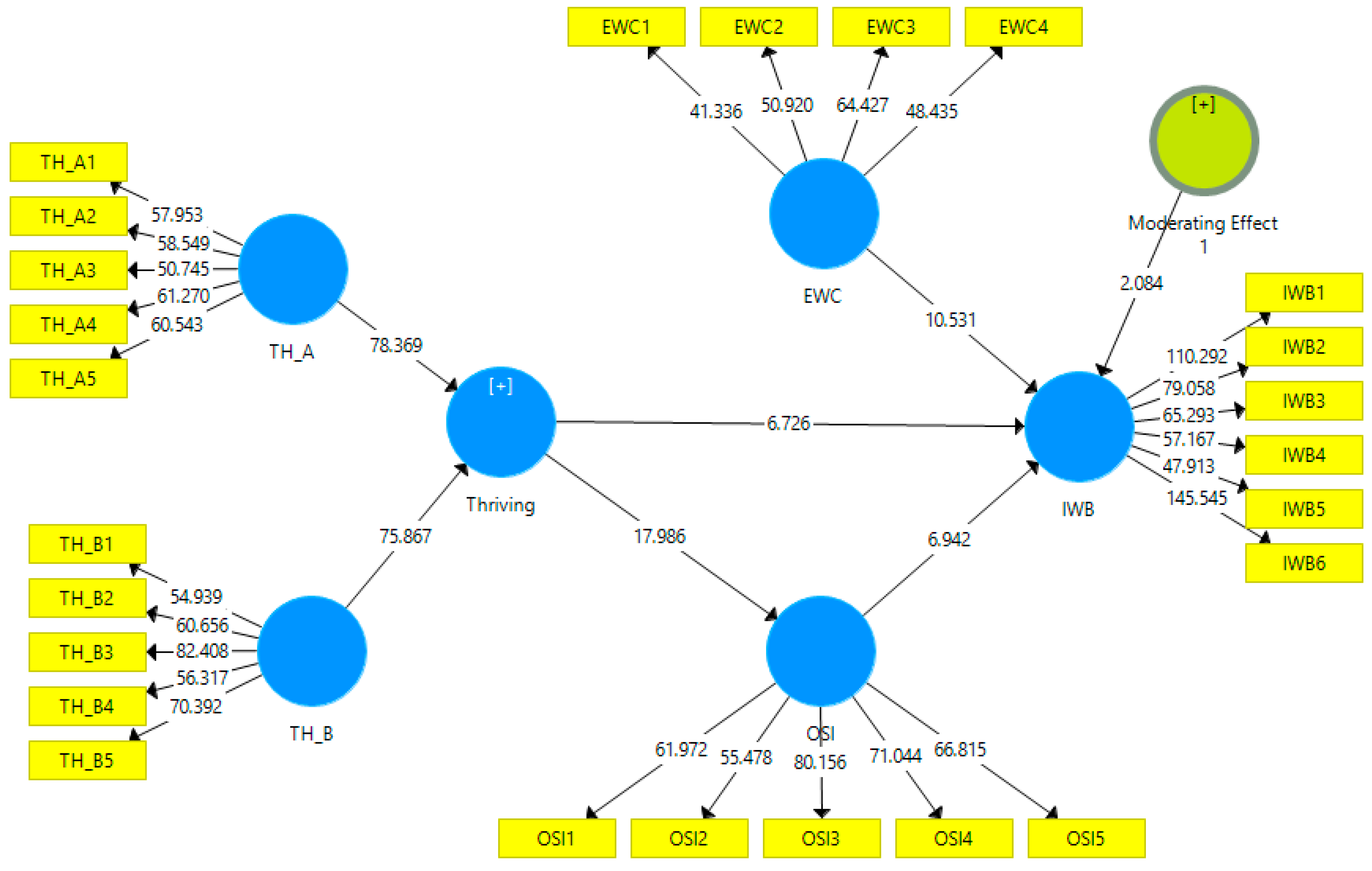
First, we examined each set of predictors in the structural model for possible collinearity. The variance inflation factor (VIF) indicates collinearity if its value is 5 or above (Hair et al. 2016). Thus, there was no issue of collinearity in this study. Second, we used 1000 bootstrapping samples, with each sample containing the same number of observations as the original sample (i.e., 402 bootstrap cases) to generate standard errors and t-values (Chin 1998; Chin et al. 2003; Hair et al. 2016). We assessed estimated path relationships between the latent variables in the model through the sign and magnitude of the path coefficients. The results are presented in both tabular and graphical forms. Table 4 summarizes the results shown in Figure 3.
Table 4.
Significant testing results of the structural model path coefficients.
Figure 3.
Bootstrap results of different hypothesis.
Falk and Miller (1992) recommended the value of should be at least 10% for endogenous constructs. The values in this study were above the adequate level, as the value of for innovative work behavior was high (0.571), and moderate (0.363) for organizational support for innovation.
4.2. Structural Components
As shown in Table 4, the relationship between thriving at work and organizational support for innovation was highly significant (), supporting . Similarly, was also supported by the highly significant relation between organizational support for innovation and innovative work behavior (). In addition, the relationship between thriving at work and innovative work behavior was also positive and significant ().
This study analyzed the significance of the mediation effect by adopting a bootstrapping method (Hair et al. 2016; Preacher and Hayes 2008). The requirement for the mediation is that the indirect effect has to be significant and the 95% bootstrapped confidence interval should not contain the value zero.
To test our Hypothesis 3, which states that organizational support for innovation will mediate the relationship between thriving at work and innovative work behavior, we checked both direct and indirect effects. The direct effect of thriving at work on innovative work behavior was significant (). After introducing the mediated variable organizational support for innovation in the model, the estimate of thriving at work and innovative work behavior was still significant but reduced (). Therefore, we can conclude that organizational support for innovation partially mediated the relationship between thriving at work and innovative work behavior. Moreover, as indicated by Preacher and Hayes (2008), the 95% bootstrapped confidence interval did not include the value zero, which also indicated the existence of mediation and supported . The next step involved checking whether the indirect relationship between thriving at work and innovative behavior was moderated by external work contacts. Therefore, we introduced a moderator between thriving at work and innovative behavior in the presence of mediator organizational support for innovation. The moderation effect was also significant (), supporting our .
5. Discussion
The findings of this study can be summarized as follows. Organizational support for innovation mediated the relationship between employee thriving at work and innovative behavior. Moreover, external work contacts positively moderated the indirect effect of thriving at work on employee innovative behavior via organizational support, such that the indirect effect was more significant when employees had more external social exchanges.
Our findings have many theoretical implications. First, the current research is one of the first attempts to empirically demonstrate the joint effect of employees’ experience of thriving at work and social and contextual factors on innovation, and to incorporate an explanatory mechanism for such effects. Indeed, approaches to studying organizational behavior that are merely dispositional or situational in nature are both theoretically and statistically underspecified (Jokisaari 2013; Lin and Ho 2010). An integrative, multilevel approach—as we adopted here—allows for a richer understanding of how the interplay between individuals and their work environment can generate a more motivating state that is beneficial to employees’ innovative behavior. This multilevel approach also extends the literature on social cognitive theory by providing insights into how organizations can develop employees’ psychological state of thriving to influence their innovative behavior, and explaining the process of innovative behavior. Shedding light on social cognitive theory, it expands the body of knowledge by theorizing that thriving at work depends on resources such as (a) work environment; (b) external social relations for positive effect on individual’s innovative behavior. Embedding in such work environments allow individual to engage with more innovative behavior (Deci and Ryan 2000; Wallace et al. 2016). Our results show that organizational practices are very important to direct individual energy, as they promote a sense of decision making, sharing of ideas, and discussion on how to move forward. Although previous research has indicated that thriving facilitates innovative behavior at work, these studies focused on individual attributes, while the current study identified contextual and social effects on innovative behavior and explained how social relations and context are antecedents of the degree to which individuals engage and display innovative behavior. This, in turn, can lead to improving the factors that lead to thriving and subsequently innovation.
Second, our results emphasize and support the argument that contextual and relational factors have a positive effect on collectivistic culture and enhance organizational-level processes that unfold the driving forces of innovation utilizing the thriving power most efficiently. Although cumulative research shows that climate is an important predictor of innovation (Wallace et al. 2016), we are not aware of any research examining the subsequent effects. We addressed the phenomenon that learning and vitality at work are influenced by external variables to generate innovation. We showed that external social relations are positively related to thriving and innovation, suggesting that information emanating from diverse sources is more novel and inspiring (Perry-Smith and Shalley 2003), and intensifies the feeling of thriving. This, in turn, leads to innovation. Our findings suggest that those workers who have more interaction with external groups more frequently engage in innovative behavior reflected by thriving. Our study elaborates on this suggestion and provides empirical evidence that thriving serves as an important regulatory mechanism that operates as an internal gauge for innovation.
In summary, by delineating and demonstrating complex and multilevel relationships, we extended previous research on social cognitive theory and the multilevel process leading to innovation (e.g., (Carmeli and Spreitzer 2009; Wang et al. 2015)). Furthermore, our study adds to the literature on positive organizational scholarship and behavior movements. In doing so, we provided a more comprehensive understanding of how thriving at work matters in relation to innovation. Furthermore, this study looked at the effects of work environments on individuals. Moreover, our findings were obtained through a rigorous time-lagged design across three points in time as in previous research, but including multiple data sources. Moreover, the use of multilevel path analysis to examine hypothesized relations is a strength of this study, which helps to understand the complex organizational and individual interactions that influence innovation.
6. Limitations and Directions for Future Research
This study has several limitations. First, although the current study uses a rigorous time-lagged design over three time points, a longitudinal analysis is still needed. In further research, we suggest a longitudinal approach to examine the role of changes in thriving and organizational setups in relation to innovation. As the experience of thriving fluctuates with time and resources (Spreitzer et al. 2005), and its impact on innovation also changes, a continuous feedback loop is necessary to examine such reciprocal nature of thriving and innovation. Second, data in the present study were obtained in China, where organizational structures are more hierarchical and differ from those in the West (Hofstede and Hofstede 2001). Chinese people are known to emphasize social relations in the workplace (Korzilius et al. 2017). Thus, Chinese organizations may be more likely to recognize the value of employees’ connectivity with the outside environment and more willing to develop links and participate with others. Further research should examine if our results can be replicated in Western cultures.
Third, further studies might identify the motivational benefits of thriving at work through examining the role of leadership (e.g., transformational, authentic, ethical) in subordinates’ creativity (Hülsheger et al. 2009) and satisfaction (Carmeli and Schaubroeck 2007), and organizational change involvement in relation to innovative behavior. Finally, although we examined important social and contextual factors relevant to innovation, there are likely to be other social and contextual antecedents (e.g., interpersonal relations) (Perry-Smith and Shalley 2003), moderators (e.g., personal growth), and mediators (e.g., workload) that could account for the important variance in innovation. For example, off-task factors (e.g., well-being of family) may increase thriving and have an effect on cognitive and innovative performance. Drawing on previous research (e.g., (Carmeli and Spreitzer 2009; Kark and Carmeli 2009)), the extent to which employees thrive at work depends on stress and has an effect on innovative behavior.
Managerial Implications and Conclusions
We believe that the findings reported in this study are important because they expand our understanding of the antecedents of innovative behavior. This knowledge should be especially relevant to managers in organizations with dynamic environments where change and new ideas are essential for organizational adaptation, survival, and success (Madrid et al. 2014; Woodman et al. 1993). For instance, the relationship between thriving and innovative behavior is related to self-growth, and a helpful context is necessary to obtain benefits from employees’ energy and divert it towards innovative behavior. Thus, it may be possible that the level of employee thriving is high, but transforming it into and promoting innovative behavior depends on the organizational setup. For example, different training programs and incentives could boost the energy and learning of employees, but they also need decision power, sharing, and adaptability to generate innovation in the workplace.
The integral role of organizational support in diverting employee energy and learning to innovation has many practical implications. Given its key mediating role in the innovation process, managers are responsible for utilizing the energy of individuals. According to our findings, organizations should realize the importance of organizational factors’ impact on employees’ behavior; organizations could select the most energized and opportunity-seeking employees to assign them to projects involving innovative ideas, provide support to them in the form of autonomy, power, information, and rewards, and promote them as an inspiration for another workers to motivate them.
As social circles increase learning, new ideas and development also increase, which foster innovation. Organizations should encourage more interdepartmental communication among employees from different teams, and arrange seminars and visits to other branches, which can increase the social circle and benefit employees as a source of fresh energy and new things to learn. This can make a change in their routine work and most importantly promote innovation. Especially in the context of China, employees spend long hours at work. It depends on the changes in organizational policies and mangers, whether considerable attention is devoted to diverting employees’ thriving force and maximizing its output. Overall, we believe that thriving is an internal state and context is most important to obtain results for the organization in the form of innovation. However, social antecedents also have an important role.
In conclusion, this study represents an explicit effort to understand the relationship between thriving and innovative behavior, as organizations are currently focusing on employees’ innovative behavior to achieve and maintain their competitiveness. However, innovation involves multilevel processes (Oldham and Cummings 1996; Woodman et al. 1993); the present study provided evidence to understand such processes by examining social and contextual resources that interplay in this relationship. Our results suggest that workplace support and opportunities make thriving more effective and facilitate innovative behavior. For organizational scholars, our findings provide an example to expand social cognitive theory in a multilevel framework. Focusing more attention on building social resources, and considering and incorporating individual and contextual characteristics affords a more nuanced view of the motivational process of employees’ innovative behavior. The present study findings direct organizations to leverage their employees’ dynamism with effective resources that drive their behavior towards innovation.
Author Contributions
All authors contributed equally to this research.
Acknowledgments
This work was supported by the National Natural Science Foundation of China [grant numbers G0203, 71272095].
Conflicts of Interest
The authors declare no conflict of interest.
References
- Amabile, Teresa M., Regina Conti, Heather Coon, Jeffrey Lazenby, and Michael Herron. 1996. Assessing the work environment for creativity. Academy of Management Journal 39: 1154–84. [Google Scholar]
- Bagozzi, Richard P., and Youjae Yi. 1988. On the evaluation of structural equation models. Journal of the Academy of Marketing Science 16: 74–94. [Google Scholar] [CrossRef]
- Bowen, David E., and Cheri Ostroff. 2004. Understanding HRM–firm performance linkages: The role of the “strength” of the HRM system. Academy of Management Review 29: 203–21. [Google Scholar]
- Brislin, Richard W. 1970. Back-translation for cross-cultural research. Journal of Cross-Cultural Psychology 1: 185–216. [Google Scholar] [CrossRef]
- Carmeli, Abraham, and John Schaubroeck. 2007. The influence of leaders’ and other referents’ normative expectations on individual involvement in creative work. The Leadership Quarterly 18: 35–48. [Google Scholar] [CrossRef]
- Carmeli, Abraham, Daphna Brueller, and Jane E. Dutton. 2009. Learning behaviours in the workplace: The role of high-quality interpersonal relationships and psychological safety. Systems Research and Behavioral Science 26: 81–98. [Google Scholar] [CrossRef]
- Carmeli, Abraham, and Gretchen M. Spreitzer. 2009. Trust, connectivity, and thriving: Implications for innovative behaviors at work. The Journal of Creative Behavior 43: 169–91. [Google Scholar] [CrossRef]
- Carr, Jennifer Z., Aaron M. Schmidt, J. Kevin Ford, and Richard P. DeShon. 2003. Climate perceptions matter: A meta-analytic path analysis relating molar climate, cognitive and affective states, and individual level work outcomes. Journal of Applied Psychology 88: 605. [Google Scholar] [CrossRef] [PubMed]
- Chin, Wynne W. 1998. The partial least squares approach to structural equation modeling. Modern Methods for Business Research 295: 295–336. [Google Scholar]
- Chin, Wynne W., Barbara L. Marcolin, and Peter R. Newsted. 2003. A partial least squares latent variable modeling approach for measuring interaction effects: Results from a Monte Carlo simulation study and an electronic-mail emotion/adoption study. Information Systems Research 14: 189–217. [Google Scholar] [CrossRef]
- Cole, Michael S., William S. Schaninger, and Stanley G. Harris. 2002. The workplace social exchange network a multilevel, conceptual examination. Group & Organization Management 27: 142–67. [Google Scholar]
- Cropanzano, Russell, and Marie S. Mitchell. 2005. Social exchange theory: An interdisciplinary review. Journal of Management 31: 874–900. [Google Scholar] [CrossRef]
- Crossan, Mary M., and Marina Apaydin. 2010. A multi-dimensional framework of organizational innovation: A systematic review of the literature. Journal of Management Studies 47: 1154–91. [Google Scholar] [CrossRef]
- De Jong, Jeroen, and Deanne Den Hartog. 2010. Measuring innovative work behaviour. Creativity and Innovation Management 19: 23–36. [Google Scholar] [CrossRef]
- De Jong, Jeroen P. J., and Deanne N. Den Hartog. 2005. Determinanten van innovatief gedrag: een onderzoek onder kenniswerkers in het MKB. Gedrag & Organisatie 18: 235–59. [Google Scholar]
- Deci, Edward L., and Richard M. Ryan. 2000. The “what” and “why” of goal pursuits: Human needs and the self-determination of behavior. Psychological Inquiry 11: 227–68. [Google Scholar] [CrossRef]
- Dutton, Jane E. 2003. Energize Your Workplace: How to Create and Sustain High-Quality Connections at Work. San Francisco: Jossey-Bass. [Google Scholar]
- Falk, R. Frank, and Nancy B. Miller. 1992. A Primer for Soft Modeling. Akron: University of Akron Press, p. 80. [Google Scholar]
- Fornell, Claes, and David F. Larcker. 1981. Evaluating structural equation models with unobservable variables and measurement error. Journal of Marketing Research 18: 39–50. [Google Scholar] [CrossRef]
- Fritz, Charlotte, Chak Fu Lam, and Gretchen M. Spreitzer. 2011. It’s the little things that matter: An examination of knowledge workers’ energy management. The Academy of Management Perspectives 25: 28–39. [Google Scholar]
- Gilson, Lucy L., and Christina E. Shalley. 2004. A little creativity goes a long way: An examination of teams’ engagement in creative processes. Journal of Management 30: 453–70. [Google Scholar] [CrossRef]
- Granovetter, Mark. 1981. The Strength of Weak Ties: A Network Theory Revisited. Sociological Theory 1: 201–33. [Google Scholar] [CrossRef]
- Granovetter, Mark S. 1973. The strength of weak ties. American Journal of Sociology 78: 1360–80. [Google Scholar] [CrossRef]
- Hair, Joseph F., Jr., G. Tomas M. Hult, Christian Ringle, and Marko Sarstedt. 2016. A Primer on Partial Least Squares Structural Equation Modeling (PLS-SEM). Thousand Oaks: SAGE Publications Inc. [Google Scholar]
- Hofstede, Geert H., and Geert Hofstede. 2001. Culture’s Consequences: Comparing Values, Behaviors, Institutions and Organizations across Nations. Thousand Oaks: Sage. [Google Scholar]
- Hülsheger, Ute R., Neil Anderson, and Jesus F. Salgado. 2009. Team-level predictors of innovation at work: A comprehensive meta-analysis spanning three decades of research. Journal of Applied Psychology 94: 1128. [Google Scholar] [CrossRef] [PubMed]
- Hunter, Samuel T., Katrina E. Bedell, and Michael D. Mumford. 2007. Climate for creativity: A quantitative review. Creativity Research Journal 19: 69–90. [Google Scholar] [CrossRef]
- Janssen, Onne. 2004. How fairness perceptions make innovative behavior more or less stressful. Journal of Organizational Behavior 25: 201–15. [Google Scholar] [CrossRef]
- Jokisaari, Markku. 2013. The role of leader-member and social network relations in newcomers’ role performance. Journal of Vocational Behavior 82: 96–104. [Google Scholar] [CrossRef]
- Kanter, Rosabeth Moss. 1988. Three tiers for innovation research. Communication Research 15: 509–23. [Google Scholar] [CrossRef]
- Kark, Ronit, and Abraham Carmeli. 2009. Alive and creating: The mediating role of vitality and aliveness in the relationship between psychological safety and creative work involvement. Journal of Organizational Behavior 30: 785–804. [Google Scholar] [CrossRef]
- Korzilius, Hubert, Joost J. L. E. Bücker, and Sophie Beerlage. 2017. Multiculturalism and innovative work behavior: The mediating role of cultural intelligence. International Journal of Intercultural Relations 56: 13–24. [Google Scholar] [CrossRef]
- Krackhardt, David. 1992. The strength of strong ties: The importance of philos in organizations. Networks and Organizations: Structure, Form, and Action 216: 239. [Google Scholar]
- Lee, Ching-Sung, Yen-Cheng Chen, Pei-Ling Tsui, and Tung-Han Yu. 2014. Examining the relations between open innovation climate and job satisfaction with a PLS path model. Quality & Quantity 48: 1705–22. [Google Scholar]
- Lin, Liang-Hung, and Yu-Ling Ho. 2010. Guanxi and OCB: The Chinese cases. Journal of Business Ethics 96: 285–98. [Google Scholar] [CrossRef]
- Madjar, Nora, Greg R. Oldham, and Michael G. Pratt. 2002. There’s no place like home? The contributions of work and nonwork creativity support to employees’ creative performance. Academy of Management Journal 45: 757–67. [Google Scholar]
- Madrid, Hector P., Malcolm G. Patterson, Kamal S. Birdi, Pedro I. Leiva, and Edgar E. Kausel. 2014. The role of weekly high-activated positive mood, context, and personality in innovative work behavior: A multilevel and interactional model. Journal of Organizational Behavior 35: 234–56. [Google Scholar] [CrossRef]
- Mumford, Michael D., Ginamarie M. Scott, Blaine Gaddis, and Jill M. Strange. 2002. Leading creative people: Orchestrating expertise and relationships. The Leadership Quarterly 13: 705–50. [Google Scholar] [CrossRef]
- Niessen, Cornelia, Sabine Sonnentag, and Friederike Sach. 2012. Thriving at work—A diary study. Journal of Organizational Behavior 33: 468–87. [Google Scholar] [CrossRef]
- Nunnally, J. C., and I. H. Bernstein. 1994. Psychometric Theory, 3rd ed. New York: McGraw-Hill. [Google Scholar]
- Nybakk, Erlend, Pablo Crespell, and Eric Hansen. 2011. Climate for innovation and innovation strategy as drivers for success in the wood industry: Moderation effects of firm size, industry sector, and country of operation. Silva Fennica 45: 415–30. [Google Scholar] [CrossRef]
- Oldham, Greg R., and Anne Cummings. 1996. Employee creativity: Personal and contextual factors at work. Academy of Management Journal 39: 607–34. [Google Scholar]
- Patterson, Malcolm, Peter Warr, and Michael West. 2004. Organizational climate and company productivity: The role of employee affect and employee level. Journal of Occupational and Organizational Psychology 77: 193–216. [Google Scholar] [CrossRef]
- Perry-Smith, Jill E., and Christina E. Shalley. 2003. The social side of creativity: A static and dynamic social network perspective. Academy of Management Review 28: 89–106. [Google Scholar] [CrossRef]
- Podsakoff, Philip M., Scott B. MacKenzie, Jeong-Yeon Lee, and Nathan P. Podsakoff. 2003. Common method biases in behavioral research: A critical review of the literature and recommended remedies. Journal of Applied Psychology 88: 879. [Google Scholar] [CrossRef] [PubMed]
- Porath, C., G Spreitzer, and C. Gibson. 2008. Antecedents and consequences of thriving at work across six organizations. Paper presented at the 2008 Academy of Management Meeting, Anaheim, CA, USA, 8–13 August. [Google Scholar]
- Porath, Christine, Gretchen Spreitzer, Cristina Gibson, and Flannery G. Garnett. 2012. Thriving at work: Toward its measurement, construct validation, and theoretical refinement. Journal of Organizational Behavior 33: 250–75. [Google Scholar] [CrossRef]
- Preacher, Kristopher J., and Andrew F. Hayes. 2008. Asymptotic and resampling strategies for assessing and comparing indirect effects in multiple mediator models. Behavior Research Methods 40: 879–91. [Google Scholar] [CrossRef] [PubMed]
- Prem, Roman, Sandra Ohly, Bettina Kubicek, and Christian Korunka. 2017. Thriving on challenge stressors? Exploring time pressure and learning demands as antecedents of thriving at work. Journal of Organizational Behavior 38: 108–23. [Google Scholar] [CrossRef] [PubMed]
- Ringle, Christian M., Marko Sarstedt, and Detmar Straub. 2012. A critical look at the use of PLS-SEM in MIS Quarterly. MIS Quarterly (MISQ) 36: iii–xiv. [Google Scholar]
- Ryff, Carol D. 1989. Happiness is everything, or is it? Explorations on the meaning of psychological well-being. Journal of Personality and Social Psychology 57: 1069. [Google Scholar] [CrossRef]
- Schoenewolf, Gerald. 1990. Emotional contagion: Behavioral induction in individuals and groups. Modern Psychoanalysis 88: 879. [Google Scholar]
- Scott, Susanne G., and Reginald A. Bruce. 1994. Determinants of innovative behavior: A path model of individual innovation in the workplace. Academy of Management Journal 37: 580–607. [Google Scholar]
- Shanker, Roy, Ramudu Bhanugopan, Beatrice I. J. M. van der Heijden, and Mark Farrell. 2017. Organizational climate for innovation and organizational performance: The mediating effect of innovative work behavior. Journal of Vocational Behavior 100: 67–77. [Google Scholar] [CrossRef]
- Siegel, Saul M., and William F. Kaemmerer. 1978. Measuring the perceived support for innovation in organizations. Journal of Applied Psychology 63: 553. [Google Scholar] [CrossRef]
- Spreitzer, Gretchen, Kathleen Sutcliffe, Jane Dutton, Scott Sonenshein, and Adam M Grant. 2005. A socially embedded model of thriving at work. Organization Science 16: 537–49. [Google Scholar] [CrossRef]
- Spreitzer, Gretchen, Christine L. Porath, and Cristina B. Gibson. 2012. Toward human sustainability: How to enable more thriving at work. Organizational Dynamics 41: 155–62. [Google Scholar] [CrossRef]
- Staw, Barry M., and Robert I. Sutton. 2000. Research in Organizational Behavior. Amsterdam: Elsevier, Oxford: JAI, vol. 22. [Google Scholar]
- Terzi, S., A. Trezzini, and L. Moroni. 2014. A PLS path model to investigate the relations between institutions and human development. Quality & Quantity 48: 1271–90. [Google Scholar] [CrossRef]
- Van de Ven, Andrew H. 1986. Central problems in the management of innovation. Management Science 32: 590–607. [Google Scholar] [CrossRef]
- Wallace, J. Craig, Marcus M. Butts, Paul D. Johnson, Flannery G. Stevens, and Mickey B. Smith. 2016. A multilevel model of employee innovation understanding the effects of regulatory focus, thriving, and employee involvement climate. Journal of Management 42: 982–1004. [Google Scholar] [CrossRef]
- Walumbwa, Fred O., Michael K. Muchiri, Everlyne Misati, Cindy Wu, and Meiliani Meiliani. 2018. Inspired to perform: A multilevel investigation of antecedents and consequences of thriving at work. Journal of Organizational Behavior 39: 249–61. [Google Scholar] [CrossRef]
- Wang, Xiao-Hua Frank, Yulin Fang, Israr Qureshi, and Onne Janssen. 2015. Understanding employee innovative behavior: Integrating the social network and leader-member exchange perspectives. Journal of Organizational Behavior 36: 403–20. [Google Scholar] [CrossRef]
- Woodman, Richard W., John E. Sawyer, and Ricky W. Griffin. 1993. Toward a theory of organizational creativity. Academy of Management Review 18: 293–321. [Google Scholar] [CrossRef]
- Yu, Ming-Chuan, Qiang Mai, Sang-Bing Tsai, and Yi Dai. 2018. An Empirical Study on the Organizational Trust, Employee-Organization Relationship and Innovative Behavior from the Integrated Perspective of Social Exchange and Organizational Sustainability. Sustainability 10: 864. [Google Scholar] [CrossRef]
© 2018 by the authors. Licensee MDPI, Basel, Switzerland. This article is an open access article distributed under the terms and conditions of the Creative Commons Attribution (CC BY) license (http://creativecommons.org/licenses/by/4.0/).


