Guidelines on Designing Conceptual Framework for Strategic Management with Application to the Energy Industry
Abstract
:1. Introduction
2. Literature Review
2.1. Evolution of Strategic Management
2.2. Basics of Strategic Management
2.3. Steps of Strategic Management
2.4. The Importance of Change in Strategic Management
2.5. Conceptual Framework for Strategic Management
3. Development of the Framework
3.1. The Methodology
- The paradigm of the framework should be systemic and basically interactive with the organisation and, by any means, it should not be predetermined.
- The foundation of carefully knowing the environments, as well as accepting change as a necessary part of the organisation, should be adopted across all sectors of the organisation.
- Basic goals, which are basically important.
- Middle goals, which just meet the basic goals.
- Functional goals, which meet middle goals and are measurable.
3.2. Obscure Components of the Framework: Preventing Bottlenecks and Competency
3.3. Components of the Framework: Analysis & Assessment of Internal and External Environments
3.4. Components of the Framework: Compatibility Factors, Values, and Scenarios
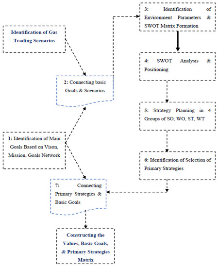
3.5. Making Strategic Decisions and Developing Strategies
3.6. The Process of Goals Network Formulation
- Step 1: Determining the framework of decision’s position.
- Step 2: Identifying the sets of goals.
- Step 3: Identifying the basic goals.
- Step 4: Checking out the ideal properties of the determined basic goals.
- Step 5: Highlighting the basic goals.
- Step 6: Developing the hierarchy of the basic goals as well as final-cross sectional goals network.
3.7. Strategic Management: Control of Implementation
4. Conclusions
Author Contributions
Funding
Conflicts of Interest
References
- Alencar, Marcelo Hazin, Luiz Priori Jr., and Luciana Hazin Alencar. 2017. Structuring objectives based on value-focused thinking methodology: Creating alternatives for sustainability in the built environment. Journal of Cleaner Production 156: 62–73. [Google Scholar] [CrossRef]
- Aliahmadi, Alireza, Fathullah Mustafa, and Tajuddin Iraj. 2004. Comprehensive View of Strategic Management. Tehran: Knowledge Publications. [Google Scholar]
- Alizadeh, Reza, Peter D. Lund, Ali Beynaghi, Mahdi Abolghasemi, and Reza Maknoon. 2016. An integrated scenario-based robust planning approach for foresight and strategic management with application to energy industry. Technological Forecasting and Social Change 104: 162–71. [Google Scholar] [CrossRef]
- Amirkabiri, Alireza. 2003. Strategic Management. Tehran: Negahe-Danesh. [Google Scholar]
- Andrews, Kenneth R. 1965. The Concept of Corporate Strategy. Homewood: Dow Jones-Irwin. [Google Scholar]
- Ansoff, Igor. 1997. Strategic Management. Translated by Abdullah Zandie. Tehran: Samt Press. [Google Scholar]
- Bryson, John M. 2010. The future of public and nonprofit strategic planning in the United States. Public Administration Review 70. [Google Scholar] [CrossRef]
- Chandler, Alfred Dupont, Jr. 1962. Strategy and Structure: Chapters in the History of the American Industrial Enterprise. London: MIT Press. [Google Scholar]
- Daft, Richard L. 2007. Organization Theory and Design. Translated by Muhammad Araabi, and Ali Parsaeian. Tehran: Cultural Ins. Research Press, vol. 1. [Google Scholar]
- David, Fred R. 2001. Strategic Management. Translated by Ali Parsaeian, and Muhammad Araabi. Tehran: Cultural Research Bureau. [Google Scholar]
- Edwards, Janice, Dave Ketchen, and Jeremy Short. 2014. Mastering Strategic Management. Minneapolis: University of Minnesota Libraries Publishing. [Google Scholar] [CrossRef]
- Gamble, John E., Margaret A. Peteraf, and Arthur A. Thompson Jr. 2014. Essentials of Strategic Management: The Quest for Competitive Advantage, 4th ed. New York: McGraw-Hill Education. [Google Scholar]
- Glenn, Sigrid S., and Maria E. Mallot. 2004. Complexity and Selection: Implications for Organizational Change. Behavior and Social Issues 13: 89–116. [Google Scholar] [CrossRef]
- Gluck, Frederick W., Stephen P. Kaufman, and A. Steven Walleck. 1980. Strategic management for competitive advantage. Harvard Business Review 108: 154–61. [Google Scholar]
- Gregory, Amanda J. 2007. A systems approach to strategic management. Paper presented at the 51st Annual Meeting of the ISSS-2007, Tokyo, Japan, August 5–10; vol. 51. [Google Scholar]
- Guerras-Martin, Luis Ángel, Anoop Madhok, and Ángeles Montoro-Sánchez. 2014. The evolution of strategic management research: Recent trends and current directions. BRQ Business Research Quarterly 17: 69–76. [Google Scholar] [CrossRef]
- Hayes, John. 2014. The Theory and Practice of Change Management, 4th ed. New York: Palgrave McMillian. [Google Scholar]
- Hill, Charles W. L., Gareth R. Jones, and Melissa A. Schilling. 2014. Strategic Management: Theory: An Integrated Approach, 11th ed. Chicago: Cengage Learning. [Google Scholar]
- Hinz, Steven. 2009. Systems Thinking Approach to Planning and Strategic Management. Translated by Rashid Aslani. Tehran: Ney Publishing. [Google Scholar]
- Holmberg, John, and Karl Henrik Robert. 2000. Backcasting—A framework for strategic planning. International Journal of Sustainable Development & World Ecology 7: 291–308. [Google Scholar]
- Hoque, Zahirul. 2014. 20 years of studies on the balanced scorecard: Trends, accomplishments, gaps and opportunities for future research. The British Accounting Review 46: 33–59. [Google Scholar] [CrossRef]
- Johnson, Gerry, Richard Whittington, Duncan Angwin, Patrick Regner, and Kevan Scholes. 2016. Exploring Strategy: Text and Cases, 11th revised ed. Sydney: Pearson. [Google Scholar]
- Kaplan, Robert S., and David P. Norton. 1992. The balanced scorecard—Measures that drive performance. Harvard Business Review 70: 71–79. [Google Scholar] [PubMed]
- Kiechel, Walter. 2010. The Lords of Strategy: The Secret Intellectual History of the New Corporate World. Boston: Harvard Business School Press. [Google Scholar]
- Knott, Paul, and Chatchai Thnarudee. 2008. A conceptual framework for strategic planning in complex multi-business corporations. Paper presented at the ANZAM Conference, Auckland, New Zealand, December 2–5. [Google Scholar]
- Kotler, Philip, and Gary Armstrong. 1998. Principles of Marketing, 8th ed. New York: Pearson Education. [Google Scholar]
- León, Orfelio G. 1999. Value-Focused Thinking versus Alternative-Focused Thinking: Effects on Generation of Objectives. Organizational Behavior and Human Decision Processes 80: 213–27. [Google Scholar] [CrossRef] [PubMed]
- Lyles, Marjorie A. 1990. A research agenda for strategic management in the 1990s. Journal of Management Studies 27: 363–75. [Google Scholar] [CrossRef]
- Mazzarol, Tim. 2005. A proposed framework for the strategic management of small entrepreneurial firms. Small Enterprise Research: The Journal of SEAANZ 13: 37–53. [Google Scholar] [CrossRef]
- Mazzarol, Tim, and Sophie Reboud. 2006. Strategic Management in Small Firms: Developing a Conceptual Framework. Paper presented at the 20th Annual Australia & New Zealand Academy of Management (ANZAM) Conference, Rockhampton, Australia, December 6–10. [Google Scholar]
- Mintzberg, Henry, and Joseph Lampel. 1999. Reflecting on the strategy process. MIT Sloan Management Review 40: 21. Available online: www.uma.pt/filipejmsousa/gest/Mintzberg%20and%20Lampel,%201999.pdf (accessed on 28 June 2018).
- Mintzberg, Henry, Joseph Lampel, and Bruce Ahlstrand. 1998. Strategy Safari. New York: Prentice-hall. [Google Scholar]
- Mortazavi Ravari, Sara Sadat, Ehsan Mehrabanfar, Audrius Banaitis, and Nerija Banaitienė. 2016. Framework for assessing technological innovation capability in research and technology organizations. Journal of Business Economics and Management 17: 825–47. [Google Scholar] [CrossRef]
- O’Shannassy, Tim. 2001. Lessons from the evolution of the strategy paradigm. Journal of Management & Organization 7: 25–37. [Google Scholar]
- Rasoolimanesh, S. Mostafa, Mastura Jaafar, Nurwati Badarulzaman, and T Ramayah. 2015. Investigating a framework to facilitate the implementation of city development strategy using balanced scorecard. Habitat International 46: 156–65. [Google Scholar] [CrossRef]
- Rezaei, Maryam. 2004. Paradigms, Strategic Planning. Tehran: University of Science and Technology. [Google Scholar]
- Sahlman, Kari, and Harri Haapasalo. 2012. Structures of strategic management of technology in a conceptual framework of enterprise practice. International Journal of Synergy and Research 1: 57–76. [Google Scholar]
- Sahoo, Tapan, D. K. Banwet, and Kirankumar Momaya. 2011. Developing a conceptual framework for strategic technology management using ISM and MICMAC methodology: A case of automotive industry in India. Global Business Review 12: 117–43. [Google Scholar] [CrossRef]
- Strohhecker, Jürgen. 2016. Factors influencing strategy implementation decisions: An evaluation of a balanced scorecard cockpit, intelligence, and knowledge. Journal of Management Control 27: 89–119. [Google Scholar] [CrossRef]
- Woods, Timothy, James Sterns, Donald Ricks, and Randy Bitsky. 1998. Strategic Planning Approaches and Concepts: Potentials for Improving Commodity Subsector Performance. Available online: https://ageconsearch.umn.edu/bitstream/37869/2/staff389.pdf (accessed on 28 June 2018).
- Wu, Hung-Yi. 2012. Constructing a strategy map for banking institutions with key performance indicators of the balanced scorecard. Evaluation and Program Planning 35: 303–20. [Google Scholar] [CrossRef] [PubMed]




© 2018 by the authors. Licensee MDPI, Basel, Switzerland. This article is an open access article distributed under the terms and conditions of the Creative Commons Attribution (CC BY) license (http://creativecommons.org/licenses/by/4.0/).
Share and Cite
Ayoubi, M.; Mehrabanfar, E.; Banaitis, A. Guidelines on Designing Conceptual Framework for Strategic Management with Application to the Energy Industry. Adm. Sci. 2018, 8, 27. https://doi.org/10.3390/admsci8030027
Ayoubi M, Mehrabanfar E, Banaitis A. Guidelines on Designing Conceptual Framework for Strategic Management with Application to the Energy Industry. Administrative Sciences. 2018; 8(3):27. https://doi.org/10.3390/admsci8030027
Chicago/Turabian StyleAyoubi, Maryam, Ehsan Mehrabanfar, and Audrius Banaitis. 2018. "Guidelines on Designing Conceptual Framework for Strategic Management with Application to the Energy Industry" Administrative Sciences 8, no. 3: 27. https://doi.org/10.3390/admsci8030027
APA StyleAyoubi, M., Mehrabanfar, E., & Banaitis, A. (2018). Guidelines on Designing Conceptual Framework for Strategic Management with Application to the Energy Industry. Administrative Sciences, 8(3), 27. https://doi.org/10.3390/admsci8030027
 
        


