Abstract
This study investigates the effects of the mediations of economic utility and moderation of perceived risk on supply chain performance as determined by the organization factors (innovation, organizational culture, and employee motivation) in the Egyptian Fast-Moving Consumer Goods (FMCG) Industry. Although previous research has identified an excess of factors affecting supply chain performance, limited were the studies trying to establish relationships among those factors, especially in emerging economies. Thus, a quantitative approach was adopted, using a structured questionnaire, which was distributed to 382 FMCG supply chain professionals in Egypt. Data were analyzed using structural equation modeling (SEM) to test relations between the hypothesized variables. The results provide evidence that innovation and employee motivation have a positive impact on supply chain performance; organizational culture, however, has no significant impact. Economic utility partially mediates this relationship, of which time utility is by far the strongest mediator. Furthermore, perceived risk moderates the effects of innovation and organizational culture on supply chain performance, thus creating a necessity for risk management. Such information will benefit supply chain managers through considering organizational agility, time-efficient utility drivers, and risk reduction strategies. This research adds to the literature by providing a broad framework integrating organizational factors, economic utility, and perceived risk within supply chain performance systems in developing markets.
1. Introduction
Supply chain performance is vital in determining business success, as it directly impacts the ability of an organization to meet customer demands, reduce costs, and maintain a competitive advantage. The FMCG industry is very volatile in terms of demand and highly complex supply chains; therefore, the industry is very critical in understanding how to optimize supply chain performance in achieving organizational objectives. While prior research has extensively explored supply chain performance factors such as quality management, supplier relationships, and technology adoption (Basheer et al., 2019; Gunasekaran et al., 2004), relatively few studies have focused on the role of internal organizational characteristics. These factors, including innovation, organizational culture, and employee motivation, are crucial in shaping supply chain efficiency and responsiveness (Lin et al., 2024; Sharma et al., 2021).
While previous studies have greatly focused on the various factors affecting supply chain performance, those studies have often considered each of these individual factors rather than investigate their holistic effect. In Hejazi (2022), he studied how supply chain management practices link to organizational performance through supplier collaboration and technology adoption. Hong et al. (2022) related to how one impacts sustainable supply chain management from inside an organization. However, these studies do not take into account the cooperative effects of the organizational factors, economic utility, and perceived risk on supply chain performance.
This study is meant to fill the gap with a new holistic framework that integrates these three axes into the context of the fast-moving consumer goods (FMCG) industry in Egypt. The present investigation may be a new view to enhancing emerging market supply chain resilience and efficiency through studying how economic utility mediates the relationship and perceived risk moderates the relationship between organizational characteristics and supply chain performance.
Notwithstanding, the literature still lacks how organizational characteristics influence supply chain performance in emerging economies like Egypt. Moreover, the literature that has investigated the interplay of the mediating and moderating variables like economic utility and perceived risk in the said relationship is limited. Economic utility, encapsulating time, form, place, and possession utility, reflects the value generated by supply chain activities to meet organizational goals as illustrated by ref. (Adams et al., 2021). The perceived risk, relating to financial, social, and performance risks, represents uncertainty in supply chain performance as obtained by ref. (Ngo et al., 2024) and ref. (Alshurideh et al., 2022). More specifically, the understanding of how such variables mediate and moderate the relationship between organizational characteristics and supply chain performance will yield important insights for both the researcher and practitioner.
This study attempts to close these gaps in research by investigating the following three questions: What is the effect of innovation, organizational culture, and employee motivation on supply chain performance? In what way does economic utility, as a mediator, serve such a relationship? In what manner does perceived risk, as a moderator, affect the strength or direction of such an effect? The focus on the Egyptian FMCG sector provides a context-specific study that expands knowledge with relevant insights and actionable information on supply chain management in related markets.
These are achieved in this paper by first presenting a review of the literature to con-centralize a theoretical framework, followed by a detailed explanation of the methodology, survey design, and SEM technique adopted. The empirical results follow next, leading to the discussion of the findings in light of prevailing theories, drawing their theoretical and managerial implications. The concluding remarks are made in the form of actionable recommendations for the practitioners and suggestions for future research directions.
2. Literature Review
In the current highly competitive business environment, organizations seek innovation in methods to optimize their operations, reduce costs, and enhance customer value propositions (Alnaim & Metwally, 2024; Buhaya & Metwally, 2024a, 2024b). This has generally driven increasing attention toward integrations of organizational characteristics, economic utility, and supply chain management, considering the moderating effect of perceived risk (Hera et al., 2024; Nylén & Holmström, 2015). Ref. (Sharma et al., 2021), clarified that as an independent variable, organizational characteristics comprise three major pillars, namely innovation, organizational culture, and employee motivation. The authors go on to argue that the mediating variable, in this case, economic utility, refers to the value or satisfaction received by consumers from the consumption of goods and services, and, therefore, it involves form utility, time utility, place utility, and possession utility. The dependent variable would be the performance of the supply chain and includes all activities that relate to the coordination and management of production and delivery of goods and services. According to ref. (Alshurideh et al., 2022), the moderating effect of perceived risk, which refers to the uncertainty that could impact the supply chain performance, such as financial risk, social risk, performance risk, psychological risk, physical risk, and convenience risk, is taken into account in their study examining the relationship between supply chain integration and sustainable performance.
2.1. Organizational Characteristics
The performance and success of an organization depend on organizational characteristics. Structures, systems, and processes affect employee behavior, innovation, and company culture. Interconnected factors that significantly affect organizational outcomes are generally recognized (A. B. Metwally et al., 2024; A. B. M. Metwally et al., 2020; Oliver & Reddy Kandadi, 2006; Rasool et al., 2019). Companies need innovation to stay competitive and react to market changes. It inspires innovation and risk-taking, resulting in new goods, services, and processes. Innovation-focused companies invest extensively in R&D, encouraging staff to think creatively (Nylén & Holmström, 2015). Sustainable growth and commercial advantage result from such conditions.
Another important component is organizational culture, which is the common values, beliefs, and practices that govern behavior. Organizational goals and a positive culture promote collaboration, trust, accountability, and openness. Employee happiness, talent attraction, and organizational performance improve (Warrick, 2017). A strong organizational culture fosters teamwork and strategic goals.
Organizational success depends on employee motivation too. Employee behavior, productivity, and retention are affected by it. Motivated workers are more devoted, satisfied, and productive. Job security, recognition, and progress can motivate workers. A supportive workplace, attractive pay, and career growth chances enhance this commitment (Abdullah & Wan, 2013; Dirwan et al., 2024). Innovation, culture, and employee motivation underpin effective organizational elements. These interrelated factors improve operational efficiency and allow a business to adapt and prosper in competitive markets. Organizations can succeed and perform well by encouraging innovation, creating a positive culture, and motivating employees.
Previous studies have investigated the influence of single features of organizations on business results, but these impacts have not been found to be simultaneous with others on supply chain performance. Many authors wrote about the role of innovation in production effectiveness (Gunasekaran et al., 2004). Organizational culture helps to create a well-adapted organization. Employee motivation leads to engagement (Paais & Pattiruhu, 2020). But only a few of them believe those attributes interact together in an integrated supply chain. For example, although Almaiah et al. (2022) studied perceived risk, they neither included as a mediational factor the economic utility that would link these two matters with each other. It thus indicates a path for future research, that is, economic utility and supply chain performance is likely to be shaped by innovation, culture, and motivation in volatile markets such as those of the FMCG sector.
2.2. Supply Chain Performance
The features of an organization determine its performance and success. Structures, systems, and processes impact organizational culture, innovation, and employee behavior. Most people agree that interconnected elements greatly impact organizational outcomes (Oliver & Reddy Kandadi, 2006; Rasool et al., 2019). Innovation helps companies compete and adapt to market changes. It spurs creativity and risk-taking, creating new products, services, and processes. Innovative organizations invest heavily in R&D, promoting worker creativity (Nylén & Holmström, 2015). Conditions like these foster sustainable growth and commercial advantage.
Organizational culture—the shared values, attitudes, and practices that influence behavior—is also crucial. Positive work culture and goals foster collaboration, trust, accountability, and openness. Employee satisfaction, talent attraction, and company performance improve (Warrick, 2017). Strong company cultures encourage teamwork and strategic goals.
Organizational success depends on employee motivation. It impacts employee productivity, behavior, and retention. Employees who are motivated are happier and more productive. Job security, recognition, and advancement drive workers. A supportive environment, appealing compensation, and career progression opportunities boost this commitment (Abdullah & Wan, 2013; Dirwan et al., 2024). Organizational effectiveness depends on innovation, culture, and employee motivation. These connected elements boost operational efficiency and help businesses thrive in competitive markets. By promoting innovation, creating a pleasant atmosphere, and motivating personnel, organizations can prosper.
Though supply chain performance metrics have received significant attention globally (Elrod et al., 2013), surprisingly little has been known about its relationship with organizational characteristics and economic utility and perceived risk. Although previous researchers have studied supplier relationships (Cousins & Menguc, 2006) and logistics efficiency (Min & Zhou, 2002), they have not always placed them in the broader domain of an overall firm structure. There are researchers who have analyzed supply chain agility in relation to risks (Saeed et al., 2024), but nothing mentions general frameworks that incorporate both economic utility and perceived risk mediators and moderators. This paper is an attempt to use these parameters to fill this gap on what constitutes the complete understanding of the determinants of performance in a supply chain.
2.3. Organizational Characteristics and Supply Chain Performance
As firms adjust to globalization, outsourcing, and quickly changing market needs, organizational variables and supply chain performance are becoming more crucial. Innovation, organizational culture, and employee motivation affect supply chain management factors such as operational efficiency, cost-effectiveness, and customer satisfaction (Belhadi et al., 2022; Halim & Habib, 2020). These characteristics are interconnected and essential to supply chain success.
Innovation encourages creativity and supply chain-enhancing techniques, technologies, and behaviors. Innovative inventory or logistics methods can streamline operations and cut expenses (Abdelmotaleb et al., 2018). Organizations can adapt to market changes and stay ahead by encouraging experimentation and risk-taking (Nylén & Holmström, 2015).
Supply chain performance also depends on organizational culture. A positive culture encourages supply chain partners to collaborate, communicate, and trust, improving coordination and efficiency. A strong culture matched with business goals enables people to work together to improve supply chain outcomes (Paais & Pattiruhu, 2020; Warrick, 2017). Supply chain performance also depends on employee motivation. Motivated workers improve productivity, quality, and customer service. Employee satisfaction through competitive compensation, career development, and supportive work settings improves supply chain results (Abdullah & Wan, 2013; Dirwan et al., 2024).
Research shows that organizational characteristics affect internal operations and supply chain integration. Innovation and motivation help organizations build strong supplier connections and overcome external problems (Muduli et al., 2020). These aspects enable supply chain agility and resilience, which are crucial in today’s competitive business environment (Belhadi et al., 2022). Organizations can boost supply chain performance by using innovation, creating a pleasant culture, and motivating employees. These elements, when incorporated into strategic planning, enable operational excellence and long-term global competitive advantage. From the previous studies, we can hypothesize the first Hypothesis:
H1:
There will be a significant positive impact of organizational characteristics on supply chain performance.
H1a:
Innovation has a significant impact on supply chain performance.
H1b:
Organizational culture has a significant impact on supply chain performance
H1c:
Employee motivation has a significant impact on supply chain performance.
2.4. Economic Utility
Economic utility emphasizes the value or satisfaction firms and customers get from supply chain activities, aligning goods and services with consumer demands and preferences. Form, time, place, and possession utilities make up this multidimensional concept. These factors increase product and service value, boosting organizational success (Sweeney & Soutar, 2001). Form utility turns basic resources into customer-satisfying products. Organizations can differentiate and flourish in supply chains by focusing on value-added industrial processes. Enhancing product quality or personalization boosts customer happiness and loyalty (Büyüközkan & Göçer, 2018; Cousins & Menguc, 2006).
Time utility emphasizes product or service availability when needed. Timely delivery and reduced lead times boost supply chain efficiency and responsiveness. Data analytics and forecasting techniques help companies optimize delivery schedules and satisfy changing client expectations (Elrod et al., 2013; Saeed et al., 2024). Place utility emphasizes convenient product or service placement. Optimizing distribution networks ensures accessibility and lowers costs. Supply chain coordination is essential for place utility, customer reach, and market expansion (Cho et al., 2012; Mentzer et al., 2008).
Possession utility refers to the convenience of purchasing and consuming goods and services. Businesses create possession utility when they simplify purchasing processes and provide options for payment or delivery. The perceived value of possession utility is enhanced by effective communication and customer engagement (Kshetri, 2018; Tseng & Chiu, 2013). Supply chain management techniques that have these four elements operate better. By maximizing economic utility, organizations can enhance the aspects of operational efficiency and customer experiences to be on par with competitiveness in dynamic markets. Understanding how economic utility and other organizational elements interact helps firms build focused interventions to enhance the outcomes of supply chains.
2.4.1. Form Utility
The term ’form utility’ involves value addition to a particular product or service during fabrication or transformation to meet consumers. The products start taking original forms from basic materials made within a market to enhance their desirability and functionality (Sweeney & Soutar, 2001). Producing such products that meet customer’s expectations helps supply chain management differ and compete. Form utility is achieved by focusing on supply chain value-added activities. For instance, new manufacturing technology and techniques allow organizations to make high-quality, customizable items that satisfy customers. Such initiatives improve customer satisfaction and reduce returns and complaints, improving supply chain efficiency and effectiveness (Cousins & Menguc, 2006).
Collaboration and coordination among supply chain participants are crucial to form utility. Partnering with suppliers and distributors ensures raw material quality and streamlines production. This alignment helps create goods that satisfy consumer expectations while reducing waste and inefficiency. Collaboration is key to supply chain operational excellence and cost reduction (Büyüközkan & Göçer, 2018). Innovative techniques also enhance the form utility through which the firm may respond quickly to changes in market demand. For example, advanced design and production tools enable enterprises to adjust product features in line with customers’ real-time feedback for better market demand satisfaction. This increases the agility that enables supply chains to compete in rather fast-changing industries. Form utility is crucial to supply chain management because it affects customer satisfaction and operational effectiveness. Increasing form utility through quality, customization, and cooperation improves supply chain efficiency and effectiveness.
2.4.2. Time Utility
Time utility is the value generated by providing items and services when customers need them. This economic utility dimension emphasizes timeliness for customer satisfaction and supply chain efficiency. Organizations that prioritize time utility minimize lead times, improve responsiveness, and boost customer satisfaction (Elrod et al., 2013). Optimizing time utility requires efficient supply chain management. Organizations may match production and distribution schedules to client needs by precisely predicting demand patterns with modern forecasting tools and real-time data analytics. This decreases delays and overproduction/understocking expenses (Saeed et al., 2024).
Agility and adaptability in the supply chains enhance time efficiency. Just-in-time inventory management allows companies to change according to demand and supply with rapid speed without inventories. Such methods enhance the supply chain’s resilience, hence enabling organizations to respond effectively to unexpected disruptions (Min & Zhou, 2002). The other key to time utility is supply chain collaboration. This means that good communication and collaboration with suppliers, manufacturers, and distributors will ensure the supply chain is efficient. An integrated approach, even within dynamic markets, hastens product and service delivery. Good collaboration enhances supply chain agility and responsiveness, therefore improving time utility (Elrod et al., 2013). Time utility is required for organizations that want to enhance their supply chain performance and please customers. Advanced technologies, agile processes, and teamwork can help organizations produce products on time and improve customer satisfaction and competitiveness.
2.4.3. Place Utility
Place utility refers to the benefit obtained by making goods and services available at places that are convenient. It maximizes the distribution network to ensure timely delivery to the right place for better supply chain performance and customer satisfaction. Efficient management of place utility enables firms to expand while catering to the demands of the consumers (Mentzer et al., 2008). Place utility is realized in supply chain management only when the function of logistics and distribution is effective. An organization can reduce the time for delivery, transportation costs, and inventory management by increasing the integration of suppliers, warehouses, and distribution centers. Regional distribution hubs allow an enterprise to serve more customers and enhance the efficiency of transportation (Vonderembse et al., 2006).
Place utility is also developed through technology. Advanced tracking technologies, GIS, and data analytics give real-time inventories, shipment, and delivery visibility. This leads organizations to optimize supply schedules and respond quickly to variations in consumer demand. Doing so reduces delays and provides improved service quality (Cho et al., 2012). Expanding digital platforms and e-commerce channels have also changed place utility. Through online platforms, companies may contact customers across borders and simplify product selection, ordering, and delivery. FMCG companies must meet consumer demand quickly and effectively to stay competitive, making e-commerce crucial (Mentzer et al., 2008).
Finally, place utility is very important in supply chain management. Optimizing distribution networks, adopting new technology, and the use of digital channels enable companies to meet customer expectations, reduce costs, and gain a competitive advantage. Place utility enhances the effectiveness of supply chains by making goods available at the time wanted by consumers.
2.4.4. Possession Utility
Possession utility adds value by letting customers get and use a product or service. It simplifies product acquisition and ownership, improving consumer satisfaction. This economic utility component emphasizes why convenience in the purchasing process can boost consumer pleasure and loyalty (Tseng & Chiu, 2013). Possession utility in supply chain management comprises simplifying buying methods, offering different payment choices, and assuring efficient order fulfillment. Companies that accept credit, debit, or installment plans make it easier for customers to buy things, increasing their perceived value (Kshetri, 2018).
Technology also enhances possession utility. Online shopping and mobile applications facilitate the process for customers to browse, place orders, and receive delivery promptly. Digital shopping requires a seamless customer experience at each touch point to remain competitive (Roberta Pereira et al., 2014). The integration of customer care tools, such as chatbots or live support, enables customers to get past their challenges quickly and makes their shopping experience much more pleasant.
The way corporations handle returns and exchanges shows how possession utility affects client loyalty. Companies that simplify returns build customer trust and loyalty. A good return policy and fast refunds or exchanges encourage repeat business (Pizam et al., 2024). Conclusion Supply chain management relies on possession utility in acquiring, satisfying, and retaining customers. The firm can be able to add value to products and improve supply chain performance by offering convenient access to goods, easy payment terms, and speedier fulfillment.
2.5. Economic Utility and Supply Chain Performance
Economic utility is the optimization of supply chain value in order to enhance performance. It has a great impact on how well firms can meet client needs while balancing costs, quality, and service. Economic utility—form, time, place, and possession utility—is interrelated and enhances supply chain efficacy (Mentzer et al., 2008). Utility—the value created by transforming raw materials into finished products—enhances supply chain performance. Innovation and efficient production processes enable firms to satisfy customer requirements and eliminate waste. Reduced costs associated with efficient production processes enhance profitability in the supply chains (de Treville et al., 2004).
Time utility—product availability at the correct time—impacts supply chain efficiency and responsiveness. In competitive industries like FMCG, cutting lead times and delivery speed helps companies meet client needs. Time utility increases customer satisfaction, reduces stockouts and inventory costs, and improves supply chain performance (Saeed et al., 2024). Place usefulness is created by providing things at handy locations. The optimization of the distribution network, improvement in logistics operations, and technology that allows real-time inventory management enhance place utility. Efficient place utility reduces product availability, delivery delays, and transportation costs (Cho et al., 2012; Mentzer et al., 2008).
Possession utility—making things easy to acquire and use—improves customer satisfaction and supply chain success. Customer happiness and loyalty rise with simplified purchasing, various payment options, and effective order fulfillment. Improving possession utility gives clients rapid access to products and services, giving companies a competitive edge (Kshetri, 2018; Tseng & Chiu, 2013). These four attributes of economic utility enhance the performance of the supply chains. Companies can streamline supply chains, satisfy customers, and lower costs by enhancing the form, time, location, and possession usefulness of products. The understanding of the linkage between economic utility and supply chain performance enables companies to develop strategies that maximize efficiency and value for consumers and the business.
Nonetheless, the theory that economic utility counts among the factors affecting supply chain performance is still debatable regarding the extent of influence exerted. Some studies argue that by optimizing economic utility along the dimensions of form, time, place, and possession, direct influences are experienced in enhanced efficiency, customer satisfaction, and profitability (Mentzer et al., 2008). On the contrary, other studies deem these benefits highly contextually dependent, governed by volatile market behavior or by industry characteristics, as in the example cited by de Treville et al. (2004). Here, the authors suggest that under high uncertainty conditions, time utility may have less effect due to the disruptions in supply chains, although form utility becomes paramount in steady markets. In contrast, by the findings of Saeed et al. (2024), firms with strong logistical capabilities still enhance economic utilities with decent payback under market volatility, opposing the argument that utility effects are contingent upon industry characteristics.
With these contradictory findings, it emerges that economic utility’s role in supply chain performance warrants a more contextual inspection. Through this study, economic utility is subsumed within a generalized organizational perspective to address whether its influence is proportional or context-dependent.
2.6. Mediating Effect of Economic Utility in the Relationship Between Organizational Characteristics and Supply Chain Performance
It also explores the mediating effect of economic utility in organizational characteristics and supply chain performance. Organizational practices are thus related to supply chain outcomes by the concept of economic utility: form, time, place, and possession utility. This has been used to show that innovation, culture, and employee motivation raise supply chain performance (Iftikhar et al., 2023). Employee motivation, company culture, and innovation promote economic utility. Innovative supply chain operations can improve form utility by generating new or improved items. A culture of continual development and employee.
Incentives can streamline operations and optimize delivery schedules, improving time and place utility. Economic utility enhancements increase supply chain performance by boosting operating efficiency, lowering costs, and enhancing customer satisfaction (Solaimani & van der Veen, 2022).
Economic utility also mediates organizational characteristics’ effects on customer satisfaction and competitive advantage. Innovation and culture boost time and place utility, allowing enterprises to adapt faster to consumer demands, reduce lead times, and improve delivery performance. This improves supply chain efficiency and market position (Adams et al., 2021). Motivated personnel who feel empowered in a supportive organizational culture are more likely to embrace supply chain utility-enhancing practices (Sharma et al., 2021).
Economic utility’s inclusion in the relationship between organizational characteristics and supply chain performance emphasizes the need to consider supply chains as systems where numerous organizational drivers create value. It shows how organizational principles can improve supply chain outcomes by increasing customer utility. As companies realize the benefits of economic utility, they can tailor supply chain optimization and customer value strategies. In conclusion, economic utility mediates organizational characteristics and supply chain effectiveness. Through innovation, culture, and employee motivation, firms may enhance supply chain outcomes, reduce costs, and raise customer satisfaction, giving them a market advantage. From the previous research we can hypothesize the second hypothesis:
H2:
Economic utility mediates the impact of organizational characteristics on supply chain performance.
H2a:
Form utility mediates the impact of organizational characteristics on supply chain performance.
H2b:
Time utility mediates the impact of organizational characteristics on supply chain performance.
H2c:
Place utility mediates the impact of organizational characteristics on supply chain performance.
H2d:
Possession utility mediates the impact of organizational characteristics on supply chain performance.
2.7. Perceived Risk
Customer or business uncertainty or probable negative effects when making decisions, especially in supply chain activities, is called perceived risk. This multidimensional construct covers financial, social, performance, psychological, physical, and convenience risks (Maziriri & Chuchu, 2017). Perceived risk moderates the impact of organizational characteristics including innovation, employee engagement, and organizational culture on supply chain performance.
This study finds that perceived risk significantly moderates organizational characteristics and supply chain effectiveness. Financial and social risks lessen the potential benefits of employee motivation and innovation on supply chain outcomes because customers and suppliers are wary about transactions due to cost or reputation apprehensions. Similarly, performance hazards can harm the effectiveness of an organization since customers may feel skeptical about the reliability of products or services. Physical and psychological dangers can also affect customer views of supply chain reliability, affecting purchase behavior and satisfaction. Finally, convenience risk affects product availability and use, which can reduce supply chain efficiency. These findings demonstrate the importance of managing perceived risk in customer relations and supply chain success (Alshurideh et al., 2022; Singh, 2020). Organizations seeking supply chain optimization must understand and mitigate perceived risk.
Businesses can enhance supply chain outcomes by reducing perceived risk, driving innovation, enhancing company culture, and motivating staff. The perceived risk moderation effect underlines the need for an all-encompassing risk management approach that covers these risk dimensions. The perception of risk affects the behavior and decisions of supply chain customers. Customers will be very skeptical of buying from or dealing with a supply chain if they perceive a high level of risk. For example, customers with perceived high financial risk may avoid purchasing products due to fears the investment will not be well spent. Performance risk will also lead to consumer discontentment when they feel that the service or product will not act to expectation. For that, organizations should try minimizing the perceived risks to influence performance in the supply chain for customer loyalty (Alshurideh et al., 2022; Singh, 2020).
Risk dimensions-targeting strategies help organizations to keep the perceived risk of their customers in control. Warranties, return policies, and customer support can be given to reduce performance and financial risks. Openness and quality products and services reduce social and psychological hazards. Convenience risks can be reduced and customer satisfaction enhanced with an improved supply chain convenience and accessibility (Gautam & Basnet, 2021; Moon, 2000). Perceived risk is a major influencer in supply chain performance. The organizations can enhance consumer confidence, satisfaction, and supply chain efficiency by minimizing perceived risk. For the optimization of supply chain operations and to stay ahead in the fluctuating market, it is necessary to understand and resolve the dimensions of perceived risk.
2.8. Perceived Risk and Organizational Characteristics
Organizational behaviors affect customer risk perception, which affects supply chain performance. Customer risk perception, confidence, and supply chain decision-making are directly affected by organizational characteristics such as innovation, culture, and staff motivation (Gautam & Basnet, 2021; Moon, 2000). Innovation reduces perceived risk, especially performance risk. By upgrading products and processes, companies can boost customer trust by boosting reliability and quality. New technology or product improvements can reduce product failure and unhappiness. Customers’ perceived performance and financial risks can be reduced by innovative companies’ dedication to satisfying changing customer needs (Saxena et al., 2024).
Organizational culture also affects risk perception. Positive cultures that promote openness, accountability, and ethics improve customer trust and reduce social and psychological hazards. An organization’s culture should encourage straightforward communication and good quality and service, so customers feel confident in their interactions and reduce perceived risks. A culture that appreciates customer interactions and feedback can also address concerns proactively, decreasing perceived risks (Paais & Pattiruhu, 2020; Warrick, 2017).
Motivated employees improve service quality and responsiveness, decreasing risk. Motivated personnel are more likely to give superior customer service, deliver on schedule, and address issues swiftly, reducing customer inconvenience and performance risks. Employee engagement and satisfaction boost customer interactions, establishing trust and minimizing perceived risks (Abdullah & Wan, 2013; Dirwan et al., 2024). Thus, internal organizational characteristics and external market conditions influence perceived risk. Companies can lower consumer risk by encouraging innovation, creating a happy workplace, and inspiring staff. Organizational approaches that reduce perceived risk promote customer happiness, trust, and supply chain performance.
2.9. Perceived Risk and Supply Chain Performance
Supply chain performance depends on consumer behavior and satisfaction and perceived risk. High perceived risk can lower customer confidence and reluctance to engage with supply chains, affecting operational efficiency, order fulfillment, and supply chain results. Understanding and reducing perceived risks is crucial for supply chain performance and customer loyalty in a competitive environment (Bagchi et al., 2005; Huong Tran et al., 2016).
Among all the perceived risks, financial risk is one of the most important, since it directly impacts customers’ buying decisions. If customers perceive a potential loss from supply chain failures in delayed deliveries or defective items, they will buy less, thereby decreasing sales and profitability. According to ref. (Singh, 2020), and ref. (Ngo et al., 2024), improved inventory management and quality control, with clear communication of product availability and delivery dates, reduce financial risk in supply chains.
Social risk, which can affect an organization’s reputation or customer relationships, significantly reduces the organizational supply chain performance relationship. If customers believe supply chain failures could embarrass, inconvenience, or harm society, they may lose trust in the company and its supply chain. Customers may be less likely to engage with the supply chain in the future, reducing its effectiveness. According to the study, customers tend to avoid a supply chain seen as untrustworthy or a threat to their social status; therefore, this may dampen the positive impact of employee engagement and innovation on supply chain performance. An organization may decrease social risk by providing good quality products, following business ethics, and communicating with consumers. A reputation for reliability, ethics, and good customer service decreases social risk and improves supply chain efficiency by developing trust and long-term customer connections. This emphasizes the need to manage social risk to maximize organizational practices’ supply chain performance benefits (Alshurideh et al., 2022). Performance risk—the possibility that a product or service won’t match expectations—also affects customer happiness and retention. When customers believe a product may not give the projected value, their propensity to buy may decrease, resulting in poor sales and supply chain inefficiencies. To reduce performance risk, organizations should invest in quality control systems, enhance supplier relationships, and monitor customer feedback to ensure products meet or exceed expectations (Bagchi et al., 2005).
A perceived risk in the end influences consumer purchasing decisions and satisfaction, which, in turn, has a strong effect on supply chain performance. Those companies that, through quality assurance, effective communication, and operational transparency, proactively address financial, social, and performance risks are well-placed to increase customer loyalty, sales, and supply chain efficiency. For this reason, perceived risk management is a key capability for supply chains to fulfill consumer expectations and generate value in a competitive market.
The subject of perceived risk vis-à-vis supply chain performance has been a subject of considerable deliberation, with earlier work taking opposing positions. Some theories posit that higher levels of perceived risk tend to negatively affect supply chain efficiency, engendering less consumer trust and increased unwillingness to transact (Bagchi et al., 2005). In this regard, Singh (2020) has supported this argument with findings implying that financial risk is especially damaging in some emerging economies where low consumer risk tolerance dramatically amplifies its adverse effect.
Nonetheless, opposing claims are made by other researchers, suggesting that certain thresholds of perceived risk could provide strategic advantages by stimulating organizations to intensify their risk management procedures (Huong Tran et al., 2016). This viewpoint draws on evidence from Saeed et al. (2024) to show that supply chain resilience can be enhanced by firms that publicly and proactively manage performance and social risks through transparency and contingency planning. The divergence in these findings suggests that not all perceived risks have a negative effect, but rather depend on risk management and mitigation actions undertaken by firms.
In line with this reasoning, this work seeks to investigate the moderating effect of perceived risk on the relationship between organizational characteristics and supply chain performance. The study results will provide empirical evidence for discerning whether risk is only a hindrance to performance or a conceivably possible facilitator.
2.10. Perceived Risk and Economic Utility
Customer behavior and supply chain performance are linked to perceived risk and economic utility. Economic utility increases customers’ value from products and services, but perceived risk represents uncertainty that can reduce this value. Perceived risk affects product or service value, consumer happiness, and loyalty, making the relationship between perceived risk and economic utility complex (Cases, 2002; Pizam et al., 2024). Form, time, place, and possession utility—economic utility—directly affect customer pleasure and experience. High economic utility makes customers value the product or service, which increases satisfaction and repeat business. However, excessive perceived risk might reduce a product’s economic utility. High financial risk may overshadow a product’s perceived benefits, making people unwilling to buy, even if it is useful in other ways.
Performance risk can therefore lessen form utility, whereby a product is transformed to a customer-satisfying one. The customers will probably attach little value to a product’s form utility if the customers doubt the quality or reliability of such a product. This is because a perceived danger of product failure might make customers doubt if the product will satisfy expectations (Sweeney & Soutar, 2001). In supply chains, customers’ perception of a high risk of poor performance or product defects may lower organizational efforts to innovate or improve product offers, reducing form utility. Delays or disruptions in supply chains can also lower time utility, which is product availability when needed.
Customers value product availability less when they perceive time risk, such as late deliveries or inconsistent delivery schedules (Elrod et al., 2013). This research showed that high perceived time risk decreases the effect of organizational characteristics such as innovation and employee engagement on supply chain effectiveness. Customers will not value timely product availability as much when they expect delays in delivery, irrespective of delivery efficiency. To preserve time utility and enhance supply chain performance, firms need to manage time-related risks appropriately. Perceived risk, specifically convenience and performance hazards, may lower place utility, which refers to the value gained from making things available at convenient places. There are chances that customers would value a thing less if they think it is hard to get. If products were exclusively available at limited places, the perceived risk of accessibility might reduce customers’ value from the supply chain, thus lowering place utility (Cho et al., 2012; Mentzer et al., 2008). Convenience and financial risks are factors impacting possession utility, or ease of buying and using a thing. If buyers believe it is challenging, time-consuming, or risky to purchase a product, its possession utility decreases. Possession usefulness could be enhanced by flexible payment methods, ease of purchase, and clear return processes that reduce these risks (Kshetri, 2018; Tseng & Chiu, 2013).
The link between perceived risk and economic utility emphasizes the need to balance supply chain risk management and value development. Organizations may improve product and service economic utility by managing perceived risks across the four utility dimensions—form, time, place, and possession. This boosts customer happiness, churn reduction, and supply chain efficiency (Pizam et al., 2024). Effective risk management boosts consumer utility, retains customers, and ensures supply chains deliver value.
2.11. The Moderating Role of Perceived Risk in the Relationship Between Organizational Characteristics and Supply Chain Performance
Organizational variables and supply chain performance are moderated by perceived risk. Innovative culture, employee motivation, and organizational characteristics can directly affect supply chain outcomes, but their impact depends on customer and stakeholder risk perception. High perceived risk can boost or reduce organizational behaviors, affecting supply chain effectiveness.
As an organizational factor, innovation improves supply chain performance by increasing efficiency, lowering costs, and establishing new customer value propositions. However, the perceived risk of adopting new technologies or goods affects innovation success. New innovations may be rejected by clients if they perceive high performance or financial risk, even if they offer significant benefits. Innovation may fail to improve supply chain performance if customers are wary of new products (Hong et al., 2022; Nylén & Holmström, 2015).
Organizational culture promotes collaboration, trust, and accountability, which affects supply chain outcomes. The perceived social and psychological hazards of supply chain activities can reduce the impact of these cultural elements in promoting supply chain success. For instance, a company’s corporate culture that conflicts with customer beliefs or behaviors might create social risk and dissatisfy and disconnect customers. A strong organizational culture that promotes trust and transparency can reduce these risks and improve supply chain performance (Paais & Pattiruhu, 2020; Warrick, 2017).
Productivity and efficiency from employee motivation also impact supply chain performance. Motivated workers increase customer service, reaction times, and product quality. The impact of employee incentives on supply chain performance is tempered by perceived risk, especially performance and convenience threats. Motivated personnel may struggle to provide high-quality service if customers believe the company’s offers may not match expectations due to risk factors that damage customer trust and engagement.
Supply chain management techniques must address risk aspects since perceived risk moderates. Organizations that manage and decrease perceived risks through transparent communication, quality assurance, and risk mitigation can boost supply chain performance. Companies can optimize innovation, culture, and employee motivation by lowering financial, social, performance, and convenience risks and improving customer happiness, performance, and competitive advantage (Alshurideh et al., 2022; Singh, 2020).
Ultimately, perceived risk moderates the association between organizational characteristics and supply chain performance. Understanding and managing perceived risk can help firms maximize their strengths, enhancing supply chain outcomes and ensuring long-term success in dynamic markets. From the previous discussion we can hypothesize the third hypothesis:
H3:
Perceived risk moderates the impact of organizational characteristics on supply chain performance.
H3a:
Perceived risk moderates the impact of innovation on supply chain performance.
H3b:
Perceived risk moderates the impact of organizational culture on supply chain performance.
H3c:
Perceived risk moderates the impact of employee motivation on supply chain performance.
2.12. Mediation and Moderation in the Organizational Characteristics and Supply Chain Performance Relationship
The complex links between organizational characteristics and supply chain performance require mediation and moderation. Organizational practices that influence supply chain outcomes include innovation, culture, and employee motivation, while the linkages are shaped by economic utility and perceived risk.
A third variable, such as economic utility, mediates how organizational variables influence supply chain effectiveness. Economic utility—form, time, place, and possession—is the mediator in enhancing client value from supply chain operations. Innovation, organizational culture, and staff motivation boost economic utility, which boosts supply chain performance by boosting customer satisfaction, cost reduction, and operational efficiency (Adams et al., 2021; Li et al., 2015). Innovation creates new items that increase form utility, while a motivated staff improves delivery speeds. Improved economic utility leads to increased supply chain performance as customers value products and services more. The relationship between organizational characteristics and supply chain performance is moderated when a third variable influences either the strength or direction of the relationship.
Perceived risk—financial, social, performance, and convenience—conditions the impact of organizational characteristics on supply chain outcomes. For example, high perceived risk could lessen the positive impact of organizational characteristics such as innovation and culture on supply chain performance. Innovative products or efficient procedures may be overlooked if clients perceive major financial or performance risks and thus reduce their impact on the performance of the supply chain. Conversely, organizational variables enhance the supply chain outcome where perceived risk is low (Alshurideh et al., 2022; Singh, 2020). There are also mediations and moderations involved in the relationship between organizational characteristics and supply chain effectiveness. For example, economic value mediates organizational characteristics into improved supply chain outcomes while perceived risk moderates such a relationship by affecting customer’s perceptions and behaviors. Looking at mediation and moderation variables develops a better understanding of how organizational practices affect the performance of a supply chain and helps managers to best leverage their supply chains. Conclusively, mediation and moderation remain very key in understanding the complex relationship between organizational characteristics and supply chain performance. Organizations can enhance supply chain performance, reduce risks, and enhance customer satisfaction by understanding economic utility and perceived risk. Figure 1 provides a visual representation of all the previously discussed hypotheses.
Figure 1.
The proposed framework.
Originality and Value of the Research:
This is an original and worthwhile study because it researches the interaction of organizational characteristics, economic utility, and performance of supply chains in the Egyptian FMCG business. Organizational characteristics affecting the effectiveness of supply chains have been studied in depth; however, this research adds two useful additions.
First, in this study, economic utility mediates organizational characteristics and supply chain performance. This research develops the understanding of how product design, organizational culture, and employee motivation enhance customer satisfaction through improved form, time, location, and possession usefulness, which in turn explains supply chain performance. Although economic utility is an under researched mediator within supply chain studies, this research demonstrates its crucial importance in terms of making the translation of organizational efforts into performance outcomes possible (Adams et al., 2021; Li et al., 2015).
Second, the study explores perceived risk moderates’ organizational characteristics and supply chain performance. Perceived risk’s moderating effect on organizational characteristics and supply chain performance is understudied. This study shows that perceived financial, social, and performance risks can improve or lessen organizational elements’ impact on supply chain performance. This study emphasizes minimizing perceived risks to maximize organizational strengths, a novel approach (Alshurideh et al., 2022; Singh, 2020).
The present study contributes beyond theory to supply chain managers and decision-makers with practical data, especially in emerging markets with high supply chain complexity and risk, such as Egypt. These findings give way to practical advice on optimizing organizational characteristics, managing perceived risks, and improving economic utility to improve supply chain performance. A context-specific approach contributes to the literature on supply chain dynamics in developing economies.
This research is singularly unique in integrating economic utility as a mediator and perceived risk as a moderator in the explanation of organizational variables and the performance of the supply chain. Analyses can, therefore, inform strategic decisions on how to improve supply chain efficiency, customer happiness, and competitiveness in local and worldwide markets.
The Proposed Framework:
3. Methodology
3.1. Data Collection and Sampling
This study uses quantitative research to examine organizational characteristics, economic utility, perceived risk, and supply chain performance. This research targets supply chain managers in manufacturing, retail, and services. For representativeness and sector-specific differences, stratified random sampling is used. This entails stratifying the population by industry sector and organization size and randomly selecting participants.
The stratified random sampling method correctly represents population variety, making the findings more generalizable. A representative sample will be chosen from an updated list of organizations in these industries. Emailing people an online survey will help collect data. This data collection strategy was designed to efficiently reach a wide range of respondents in various locations while maintaining participant anonymity and confidentiality.
The sample size of 382 completed responses was determined based on statistical power analysis, ensuring sufficient representation for structural equation modeling (SEM). According to prior recommendations, a sample size of at least 200–400 responses is appropriate for SEM when analyzing complex relationships between latent variables (Kline, 2023). Therefore, the chosen sample ensures robust and reliable results while minimizing the risk of Type II errors.
The selection criteria were designed to ensure industry relevance and participant expertise. The study specifically targeted supply chain professionals in manufacturing, retail, and service sectors within the fast-moving consumer goods (FMCG) industry. This focus was chosen because the FMCG industry is characterized by high supply chain complexity, rapid inventory turnover, and demand volatility, making it a suitable context for examining the impact of organizational factors on supply chain performance.
Despite the strengths of this sampling approach, some limitations in generalizability exist. Since the study is limited to Egypt’s FMCG sector, the findings may not fully apply to other industries or geographical regions with different economic and regulatory environments. Future research could expand the sample to include other sectors or conduct comparative studies across multiple economies to validate the findings.
The data collection was part of a three-month activity, from June to August 2024. The questionnaire was disseminated electronically via email to supply chain professionals, thus ensuring broad coverage all over the regions. To stimulate responses, follow-ups were sent to non-respondents biweekly. The survey was self-administered; hence, participants could fill it up at their convenience while retaining anonymity. Consent to participate was obtained beforehand, ensuring ethical measures were adhered to. The responses were checked for data quality, with the elimination of incomplete or inconsistent submissions from the final dataset.
3.2. Questionnaire Development
Online self-administered questionnaires will be the main data collection instrument. The questionnaire measures participants’ assessments of organizational elements’ impact on supply chain performance, the supply chain’s economic utility, and supply chain dangers. The questions collect extensive quantitative data with clarity, simplicity, and relevance to the research aims.
The questionnaire uses Likert-type scales for closed-ended questions to collect easy-to-analyze data. A small sample of respondents will pretest the questionnaire before full-scale dissemination to verify clarity, reliability, and validity. This pretest will uncover any flaws with question wording, response options, or survey structure and allow for any necessary revisions before launch.
3.3. Measurement
The study adopts a 5- point Likert scale to represent organizational factors influencing supply chain effectiveness, where the responses would fall between “Strongly Agree” and “Strongly Disagree”. This measures the level of agreement with the statements regarding key organizational factors like innovations, culture, and employee motivation and their effect on supply chain success. Likert scale is extensively adopted for reliability in measuring attitudes and perceptions.
Evaluation of economic utility occurs in a multidimensional scale involving form, time, place, and possession utility. Each respondent rates on a four-point scale from “Not at all” to “To a great extent.” each dimension with respect to their supply chain operations so that a comprehensive analysis can be made regarding the influence of economic utility on supply chain performance.
Considering perceived risk from all possible angles—financial, social, performance, psychological, physical, and convenience—the multilayer scale was used. Participants rated how risky an item might be in each type starting from “Very Low Risk” to “Very High Risk” so that an in-depth study on supply chain risks and their possible effects on performance can be conducted.
To be more valid and reliable, a structured questionnaire was developed to measure the construct in a comprehensive way. The measurement framework is further explained below:
- Organizational Factors:
- ○
- Innovation: Measured via four items: For example, “Our organization encourages innovation in supply chain processes” and “Our organization regularly implements new technologies and processes to improve supply chain performance.”
- ○
- Organizational Culture: Assessed through four items: For example, “Our organization’s culture emphasizes collaboration and teamwork” and “Our organization’s culture supports continuous improvement in the supply chain”.
- ○
- Employee Motivation: An assessment using four items, for example, “Our organization rewards employees for achieving supply chain goals” and “Our employees are highly motivated to perform well in the supply chain.”
- Economic Utility:
- ○
- Form Utility: Captured via four items, for example, “Our products are designed to meet customer needs” and “Our products offer unique features that set them apart from competitors.“
- ○
- Time Utility: Assessed by three items such as “Our products are delivered to customers within the promised timeframe”.
- ○
- Place Utility: Assessed using three items, for example, “Our organization has a wide network of distribution channels ensuring product availability”.
- ○
- Possession Utility: Assessed on three items: “Our organization provides financing options to customers to facilitate purchases.”
- Perceived Risk:
- ○
- Financial Risk: These include items such as “Customers may incur additional costs due to supply chain delays or product defects.”
- ○
- Social Risk: This includes items such as “Negative publicity surrounding our organization may affect supply chain performance and customer satisfaction.”
- ○
- Performance Risk: This is evaluated using items such as “Our organization’s ability to meet customer demand and deliver products on time may affect supply chain performance.”
- ○
- Psychological Risk: This includes statements such as “Supply chain disruptions may affect customers’ mental health or well-being.”
- ○
- Physical Risk: This is measured by items such as “The physical risks associated with supply chain disruptions, such as natural disasters or accidents, can impact performance.”
- ○
- Convenience Risk: These include the statements: “Perceived risk affects the reliability of supply chain operations.”
- Supply Chain Performance:
- ○
- Marketed mainly through key indicators measuring statements like” Our supply chain process is efficient and minimizes delays.” and “Our organization is responsive to changes in customer demand.”
3.4. Data Analysis
The organizational characteristics, economic utility, perceived risk, and supply chain performance will be analyzed with SEM from survey data. SEM is used for explaining complex latent variable relations in order to unfold how the direct and indirect impacts happen. This study tries to establish how economic utility could act as a mediator between organizational characteristics and the perceived risk of modulating supply chain performance. Confirmatory factor analysis confirms the measurement model comprising all the constructs of this study is reliable and valid.
4. Statistical Analysis
4.1. Sample Description:
The sample for this study will consist of organizations involved in supply chain management across various sectors such as manufacturing, retail, and services. The sample size was determined based on the calculation of statistical power and the minimum required sample size for a structural equation modeling analysis. The survey reached an audience of 479 supply chain professionals, of which 398 took part, resulting in an impressive response rate of 83%. After further excluding the 16 incomplete responses (4% of total received responses), this left a final total sample of 382 complete responses. The percentage of completed questionnaires after eliminating the incomplete ones from the total distributed questionnaires is 79.75%, which can be statically accepted. More importantly, this is because respondents were selected from manufacturing, retail, and service sectors; all of which are fastmoving consumer goods (FMCG), which means that respondents are aligned with the study’s focus.
Table 1 shows that 75% of the sample was male. The sample is biased toward men, according to the statistics. Men dominate the FMCG industry, as shown by the sample’s male majority. This supports prior data showing women are underrepresented in FMCG. Unconscious bias, discrimination, and a lack of female role models may explain this gender gap.
Table 1.
Descriptive Analysis of Respondents.
Table 1 also shows the bulk of the sample group is over the age of 20, indicating that the FMCG business is mature and demands seniority and competence. FMCG companies manufacture and promote many items, thus understanding this industry is essential. They prefer candidates with several years of industry experience.
As seen in Table 1, approximately 65% of participants had over a decade of work experience. This shows the sample had lots of work experience. Like educational background, the sample’s job experience may affect the study’s applicability, especially if the research topic or outcomes are related to work experience. It is important to consider how employment experience may affect the study’s findings.
Table 1 provides a basic understanding of sample features without causal claims or relationships. This data provides important context about the sample, such as participants’ education and career experience. These characteristics should be considered when analyzing and generalizing the study’s findings because they may affect the greater population or specialized research issues like education and employment experience.
4.2. Validity and Reliability:
Data validity and reliability will be verified using several methods. As presented in Table 1, the validity and reliability of the data will be verified using several methods. As presented in Table 2, the validity and reliability of the data will be verified using several methods. Supply chain management specialists will analyze the questionnaire to guarantee content validity. The questionnaire’s construct validity will be examined using confirmatory factor analysis to determine scale dimensionality.
Table 2.
Reliability and validity test for the phenomenon.
Scale internal consistency will be assessed using Cronbach’s alpha coefficient, with values of 0.7 or higher acceptable. A subsample of respondents will be given the questionnaire twice at two distinct times and compared to measure test–retest reliability.
The variables’ Cronbach alpha surpasses 0.7, indicating strong reliability and internal consistency. For research, a Cronbach alpha coefficient of 0.7 or above is acceptable.
Construct reliability (CR) and average variance retrieved assessed variable validity. A CR score of 0.7 or higher indicates good convergent validity, indicating that the variables measure the same construct. An AVE value of 0.5 or higher indicates good discriminant validity, indicating that the variables are assessing different constructs.
The CR and AVE values exceeded the requirements, indicating that the variables were suitable for the research study. This indicates that the variables are measuring what they are supposed to and can be used to draw sound study results.
The variables under consideration are reliable and valid, providing a solid foundation for data analysis and inference.
This study also indicated that over 20% of the sample had post-graduate degrees. This indicates high educational attainment in the sample. It suggests this study’s participants are more educated than the general population. This information is crucial if the study topic or outcomes involve schooling. The sample’s higher education may affect this study’s results.
4.3. Model Testing:
The proposed model is empirically tested by the application of structural equation modeling (SEM). Goodness-of-fit indices allow for the assessment of the model which include chi-square test, comparative fit index (CFI), Tucker–Lewis’s index (TLI), and root mean square error of approximation (RMSEA). The values obtained for these indices were compared with those established by prior literature to ascertain the adequacy of the model. According to widely accepted rules of thumb, an RMSEA below 0.08 represents an acceptable fit while an RMSEA lower than 0.06 implies a good fit (Hu & Bentler, 1999). CFI and TLI should be above 0.90 to imply the model are acceptable and above 0.95 for it to have a good fit (Byrne, 2013). In this study, the model yielded an RMSEA of 0.05, with a CFI of 0.95 and a TLI of 0.94, confirming an acceptable fit of the model.
With standard significance, we also studied the practical significance of our findings with effect sizes and confidence intervals. The standardized path coefficients for key relationships ranged from 0.32 to 0.78, reflecting moderate to strong effects. Moreover, the 95% confidence intervals (CI) for these coefficients confirm against the speculated findings (CI lower bound = 0.28, upper bound = 0.82). Hence, the results establish that the relationships between organizational characteristics, economic utility, and supply chain performance do not just prove themselves statistically significant, but also practically meaningful as it strengthens the impact of these on supply chain effectiveness.
The outcomes show that some organizational characteristics have a positive association with supply chain success in which elements like organizational culture, innovation, and employee motivation lead to enhanced supply chain performance. Furthermore, economic value serves as a partial mediator; that is, it enhances the linkage between organizational characteristics and supply chain performance via form utility, time utility, place utility, and possession utility.
Also, perceived risk operates as a moderator in the relationship between actual organizational characteristics and supply chain performance. The different dimensions of risk- financial risks, social risks, performance risks, psychological risks, physical risks, and convenience risk- enkindle the relationship. These findings show that the interaction of organizational characteristics, economic benefit, and perceived risks create an intersection point for better realization of supply chain performance.
Which provide answers to the research questions formulated earlier in the study. The first research question looked at the effect of organizational characteristics, including innovation, organizational culture, and employee motivation, on the supply chain performance. The findings support the fact that innovation and employee motivation are considered to have a substantial positive effect on the supply chain model while, on the contrary, no statistical significant effect was observed from the organizational culture.
The second research question dealt with the mediation by economic utility. The findings show that time utility acts as a prominent mediator that significantly affects the relationship between organizational characteristics and supply chain performance with regard to operational efficiency and customer satisfaction; however, the hypothesized mediatory role of form, place, and possession utility was not confirmed.
The third research question had to do with perceived risk as a moderating factor. Findings indicate that perceived risk moderated the relationships of both innovation and organizational culture with supply chain performance, while it did not moderate the relationship of employee motivation with supply chain performance. Firms therefore need to take active steps to manage perceived risks related to their supply chain operations in order to enhance their performance.
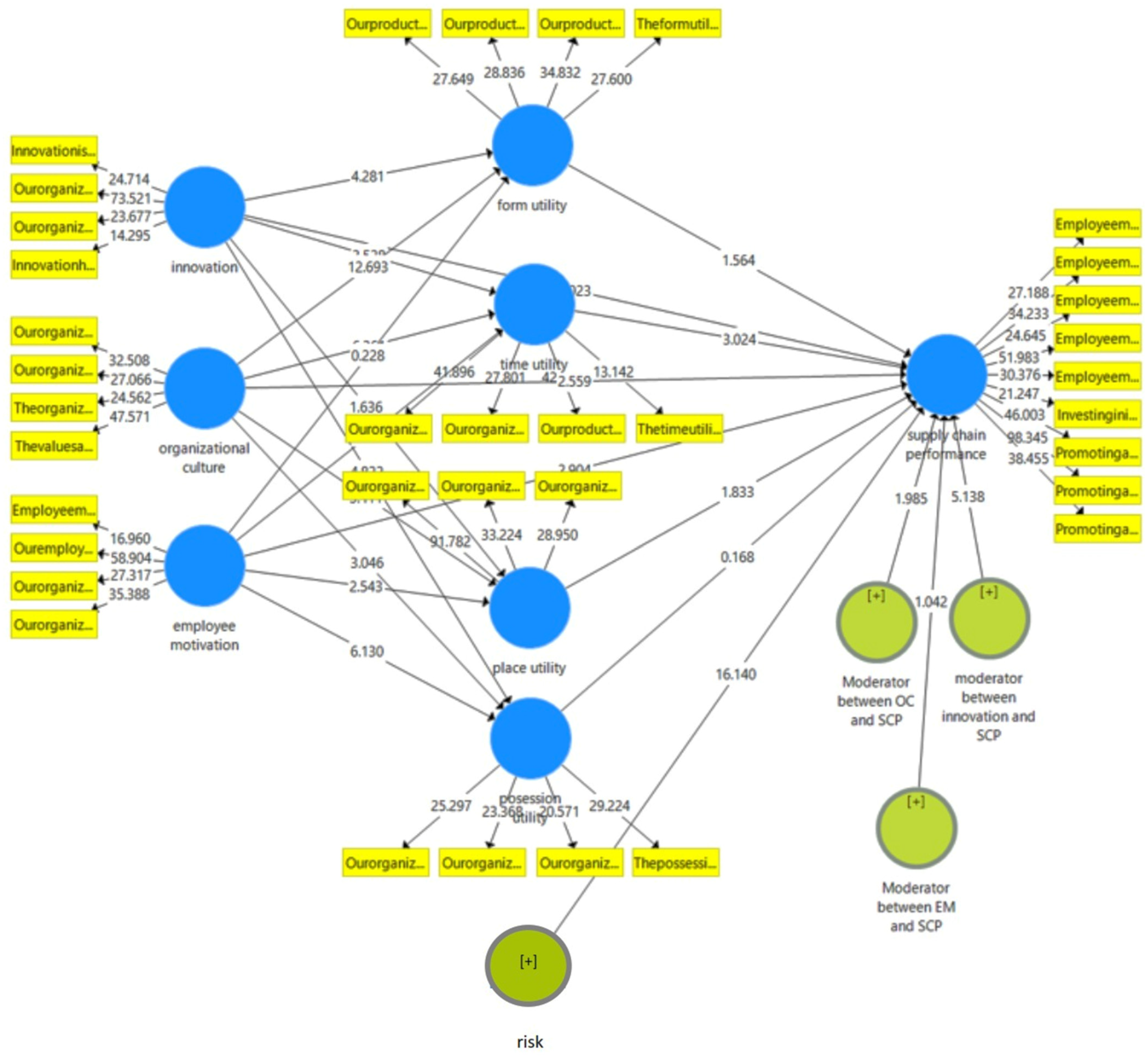
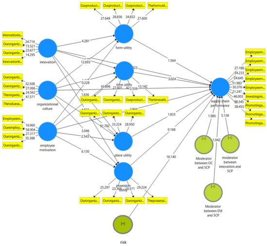
Figure 2 shows how the study analyzed the associations of variables by implementing a structural equation model, SEM. In Structural Equation Modelling, such relationships are established as highlighted in the diagram below. The loadings of the model are more than 0.7, indicating that no statement or indicator should be excluded from the research. This is an indication the variables underlying the model are appropriate for the key constructs being measured. In SEM, the loading refers to the association of the observed indicators and the constructs they represent.
Figure 2.
Structural equation model of phenomenon.
Due to the assumptions, it makes, structural equation modeling can only appropriately reflect data through confirmatory factor analysis. Confirmatory factor analysis (CFA) is employed in the estimation of measurement models within structural modeling. It examines the relationships between the observed indicators and the underlying conceptions. The model depicts the data correctly, presenting a reliable structure for the understanding of the phenomenon, provided the assumptions of the Structural Equation Modelling (SEM) are met.
SEM is useful in analyzing variable relationships and their consequences. This approach allows researchers to study complex relationships and interdependencies of variables that help them understand the phenomenon. With Structural Equation Modelling (SEM), scholars can test direct correlations between variables, indirect relationships, and mediating impacts.
Correlation analysis:
As shown in Table 3, the analysis has depicted how employee motivation at a moderate level enhances these utility characteristics, influencing consumer perceptions of product value and operational efficiency. However, employee motivation was negatively correlated with supply chain performance, showing inefficiencies in translating motivated efforts into supply chain outcomes.
Table 3.
Correlation analysis for the phenomenon using Spearman rank.
Form, possession, and time utility benefit from innovation, but place utility is minor. This shows innovation’s selective impact on utility dimensions, necessitating strategic concentration on its strongest effects.
Mixed results on organizational culture. It favorably correlates with shape and time usefulness but negatively with supply chain performance. In the Egyptian FMCG sector, rigid hierarchical structures and reluctance to change may hamper organizational adaptation and external collaboration, reducing supply chain efficiency.
Time utility mediates supply chain performance and employee engagement, innovation, and corporate culture. Its vital function in relating organizational characteristics to performance results is clear. SEM analysis shows that indicator loadings exceed 0.7, confirming this framework’s appropriateness and model robustness.
Table 4 shows how risk moderates organizational characteristics and supply chain performance. The findings show that risk considerably moderates the connections between organizational culture, innovation, and supply chain performance. Risk did not moderate employee motivation and supply chain performance.
Table 4.
Coefficients of estimates of structural equation model.
The results highlight the complicated relationship between organizational culture, innovation, and risk in Egyptian FMCG. Organizational culture adds to utility dimensions, but its negative link with supply chain performance highlights the need to remove cultural rigidity and promote adaptation. Innovation improves supply chain performance but requires firms to mitigate external and dynamic risks.
Table 5 shows that time utility partially mediated these correlations, demonstrating its importance in translating labor drive, innovation, and organizational practices into supply chain outcomes. These findings emphasize the importance of time utility and risk considerations in supply chain strategies to improve operational efficiency and customer satisfaction.
Table 5.
Mediating effects in the proposed structural equation model.
The investigation shows that time utility partially mediates supply chain performance and organizational characteristics including employee motivation, creativity, and culture. Time utility measures how much customers value delivery speed and responsiveness, which affect customer happiness and operational efficiency. Statistics confirm the mediation effect of time utility, indicating strong innovation and organizational culture links. The time utility-mediated association between employee motivation and supply chain performance is weaker and needs further study to identify potential limits.
The findings show that time utility improves corporate alignment with supply chain outcomes and emphasizes the need for strategic delivery process optimization. Time utility is crucial, but other mediators or factors may further explain supply chain effectiveness. Further studies should examine these elements for a more complete picture.
Table 6 illustrate how utility variables greatly impact supply chain management efficiency. The R-squared coefficient of 0.673 shows that utility factors explain 67.3% of supply chain performance variability. This high score shows that the model captures critical supply chain performance aspects. It also implies that unknown variables may affect performance outcomes, requiring future research to strengthen the model.
Table 6.
Structural model measures of goodness of fit.
Innovation, business culture, and employee motivation affect supply chain effectiveness, but time utility is a key mediator. Its mediation role emphasizes the need to match operational procedures to consumer expectations for fast delivery and responsiveness. The model fits well, but adding mediating or moderating variables could improve it. Alternative models and more utility characteristics should be explored in future studies to better understand supply chain performance. Table 7 below summarizes the Hypothesis Testing.
Table 7.
Hypothesis Testing Summary.
5. Discussion
This study examines organizational characteristics and supply chain effectiveness, with economic utility mediating and perceived risk moderating. The data partially corroborate the expected correlations, suggesting complicated Egyptian FMCG dynamics. Innovation improves supply chain performance, but company culture, including hierarchical rigidity and change aversion, negatively impacts it. Employee motivation improves utility dimensions but has a lesser and sometimes negative link with supply chain performance, highlighting the complexity of these relationships.
Economic utility is crucial to relating organizational characteristics to supply chain success. Economic utility—form, time, place, and possession utility—transforms organizational efforts into performance benefits, according to the analysis. Innovations in products offers boost form utility, while prompt delivery and strategic distribution promote time and place utility. Organizational policies should align with utility dimensions to maximize supply chain outcomes (Li et al., 2015; Sweeney & Soutar, 2001). However, time utility is the most important mediator, confirming its significance as a significant driver of customer happiness and operational efficiency.
Perceived risk strongly moderates organizational characteristics and supply chain performance. Innovation and employee engagement improve supply chain results, but financial, social, and performance risks reduce them. To reduce uncertainty and maintain performance, organizations must apply rigorous risk management techniques (Alshurideh et al., 2022; Singh, 2020). Addressing consumer worries about financial or delivery risks can help firms sustain innovation and employee engagement.
The results partially match global benchmarks. Cultural flexibility boosts supply chain performance in developed markets (Mentzer et al., 2008). In the Egyptian FMCG sector, organizational culture’s negative effects reflect structural issues such as restricted external collaboration and centralized decision-making. Comparative studies in emerging markets may help promote cultural flexibility to solve these difficulties.
The report provides supply chain managers with practical advice. First, firms should encourage innovation and employee motivation to improve supply chain performance. Create a positive work environment and encourage creativity to respond to market demands. Second, managers should optimize economic utility by improving product offerings, delivery schedules, and distribution networks to create consumer value (Cho et al., 2012). Finally, risk management is essential. Addressing financial, social, and performance risks reduces uncertainty and maintains organizational effectiveness (Pizam et al., 2024).
While this study does offer valuable insights into the interaction among organizational factors, economic utility, and perceived risk in supply chain performance, there are some limitations. The first limitation concerns the dependence on self-reporting by supply chain professionals, in which social desirability bias and common method bias in survey research might lead to a possible distortion of the findings. Future studies could help to mitigate this by including objective performance metrics, such as financial records or supply chain efficiency indices, to complement the survey data.
Second, by focusing on the Egyptian FMCG sector, it brings in-depth insights that are critical to understanding the specific context insights and limits the generalizability of the findings to other industries or geographical regions that differ both economically and culturally. Further expansion to cover additional sectors would provide comparative insight that strengthens the conclusion derived from this research.
Third, this study is cross-sectional in design and hence not able to provide inferences on the causality relationship between organizational factors and supply chain outcomes. Longitudinal or experimental designs, in future research, are perhaps going to help disentangle temporal dynamics and causal linkages—like how economic utility develops into a mediating factor through varied organizational practices and with diverse external risks.
Lastly, although this study has underlined the moderating role of perceived risk, it has not explored in detail the interactions between specific risk dimensions and the components of economic utility. Hence, future research could adopt a multilevel approach toward explicating these interactions and thus provide granular recommendations to mitigate perceived risks in complex supply chain systems.
Addressing such limitations, the theoretical contributions of the present study will provide a base on which future research can build on and offer insights into actions practitioners may take to optimize supply chain performance in their particular contexts.
Finally, this paper contributes both theoretically and practically to the existing literature by unveiling the mechanisms through which organizational characteristics have an influence on supply chain performance. The findings will advance the theoretical understanding of economic utility as a mediating factor and perceived risk as a moderating factor in a supply chain context.
This study theoretically extends the existing frameworks by integrating the dimensions of economic utility—form, time, place, and possession utility—into the relationship between organizational factors and supply chain performance. It explains how organizational innovation enhances form utility through value-added processes, how a collaborative culture improves time and place utility via efficient distribution networks, and how employee motivation drives possession utility through seamless customer experiences. These insights complement and extend existing theories of supply chain value creation, such as those by ref. (Sweeney & Soutar, 2001)and ref. (Cho et al., 2012), by putting into focus the interplay between organizational characteristics and supply chain dynamics.
This study, therefore, identifies perceived risk as a moderating variable and highlights the role it plays in the amplification or attenuation of the influence of organizational factors on supply chain performance. For instance, a high level of financial or performance risk might undermine the positive effects of innovation in supply chain outcomes, as suggested by our findings. This provides a nuanced understanding of the literature in risk management by pointing to certain specific risk dimensions—financial, social, and performance—that organizations need to address if they are to realize the full potential of their supply chain strategies.
From a practical perspective, these findings provide actionable recommendations for supply chain managers and decision-makers. Companies should therefore focus on building a culture of innovation and collaboration that will enhance the dimensions of economic utility. Investments in leading-edge technologies that improve product customization—form utility—and predictive analytics that optimize delivery schedules—time utility—can lead to substantial performance improvements in the supply chain. With this, managers must build strong mitigation strategies for the risk: open communication, systems for quality assurance, and flexible policies that will diminish the risk perceived by people and build trust with stakeholders.
Such findings are particularly relevant to the Egyptian FMCG sector, since the study highlights barriers to supply chain agility, including hierarchical rigidity and centralized decision-making. This has been overcome by furthering cultural flexibility and by decentralization of the organizations, in an attempt to better align organizational practices to dynamic market demand. This, furthermore, underlines the need to tailor the supply chain strategy according to sectoral peculiarities and therefore sets a road map for businesses operating within similar contexts in emerging markets.
This will therefore bridge theoretical developments with practical applications to equip organizations with tools capable of guiding them through complexities in supply chain management with a view to delivering sustainable performances in competitive and uncertain environments.
6. Conclusions
This research contributes to the literature on supply chain management by studying complex relationships between organizational characteristics and supply chain performance, with a focus on economic utility and perceived risk. This study finds that employee motivation, innovation, and corporate culture enhance supply chain effectiveness. This study also finds that these relationships are mediated by economic value and moderated by perceived risk, emphasizing complex dynamics.
This paper makes considerable theoretical contributions. First, it shows that organizational characteristics have a direct influence on supply chain performance and helps explain how organizational characteristics improve efficiency and effectiveness (Adams et al., 2021; Li et al., 2015). Second, by highlighting economic utility as a mediator, this study enhances the understanding of how organizational practices affect supply chain outcomes (Sweeney & Soutar, 2001). Third, it highlights the moderating function of perceived risk, revealing how hazards can affect the intensity and direction of organizational characteristics and supply chain performance (Alshurideh et al., 2022; Singh, 2020). This study offers managerial advice for supply chain performance improvement.
Creating an innovative culture, developing organizational culture, and inspiring personnel are crucial to supply chain success. It advocates the use of economic utility attributes such as form, time, place, and possession in enhancing consumer value and performance (Cho et al., 2012; Mentzer et al., 2008). This study also recommends the management of perceived risk. In order to reduce interruptions, organizations are supposed to develop effective risk management approaches that involve financial, social, performance, psychological, and convenience risks (Maziriri & Chuchu, 2017; Ngo et al., 2024). Therefore, this study discovers those areas of supply chain performance in which organizations improve by minimizing the organizational variables that involve economic utility and perceived risks. In the light of the discussion above, supply chain understanding was enhanced to have active methods for improving operational efficiencies within a business environment of intense competition.
Author Contributions
Conceptualization, A.B.M.M., A.A., Y.T.H., and M.S.E.-D.; methodology, A.B.M.M., A.A., Y.T.H., and M.S.E.-D.; software, A.B.M.M., A.A., Y.T.H., and M.S.E.-D.; validation A.B.M.M., A.A., Y.T.H., and M.S.E.-D.; analysis and interpretation of the data A.B.M.M., A.A., Y.T.H., and M.S.E.-D.; the drafting of the paper A.B.M.M., A.A., Y.T.H., and M.S.E.-D.; revising it critically for intellectual content A.B.M.M., A.A., Y.T.H., and M.S.E.-D.; funding acquisition, A.B.M.M., and A.A. All authors have read and agreed to the published version of the manuscript.
Funding
This research was funded by the Deanship of Scientific Research, Vice Presidency for Graduate Studies and Scientific Research, King Faisal University, Saudi Arabia [Project No. KFU250020].
Institutional Review Board Statement
The study was conducted according to the guidelines of the Declaration of Helsinki and approved by the deanship of the scientific research ethical committee, King Faisal University (project number: KFU250020, date of approval: 1 January 2025).
Informed Consent Statement
Informed consent was obtained from all subjects involved in the study.
Data Availability Statement
Data are available upon request from researchers who meet the eligibility criteria. Kindly contact the corresponding author privately through e-mail.
Conflicts of Interest
The authors declare no conflict of interest.
References
- Abdelmotaleb, M., Mohamed Metwally, A. B. E., & Saha, S. K. (2018). Exploring the impact of being perceived as a socially responsible organization on employee creativity. Management Decision, 56(11), 2325–2340. [Google Scholar] [CrossRef]
- Abdullah, A. A., & Wan, H. L. (2013). Relationships of non-monetary incentives, job satisfaction and employee job performance. International Review of Management and Business Research, 2(4), 1085. [Google Scholar]
- Adams, F. G., Gabler, C. B., & Landers, V. M. (2021). The hiearchical resource nature of green logistics competency. Journal of Business and Industrial Marketing, 36(8), 1474–1485. [Google Scholar] [CrossRef]
- Almaiah, M. A., Al-Rahmi, A., Alturise, F., Hassan, L., Lutfi, A., Alrawad, M., Alkhalaf, S., Al-Rahmi, W. M., Al-sharaieh, S., & Aldhyani, T. H. (2022). Investigating the effect of perceived security, perceived trust, and information quality on mobile payment usage through near-field communication (NFC) in Saudi Arabia. Electronics, 11(23), 3926. [Google Scholar] [CrossRef]
- Alnaim, M., & Metwally, A. B. (2024). Institutional pressures and environmental management accounting adoption: Do environmental strategy matter? Sustainability, 16(7), 3020. [Google Scholar] [CrossRef]
- Alshurideh, M., Kurdi, B., Alzoubi, H., Obeidat, B., Hamadneh, S., & Ahmad, A. (2022). The influence of supply chain partners’ integrations on organizational performance: The moderating role of trust. Uncertain Supply Chain Management, 10(4), 1191–1202. [Google Scholar] [CrossRef]
- Bagchi, P. K., Chun Ha, B., Skjoett-Larsen, T., & Boege Soerensen, L. (2005). Supply chain integration: A European survey. The International Journal of Logistics Management, 16(2), 275–294. [Google Scholar] [CrossRef]
- Basheer, M., Siam, M., Awn, A., & Hassan, S. (2019). Exploring the role of TQM and supply chain practices for firm supply performance in the presence of information technology capabilities and supply chain technology adoption: A case of textile firms in Pakistan. Uncertain Supply Chain Management, 7(2), 275–288. [Google Scholar] [CrossRef]
- Belhadi, A., Kamble, S. S., Venkatesh, M., Chiappetta Jabbour, C. J., & Benkhati, I. (2022). Building supply chain resilience and efficiency through additive manufacturing: An ambidextrous perspective on the dynamic capability view. International Journal of Production Economics, 249, 108516. [Google Scholar] [CrossRef]
- Buhaya, M. I., & Metwally, A. B. M. (2024a). Green intellectual capital and green supply chain performance: Do external pressures matter? Cogent Business and Management, 11(1), 2349276. [Google Scholar] [CrossRef]
- Buhaya, M. I., & Metwally, A. B. M. (2024b). The interplay between digital technologies and sustainable performance: Does lean manufacturing matter? Sustainability, 16(22), 10002. [Google Scholar] [CrossRef]
- Büyüközkan, G., & Göçer, F. (2018). Digital supply chain: Literature review and a proposed framework for future research. Computers in Industry, 97, 157–177. [Google Scholar] [CrossRef]
- Byrne, B. M. (2013). Structural equation modeling with Mplus: Basic concepts, applications, and programming. Routledge. [Google Scholar]
- Cases, A.-S. (2002). Perceived risk and risk-reduction strategies in Internet shopping. The International Review of Retail, Distribution and Consumer Research, 12(4), 375–394. [Google Scholar] [CrossRef]
- Cho, D. W., Lee, Y. H., Ahn, S. H., & Hwang, M. K. (2012). A framework for measuring the performance of service supply chain management. Computers and Industrial Engineering, 62(3), 801–818. [Google Scholar] [CrossRef]
- Cousins, P. D., & Menguc, B. (2006). The implications of socialization and integration in supply chain management. Journal of Operations Management, 24(5), 604–620. [Google Scholar] [CrossRef]
- de Treville, S., Shapiro, R. D., & Hameri, A.-P. (2004). From supply chain to demand chain: The role of lead time reduction in improving demand chain performance. Journal of Operations Management, 21(6), 613–627. [Google Scholar] [CrossRef]
- Dirwan, D., Rajindra, R., Farid, F., Henni, M., Nursiah, N., & Ali, S. (2024). The influence of organizational culture, organizational commitment, on motivation and job satisfaction of employees and lecturers at muhammadiyah university of palu. International Journal of Health, Economics, and Social Sciences (IJHESS), 6(3), 904–918. [Google Scholar] [CrossRef]
- Elrod, C., Murray, S., & Bande, S. (2013). A review of performance metrics for supply chain management. Engineering Management Journal, 25(3), 39–50. [Google Scholar] [CrossRef]
- Gautam, D. K., & Basnet, D. (2021). Organizational culture for training transfer: The mediating role of motivation. International Journal of Organizational Analysis, 29(3), 769–787. [Google Scholar] [CrossRef]
- Gunasekaran, A., Patel, C., & McGaughey, R. E. (2004). A framework for supply chain performance measurement. International Journal of Production Economics, 87(3), 333–347. [Google Scholar] [CrossRef]
- Halim, Y. T., & Habib, E. E. (2020, September 2–4). Hospitality industry integrated internal stream supply chain: Applied study on the hotels in Egypt. Annual International Conference of the British Academy of Management (BAM), Online Event. [Google Scholar]
- Hejazi, M. (2022). The association between organizational performance and supply chain man-agement practices. Uncertain Supply Chain Management, 10(4), 1219–1232. [Google Scholar] [CrossRef]
- Hera, A., Al Rian, A., Faruque, M. O., Sizan, M. M. H., Khan, N. A., Rahaman, M. A., & Ali, M. J. (2024). Leveraging information systems for strategic management: Enhancing decision-making and organizational performance. American Journal of Industrial and Business Management, 14(8), 1045–1061. [Google Scholar] [CrossRef]
- Hong, J., Guo, P., Chen, M., & Li, Y. (2022). The adoption of sustainable supply chain management and the role of organisational culture: A Chinese perspective. International Journal of Logistics Research and Applications, 25(1), 52–76. [Google Scholar] [CrossRef]
- Hu, L. T., & Bentler, P. M. (1999). Cutoff criteria for fit indexes in covariance structure analysis: Conventional criteria versus new alternatives. Structural Equation Modeling: A Multidisciplinary Journal, 6(1), 1–55. [Google Scholar] [CrossRef]
- Huong Tran, T. T., Childerhouse, P., & Deakins, E. (2016). Supply chain information sharing: Challenges and risk mitigation strategies. Journal of Manufacturing Technology Management, 27(8), 1102–1126. [Google Scholar] [CrossRef]
- Iftikhar, A., Purvis, L., Giannoccaro, I., & Wang, Y. (2023). The impact of supply chain complexities on supply chain resilience: The mediating effect of big data analytics. Production Planning and Control, 34(16), 1562–1582. [Google Scholar] [CrossRef]
- Kline, R. B. (2023). Principles and practice of structural equation modeling. Guilford Publications. [Google Scholar]
- Kshetri, N. (2018). 1 Blockchain’s roles in meeting key supply chain management objectives. International Journal of Information Management, 39, 80–89. [Google Scholar] [CrossRef]
- Li, G., Fan, H., Lee, P. K. C., & Cheng, T. C. E. (2015). Joint supply chain risk management: An agency and collaboration perspective. International Journal of Production Economics, 164, 83–94. [Google Scholar] [CrossRef]
- Lin, Z., Gu, H., Gillani, K. Z., & Fahlevi, M. (2024). Impact of green work–life balance and green human resource management practices on corporate sustainability performance and employee retention: Mediation of green innovation and organisational culture. Sustainability, 16(15), 6621. [Google Scholar] [CrossRef]
- Maziriri, E. T., & Chuchu, T. (2017). The conception of consumer perceived risk towards online purchases of apparel and an idiosyncratic scrutiny of perceived social risk: A review of literature. International Review of Management and Marketing, 7(3), 257–265. [Google Scholar]
- Mentzer, J. T., Stank, T. P., & Esper, T. L. (2008). Supply chain management and its relationship to logistics, marketing, production, and operations management. Journal of Business Logistics, 29(1), 31–46. [Google Scholar] [CrossRef]
- Metwally, A. B. M., Ali, H. A., Aly, S. A., & Ali, M. A. (2024). The Interplay between digital technologies, supply chain resilience, robustness and sustainable environmental performance: Does supply chain complexity matter? Sustainability, 16(14), 6175. [Google Scholar] [CrossRef]
- Metwally, A. B. M., Ali, S. A. M., & Mohamed, A. T. I. (2020, October 26–27). Resilience and agility as indispensable conditions for sustaining viable supply chain during pandemics: The case of Bahrain. 2020 International Conference on Data Analytics for Business and Industry: Way Towards a Sustainable Economy (ICDABI), Sakheer, Bahrain. [Google Scholar]
- Min, H., & Zhou, G. (2002). Supply chain modeling: Past, present and future. Computers and Industrial Engineering, 43(1), 231–249. [Google Scholar] [CrossRef]
- Moon, M. J. (2000). Organizational commitment revisited in new public management: Motivation, organizational culture, sector, and managerial level. Public Performance and Management Review, 24(2), 177–194. [Google Scholar] [CrossRef]
- Muduli, K. K., Luthra, S., Kumar Mangla, S., Jabbour, C. J. C., Aich, S., & de Guimarães, J. C. F. (2020). Environmental management and the “soft side” of organisations: Discovering the most relevant behavioural factors in green supply chains. Business Strategy and the Environment, 29(4), 1647–1665. [Google Scholar] [CrossRef]
- Ngo, V. M., Quang, H. T., Hoang, T. G., & Binh, A. D. T. (2024). Sustainability-related supply chain risks and supply chain performances: The moderating effects of dynamic supply chain management practices. Business Strategy and the Environment, 33(2), 839–857. [Google Scholar] [CrossRef]
- Nylén, D., & Holmström, J. (2015). Digital innovation strategy: A framework for diagnosing and improving digital product and service innovation. Business Horizons, 58(1), 57–67. [Google Scholar] [CrossRef]
- Oliver, S., & Reddy Kandadi, K. (2006). How to develop knowledge culture in organizations? A multiple case study of large distributed organizations. Journal of Knowledge Management, 10(4), 6–24. [Google Scholar] [CrossRef]
- Paais, M., & Pattiruhu, J. R. (2020). Effect of motivation, leadership, and organizational culture on satisfaction and employee performance. The Journal of Asian Finance, Economics, and Business, 7(8), 577–588. [Google Scholar] [CrossRef]
- Pizam, A., Ozturk, A. B., Hacikara, A., Zhang, T., Balderas-Cejudo, A., Buhalis, D., Fuchs, G., Hara, T., Meira, J., Revilla, R. G. M., Sethi, D., Shen, Y., & State, O. (2024). The role of perceived risk and information security on customers’ acceptance of service robots in the hotel industry. International Journal of Hospitality Management, 117, 103641. [Google Scholar] [CrossRef]
- Rasool, S. F., Samma, M., Wang, M., Zhao, Y., & Zhang, Y. (2019). How human resource management practices translate into sustainable organizational performance: The mediating role of product, process and knowledge innovation. Psychology Research and Behavior Management, 12, 1009–1025. [Google Scholar] [CrossRef]
- Roberta Pereira, C., Christopher, M., & Lago Da Silva, A. (2014). Achieving supply chain resilience: The role of procurement. Supply Chain Management: An International Journal, 19(5/6), 626–642. [Google Scholar] [CrossRef]
- Saeed, K., Malhotra, M., & Abdinnour, S. (2024). Enhancing supply chain agility through information systems artifacts and process standardization: An empirical assessment. Journal of Systems and Information Technology, 26(3), 337–362. [Google Scholar] [CrossRef]
- Saxena, P. K., Seetharaman, A., & Shawarikar, G. (2024). factors that influence sustainable innovation in organizations: A systematic literature review. Sustainability, 16(12), 4978. [Google Scholar] [CrossRef]
- Sharma, S., Prakash, G., Kumar, A., Mussada, E. K., Antony, J., & Luthra, S. (2021). Analysing the relationship of adaption of green culture, innovation, green performance for achieving sustainability: Mediating role of employee commitment. Journal of Cleaner Production, 303, 127039. [Google Scholar] [CrossRef]
- Singh, N. P. (2020). Managing environmental uncertainty for improved firm financial performance: The moderating role of supply chain risk management practices on managerial decision making. International Journal of Logistics Research and Applications, 23(3), 270–290. [Google Scholar] [CrossRef]
- Solaimani, S., & van der Veen, J. (2022). Open supply chain innovation: An extended view on supply chain collaboration. Supply Chain Management: An International Journal, 27(5), 597–610. [Google Scholar] [CrossRef]
- Sweeney, J. C., & Soutar, G. N. (2001). Consumer perceived value: The development of a multiple item scale. Journal of Retailing, 77(2), 203–220. [Google Scholar] [CrossRef]
- Tseng, M.-L., & Chiu, A. S. F. (2013). Evaluating firm’s green supply chain management in linguistic preferences. Journal of Cleaner Production, 40, 22–31. [Google Scholar] [CrossRef]
- Vonderembse, M. A., Uppal, M., Huang, S. H., & Dismukes, J. P. (2006). Designing supply chains: Towards theory development. International Journal of Production Economics, 100(2), 223–238. [Google Scholar] [CrossRef]
- Warrick, D. D. (2017). What leaders need to know about organizational culture. Business Horizons, 60(3), 395–404. [Google Scholar] [CrossRef]
Disclaimer/Publisher’s Note: The statements, opinions and data contained in all publications are solely those of the individual author(s) and contributor(s) and not of MDPI and/or the editor(s). MDPI and/or the editor(s) disclaim responsibility for any injury to people or property resulting from any ideas, methods, instructions or products referred to in the content. |
© 2025 by the authors. Licensee MDPI, Basel, Switzerland. This article is an open access article distributed under the terms and conditions of the Creative Commons Attribution (CC BY) license (https://creativecommons.org/licenses/by/4.0/).

