Six-Dimensional Collaboration Innovative Training and Practice for Interdisciplinary Outstanding Graduate Students Based on Employment-Driven Approach
Abstract
1. Introduction
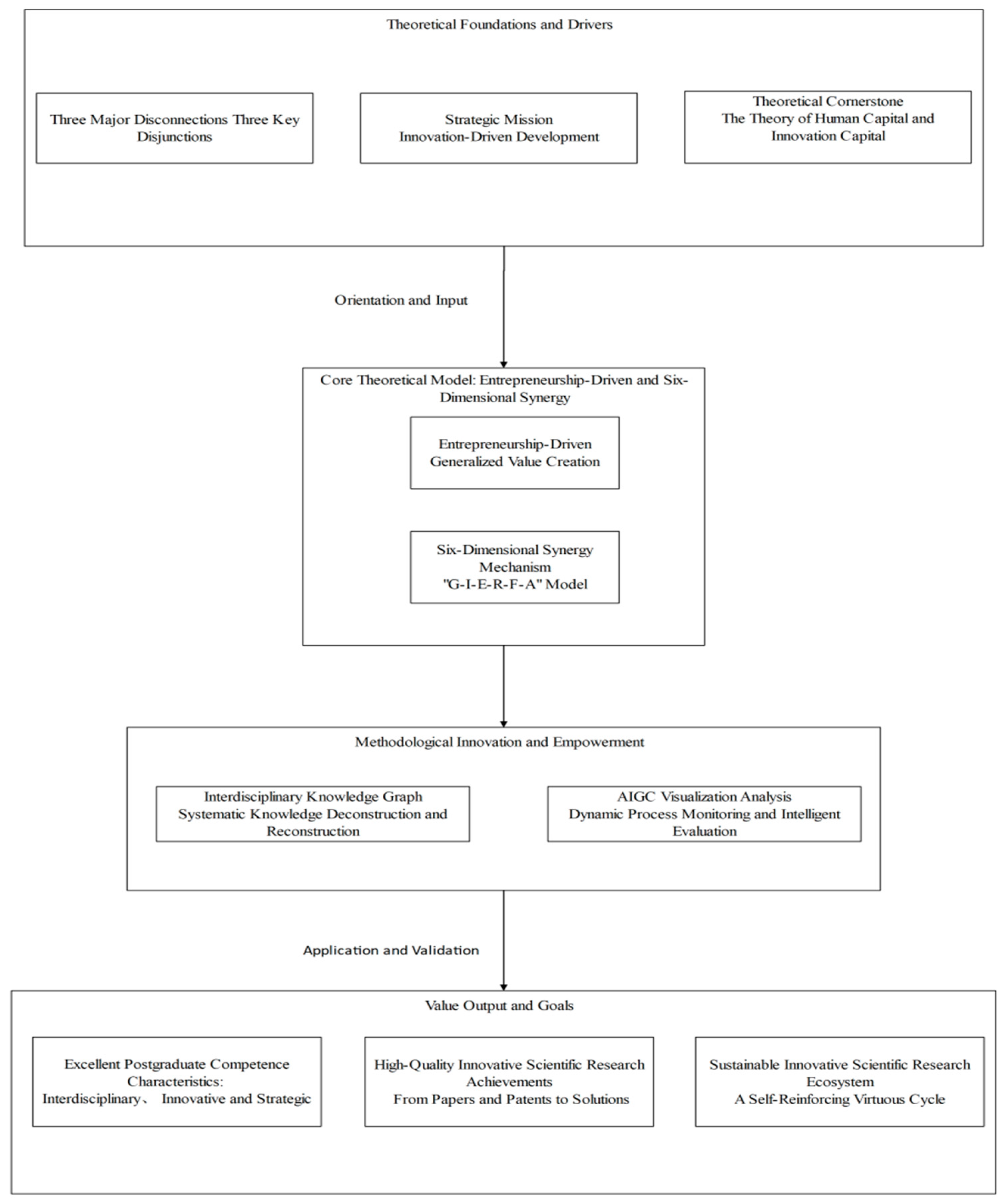
1.1. Research Background and Problem Statement
1.2. Review of Domestic and International Research Status
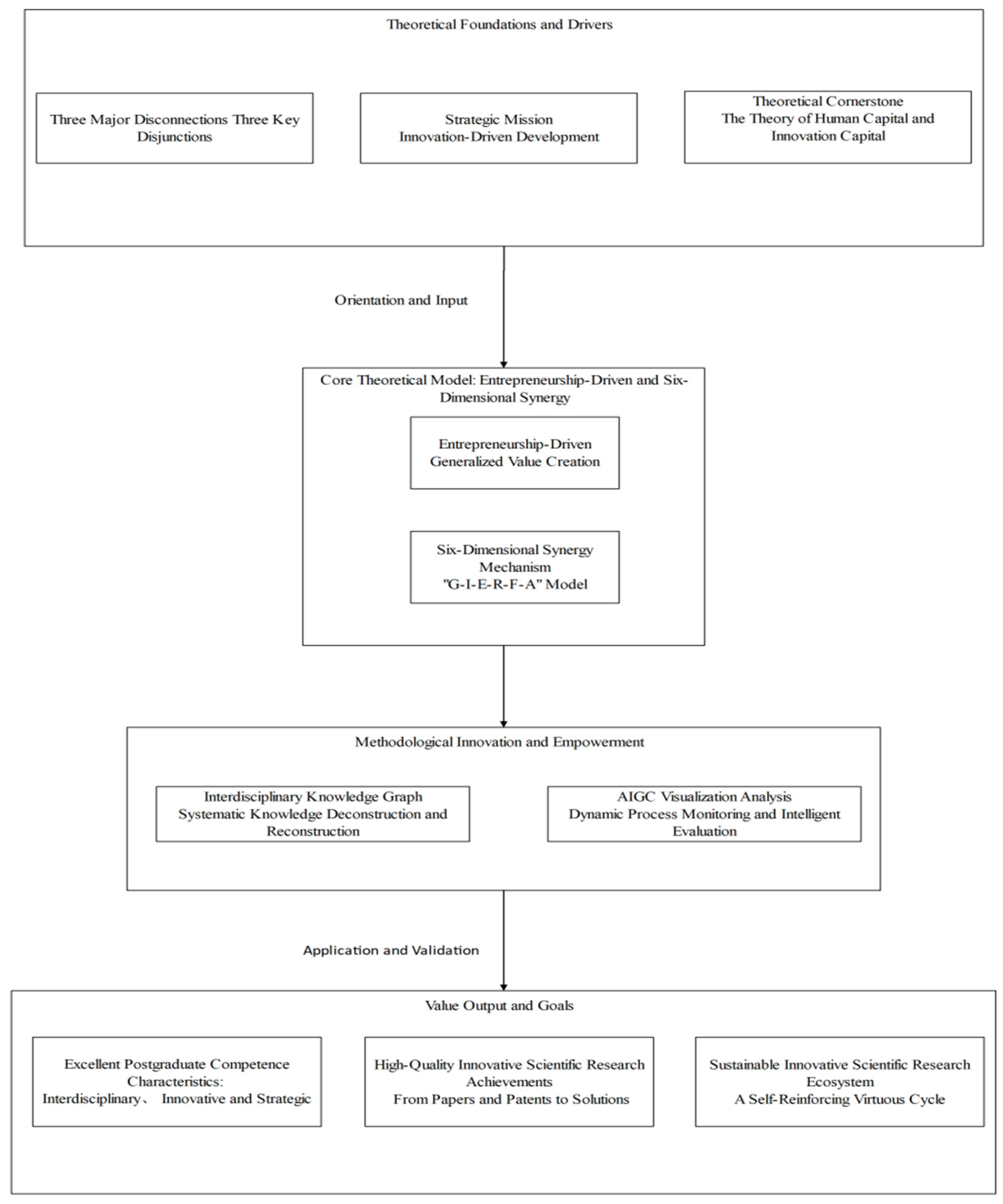
1.3. Research Content and Framework
2. Theoretical Foundation and Core Conceptual Framework
2.1. Psychological Theory
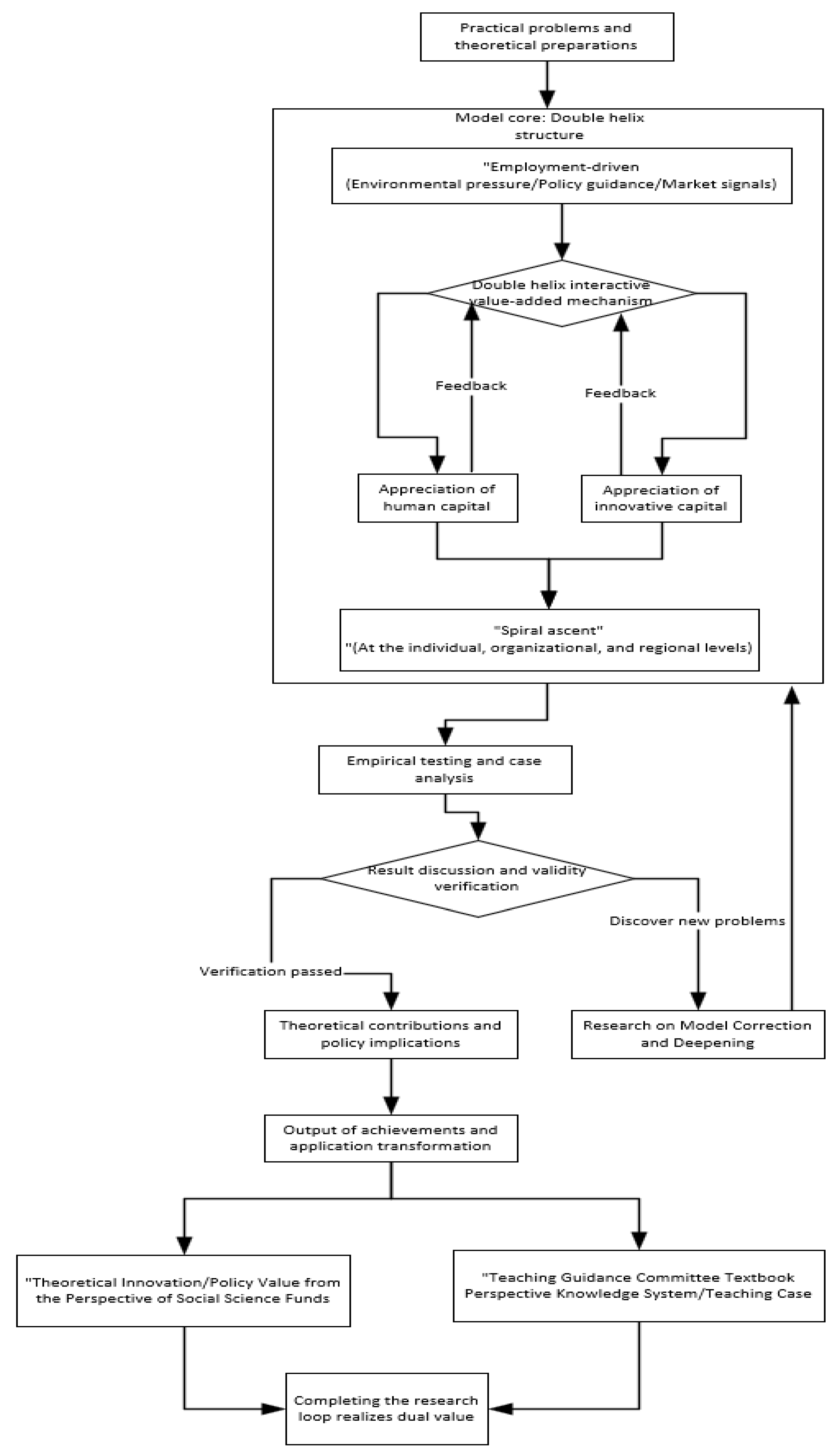
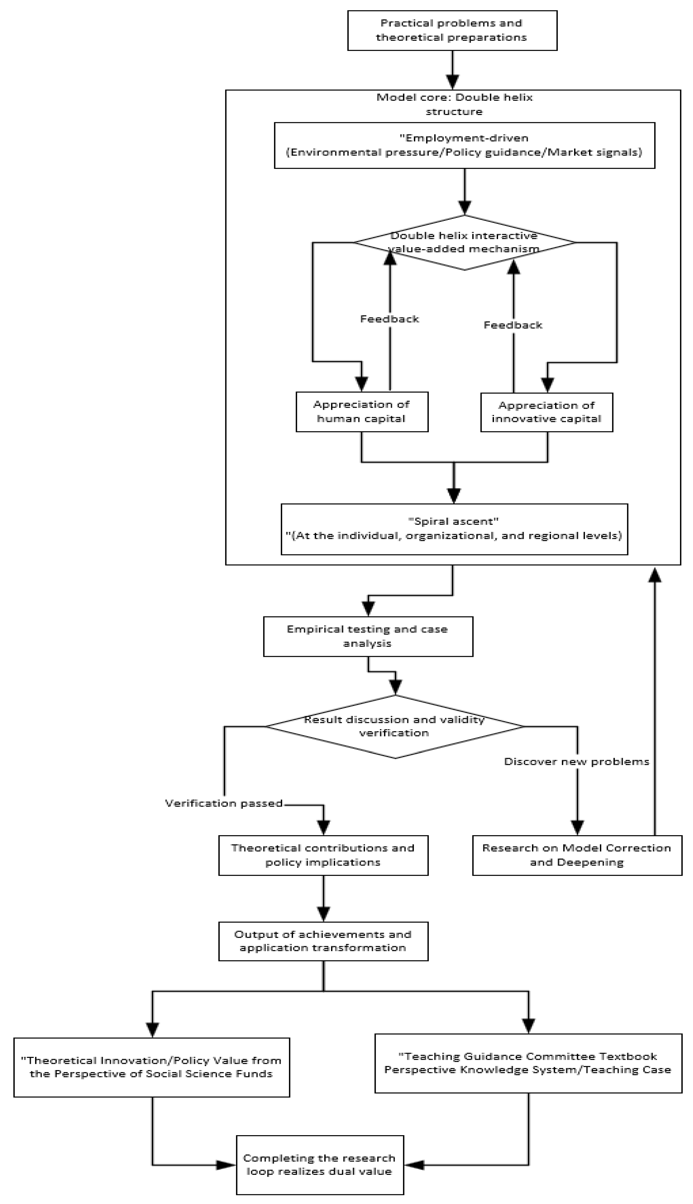
2.2. Core Concept Framework: The Dual Spiral Value Model of Human Capital and Innovation Capital Under “Employment-Driven”
2.3. Decomposition of the Connotation of Dual Capital Theory and Analysis of Mutual Benefits
2.4. Integration and Innovation of Theory: The Theoretical Logic of "Employment-Driven" as the Core Feedback Mechanism of the System
2.5. Coupling Mechanism of Human Capital and Financial Capital
2.6. The Growth Pattern of Outstanding Medical–Engineering Talents
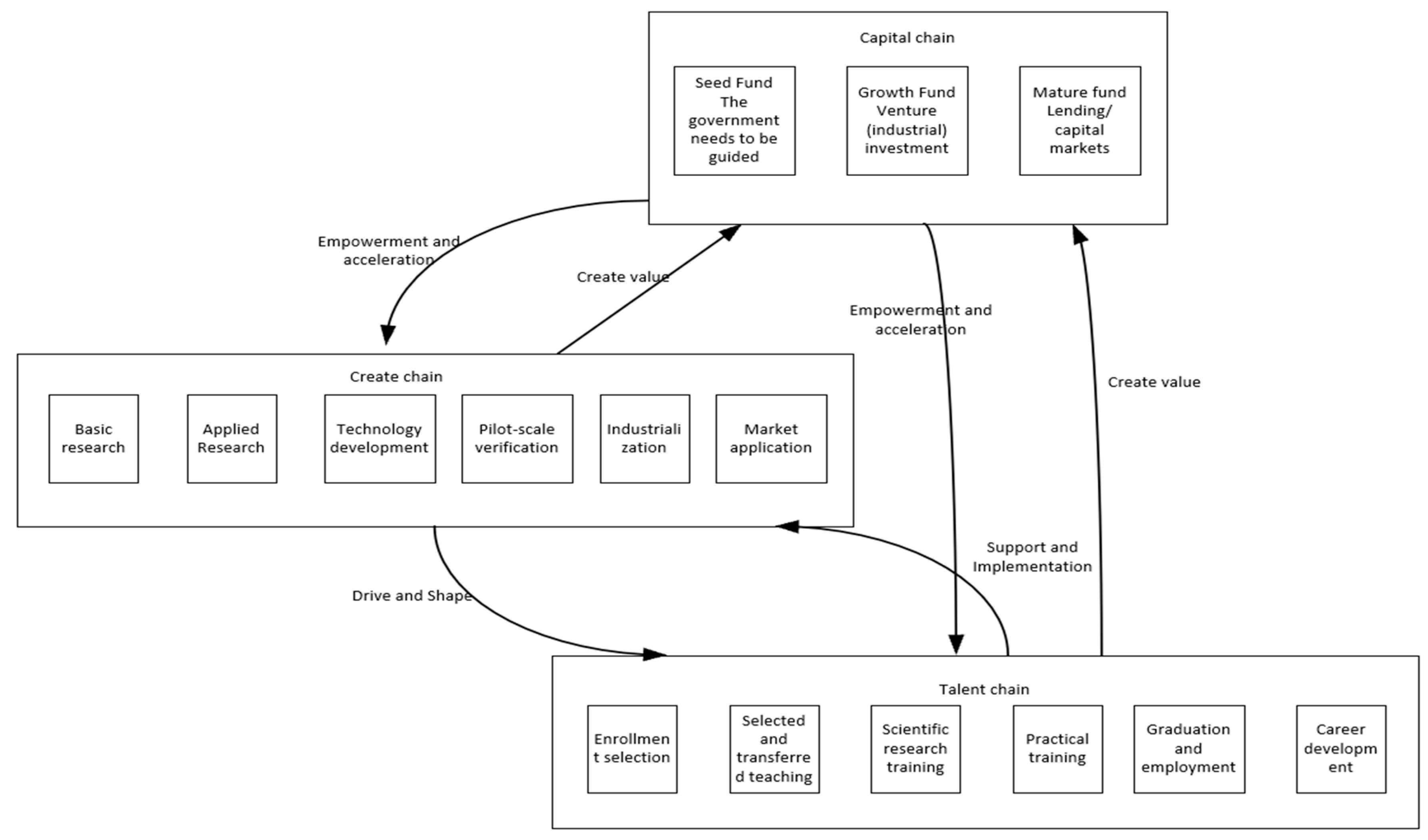
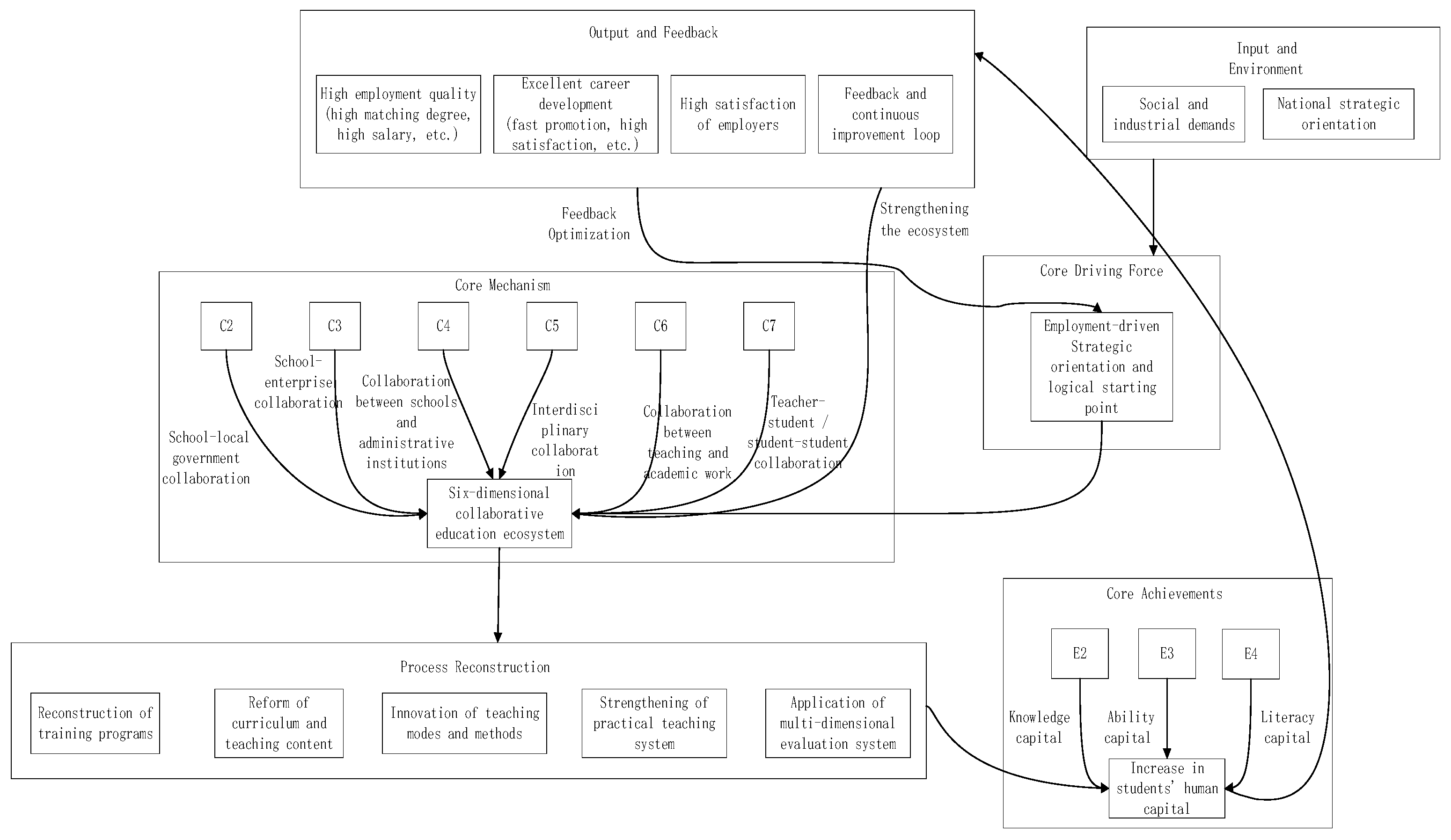
3. Construction of Graduate Education Model for Biomedical Engineering Integration: “Employment-Driven—Six-Dimensional Collaboration”
3.1. Definition of Core Concepts
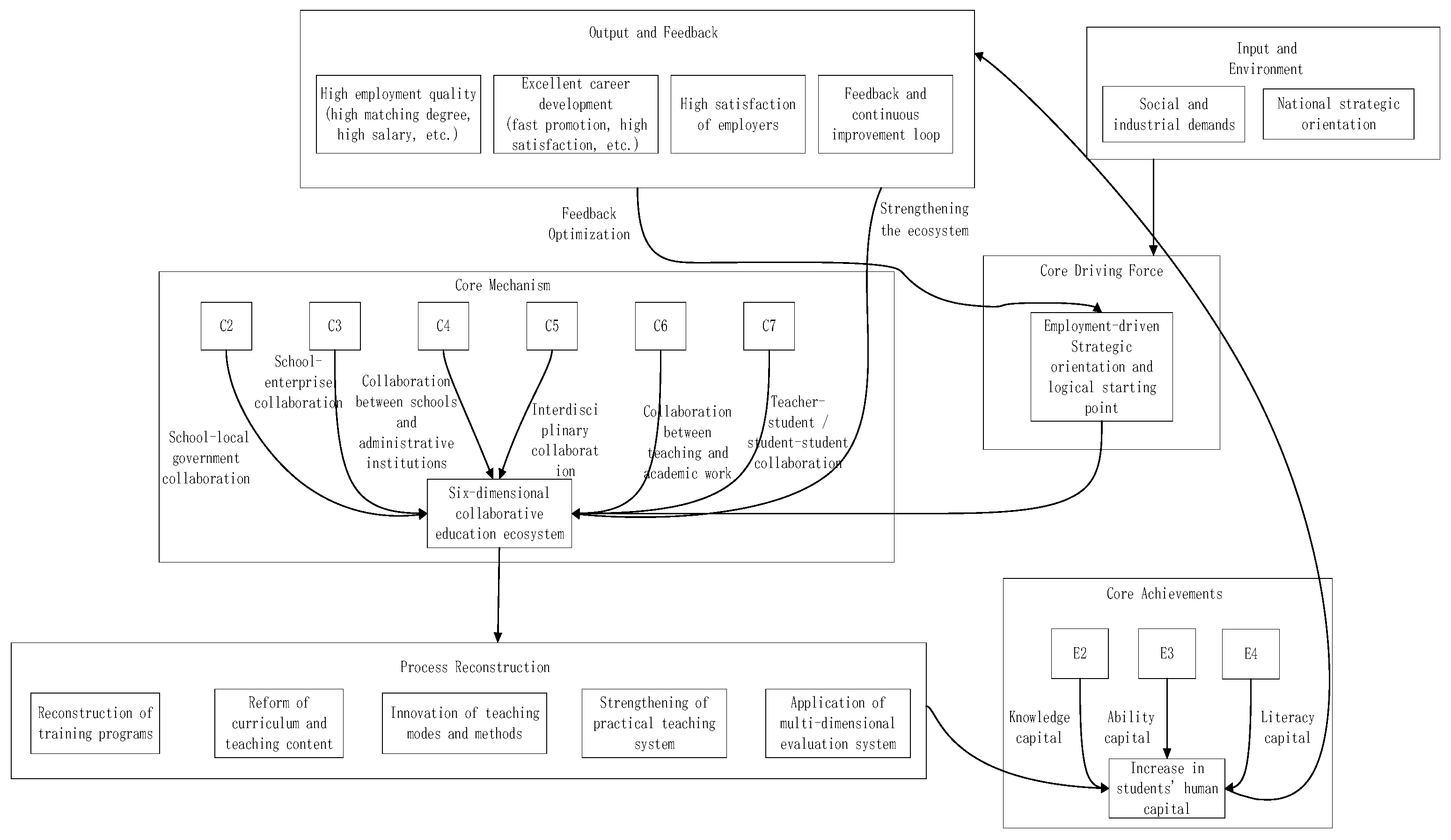
3.2. Six-Dimensional Synergy Model and Operating Mechanism
3.2.1. Six-Dimensional Synergy Model
3.2.2. Design of Six-Dimensional Collaborative Operation Mechanism
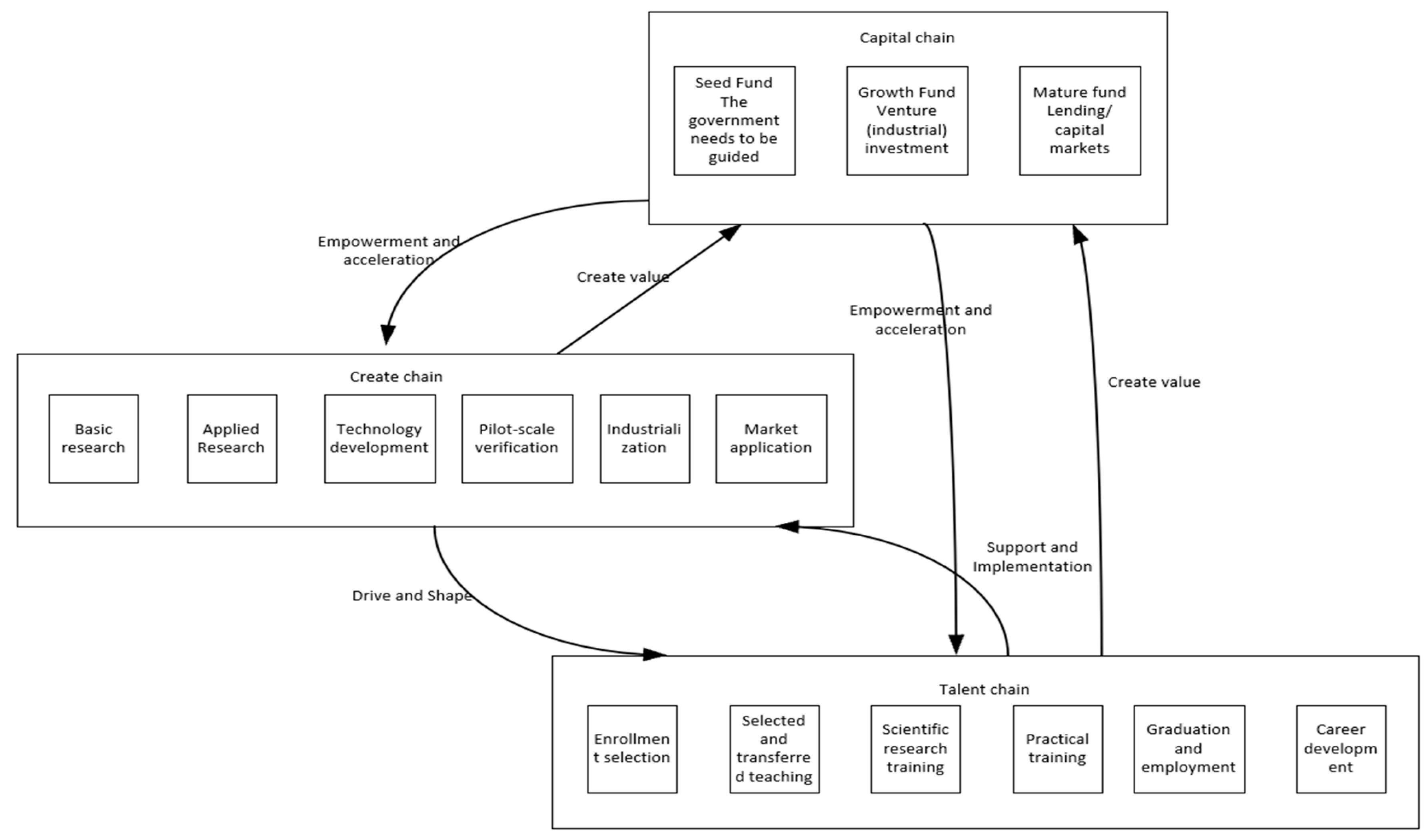
3.3. The Financial Capital Pulling Effect of “Equity Financing”
3.4. “Six-Dimensional Synergy” Subject Functions and Capital Empowerment
3.5. The Synergistic Mechanism of Research and Development Ecosystem Construction and the Cultivation of High-Level Medical Engineering Integration Talents
4. Construction of Evaluation Index System Based on Employment Output
4.1. Design Principles and Framework of the Evaluation System
4.1.1. Design Principles of the Evaluation System
4.1.2. “Employment-Driven–Six-Dimensional Synergy–Capital Appreciation” Theoretical Framework
4.2. Evaluation Dimensions and Indicators
4.2.1. Dimension and Indicators of Individual Human Capital Growth
4.2.2. Processual Synergy Dimension and Indicators
4.2.3. Outcome-Oriented Output Dimension and Indicators
4.3. Evaluation Method
4.4. Core Evaluation Indicators and Measurement Methods
4.5. Evaluation Implementation Process and Result Application
4.6. Application and Effect Analysis of the Multi-Dimensional Evaluation System in This Project
4.7. The Originality of This Research
4.8. The Value of This Study’s Literature Promotion
5. Empirical Research
5.1. Ethical Gap Survey Questionnaire
- Questionnaire Instructions:
- ① This questionnaire is designed based on the “Universal Declaration of Human Rights”, “International Human Rights Conventions”, and relevant ethical guidelines, aiming to collect objective feedback on research ethics;.
- ② The questionnaire is filled out anonymously. All information will be used for improving research ethics and will be strictly kept confidential;.
- ③ Please provide a truthful response based on your actual situation when filling out. Supplementary detailed opinions can be attached if necessary.
- ④ Personnel filling out the questionnaire: □ Research participant □ Research team member □ Ethical review expert □ Other (please specify: ______).
- Filling date: Year Month Day.
5.2. Case Study: "Six-Dimensional Synergy" Ecological Construction
5.3. Implementation Path and Policy Suggestions
5.3.1. Phased Implementation Path
5.3.2. Key Policy Support Suggestions
5.4. Risk Warning and Prevention Mechanism
6. Conclusions and Outlook
6.1. Research Conclusions
6.2. Theoretical Contributions and Practical Implications of the Research
6.3. Research Limitations and Future Prospects
Author Contributions
Funding
Institutional Review Board Statement
Informed Consent Statement
Data Availability Statement
Conflicts of Interest
Appendix A. Interview Guidelines
Appendix A.1. Survey Design
- Government Policy Support (G):
- The government provides special funds for postgraduate education.
- Tax incentives encourage corporate participation.
- Cross-departmental coordination mechanisms enhance GIURFA collaboration.
- Enterprise Participation (I):
- Co-develop postgraduate curricula with universities.
- Provide postgraduate internships.
- Assign technical experts as mentors.
- University Resource Investment (U):
- Allocate sufficient funding for postgraduate programs.
- Recruit high-caliber faculty.
- Build advanced labs and research platforms.
- Research Institution Collaboration (R):
- Co-publish papers with universities.
- Establish joint laboratories.
- Offer research project opportunities.
- Financial Capital Involvement (F):
- Venture capital for postgraduate innovation projects.
- Corporate scholarships for outstanding students.
- Low-interest loans for training.
- Application Scenario Embedding (A):
- Postgraduates engage in real industry projects.
- Solve practical problems during internships.
- Align training with cutting-edge industry needs.
- Training Quality:
- High postgraduate employment rates.
- High-impact publications/patents during studies.
- High employer satisfaction with graduates.
Appendix A.2. Data Analysis Details
- Sample Size: 300–500 (10× measurement items).
- Survey Distribution: Target diverse stakeholders (universities, corporations, postgraduates).
- Reliability and Validity:
- Reliability: Cronbach’s α > 0.7 (e.g., α = 0.85 for G).
- Validity:
- Convergent: AVE > 0.5 (e.g., AVE = 0.62 for I).
- Discriminant: AVE square roots > inter-variable correlations.
- Fit indices: χ2/df < 3, RMSEA < 0.08, CFI/TLI > 0.90 (e.g., RMSEA = 0.06, CFI = 0.93).
- Path Analysis and Mediation:
- ML estimation for path coefficients (e.g., G → I: β = 0.45, p = 0.001).
- Bootstrap mediation tests (5000 resamples) (e.g., F mediates U → Training Quality: β = 0.28, p = 0.003).
- Adjust based on Modification Indices (MI) (e.g., correlate residuals of U and R).
Appendix A.3. Presentation of Results
- Path Coefficient Table: Standardized coefficients and significance.
- Mediation Effects Table: Direct, indirect, and total effects.
- Model Diagram: SEM diagram with AMOS/Mplus, highlighting significant paths.
Appendix A.4. Tools and Software
Appendix B. Case Illustration



References
- Ab Hamid, M. R. B. (2015). Value-based performance excellence model for higher education institutions. Quality & Quantity, 49(5), 1919–1944. [Google Scholar]
- Altbach, P. G., Gumport, P. J., & Berdahl, R. O. (2011). American higher education in the twenty-first century: Social, political, and economic challenges. Jhu Press. [Google Scholar]
- Bieber, S. (2023). Water treatment equipment for in-center hemodialysis. In Handbook of dialysis therapy (pp. 80–92). Elsevier. [Google Scholar]
- Brown, R., & Brown, R. (2011). Higher education and the market. Routledge. [Google Scholar]
- Cai, Y., & Lönnqvist, A. (2022). Overcoming the barriers to establishing interdisciplinary degree programmes: The perspective of managing organisational innovation. Higher Education Policy, 35(4), 946–968. [Google Scholar] [CrossRef]
- Chen, L., Zhang, S., Duan, Y., Song, X., Chang, M., Feng, W., & Chen, Y. (2024). Silicon-containing nanomedicine and biomaterials: Materials chemistry, multi-dimensional design, and biomedical application. Chemical Society Reviews, 53(3), 1167–1315. [Google Scholar] [CrossRef] [PubMed]
- Chen, X., & Yuan, L. (2024, April 19–21). Integration of fragmented knowledge based on knowledge graph. 2024 5th International Conference on Education, Knowledge and Information Management (ICEKIM 2024), Chengdu, China. [Google Scholar]
- Chidozie, B., Ramos, A., Ferreira, J., & Ferreira, L. P. (2024). The Importance of digital transformation (5.0) in supply chain optimization: An empirical study. Production Engineering Archives, 30(1), 127–135. [Google Scholar] [CrossRef]
- Cudjoe, E. K. (2019). Digitalization of paper-based enterprise content and workflow in a public sector institution: A developing country case study. University of Ghana. [Google Scholar]
- Dalton, A., Wolff, K., & Bekker, B. (2022). Interdisciplinary research as a complicated system. International Journal of Qualitative Methods, 21, 16094069221100397. [Google Scholar] [CrossRef]
- Darling-Hammond, L. (2015). Getting teacher evaluation right: What really matters for effectiveness and improvement. Teachers College Press. [Google Scholar]
- Deiglmayr, A., & Schalk, L. (2015). Weak versus strong knowledge interdependence: A comparison of two rationales for distributing information among learners in collaborative learning settings. Learning and instruction, 40, 69–78. [Google Scholar] [CrossRef]
- Deng, W., Yao, R., Zhao, H., Yang, X., & Li, G. (2019). A novel intelligent diagnosis method using optimal LS-SVM with improved PSO algorithm. Soft Computing, 23(7), 2445–2462. [Google Scholar] [CrossRef]
- Ge, Z., Guo, W., Tao, Y., Li, S., Li, X., Liu, W., Meng, X., Yang, R., Xue, R., & Ren, Y. (2024). Ambient Moisture-Driven Self-Powered Iontophoresis Patch for Enhanced Transdermal Drug Delivery. Advanced Healthcare Materials, 13(27), 2401371. [Google Scholar] [CrossRef] [PubMed]
- Ge, Z., Guo, W., Tao, Y., Sun, H., Meng, X., Cao, L., Zhang, S., Liu, W., Akhtar, M. L., & Li, Y. (2023). Wireless and closed-loop smart dressing for exudate management and on-demand treatment of chronic wounds. Advanced Materials, 35(47), 2304005. [Google Scholar] [CrossRef] [PubMed]
- Guo, W., Xu, M., Tao, Y., Liu, W., Zhou, H., Guan, X., Yang, R., Ge, Z., Xue, R., & Zhang, Z. (2025). Integrated horizontal convective PCR system for clinical diagnostics. Science Advances, 11(32), eadx8434. [Google Scholar] [CrossRef] [PubMed]
- Haiting, C. (2024). A study on the “dual disconnection” problem between theory and practice in vocational education under high-quality development. Journal of Exploration of Vocational Education, 1(1), 37–52. [Google Scholar] [CrossRef]
- Jann, M. (2010). Revamping architectural education: Ethics, social service, and innovation. International Journal of Arts and Sciences, 3(8), 45–89. [Google Scholar]
- Javed, F. (2025). Preparing for tomorrow: Evaluating and innovating educational systems for future Competence. In Fostering teacher skills and critical thinking in modern education (pp. 43–78). IGI Global Scientific Publishing. [Google Scholar]
- Jia, L. (2022). Regime adaptation through learning: Dual-track cadre training and authoritarian resilience in China. University of Georgia. [Google Scholar]
- Kazim, S. M., AlGhamdi, S. A., Lytras, M. D., & Alsaywid, B. S. (2024). Nurturing future leaders: Cultivating research and innovation skills in Saudi scientific community. In Transformative leadership and sustainable innovation in education: Interdisciplinary perspectives (pp. 231–265). Emerald Publishing Limited. [Google Scholar]
- Kerpel-Fronius, S., Rosenkranz, B., Allen, E., Bass, R., Mainard, J. D., Dodoo, A., Dubois, D. J., Hela, M., Kern, S., & Massud, J. (2015). Education and training for medicines development, regulation, and clinical research in emerging countries. Frontiers in Pharmacology, 6, 80. [Google Scholar] [CrossRef]
- Li, Z., Xie, Y., & Xu, X. (2023, December 2–3). Social capital, market motivation and knowledge sharing: A multiplex network perspective on blockchain-based knowledge communities. International Symposium on Knowledge and Systems Sciences, Guangzhou, China. [Google Scholar]
- Ma, H., Wu, X., Yan, L., Huang, H., Wu, H., Xiong, J., & Zhang, J. (2018). Strategic plan of “Made in China 2025” and its implementation. In Analyzing the impacts of industry 4.0 in modern business environments (pp. 1–23). IGI Global Scientific Publishing. [Google Scholar]
- Norese, M. F., & Salassa, F. (2014). Structuring fragmented knowledge: A case study. Knowledge Management Research & Practice, 12(4), 454–463. [Google Scholar] [CrossRef]
- Pang, Z., Yang, G., Khedri, R., & Zhang, Y.-T. (2018). Introduction to the special section: Convergence of automation technology, biomedical engineering, and health informatics toward the healthcare 4.0. IEEE Reviews in Biomedical Engineering, 11, 249–259. [Google Scholar] [CrossRef]
- Simon, D. F., & Cao, C. (2009). China’s emerging technological edge: Assessing the role of high-end talent. Cambridge University Press. [Google Scholar]
- Yang, J., Cai, Y.-m., & Li, J.-c. (2025). Exploration of talent cultivation model for artificial intelligence and medicine integration in medical universities under the “New Medical Science” context. Available online: https://iaim-amr.org/file/preview/pdf/journal_0001/2025/07/7.pdf (accessed on 17 October 2025).
- Yin, J., & Xu, J. (2022). Chinese planning toward the future. In China’s plan for economic and social development: A review from the 1st to 14th five-year plan (pp. 239–273). Springer. [Google Scholar]
- Zhu, X. H., Zhang, Y., & Zhu, Y. Y. (2023). Healthy China strategy: From theoretical conception to practical promotion. Economic Geography, 43(12), 1–12. [Google Scholar]






| Primary Indicators | Secondary Indicators (Example) | Data Sources and AIGC Analysis Methods |
|---|---|---|
| 1. Knowledge integration degree | 1.1 Breadth and depth of interdisciplinary integration | Knowledge graph analysis: Generate an individual knowledge graph based on course grades, literature reading, and project reports and compare its similarity with the target knowledge graph. |
| 1.2 Ability to track cutting-edge fields | AIGC literature mining: Utilize LLMs to analyze research notes and reports to identify the mentions and depth of understanding of the system’s advanced concepts. | |
| 2. Innovation ability | 2.1 Ability to identify and define problems | Analysis of interview text: Utilize NLP technology to analyze project interview recordings, extracting insights and analytical capabilities for identifying issues. |
| 2.2 Novelty and feasibility of solutions | Expert review and AIGC assistance: Expert scoring combined with the model for evaluating the novelty of the solution text. | |
| 3. Practical effectiveness | 3.1 Completion degree of technical prototype | Project management system data: Obtain commit records, prototype iteration versions, and test data. |
| 3.2 Efficiency of resource integration and utilization | Financial and log data: Analyze the efficiency and effectiveness of the acquisition and utilization of resources such as funds, equipment, and connections. | |
| 4. Teamwork | 4.1 Cross-cultural communication skills | Communication and collaboration platform data: Slack/Teams message analysis (with ethical authorization), evaluating communication frequency, initiative, and effectiveness. |
| 4.2 Leadership and influence | Social network analysis (SNA) and 360-degree evaluation: Through questionnaires and collaboration relationship data, identify their roles and influence within the team. | |
| 5. Impact of achievements | 5.1 Academic achievements (papers, patents) | Traditional measurement indicators. |
| 5.2 Technology transfer and business value (financing amount, number of product users) | Integrate financial and market data. | |
| 5.3 Social impact (media coverage, policy adoption) | AIGC media monitoring: Automatically captures and analyzes relevant news and reports to assess the social evaluation of its projects. |
| Main Body | Core Function Positioning | Empowering Capital Forms |
|---|---|---|
| Government (G) | Strategic Guide and Institutional Provider | Policy Capital: It reduces the uncertainty and transaction costs of collaboration through systems such as industry–education integration policies, targeted scientific research projects, and priority approval for innovative medical devices. |
| Industry (I) | Requirement Definer and Scenario Validator | Scenario Capital and Industrial Capital: They provide real R&D topics, pilot test platforms, and internship positions and introduce constraint conditions such as costs, regulations, and user experience into the training process in advance. |
| Universities and Research Institutes (E/R) | Knowledge Reconstruction and Basic Innovation Pole | Knowledge Capital and Intellectual Capital: They break down disciplinary barriers, reconstruct interdisciplinary curriculum systems, and provide support for cutting-edge basic research as well as guidance from high-level mentors. |
| Financial Institutions (F) | Value Discoverer and Risk-sharer | Financial Capital: In the forms of venture capital, achievement transformation funds, etc., it provides capital for high-potential projects and “prices” technology routes and talent value through market-oriented decision-making. |
| Users (A) | Utility Referee and Ecological Corrector | Data Capital and Feedback Capital: They provide data on frontline clinical needs and user experience and conduct closed-loop correction of R&D directions and the practicality of talent development. |
| Primary Indicators | Secondary Indicators | Measurement Methods and Data Sources | Weight Suggestions |
|---|---|---|---|
| Employment quality | Short-term employment rate | Statistical analysis of university employment data and third-party tracking surveys | 15% |
| Job fit | Two-way questionnaire survey between graduates and employers | 15% | |
| Salary level | Anonymous salary survey and reference to social security data | 10% | |
| Career development potential | Employer evaluations and career-tracking interviews of graduates | 10% | |
| Innovation efficiency | Output of technological achievements | Intellectual property registration data, technology transfer contracts | 15% |
| Output of academic achievements | Journal database search results, academic conference records | 10% | |
| Skill enhancement | Integration of interdisciplinary knowledge and problem-solving skills | Graduation assessment and defense review based on real clinical/industrial projects | 10% |
| Teamwork and communication abilities | Complete 360-degree evaluation (from the supervisor, clinical doctor, industry mentor, classmates) | 5% | |
| Industrial contribution | Direct economic benefits from technology transfer and transformation | Technology transfer fee, valuation for shareholding, product sales share | 5% |
| Social value in addressing practical clinical problems | Benefit certificates and case reports issued by the application unit (hospital/enterprise) | 5% |
| Job Type | Core Knowledge Foundation | Core Skills | Professional Literacy | Typical Employment Scenarios/Enterprises |
|---|---|---|---|---|
| 1. Typical Employment Scenarios/Enterprises | 1.1 Medical Foundation: Human Anatomy, Pathophysiology (Target Organ Function) 1.2 Engineering Foundation:Mechanical Design, Materials Science (Biocompatibility), Electronic Circuits 1.3 Industry Norms: Medical Device R&D Process (V-Model), ISO 13485 Standard | 1. Cross-domain Demand Transformation: Convert Clinical Needs (e.g., “flexibility of minimally invasive surgical instruments”) into Engineering Parameters 2. Prototype Development: 3D Modeling, Finite Element Analysis (Biomechanical Simulation) 3. Iterative Testing: Medical Device Performance Verification (e.g., Durability, Safety) | 1. Rigor (Compliance Awareness) 2. Cross-team Collaboration (Liaising with Clinicians/Production Side) | Mindray Medical, United Imaging Healthcare (Equipment R&D Department), MicroPort Medical |
| 2. Medical Imaging Algorithm Engineer | 2.1 Medical Foundation: Medical Imaging Diagnostics (CT/MRI/PET Imaging Features) 2.2 Engineering Foundation: Digital Image Processing, Deep Learning (CNN/RNN), Pattern Recognition 2.3 Tool Foundation: Python (PyTorch/TensorFlow), DICOM Standard. The software versions used are Python 3.8 and TensorFlow 2.4.0 | 1. Image Segmentation/Registration: e.g., Automatic Tumor Region Segmentation, Multi-Modal Image Fusion 2. Algorithm Optimization: Model Lightweighting (Adapting to Medical Device Computing Power) 3. Clinical Validation: Collaborate with radiologists to optimize algorithm accuracy | 1. Data Sensitivity (Medical Data Privacy Protection) 2. Innovative Thinking (Algorithm Breakthroughs for Clinical Pain Points) | Tencent Medical AI Lab, Infervision, Siemens Healthineers Imaging Department |
| 3. Medtech Translation Researcher | 3.1 Medical Foundation: Introduction to Clinical Medicine (Diagnosis and Treatment Processes of Various Departments) 3.2 Engineering Foundation: Technical Economics, Intellectual Property (Patent Layout) 3.3 Industry Knowledge: Medical Device Registration Regulations (NMPA/FDA), Clinical Trial Design | 1. Technology Screening: Evaluate the Clinical Translation Potential of Laboratory Technologies (e.g., Novel Biomaterials) 2. Resource Integration: Linking Research Teams with Enterprises/Hospitals 3. Transformation Plan: Compiling a Feasibility Report on Technology Transfer | 1. Insight (Identifying High-Value Transformation Directions) 2. Communication and Persuasion Skills (Demonstrating Value to Funders/Clinical Parties) | Translational Medicine Center of Affiliated Hospital of University, WuXi AppTec Healthcare Division |
| 4. Rehabilitation Engineering Designer | 4.1 Medical Foundation: Rehabilitation Medicine (Neurological/Musculoskeletal Rehabilitation Principles), Human Kinesiology 4.2 Engineering Foundation: Human–Computer Interaction Design, Sensor Technology (Electromyography/Force Feedback), Mechatronic Engineering 4.3 Assistive Technology: Principles of Prosthetics and Orthotics | 1. Personalized Scheme Design: e.g., Exoskeleton Robot Adaptation for Patients with Spinal Cord Injury 2. Human–Machine Collaborative Optimization: Enhancing Wear Comfort and Operational Convenience of Rehabilitation Equipment 3. Clinical Effect Verification: Collaborate with Rehabilitation Therapists to Evaluate Rehabilitation Efficiency | 1. Humanistic Care (Understanding the Needs of Persons with Disabilities) 2. Practicality Orientation (Equipment Implementability) | Fourier Intelligence, Jinghe Medical, Equipment R&D Department of Rehabilitation Hospital |
| 5. Smart Healthcare Product Manager | 5.1 Medical Foundation: Public Health, Chronic Disease Management Process 5.2 Engineering Foundation: Internet of Things (IoT), Medical Informatization (HIS/LIS Systems) 5.3 Business Knowledge: Medical Market Analysis, User Portraits (Physicians/Patients) | 1. Product Planning: e.g., Designing Functional Modules (Data Collection–Early Warning–Medical Consultation) for a “Home-Based Chronic Disease Monitoring APP” 2. Cross-Domain Coordination: Promoting the Alignment of Needs Between Technical Teams and Hospital Information Departments 3. Iteration Management: Optimizing Product Experience Based on Clinical Feedback | 1. Holistic Thinking (Balancing Technology, Clinical Practice, and Business) 2. Agile Response (Policy/Demand Changes) | Alibaba Health, Ping An Good Doctor, Information Department of Public Hospitals |
| 6. Biomaterial R&D Specialist | 6.1 Medical Foundation: Histopathology (Cell–Material Interactions), Immunology (Material Compatibility) 6.2 Engineering Foundation: Materials Chemistry, Polymer Synthesis, Characterization Techniques (SEM/XRD) 6.3 Regulatory Knowledge: Biomaterial Safety Evaluation Standards | 1. Medical Foundation: Histopathology (Cell–Material Interactions), Immunology (Material Compatibility) 2. Performance Testing: In Vitro Cell Experiments, Animal Model Validation 3. Process Scaling-Up: From Laboratory Formulation to Pilot Production | 1. Patience and Rigor (Long R&D Cycle for Materials) 2. Cross-Disciplinary Learning (Tracking Frontiers in Medicine and Materials Science) | Lepu Medical, Weihai Weigao Group, Institute of Biomaterials, Chinese Academy of Sciences (CAS) |
| Survey Dimension | Serial No. | Question Content | Options/Filling Instructions | Relevant Clauses of International Human Rights (For Reference) |
|---|---|---|---|---|
| Rights of Research Objects | 1 | Do you clearly understand the purpose, process, and possible risks and benefits of this research? | □ Fully understand □ Partially understand □ Do not understand (If “Partially understand” or “Do not understand” is selected, please specify the specific content: ______) | Article 27 of the Universal Declaration of Human Rights (freedom of scientific research and benefit-sharing) |
| 2 | Did you participate in this research voluntarily? Was there any coercion, inducement or concealment of information? | □ Fully voluntary □ Slightly induced □ Coerced (If there is an involuntary situation, please describe: ______) | Article 7 of the International Covenant on Civil and Political Rights (prohibition of forced labor) | |
| 3 | Do you think the protection of your personal privacy (such as medical records, identity information) in this research is sufficient? | □ Sufficient □ Average □ Insufficient (If you think it is insufficient, please explain: ______) | United Nations Guidelines on Privacy Protection and Cross-Border Transfer of Personal Data | |
| Research Ethical Compliance | 4 | Do you think the design of this research considers the equity of rights and interests of different groups (such as gender, race, economic status)? | □ Fully considered □ Partially considered □ Not considered (Please give examples: ______) | Article 2 of the International Covenant on Economic, Social, and Cultural Rights (equal enjoyment of rights) |
| 5 | If the research involves vulnerable groups (such as children, the disabled, prisoners), do you think their special protection measures are in place? | □ In place □ Partially in place □ Not in place (Specific measures and deficiencies: ______) | Article 3 of the Convention on the Rights of the Child (best interests of the child principle) | |
| 6 | Do you think the potential harms of this research (such as physical injury, psychological discomfort, social discrimination) are controllable? | □ Fully controllable □ Partially controllable □ Uncontrollable (Risk points and suggestions: ______) | Article 16 of the World Medical Association Declaration of Helsinki (risk minimization principle) | |
| Right Remedy Mechanism | 7 | Are you aware of the complaint channels and remedies if your rights and interests are damaged in this research? | □ Aware (Please list: ______) □ Not aware | Article 12 of the International Convention for the Protection of All Persons from Enforced Disappearance (right to remedy) |
| 8 | Do you think the existing remedy mechanism is fair, transparent, and easy to operate? | □ Yes □ No (Specific problems: ______) | Article 6 of the International Convention on the Elimination of All Forms of Racial Discrimination (effective right to remedy) | |
| Open Opinions | 9 | From the perspective of international human rights, what problems do you think exist in the ethical design of this research that need to be improved? | ________________________________________________________________________________ | |
| 10 | What specific suggestions do you have for protecting the human rights and ethical interests of research participants? | ________________________________________________________________________________ |
| 1. Research Hypotheses and Theoretical Model |
| Based on the “Government-Industry-University-Research-Finance-Application” (GIURFA) Six-Dimensional Synergy theory, the following hypotheses are proposed: |
|
| Theoretical Model (Pseudocode): |
| G → I |
| G → U |
| I → F |
| I → A |
| U → R |
| U → F |
| R → A |
| R → Training Quality |
| F → A |
| F → Training Quality |
| A → Training Quality |
| 2. Variable Measurement and Data Collection |
| Latent Variables: |
|
| Observable Variables: |
|
| Data Sources: |
|
| 3. Model Construction and Testing 3 |
| Steps: |
| a. Confirmatory Factor Analysis (CFA): |
|
| b. Path Analysis: |
|
| c. Model Fit Evaluation: |
|
| d. Mediation Analysis: |
|
| 4. Expected Results and Interpretation |
| Significant Pathways: |
|
| Non-Significant Pathways: |
|
| 5. Contributions and Implications |
| Theoretical: |
|
| Practical: |
|
| 6. Tools and Software |
|
Disclaimer/Publisher’s Note: The statements, opinions and data contained in all publications are solely those of the individual author(s) and contributor(s) and not of MDPI and/or the editor(s). MDPI and/or the editor(s) disclaim responsibility for any injury to people or property resulting from any ideas, methods, instructions or products referred to in the content. |
© 2025 by the authors. Licensee MDPI, Basel, Switzerland. This article is an open access article distributed under the terms and conditions of the Creative Commons Attribution (CC BY) license (https://creativecommons.org/licenses/by/4.0/).
Share and Cite
Li, W.; Liu, W.; Yang, C.; Ren, Y. Six-Dimensional Collaboration Innovative Training and Practice for Interdisciplinary Outstanding Graduate Students Based on Employment-Driven Approach. Adm. Sci. 2025, 15, 429. https://doi.org/10.3390/admsci15110429
Li W, Liu W, Yang C, Ren Y. Six-Dimensional Collaboration Innovative Training and Practice for Interdisciplinary Outstanding Graduate Students Based on Employment-Driven Approach. Administrative Sciences. 2025; 15(11):429. https://doi.org/10.3390/admsci15110429
Chicago/Turabian StyleLi, Wei, Weiyu Liu, Changhao Yang, and Yukun Ren. 2025. "Six-Dimensional Collaboration Innovative Training and Practice for Interdisciplinary Outstanding Graduate Students Based on Employment-Driven Approach" Administrative Sciences 15, no. 11: 429. https://doi.org/10.3390/admsci15110429
APA StyleLi, W., Liu, W., Yang, C., & Ren, Y. (2025). Six-Dimensional Collaboration Innovative Training and Practice for Interdisciplinary Outstanding Graduate Students Based on Employment-Driven Approach. Administrative Sciences, 15(11), 429. https://doi.org/10.3390/admsci15110429

