Next Article in Journal
Exploring the Impact of Age Diversity on Organizational Identification: A Study of HR Practices and Perceived Age Discrimination Climate
Next Article in Special Issue
Scaled Latina Enterprises in the United States of America
Previous Article in Journal
Multicriteria Analysis of Innovation Ecosystems and the Impact of Human Capital and Investments on Brazilian Industries
Previous Article in Special Issue
Munificent Environment Factors Influencing Entrepreneurial Intention and Behaviour: The Moderating Role of Risk-Taking Propensity
 
 
Font Type:
Arial Georgia Verdana
Font Size:
Aa Aa Aa
Line Spacing:
Column Width:
Background:
Article

Female and Migrant Entrepreneurship in SOS Children’s Villages in the Lambayeque Region, Peru

by
Silvia Lourdes Vidal-Taboada
*,
Marina Fernández-Miranda
and
Luis Alberto Vásquez-Caballero
Research, Universidad Tecnológica del Perú, Chiclayo 14011, Peru
*
Author to whom correspondence should be addressed.
Adm. Sci. 2024, 14(10), 242; https://doi.org/10.3390/admsci14100242
Submission received: 15 July 2024 / Revised: 20 September 2024 / Accepted: 25 September 2024 / Published: 1 October 2024
(This article belongs to the Special Issue Research on Female Entrepreneurship and Diversity)

Abstract

This quantitative research analyzes the entrepreneurial competencies of in-migrant women in the Children’s Village of the Lambayeque Region. With a sample of 79 women, 39 Peruvian and 40 Venezuelan, online surveys and observation forms were operated for 18 months (2021–2022). Using a Likert scale of 55 questions and nine dimensions, competencies such as opportunity seeking, risk anticipation, persistence, self-exertion, and more were assessed. Data were analyzed using correlations, ANOVA, logistic regression, and principal component analysis (PCA). The results revealed significant differences between nationalities, with Venezuelan women having higher competencies. The study identified two principal components that explain 57.663% of the total variance, representing initiative and quality, as well as control and responsibility. These findings suggest the need for specific training programs to strengthen the entrepreneurial competencies of these women. The inductive methodology and quantitative analysis provided a clear vision of entrepreneurial competencies, contributing to the improvement of support and training programs.

1. Introduction

Poverty has increased in recent decades and seven out of ten Peruvians are poor; therefore, Peru needs to recover and seek to achieve equitable and sustainable growth (World Bank 2023). Likewise, unemployment after the pandemic has increased even more. In 2023, the unemployment rate was 7.3%, or 404,000 unemployed people (Central Bank of Peru BCRP 2023). Similarly, Radio Programa del Peru RPP (2023) indicates that the unemployment rate in Lima is 8%, higher than before the pandemic. ComexPeru (2023) reports that unemployment affects more than 730 thousand Peruvians, representing 4% of the economically active population. Sanitha and Rubert (2020) mention that entrepreneurs must have employability skills due to growing unemployment. Peru ranked first in the entrepreneurship index according to the Global Entrepreneurship Monitor and Graduate School of Business Administration (Gestión 2018). Both poverty and unemployment have contributed to entrepreneurs seeking ways to improve their quality of life.
In addition to this Peruvian reality, the crisis generated in Venezuela has triggered a massive migration, and Peru has the second-highest rate of Venezuelan migration (Cañizález and Jiménez 2023; Aguilar 2024). The Venezuelan population in Peru becomes vulnerable to labor difficulties (Lazarte et al. 2022). Through this migration, women are placed in difficult situations both because they are migrants and because of their gender (Anaya and Pérez 2022).
Therefore, this crisis and the high unemployment rates lead women to engage in some economic activity to obtain income for their families (Rodríguez Gutiérrez et al. 2014). Women entrepreneurs seek to improve their quality of life, so they undertake these activities out of necessity (Delgado Estrada et al. 2020).
Children and women are considered to be a vulnerable population, as they face many physical and sexual risks as well as precarious living conditions. For this reason, SOS Children’s Villages has been developed as a response, developing activities with women so that they can generate income to help their families, especially their children, so that they can achieve success in their lives (SOS 2023). In Peru, SOS (2022) worked on family strengthening with 2400 families in 2020, seeking to keep families together. Likewise, Gamboa-Aldana et al. (2021) also highlight the Children’s Villages family model. Because of this, it is also necessary to strengthen the entrepreneurial skills of these women in order to contribute to the development of their families. The women in SOS Children’s Villages Chiclayo are women who help in the institution’s dining rooms, preparing food for their children. They also work with business ideas, from the preparation of food and desserts, handicrafts, makeup services, the sale of hair accessories, and warehouses, but they have difficulties in identifying which segment they are targeting, what their appropriate value proposition is, the elaboration of their costs, and what profit margin they should have, among others. Therefore, there is a need to train these women in business methodologies such as Design Thinking and Model Canvas, digital marketing, customer service, etc., so that they can become entrepreneurs and improve their quality of life and that of their families, as well as generate employment and contribute to the development of their community. As such, we seek to determine the entrepreneurial capacities of Peruvian and Venezuelan women from the SOS Children’s Villages of Lambayeque, from which the following questions are derived: what is the level of pursuit of opportunities and initiatives from women in SOS Children’s Villages, what is the level of risk anticipation in the participants, what is the degree of persistence and confidence, what is the level of self-demand and quality in the ventures developed by the women, what is the level of pursuit of support and information, what is the presence of the pursuit of control and excellence in the entrepreneurial projects, what is the degree of propositionality in the business strategies of the women? what is the relationship between compliance and responsibility in the management of ventures, and what is the foresight of the future in women entrepreneurs? In response to the research questions, the general hypothesis was formulated, which seeks to demonstrate that the entrepreneurial capacities are significant with respect to the nationality of the immigrant women of the SOS Children’s Villages of the Lambayeque Region, and three specific hypotheses were formulated: He1 determines that there are significant differences in the following skills: search for opportunities and initiative, anticipation of risk, persistence and confidence, and self-demand and quality with respect to the nationality of the immigrant women of the SOS Children’s Villages of the Lambayeque Region, while in (He2) we demonstrate the success of self-management and quality skills, information search and excellence in Venezuelan immigrant women of the SOS Children’s Villages of the Lambayeque Region. Finally, there are underlying patterns and structures in the entrepreneurial capacities of immigrant women in the SOS Children’s Villages of the Lambayeque Region (He3).

Review of the Literature

The hypothesis system of the proposed research leads us to review the substantive theory that argues the empowerment of capacities in women entrepreneurs and especially in a state of vulnerability among Venezuelan immigration as well as Peruvian women who participate in the SOS Children’s Villages in the Lambayeque region.
Tantau and Frăţilă (2021) explain that the word “entrepreneurship” is of French origin and means “to take matters into one’s own hands” or “to take the initiative”, and they managed to define entrepreneurship as a combination of new factors, products, services, production methods, markets, sources of raw materials, and in general new forms of production.
Douglas (2013) presented three objectives that entrepreneurs have, such as personal wealth, social impact achieved, and personal well-being. Donaldson et al. (2023) explained four types of entrepreneurial intentions that are related to growth, lifestyle, social, and intrapreneurial development. And these lead to having a motivation to want to be an entrepreneur; to be able to create jobs; to achieve high incomes; and to be able to work in the area they like or are passionate about, because they are persistent. Avila et al. (2020) presented a profile of an entrepreneur based on an evaluation questionnaire of personal entrepreneurial characteristics, highlighting characteristics such as fidelity in fulfilling the job, confidence, planning, and systematic follow-up, and it is recommended that this profile be strengthened. A future entrepreneur profile may be created quickly (Castillo Saavedra et al. 2021).
In the innovation and development of products, it is first necessary to take into account the trends, conditions, and even limitations of the market; second to innovate products throughout the product cycle; third to develop a business plan for a new product or service; fourth to refine the working skills of the team, due to the participation of engineering and business students; and fifth to share and disseminate these results (Santos et al. 2019; El-Sayed 2020).
“Women’s empowerment” was first discussed at the International Women’s Conference in 1985; however, this gap of equality with men has not yet been closed and this step is necessary to become a more inclusive and sustainable society (Chandra 2022). Similarly, Kundu and Singh (2023) explain that entrepreneurship is the opportunity for many women to achieve skills and abilities in business.
Vieira et al. (2023) proposed achieving gender equality and women’s empowerment as an essential part of each of the 17 Sustainable Development Goals (SDGs). Precisely, the fifth goal implements gender equality. Likewise, Thilakarathne and Sandunika (2023) indicate that gender equality increases economic efficiency by contributing to economic and sustainable development, and the contributing factors are family background, spousal support, educational level, and the desire to get ahead. Also, El-Kafafi (2022) mentions that the empowerment of women is a means to close the gender gap and to achieve equality and inclusion of women in different economic sectors and would achieve one of the objectives of the 2030 agenda of the United Nations. In this way, it is possible to recommend to the authorities the formulation of policies that favor the achievement of this goal. Tennin (2022) argued that entrepreneurship, the SDGs, and technology strengthen female empowerment, as well as female employment and economic growth.
Gradim and Daniel (2023) manifest that social networking platforms enable the promotion of female entrepreneurship and that within them there are three perspectives, and they are business creation, business strategy, and performance and women’s empowerment. Patilkale et al. (2022) posit that development programs, especially microfinance programs, are female-empowering, and this relates to “power to”, “power within”, “power with”, and “power over”. Likewise, empowerment has several levels, such as the individual, family, and collective level, and this helps to reduce poverty and global economic regeneration. Alsaad et al. (2023) presented important factors for women’s empowerment, and they are gender equality, quality education, socio-cultural factors, and the country’s policies.
Regarding entrepreneurial capabilities, Badawi et al. (2019) determined the cognition of entrepreneurship. Entrepreneurs perceive four entrepreneurial skills such as risk taking, critical thinking, problem solving, and innovating. According to Salamzadeh et al. (2022), entrepreneurship education should be simulation-based in the improvement of entrepreneurial competencies, because it allows one to ensure that technical, communication, knowledge, and innovation skills were learned. In the same way, Almahry et al. (2021) explain that the impact of entrepreneurship education is measured through technical and business management skills. Entrepreneurship education, in addition to knowledge and skills, should provide an agile and creative mindset, in addition to being self-efficient and motivating (Kariv et al. 2019). Likewise, Prüfer and Prüfer (2020) state that entrepreneurial skills are more in demand than digital skills.
Zazzerini (2021) presented the competencies necessary to develop innovation, and among them are creativity, self-efficacy, enthusiasm, empathy, curiosity, the ability to mediate, risk-taking, and leadership, as well as entrepreneurial competencies, emphasizing the need to recognize the opportunities that arise. It is also necessary to have personal characteristics and personal virtues such as the ability to innovate; be creative, proactive, and persevering; accept risk; and be open to risk. Vinodan and Meera (2021) indicated that entrepreneurial competencies have three dimensions: management, initiation, and destination-specific competencies.
Artikova (2020) explained the need to be prepared in entrepreneurial activities at the family and school level, to be thrifty, to be creative, and to be an owner of their businesses. Kolade et al. (2020) indicated that entrepreneurial skills exist and there is a need for entrepreneurship education.
For Avila Angulo (2021), the entrepreneur initiates changes and generates opportunities in business. Likewise, Polbitsyn et al. (2021) indicated that entrepreneurship seeks to empower entrepreneurial education that contributes to the regional entrepreneurial ecosystem. Also, Carpenter and Wilson (2022) explained the rapid growth of entrepreneurship and innovation education.
Alakaleek et al. (2023) suggested that entrepreneurship education improves entrepreneurial skills. Nguyen and Nguyen (2023) investigated the relationship between entrepreneurship education and entrepreneurship, and from entrepreneurship arises entrepreneurial intentions. Laspita et al. (2020) explained that entrepreneurship contributes to people’s entrepreneurial skills and mindset. Martins et al. (2022) presented theoretical and practical implications of entrepreneurship education and the behavior of the entrepreneur. Mohamad (2023) stated that by educating in entrepreneurship, skills such as teamwork, marketing, customer service and problem solving, and persistence, among others, are achieved.
Entrepreneurship education is carried out through free and compulsory courses. Both ways achieve good results (Hahn et al. 2020). Also, Kripa et al. (2021) raised the importance of innovation, the processes that occur to develop knowledge, and also national and international collaborative networks.
Aly et al. (2021) consider that entrepreneurial policies impact individuals, companies, regions, and even countries. For entrepreneurial businesses to be sustainable, they must be digitally and financially literate (Yanto et al. 2022).
Klapper and Fayolle (2023) present sustainable business education. This can also be complemented in two ways. The first is on the existence of a dialogue and understanding of sustainable entrepreneurship in a practical way and the second way is with the “Head, Hands and Heart” approach of Sipos, Battisti, and Grimm en 2008, which provides a guide to the different ways of learning. The second way is transformational learning in order to be able to train in education for sustainability, through which changes in knowledge, skills, and attitudes will be made.
Zhang et al. (2022) proposes Education for Innovation and Entrepreneurship (EIE), seeking to encourage human creativity and the spirit of innovation and to create an ecosystem. Fan and Tang (2021) developed a new theoretical model of entrepreneurship that is shaped by causes of participation, commitment, motivational stimuli, psychological processes, learning behavior, and learning outcomes. These elements generate results such as intellectual human capital, increased knowledge, team building, and an entrepreneurial mindset in people.
Galvão et al. (2020) presented the influence between entrepreneurial education and training programs and the development of entrepreneurial competencies to create enterprises. It was found that motivation influences education programs, orientation, and entrepreneurial skills. Entrepreneurship education reinforces the skills and competencies of entrepreneurs.
Kraft et al. (2022) discussed that there are three excesses in entrepreneurs, which are over-accuracy, overestimation, and exaggeration. They also suggested that there are three main phases in the entrepreneurial process, starting from the pre-launch phase, the launch itself, and the post-launch phase.
Pennetta et al. (2023) define and characterize the skills that entrepreneurs have. They present an evolutionary model of entrepreneurial ability to relate skills and genetic and acquired competencies and provide a map of entrepreneurial skills. Gieure et al. (2019) explained that education in entrepreneurship achieves entrepreneurial skills and this contributes to creating companies.
In relation to gender and entrepreneurship, Estrada et al. (2020) explained that the role of women today is very broad. They seek to improve their quality of life and increase their income through entrepreneurship out of necessity. Migrant women entrepreneurs and business education and training are tools that help in the socioeconomic development of a country. Akaehomen (2020) and Lechuga-Nevárez et al. (2022) explain that there are no gender differences in entrepreneurship. Likewise, Taipale-Erävala et al. (2023) said that entrepreneurs are the main actors in job creation, economic well-being, and national happiness. For Oliver and Oliver (2022), entrepreneurship is a way to find a job before finishing school. Likewise, Mack et al. (2021) and Reyad et al. (2020) stated that education in entrepreneurship provides people with essential competencies that enable them to be generators of employment and to have entrepreneurial initiatives. Avila Angulo (2021) concluded that entrepreneurship is necessary for any country, due to the benefits it brings to society, because it solves consumer problems, satisfies needs, and generates jobs. Tripathi (2023) sought to identify the economic determinants of women’s enterprises. The results show that women own fewer businesses than men, in many cases do not have a computer or bank account, and their jobs often are not formal. They carry out their activities in a domestic manner and have difficulties in entrepreneurship. Other negative factors are poverty and inequality. Machado et al. (2023) present the role of female entrepreneurship in the internationalization and innovation of companies. There are social and cultural barriers when trying to internationalize. The participation of women in business is growing day by day, because they innovate and generate employment, take risks, plan activities, and have a personalized vision of what they want; it is conducted out of necessity or opportunity. Women entrepreneurs are motivated and have self-control and problem solving abilities, but they do not take risks and do not influence others (da Silva et al. 2021)
Li and Tong (2023) raised the importance of a mother in entrepreneurship, because they allow the development of skills in their children, contributing to control and values to achieve an intergenerational entrepreneurship. Likewise, Rantšo (2022) raised that there is a lack of support from the government to support women entrepreneurs, who overcome challenges and need public policies and programs to support them.
In terms of migration and entrepreneurship, from the perspective of Williams et al. (2023), Chinese migrant entrepreneurs are mostly women and there are two trends: rural–urban migration and entrepreneurship itself. Abd Hamid and Everett (2023) stated that migrants are underprivileged people who have limitations to enter the labor market and must use their ethnic resources to survive in the country where they settle.
Sufyan et al. (2023) indicated that migrant digital entrepreneurship is growing, because the capabilities of foreigners affect social interactions, through structural support, trust, knowledge, and resources, which contribute to entrepreneurial effectiveness. Glinka et al. (2023) indicated that migrant entrepreneurs have three types of networks, ethnic, transnational, and local, and these networks are used in their ventures, which allows them to have a varied perspective of the resources they use in their businesses.
Yasin and Hafeez (2023) stated that there are three generations of migrant entrepreneurs: the first generation being older people who are displaced, the second generation who are middle-aged and transnationals, and the third generation who are mid-career professionals. But they indicate that the third generation requires loans from the first generation to develop their businesses.
Likewise, Akter and Iqbal (2022) stated that entrepreneurial behavior is influenced by determinants such as environmental factors and support programs. The results will be useful for policy makers in their decisions.
Entrepreneurship education outcomes contribute, in addition to governments, to achieving and promoting entrepreneurship (Suparno et al. 2019; Alvarez-Risco et al. 2021).
Charrón Vías and Rivera-Cruz (2020) explain that an entrepreneurship education program should be designed taking into account experiential learning, which enables participation in the economic and social development of the community.
The study of Venezuelan and Peruvian immigrant women reveals that age significantly influences the development of entrepreneurial competencies. Older women bring experience and maturity, while younger women excel in innovation and adaptation. Contact networks and motivations vary according to the age group, which implies participating in customized training programs for each stage of life and having successful results, as was the case in the proposed research.
Women’s entrepreneurship contributes to families, the community, and the country. Both Peruvian women and Venezuelan immigrants who participate in SOS Children’s Villages undertake and develop entrepreneurial skills to maintain their businesses and improve the living conditions of their families. Therefore, this study seeks to determine the entrepreneurial skills of Peruvian and Venezuelan women from SOS Children’s Villages in Lambayeque.

2. Materials and Methods

2.1. Research Design

The methodology used in the study on the entrepreneurial competencies of immigrant women in the Children’s Villages of the Lambayeque Region is characterized by a quantitative approach, with applied research and an explanatory pre-experimental scope, using a hypothetical inductive method.
The quantitative approach involves the collection and analysis of numerical data to identify patterns and relationships between variables, which is adequate to measure entrepreneurial competencies objectively and accurately. Applied research is oriented to the solution of specific practical problems, in this case to improve the entrepreneurial competencies of immigrant women in the Children’s Villages of the Lambayeque Region, providing useful information for the design of training and support programs.
The scope of the study is explanatory pre-experimental. This means that, although an experiment is conducted, there is no strict control group, which characterizes pre-experimental designs. The explanatory purpose of the study not only describes the entrepreneurial competencies but also seeks to explain the causal relationships between the different dimensions of these competencies and entrepreneurial success.
A hypothetical inductive method is used, which begins with the formulation of hypotheses based on previous observations and theories. From the data collected, the hypotheses are validated, allowing the construction of knowledge in an inductive manner. This method is suitable for exploratory and explanatory studies that seek to understand how and why certain phenomena occur.
A 55-question Likert scale was used, designed to measure nine dimensions of entrepreneurial competencies: search for opportunities and initiative, risk anticipation, persistence and confidence, self-demand and quality, search for support and information, search for control and excellence, purposefulness, compliance and responsibility, and foresight of the future. The measurement scale had 5 points, where 5 represented “always”, 4 “ almost always”, 3 “undecided”, 2 “almost never”, and 1 “never”.
Entrepreneurial competencies were classified into levels according to the score obtained: expert (80–100 points), advanced (50–79 points), intermediate (30–49 points), and basic (10–29 points). In addition, an observation sheet was used to measure women’s performance in entrepreneurial actions, complementing the Likert scale and providing qualitative data on entrepreneurial behavior in real situations.
The quantitative approach and the use of structured instruments allow an accurate and objective measurement of entrepreneurial competencies, facilitating statistical analysis and the identification of patterns and relationships. Applied research ensures that the findings have practical relevance, and the explanatory pre-experimental experimental design allows the exploration of causal relationships, although with limitations in generalization due to the lack of a rigorous control group. Finally, the hypothetical inductive method facilitates the construction of knowledge from empirical observations, in line with the objective of understanding and improving the entrepreneurial competencies of immigrant women in a specific context.

2.2. Data Collection

Data for this study were collected through an online survey, which was conducted over an 18-month period between 2021 and 2022. The surveys were directed to women entrepreneurs of Peruvian and Venezuelan nationality from the Children’s Village of the Lambayeque Region. The sample consisted of 79 women, 39 of Peruvian nationality (49.4%) and 40 of Venezuelan nationality (50.6%).
The profile of the participants was detailed according to their level of education and age. The ages were categorized into five groups: 20 to 24 years (6.3%), 25 to 29 years (19.0%), 30 to 34 years (16.5%), 35 to 39 years (24.1%), and over 40 years (34.2%); the diversity in age allows for a broad understanding of entrepreneurial competencies at different stages of life.
During the survey period, the women participated in workshops on Design Thinking, Model Canvas, customer service, pricing, and digital marketing.
The sample size was determined using the concept of “data saturation,” which refers to the point at which responses become repetitive and no new information is added as data collection continues. The researchers simultaneously performed the analysis and data collection to identify this saturation point.
Likewise, the sampling was intentional and was chosen because the participants were part of the SOS Children’s Villages canteens, a space dedicated to assisting children and women in vulnerable situations. This strategy provided efficient access to a group of Venezuelan and Peruvian immigrant women who shared similar experiences and needs. In addition, the availability of an existing database facilitated the identification and contact with participants, thus optimizing the research process.
The following specific criteria used in this study were essential to ensure the relevance and depth of the results: (a) Venezuelan and Peruvian immigrant women; (b) women who had attended the workshops of the SOS Children’s Villages of Lambayeque; (c) women who started a new business during the pandemic; (d) voluntary participation in the survey; and (e) full participation in the workshops. It was ensured that the sample was homogeneous and representative of a specific group with similar needs and experiences, which facilitated the understanding of the challenges and opportunities they face in the process of entrepreneurship in this research.
The online questionnaire consisted of four sections: (a) name of the research, objective of the study, anonymity of participants and confidentiality of responses; (b) questionnaire instructions; (c) personal profile of participants; (d) Likert scale questions with multiple response options (always, almost always, sometimes, almost never, never). The questionnaire used was the Predominant Entrepreneurial Skills Self-Assessment Questionnaire of the German Agency for Technical Cooperation en 2003.
The questions formulated in the Self-Assessment of Predominant Entrepreneurial Skills of the German Agency for Technical Cooperation surround nine skills including initiative in the search for opportunities, anticipation of risk, persistence and confidence, self-demand and quality in activities, search for support and information, search for control and excellence, proactivity, compliance and responsibility, and foresight of the future.
The semi-structured questionnaires were validated by experts from the Universidad Tecnológica del Perú, who evaluated the clarity, presentation, suitability, appropriateness, and purpose of the items. To guarantee the anonymity of the participants, codes were used, and the participants were allowed to review and verify their responses.
The study followed the ethical guidelines established by MDPI for research involving human subjects and adhered to the Declaration of Helsinki. The researchers explained that the study was for academic purposes, that participation was voluntary, and that participants could withdraw at any time. In addition, the confidentiality of the responses was assured and they were only accessible to the researchers.

2.3. Data Analysis

In this research, the inductive method was applied based on the survey and the observation sheet, which is appropriate in quantitative research with an inductive beginning or with vaguely defined topics, following a closed data collection method. Inductive survey and observation sheet analysis is a quantitative method. The advantages of this method include sensitivity to content, applicability to highly flexible research designs, and flexibility to analyze various types of quantitative data (Hernández et al. 2014).
Compared to other analyses in quantitative research, the survey allows the researchers to describe and evaluate in detail the entrepreneurial competencies of the immigrant women of the Children’s Village of the Lambayeque Region. In addition, in this study, the observation sheet was applied to evaluate the products of each workshop, which is very important for its ability to capture the real and practical performance of the women in their enterprises.
The correlation analysis of the entrepreneurial capabilities followed the Preparation phase, which included the identification of the competencies for data collection and sampling. Before starting the analysis, the researchers read the data several times to familiarize themselves with it. Then, they defined the units of analysis, which were each of the competencies in relation to the age, nationality, and educational level of the participants.
The organization phase involved the collection and abstraction of the data and interpretation and verification of the representativeness of the sample data collected. At this stage, codes were identified from the data. The researchers compared the similarities and differences in content between the data in order to proceed to group them by dimension. After grouping, it was identified that the abstraction process should continue by grouping the subconcepts according to the similarities in the data according to the variables analyzed.
All these data were entered into an Excel database grouped by dimension abilities. Then, a matrix was created in SPSS, version 28, where first the arithmetic mean of each variable and dimension was calculated. Subsequently, they were grouped by level of achievement and then correlations of entrepreneurial skills with respect to nationality. Analysis of Variance (ANOVA) was used to evaluate the differences in entrepreneurial skills (such as opportunity seeking, risk anticipation, persistence, self-demand, etc.) between different groups of women, Logistic Regression Analysis was used to determine the factors influencing the probability of entrepreneurial success among the women studied, and finally, principal component analysis (PCA) was used to determine the factors influencing the probability of entrepreneurial success among the women studied between different groups of women, reduce the dimensionality of the data, and identify the underlying factors explaining entrepreneurial capabilities.

2.4. Entrepreneurial Competencies Model

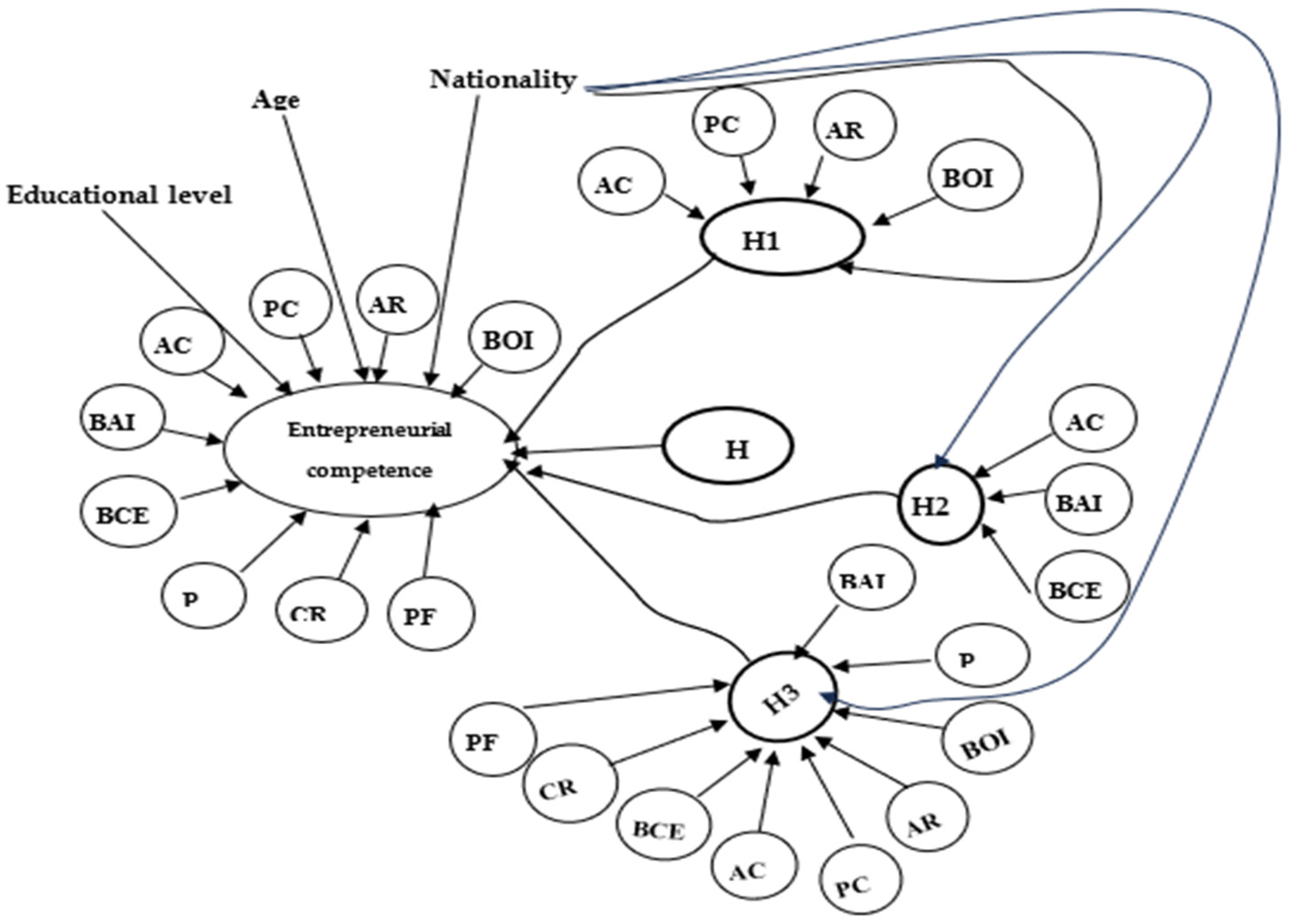
The model of entrepreneurial competencies for Venezuelan and Peruvian immigrant women is based on the research hypotheses, with the general hypothesis as the central core. Here, entrepreneurial competence acts as the main axis, to which all entrepreneurial capabilities are linked, suggesting that these capabilities are essential components of entrepreneurial competence in these women. (See Figure 1).
Specifically, hypothesis 1 analyzes, from the perspective of nationality, groups of competencies such as persistence and confidence (PC), risk anticipation (AR), and opportunity seeking and initiative (BOI), suggesting that nationality has a significant influence on these skills. This implies that cultural and contextual differences between nationalities may affect the development and expression of these entrepreneurial competencies.
On the other hand, H2 (Degree of Instruction) is connected with capabilities such as seeking support and information (BAI) and seeking control and excellence (BCE), indicating that the level of formal education influences people’s ability to seek resources and maintain high standards in their ventures.
Finally, age is related to competencies such as self-demand and quality (AC), persistence and confidence (PC), and opportunity seeking and initiative (BOI), suggesting that age, as an indicator of accumulated experience, may influence the strength of these specific competencies.
This model demonstrates that entrepreneurial competencies are interconnected and influenced by demographic factors such as nationality, educational attainment, and age. The general hypothesis covers all entrepreneurial competencies, while H1, H2, and H3 provide a more detailed view, exploring how these competencies may vary as a function of personal and contextual characteristics.
Overall, the model provides a comprehensive understanding of how various factors impact the development and manifestation of entrepreneurial competencies in Venezuelan and Peruvian immigrant women.

3. Results

In the correlation matrix, Table 1 reveals that Venezuelan immigrant women have a significantly higher representation in the advanced and intermediate levels of competence compared to Peruvian women.
With respect to the level of education, there is a clear influence on the entrepreneurial competencies of immigrant women. Women with secondary education represent the largest group at all levels of competence, especially at the basic level with 66.7%. This suggests that secondary education provides a solid foundation for the development of entrepreneurial skills, although many of these women still need to advance to higher levels of proficiency. Women with completed higher and technical education also show good representation at the advanced and intermediate levels, highlighting the importance of postsecondary education in promoting entrepreneurial skills. However, women with incomplete primary or incomplete university education have a lower representation at the higher levels of proficiency, indicating that these women may face additional challenges in developing their entrepreneurial skills.
Age also plays a crucial role in entrepreneurial skills. Women aged 40 years and older and women aged 35–39 years have a significant representation at the advanced and intermediate levels. In particular, 37.1% of women aged 40 and older are at the advanced level and 45.5% are at the intermediate level, suggesting that experience and maturity can contribute positively to the development of entrepreneurial competencies. In contrast, younger women (20–24 years old) have a lower representation at all competency levels, with only 14.3% at the expert level and 4.5% at the advanced and intermediate levels. This could indicate a lack of experience or training opportunities for younger women compared to their older counterparts.
In summary, the results indicate that Venezuelan women in the Children’s Village in the Lambayeque region tend to have higher entrepreneurial competencies compared to Peruvian women. This is evident in multiple dimensions, such as opportunity seeking, risk anticipation, persistence, self-demand, and seeking external support and information. Differences in entrepreneurial skills can be attributed to cultural factors, previous training, and migratory experiences. These findings highlight the need to design specific support programs that strengthen the entrepreneurial competencies of Peruvian women and take advantage of the strengths of Venezuelan women to foster a more inclusive and equitable entrepreneurial environment.
Hypothesis test
H1. 
Entrepreneurial skills are significant with respect to the nationality of the immigrant women of the Children’s Village of the Lambayeque Region.
The analysis of Table 2, regarding entrepreneurial skills according to nationality, reveals notable differences between Peruvian and Venezuelan women in several aspects. Regarding the search for opportunities and initiative, 41% of Peruvian women are at the advanced level, while 20.5% reach the expert level. On the other hand, 57.5% of Venezuelan women are at the advanced level, but only 10% are at the expert level. This indicates that Venezuelan women have a greater tendency to be at the advanced level compared to Peruvian women. Likewise, 23.1% of Peruvian women and 25% of Venezuelan women remain at the intermediate level, while 15.4% of Peruvian women and 7.5% of Venezuelan women remain at the basic level. This indicates that, although a significant proportion of both nationalities made progress, there is still a percentage that remains at the less advanced levels, especially among Peruvian women at the basic level.
In terms of risk anticipation, 35.9% of Peruvian women are at the intermediate level, with only 7.7% reaching the expert level. For Venezuelan women, on the other hand, 47.5% are at the intermediate level and 7.5% are at the expert level. Although both nationalities show a strong presence at the intermediate level, Venezuelans stand out slightly in this category. In addition, 28.2% of Peruvians and 22.5% of Venezuelans remain at the advanced and basic levels. This distribution suggests that although most of the participants advanced to higher levels, a considerable number are still at levels that indicate moderate or initial development in the ability to anticipate risks, with a relatively high proportion of Peruvians at the basic level.
In terms of persistence and confidence, 41% of Peruvian women are at the basic level and 25.6% are at the advanced level, while 20.5% reached the expert level. In contrast, 35% of Venezuelan women are at the advanced level and only 15% are at the expert level. This suggests that Venezuelan women have greater persistence and confidence at the advanced level, while Peruvian women stand out at the extremes, both at the basic and expert levels. It is observed that 12.8% of Peruvian women and 22.5% of Venezuelan women remain at the intermediate level, while 41% of Peruvian women and 27.5% of Venezuelan women remain at the basic level. This result suggests that, after the workshops, a significant portion of the women, especially Peruvian women, continue to show a low level of persistence and confidence, which may require additional interventions to strengthen these capacities.
Self-demand and quality reflect that 28.2% of Peruvian women are experts, but 33.3% are at the basic level, 20.5% are at the advanced level, and only 17.9% are at the basic level. For Venezuelan women, on the other hand, 37.5% are at the intermediate level and 17.5% are at the expert level, similar to the intermediate and basic levels. Peruvian women, therefore, show higher self-demand at the expert level, while Venezuelan women predominate at the intermediate level. This pattern indicates that although the workshops have had a positive impact, there is still a significant portion remaining that require further development to reach higher levels of self-demand and quality.
In terms of seeking support and information, 46.2% of Peruvian women are at the intermediate level, with only 5.1% reaching the expert level. Venezuelan women, however, have 35% at the intermediate level and 10% at the expert level. Although both nationalities excel at the intermediate level, Venezuelan women show a greater inclination towards the expert level. While 28.5% of Peruvians and 25.0% of Venezuelans are at the advanced level, 20.5% of Peruvians and 30% of Venezuelans are at the basic level. This result suggests that although a good part of the participants have made progress, there is a persistent need to improve these skills, especially among Venezuelan women at the basic level.
The search for control and excellence reveals that 28.2% of Peruvian women are experts, 25.6% are at the intermediate level, and 23.1% are at the advanced and basic level. On the other hand, 45% of Venezuelan women are at the advanced level, 22.5% are at the expert and intermediate level, and 10.0% persist at the basic level. These results indicate that although Venezuelan women have made more progress compared to Peruvian women, a significant proportion of both nationalities still needs additional support to achieve greater control and excellence in their enterprises.
In terms of propositionality, 30.8% of Peruvian women are at the expert level, while 28.2% are at the advanced level. In contrast, 47.5% of the Venezuelan women are at the advanced level, with 25% at the expert level. Some 25.6% of Peruvian women and 22.5% of Venezuelan women remain at the intermediate level, while 15.4% of Peruvian women and 5% of Venezuelan women remain at the basic level. Although Venezuelan women tend to predominate at the advanced level, while Peruvian women are more represented at the expert level, there is still a minority that remains at the basic and intermediate levels, suggesting the need to continue strengthening these capabilities.
The capacity for compliance and responsibility shows that 35.9% of Peruvian women are at the intermediate level, with 28.2% at the expert level, 20.5% at the advanced level, and 15.4% at the basic level. Venezuelan women, on the other hand, have 42.5% at the intermediate level and 27.5% at the expert level, while 25.0% are at the advanced level and only 5.0% remain at the basic level. Both nationalities are strongly represented at the advanced level, although Venezuelan women have a slight advantage in this regard. This reflects that although the majority have achieved significant development in these areas, there is still a percentage of women, mostly Peruvian, who need further support to improve their capacity for compliance and accountability.
Finally, the future forecast reveals that 51.3% of Peruvian women are at the intermediate level, 25.6% are at the advanced level, with only 12.8% reaching the expert level, and 10.3% are at the basic level. Venezuelan women, on the other hand, have 40% at the intermediate level and 20% at the expert level, while 25% are at the advanced level and 15% are at the basic level. These results suggest that although Peruvian women have mostly progressed to the intermediate level, there is still a portion that require greater focus on developing their ability to foresee the future. Although Peruvian women predominate at the intermediate level, Venezuelan women show greater representation at the expert level.
In summary, although the workshops have been effective in improving the entrepreneurial skills of the participants, there is still a considerable percentage of women who remain at the basic and intermediate levels. This analysis highlights the need to continue to provide additional support and resources to help these women advance to higher levels of entrepreneurial performance, especially in the skills of persistence, self-demand, and foresight.
He1. 
There are significant differences in the following abilities: search for opportunities and initiative, anticipation of risk, persistence and confidence, self-demand and quality with respect to the nationality of the immigrant women of the Children’s Villages of the Lambayeque Region.
The ANOVA analysis presented in Table 3, which evaluates the entrepreneurial skills of the immigrant women of the Children’s Village of the Lambayeque Region, shows that there are no statistically significant differences between the groups evaluated in any of the skills analyzed.
These results as a whole indicate that, for all skills analyzed, the differences between groups of women are not strong enough to be considered statistically significant, suggesting that the observed variation in entrepreneurial skills is more attributable to within-group factors than to differences between the groups themselves.
He2. 
The success of self-management and quality, information seeking, and excellence in the Venezuelan immigrant women of the Children’s Village of the Lambayeque Region.
Table 4 shows the fit information of the models by various metrics, such as the AIC (Akaike’s Information Criterion), the log likelihood, and the chi-square. The AIC, which is a criterion for model selection, indicates that the final model has a value of 98.213, significantly lower than the model with the intersection alone (186.713). This suggests that the final model is a better fit to the data. Also, the chi-square associated with the final model is significant (p < 0.05), which reinforces the suitability of the final model for predicting the success of the dependent variable.
Table 5 presents the pseudo R-squared values (Cox and Snell, Nagelkerke, and McFadden) that indicate the percentage of variance explained by the model. The Nagelkerke (R2 = 0.881R^2 = 0.881R2 = 0.881) and Cox and Snell (R2 = 0.808R^2 = 0.808R2 = 0.808) values suggest a model that explains a considerable percentage of the variance of the dependent variable. The McFadden value (R2 = 0.662R^2 = 0.662R2 = 0.662) also supports the robustness of the model, although generally is lower than the other two, which is typical in pseudo R-squares.
Table 6 presents the estimates of the logistic regression parameters that analyze the capabilities related to the entrepreneurship of Peruvian and Venezuelan migrant women. The coefficient of −72.832 with a significance of 0.979 is not statistically significant (sig. > 0.05), which implies that the intercept is not statistically significant to the model.
Regarding nationality 1 (Peruvian), the coefficient is −56.495, suggesting that there is no significant effect of this variable in the model. However, the Exp(B) value and the confidence interval is extremely high, suggesting numerical overflow. As for nationality 2 (Venezuelan), the coefficient is −67.403. However, the Exp(B) value and the confidence interval is extremely high, suggesting a numerical overflow.
As for the self-management and quality capability, the coefficient of 28.601 is extremely high, suggesting an extremely strong positive impact on the likelihood of entrepreneurial success. However, the value of Exp(B) and the ppp-value suggests that, despite the high coefficient, this factor is not statistically significant in this particular context.
In reference to the information search ability, the coefficient of 15.302 indicates a strong positive effect on the probability of success. However, the Exp(B) value and the confidence interval show a numerical overflow. This implies that those entrepreneurs who focus on information seeking are more likely to succeed, underscoring the importance of being well-informed in entrepreneurship. Likewise, in the capacity of search for control and excellence and search for opportunities and initiative, these show coefficients of 14.349 and 13.584, which are positive and high, which imply a positive association with entrepreneurial success. However, the Exp(B) value and the confidence interval show numerical overflow. This ability indicates that entrepreneurs who pursue excellence have a considerable advantage in achieving their entrepreneurial goals.
Finally, the self-management and quality capacity has a negative coefficient (−0.108), which is negative and high, which implies a positive association with entrepreneurial success. However, the Exp(B) value and the confidence interval present numerical overflow, suggesting an inverse relationship, although this is not significant.
In conclusion, the variables related to self-demand and quality, the search for opportunities, and control and excellence show high coefficients, suggesting that these factors play an important role in the ability of migrant women to prosper in their ventures. Despite data overflow problems, it can be inferred that these skills are essential for entrepreneurial success in both Peruvian and Venezuelan women. The analysis shows the resilience and determination of these women in contexts of adversity, characteristics that are reflected in their constant search for opportunities and their self-demand to achieve high standards. This is particularly relevant for migrant women, who face additional social and economic challenges in their entrepreneurial trajectories.
He3. 
There are underlying patterns and structures in the entrepreneurial capacities of immigrant women in the Children’s Villages of the Lambayeque Region.
Table 7 indicates the communalities, which indicate the proportion of each variable that is explained by the extracted components. The communalities for the entrepreneurial capabilities range from 0.517 to 0.758, suggesting that the identified components explain a considerable part of the variability of each capability. Specifically, self-demand and quality (0.758), risk anticipation (0.673) and persistence and confidence (0.658) are the capabilities with the highest communality, indicating that they are well represented by the extracted components.
Table 8 shows the total variance explained by the two principal components extracted. The first component explains 45.777% of the total variance, while the second component explains an additional 11.886%, thus accumulating 57.663% of the total variance.
Table 9 presents two underlying components that summarize the most relevant factors of entrepreneurship skills among migrant women from SOS Children’s Villages in the Lambayeque Region.
Component 1: Self-management, confidence, and perseverance, with high loadings in variables such as persistence and confidence (0.184), self-demand and quality (0.184), and risk anticipation (0.175), seems to group factors related to the ability of these women to face challenges with determination, maintaining a proactive attitude in the face of uncertainty. These qualities are key to entrepreneurial success, especially in adverse contexts, such as that of migrant women, who frequently have to face situations of economic, social and personal instability. Perseverance and confidence in their abilities stand out as essential competencies for the creation and sustainability of their businesses, reflecting the ability to adapt to and overcome barriers.
Component 2: Compliance, responsibility, and excellence, with variables such as compliance and responsibility (0.483) and pursuit of control and excellence (0.362), is associated with a focus on order and discipline and the desire to achieve high-quality standards in their undertakings. Venezuelan and Peruvian migrant women who manage to develop these skills show a more structured entrepreneurial profile, oriented towards meeting goals and standards. This component could be linked to the formalization and professionalization of their activities, an important aspect for consolidating their enterprises in competitive and normatively demanding markets.
The combination of these two components suggests a balanced entrepreneurial profile, in which migrant women not only rely on their ability to overcome adversity with confidence and perseverance (Component 1) but also adopt a responsible and excellence-oriented attitude in the management of their projects (Component 2). This balance is essential to navigate the difficulties inherent to entrepreneurship in a migratory context, which requires both emotional resilience and planning and management skills.
In conclusion, Venezuelan and Peruvian migrant women have entrepreneurial skills that integrate both self-management and confidence in their own resources, as well as responsibility and a focus on excellence. This dual profile is crucial in migration contexts, where entrepreneurship can not only be a source of income but also a mechanism to rebuild their professional and personal identity. These capabilities allow them to face vulnerability and take advantage of opportunities in a hostile environment, which reinforces the importance of policies and support programs that enhance these skills in the entrepreneurial field.
The Figure 2 suggests that the first two dimensions capture most of the relevant information on entrepreneurial capabilities, while the other components add very little additional information. The sedimentation figure justifies the retention of these two principal components, which explain approximately 57.663% of the total variance, simplifying the analysis and facilitating the interpretation of the data without losing critical information. This provides a clear picture of how the entrepreneurial competencies cluster and underscores the importance of the principal components, offering valuable guidance for the development of training programs targeting immigrant women.
A scatter plot, in the context of PCA, typically shows the projection of the data in the space defined by the first two principal components. This helps to visualize how immigrant women are grouped according to their entrepreneurial competencies. Patterns can be observed here, such as the formation of two clusters, indicating similarities and differences in the assessed competencies of immigrant women: For Component 1, women have high scores in competencies related to initiative and quality. For Component 2, women have moderate scores in competencies related to control and responsibility. This suggests that there are two dominant profiles in terms of entrepreneurial competencies. Training and support strategy initiatives can be tailored to address the specific needs of immigrant women.
The Figure 3 suggests a clear differentiation between immigrant women who have high levels of entrepreneurial skills (expert and advanced) and those with more basic skills (intermediate and basic). The former seem to be better represented by components that capture more advanced and specific skills, while the latter are associated with a more general or incipient skill profile. This distribution can provide a guide for targeted training programs, depending on the level of capacity of immigrant women, and underscores the need for differentiated strategies that address the specific needs of each group.

4. Discussion

4.1. Achieved Level of Entrepreneurial Capabilities

The analysis of the entrepreneurial skills of immigrant women in the Children’s Villages of the Lambayeque Region, segmented by nationality, reveals significant differences between Venezuelan and Peruvian women in different levels of skills: Venezuelan women present greater skills in identifying and taking advantage of entrepreneurial opportunities. Some 20% of them are at the expert level compared to only 5% of Peruvian women. This pattern is maintained at the advanced and intermediate levels, while a significant majority of Peruvian women are at the basic level (60%).
Venezuelan women also show a better ability to assess and manage risks, with all women at the expert level belonging to this nationality. At the advanced level, 40% are Venezuelan compared to 11% Peruvian, and this pattern is maintained at the intermediate and basic levels. Venezuelan women have greater persistence and confidence, with 20% at the expert level compared to 5% of Peruvian women. At the advanced and intermediate levels, Venezuelan women again outperform Peruvian women, with a Peruvian majority at the basic level (60%). Venezuelan women tend to be more self-demanding and to seek higher quality in their undertakings. Forty percent of them are at the expert level compared to five percent of Peruvian women, and this pattern holds for the other levels.
Venezuelan women are more proactive in seeking and using external resources, with a higher proportion at the expert and advanced levels. At the basic level, a majority of Peruvian women stand out (55%). Venezuelan women tend to make more effort to maintain a high level of management and quality in their entrepreneurial operations, with 42.9% at the expert level compared to 10% of Peruvian women. Venezuelan women have a greater sense of responsibility and compliance in the management of their enterprises. Some 10% are at the expert level compared to 5% of Peruvian women, with equal representation at the advanced level. Venezuelan women are more proactive in planning and projecting the long-term growth and development of their initiatives, with 37.1% at the expert level compared to 5% of Peruvian women.
Delgado (2021) in her similar study found that Venezuelan women showed higher levels of entrepreneurial skills compared to local women, due to their previous experience and the need to adapt quickly to new environments. Also, Calanchez et al. (2022) in their research reflected the new feminist approach and the propensity to self-demand and search for opportunities due to the difficult conditions of the country. But contradictory studies in the work of Gonzales and Velez (2019) found that Peruvian immigrant returnee women showed higher levels of persistence and confidence compared to immigrants of other nationalities. For their part, Miranda et al. (2023) in their study revealed that there were no significant differences in entrepreneurial skills among Mexican immigrants, suggesting that the context of the host country plays a crucial role.
Adaptability Theory (Berry 1997) suggests that immigrants develop superior adaptive skills due to the demands of integration into a new environment. Also, Human Capital Theory (Becker 1964) states that investment in education and previous work experience significantly influences entrepreneurial competencies, explaining why Venezuelan women, with a strong need for adaptation, show higher skills. Finally, Social Capital Theory (Bourdieu 1986) suggests that support networks and social resources are fundamental for the development of entrepreneurial competencies, which could explain the advantage of Venezuelan women in the search for support and information.
It is suggested, in future, to research how the entrepreneurial skills of immigrant women evolve over time and the impact of support programs or conduct comparative studies between different host countries to understand how the context influences the development of entrepreneurial skills. Finally, the effectiveness of different training and support interventions on the development of entrepreneurial skills among immigrants of different nationalities should be evaluated.
Comparison of capabilities: opportunity seeking and initiative, risk anticipation, persistence and confidence, quality and self-demand.
Venezuelan women show significantly greater capabilities than Peruvian women with respect to opportunity seeking and initiative. This result is consistent with theories that suggest that migrants may have a greater propensity to identify and take advantage of opportunities in new contexts due to factors such as adaptability and previous experience in challenging environments from the Migrant Advantage Theory, which assumes that immigrants are more likely to start businesses than natives. This theory is based on the idea that immigrants have certain characteristics that give them a competitive advantage in the marketplace (Chiswick 1978). Contrary to some studies that suggest that entrepreneurial skills for risk anticipation may be influenced by the economic and social context of the country of origin and the host country, Venezuelan women also show a significant advantage in this ability, which could be explained by their experience in contexts of uncertainty and rapid adaptation to change, as manifested in the Risk Adaptation Theory. One study finds that immigrants have a higher risk tolerance than natives, allowing them to make riskier and potentially more profitable decisions (McElroy and Lazar 2001). This result is consistent with previous research highlighting how migrants develop skills to assess and manage risks in new environments.
Although Venezuelan women show a higher tendency for persistence and confidence, the difference does not reach statistical significance. This could indicate that other unmeasured factors may be influencing this ability, such as social support, business support networks, or cultural differences, which are less evident in this study. Similar to risk anticipation, Venezuelan women show a significant advantage in maintaining high standards of quality and self-demand in their ventures. This may reflect cultural values of perseverance and excellence at work, especially in migratory contexts and from the Theory of Determination and Personal Goals. Borjas (1995) argues that immigrants have a higher motivation to succeed than natives, due to the difficulties they have faced in their country of origin. This higher motivation drives them to work harder and take more risks, which can lead to entrepreneurial success.
The results support theories suggesting that migrants may develop unique entrepreneurial skills due to their life experiences and adaptability. This is consistent with research highlighting how migration can be a positive factor in the development of entrepreneurial skills, despite economic and social challenges.

4.2. Success or Failure of Entrepreneurship Skill

Regarding the success or failure of the self-management and quality capability, the significant B coefficient (28.601) indicates that higher self-demand and focus on quality are strongly associated with success in entrepreneurial capabilities. This may reflect the importance of maintaining high standards and discipline in business management, which is crucial for sustainability and competitiveness, as the Theory of Entrepreneurial Excellence emphasizes that entrepreneurship is a key driver of economic growth. Innovative entrepreneurs introduce new products and services in the market, which generates competition and increases productivity (Schumpeter 1934). In contrast, in the information seeking ability, this predictor was also significant, suggesting that the ability to obtain and use relevant information is critical to making informed decisions and adapting to changes in the business environment. Immigrants may have access to information and networks that are not available to natives, which can give them a competitive advantage, according to the strategic information theory (Nelson and Winter 1982). Similar to the pursuit of information, the ability to pursue excellence can be related to continuous improvement and differentiation in the marketplace, which is essential for longevity and business success, where Porter (1985), in his Theory of Competitiveness and Differentiation, argues that companies must differentiate themselves from their competitors in order to succeed. This can be achieved by creating unique products or services, offering better customer service, or developing a strong brand.
The results are consistent with theories suggesting that self-demand, the ability to acquire information, and the pursuit of excellence are fundamental pillars of entrepreneurial success. Previous studies have also shown that these competencies are critical for innovation and adaptation, especially in dynamic environments such as migrant environments and through the Innovation and Adaptability Theory, assisted by Bates (1977), who postulates that black immigrants in the United States are more likely to start businesses than native blacks, which is attributed to their greater willingness to take risks.

4.3. Identified Patterns and Structures of Entrepreneurial

The results show that the entrepreneurial competencies of immigrant women in the Children’s Village of the Lambayeque Region are grouped into two main components, which together explain 57.663% of the total variance. Component 1 stands out for competencies such as initiative, perseverance, and quality of work, while Component 2 focuses on process control and responsibility.
Similar findings in previous studies support the importance of these competencies for entrepreneurial success. These studies are supported by the Entrepreneurial Personality Theory, which in the words of McClelland (1961) argues that there are certain personality traits that are associated with entrepreneurial success. These traits include the need for achievement, power motivation, and internal locus of control. In the Self-Determination Theory, Deci and Ryan (2000) argue that human motivation is driven by three basic needs: the need for competence, the need for connection, and the need for autonomy. When these needs are met, people are more likely to be motivated, engaged, and productive. They offer theoretical frameworks that explain how these competencies are developed and applied in entrepreneurial contexts.

5. Conclusions

The analysis shows that Venezuelan women have higher levels of entrepreneurial competencies compared to Peruvian women in the Children’s Village in the Lambayeque Region. These findings highlight the importance of designing support programs that consider nationality differences and adapt interventions to the specific needs of each group to optimize their entrepreneurial potential.
The results indicate significant differences in the entrepreneurial skills of “search for opportunities and initiative”, “anticipation of risk”, and “self-demand and quality” between Peruvian and Venezuelan women in the Children’s Village in the Lambayeque region. In all these skills, Venezuelan women outperform Peruvian women. However, in “persistence and confidence”, although Venezuelan women show an advantage, the difference is not statistically significant.
The study has revealed important findings that self-management skills and quality, information seeking, and excellence stand out as crucial factors for entrepreneurial success. Women with high abilities in these areas are more likely to succeed, and nationality also plays a significant role in these results.
The analysis has revealed that immigrant women’s entrepreneurial competencies are grouped into two main components and training strategies can be tailored to address these two main competency profiles, optimizing support to these women in their entrepreneurial development.
The findings highlight the urgent need for specific policies and programs to strengthen the entrepreneurial skills of migrant women in Peru, thereby reducing disparities and enhancing their contribution to economic and social development. This research highlights how migration can catalyze the development of entrepreneurial skills, although it is crucial to deepen the precise mechanisms to optimize the long-term impact on their entrepreneurial trajectories.

6. Limitations

The study faced several limitations that affected both data collection and the overall participation of Venezuelan and Peruvian immigrant women. Initially, there were 325 potential participants, but several factors reduced this number considerably. Among the main limitations were the restricted schedules of the participants, who, due to their multiple work and family responsibilities, found it difficult to attend the data collection sessions. Many of them were engaged in daily activities essential for survival, which limited their availability. In addition, travel to the data collection points was a significant challenge, as many women were in distant locations and their daily obligations made it difficult for them to participate continuously in the study. Another important factor was the family burden of the participants, especially those working in the Children’s Village in Lambayeque, who had to cook, care for, and maintain control over the children under their supervision, which further reduced their available time to participate in the research. These limitations resulted in a final sample of only 79 women, 38 Peruvian and 41 Venezuelan, a much smaller number than initially projected, which may have affected the representativeness and generalizability of the results. For future research, we recommend implementing several strategies that could mitigate the limitations encountered. First, offering more flexible schedules for data collection or using asynchronous methods such as online surveys or telephone interviews could increase the participation of women with complicated schedules. In addition, holding the sessions in locations closer to the participants’ homes or workplaces, or providing logistical support, could improve accessibility and response rate. It would also be beneficial to extend the duration of the study or the data collection period, which would allow one to reach a number of participants which is closer to the number initially projected. Alternative methodologies such as convenience sampling or snowballing can be explored to reach more women in similar situations. Incorporating more innovative data collection techniques, such as group interviews or ethnographic methods, could also facilitate participation and provide a deeper understanding of the context.
Finally, a longitudinal study approach that follows participants over time could provide a more complete picture of the evolution of their entrepreneurial competencies, allowing us to capture the changes and challenges they face over time. These recommendations would help to obtain a more representative sample and produce more robust and applicable results in the development of support programs for immigrant women.

Author Contributions

Conceptualization, S.L.V.-T., M.F.-M. and L.A.V.-C.; Methodology, M.F.-M.; Software, M.F.-M.; Validation, S.L.V.-T., M.F.-M. and L.A.V.-C.; Formal analysis, S.L.V.-T., M.F.-M. and L.A.V.-C.; Investigation, S.L.V.-T.; Resources, S.L.V.-T., M.F.-M. and L.A.V.-C.; Data curation, S.L.V.-T. and L.A.V.-C.; Writing—original draft, S.L.V.-T., M.F.-M. and L.A.V.-C.; Writing—review & editing, S.L.V.-T., M.F.-M. and L.A.V.-C.; Visualization, S.L.V.-T. and M.F.-M.; Supervision, S.L.V.-T.; Project administration, S.L.V.-T.; Funding acquisition, S.L.V.-T. and L.A.V.-C. All authors have read and agreed to the published version of the manuscript.

Funding

This research was funded by Universidad Tecnológica del Perú. And The APC was funded by Universidad Tecnológica del Perú.

Institutional Review Board Statement

The study was conducted in accordance with the Declaration of Helsinki, and approved by the Ethics Committee of the Universidad Tecnologica del Peru (INV-MA001 5/04/2022).

Informed Consent Statement

Informed consent was obtained from all subjects involved in the study.

Data Availability Statement

The database for this research is available upon communication with the corresponding author.

Conflicts of Interest

The authors declare no conflicts of interest.

References

  1. Abd Hamid, Hamizah, and André M. Everett. 2023. Migration contexts in shaping community ethnic resources: A Forms of Capital approach on ethnic migrant entrepreneurs in Malaysia. Journal of Enterprising Communities 17: 834–55. [Google Scholar] [CrossRef]
  2. Aguilar, Sergio Luiz Cruz. 2024. Discrimination, criminalization and xenophobia in the media: The case of Venezuelan migration in Brazil, Colombia, Ecuador, and Peru. In Xenophobia in the Media: Critical Global Perspectives. London: Routledge, pp. 135–51. [Google Scholar] [CrossRef]
  3. Akaehomen, Toluwani. 2020. Advancing the socioeconomic development and integration of migrant women through entrepreneurship education: The case of Ireland. In Multidisciplinary Approach to Entrepreneurship Education for Migrants. Hershey: IGI Global, pp. 211–31. [Google Scholar] [CrossRef]
  4. Akter, Beauty, and Md. Asif Iqbal. 2022. The Impact of Entrepreneurial Skills, Entrepreneurship Education Support Programmes and Environmental Factors on Entrepreneurial Behaviour: A Structural Equation Modelling Approach. World Journal of Entrepreneurship, Management and Sustainable Development 18: 275–304. [Google Scholar] [CrossRef]
  5. Alakaleek, Wejdan, Yousra Harb, and Ayman Abdo Harb. 2023. The impact of entrepreneurship education: A study of entrepreneurial outcomes. International Journal of Management Education 21: 100800. [Google Scholar] [CrossRef]
  6. Almahry, Fatima Fouad, Adel Sarea, Allam Mohammed Hamdan, and Muneer M. S. Al Mubarak. 2021. The impact of entrepreneurship education on entrepreneurs’ skills. In Research Anthology on Business and Technical Education in the Information Era. Hershey: IGI Global, pp. 1023–32. [Google Scholar] [CrossRef]
  7. Alsaad, Rana Ismaeel, Allam Hamdan, Ruaa Binsaddig, and Mohammad A. Kanan. 2023. Empowerment sustainability perspectives for Bahraini women as entrepreneurs. International Journal of Innovation Studies 7: 245–62. [Google Scholar] [CrossRef]
  8. Alvarez-Risco, Aldo, Sabina Mlodzianowska, Ulises Zamora-Ramos, and Shyla Del-Aguila-Arcentales. 2021. Green entrepreneurship intention in university students: The case of Peru. Entrepreneurial Business and Economics Review 9: 85–100. [Google Scholar] [CrossRef]
  9. Aly, Maha, David B. Audretsch, and Heike Grimm. 2021. Emotional skills for entrepreneurial success: The promise of entrepreneurship education and policy. Journal of Technology Transfer 46: 1611–29. [Google Scholar] [CrossRef]
  10. Anaya, Nicola Espinosa, and Leda M. Pérez. 2022. Woman and Migrant in COVID-19 Times: The Situation of Venezuelan Women in Peru. Migraciones 55: 22. [Google Scholar] [CrossRef]
  11. Artikova, Mukhayo Botiralievna. 2020. Content of development of entrepreneurship in essentials on the basis of family and school. International Journal of Scientific and Technology Research 9: 4950–52. [Google Scholar]
  12. Avila Angulo, Elizabeth. 2021. La evolución del concepto emprendimiento y su relación con la innovación y el conocimiento. Revista Investigación y Negocios 14: 32–48. [Google Scholar] [CrossRef]
  13. Avila, Inga, José L. Inga Avila, Max C. Inga Avila, and Roberto L. Churampi Cangalaya. 2020. Perfil emprendedor de los estudiantes de la Facultad de Ingeniería de Sistemas, UNCP (Perú). Revista Espacios 41: 13. [Google Scholar]
  14. Badawi, Sherine, Sameh Reyad, Reem Khamis, Allam Hamdan, and Abdalmuttaleb Musleh Alsartawi. 2019. Business education and entrepreneurial skills: Evidence from Arab universities. Journal of Education for Business 94: 314–23. [Google Scholar] [CrossRef]
  15. Bates, Thomas William. 1977. An analysis of black-white differences in self-employment. In Studies in Labor Markets. Edited by Sherwin Rosen. New York: Academic Press. [Google Scholar]
  16. BCRP. 2023. Nota-de-estudios-23-2023.pdf. Actividad Económica: Enero. Available online: https://www.bcrp.gob.pe/docs/Publicaciones/Notas-Estudios/2023/nota-de-estudios-23-2023.pdf (accessed on 23 March 2023).
  17. Becker, Gary S. 1964. Human Capital. Chicago: University of Chicago Press. [Google Scholar]
  18. Berry, John W. 1997. Immiigration, Acculturation, and Adaptation. Thousand Oaks: Sage Publications. [Google Scholar]
  19. Borjas, George J. 1995. The Economics of Immigration. Cambridge: Harvard University Press. [Google Scholar]
  20. Bourdieu, Pierre. 1986. The Social Origins of Economic Inequality. London: Edward Arnold. [Google Scholar]
  21. Calanchez, Africa, Kerwin Chavez, Ana Padron, and D. Sulbaaran. 2022. Competencias emprendedoras y espíritu empresarial en la nueva era feminista: Una revisión literaria. Telos 241: 643–58. [Google Scholar] [CrossRef]
  22. Cañizález, Andrés, and Ingrid Jiménez. 2023. Venezuelans in Peru: A restrained citizenship? Contratexto 40: 55–73. [Google Scholar] [CrossRef]
  23. Carpenter, Alex, and Rachel Wilson. 2022. A systematic review looking at the effect of entrepreneurship education on higher education student. International Journal of Management Education 20: 100541. [Google Scholar] [CrossRef]
  24. Castillo Saavedra, Ericson Felix, Cecilia Elizabeth Reyes Alfaro, Carmen Isolina Ayala Jara, and Elizabeth Madeleine Arroyo Rosales. 2021. Entrepreneur profile scale in peruvian university students. Revista Venezolana de Gerencia 26: 840–58. [Google Scholar] [CrossRef]
  25. Chandra, Anjuli. 2022. Bridging the digital gender divide: Prerequisite for women empowerment. In Gender Perspectives on Industry 4.0 and the Impact of Technology on Mainstreaming Female Employment. Hershey: IGI Global, pp. 31–44. [Google Scholar] [CrossRef]
  26. Charrón Vías, Marta, and Beatriz Rivera-Cruz. 2020. Fostering innovation and entrepreneurial culture at the business school: A competency-based education framework. Industry and Higher Education 34: 160–76. [Google Scholar] [CrossRef]
  27. Chiswick, Barry Robert. 1978. The effect of American education on the earnings of the foreign-born. In Immigrants and the American Economy. Edited by George J. Borjas and Martha. H. Tienda. Cambridge: Harvard University Press. [Google Scholar]
  28. ComexPeru. 2023. La Economía Peruana Crecería un 2.4% en 2023, Según el Fmi. Comexperu—Sociedad de Comercio Exterior Del Perú. Available online: https://www.comexperu.org.pe/en/articulo/la-economia-peruana-creceria-un-24-en-2023-segun-el-fmi (accessed on 14 April 2023).
  29. da Silva, Cristina Glória Lima, Zaidiana Lemos Zaidan, Emanuel Ferreira Leite, and Emmanuelle Leite Cientista. 2021. Profile of the entrepreneur of Triunfo-PE counters. In Profile of the Entrepreneur of Triunfo-PE Counters. Berlin and Heidelberg: Springer Nature. [Google Scholar]
  30. Deci, Edward L., and Richard M. Ryan. 2000. The Psychology of Human Motivation and Personality. New York: Guilford Press. [Google Scholar]
  31. Delgado, Yizza. 2021. Mujeres Emprendedoras: Voces de Migrantes Venezolanas en el Perú Revista Ideele, 301. Available online: https://www.revistaideele.com/2021/12/26/mujeres-emprendedoras-voces-de-migrantes-venezolanas-en-el-peru/ (accessed on 12 December 2021).
  32. Donaldson, Colin, María Huertas González-Serrano, and Ferran Calabuig Moreno. 2023. Intentions for what? Comparing entrepreneurial intention types within female and male entrepreneurship students. The International Journal of Management Education 21: 100817. [Google Scholar] [CrossRef]
  33. Douglas, Evan J. 2013. Reconstructing entrepreneurial intentions to identify predisposition for growth. Journal of Business Venturing 28: 633–51. [Google Scholar] [CrossRef]
  34. El-Kafafi, Siham. 2022. Sustaining women’s empowerment through gender equality. In Promoting Diversity, Equity, and Inclusion for Women after the COVID-19 Pandemic. Hershey: IGI Global, pp. 1–15. [Google Scholar] [CrossRef]
  35. El-Sayed, Jacqueline. 2020. Building the entrepreneurial mindset through experiential learning. In Higher Education in the Arab World: Building a Culture of Innovation and Entrepreneurship. Berlin and Heidelberg: Springer Nature, pp. 205–18. [Google Scholar] [CrossRef]
  36. Estrada, Stephanie Marcela Delgado, Rosa Inés Carrasco Reyes, Jorge Luis Chabusa Vargas, and Clarkent Rubén Mackay Castro. 2020. Emprendimiento femenino por necesidad en Ecuador. Revista Venezolana de Gerencia 25: 91. [Google Scholar] [CrossRef]
  37. Fan, W., and T. L.-P. Tang. 2021. Teaching entrepreneurship in china: Business simulation and games (sandg)—A new theoretical model of experiential learning. In Organizational Science: A Global Perspective. Hauppauge: Nova Science, pp. 21–38. [Google Scholar]
  38. Galvão, Anderson, Carla Marques, and João J. Ferreira. 2020. The role of entrepreneurship education and training programmes in advancing entrepreneurial skills and new ventures. European Journal of Training and Development 44: 595–614. [Google Scholar] [CrossRef]
  39. Gamboa-Aldana, Andres-Sebastian, Nidia-Johanna Bonilla-Cruz, Jesús Forgiony-Santos, and Luz Stella Rojas-Galvis. 2021. Co-adaptability processes in families of the Organization Aldeas Infantiles SOS Bogotá. Gaceta Medica de Caracas 129: 498–508. [Google Scholar] [CrossRef]
  40. Gestión, Noticias. 2018. Perú es el país con mayor espíritu emprendedor en América Latina y el quinto en el mundo|ECONOMIA. Gestión; NOTICIAS GESTIÓN. Available online: https://gestion.pe/economia/peru-pais-mayor-espiritu-emprendedor-america-latina-quinto-mundo-237414-noticia/ (accessed on 3 July 2018).
  41. Gieure, Clara, Maria del Mar Benavides-Espinosa, and Salvador Roig-Dobón. 2019. Entrepreneurial intentions in an international university environment. International Journal of Entrepreneurial Behaviour and Research 25: 1605–20. [Google Scholar] [CrossRef]
  42. Glinka, Beata, Aldona Glińska-Neweś, and Agnieszka Zakrzewska-Bielawska. 2023. A resource interaction perspective on resource use and development in migrant entrepreneur networks. Journal of Business Research 159: 113740. [Google Scholar] [CrossRef]
  43. Gonzales, Elier, and Maria Fernanda Velez. 2019. Inmigrantes venezolanos en el contexto ecuatoriano: Análisis de las relaciones interculturales. Innova 4: 135–49. [Google Scholar] [CrossRef]
  44. Gradim, Adriana Coutinho, and Ana Isabel Dias Daniel. 2023. Female entrepreneurship in the age of social media: A research agenda. In Female Entrepreneurship as a Driving Force of Economic Growth and Social Change. Hershey: IGI Global, pp. 1–15. [Google Scholar] [CrossRef]
  45. Hahn, Davide, Tommaso Minola, Giulio Bosio, and Lucio Cassia. 2020. The impact of entrepreneurship education on university students’ entrepreneurial skills: A family embeddedness perspective. Small Business Economics 55: 257–82. [Google Scholar] [CrossRef]
  46. Hernández, Roberto, Carlos Fernández, and María del Pilar Batipsta. 2014. Metodología de la Investigación. New York: Mc Graw Hill. Available online: https://libgen.is/search.php?req=metodolog%C3%ADa+de+la+investigaci%C3%B3n&open=0&res=25&view=simple&phrase=1&column=def (accessed on 3 July 2018).
  47. Kariv, Dafna, Harry Matlay, and Alain Fayolle. 2019. Introduction: Entrepreneurial trends meet entrepreneurial education. In The Role and Impact of Entrepreneurship Education: Methods, Teachers and Innovative Programmes. Cheltenham: Edward Elgar Publishing, pp. 1–11. [Google Scholar]
  48. Klapper, Rita G., and Alain Fayolle. 2023. A transformational learning framework for sustainable entrepreneurship education: The power of Paulo Freire’s educational model. International Journal of Management Education 21: 100729. [Google Scholar] [CrossRef]
  49. Kolade, Oluwaseun, Abiodun Egbetokun, and Demola Obembe. 2020. Skilled hands in turbulent winds: Entrepreneurial skills and new venture performance in conflict-ridden northern nigeria. Journal of International Business Education 15: 27–54. [Google Scholar]
  50. Kraft, Priscilla S., Christina Günther, Nadine H. Kammerlander, and Jan Lampe. 2022. Overconfidence and entrepreneurship: A meta-analysis of different types of overconfidence in the entrepreneurial process. Journal of Business Venturing 37: 106207. [Google Scholar] [CrossRef]
  51. Kripa, Dorina, Edlira Luci, Klodiana Gorica, and Ermelinda Kordha. 2021. New business education model for entrepreneurial heis: University of tirana social innovation and internationalization. Administrative Sciences 11: 122. [Google Scholar] [CrossRef]
  52. Kundu, Sampa, and Arpita Singh. 2023. COVID-19, women entrepreneurs and the untold stories so far. In Businesses: Resilience And Sustainability—Evidence From Emerging Market Developing Economies. Singapore: World Scientific, pp. 107–20. [Google Scholar] [CrossRef]
  53. Laspita, Stavroula, Ioannis Sitaridis, Fotis Kitsios, and Katerina Sarri. 2020. Entrepreneurship program learning: Different views of latent, nascent, active entrepreneurs and abstainers. Paper presented at European Conference on Innovation and Entrepreneurship, Rome, Italy, September 17–18; pp. 352–59. [Google Scholar]
  54. Lazarte, Víctor Román, Luz Á. Román Lazarte, and Maryorie Katteryne Torre. 2022. Causes of death in venezuelan migrants residing in peru between 2017–2021. Gaceta Medica de Caracas 130: 481–90. [Google Scholar] [CrossRef]
  55. Lechuga-Nevárez, Mayela del Rayo, Leonardo Vázquez Rueda, Luiz Vicente Ovalles Toledo, and Víctor Hugo Meriño Córdoba. 2022. Emprendimiento Universitario desde una perspectiva de género. Revista Venezolana de Gerencia 27: 100. [Google Scholar] [CrossRef]
  56. Li, Wenchao, and Di Tong. 2023. The benefits of having an entrepreneur-mother: Influence of mother’s entrepreneurial status on human capital formation among children. Journal of Business Venturing 38: 106329. [Google Scholar] [CrossRef]
  57. Machado, Diana, Vítor Braga, Aldina Correia, Alexandra Braga, and Carina Silva. 2023. How female entrepreneurship may boost business innovation and internationalization. Global Business and Organizational Excellence 42: 91–110. [Google Scholar] [CrossRef]
  58. Mack, Abede Jawara, Daniel White, and Osiris Senghor. 2021. The benefits of exposing post-secondary students to entrepreneurship training in Trinidad and Tobago. Humanities and Social Sciences Communications 8: 223. [Google Scholar] [CrossRef]
  59. Martins, Izaias, Juan P. Perez, and Santiago Novoa. 2022. Developing orientation to achieve entrepreneurial intention: A pretest-post-test analysis of entrepreneurship education programs. International Journal of Management Education 20: 100593. [Google Scholar] [CrossRef]
  60. McClelland, David C. 1961. The Achieving Society. Princeton: Van Nostrand. [Google Scholar]
  61. McElroy, A. D., and P. Lazar. 2001. Selection bias and the earnings of immigrants: Monte Carlo simulations. Journal of Labor Economics 19: 498–522. [Google Scholar]
  62. Miranda, Jennifer Darvelia, María del Carmen Sandoval Caraveo, and Gilda María Berttolini Díaz. 2023. Competencias emprendedoras de la mujer en el contexto mexicano. Teloss 25: 57–70. [Google Scholar] [CrossRef]
  63. Mohamad, Armanurah. 2023. Developing entrepreneurial skills among university students: A case of student entrepreneurial attachment project. International Journal of Professional Business Review 8: 17. [Google Scholar] [CrossRef]
  64. Nelson, Richard R., and Sidney G. Winter. 1982. An Evolutionary Theory of Economic Change. Cambridge: Harvard University Press. [Google Scholar]
  65. Nguyen, Quyen Do, and Hang Thu Nguyen. 2023. Entrepreneurship education and entrepreneurial intention: The mediating role of entrepreneurial capacity. International Journal of Management Education 21: 100730. [Google Scholar] [CrossRef]
  66. Oliver, Paul G., and Stanley Oliver. 2022. Innovative online learning in entrepreneurship education: The impact of embedding real-life industry practice in the virtual learning environment. Industry and Higher Education 36: 756–67. [Google Scholar] [CrossRef]
  67. Patilkale, Prity Purushottam, Shabana Haque, and T. Sathya. 2022. Empowerment of women through microfinance: The significance of self-help groups. In Research Anthology on Microfinance Services and Roles in Social Progress. Hershey: IGI Global, pp. 36–47. [Google Scholar] [CrossRef]
  68. Pennetta, Selene, Francesco Anglani, and Shane Mathews. 2023. Navigating through entrepreneurial skills, competencies and capabilities: A systematic literature review and the development of the entrepreneurial ability model. Journal of Entrepreneurship in Emerging Economies 16: 1144–82. [Google Scholar] [CrossRef]
  69. Polbitsyn, Sergei N., Aleksei K. Kliuev, Anna P. Bagirova, Aleksandr A. Iashin, and Alexandros Kakouris. 2021. Entrepreneurial education in russian universities: Achievements, reflections and milestones. Contemporary Issues in Entrepreneurship Research 11: 33–48. [Google Scholar] [CrossRef]
  70. Porter, Michael E. 1985. Competitive Advantage: Creating and Sustaining Superior Performance. New York: Free Press. [Google Scholar]
  71. Prüfer, Jens, and Patricia Prüfer. 2020. Data science for entrepreneurship research: Studying demand dynamics for entrepreneurial skills in the Netherlands. Small Business Economics 55: 651–72. [Google Scholar] [CrossRef]
  72. Rantšo, Tšepiso A. 2022. Women Entrepreneurs in Lesotho. In Contributions to Management Science. Cham: Springer, pp. 107–26. [Google Scholar] [CrossRef]
  73. Reyad, Sameh, Sherine Badawi, and Allam Hamdan. 2020. Assessing the impact of entrepreneurial skills development on self-employment practices amongst Egyptian and Bahraini accounting students in public and private universities. Journal of Islamic Accounting and Business Research 11: 1101–20. [Google Scholar] [CrossRef]
  74. Rodríguez Gutiérrez, Paola, María del Mar Fuentes Fuentes, and Lázaro Rodríguez Ariza. 2014. Strategic Capabilities and Performance in Women-Owned Businesses in Mexico. Journal of Small Business Management 52: 541–54. [Google Scholar] [CrossRef]
  75. RPP. 2023. ¿Cuáles son los niveles de desempleo en el país?|RPP Noticias. Available online: https://rpp.pe/economia/economia/cuales-son-los-niveles-de-desempleo-en-el-pais-noticia-1467096 (accessed on 16 February 2023).
  76. Salamzadeh, Aidin, Mehdi Tajpour, and Elahe Hosseini. 2022. Measuring the impact of simulation-based teaching on entrepreneurial skills of the MBA/DBA students. In Technology and Entrepreneurship Education: Adopting Creative Digital Approaches to Learning and Teaching. Berlin and Heidelberg: Springer, pp. 77–104. [Google Scholar] [CrossRef]
  77. Sanitha, K. K., and Joseph Rubert. 2020. Skills for employment and entrepreneurship: A study among educated youth. International Journal of Management 11: 170–78. [Google Scholar]
  78. Santos, Gina, Carla Sunana Marques, Vanessa Marques, and Luisa Carvalho. 2019. The influence of innovative behaviour and entrepreneurial skills on agribusiness organizational performance. Paper presented at European Conference on Innovation and Entrepreneurship, Kalamata, Greece, September 19–20, vol. 2, pp. 943–52. [Google Scholar]
  79. Schumpeter, Joseph A. 1934. The Theory of Economic Development. Cambridge: Harvard University Press. [Google Scholar]
  80. SOS. 2022. Quiénes somos. Aldeas Infantiles SOS Peru. Available online: https://www.aldeasinfantiles.org.pe/quienes-somos (accessed on 23 August 2023).
  81. SOS. 2023. Children and Families at the Heart of the Humanitarian Crisis in Chad. Available online: https://www.soschildrensvillages.ca/news/children-and-families-heart-humanitarian-crisis-chad-267 (accessed on 23 August 2023).
  82. Sufyan, Muhammad, William Y. Degbey, Richard Glavee-Geo, and Baniyelme D. Zoogah. 2023. Transnational digital entrepreneurship and enterprise effectiveness: A micro-foundational perspective. Journal of Business Research 160: 113802. [Google Scholar] [CrossRef]
  83. Suparno, Wibowo Agus, Djoko Dwi, Bagus Shandy, and Miftahul Raudah. 2019. Do entrepreneurial education and training impact on entrepreneurial skills-based ecopreneurship? Humanities and Social Sciences Letters 7: 246–53. [Google Scholar] [CrossRef]
  84. Taipale-Erävala, Kyllikki, Katariina Ala-Rämi, and Leena Eskola. 2023. Improving youths’ entrepreneurial abilities to strengthen the future of Finland. In Exploring Cities and Countries of the World. Hauppauge: Nova Science Publishers, vol. 4, pp. 131–54. [Google Scholar]
  85. Tantau, Adrian Dumitru, and Laurenţiu Cătălin Frăţilă. 2021. Entrepreneurship, start up, and corporate entrepreneurship in the renewable energy industry. In Research Anthology on Small Business Strategies for Success and Survival. Hershey: IGI Global, pp. 132–55. [Google Scholar] [CrossRef]
  86. Tennin, Kyla L. 2022. The impact of women’s empowerment on SDGs in the digital era: Entrepreneurship solutions. In Impact of Women’s Empowerment on SDGs in the Digital Era. Hershey: IGI Global, pp. 100–39. [Google Scholar] [CrossRef]
  87. Thilakarathne, Dinesh, and R. A. S. Sandunika. 2023. Women’s contributions towards the success of small-scale business in Sri Lanka. In Businesses: Resilience And Sustainability—Evidence From Emerging Market Developing Economies. Singapore: World Scientific, pp. 179–93. [Google Scholar] [CrossRef]
  88. Tripathi, Sabyasachi. 2023. Do cities favor female entrepreneurs? Evidence from India. Cities 139: 104404. [Google Scholar] [CrossRef]
  89. Vieira, Elisabete S., Mara S. Madaleno, and João Teodósio. 2023. Management and gender in the global labor market: A bibliometric analysis. In Perspectives on Women in Management and the Global Labor Market. Hershey: IGI Global, pp. 1–28. [Google Scholar] [CrossRef]
  90. Vinodan, A., and S. Meera. 2021. Entrepreneurial skill acquisition priorities of artisans in cultural tourism destinations: A contemporary human resource development approach. In En Research Anthology on Business and Technical Education in the Information Era. Hershey: IGI Global, pp. 1033–54. [Google Scholar] [CrossRef]
  91. Williams, Michele, Majid Ghorbani, and Arturs Kalnins. 2023. Moving to the big city: Temporal, demographic, and geographic influences on the perceptions of gender-related business acumen among male and female migrant entrepreneurs in china. Academy of Management Discoveries 9: 383–407. [Google Scholar] [CrossRef]
  92. World Bank. 2023. Seven in Ten Peruvians Are Poor or at Risk of Falling into Poverty According to A New World Bank Report. World Bank. Available online: https://www.worldbank.org/en/news/press-release/2023/04/26/peru-informe-pobreza-y-equidad-resurgir-fortalecidos (accessed on 23 August 2023).
  93. Yanto, Heri, Niswah Baroroh, Ain Hajawiyah, and Nurhazrina Mat Rahim. 2022. The roles of entrepreneurial skills, financial literacy, and digital literacy in maintaining msmes during the COVID-19 pandemic. Asian Economic and Financial Review 12: 504–17. [Google Scholar] [CrossRef]
  94. Yasin, Naveed, and Khalid Hafeez. 2023. Three waves of immigrant entrepreneurship: A cross-national comparative study. Small Business Economics 60: 1281–306. [Google Scholar] [CrossRef]
  95. Zazzerini, Giovanni. 2021. Skills—Innovation and entrepreneurial skills. In Innovation Economics, Engineering and Management Handbook 2: Special Themes. Hoboken: Wiley, pp. 241–46. [Google Scholar] [CrossRef]
  96. Zhang, Xueyan, Xiaohu Zhou, Qiao Wang, Hui Zhang, and Wei Ju. 2022. Networks open the door to the success of technological entrepreneurship: A perspective on political skills. Kybernetes 51: 3487–507. [Google Scholar] [CrossRef]
Figure 1. Model of entrepreneurial competences in Venezuelan/Peruvian immigrant women.
Figure 1. Model of entrepreneurial competences in Venezuelan/Peruvian immigrant women.
Admsci 14 00242 g001
Figure 2. Sedimentation diagram.
Figure 2. Sedimentation diagram.
Admsci 14 00242 g002
Figure 3. Scatter diagram.
Figure 3. Scatter diagram.
Admsci 14 00242 g003
Table 1. Level of entrepreneurial skills with respect to nationality, level of education, and age of the immigrant women of the Children’s Village of the Lambayeque Region.
Table 1. Level of entrepreneurial skills with respect to nationality, level of education, and age of the immigrant women of the Children’s Village of the Lambayeque Region.
Level of Entrepreneurial Skills
ExpertAdvancedIntermediateBasicTotal
Fx%Fx%Fx%Fx%Fx%
NacionalityPeruvian571.41440.01045.51066.73949.4
Venezuelan228.62160.01254.5533.34050.6
EducationPrimary114.338.6 9.100.067.6
Secondary457.11028.6731.81066.73139.2
Complete higher education114.3720.0313.6213.31316.5
Complete technical education114.3617.129.116.71012.7
Incomplete university education00.025.714.5213.356.3
Complete university education00.0720.0731.800.01417.7
Age20–24 years114.338.614.500.056.3
25–29 years342.9514.3522.7213.31519.0
30–34 years114.3411.4313.6533.31316.5
35–39 years114.31028.6313.6533.31924.1
40 years and older114.31337.11045.5320.02734.2
Table 2. Level of entrepreneurial skills with respect to the nationality of the immigrant women of the Children’s Village of the Lambayeque Region.
Table 2. Level of entrepreneurial skills with respect to the nationality of the immigrant women of the Children’s Village of the Lambayeque Region.
Entrepreneurial SkillsNacionality
PeruvianVenezuelanTotal
Fx%Fx%Fx%
Search for opportunities and initiativeExpert820.5410.01215.2
Advanced1641.02357.53949.4
Intermediate923.11025.01924.1
Basic615.437.5911.4
Total39100.040100.0791.0.0
Anticipation of riskExpert37.737.567.6%
Advanced1128.2922.52025.3
Intermediate1435.91947.53341.8
Basic1128.2922.52025.3
Total39100.040100.079100.0
Persistence and confidenceExpert820.5615.01417.7%
Advanced1025.61435.02430.4
Intermediate512.8922.51417.7
Basic1641.01127.52734.2
Total39100.040100.079100.0
Self-demand and qualityExpert1128.2717.51822.8
Advanced820.5922.51721.5
Intermediate717.91537.52227.8
Basic1333.3922.52227.8
Total39100.040100,079100.0
Search for support and informationExpert25.1410.067.6%
Advanced1128.21025.02126.6
Intermediate1846.21435.03240.5
Basic820.51230.02025.3
Total39100.040100.079100.0
Search for control and excellenceExpert1128.2922.52025.3
Advanced923.11845.02734.2
Intermediate1025.6922.51924.1
Basic923.1410.01316.5
Total39100.040100.079100.0
PropositivityExpert1230.81025.02227.8
Advanced1128.21947.53038.0
Intermediate1025.6922.51924.1
Basic615.425.0810.1
Total39100.040100.079100.0
Compliance and accountabilityExpert1128.21127.52227.8
Advanced820.51025.01822.8
Intermediate1435.91742.53139.2
Basic615.425.0810.1
Total39100.040100.079100.0
Compliance and accountabilityExpert512.8820.01316.5
Advanced1025.61025.02025.3
Intermediate2051.31640.03645.6
Basic410.3615.01012.7
Total39100.040100.079100.0
Source. Self-Assessment of Predominant Entrepreneurial Skills of the German Agency for Technical Cooperation .
Table 3. Factor of an ANOVA of the entrepreneurial skills of the immigrant women of the Children’s Village of the Lambayeque Region.
Table 3. Factor of an ANOVA of the entrepreneurial skills of the immigrant women of the Children’s Village of the Lambayeque Region.
Sum of SquaresglRoot Mean SquareFSig.
Seeking opportunities and initiativeBetween groups0.02210.0220.0290.866
Within groups59.067770.767
Total59.08978
Risk anticipationBetween groups0.00010.0000.0000.985
Within groups62.177770.807
Total62.17778
Persistence and confidenceBetween groups0.27810.2780.2160.643
Within groups98.811771.283
Total99.08978
Self-demand and qualityBetween groups0.14610.1460.1140.737
Within groups98.690771.282
Total98.83578
Table 4. Model fit information: AIC, log likelihood, and chi-square.
Table 4. Model fit information: AIC, log likelihood, and chi-square.
AIC
Normalized
Log Likelihood−2 Logarithm of LikelihoodChi-SquareglSig.
Intersection only186.713193.821180.713---
Final98.213155.08050.213130.499210.000
Table 5. Pseudo R-squared: Cox and Snell, Nagelkerke, and McFadden values.
Table 5. Pseudo R-squared: Cox and Snell, Nagelkerke, and McFadden values.
MethodValue
Cox y Snell0.808
Nagelkerke0.881
McFadden0.662
Table 6. Parameter estimates.
Table 6. Parameter estimates.
EffectBStd. ErrorWaldglSig.Exp(B)95% CI for Exp(B)
Intersection−72.8322754.7620.00110.979
[Nationality 1 = Peruvian]−56.4953224.3340.00010.9862.913 × 10−25.b
[Nationality 2 = Venezuelan]−67.4033958,5340.00010.9835.338 × 10−30.b
Self-demand and quality28.6011062.7490.00110.9792,638,737,873,107.226.b
Search for opportunities and initiative15.3021042.7720.00010.9884,423,205.189.b
Search for control and excellence14.3491083.0090.00010.9891,705,287.608.b
Self-demand and quality−0.108722.4810.00011.0000.898.b
Search for opportunities and initiative13.5841085.6150.00010.990793,465.925.b
b A floating point overflow has occurred when calculating this statistic. Therefore, its value is defined as lost of the system.
Table 7. Communalities.
Table 7. Communalities.
CompetenceCommunality
Search for opportunities and initiative0.661
Risk anticipation0.673
Persistence and confidence0.658
Self-demand and quality0.758
Search for control and excellence0.517
Compliance and responsibility0.517
Table 8. Explained variance.
Table 8. Explained variance.
ComponentExplainedCumulative
Variance (%)Variance (%)
Component 145.77745.777
Component 211.88657.663
Table 9. Component score coefficient matrix.
Table 9. Component score coefficient matrix.
Component
12
Seeking opportunities and initiative0.1730.369
Risk anticipation0.175−0.368
Persistence and confidence0.184−0.272
Self-demand and quality0.184−0.121
Seeking support and information0.160−0.242
Seeking control and excellence0.1470.160
Propositivity0.1630.362
Compliance and responsibility0.1550.483
Foresight0.130−0.355
Extraction method: principal component analysis. Component scores.
Disclaimer/Publisher’s Note: The statements, opinions and data contained in all publications are solely those of the individual author(s) and contributor(s) and not of MDPI and/or the editor(s). MDPI and/or the editor(s) disclaim responsibility for any injury to people or property resulting from any ideas, methods, instructions or products referred to in the content.

Share and Cite

MDPI and ACS Style

Vidal-Taboada, S.L.; Fernández-Miranda, M.; Vásquez-Caballero, L.A. Female and Migrant Entrepreneurship in SOS Children’s Villages in the Lambayeque Region, Peru. Adm. Sci. 2024, 14, 242. https://doi.org/10.3390/admsci14100242

AMA Style

Vidal-Taboada SL, Fernández-Miranda M, Vásquez-Caballero LA. Female and Migrant Entrepreneurship in SOS Children’s Villages in the Lambayeque Region, Peru. Administrative Sciences. 2024; 14(10):242. https://doi.org/10.3390/admsci14100242

Chicago/Turabian Style

Vidal-Taboada, Silvia Lourdes, Marina Fernández-Miranda, and Luis Alberto Vásquez-Caballero. 2024. "Female and Migrant Entrepreneurship in SOS Children’s Villages in the Lambayeque Region, Peru" Administrative Sciences 14, no. 10: 242. https://doi.org/10.3390/admsci14100242

APA Style

Vidal-Taboada, S. L., Fernández-Miranda, M., & Vásquez-Caballero, L. A. (2024). Female and Migrant Entrepreneurship in SOS Children’s Villages in the Lambayeque Region, Peru. Administrative Sciences, 14(10), 242. https://doi.org/10.3390/admsci14100242

Note that from the first issue of 2016, this journal uses article numbers instead of page numbers. See further details here.

Article Metrics

Back to TopTop