Abstract
Mexican industrial organizations focus their efforts on the development of new products and processes, including breakthrough technology. Few studies have focused on the analysis of this corporate effort. After an in-depth theoretical review, it has been detected that most of the research has been based on the study of knowledge management along its dimensions, and there has been no research that incorporates the capabilities of the knowledge management process and its effect on two activities that generate innovation. With the application of a Likert scale-type instrument to 279 industrial companies in Mexico, it was detected that there is a relationship and influence between the dimensions of knowledge acquisition (KAC), knowledge updating (KUP), knowledge protection (KP), knowledge conversion (KC) and knowledge application (KAP) in innovation-generating activities, such as research and development (R&D) and technology acquisition (TA). This was analyzed by the partial least squares (PLS) structural equation technique. Finally, it is important to highlight the contribution that the results of the study have in possible future research that can be carried out, for example, the analysis of the protection of knowledge and its impact on the industry of other countries.
1. Introduction
There is currently a trend in organizations in the search for greater competitiveness, and this is related to the integration of a series of values, processes and behaviors developed through the use of the knowledge available and within their reach (Di Vaio et al. 2020); this is directly influencing organizational development and its respective ability to innovate (Ganguly et al. 2019). Knowledge can be defined as the domain or problematic in the understanding that one or a set of people have with respect to a relationship or situation, a causal phenomenon, one or several theories or rules, etc. (Qandah et al. 2020). There are two types of knowledge, explicit and tacit (Qandah et al. 2020). Meanwhile, both the resources and the capabilities derived from the knowledge of the people who are part of a company represent the foundations for its respective competitive business development (Shahzad et al. 2020).
Those organizations that show a greater capacity to manage knowledge are more likely to increase their competitiveness through the collection, organization and transformation of knowledge into specific productive activities (Bashir and Farooq 2019). This process is known as knowledge management (KM) (Asiedu et al. 2020) and plays an important role in influencing both employee performance and corporate values, representing an intangible resource in its own right (Duan et al. 2020).
KM organizes the collaboration of the members of a company to achieve greater productive effectiveness (Guerrero et al. 2019), thereby, becoming not only an intangible resource but also a competitive advantage (Castaneda and Cuellar 2020; Nazam et al. 2020). It identifies, classifies and transfers knowledge (Qandah et al. 2020) and is able to position the resources and capabilities derived from it in production practices to obtain greater efficiency, even innovating processes, products and/or services (Duan et al. 2020).
Since the industrial revolution, innovation has represented a key to obtaining a competitive advantage, which has been highly influenced by environmental and contextual elements, as well as social dynamics and the level of national development surrounding each organization (Ernawati and Hamid 2020; Oliva et al. 2019; Obradović et al. 2021); nevertheless, it was not until the 1990s that interest in its study emerged (Podmetina et al. 2018). It is widely used by academics and practitioners to refer to new management processes in decision-making or the manufacture of products and/or services adapted from existing ones (Chen et al. 2019).
Innovation is also understood as an essential mechanism to strengthen competitiveness that benefits the growth and/or long-term survival of an organization (Durana et al. 2020). It is considered a practice or series of practices that allow for transforming the extracted knowledge of its members into useful capabilities for the company (Paoloni et al. 2020). Therefore, innovation depends on the availability of knowledge and its organizational capacity to identify and operate it (Du Plessis 2007).
For this reason, knowledge and KM are considered as the prerequisite (Qandah et al. 2020), foundation (Shahzad et al. 2020), or code (Asiedu et al. 2020) for the development and performance of innovation, positioning it as the responsible and central component for innovation rather than technology or finance (Goh 2005).
It is understood that innovation plays a highly influential role in the economic development of both companies and nations, which manages to enhance their capacity to innovate (Sharma 2019), but it has become an extremely complex process due to changing customer needs, extensive and competitive pressure from contemporaries and rapid technological change (Du Plessis 2007). However, the background positions KM as responsible for compiling and sharing the knowledge necessary for innovation (Ernawati and Hamid 2020), which is elemental to the creation of organizational value (Ganguly et al. 2019).
Consequently, when small manufacturing companies are seeking greater competitiveness, the exchange and management of knowledge in relationships and interactions with customers, suppliers and workers can produce innovation, but it must be protected as intellectual property rights as an organizational priority (Maldonado-Guzmán et al. 2016). As for large companies, not only to explore and operate new technologies, products, or services, but also to be willing to carry out the organizational changes derived from corporate governance, is necessary to achieve innovation (Steiber et al. 2020).
According to Hou et al. (2019), governments of economies in the European Union, China and even North America are seeking to stimulate innovation ecosystems, where their organizations behave as a heterogeneous constellation that co-evolves their capabilities in a value co-creation that fosters regional rather than individual development, that is, based on collective knowledge. The different cultural and social contexts of industrial clusters play a role in the pattern and style of networking interactions (Zhao et al. 2010), identifiable through KM. For this reason, KM is considered essential in the formation of human capital to achieve innovation in companies (Goh 2005) and seems to be a way to contribute to the development of an emerging Latin American economy (Gutierrez-Aristizabal and Ruiz-Arenas 2019).
Employees have a diverse repertoire of necessary knowledge and skills for the proper functioning of a company. They can recognize and assimilate information from different segments, with whom they daily interact, in a flow both internal and external to the company and form new combinations of knowledge to innovate (Martinez-Sanchez et al. 2020; Papa et al. 2018; Santos-Vijande et al. 2021; Pohlisch 2020).
KM manages, shares and protects the knowledge of the company’s members and stimulates their capabilities and behaviors to achieve greater organizational effectiveness (Barros et al. 2020). Therefore, KM is of utmost importance in business management crises, because it manifests itself as an organizational activity that links daily practices with the organizational mission, strategies and objectives (Wang 2009), as a result of the knowledge operation of its members (Santoro et al. 2021).
According to Shahzad et al. (2020), the KM process enables companies to respond to changes and improve sustainability and competitiveness operations, helping the organization to obtain what is required to develop innovation. That is, effective KM will drive collaboration among employees to innovate; however, KM by itself does not promote collaboration; rather, it is an activity that depends on creating a shared context among participants (An et al. 2014) that fosters their commitment to innovation (Huang and Li 2009; Ernst et al. 2014).
Similarly, innovation can be incremental or radical. The latter has a greater effect on the long-term success of companies and the development of markets and industries, but it also means high risk (Ritala et al. 2018); hence, it requires both attention and planned investment on the part of the company (Bokovets et al. 2020).
At the national level and according to data recorded by the National Institute of Statistics and Geography (INEGI 2016), more than 25% of SMEs in Mexico are innovative. That is why, out of 130 world economies, Mexico is positioned in 58th place as one of those that have most used innovation as a tool to improve its economy and its environment (Armenta 2017). Industrial activity in Mexico (mining; generation, transmission and distribution of electric power, water and gas supplies through pipelines to the final consumer; construction; and the manufacturing industries) grew by 0.9% during December 2017 (INEGI 2018). The industrial sector is a fundamental piece in the economic development of our country, to the point that, with the latest figures revealed by INEGI, as of the third quarter of 2017, the manufacturing industry as a whole represented 16% of the gross domestic product (Nagore 2018).
In this sense, organizations in the industrial sector in Mexico focus their efforts on developing value in their intellectual property through internally generated capabilities, with the main objective of creating competitive advantages through innovation (González et al. 2017). For this reason, the sector has been studied from different perspectives: in relation to the performance that industrial companies generate through innovation (Estrada et al. 2015; Jiménez and Valle 2006; and González et al. 2017) and from the perspective of using the generation of new knowledge to foster innovation (Jarvenpaa and Välikangas 2014; Dos Santos et al. 2014; Eseryel 2014; Moos et al. 2013; Arias-Pérez 2012; López et al. 2012).
Taking into consideration the different views of innovation, Freeman (1982) mentions that the lack of innovation causes organizations to cease to exist or operate since it is considered one of the fundamental keys to survival and the achievement of competitive advantages in today’s business world. From Drucker’s perspective (Drucker 1985), innovation is the means by which organizations led by innovative entrepreneurs detect an opportunity to grow their businesses through the process of improvement and differentiation. Nevertheless, from Schumpeter’s (1935) economic point of view, innovative development is based on the introduction of new markets by making the economy maintain a constant economic struggle between goods and services. As a result, in 2005, the Organization for Economic Cooperation and Development (OECD 2007), in the Oslo Manual, stated that an innovation is the introduction of a new or significantly improved product (good or service), a process, or a new marketing or organizational method.
On the other hand, the origin of the study of knowledge goes back to ancient philosophy, where individuals such as Socrates, Plato and Aristotle stand out, whose bases were knowledge, self-reflection and knowledge of the self (Hessen and Silva Rincón 1994). In this sense, the study of knowledge has generated divisions for its comprehension; Dueck (2001) comments that there are four types of established knowledge: episteme, focused on principles and laws; techne, considered as technical knowledge; phronesis, as wisdom; and metis, known as aptitudes and competencies. Moreover, it should be noted that various concepts of knowledge management (KM) have emerged within organizations. The reference on which their ideas are based is Nonaka and Takeuchi (1995), who see KM as the process of the internalization and externalization of the individual, while, for Aguirre and Tejedor (1998), Andreu and Sieber (1998), and Huang et al. (1999), it is a process to generate value and obtain competitive advantages by reusing already acquired knowledge. In a different case, Bueno (1999) mentions that KM is the function that plans and controls all the knowledge flows of the organization and its environment.
Based on the classification of elements that generate the knowledge management process, established by several theorists such as: (Holzner 1979; Pentland 1995; Nonaka et al. 1995; Demarest 1997; Daal 1998; Davenport 1998; and Liebowitz 1999 cited by (Hsieh 2007)), it has been concluded that there are five broad dimensions of the knowledge management process capability (KMPC): knowledge acquisition (KAC), knowledge updating (KUP), knowledge protection (KP), knowledge conversion (KC), and knowledge application (KAP) (Gold et al. 2001; Park 2006 cited by (Hsieh 2007)).
Taking into consideration the efforts made for the previous dimensions, there is an interest in identifying the efforts of competencies and capabilities that are known as innovation activities. According to Lugones (2013), these are scientific, technological, organizational, financial and commercial activities with the intention of implementing a new product or process, and/or a new marketing method, so it is appreciated that these efforts generate new knowledge, such as those of acquiring, adapting or developing existing knowledge. In this sense, research and development (R&D) and technology acquisition (TA) stand out.
Therefore, it would be interesting to analyze the capacity of the knowledge management process as a generator of innovation activities, highlighting the different ways of increasing productive and technological capabilities within organizations, for which the following research model is proposed (see Figure 1).
Figure 1.
Proposed Research Model. Note: own elaboration.
It should be noted that any company in a developing country that includes an innovation process to increase knowledge attached to intellectual capital obtains direct benefits in product improvement and increased sales. In this way, organizations have a clearer and more effective vision of knowledge management in order to achieve an accurate understanding of the human and organizational processes through which information is transformed into discernment, knowledge and action for improvement in the organization (Aboites and Soria 1999; and García 2006). In this sense, it is proposed to conduct a study of the phenomenon experienced by industrial organizations in relation to the way they generate knowledge and their capacity for innovation through the following question: What is the relationship between the knowledge management process capability and the innovation activities carried out by SMEs in the Municipality of Cajeme?
2. Theoretical Review and Hypotheses
There are theoretical and scientific approaches regarding the relationship of the KMPC dimensions with innovation activities. The acquisition of knowledge through social capital is used to generate R&D (Laursen et al. 2011). The creation of new knowledge as the development of new products that position countries, based on the opinion of leaders in different strategic communities, is the view of Siachou et al. (2021) and Kodama (2003). Similarly, in the service industry, the analysis of absorptive capacity is established as strategies that allow external knowledge to be recognized, imported, integrated and developed within the organization effectively (Preece 2015); and, lastly, the impact of knowledge acquisition is based on the generation of strategies in firms where their employees are involved in innovation activities, particularly in R&D (Wang et al. 2020; Wang et al. 2019), where it is stated that:
H1.
Knowledge acquisition positively and significantly influences research and development.
Despite the industry sector’s emphasis on knowledge management, due to the emergence of academic projects among multiple universities and the university–industry linkage, initiatives should consider both parties’ perspectives on knowledge gaps in organizations (Amoozad Mahdiraji et al. 2021) and assign increasing importance to knowledge and the complementary advantages of R&D, especially for industries with a fast updating of knowledge (Su et al. 2018). Since the environment of organizations is constantly changing, knowledge is perceived as a resource that should not stagnate but should be continually rethought (updated), especially in knowledge-intensive industries, such as high-tech industries. This is accomplished by investing in R&D (Studdard and Munchus 2009). On the other hand, knowledge among employees requires continuous development and acquisition/complementation of new information corresponding to their daily functions (Gope et al. 2018). Building and maintaining a viable innovation environment requires promoting knowledge transfer, but, at the same time, knowledge and innovations also need to be protected against imitations in order to maintain the benefits of outperforming rivals. The mechanism of protecting innovations resulting from acquired and protected/maintained knowledge, and the potential profit they can generate, increase the R&D of the organization and are focused on maximizing profit (Hurmelinna-Laukkanen 2011), in addition to the proposal of generating strategies such as influencing knowledge protection in R&D collaborations. (Bogers 2011), in which is stated the following:
H2.
The updating of knowledge has a positive and significant influence on research and development.
H3.
Knowledge protection has a positive and significant impact on research and development.
Based on a study of knowledge transfer in more than 15 industries, across three forms of government and between national and international R&D partners, it was found that the success of knowledge transfer is associated with several key variables and depends on both the R&D and understanding of the units where the desired knowledge resides within the source, the extent to which the parties share similar knowledge bases, and the extent of interactions between the source and the recipient to transfer the knowledge and engage in an articulation process whereby the source’s knowledge is accessible to the recipient (Cummings and Teng 2003). The study highlights the identification of a significant difference between the efficiencies of high- and low-performing R&D active companies in terms of the dimensions of knowledge management. (Mete and Belgin 2021). Meanwhile, considering the potential benefits resulting from collaboration and the importance of knowledge transfer, it is appropriate that some academic studies have focused on identifying and analyzing the conditions that enable and facilitate such conversion (Majuri 2022). In an industrial environment, knowledge generation enables organizations to collect, share and use knowledge systematically through internal development departments (Amoozad Mahdiraji et al. 2021) to increase industry performance; hence, it is necessary to identify knowledge conversion as a key to development and innovation. (Kinyua et al. 2015). The above generates the following:
H4.
Knowledge conversion positively and significantly influences research and development.
There are studies that reveal the types of acquired knowledge and how it is transferred and learned for the development of countries (Zou and Ghauri 2008). In Japanese companies, this intra-firm knowledge transfer is a key source of competitive advantage for multinational companies (Kim et al. 2022). In other sectors, knowledge sharing is studied as an influence on R&D decisions and how knowledge management relies on a risk assessment that is handled directly by R&D (Ahokangas et al. 2021; Legros and Galia 2011). In the process of the internationalization of companies, inter-organizational knowledge transfer is particularly important for value creation and the development of competitive advantages (Del Giudice et al. 2017; Sukumar et al. 2020 cited by (Amoozad Mahdiraji et al. 2021)). The above supports the following:
H5.
The application of knowledge positively and significantly influences research and development.
Regarding the support of the hypotheses related to technology acquisition, there are studies in which the moderating effect of knowledge acquisition on innovation elements, such as technological adequacy and innovative performance, is detected (Jiang et al. 2022; Li and Gao 2021). In addition, the influence of knowledge acquisition on innovative performance in technology-acquiring firms is highlighted (Vick et al. 2013; Bojica and Fuentes 2012). On the other hand, knowledge acquisition is appreciated for the technology approach as a financial risk support (Xia et al. 2022). Finally, the ability to acquire knowledge is to recognize how much the information is worth, assimilate it and apply it to improve routines and processes, innovating various sources of technology (Wang et al. 2020).
H6.
Knowledge acquisition positively and significantly influences technology acquisition.
There is extensive research about information management, based on its updating and protection for the creation of knowledge in companies with a technological acquisition base (Jonas and Laios 1993). Given that the organizational environment is constantly changing, knowledge is perceived as a resource that should not stagnate but should be continuously updated, especially in knowledge-intensive industries such as high technology. The updating of knowledge is complex and requires developing, acquiring and operating knowledge in shorter periods of time than normal, which is why the support of the use of technologies can be appreciated and has an effective impact on the satisfaction of employees using this new technology (Studdard and Munchus 2009). It is necessary to point out the appropriability of technological innovations and the attributes of technological knowledge: codifiability, teachability, complexity, observability and dependence, and how these can influence the decisions that companies make between different protection mechanisms such as: patents, secrecy, delivery times, learning curves and complementary resources (Nieto and Pérez-Cano 2004). On the other hand, it is necessary to analyze the influence of knowledge on technology acquisition based on the use of networks (Yan and Li 2022; Malhotra et al. 2021), and how technology acquisition leads to adequate knowledge sharing and knowledge updating. (Tiwari 2022). Therefore, this supports the following:
H7.
The updating of knowledge has a positive and significant influence on the acquisition of technology.
H8.
Knowledge protection has a positive and significant influence on technology acquisition.
In the same way, it is conducive to study the relationship of knowledge conversion, its transfer and application through knowledge sharing within organizations through the implementation of digital platforms (Arfi and Hikkerova 2019). Technological knowledge arises from and is embedded in human activity; in contrast to scientific knowledge; the intellect is at the heart of the technological process, and the process itself consists of the acquisition and application of a body of knowledge about techniques, i.e., the ways of doing things (Herschbach 1995). Furthermore, there are studies that observe the feasibility of joint actions with technology companies that favor the creation and conversion of knowledge, generating intellectual capital and innovation capacity. (Obeidat 2019; Caldas and Ataide Candido 2013). Applications concerning knowledge technology in the industry are the current trend in the field of construction. There are currently demands that, despite what is being done, are not satisfying what is generally required in the field of information and communication technologies. Digitization in the construction industry is key in the implementation of progressive knowledge-based technology, which is why there are studies that focus on analyzing knowledge technology and its application in the industry (Mesaros et al. 2018), which supports:
H9.
Knowledge conversion positively and significantly influences technology acquisition.
H10.
The application of knowledge positively and significantly influences the acquisition of technology.
The main purpose of the above is to explain the relationship and influence of the capacity of the knowledge management process (KMPC) as a mechanism for generating innovation activities in the industrial sector of Cajeme, Mexico for the generation of models and contributions that explain the reality of this type of organization.
3. Materials and Methods
In order to develop and fulfill the objective of this research, an instrument was applied to 279 companies that are part of the industrial sector in Cajeme, Mexico. The information obtained included demographic data such as sector, line of business, age, gender and seniority. The most influential sector was the private sector, with a participation of 99.5%, where the majority of respondents were male, with 56% participation. The years of service of the employees who participated ranged from 1 to 45 years and more, where most of the participants had 45 years of service or more (44%). In order to obtain quantitative data, a measurement instrument was generated, consisting of 25 items, divided into two sections. The first section focuses on the five capabilities of the knowledge management process, adapted from those proposed by Hsieh (2007), and consists of 15 items. The second section of the instrument comprises the two innovation activities: the first activity is research and development (R&D), which is composed of six reagents and is based on the authors Moyeda Mendoza and Arteaga García (2016), and Koller (2014); followed by the activity of acquisition of technology (AT) with four items, where the basis is the proposal of Lugones (2013), Bianchi (2001), Anlló et al. (2014) and Antolín-López et al. (2016).
To test the hypotheses, the partial least squares (PLS) structural equation technique was used. The Smart PLS V. 4 software was used to evaluate the research model.
4. Results
The obtained results are presented, considering first the reliability by internal consistency for the identification of the Cronbach’s alpha coefficient and the composite reliability coefficients. Subsequently, the evaluation of the questionnaire indicators is presented to verify that the used items are capable of measuring each of the analyzed variables in the research model. Additionally, the average variance extracted (AVE) is shown as the measure to which each of the items correctly integrates the variable to which they conform.
4.1. Internal Consistency Reliability
Table 1 presents the results of Cronbach’s alpha coefficient, as well as that of composite reliability. As can be seen, almost all the constructs present indicators greater than 0.70, which represents an acceptable level of reliability of the items when constructing a variable. There is only the case of the UP (updating) variable that obtained a Cronbach’s alpha of 0.65, although the indicators corresponding to the composite reliability in the same variable present indices higher than 0.70, which is considered acceptable (Hair et al. 2017).
Table 1.
Internal consistency reliability.
4.2. Evaluation of Indicators
Table 2 presents the analysis of the evaluation of each of the included items in the questionnaire so that it can be confirmed that each of them loads on their respective constructs values greater than 0.50, which is considered an acceptable range for the research (Hair et al. 2017). In fact, most of the items present scores higher than 0.80, which implies a conformation of the variables that is considered good in its measurement.
Table 2.
Evaluation of indicators.
4.3. Convergent Validity
Table 3 shows the average variance extracted (AVE) scores, which is a quality indicator related to the way in which the variables conform to each of the items used in the questionnaire. As can be observed, the values for the AVE are greater than 0.50, which implies that they are acceptable for the model proposed in the research (Hair et al. 2017).
Table 3.
Convergent validity.
4.4. Discriminant Validity: Heterotrait-Monotrait Ratio (HTMT)
Another of the necessary tests to conclude that the measurement model used is acceptable is the discriminant validity, specifically the heterotrait-monotrait ratio (HTMT). This is an indicator that allows the correlation of each of the variables with each other to identify that there are no high correlations between them. This is to demonstrate that these variables are, to some extent, independent of each other. As can be seen in Table 4, all the values are less than 0.90, which implies that they are acceptable results for measuring the proposed research model (Henseler et al. 2009).
Table 4.
Discriminant validity.
4.5. Model Verification
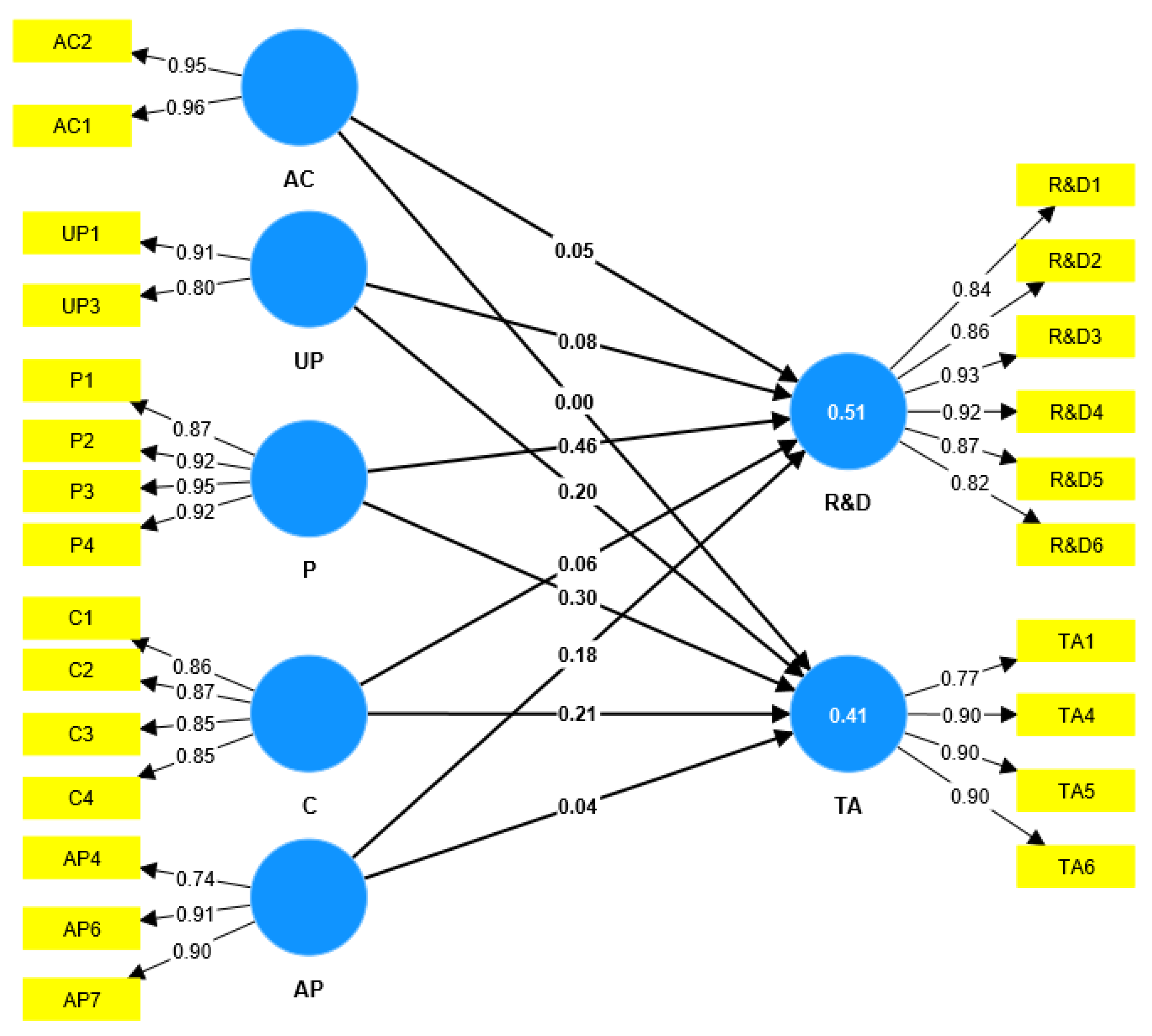
Figure 2 shows the structural equation model, where each of the latent variables used are presented, as well as the observable variables that conform to the proposed model to test the research hypotheses.
Figure 2.
Model verification. Note: Source: own elaboration using data from Smart-PLS V. 4.
The first of the estimated parameters, R2, of the research and development (R&D) variable is 0.51, which represents that these variables are explained by 51% of each of the components of the knowledge management process. It should be mentioned that there may be other variables that could help explain the rest of the R&D phenomenon.
The second estimated parameter is the R2 of the variable TA (technology acquisition), whose value is 0.41, which implies that this variable is explained by 41% of the components of the knowledge management process. As in the explanation described in the previous paragraph, there may be other variables that could explain the rest of the behavior of the technology acquisition variable.
In addition, Figure 2 shows the path coefficients of each of the independent variables with respect to the two dependent variables proposed in the research model. It can be seen how five of these path coefficients can be considered relevant in their effect on the dependent variables. For example, the variable, knowledge updating, has an effect of 0.20 on the activity of technology acquisition; knowledge application has a direct effect of 0.18 on the activity of research and development; it also shows how knowledge conversion has a direct effect of 0.21 on the activity of technology acquisition; finally, knowledge protection has a direct effect of 0.30 and 0.46 on the activities of technology acquisition and research and development, respectively.
On the other hand, Figure 2 shows how some path coefficients, although they present positive values, can be considered irrelevant for the explanation of the dependent variables proposed, due to their close value to zero. For example, the model shows that knowledge updating, knowledge acquisition and knowledge conversion have an effect on R&D activity of 0.08, 0.05 and 0.06, respectively, which represent very low values to explain the research phenomenon. In addition, the path coefficient obtained when evaluating the effect of knowledge application on the technology acquisition activity is 0.04, so it cannot be considered a relevant effect. Finally, the model shows that the effect of knowledge acquisition on the technology acquisition activity is null when calculating this path coefficient with a value of 0.00.
Considering the above, the following presents the verification of each of the hypotheses of the study, where the fulfillment of each one of them is analyzed, and it is observed that nine of them are accepted (see Table 5).
Table 5.
Hypothesis Testing.
5. Discussion and Conclusions
The initial purpose of the study was to focus on the KMPC process in a general approach and related to seven activities that generate innovation. However, the objective of the research took another turn when the following premise was discovered: The empirical evidence shows that only a minority of firms is engaged in formal R&D activities (Legros and Galia 2011). It was then directed to discover how industrial companies are influenced by knowledge capabilities in relation to R&D and technology acquisition, as there are studies, such as Mete and Belgin (2021), which mention that no significant relationship could be found between knowledge management strategy and knowledge conversion in manufacturing companies.
Therefore, the research results detect empirical evidence for the dimensions of the conversion, updating and protection capabilities of the process focused on innovation-generating activities. Therefore, Hypotheses H7, H8 and H9 are highlighted, which showed higher indices in terms of relationship and influence, affirming that, by updating knowledge, adequate documentation of the processes is followed based on the current technology, and is finally expressed in technological projects (Snowden 2003). This is in agreement with the authors (Tiwari 2022; Obeidat 2019; Caldas and Ataide Candido 2013) who mention a high relationship between these variables, which is different from the results of Van Oorschot et al. (2018), which state that knowledge protection reduces, rather than increases, the ability to share new knowledge in the future in industrial companies. Regarding the protection and conversion of knowledge, companies see it as important to generate their patents and industrial protection, and transfer them to technological development, accepting the premise of Hsieh (2007), that no organization should stop the protection of knowledge, and that it can be stored and converted using communication tools and media such as email, cloud storage systems and network infrastructure (Hassan et al. 2017).
On the other hand, the application of knowledge has a considerable influence on research and development (H2), since, in Mexican industry, entrepreneurs see the need to increase the use of the application of knowledge for the development of innovations in the processes that allow for increasing and/or generating competitive advantages for the organization based on learning and performance (Leber et al. 2015; García 2007). Similarly, it should be noted that the rejected hypothesis (H6) within Mexican industry is not relevant, since the acquisition of knowledge does not influence whether they adopt technology or incorporate it; rather; they need the acquisition of knowledge for their development, and they carry out that technology transfer.
Another important aspect highlighted in the study is the low relationship between innovation capabilities and technology acquisition, which may be due to the fact that companies in Mexico do not have specialized knowledge regarding the updating of their technological equipment for the optimal development of production. It is similar to the findings of Kang et al. (2015), who mention that the acquisition of external technology should be seen as a double-edged sword and that managers should be aware of the potentially negative effects of the great diversity of the company’s external technology acquisition sources on internal R&D and subsequent innovation performance. Another interesting aspect to discuss is the relevance and high degree of explanation that knowledge capabilities have in these two innovation activities since they represent 40% of the explanation of the organizational phenomenon, and the remaining could be found in other innovation activities such as training, technical advice, marketing activities and engineering and industrial design activities. For this reason, the analysis focused on these activities specifically to know how they are involved in the processes of industrial companies in Mexico.
It should be noted that one of the important limitations in the study is that a considerable part of the sample belongs to the category of micro-enterprises, which, by their nature, do not have formally established processes and, in this aspect, it was somewhat complex to obtain the information. In this sense, there is an opportunity for research growth in which it would be appropriate to explore new sectors or organizations in the commercial sector or, very specifically, those organizations that use software as their main products and services and have greater customer–company relationships, since sharing knowledge allows companies to satisfy customer demands more quickly and achieve their business objectives (Tiwari 2022).
The industrial sector in Mexico is barely explored in terms of organizational variables; it has no formal knowledge generation processes and is unaware of the importance of updating knowledge in the areas of technology and R&D. Similarly, it is not known what R&D activities the companies generate, whether they have a specialized department for this purpose, or how they generate their industrial properties through patents. Likewise, it is not known what R&D activities are generated or whether a specialized department is created for this purpose, nor how industrial assets are generated through patents. Therefore, for an adequate complement to the present research, a qualitative analysis could be carried out in which a closer follow-up of the organizational areas of the industry can be made, to know their positions, opinions and internal processes.
In this regard, when studying industrial companies in Mexico, it is necessary to detect how much innovation capacity they have by relating their main innovation-generating activities, such as R&D and technology acquisition, since this could be a practical implication for the future, as in the study by Wang et al. (2020), where they had to evaluate the companies’ specific conditions and the possible substitution effect of internal R&D activities and external knowledge acquisition.
The important contribution of this research is considered the analysis of knowledge capabilities separately. In most of the research studies taken as references for the paper, the analysis of the knowledge management variable, as a whole process, is observed, from the creation to the application of knowledge and related to innovation capabilities, such as processes, products or services. In this case, the important contribution is the analysis of each dimension of KMPC and its effect on possible future research that can be exercised, as, for example, the analysis of knowledge protection and its effect on the industry of other countries.
Author Contributions
Methodology, J.G.F.L. and L.A.L.V.; Software, C.A.J.H.; Validation, C.A.J.H.; Formal analysis, B.A.L.O.; Investigation, J.G.F.L.; Data curation, B.A.L.O.; Writing—review & editing, J.G.F.L. and L.A.L.V.; Project administration, B.A.L.O. and L.A.L.V. All authors have read and agreed to the published version of the manuscript.
Funding
Program for Promotion and Support of Research (PROFAPI) of the Sonora Institute of Technology (ITSON).
Institutional Review Board Statement
This study was conducted according to the guidelines of the Declaration of Helsinki and approved by the Institutional Review Board (or Ethics Committee) of Instituto Tecnológico de Sonora (Ethics committee document number 158).
Informed Consent Statement
Informed consent was obtained from all subjects involved in the study.
Data Availability Statement
The study data and materials are available to anyone who needs more information.
Conflicts of Interest
The authors declare no conflict of interest.
References
- Aboites, Jaime, and L. Manuel Soria. 1999. Innovación, Propiedad Intelectual Y Estrategias Tecnológicas: La Experiencia de La Economía Mexicana. Mexico City: Universidad Autónoma Metropolitana, Unidad Xochimilco. Available online: https://books.google.com.mx/books/about/Innovaci%C3%B3n_Propiedad_Intelectual_y_Estr.html?id=HzK5AAAAIAAJ&redir_esc=y (accessed on 22 December 2022).
- Aguirre, Ane, and Beatriz Tejedor. 1998. Proyecto Logos: Investigadores Relativa a La Capacidad de Aprender de Las Empresas Españolas. Boletín de Estudios Económicos 53: 231–49. Available online: https://dialnet.unirioja.es/servlet/articulo?codigo=4784 (accessed on 22 December 2022).
- Ahokangas, Petri, Lauri Haapanen, Ismail Golgeci, Ahmad Arslan, Zaheer Khan, and Minnie Kontkanen. 2021. Knowledge Sharing Dynamics in International Subcontracting Arrangements: The Case of Finnish High-Tech SMEs. Journal of International Management 28: 100888. [Google Scholar] [CrossRef]
- An, Xiaomi, Hepu Deng, Lemen Chao, and Wenlin Bai. 2014. Knowledge Management in Supporting Collaborative Innovation Community Capacity Building. Journal of Knowledge Management 18: 574–90. [Google Scholar] [CrossRef]
- Andreu, Rafael, and Sandra Sieber. 1998. Knowledge and problem solving: A proposal for a model of individual and collective learning. IESE Business School-Universidad de Navarra. Available online: https://media.iese.edu/research/pdfs/OP-99-01-E.pdf (accessed on 22 December 2022).
- Anlló, Guillermo, Gustavo Crespi, Gustavo Lugones, Diana Suárez, Ezequiel Tacsir, and Fernando Vargas. 2014. Manual para la implementación de encuestas de innovación. Available online: http://publications.iadb.org/handle/11319/6638 (accessed on 22 December 2022).
- Antolín-López, Raquel, Javier Martínez-del-Río, and José Céspedes-Lorente. 2016. Fomentando La Innovación de Producto En Las Empresas Nuevas: ¿Qué Instrumentos Públicos Son Más Efectivos? European Research on Management and Business Economics 22: 38–46. [Google Scholar] [CrossRef]
- Arfi, Wissal Ben, and Lubica Hikkerova. 2019. Corporate Entrepreneurship, Product Innovation, and Knowledge Conversion: The Role of Digital Platforms. Small Business Economics 56: 1191–204. [Google Scholar] [CrossRef]
- Arias-Pérez, Jose Enrique. 2012. Asociaciones Entre Madurez de Gestión Del Conocimiento Y Desempeño Innovador: Organización Y Personas, E Interpretación. Revista Lasallista de Investigación 9: 86–95. Available online: https://www.redalyc.org/articulo.oa?id=69524955004 (accessed on 22 December 2022).
- Armenta, Mauricio Hernández. 2017. México, a Media Tabla En Innovación a Nivel Global. Forbes México. August 22. Available online: https://www.forbes.com.mx/mexico-a-media-tabla-en-innovacion/ (accessed on 22 December 2022).
- Asiedu, Mercy Asaa, Hod Anyigba, Kwame Simpe Ofori, George Oppong Appiagyei Ampong, and John Agyekum Addae. 2020. Factors Influencing Innovation Performance in Higher Education Institutions. The Learning Organization 27: 365–78. [Google Scholar] [CrossRef]
- Barros, Murillo Vetroni, Mariane Bigarelli Ferreira, Guilherme Francisco do Prado, Cassiano Moro Piekarski, and Claudia Tania Picinin. 2020. The Interaction between Knowledge Management and Technology Transfer: A Current Literature Review between 2013 and 2018. The Journal of Technology Transfer 45: 1585–606. [Google Scholar] [CrossRef]
- Bashir, Makhmoor, and Rayees Farooq. 2019. The Synergetic Effect of Knowledge Management and Business Model Innovation on Firm Competence. International Journal of Innovation Science 11: 362–87. [Google Scholar] [CrossRef]
- Bianchi, Claudia L. 2001. TPR and XPS Investigations of Co/Al2O3 Catalysts Promoted with Ru, Ir and Pt. Catalysis Letters 76: 155–59. [Google Scholar] [CrossRef]
- Bogers, Marcel. 2011. The Open Innovation Paradox: Knowledge Sharing and Protection in R&D Collaborations. European Journal of Innovation Management 14: 93–117. [Google Scholar] [CrossRef]
- Bojica, Ana Maria, and Maria del Mar Fuentes Fuentes. 2012. Knowledge Acquisition and Corporate Entrepreneurship: Insights from Spanish SMEs in the ICT Sector. Journal of World Business 47: 397–408. [Google Scholar] [CrossRef]
- Bokovets, Viktoriia, Olena Moskvichova, Iryna Hryhoruk, and Svetlana Suprunenko. 2020. The Ways of Improving the Innovation Management in Ukraine Using the International Development. European Journal of Sustainable Development 9: 203–10. [Google Scholar] [CrossRef]
- Bueno, Eduardo. 1999. La Gestión del Conocimiento: Nuevos Perfiles Profesionales. Available online: https://https://www.academia.edu/8013246/LA_GESTI%C3%93N_DEL_CONOCIMIENTO_NUEVOS_PERFILES_PROFESIONALES (accessed on 1 January 2023).
- Caldas, Patricia Trincade, and Gesinaldo Ataide Candido. 2013. Inter-Organizational Knowledge Conversion and Innovative Capacity in Cooperative Networks. Journal of Technology Management & Innovation 8: 17–18. [Google Scholar] [CrossRef]
- Castaneda, Delio Ignacio, and Sergio Cuellar. 2020. Knowledge Sharing and Innovation: A Systematic Review. Knowledge and Process Management 27: 159–73. [Google Scholar] [CrossRef]
- Chen, Wenting, Chunjia Han, Lei Wang, Petros Ieromonachou, and Xiaochen Lu. 2019. Recognition of Entrepreneur’s Social Ties and Firm Innovation in Emerging Markets: Explanation from the Industrial Institutional Environment and Survival Pressure. Asia Pacific Journal of Management 38: 491–518. [Google Scholar] [CrossRef]
- Cummings, Jeffrey L., and Bing-Sheng Teng. 2003. Transferring R&D Knowledge: The Key Factors Affecting Knowledge Transfer Success. Journal of Engineering and Technology Management 20: 39–68. [Google Scholar] [CrossRef]
- Di Vaio, Assunta, Rohail Hassan, and Rosa Palladino. 2020. Digital Innovation and Disruptive Technologies in the ‘Intellectual Capital (IC) and Knowledge Management Systems (KMS) Disclosure’: A Bibliometric Analysis. Paper presented at 2020 IEEE International Conference on Technology Management, Operations and Decisions (ICTMOD), Marrakech, Morocco, November 24–27. [Google Scholar]
- Dos Santos, Ferreira, Vítor Hugo, and Ana Santos. 2014. Review of The Impact of Knowledge Management in Innovation Performance in the Leiria Region. In European Conference on Intangibles and Intellectual Capital. Kidmore End: Academic Conferences International Limited. Available online: https://www.proquest.com/conference-papers-proceedings/impact-knowledge-management-innovation/docview/1545344233/se-2 (accessed on 22 December 2022).
- Drucker, Peter Ferdinand. 1985. Innovation and Entrepreneurship: Practice and Principles. New York: Harper & Row. Available online: https://books.google.com.mx/books/about/Innovation_and_entrepreneurship.html?id=4af5Iva_c5wC&redir_esc=y (accessed on 22 December 2022).
- Du Plessis, Marina. 2007. The Role of Knowledge Management in Innovation. Journal of Knowledge Management 11: 20–29. [Google Scholar] [CrossRef]
- Duan, Yunlong, Lei Huang, Hao Cheng, Lisheng Yang, and Tianzhou Ren. 2020. The Moderating Effect of Cultural Distance on the Cross-Border Knowledge Management and Innovation Quality of Multinational Corporations. Journal of Knowledge Management 25: 85–116. [Google Scholar] [CrossRef]
- Dueck, G. 2001. Views of Knowledge Are Human Views. IBM Systems Journal 40: 885–88. [Google Scholar] [CrossRef]
- Durana, Pavol, Anna Zauskova, Ladislav Vagner, and Silvia Zadnanova. 2020. Earnings Drivers of Slovak Manufacturers: Efficiency Assessment of Innovation Management. Applied Sciences 10: 4251. [Google Scholar] [CrossRef]
- Ernawati, Ernawati, and Nurdjannah Hamid. 2020. Effects of Environmental Characteristics and Business Partner Relationships on Improving Innovation Performance through the Mediation of Knowledge Management Practices. VINE Journal of Information and Knowledge Management Systems 51: 139–62. [Google Scholar] [CrossRef]
- Ernst, Markus, Alexander Brem, and Kai-Ingo Voigt. 2014. Innovation Management, Lead-Users, and Social Media—Introduction of a Conceptual Framework for Integrating Social Media Tools in Lead-User Management. Social Media in Strategic Management 11: 169–95. [Google Scholar] [CrossRef]
- Eseryel, U. Yeliz. 2014. IT-Enabled Knowledge Creation for Open Innovation. Journal of the Association for Information Systems 15: 805–34. [Google Scholar] [CrossRef]
- Estrada, Salvador, Héctor Cuevas-Vargas, and Héctor Abraham Cortés Palacios. 2015. El rendimiento de las Mipymes industriales de Guanajuato a través de la innovación. Paper presented at XVI Seminario Latino-Iberoamericano de Gestión Tecnológica ALTEC, Porto Alegre, Brazil, October 19–22; Available online: https://www.researchgate.net/publication/288827034_EL_RENDIMIENTO_DE_LAS_MIPYMES_INDUSTRIALES_DE_GUANAJUATO_A_TRAVES_DE_LA_INNOVACION (accessed on 22 December 2022).
- Freeman, Christopher. 1982. The Economics of Industrial Innovation. University of Illinois at Urbana-Champaign’s Academy for Entrepreneurial Leadership Historical Research Reference in Entrepreneurship. Available online: https://books.google.com.mx/books/about/The_Economics_of_Industrial_Innovation.html?id=fcHqAAAAMAAJ&redir_esc=y (accessed on 22 December 2022).
- Ganguly, Anirban, Asim Talukdar, and Debdeep Chatterjee. 2019. Evaluating the Role of Social Capital, Tacit Knowledge Sharing, Knowledge Quality and Reciprocity in Determining Innovation Capability of an Organization. Journal of Knowledge Management 23: 1105–35. [Google Scholar] [CrossRef]
- García, Nofal Nagles. 2006. Productividad: Una Propuesta Desde La Gestión Del Conocimiento. Revista Escuela de Administración de Negocios 58: 87–105. Available online: https://www.redalyc.org/articulo.oa?id=20605807 (accessed on 22 December 2022).
- García, Nofal Nagles. 2007. La Gestión Del Conocimiento Como Fuente de Innovación. Revista Escuela de Administración de Negocios 61: 77–87. Available online: https://www.redalyc.org/articulo.oa?id=20611495008 (accessed on 22 December 2022).
- Goh, Andrew L. S. 2005. Harnessing Knowledge for Innovation: An Integrated Management Framework. Journal of Knowledge Management 9: 6–18. [Google Scholar] [CrossRef]
- González, Eleazar Villegas, Martín Aubert Hernández Calzada, and Blanca Cecilia Salazar Hernández. 2017. La Medición Del Capital Intelectual Y Su Impacto En El Rendimiento Financiero En Empresas Del Sector Industrial En México. Contaduría Y Administración 62: 184–206. [Google Scholar] [CrossRef]
- Gope, Sharmila, Gianluca Elia, and Giuseppina Passiante. 2018. The Effect of HRM Practices on Knowledge Management Capacity: A Comparative Study in Indian IT Industry. Journal of Knowledge Management 22: 649–77. [Google Scholar] [CrossRef]
- Guerrero, Maribel, Fernando Herrera, and David Urbano. 2019. Strategic Knowledge Management within Subsidised Entrepreneurial University-Industry Partnerships. Management Decision 57: 3280–300. [Google Scholar] [CrossRef]
- Gutierrez-Aristizabal, Juliana, and Santiago Ruiz-Arenas. 2019. Design and Implementation of an Academic Project for Fostering Open Innovation between Companies from Different Industrial Sectors: A Case Study. Available online: https://www.designsociety.org/publication/42245/DESIGN+AND+IMPLEMENTATION+OF+AN+ACADEMIC+PROJECT+FOR+FOSTERING+OPEN+INNOVATION+BETWEEN+COMPANIES+FROM+DIFFERENT+INDUSTRIAL+SECTORS%3A+A+CASE+STUDY (accessed on 22 December 2022).
- Hair, Joseph F., Marko Sarstedt, Christian M. Ringle, and Siegfried Gudergan. 2017. Advanced Issues in Partial Least Squares Structural Equation Modeling. London: SAGE. Available online: http://hdl.handle.net/11420/4073 (accessed on 22 December 2022).
- Hassan, Noor Alia Hanim Mohamad, Muhd Nazri Muhamad Noor, and Norhayati Hussin. 2017. Knowledge Transfer Practice in Organization. International Journal of Academic Research in Business and Social Sciences 7: 750–60. [Google Scholar] [CrossRef] [PubMed]
- Henseler, Jorge, Christian M. Ringle, and Rudolf R. Sinkovics. 2009. The Use of Partial Least Squares Path Modeling in International Marketing. In Advances in International Marketing. Bingley: Emerald, pp. 277–319. Available online: https://www.escholar.manchester.ac.uk/uk-ac-man-scw:89555 (accessed on 22 December 2022).
- Herschbach, Dennis R. 1995. Technology as Knowledge: Implications for Instruction. Journal of Technology Education 7: 31–42. [Google Scholar] [CrossRef]
- Hessen, Johannes, and Gabriel Silva Rincón. 1994. Teoría del Conocimiento. Bogotá: Panamericana Editorial. [Google Scholar]
- Hou, Bojun, Jin Hong, Qiong Chen, Xing Shi, and Yu Zhou. 2019. Do Academia-Industry R&D Collaborations Necessarily Facilitate Industrial Innovation in China? European Journal of Innovation Management 22: 717–46. [Google Scholar] [CrossRef]
- Hsieh, Hsin-Jung. 2007. Organizational Characteristics, Knowledge Management Strategy, Enablers and Process Capability: Knowledge Management Performance in U.S. Software Companies. Doctoral dissertation, Lynn University, Boca Raton, FL, USA. Available online: https://spiral.lynn.edu/etds/239/ (accessed on 22 December 2022).
- Huang, Jing-Wen, and Yong-Hui Li. 2009. The Mediating Effect of Knowledge Management on Social Interaction and Innovation Performance. International Journal of Manpower 30: 285–301. [Google Scholar] [CrossRef]
- Huang, Kuan-Tsae, Yang W. Lee, and Richard Y. Wang. 1999. Quality Information and Knowledge. Hoboken: Prentice Hall. Available online: https://books.google.com.mx/books/about/Quality_Information_and_Knowledge.html?id=MgrIQgAACAAJ&redir_esc=y (accessed on 22 December 2022).
- Hurmelinna-Laukkanen, Pia. 2011. Enabling Collaborative Innovation–Knowledge Protection for Knowledge Sharing. European Journal of Innovation Management 14: 303–21. [Google Scholar] [CrossRef]
- INEGI. 2016. Medición de la Innovación, una Perspectiva Microeconómica Basada en la ESIDET-MBN 2012. Realidad, Datos y Espacio Revista Internacional de Estadística y Geografía. January 8. Available online: https://rde.inegi.org.mx/index.php/2016/01/08/medicion-de-la-innovacion-una-perspectiva-microeconomica-basada-en-la-esidet-mbn-2012/ (accessed on 22 December 2022).
- INEGI. 2018. Comunicación social comunicado de prensa núm. 650/18 12 de diciembre de 2018 página 1/2 información oportuna sobre la actividad industrial. Available online: https://www.inegi.org.mx/contenidos/saladeprensa/boletines/2018/actind/actind2018_12.pdf (accessed on 3 November 2022).
- Jarvenpaa, Sirkka L., and Liisa Välikangas. 2014. Opportunity Creation in Innovation Networks: Interactive Revealing Practices. California Management Review 57: 67–87. [Google Scholar] [CrossRef]
- Jiang, Hong, Jingxuan Yang, and Wentao Liu. 2022. Innovation Ecosystem Stability and Enterprise Innovation Performance: The Mediating Effect of Knowledge Acquisition. Journal of Knowledge Management 26: 378–400. [Google Scholar] [CrossRef]
- Jiménez, Daniel Jiménez, and Raquel Sanz Valle. 2006. Innovación, Aprendizaje Organizativo Y Resultados Empresariales: Un Estudio Empírico. Cuadernos de Economía Y Dirección de La Empresa 29: 31–55. Available online: https://dialnet.unirioja.es/servlet/articulo?codigo=2385979 (accessed on 22 December 2022).
- Jonas, S., and L. Laios. 1993. Knowledge Acquisition and Integration Tools Aiming to Support Managerial Planning in Greek SMEs. European Journal of Information Systems 2: 103–16. [Google Scholar] [CrossRef]
- Kang, Ki H., Gil S. Jo, and Jina Kang. 2015. External Technology Acquisition: A Double-Edged Sword. Asian Journal of Technology Innovation 23: 35–52. [Google Scholar] [CrossRef]
- Kim, Heejin, B. Sebastian Reiche, and Anne-Wil Harzing. 2022. How Does Successive Inpatriation Contribute to Subsidiary Capability Building and Subsidiary Evolution? An Organizational Knowledge Creation Perspective. Journal of International Business Studies 53: 1394–419. [Google Scholar] [CrossRef]
- Kinyua, Godfrey, Muathe M. Stephen, and James Kilika. 2015. Effect of Knowledge Conversion and Knowledge Application on Performance of Commercial Banks in Kenya. International Journal of Education and Research 3: 431–44. Available online: http://ir-library.ku.ac.ke/handle/123456789/18225 (accessed on 22 December 2022).
- Kodama, Mitsuru. 2003. Knowledge Creation through the Synthesizing Capability of Networked Strategic Communities: Case Study on New Product Development in Japan. Knowledge Management Research & Practice 1: 77–85. [Google Scholar] [CrossRef]
- Koller, Manuel Ramón Tejeiro. 2014. Measuring Innovation Culture: Application at Four Case Studies. Intangible Capital 10: 467–504. [Google Scholar] [CrossRef]
- Laursen, Keld, Francesca Masciarelli, and Andrea Prencipe. 2011. Regions Matter: How Localized Social Capital Affects Innovation and External Knowledge Acquisition. Organization Science 23: 177–93. [Google Scholar] [CrossRef]
- Leber, Marjan, Borut Buchmeister, and Andrea Ivanisevic. 2015. Impact of Knowledge on Innovation Process. Vienna: DAAAM International Scientific Book, pp. 235–48. [Google Scholar] [CrossRef]
- Legros, Diégo, and Fabrice Galia. 2011. Are Innovation and R&D the Only Sources of Firms’ Knowledge That Increase Productivity? An Empirical Investigation of French Manufacturing Firms. Journal of Productivity Analysis 38: 167–81. [Google Scholar] [CrossRef]
- Li, Zhenhua, and Xuan Gao. 2021. Makers’ Relationship Network, Knowledge Acquisition and Innovation Performance: An Empirical Analysis from China. Technology in Society 66: 101684. [Google Scholar] [CrossRef]
- López, Ruth Noemí Ojeda, Jennifer Mul Encalada, and Olivia Jiménez Diez. 2012. Gestión del conocimiento e innovación en empresas del sector servicios en Yucatán, México. Global Conference on Business and Finance Proceedings 7: 1075–85. Available online: http://eprints.uanl.mx/6150/1/6.%20ISSN-1931-0285-V7-N2-2012%20Costa%20Rica.pdf#page=1100 (accessed on 22 December 2022).
- Lugones, Gustavo. 2013. Módulo de capacitación para la recolección y el análisis de indicadores de innovación. Banco Interamericano de Desarrollo. Working Papers 8. Available online: http://docs.politicascti.net/documents/Doc%2008%20-%20capacitacion%20lugones%20ES.pdf (accessed on 22 December 2022).
- Amoozad Mahdiraji, Hannan, Moein Beheshti, Vahid Jafari-Sadeghi, and Alexeis Garcia-Perez. 2021. What Drives Inter-Organisational Knowledge Management? The Cause and Effect Analysis Using a Multi-Layer Multi-Criteria Decision-Making Framework. Journal of Knowledge Management 9: 2195–221. [Google Scholar] [CrossRef]
- Majuri, Matti. 2022. Inter-Firm Knowledge Transfer in R&D Project Networks: A Multiple Case Study. Technovation 115: 102475. [Google Scholar] [CrossRef]
- Maldonado-Guzmán, Gonzalo, Gabriela Citlalli Lopez-Torres, Jose Arturo Garza-Reyes, Vikas Kumar, and Juan Luis Martinez-Covarrubias. 2016. Knowledge Management as Intellectual Property. Management Research Review 39: 830–50. [Google Scholar] [CrossRef]
- Malhotra, Abhishek, Huiting Zhang, Martin Beuse, and Tobias Schmidt. 2021. How do new use environments influence a technology’s knowledge trajectory? A patent citation network analysis of lithium-ion battery technology. Research Policy 50: 104318. [Google Scholar] [CrossRef]
- Martinez-Sanchez, Angel, Silvia Vicente-Oliva, and Manuela Pérez-Pérez. 2020. The Strategy of Human Resource Flexibility versus Absorptive Capacity of Knowledge. European Journal of Innovation Management. ahead-of-print. [Google Scholar] [CrossRef]
- Mesaros, Peter, Tomas Mandicak, Marcel Behun, and Jana Smetankova. 2018. Applications of Knowledge Technology in Construction Industry. Paper presented at 2018 16th International Conference on Emerging ELearning Technologies and Applications (ICETA), Marrakech, Morocco, November 24–27. [Google Scholar]
- Mete, M. Hurol, and Onder Belgin. 2021. Impact of Knowledge Management Performance on the Efficiency of R&D Active Firms: Evidence from Turkey. Journal of the Knowledge Economy 13: 830–48. [Google Scholar] [CrossRef]
- Moos, Bernhard, Daniel Beimborn, Heinz-Theo Wagner, and Tim Weitzel. 2013. The Role of Knowledge Management Systems for Innovation: An Absorptive Capacity Perspective. International Journal of Innovation Management 17: 1350019. [Google Scholar] [CrossRef]
- Moyeda Mendoza, Candelario, and Julio César Arteaga García. 2016. Medición de la Innovación, una Perspectiva Microeconómica Basada en la ESIDET-MBN 2012. Realidad, Datos y Espacio. Revista Internacional de Estadística y Geografía 7: 38–57. Available online: https://biblat.unam.mx/es/revista/realidad-datos-y-espacio-revista-internacional-de-estadistica-y-geografia/articulo/medicion-de-la-innovacion-una-perspectiva-microeconomica-basada-en-la-esidet-mbn-2012 (accessed on 22 December 2022).
- Nagore, Montserrat Araujo. 2018. Sector Industrial En El 2018. El Economista. January 17. Available online: https://www.eleconomista.com.mx/opinion/Sector-industrial-en-el-2018-20180116-0110.html (accessed on 17 November 2022).
- Nazam, Muhammad, Muhammad Hashim, Sajjad Ahmad Baig, Muhammad Abrar, and Rizwan Shabbir. 2020. Modeling the Key Barriers of Knowledge Management Adoption in Sustainable Supply Chain. Journal of Enterprise Information Management. ahead-of-print. [Google Scholar] [CrossRef]
- Nieto, Mariano, and Carmen Pérez-Cano. 2004. The Influence of Knowledge Attributes on Innovation Protection Mechanisms. Knowledge and Process Management 11: 117–26. [Google Scholar] [CrossRef]
- Nonaka, Ikujirō, and Hirotaka Takeuchi. 1995. The Knowledge-Creating Company: How Japanese Companies Create the Dynamics of Innovation. New York: Oxford University Press. Available online: https://books.google.com.mx/books/about/The_Knowledge_creating_Company.html?id=B-qxrPaU1-MC&redir_esc=y (accessed on 22 December 2022).
- Obeidat, Abdallah Mishael. 2019. IT Adaption with Knowledge Conversion Process (SECI)? Management Science Letters 9: 2241–52. [Google Scholar] [CrossRef]
- Obradović, Tena, Božidar Vlačić, and Marina Dabić. 2021. Open Innovation in the Manufacturing Industry: A Review and Research Agenda. Technovation 102: 102221. [Google Scholar] [CrossRef]
- OECD. 2007. Oslo Manual. Paris: OECD. [Google Scholar] [CrossRef]
- Oliva, Fábio Lotti, Bárbara Ilze Semensato, Daniela Buzzulini Prioste, Eric Jacques Lucien Winandy, Jefferson Luiz Bution, Marcelo Henrique Gomes Couto, Marco Antonio Bottacin, Maria Laura Ferranty Mac Lennan, Pedro Marins Freire Teberga, Ricardo Fernandes Santos, and et al. 2019. Innovation in the Main Brazilian Business Sectors: Characteristics, Types and Comparison of Innovation. Journal of Knowledge Management 23: 135–75. [Google Scholar] [CrossRef]
- Paoloni, Mauro, Daniela Coluccia, Stefano Fontana, and Silvia Solimene. 2020. Knowledge Management, Intellectual Capital and Entrepreneurship: A Structured Literature Review. Journal of Knowledge Management. ahead-of-print. [Google Scholar] [CrossRef]
- Papa, Armando, Luca Dezi, Gian Luca Gregori, Jens Mueller, and Nicola Miglietta. 2018. Improving Innovation Performance through Knowledge Acquisition: The Moderating Role of Employee Retention and Human Resource Management Practices. Journal of Knowledge Management 24: 589–605. [Google Scholar] [CrossRef]
- Podmetina, Daria, Klas Eric Soderquist, Monika Petraite, and Roman Teplov. 2018. Developing a Competency Model for Open Innovation. Management Decision 56: 1306–35. [Google Scholar] [CrossRef]
- Pohlisch, Jakob. 2020. Internal Open Innovation—Lessons Learned from Internal Crowdsourcing at SAP. Sustainability 12: 4245. [Google Scholar] [CrossRef]
- Preece, Michael. 2015. Managing Information and Knowledge in Service Industries. Advances in Business Marketing and Purchasing 22B: 3–154. [Google Scholar] [CrossRef]
- Qandah, Ramiz, Taghrid Saleh Suifan, Ra’ed Masa’deh, and Bader Yousef Obeidat. 2020. The Impact of Knowledge Management Capabilities on Innovation in Entrepreneurial Companies in Jordan. International Journal of Organizational Analysis. ahead-of-print. [Google Scholar] [CrossRef]
- Ritala, Paavo, Kenneth Husted, Heidi Olander, and Snejina Michailova. 2018. External knowledge sharing and radical innovation: The downsides of uncontrolled openness. Journal of Knowledge Management 22: 1104–23. [Google Scholar] [CrossRef]
- Santoro, Gabriele, Alkis Thrassou, Stefano Bresciani, and Manlio Del Giudice. 2021. Do Knowledge Management and Dynamic Capabilities Affect Ambidextrous Entrepreneurial Intensity and Firms’ Performance? IEEE Transactions on Engineering Management 68: 378–86. [Google Scholar] [CrossRef]
- Santos-Vijande, María Leticia, Jose Ángel López-Sánchez, Primitiva Pascual-Fernández, and John M. Rudd. 2021. Service Innovation Management in a Modern Economy: Insights on the Interplay between Firms’ Innovative Culture and Project-Level Success Factors. Technological Forecasting and Social Change 165: 120562. [Google Scholar] [CrossRef]
- Schumpeter, Joseph A. 1935. The Analysis of Economic Change. The Review of Economics and Statistics 17: 2. [Google Scholar] [CrossRef]
- Shahzad, Mohsin, Ying Qu, Abaid Ullah Zafar, Saif Ur Rehman, and Tahir Islam. 2020. Exploring the Influence of Knowledge Management Process on Corporate Sustainable Performance through Green Innovation. Journal of Knowledge Management. ahead-of-print. [Google Scholar] [CrossRef]
- Sharma, Nomita. 2019. Management of Innovation in Developing Economies. In Globalization and Development. Contributions to Management Science. Edited by Nezameddin Faghih. Cham: Springer, pp. 169–81. [Google Scholar] [CrossRef]
- Siachou, Evangelia, Ioanna Papasolomou, Eleni Trichina, and Alkis Thrassou. 2021. Market Knowledge Acquisition and Transfer in International SMEs: Peculiarities, Specifications and Linkages to Market Success. International Marketing Review 39: 529–67. [Google Scholar] [CrossRef]
- Snowden, Dave. 2003. Innovation as an Objective of Knowledge Management. Part I: The Landscape of Management. Knowledge Management Research & Practice 1: 113–19. [Google Scholar] [CrossRef]
- Steiber, Annika, Sverker Alänge, Swapan Ghosh, and Dulce Goncalves. 2020. Digital Transformation of Industrial Firms: An Innovation Diffusion Perspective. European Journal of Innovation Management. ahead-of-print. [Google Scholar] [CrossRef]
- Studdard, Nareatha L., and George Munchus. 2009. Entrepreneurial Firms’ Acquisition of Knowledge Using Proactive Help-Seeking Behaviour. International Journal of Entrepreneurial Behavior & Research 15: 242–61. [Google Scholar] [CrossRef]
- Su, Jiafu, Yang Yu, and Yang Tao. 2018. Measuring Knowledge Diffusion Efficiency in R&D Networks. Knowledge Management Research & Practice 16: 208–19. [Google Scholar] [CrossRef]
- Tiwari, Siddhartha Paul. 2022. Emerging Technologies: Factors Influencing Knowledge Sharing. World Journal of Educational Research 9: 68. [Google Scholar] [CrossRef]
- Van Oorschot, Kim E., Hans Solli Sæther, and Jan Terje Karlsen. 2018. The Knowledge Protection Paradox: Imitation and Innovation through Knowledge Sharing. International Journal of Technology Management 78: 310. [Google Scholar] [CrossRef]
- Vick, Thais Elaine, Marcelo Seido Nagano, and Fernando César Almada Santos. 2013. Identifying the Information Management Process and Knowledge Creation in Technology-Based Companies: A Brazilian Comparative Case Study. Knowledge Management Research & Practice 11: 278–87. [Google Scholar] [CrossRef]
- Wang, Chunhsien, Min-Nan Chen, and Ching-Hsing Chang. 2019. The Double-Edged Effect of Knowledge Search on Innovation Generations. European Journal of Innovation Management 23: 156–76. [Google Scholar] [CrossRef]
- Wang, Tao, Xue Yu, and Nan Cui. 2020. The Substitute Effect of Internal R&D and External Knowledge Acquisition in Emerging Markets. European Journal of Marketing 54: 1117–46. [Google Scholar] [CrossRef]
- Wang, Wei-Tsong. 2009. Knowledge Management Adoption in Times of Crisis. Industrial Management & Data Systems 109: 445–62. [Google Scholar] [CrossRef]
- Xia, Huosong, Jing Liu, Justin Zuopeng Zhang, Lakshmi Goel, and Yuan Wang. 2022. Knowledge Acquisition Model of Mobile Payment Based on Automatic Summary Technology. Electronic Commerce Research 23: 1–24. [Google Scholar] [CrossRef]
- Yan, Mengyu, and Jinhai Li. 2022. Knowledge Discovery and Updating under the Evolution of Network Formal Contexts Based on Three-Way Decision. Information Sciences 601: 18–38. [Google Scholar] [CrossRef]
- Zhao, Yan, Wen Zhou, Stefan Hüsig, and Wim Vanhaverbeke. 2010. Environment, Network Interactions and Innovation Performance of Industrial Clusters. Journal of Science and Technology Policy in China 1: 210–33. [Google Scholar] [CrossRef]
- Zou, Huan, and Pervez N. Ghauri. 2008. Learning through International Acquisitions: The Process of Knowledge Acquisition in China. Management International Review 48: 207–26. [Google Scholar] [CrossRef]
Disclaimer/Publisher’s Note: The statements, opinions and data contained in all publications are solely those of the individual author(s) and contributor(s) and not of MDPI and/or the editor(s). MDPI and/or the editor(s) disclaim responsibility for any injury to people or property resulting from any ideas, methods, instructions or products referred to in the content. |
© 2023 by the authors. Licensee MDPI, Basel, Switzerland. This article is an open access article distributed under the terms and conditions of the Creative Commons Attribution (CC BY) license (https://creativecommons.org/licenses/by/4.0/).

