Next Article in Journal
Moderating Effect of Industry 4.0 on the Performance of Enterprises in the Constrains Related to COVID-19 in the Perception of Employees in Slovakia
Previous Article in Journal
Accessible Tourism and Formal Planning: Current State of Istria County in Croatia
Previous Article in Special Issue
Give Me Five: The Most Important Social Values for Well-Being at Work
 
 
Font Type:
Arial Georgia Verdana
Font Size:
Aa Aa Aa
Line Spacing:
Column Width:
Background:
Review

Sandbox of Competence: A Conceptual Model for Assessing Professional Competence

by
Alcides Luiz Neto
,
Luciano Ferreira da Silva
* and
Renato Penha
Programa de Pós-Graduação em Gestão de Projetos (PPGP), Universidade Nove de Julho, São Paulo 01156-000, Brazil
*
Author to whom correspondence should be addressed.
Adm. Sci. 2022, 12(4), 182; https://doi.org/10.3390/admsci12040182
Submission received: 19 September 2022 / Revised: 10 November 2022 / Accepted: 25 November 2022 / Published: 1 December 2022
(This article belongs to the Special Issue Innovation and Strategic Management for Human Resources Development)

Abstract

This article aims to propose a conceptual model for evaluating the knowledge stage of a professional activity. Starting from an integrative literature review, a method that allows us to assess, criticize and synthesize empirical or theoretical knowledge, we explore the evolutions of the model by Dreyfus and Dreyfus (1980). The collection and analysis process followed a six-stage process, starting from a guiding question and proceeding to a literature search, so that data collection and critical analysis of information could be carried out in a structured and codified way, enabling the discussion of results and, finally, the presentation of the review. As a result, we suggest a model capable of classifying a professional competence in accordance with the literature, through a model that considers practice, theoretical/technical knowledge, and attitude as axes for the evolution of learning. The suggested model contributes to the construction of a skills assessment instrument.

1. Introduction

The constant search for professional expertise awakens many discussions in the literature about how knowledge is acquired (Cate et al. 2010; Williams et al. 2017). In this sense, Gottipati and Shankararaman (2018) highlight that it is known that identifying the stage of progression of skills, as well as how they are developed, has advantages, such as a better understanding of the construction of the training curriculum and its knowledge blind spots. In line with this training process, Guru et al. (2015) point out that when more is known about people’s development, the greater is the ability of managers to customize training curricula in search of a more robust learning structure.
Therefore, identifying the stage of progression of skills acquisition, in addition to being a difficult task, is also related to the dilemmas of the possibility of developing certain skills at the expense of others (Maddy and Rosenbaum 2018). One way for people’s development to be more assertive is to quantify it using scales (Carraccio et al. 2008; Maddy and Rosenbaum 2018; Park 2015), which should be classificatory and contextual. Although several assessment tools are recognized, they often follow a reductionist approach, which assesses separate competences, not allowing the determination of the individual’s professional competence in its entirety (Cate et al. 2010).
Cate et al. (2010) suggest that the most relevant medical competences be defined in the context of the clinical environment. Furthermore, the author states that competencies vary as the environment changes and that more important than evaluating what a professional can or cannot do is to evaluate and predict the results of their actions. In this way, the aforementioned constant search for the development of professional expertise becomes even more complex when, for example, there is no consensus on what makes an individual a beginner or an expert (Dall’Alba and Sandberg 2006).
In this context of evaluation and categorization of professionals, several studies seek to understand the evolution of competences. Dreyfus and Dreyfus (1980) divide the stages of acquisition of competences into five, starting from the beginner and progressing to the specialist level, presenting a linear evolution model. In contrast, Dall’Alba and Sandberg (2006) suggest that skills can evolve along with understanding of practice, making evolution not necessarily linear.
The discussion about the balance between theory and practice and how one influences the other is quite present in the literature (Dreyfus and Dreyfus 1980; Gottipati and Shankararaman 2018; Khan and Ramachandran 2012). In this sense, Dreyfus et al. (1988) present in their experiment the difference between “know how” and “know that”, where they show that, at each stage of training, the acquisition of the skill depends on the correct incentive between practice and theory for the advancement to be facilitated, or through trial and error, or through instruction manuals with or without an instructor.
Based on this context, this study seeks to consolidate knowledge on the subject and propose ways to better understand the assessment of professional competence, using as a guiding question: How to assess the evolution of professional competence? From this question, the objective emerges: to propose a conceptual model for evaluating the stage of knowledge of a professional activity.
Therefore, in this article, we review Dreyfus and Dreyfus’s (1980) theory of skill acquisition through an integrative review, in the light of their theoretical and practical evolution and their contrapositions to build a conceptual model applicable in science and practice. This article becomes relevant because it connects studies that sometimes oppose each other, advancing in the understanding of the theme and, through conceptual models, paving the way for a possible application and validation of the model.

2. Theoretical Background

The five-stage model of Dreyfus and Dreyfus (1980) aims to analyze and systematize the evolutions in the acquisition of complex skills. This model analyzes intelligence more than cumulative rationality, where the ability to solve problems becomes an essential and pervasive characteristic of the behavior of human intelligence. Dreyfus and Dreyfus (1980) still argue that skill in its early stage is generated following formal and abstract rules, but only experiences can generate more advanced levels of knowledge and performance. In this context, it is necessary to understand the level of people’s skills.
After the publication of the study by Dreyfus and Dreyfus (1980), several studies were developed, seeking to prompt evolution, or criticizing the concepts discussed there. According to Khan and Ramachandran (2012), competence can be defined as an attribute of a person, a point on the spectrum that increases a person’s performance, which can be affected by multiple factors and, finally, can also be developed.
Cate et al. (2010) point out that competence cannot be seen only as knowledge, skills and attitudes, but people must know how to use it in the correct context and achieve results through it. Corroborating this idea, according to Khan and Ramachandran (2012), among the factors that influence performance in professional activities are the knowledge and the ability to apply it, and the set of skills required may vary according to the context (Sultan et al. 2020).
Benner’s (2004) research on clinical judgment in nursing practice and education boosted the discussion on skill acquisition and knowledge articulation. This author argued that as a person’s ability evolves, the individual starts to use more concrete past experiences than rules and standards. Individuals use more intuition, being able to move from a view of the parts to a view of the whole, moving from an observer position to a deeper involvement with the situation (Benner et al. 1992).
This view speaks to the model proposed by Dall’Alba and Sandberg (2006), who, in their article, issued a critical review of the stages model, which argues that professional development evolves in two dimensions: (i) the progression of skill with the increase of experience horizontally; and (ii) the embedded understanding of the practice on the vertical axis. Although they do not indicate a fixed sequence of stages and claim that the asymmetrical development of the axes is possible, it is admissible to associate them in some way with the model discussed here as done by Kinchin and Cabot (2010), even if the model represents a scenario of two-dimensional competence, where practice and theory evolve in a non-linear way.
Thus, it is necessary to have knowledge that is useful for the need, where useful can be defined as easily accessible, understandable, and relevant, and this useful knowledge can be found in implicit or tacit form (Hart 1986). When dealing with the development of competences, the five-stage model of Dreyfus and Dreyfus (1980) describes in the first stage the category of “novice”. At this stage, a non-situational relationship of the problem with the decomposed memory of the solution is presented, using as a standard analytical decision making, knowing how to identify and use rules and patterns (Benner et al. 1992; Chaffin and Cummings 2012), not being able to deal with complex tasks, requiring the professional to supervise throughout the process (Khan and Ramachandran 2012).
The second stage is the “beginner”, which is different from the novice because it re-lates in a situational way (Dreyfus and Dreyfus 1980), being sensitive to the perception of exceptions to the rule (Chaffin and Cummings 2012). The person at this stage knows how to connect rules with common aspects of the plan (Benner et al. 1992), where he perceives tasks as a series of steps. In addition, people at this stage are able to partially handle complex problem solving in a supervised manner (Khan and Ramachandran 2012).
The “competent” stage ceases to have a decomposed view and starts to have a more holistic view of the situation (Dreyfus and Dreyfus 1980), being able to build and execute a plan using not only guides (Benner et al. 1992), but previous experiences. People are able to act on complex problems using analytics, plans, and the test-and-learn mechanism by feeding back the plan, except for non-routine tasks (Chaffin and Cummings 2012; Khan and Ramachandran 2012).
The “proficient” stage includes the capabilities of professionals to make decisions through intuitive aspects, taking into account previous experiences and patterns without breaking them down (Dreyfus and Dreyfus 1980; Khan and Ramachandran 2012). At this stage, professionals use evidence to reduce waste in processes due to flawed decisions (Benner et al. 1992), routinely performing to acceptable standards, quickly understanding opportunities and demonstrating alternatives beyond the given tasks (Chaffin and Cummings 2012). In addition, people at this stage are able to train and supervise others and are able to deal with complexity analytically, but still with supervision for complex tasks that are beyond routine (Khan and Ramachandran 2012).
Finally, the “expert” stage is based on the awareness of the problem, as people use intuition as empirical evidence for solving complex problems, moving between intuition and analysis in a natural way, reaching excellent levels of performance (Benner et al. 1992; Chaffin and Cummings 2012; Dreyfus and Dreyfus 1980; Khan and Ramachandran 2012).
In addition to the five levels presented, further research showed three more complementary levels, the “naive” or “incompetent”, the “master” and the “wise”; these levels are at the extremes of the scale. The naive or incompetent stage does not have the necessary knowledge to perform tasks. People at this stage need training and supervision to move to the novice level (Chaffin and Cummings 2012; Khan and Ramachandran 2012). The “master” stage has as a pattern to perform as a reflection for others, most of the time creating performance standards. It is able to train other specialists nationally or internationally (Chaffin and Cummings 2012). Finally, the “wise” or visionary stage has the responsibility and ability to redefine skill standards (Chaffin and Cummings 2012).

3. Materials and Methods

When searching the literature for the construction of a conceptual model, we identified several research methods, each one with its objective and contributions. Among the methods, we highlight narrative review, systematic literature review, semi-systematic re-view, meta-analysis, and integrative review. It is noteworthy that the systematic review has explicit methods of inclusion and selection of articles, being effective for synthesizing a collection of studies, while the semi-systematic review has application in search of gaps or mapping of themes (Snyder 2019).
It should be explained that in this research the integrative review was adopted as a research method, since we would start from a central research effort, which would direct our focus in order to understand the ancestral links forming the seminal articles and the articles that followed the initial discussion. It is worth noting that the concept of ancestry to which this article refers, which precedes this research and serves as a basis for its development, as seminal articles, refers to works that support or originate a particular area of study.
Integrative review is a method that allows us to assess, criticize and synthesize empirical or theoretical knowledge of mature or emerging topics (Torraco 2005), taking into account the applicability of results of significant studies on a given topic (Snyder 2019; Souza et al. 2010; Whittemore and Knafl 2005).
A common feature of all methods is the search for a deeper understanding of a topic in order to improve its understanding or establish a broader concept of what is known in a given subject and its potential areas of study for the acquisition of new knowledge (Torraco 2005).
In order to carry out the integrative review, we chose in this article to adopt the prescriptions of Souza et al. (2010), who considered six stages: (i) a question that guides the re-search; (ii) effective literature search; (iii) data standardization; (iv) analysis of the content and contributions of the analyzed documents; (v) discussion of the results of the analyses; (vi) the presentation of the result of the integrative review.
Integrative review is recognized for its methodological breadth, including experimental or non-experimental studies for better understanding and critical analysis of a phenomenon (Souza et al. 2010; Whittemore and Knafl 2005). Despite its comprehensive proposal, it is important that the methods are explicit and systematic to avoid bias and improve the accuracy of conclusions (Whittemore and Knafl 2005). By following a previously designed protocol, the researcher becomes a detective, which requires research skills and discernment in the analysis of evidence (Beyea and Nicoll 1998; Torraco 2005). The re-searcher, who is also the research instrument, generates results that promote advances in knowledge to create a conceptual or theoretical framework (Snyder 2019).
Thus, the steps of this research followed the model presented by Souza et al. (2010), as shown in Figure 1. The initial stage was conducted using the central theory of skill acquisition by Dreyfus and Dreyfus (1980) as a reference, as well as their theses and antitheses for building the conceptual model of skills acquisition and assessment of a professional.
The first stage of the integrative review included the construction of the study’s guiding question, which served as the basis for defining the studies that constituted the review (Souza et al. 2010). It should be noted that the question must be clear and specific, delimiting the theme and directing theoretical reasoning (Whittemore and Knafl 2005), allowing the determination of variables of interest and the appropriate sampling base. These procedures allow us to maintain the focus and the necessary limits for the integrative review process (Beyea and Nicoll 1998; Whittemore and Knafl 2005).
In the second stage, we carried out the search in the literature, in a broad and diversified way, considering the seminal studies (ancestrality), their influences and their evolution, including taking into account academic works, clearly presenting the inclusion and exclusion criteria, always in accordance with the guiding question (Souza et al. 2010; Whittemore and Knafl 2005). This step is critical to increase the rigor and reliability of the research (Whittemore and Knafl 2005), making the review more manageable and coherent (Beyea and Nicoll 1998).
The third stage comprises the data collection phase, where steps to verify the validity or authenticity of key ideas are described (Torraco 2005). Organization is the key to a good integrative review (Beyea and Nicoll 1998), and the high quality of primary sources is a relevant factor in the result of the analysis (Whittemore and Knafl 2005). Therefore, at this stage, a previous instrument is suggested to ensure that the relevant data are extracted, minimizing transcription errors, and ensuring the alignment of information (Souza et al. 2010).
In the fourth stage, we carried out the critical analysis, where we identified the strengths and contributions of each article to the theme, as well as omissions, inaccuracies and any other problematic aspects identified in the evaluated literature, such as inconsistencies or knowledge that must be created or improved in relation to the theory (Torraco 2005).
Although this stage presents the greatest difficulty for the researcher, an analytical and systematic method built at the beginning of the review will make the work more organized and transparent, even with articles with different methodologies, organizing the data into groups and subgroups, and such a method may use chronologies, characteristics of the sample, or conceptual classifications, ensuring methodological rigor and allowing the later visualization and comparison of data, to the point of data saturation (Whittemore and Knafl 2005; Beyea and Nicoll 1998).
The fifth stage presents the discussion of the results of the integrative review, not as a data report, but as a critical activity that produces a new model or conceptual structure resulting from the comprehensive analysis of the literature and the author’s knowledge of the subject, resulting in new perspectives or knowledge, even if based on previous research (Torraco 2005). During the discussion, it is possible to direct priorities for future studies through conclusions and inferences, while always explaining biases (Souza et al. 2010).
Finally, the sixth stage concerns the presentation of the integrative review, containing information based on and grounded on the adopted methodology, seeking to highlight all those points of information registered in a logical chain (Souza et al. 2010), allowing the reader the assurance that the points he/she selects have not been extrapolated as evidence for a pre-exisisting argument (Whittemore and Knafl 2005). In this step, we presented information as a result for a practice, for a theory, reciting methodological limitations, and posing provocative questions to stimulate the interest of other researchers.
As shown in Figure 2, the literature search began with the seminal article by Dreyfus and Dreyfus (1980). From reading this work and analyzing its references, it was possible to identify the authors’ motivations and inspirations for the production of the article. From this point onwards, we sought applications and adaptations of the model, selecting articles that evolved from the initial research, either by empirical or conceptual contribution, starting from 71 articles, from 1978 to 2021. In the end, 44 studies were selected, read, and coded for use in this integrative literature review. It is noteworthy that the search focused not only on academic journals, but on the evolution of citations of articles classified as seminal and evolutionary of the main theory, following its trends until the end of 2020.
As inclusion and exclusion criteria, we used the abstract reading process, seeking the objective of the article, the method, and its main conclusions. The articles in which the focus was not on the application of the model, or on comparing learning models, were discarded.
The selected articles were categorized according to the classifications shown in Figure 2 and then went on to the complete reading, where they were coded in the Atlas.ti software for the composition of this work, grouping model variables as codes in order to correlate the articles and the evolution of these variables in time.

4. Results and Discussion

The model by Dreyfus and Dreyfus (1980) was not the first to discuss the skill acquisition process, Bloom et al. (1956) presented Bloom’s Taxonomy, which aimed to organize cognitive development facilitating the teaching and learning process, separating aspects of learning into three domains: cognitive, affective, and psychomotor (Gottipati and Shankararaman 2018). Bloom’s Taxonomy proposes that the cognitive domain evolves in six levels, starting from (i) knowledge, where the student is able to remember or remember facts, but without understanding them; (ii) understanding comes at the second level and allows for the connection between new knowledge and previously acquired knowledge; so that (iii) the application or execution of activities takes place as a result; (iv) the level of analysis allows the decomposition of information into its components; (v) the level of evaluation allows the judgment of the value of a given material or purpose; and (vi) the level of creation, which allows the student to be able to bring the parts together and create new original content (Basu 2020; Gottipati and Shankararaman 2018).
Analogous models of competences, such as Bloom’s, served as the basis for the construction of this research. Since the research by Dreyfus and Dreyfus (1980) opened space for a greater understanding of the development of skills, presenting the progression accompanied by experience as levers for the acquisition of skills where situational factors and know-how, going beyond rational deliberation, help to identify higher degrees of expertise (Dall’Alba and Sandberg 2006), leading to further research and models that help us to understand this complex process of skills acquisition and how to direct this process.
Aiming at simplifying the complex judgment of professional abilities, Miller (1990) proposed a pyramid wherein the base “Knows” represents knowledge, that is, what is necessary to exercise a certain professional function. The use of accumulated knowledge determines the second stage “Knows how”, so that in a performance stage people are able to reach the level of “Shows how”. Finally, the ability to act represents the “Does” stage, which provides that the individual has a constant accuracy of practice.
Yielder (2004) presents in his model the elements that make up professional expertise. Professional practice is the central point of the model, which influences four other variables: the knowledge base that influences and is influenced by cognitive processes, which in turn influences and is influenced by interpersonal relationships, which also in-fluence and are influenced by internal integrative processes, which closes the performance cycle.
Rodolfa et al. (2005) present the Competence Cube model for the development of competences in professional psychology, taking into account the domains of functional competence and its intellectual and interpersonal foundations, while also demonstrating how they are reflected in the stages of professional development. The model brings to the discussion the domains of competence, giving practitioners the possibility to identify areas of development for better professional practice.
Dall’Alba and Sandberg (2006) presented counterpoints to the progression scale model presented in the model by Dreyfus and Dreyfus (1980), the main argument being the discussion about the understanding of practice may or may not evolve along with the progression of the skill, without a fixed sequence of stages. Dall’Alba and Sandberg’s (2006) provocation opened space for a broad discussion on the classification of individuals and their abilities, and the recognition that the same person can occupy more than one stage at the same time, making it impossible to reduce the analysis to a linear scale (Kinchin and Cabot 2010).
For Kinchin and Cabot (2010), each specialty is built by a knowledge structure organized by “chains or chains” and “networks”. The chains represent linear teaching, where the student’s exposure is repeated, stimulating mechanical learning. Networks in some disciplines may represent the connection between professional and academic learning, concentrating development on procedures and organized practices, favoring the understanding of competence.
Park (2015) suggests the introduction in Dreyfus and Dreyfus (1980) and Miller (1990) as models of the minimum knowledge classifications of a competence, arguing that a novice stage in the Dreyfus model, or “Knows” and “Knows how” in the Miller model, pre-supposes the ability to perform activities, even if supervised. Thus, Park (2015) suggests the inclusion of the levels “Absolutely Novice” in the Dreyfus model, as well as “You know a little” in the Miller model.
Using Bloom’s Taxonomy (Bloom et al. 1956), the Dreyfus and Dreyfus (1980) model and the Competence Cube (Rodolfa et al. 2005), Gottipati and Shankararaman (2018) developed the CAT (Curriculum Analytics Tool) which scores competences according to cognitive levels and the progression of skills to form a core curriculum for graduate course development. The tool helps to assess the curriculum of courses and, in a way, recommend competences for a new course.
Cheng et al. (2020) proposed a conceptual framework to develop the debriefing skill. The authors propose that the novice and beginner stages of the Dreyfus and Dreyfus (1980) model represent a stage of maturity of “discovery”, while the Competent represents the “growth”, and the other stages (proficient and specialists) are related to the stage of maximum maturity.
Sultan et al. (2020) developed a theoretical framework of a competency-based approach to direct training, based on a medical model known as Competency-Based Medical Education (CBME), and the model of Dreyfus and Dreyfus (1980). The authors presented a framework for defining competencies and developmental milestones to assist educators.
In this way, we emphasize that alternative models make us think that practice, as well as the development of technique, can evolve in a non-linear way, and that even though a professional activity can be performed, expertise considers a set of skills that can vary in level, intensity or amplitude, according to the need, making possible the reduction of the assessment to a complex linear scale.
Although some authors contest points presented in the model by Dreyfus and Dreyfus (1980), especially in relation to the specialist’s ability to perform activities more intuitively (Hayes 2019), we understand that the model with its adaptations can represent the evolution of competences of an individual, not representing the person’s professional ability, but specific skills.
According to Dreyfus and Dreyfus (1980), those who want to acquire a new skill can do so through trial and error, or even use an instructor or manual, until they have the know-how to perform a certain activity. In this situation, there is no better or worse meth-od, but merely the most suitable method for the need. It is noteworthy that practice, regardless of the model, is necessary to maintain this acquired knowledge. Therefore, the process of training a new skill must take into account the stage of development so that the technique is appropriate for facilitating learning.
By organizing the literature and its evolutions, we arrive at a consolidated matrix shown in Figure 3. The characteristics presented that define the degrees of competences are adaptable to any type of skill. Thus, the authors who suggested the classification of skills, as well as their classes, are included in this matrix. In this way, we seek to organize the data considering the temporal evolution of the theme.
Cheng et al. (2020) use the collective experience arising from educators and researchers in academic institutions in Europe and North America. The authors drew on Dreyfus and Dreyfus (1980), suggesting that the five-stage model had limitations for the need presented in the study, making it difficult to place educators in one of the five stages. Thus, Cheng et al. (2020) adjusted the model for three stages of knowledge: the discovery, growth, and maturity stages.
According to Dreyfus et al. (1988), novices and beginners do not exercise judgment, as they have no experience to contribute. Otherwise, the competent, by the meaning of conscious deliberation, promote judgments. Additionally, the proficient and specialists have judgment competence based on their concrete past experiences, in which, as cited by Dreyfus and Dreyfus (1980), performance improves drastically if the task is related to their experience.
In decisive moments, different profiles also behave differently, from the inability to make decisions in an analytical and conscious way, assessing risks (Carraccio et al. 2008), to intuitive decision-making. Thus, as the need to evaluate a decision decreases, situational awareness and a tendency towards a more natural decision increase (Dreyfus et al. 1988; Dreyfus and Dreyfus 1980).
Carraccio et al. (2008) also cite the ability of the proficient to adapt plans in response to clinical events, as at this stage, professionals can live with the ambiguity of the health sector, where the study originates, while specialists are able to live with the unexpected. In this same context, the person in the Master stage is able to transform this scenario into an environment for learning and continuous improvement.
The relationship with delivery also varies as skill evolution levels increase (Sweeney 2008). Novices and beginners do not feel part of their surrender and do not understand a failure as their responsibility, or at most, only in family situations. For the competent, the understanding and the understanding of the whole still remain disconnected, but the involvement in success and failure is already more present. People recognized as proficient, even if involved in understanding, remain disconnected from decisions, being able to perceive conflicts and encourage autonomy as a source of learning. People who qualify as Specialists are highly involved with delivery, being able to resolve critical conflicts and dilemmas (Dreyfus et al. 1988).
As for practical skill, Incompetents are able to maintain any level of performance (Adie et al. 2020; Chaffin and Cummings 2012; Khan and Ramachandran 2012). To reinforce the status of this level, it is worth noting that when the absence of skills qualify a higher level of professional competence, this situation does not correspond to the absence of professionalism, but to the level that a professional finds himself in his development.
Novices, due to the lack of in-depth knowledge, need instructions to perform tasks, follow protocols, structures, or rules, using tools in isolation (Carraccio et al. 2008; Khan and Ramachandran 2012; Sweeney 2008). It is noteworthy that the expansion of knowledge allows the beginner to use broader guidelines and standards, dealing with some exceptions and applying rules to similar contexts (Carraccio et al. 2008; Khan and Ramachandran 2012; Sweeney 2008).
Still talking about the practice of a certain skill, the Competent, in turn, is able to learn from their experiences, understanding objectives and exaggerations (Carraccio et al. 2008; Sweeney 2008). The Proficient builds patterns from the ability to look beyond the tasks, reaching the point of conceptual structures. The Specialist responds intuitively by per-forming excellently, testing alternatives (Carraccio et al. 2008; Khan and Ramachandran 2012; Sweeney 2008). Finally, the Master is able to live practical wisdom, knowing what can be done in each situation, creating patterns (Carraccio et al. 2008; Chaffin and Cummings 2012; Khan and Ramachandran 2012), up to the level of the Sage or Visionary to ask the right questions and create new standards (Chaffin and Cummings 2012).
The Beginners’ learning model evolves in a passive way, with attachment to the execution of tasks. On the other hand, Beginners cannot separate information, context and experiences and, from the moment they start a learning process by solving problems, they move to the competent level. The evolution to the Proficient comes with the appreciation of intuition, knowing that just perceiving is not enough, moving on to the Specialist level where criticism and the elaboration of ideas are added to the tacit and explicit knowledge of their actions (Peña 2010; Nonaka and Takeuchi 1997).
Up to the Beginner level, Khan and Ramachandran (2012) identified the need for supervision in tasks varying only the degree of complexity of the tasks. The Competent per-forms even complex routine tasks without the need for supervision. The Proficient, in turn, trains and supervises the other levels in known simple and complex tasks, while the Specialist does it also with non-routine tasks. The Master level is able to train other specialists who become legitimized in the environments in which they work.
Complexity, as mentioned above, starts to be dealt with, still with analysis and planning by the competent, while the proficient use analytical means. The Expert’s ability to move from the analytic to the intuitive in complex tasks makes the analysis process more complete, while the Master deals, most of the time in an intuitive way, since experience supports the decisions and adaptations of the solutions (Cheng et al. 2020; Khan and Ramachandran 2012).
Finally, reading scenarios and understanding the situation can help to identify levels and skills, where the Naive or Incompetent is totally ignorant of the domain. Novices need help to understand what is highly important. At the Beginner level, the recognition of familiar situations happens more naturally. The evolution of perception takes place when, without help, the Competent is able to perceive and organize situational information in order to, at a Proficient level, be able to understand the bigger picture. The Expert, beyond these attributes, understands the important aspects and applies appropriate solutions predicting the long-term implications of the decisions taken (Adie et al. 2020; Cheng et al. 2020; Sweeney 2008).

5. Practical Implications

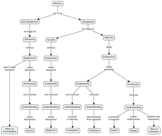
In order to answer the main research question, we suggest, from the study of the acquisition of skills suggested by Dreyfus and Dreyfus (1980), that, as we understand the mechanics of developing a competence, we are able to evaluate it; thus, using the structure aforementioned, we exercise a conceptual decision tree to identify the stage of evolution of a given competence, as shown in Figure 4. This model takes into account the structure identified in the researched literature. The knowledge levels were constructed as a proposed scale for use in future studies.
It is very important to reinforce that the intention of this theorization is not to generalize the assessment of professional competence, since we understand the aspects as related to the context to which the competence will be applied, to the conditions, and at the moment, and to the various variables that may impact performance, in addition to the unique characteristics that each individual has.
We understand the fact that different levels of competence may be needed depending on the role and guidelines (Sultan et al. 2020). Furthermore, models that assess competences in isolation may not determine whether an individual is good at a particular topic (Cate et al. 2010). Even in the health area, where competence can represent survival, several authors talk about the difficulty in finding a standard for competence assessment (Cate et al. 2010; Ogrinc et al. 2003). Although much progress has been made in under-standing the development of competences, the difficulty of classifying and representing the competences of an individual remains, and it is also worth remembering that the Dreyfus and Dreyfus model was created with the objective of being a model for the acquisition of skills, not a skill assessment model (Carraccio et al. 2008; Field 2014).
Based on this scenario, we present a third conceptual framework, in Figure 5, which proposes that a given professional skill requires a group of skills that can evolve in a non-linear way in relation to the balance between practical skill and theoretical-technical knowledge and the attitude of the individual in relation to each of the competences, cor-roborating the above, where the competence must be observed by its application.
On the vertical axis we place the evolution of practice, called by Dall’Alba and Sandberg (2006) informal learning. This learning concerns the part of the work performed by the professionals involved that generates a kind of learning at work, where the under-standing of the technique or theory is incorporated into practice. Dreyfus and Dreyfus (1980) propose that as a student becomes skilled, he or she depends less on abstract principles and uses concrete experience more as a reference. The authors argue that by following abstract rules it is possible to acquire minimal skills. However, higher levels of performance require concrete experiences.
Dreyfus and Dreyfus (1984) call this skill heuristic knowledge, which reflects the knowledge of good practices and common sense in the field, a type of experimental knowledge that an expert acquires over years of work. They gain experience not through books, lectures, and conventional ways of learning, but through repetition, failures, and successes; it’s about understanding the problem and learning when to follow and when to break rules, building a repertoire of practices, or “heuristics”, which, combined with theory or technique development, make them expert practitioners.
In accordance with the scheme presented in Figure 4, the levels of expertise of a given competence (shown by the letter C in the box) of an individual can evolve to the “competent” level through practice. However, to reach higher levels of expertise, professionals need to develop an understanding of the context. In this way, we highlight on the horizontal axis the evolution of technique or theory, which enables the other levels of expertise. Corroborating this idea, Khan and Ramachandran (2012) point out that a more accurate assessment requires observation and assessment of the context and, even so, an external event can affect actual performance. This situation does not prevent us from using scales to measure adherence to the knowledge acquisition process.
There is no expectation that a large portion of Novices will reach higher stages such as Masters (Dreyfus et al. 1988), since the evolution of skill depends not only on training, but also on practical skill (Cate et al. 2010; Khan and Ramachandran 2012; Sultan et al. 2020). Hart (1986) finds that reading, exercising observation, studying cases, carrying out simulations and experiments helps, but the more skillful the individual becomes, the more he depends on experience to evolve (Dreyfus and Dreyfus 1980).
Finally, the diagonal axis that cuts the specialty levels is formed by the attitude, which, as presented by Ajzen (2012), in reference to Ajzen and Fishbein (1975) in the so-called Attitude Theory (or later renamed to Value Model-Expectation), represents the existence of the force of subjective belief, easily accessible, about a certain psychological object, where belief is defined as the probability that this object has a certain attribute of value.
Although beliefs can often be quite imprecise, biased, selfish, or fail to live up to the truth (Ajzen 2012), they provide a cognitive basis used to derive the attitude toward behavior in a reasonable and consistent manner. Also, according to Ajzen (2012), it is at the level of beliefs that we obtain substantive information about what leads to a certain behavior or not. The Theory of Planned Behavior, initially formulated by Ajzen and Fishbein (1980), and later revised in Ajzen (1991), presents the behavioral, normative or control beliefs that favorably or unfavorably drive intention, which in turn precedes the behavior.
In this context, we use attitude in relation to a given competence, as an axis resulting from the structure of beliefs, intentions, and behaviors towards theoretical and practical evolutions. It is possible that an individual is skillful in certain problems in their area and less skillful in others (Dreyfus et al. 1988), and the failure is part of the learning process (Dreyfus and Dreyfus 2005). It is noteworthy that not practicing a certain skill can become a trigger for the regression of the competence stage, due to either the evolution of the theme or loss of skill (Field 2014).
Like Dall’Alba and Sandberg (2006), we understand that the behavior of the table shown in Figure 5 can change according to the professional activity or the need related to the activity to be performed, with distributions and trends different from the degrees of specialty.
As suggested in Figure 6, where a professional activity 1 represents the evolution of a doctor’s skills, for example, where a greater weight is given to theoretical/technical evolution and, on the other hand, the beginning of practical executions evolve in a non-linear way the theoretical need means that understanding of medical practice and skill levels within medicine are different from teaching practice.
Likewise, a variation of this model could be attributed to artisanal work, as shown in Figure 7, where theoretical/technical knowledge improves the practice acquired through trial, error, successes, and failures, as suggested by Dreyfus and Dreyfus (1984).
The ability of practice to evolve in a non-linear way may be related to the Self-Efficacy Theory (or Social Cognitive Theory) developed by Bandura (1986). This theory associates both individual choices and the ability to overcome adversities, which are strongly influenced by the perception that they are capable of performing a certain task or not (Maddy and Rosenbaum 2018). Based on the conceptual model presented, we seek to shed light on the ability to classify and discuss the evolution of skills in a given professional activity, based on their skills and knowledge, using as a basis the models widely debated in the literature.

6. Conclusions

The integrative review allowed us to understand the structure of the model by Dreyfus and Dreyfus (1980) and by discussing and going deeper into the criticisms and evolution of the model, to understand the theoretical and empirical counterpoints. During this process, we understand that the connection of this theoretical discussion could suggest a conceptual model that organizes knowledge, suggesting a new starting point for the discussion of professional competence assessment, even if only in general.
As a result of this article (i) we found that the model of Dreyfus and Dreyfus (1980) evolved, including stages and characteristics, and, based on this, we suggest a revised table, taking into account the studied literature; (ii) based on this table, we also suggest a cognitive map that would help us to classify the stage of knowledge of a given competence; (iii) we present a conceptual framework that proposes that a given professional skill requires a group of competencies that can evolve in a non-linear way between practice and theoretical-technical knowledge, with the individual’s attitude as the axis of evolution of competencies, and finally, (iv) we suggest that this framework can take on different characteristics when we discuss different professional skills.
Based on these provocations, we hope to prompt an evolution in the discussion of the classification of knowledge stages of a particular professional competence, helping companies and practitioners to understand the development opportunities of a particular competence for an individual, team or companies. In future studies, the application of the model in real cases can be tested in individual and corporate contexts.
As for the limitations of this study, since it is a conceptual study, the model needs validation to be extrapolated with local or global samples. The study was based on the literature available to date and does not explore in detail, in this work, alternative models of knowledge acquisition.

Author Contributions

Conceptualization, A.L.N. and L.F.d.S.; methodology, A.L.N., L.F.d.S. and R.P.; software, A.L.N.; validation, L.F.d.S. and R.P.; formal analysis, A.L.N. and L.F.d.S.; investigation, A.L.N.; resources, A.L.N.; writing—original draft preparation, A.L.N. and L.F.d.S.; writing—review and editing, R.P.; supervision, A.L.N. and L.F.d.S.; project administration, A.L.N. and L.F.d.S. All authors have read and agreed to the published version of the manuscript.

Funding

This study was supported in Brazil by CAPES—Coordination of Personnel Improvement for Higher Education: Code 001 and CNPQ—National Council for Scientific and Technological Development.

Institutional Review Board Statement

Not applicable.

Informed Consent Statement

Not applicable.

Data Availability Statement

Not applicable.

Conflicts of Interest

The authors declare no conflict of interest.

References

  1. Adie, Lenore, Gordon Stobart, and Joy Cumming. 2020. The construction of the teacher as expert assessor. Asia-Pacific Journal of Teacher Education 48: 436–53. [Google Scholar] [CrossRef]
  2. Ajzen, Icek. 1991. The theory of planned behavior. Organizational Behavior and Human Decision Processes 50: 179–211. [Google Scholar] [CrossRef]
  3. Ajzen, Icek. 2012. Martin Fishbein’s Legacy: The Reasoned Action Approach. The ANNALS of the American Academy of Political and Social Science 640: 11–27. [Google Scholar] [CrossRef]
  4. Ajzen, Icek, and Martin Fishbein. 1975. A Bayesian analysis of attribution processes. Psychological Bulletin 82: 261–77. [Google Scholar] [CrossRef]
  5. Ajzen, Icek, and Martin Fishbein. 1980. Understanding Attitudes and Predicting Social Behavior. London: Pearson. [Google Scholar]
  6. Bandura, Albert. 1986. Fearful expectations and avoidant actions as coeffects of perceived self-inefficacy. American Psychologist 41: 1389–91. [Google Scholar] [CrossRef]
  7. Basu, Arindam. 2020. How to be an expert in practically anything using heuristics, Bloom’s taxonomy, Dreyfus model, and building rubrics for mastery: Case of epidemiology and mountain bike riding. Qeios. [Google Scholar] [CrossRef] [PubMed]
  8. Benner, Patricia. 2004. Using the Dreyfus Model of Skill Acquisition to Describe and Interpret Skill Acquisition and Clinical Judgment in Nursing Practice and Education. Bulletin of Science, Technology & Society 24: 188–99. [Google Scholar] [CrossRef]
  9. Benner, Patricia, Christine Tanner, and Catharine Chesla. 1992. From beginner to expert: Gaining a differentiated clinical world in critical care nursing. Advances in Nursing Science 14: 13–28. [Google Scholar] [CrossRef]
  10. Beyea, Suzanne, and Leslie Nicoll. 1998. Writing an integrative review. AORN Journal 67: 877–80. [Google Scholar] [CrossRef] [PubMed]
  11. Bloom, Benjamin S., Max D. Engelhart, Edward J. Furst, Walker H. Hill, and David R. Krathwohl. 1956. Taxonomy of Educational Objectives, Handbook: The Cognitive Domain. New York: David McKay Co Inc. [Google Scholar]
  12. Carraccio, Carol L., Bradley J. Benson, L. James Nixon, and Pamela L. Derstine. 2008. From the educational bench to the clinical bedside: Translating the Dreyfus developmental model to the learning of clinical skills. Academic Medicine: Journal of the Association of American Medical Colleges 83: 761–67. [Google Scholar] [CrossRef]
  13. Cate, Olle Ten, Linda Snell, and Carol Carraccio. 2010. Medical competence: The interplay between individual ability and the health care environment. Medical Teacher 32: 669–75. [Google Scholar] [CrossRef]
  14. Chaffin, Charles R., and Benjamin F. Cummings. 2012. Application of the Dreyfus Model of Skill Acquisition to Financial Planning. Journal of Financial Service Professionals 66: 53–60. [Google Scholar]
  15. Cheng, Adam, Walter Eppich, Michaela Kolbe, Michael Meguerdichian, Komal Bajaj, and Vicent Grant. 2020. A Conceptual Framework for the Development of Debriefing Skills: A Journey of Discovery, Growth, and Maturity. Simulation in Healthcare 15: 55–60. [Google Scholar] [CrossRef]
  16. Dall’Alba, Gloria, and Jörgen Sandberg. 2006. Unveiling Professional Development: A Critical Review of Stage Models. Review of Educational Research 76: 383–412. [Google Scholar] [CrossRef]
  17. Dreyfus, Hubert Lederer, and Stuart E. Dreyfus. 1984. Mindless Machines. The Sciences 24: 18–22. [Google Scholar] [CrossRef]
  18. Dreyfus, Hubert Lederer, and Stuart E. Dreyfus. 2005. Peripheral Vision: Expertise in Real World Contexts. Organization Studies 26: 779–92. [Google Scholar] [CrossRef]
  19. Dreyfus, Stuart E., and Hubert Lederer Dreyfus. 1980. A Five-Stage Model of the Mental Activities Involved in Directed Skill Acquisition. Distribution 22. [Google Scholar] [CrossRef]
  20. Dreyfus, Hubert Lederer, Stuart E. Dreyfus, and Tom Athanasiou. 1988. Mind Over Machine: The Power of Human Intuition and Expertise in the Era of the Computer, Reprint ed. New York: Simon and Schuster. [Google Scholar]
  21. Field, Alexander. 2014. Understanding the Dreyfus model of skill acquisition to improve ultrasound training for obstetrics and gynae-cology trainees. Ultrasound 22: 118–22. [Google Scholar] [CrossRef]
  22. Gottipati, Swapna, and Venky Shankararaman. 2018. Competency analytics tool: Analyzing curriculum using course competencies. Education and Information Technologies 23: 41–60. [Google Scholar] [CrossRef]
  23. Guru, Khurshid A., Ehsan T. Esfahani, Syed J. Raza, Rohit Bhat, Katy Wang, Yana Hammond, Gregory Wilding, James O. Peabody, and Ashirwad J. Chowriappa. 2015. Cognitive skills assessment during robot-assisted surgery: Separating the wheat from the chaff. BJU International 115: 166–74. [Google Scholar] [CrossRef]
  24. Hart, Anna. 1986. Knowledge Acquisition for Expert Systems. New York: McGraw-Hill, Inc. [Google Scholar]
  25. Hayes, Lauren. 2019. Beyond Skill Acquisition: Improvisation, Interdisciplinarity, and Enactive Music Cognition. Contemporary Music Review 38: 446–62. [Google Scholar] [CrossRef]
  26. Khan, Kamran, and Sankaranarayanan Ramachandran. 2012. Conceptual framework for performance assessment: Competency, competence and per-formance in the context of assessments in healthcare--deciphering the terminology. Medical Teacher 34: 920–28. [Google Scholar] [CrossRef]
  27. Kinchin, Ian M., and Lyndon B. Cabot. 2010. Reconsidering the dimensions of expertise: From linear stages towards dual processing. London Review of Education 8: 153–66. [Google Scholar] [CrossRef]
  28. Maddy, Luther, and LaChelle Rosenbaum. 2018. Determining leadership levels with the Dreyfus model. Journal of Workplace Learning 30: 626–39. [Google Scholar] [CrossRef]
  29. Miller, George E. 1990. The assessment of clinical skills/competence/performance. Academic Medicine: Journal of the Association of American Medical Colleges 65: 63–67. [Google Scholar] [CrossRef]
  30. Nonaka, Ikujiro, and Hirotaka Takeuchi. 1997. Criação do Conhecimento na Empresa: Como as Empresas Japonesas Geram a Dinâmica da inovação. Rio de Janeiro: Elsevier. [Google Scholar]
  31. Ogrinc, Greg, Linda A. Headrick, Sunita Mutha, Mary T. Coleman, Joseph O’Donnell, and Paul V. Miles. 2003. A framework for teaching medical students and residents about practice-based learning and improvement, synthesized from a literature review. Academic Medicine: Journal of the Association of American Medical Colleges 78: 748–56. [Google Scholar] [CrossRef]
  32. Park, Janghee. 2015. Proposal for a Modified Dreyfus and Miller Model with simplified competency level descriptions for performing self-rated surveys. Journal of Educational Evaluation for Health Professions 12: 54. [Google Scholar] [CrossRef]
  33. Peña, Adolfo. 2010. The Dreyfus model of clinical problem-solving skills acquisition: A critical perspective. Medical Education Online 15: 4846. [Google Scholar] [CrossRef]
  34. Rodolfa, Emil, Russ Bent, Elena Eisman, Paul Nelson, Lynn Rehm, and Pierre Ritchie. 2005. A Cube Model for Competency Development: Implications for Psychology Educators and Regulators. Professional Psychology: Research and Practice 36: 347–54. [Google Scholar] [CrossRef]
  35. Snyder, Hannah. 2019. Literature review as a research methodology: An overview and guidelines. Journal of Business Research 104: 333–39. [Google Scholar] [CrossRef]
  36. Souza, Marcela Tavares de, Michelly Dias da Silva, and Rachel de Carvalho. 2010. Revisão integrativa: O que é e como fazer. Einstein 8: 102–6. [Google Scholar] [CrossRef] [PubMed]
  37. Sultan, Shahnaz, Rebecca L. Morgan, M. Hassn Murad, Yngve Falck-Ytter, Philipp Dahm, Holger J. Schünemann, and Reem A. Mustafa. 2020. A Theoretical Framework and Competency-Based Approach to Training in Guideline Development. Journal of General Internal Medicine 35: 561–67. [Google Scholar] [CrossRef] [PubMed]
  38. Sweeney, Jennifer Karb. 2008. Transforming the rational perspective on skill development: The Dreyfus model in library reference work. In Advances in Library Administration and Organization. Edited by Edward D. Garten, Delmus E. Williams, James M. Nyce and Janine Golden. Bingley: Emerald Group Publishing Limited, vol. 26, pp. 1–39. [Google Scholar] [CrossRef]
  39. Torraco, Richard J. 2005. Writing Integrative Literature Reviews: Guidelines and Examples. Human Resource Development Review 4: 356–67. [Google Scholar] [CrossRef]
  40. Whittemore, Robin, and Kathleen Knafl. 2005. The integrative review: Updated methodology. Journal of Advanced Nursing 52: 546–53. [Google Scholar] [CrossRef]
  41. Williams, Betsy W., Phil D. Byrne, Nathaniel V. Williams, and Michael V. Williams. 2017. Dreyfus and Dreyfus and Indicators of Behavioral Performance: A Study of Measurement Convergence. The Journal of Continuing Education in the Health Professions 37: 50–54. [Google Scholar] [CrossRef]
  42. Yielder, Jill. 2004. An integrated model of professional expertise and its implications for higher education. International Journal of Lifelong Education 23: 60–80. [Google Scholar] [CrossRef]
Figure 1. Steps of the Integrative Review. Source: this figure was created by authors based on Souza et al. (2010).
Figure 1. Steps of the Integrative Review. Source: this figure was created by authors based on Souza et al. (2010).
Admsci 12 00182 g001
Figure 2. Literature Search Process. Source: prepared by the authors, 2022.
Figure 2. Literature Search Process. Source: prepared by the authors, 2022.
Admsci 12 00182 g002
Figure 3. Consolidated matrix of the evolutions of the Dreyfus and Dreyfus (1980) Model. Source: prepared by the authors from research data, 2022.
Figure 3. Consolidated matrix of the evolutions of the Dreyfus and Dreyfus (1980) Model. Source: prepared by the authors from research data, 2022.
Admsci 12 00182 g003
Figure 4. Cognitive map of classification of competence degrees.
Figure 4. Cognitive map of classification of competence degrees.
Admsci 12 00182 g004
Figure 5. The evolution of skills in each professional activity.
Figure 5. The evolution of skills in each professional activity.
Admsci 12 00182 g005
Figure 6. Possible evolution of a doctor’s skills.
Figure 6. Possible evolution of a doctor’s skills.
Admsci 12 00182 g006
Figure 7. Possible evolution of skills of an artisan.
Figure 7. Possible evolution of skills of an artisan.
Admsci 12 00182 g007
Publisher’s Note: MDPI stays neutral with regard to jurisdictional claims in published maps and institutional affiliations.

Share and Cite

MDPI and ACS Style

Luiz Neto, A.; da Silva, L.F.; Penha, R. Sandbox of Competence: A Conceptual Model for Assessing Professional Competence. Adm. Sci. 2022, 12, 182. https://doi.org/10.3390/admsci12040182

AMA Style

Luiz Neto A, da Silva LF, Penha R. Sandbox of Competence: A Conceptual Model for Assessing Professional Competence. Administrative Sciences. 2022; 12(4):182. https://doi.org/10.3390/admsci12040182

Chicago/Turabian Style

Luiz Neto, Alcides, Luciano Ferreira da Silva, and Renato Penha. 2022. "Sandbox of Competence: A Conceptual Model for Assessing Professional Competence" Administrative Sciences 12, no. 4: 182. https://doi.org/10.3390/admsci12040182

APA Style

Luiz Neto, A., da Silva, L. F., & Penha, R. (2022). Sandbox of Competence: A Conceptual Model for Assessing Professional Competence. Administrative Sciences, 12(4), 182. https://doi.org/10.3390/admsci12040182

Note that from the first issue of 2016, this journal uses article numbers instead of page numbers. See further details here.

Article Metrics

Back to TopTop