Supervisor Support, Self-Efficacy, and Employee Performance: The Mediating Role of Office De-Clutter
Abstract
1. Introduction
2. Theoretical Framework and Literature Review
2.1. Social Exchange Theory
2.2. Supervisors’ Social Support and Employee Performance
2.3. Self-Efficacy and Employee Performance
2.4. Supervisors’ Social Support and Office De-Clutter
2.5. Self-Efficacy and Office De-Clutter
2.6. Office De-Clutter as a Mediator
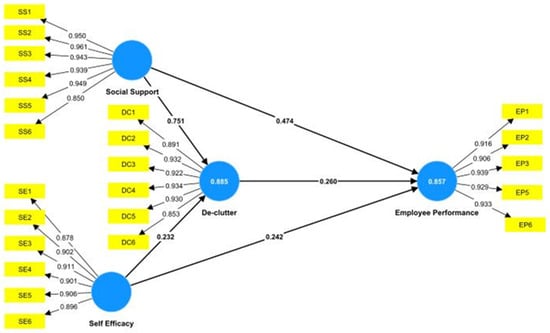
3. Results
3.1. Confirmatory Factor Analysis/Measurement Model Analysis
3.2. The Structural Model
4. Methodology
4.1. Sampling and Data Collection
4.2. Instrumentation
4.2.1. Supervisor Support
4.2.2. Office De-Clutter
4.2.3. Self-Efficacy
4.2.4. Employee Performance
4.3. Data Analysis
5. Discussion
5.1. Theoretical Implications
5.2. Practical Implications
5.3. Limitations and Future Directions
6. Conclusions
Author Contributions
Funding
Institutional Review Board Statement
Informed Consent Statement
Data Availability Statement
Acknowledgments
Conflicts of Interest
Appendix A. Survey Questionnaire
| 1. | Age (Years): | 26–30 | 31–35 | 36–40 | 41–45 | 45–50 |
| 2. | Education: | Bachelors | Masters | MS | ||
| 3. | Gender: | Male | Male | |||
| 4. | Experience: | >1 year | 1–3 years | 4–6 years | <5 years | |
| 5. | Job Status | Permeant | Contractual | |||
| 6. | Do you feel threatened due to COVID-19 while coming to work | Yes | No | |||
| 7. | Do you use protections for COVID-19 (sanitizers, gloves, masks, wash hands) | Yes | No | |||
| 8. | Do you feel job insecurity due to COVID-19 | Yes | No | |||
| 9. | Are you thinking of leaving the job due to COVID-19 | Yes | No | |||
- SS1—My supervisor is helpful to me in getting the job done.
- SS2—My supervisor is willing to extend help to me perform my job
- SS3—My supervisor takes pride in my work accomplishments
- SS4—My supervisor tries to make my job as interesting as possible.
- SS5—My supervisor helps me in crisis situation
- SS6—My supervisor help sin difficult tasks
- SE1—I have confidence in my ability to do my job
- SE2—I can do well all the tasks required by my job
- SE3—My performance never decreases due to my ability
- SE4—I do not ever doubt my ability to do my work
- SE5—I have all the required skills needed to perform my job very well
- SE6—no one can do this job better than me
- SE7—I am an expert at my job
- SE8—My future is not limited in this job
- SE9—I am very proud of my job skills and abilities
- SE10—I do not feel threatened when others watch me work
- DC1—I have to move things in order to accomplish tasks in my office.
- DC2—I get to use spaces in my office the way I would like to.
- DC3—I find things easily when I need them.
- DC4—I do not neglect taking care of things that need to be done.
- DC5—I feel no overwhelmed by the clutter in my office.
- DC6—I’m not worried about the amount of clutter in my office environment.
- EP1—I feel dedication, seriousness and ability to take responsibility.
- EP2—I enjoy professional skill or professionalism and technical knowledge required to carry out the work efficiently.
- EP3—I do my work according to specific policies and procedures.
- EP4—I feel satisfied with the work I do in the bank.
- EP5—Planning the work before starting its implementation contributes to setting the goals that need to be achieved.
- EP6—I have the ability to plan my work and its accomplishment according to the planned schedule.
References
- Abbas, Muhammad, Mehwish Malik, and Nosheen Sarwat. 2021. Consequences of job insecurity for hospitality workers amid COVID-19 pandemic: Does social support help? Journal of Hospitality Marketing & Management 30: 957–81. [Google Scholar]
- AbuAlRub, Raeda Fawzi. 2004. Job stress, job performance, and social support among hospital nurses. Journal of Nursing Scholarship 36: 73–78. [Google Scholar] [CrossRef] [PubMed]
- Adams, Gary A., Lynda A. King, and Daniel W. King. 1996. Relationships of job and family involvement, family social support, and work–family conflict with job and life satisfaction. Journal of Applied Psychology 81: 411. [Google Scholar] [CrossRef]
- Afzal, Sadia, Muhammad Arshad, Sharjeel Saleem, and Omer Farooq. 2019. The impact of perceived supervisor support on employees’ turnover intention and task performance: Mediation of self-efficacy. Journal of Management Development 12: 477–92. [Google Scholar] [CrossRef]
- Al Masaeid, Turki Fahed. 2020. Organisational Development Interventions to solve performance management challenges. PalArch’s Journal of Archaeology of Egypt/Egyptology 17: 7575–86. [Google Scholar]
- Anderson, James C., and David W. Gerbing. 1988. Structural equation modeling in practice: A review and recommended two-step approach. Psychological Bulletin 103: 411. [Google Scholar] [CrossRef]
- Bandura, Albert. 1977. Self-efficacy: Toward a unifying theory of behavioral change. Psychological Review 84: 191. [Google Scholar] [CrossRef]
- Bernal, Guillermo, Mildred M. Maldonado Molina, and María R. Scharrón del Río. 2003. Development of a brief scale for social support: Reliability and validity in Puerto Rico. International Journal of Clinical and Health Psychology 3: 251–64. [Google Scholar]
- Cascio, Wayne F. 2003. Responsible restructuring: Seeing employees as assets, not costs. Ivey Business Journal 68: 1–5. [Google Scholar]
- Chae, Heesun, and Jisung Park. 2020. Interactive effects of employee and coworker general self-efficacy on job performance and knowledge sharing. Social Behavior and Personality: An International Journal 48: 1–11. [Google Scholar] [CrossRef]
- Chen, Tso-Jen, and Chi-Min Wu. 2020. Can newcomers perform better at hotels? Examining the roles of transformational leadership, supervisor-triggered positive affect, and perceived supervisor support. Tourism Management Perspectives 33: 100587. [Google Scholar] [CrossRef]
- Cherian, Jacob, and Jolly Jacob. 2013. Impact of self-efficacy on motivation and performance of employees. International Journal of Business and Management 8: 80–88. [Google Scholar] [CrossRef]
- Counts, Virginia. 2017. De-clutter your inbox: Transform your perspective to see email as a tool. In Proceedings of the Human Factors and Ergonomics Society Annual Meeting. Los Angeles: SAGE Publications, vol. 61, pp. 135–39. [Google Scholar]
- Cropanzano, Russell, and Marie S. Mitchell. 2005. Social exchange theory: An interdisciplinary review. Journal of Management 31: 874–900. [Google Scholar] [CrossRef]
- Cropanzano, Russell, Erica L. Anthony, Shanna R. Daniels, and Alison V. Hall. 2017. Social exchange theory: A critical review with theoretical remedies. Academy of Management Annals 11: 479–516. [Google Scholar] [CrossRef]
- Cutrona, Carolyn, Dan Russell, and Jayne Rose. 1986. Social support and adaptation to stress by the elderly. Psychology and Aging 1: 47–50. [Google Scholar] [CrossRef] [PubMed]
- Dhir, Swati, and Tanusree Dutta. 2020. Linking supervisor-support, person-job fit and person-organization fit to company value. Journal of Indian Business Research 12: 549–61. [Google Scholar] [CrossRef]
- Ekeh, Peter. 1974. Social Exchange Theory: The Two Traditions. Cambridge: Harvard University Press. [Google Scholar]
- Elsbach, Kimberly D., and Roderick M. Kramer. 1996. Members’ responses to organizational identity threats: Encountering and countering the Business Week rankings. Administrative Science Quarterly 1: 442–76. [Google Scholar] [CrossRef]
- Emerson, Richard M. 1976. Social Exchange Theory. Annual Review of Sociology 2: 335–62. [Google Scholar] [CrossRef]
- Fornell, Claes, and David F. Larcker. 1981. Evaluating structural equation models with unobservable variables and measurement error. Journal of Marketing Research 18: 39–50. [Google Scholar] [CrossRef]
- Gagnon, Mark A., and Judd H. Michael. 2004. Outcomes of perceived supervisor support for wood production employees. Forest Products Journal 54: 172–77. [Google Scholar]
- Garcia, Gilbert. 2015. The Relationship between Self-Efficacy and Employee Commitment among Perfusionists. Ph.D. dissertation, Walden University, Minneapolis, MN, USA. [Google Scholar]
- Giran, Hafizi, Aziz Amin, and Bahyah Abdul Halim. 2014. The impact of self-efficacy towards training motivation at Kolej Poly-Tech MARA Kuantan, Malaysia. Asian Social Science 10: 69–72. [Google Scholar] [CrossRef][Green Version]
- Hair, Joseph F., Christian M. Ringle, and Marko Sarstedt. 2012. Partial least squares: The better approach to structural equation modeling? Long Range Planning 45: 312–19. [Google Scholar] [CrossRef]
- Heaney, Catherine A., and Barbara A. Israel. 2008. Social networks and social support. Health Behavior and Health Education: Theory, Research, and Practice 4: 189–210. [Google Scholar]
- Heslin, Peter A., and Ute-Christine Klehe. 2006. Self-efficacy. In Encyclopedia of Industrial/Organizational Psychology. Edited by Steven Rogelberg. Thousand Oaks: Sage, vol. 2, pp. 705–8. [Google Scholar]
- Ismail, Azman, Shifa Mohd Nor, Zulkifli Yahya, Ungku Azly Ungku Zahar, Yusof Ismail, and Jauhariah Abu Samah Ainon. 2013. Social support in job performance as an antecedent of work intrusion on family conflict: Empirical evidence. Management: Journal of Contemporary Management Issues 18: 37–55. [Google Scholar]
- Jaiswal, Neeraj Kumar, and Rajib Lochan Dhar. 2015. Transformational leadership, innovation climate, creative self-efficacy and employee creativity: A multilevel study. International Journal of Hospitality Management 51: 30–41. [Google Scholar] [CrossRef]
- Kossek, Ellen Ernst, Shaun Pichler, Todd Bodner, and Leslie B. Hammer. 2011. Workplace social support and work–family conflict: A meta-analysis clarifying the influence of general and work–family-specific supervisor and organizational support. Personnel Psychology 64: 289–313. [Google Scholar] [CrossRef]
- Mehmood, Nasir, and Ungku Norulkamar Ungku Ahmad. 2016. Organizational Justice and employee performance: Evidence from higher education sector in Pakistan. Jurnal Kemanusiaan 25: 48–56. [Google Scholar]
- Muse, Lori A., and Shaun Pichler. 2011. A comparison of types of support for lower-skill workers: Evidence for the importance of family supportive supervisors. Journal of Vocational Behavior 79: 653–66. [Google Scholar] [CrossRef]
- Nugraha, Bima Setya, Lane Prihanti Putri, and John Suprihanto. 2018. Krayan Heart of Borneo: Indonesian Potential Tourism Destination Enjoyed by Malaysia. KnE Social Sciences, 118–29. [Google Scholar] [CrossRef]
- Pang, Kelvin, and Chin-Shan Lu. 2018. Organizational motivation, employee job satisfaction and organizational performance: An empirical study of container shipping companies in Taiwan. Maritime Business Review 3: 36–52. [Google Scholar] [CrossRef]
- Park, Kyoung-Ok. 2003. The Effects of Social Support at Work on Job Demands, Job Control, Depression, Job Performance, and Absenteeism. Ph.D. dissertation, ProQuest Information & Learning, Ann Arbor, MI, USA. [Google Scholar]
- Park, Sunyoung, Hye-Seung Theresa Kang, and Eun-Jee Kim. 2018. The role of supervisor support on employees’ training and job performance: An empirical study. European Journal of Training and Development 42: 57–74. [Google Scholar] [CrossRef]
- Pourmovahed, Zahra, Seyed Saied Mazloomy Mahmoodabad, Hassan Zareei Mahmoodabadi, Hossein Tavangar, Seyed Mojtaba Yassini Ardekani, and Ali Akbar Vaezi. 2018. Deficiency of self-efficacy in problem-solving as a contributory factor in family instability: A qualitative study. Iranian Journal of Psychiatry 13: 32–35. [Google Scholar]
- Rabbanee, Fazlul K., Oksana Burford, and Balasubramani Ramaseshan. 2015. Does employee performance affect customer loyalty in pharmacy services? Journal of Service Theory and Practice 25: 725–43. [Google Scholar] [CrossRef]
- Randhawa, Gurpreet. 2004. Self-efficacy and work performance: An empirical study. Indian Journal of Industrial Relations 39: 336–46. [Google Scholar]
- Raub, Steffen, and Hui Liao. 2012. Doing the right thing without being told: Joint effects of initiative climate and general self-efficacy on employee proactive customer service performance. Journal of Applied Psychology 97: 651–60. [Google Scholar] [CrossRef] [PubMed]
- Ray, Eileen Berlin, and Katherine I. Miller. 1994. Social support, home/work stress, and burnout: Who can help? The Journal of Applied Behavioral Science 30: 357–73. [Google Scholar] [CrossRef]
- Riggs, Matt L., Jette Warka, Bernadette Babasa, Renee Betancourt, and Stephenie Hooker. 1994. Development and validation of self-efficacy and outcome expectancy scales for job-related applications. Educational and Psychological Measurement 54: 793–802. [Google Scholar] [CrossRef]
- Roscoe, John T. 1975. Fundamental Research Statistics for the Behavioral Sciences [by] John T. Roscoe. Eastbourne: Holt Rinehart & Winston. [Google Scholar]
- Rosenholtz, Ruth, Yuanzhen Li, and Lisa Nakano. 2007. Measuring visual clutter. Journal of Vision 7: 17. [Google Scholar] [CrossRef]
- Roster, Catherine A., and Joseph R. Ferrari. 2019. Does work stress lead to office clutter, and how? Mediating influences of emotional exhaustion and indecision. Environment and Behavior 52: 923–44. [Google Scholar] [CrossRef]
- Roster, Catherine A., Joseph R. Ferrari, and M. Peter Jurkat. 2016. The dark side of home: Assessing possession ‘clutter’ on subjective well-being. Journal of Environmental Psychology 46: 32–41. [Google Scholar] [CrossRef]
- Samartha, Vihsal, Lokesh, and Ashwitha Karkera. 2010. Impact of Occupational Stress on Employee Performance in Banks—An Empirical Study. Paradigm 14: 65–71. [Google Scholar] [CrossRef]
- Schreurs, Ber, Hetty van Emmerik, Hannes Günter, and Filip Germeys. 2012. A weekly diary study on the buffering role of social support in the relationship between job insecurity and employee performance. Human Resource Management 51: 259–79. [Google Scholar] [CrossRef]
- Sherer, Mark, James E. Maddux, Blaise Mercandante, Steven Prentice-Dunn, Beth Jacobs, and Ronald W. Rogers. 1982. The self-efficacy scale: Construction and validation. Psychological Reports 51: 663–71. [Google Scholar] [CrossRef]
- Siswanto, Siswanto, A. Supriyanto, Ulfatun Ni’mah, Nur Asnawi, and I. Wekke. 2019. Does a workload influence the performance of bank employees? Management Science Letters 9: 639–50. [Google Scholar] [CrossRef]
- Tabouli, Esmael M. A., Nasser Ahmed Habtoor, and S. Mohammad Nashief. 2016. The impact of human resources management on employee performance: Organizational commitment mediator variable. Asian Social Science 10: 222–34. [Google Scholar] [CrossRef]
- Talukder, Mominul Haque, and Maria Carmen Galang. 2021. Supervisor support for employee performance in Australia: Mediating role of work-life balance, job, and life attitude. Journal of Employment Counseling 58: 2–22. [Google Scholar] [CrossRef]
- Tschannen-Moran, Megan, and Peggy McMaster. 2009. Sources of self-efficacy: Four professional development formats and their relationship to self-efficacy and implementation of a new teaching strategy. The Elementary School Journal 110: 228–45. [Google Scholar] [CrossRef]
- Vinzi, Vincenzo Esposito, Laura Trinchera, and Silvano Amato. 2010. PLS path modeling: From foundations to recent developments and open issues for model assessment and improvement. In Handbook of Partial Least Squares. Berlin and Heidelberg: Springer, pp. 47–82. [Google Scholar]
- Vischer, Jacqueline. 2007. Space Meets Status: Designing Workplace Performance. London: Routledge. [Google Scholar]
- Yang, Tianan, Yu-Ming Shen, Mingjing Zhu, Yuanling Liu, Jianwei Deng, Qian Chen, and Lai-Chu See. 2016. Effects of co-worker and supervisor support on job stress and presenteeism in an aging workforce: A structural equation modelling approach. International Journal of Environmental Research and Public Health 13: 72. [Google Scholar] [CrossRef]
- Yorgancioglu Tarcan, Gamze, Gülsün Erigüç, Nazan Kartal, Gülsüm Şeyma Koca, and Ayça Karahan. 2021. The effect of mushroom management style and perceived supervisor support on employee performance: ‘An application with university hospital employees’. The International Journal of Health Planning and Management 36: 532–44. [Google Scholar] [CrossRef]
- Zeb, Ali, Gerald Guan Gan Goh, Mudaser Javaid, Muhammad Nawaz Khan, Atta Ullah Khan, and Shehnaz Gul. 2022. The interplay between supervisor support and job performance: Implications of social exchange and social learning theories. Journal of Applied Research in Higher Education. ahead-of-print. [Google Scholar] [CrossRef]
- Zhao, Li, and Brian Detlor. 2021. Towards a contingency model of knowledge sharing: Interaction between social capital and social exchange theories. Knowledge Management Research & Practice, 1–13. [Google Scholar] [CrossRef]


| Variable | Category | Frequency | Percentage |
|---|---|---|---|
| Age (Years) | 26–30 | 11 | 5.50% |
| 31–35 | 22 | 10.80% | |
| 36–40 | 87 | 43.00% | |
| 41–45 | 68 | 33.60% | |
| 45–50 | 14 | 6.90% | |
| Education | Bachelors | 28 | 13.80% |
| Masters | 97 | 48.00% | |
| MS | 77 | 38.10% | |
| Gender | Male | 157 | 77.70% |
| Female | 45 | 22.30% | |
| Experience | >1 year | 11 | 5.40% |
| 1–3 years | 91 | 45.00% | |
| 4–6 years | 55 | 27.20% | |
| <5 years | 45 | 22.20% | |
| Job Status | Permanent | 167 | 82.60% |
| Contractual | 35 | 17.30% | |
| COVID-19 threatened | Yes | 202 | 100% |
| No | 0 | 0% | |
| COVID-19 use protection | Yes | 202 | 100% |
| No | 0 | 0% | |
| COVID-19 job insecurity | Yes | 133 | 65.80% |
| No | 69 | 34.20% | |
| COVID-19 leaving job | 0 | 0% | |
| No | 100 | 100% |
| Construct | Items | Loadings CR |
|---|---|---|
| Supervisor Support | 0.976 | |
| SS1 | 0.95 | |
| SS2 | 0.961 | |
| SS3 | 0.943 | |
| SS4 | 0.939 | |
| SS5 | 0.949 | |
| SS6 | 0.85 | |
| De-Clutter | 0.967 | |
| DC1 | 0.891 | |
| DC2 | 0.932 | |
| DC3 | 0.922 | |
| DC4 | 0.934 | |
| DC5 | 0.93 | |
| DC6 | 0.853 | |
| Employee Performance | 0.967 | |
| EP1 | 0.916 | |
| EP2 | 0.906 | |
| EP3 | 0.939 | |
| EP5 | 0.929 | |
| EP6 | 0.933 | |
| Self-Efficacy | 0.962 | |
| SE1 | 0.878 | |
| SE2 | 0.902 | |
| SE3 | 0.911 | |
| SE4 | 0.901 | |
| SE5 | 0.906 | |
| SE6 | 0.896 |
| Constructs | DC | EP | SE | SS | AVE |
|---|---|---|---|---|---|
| De-Clutter | 0.91 | 0.829 | |||
| Employee Performance | 0.896 | 0.924 | 0.855 | ||
| Self-Efficacy | 0.809 | 0.817 | 0.898 | 0.808 | |
| Supervisor Support | 0.899 | 0.887 | 0.769 | 0.932 | 0.87 |
| Relationship | Coefficient | T-Statistics | p-Value |
|---|---|---|---|
| SS--->EP | 0.474 | 5.248 | 0 |
| SE--->EP | 0.242 | 4.506 | 0 |
| SS--->DC | 0.751 | 16.663 | 0 |
| SE--->DC | 0.232 | 4.667 | 0 |
| DC--->EP | 0.259 | 3.381 | 0.015 |
| SS--->DC--->EP | 0.194 | 2.343 | 0.019 |
| SE--->DC--->EP | 0.06 | 2.239 | 0.025 |
| R2 De-Clutter | 32.60% | ||
| R2 Employee Performance | 40.40% |
Publisher’s Note: MDPI stays neutral with regard to jurisdictional claims in published maps and institutional affiliations. |
© 2022 by the authors. Licensee MDPI, Basel, Switzerland. This article is an open access article distributed under the terms and conditions of the Creative Commons Attribution (CC BY) license (https://creativecommons.org/licenses/by/4.0/).
Share and Cite
Saleem, F.; Malik, M.I.; Qasim, A. Supervisor Support, Self-Efficacy, and Employee Performance: The Mediating Role of Office De-Clutter. Adm. Sci. 2022, 12, 177. https://doi.org/10.3390/admsci12040177
Saleem F, Malik MI, Qasim A. Supervisor Support, Self-Efficacy, and Employee Performance: The Mediating Role of Office De-Clutter. Administrative Sciences. 2022; 12(4):177. https://doi.org/10.3390/admsci12040177
Chicago/Turabian StyleSaleem, Farida, Muhammad Imran Malik, and Awais Qasim. 2022. "Supervisor Support, Self-Efficacy, and Employee Performance: The Mediating Role of Office De-Clutter" Administrative Sciences 12, no. 4: 177. https://doi.org/10.3390/admsci12040177
APA StyleSaleem, F., Malik, M. I., & Qasim, A. (2022). Supervisor Support, Self-Efficacy, and Employee Performance: The Mediating Role of Office De-Clutter. Administrative Sciences, 12(4), 177. https://doi.org/10.3390/admsci12040177

