Adaptation to Climate Change in Panchase Mountain Ecological Regions of Nepal
Abstract
1. Introduction
2. Materials and Methods
2.1. Study Area
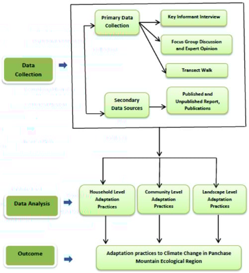
2.2. Methodological Approach
3. Results and Discussion
3.1. Household-Level Adaptation Practices
3.2. Community-Level Adaptation Practices
3.3. Landscape-Level Adaptation Initiatives
3.4. Integrated Adaptation Approaches
4. Conclusions
Acknowledgments
Author Contributions
Conflicts of Interest
References
- Gentle, P.; Maraseni, T.N. Climate change, poverty and livelihoods: Adaptation practices by rural mountain communities in Nepal. Environ. Sci. Policy 2012, 21, 24–34. [Google Scholar] [CrossRef]
- Mertz, O.; Halsnæs, K.; Olesen, J.E.; Rasmussen, K. Adaptation to climate change in developing countries. Environ. Manag. 2009, 43, 743–752. [Google Scholar] [CrossRef] [PubMed]
- Morton, J.F. The impact of climate change on smallholder and subsistence agriculture. Proc. Natl. Acad. Sci. USA 2007, 104, 19680–19685. [Google Scholar] [CrossRef] [PubMed]
- Pandey, R.; Kumar, P.; Archie, K.M.; Gupta, A.K.; Joshi, P.K.; Valente, D.; Petrosillo, I. Climate change adaptation in the western-Himalayas: Household level perspectives on impacts and barriers. Ecol. Indic. 2018, 84, 27–37. [Google Scholar] [CrossRef]
- Younus, M.A.F. Vulnerability and Adaptation to Climate Change in Bangladesh: Processes, Assessment and Effects; Springer: New York, NY, USA, 2014. [Google Scholar]
- Younus, M.A.F. An assessment of vulnerability and adaptation to cyclones through impact assessment guidelines: A bottom-up case study from Bangladesh coast. Nat. Hazards 2017, 89, 1437–1459. [Google Scholar] [CrossRef]
- Adger, W.N.; Huq, S.; Brown, K.; Conway, D.; Hulme, M. Adaptation to climate change in the developing world. Prog. Dev. Stud. 2003, 3, 179–195. [Google Scholar] [CrossRef]
- Intergovernmental Panel on Climate Change (IPCC). Climate Change 2014–Impacts, Adaptation and Vulnerability: Regional Aspects; Intergovernmental Panel on Climate Change, Cambridge University Press: Cambridge, UK, 2014. [Google Scholar]
- Abdul-Razak, M.; Kruse, S. The adaptive capacity of smallholder farmers to climate change in the northern region of Ghana. Clim. Risk Manag. 2017, 17, 104–122. [Google Scholar] [CrossRef]
- Adger, W.N. Vulnerability. Glob. Environ. Chang. 2006, 16, 268–281. [Google Scholar] [CrossRef]
- Smit, B.; Wandel, J. Adaptation, adaptive capacity and vulnerability. Glob. Environ. Chang. 2006, 16, 282–292. [Google Scholar] [CrossRef]
- Gallopín, G.C. Linkages between vulnerability, resilience, and adaptive capacity. Glob. Environ. Chang. 2006, 16, 293–303. [Google Scholar] [CrossRef]
- Agrawal, A. Local institutions and adaptation to climate change. In Social Dimensions of Climate Change: Equity and Vulnerability in a Warming World; World Bank Publications: Washington, DC, USA, 2010; pp. 173–198. [Google Scholar]
- Ghimire, Y.N.; Shivakoti, G.P.; Perret, S.R. Household-level vulnerability to drought in hill agriculture of Nepal: Implications for adaptation planning. Int. J. Sustain. Dev. World Ecol. 2010, 17, 225–230. [Google Scholar] [CrossRef]
- Chao, S. Forest Peoples: Numbers Across the World; Forest Peoples Programme: Moreton-in-Marsh, UK, 2012. [Google Scholar]
- Butler, C.D.; Oluoch-Kosura, W. Linking future ecosystem services and future human well-being. Ecol. Soc. 2006, 11, 1. [Google Scholar] [CrossRef]
- Costanza, R.; d’Arge, R.; De Groot, R.; Farber, S.; Grasso, M.; Hannon, B.; Limburg, K.; Naeem, S.; O’neill, R.V.; Paruelo, J. The value of the world’s ecosystem services and natural capital. Ecol. Econ. 1998, 25, 3–15. [Google Scholar] [CrossRef]
- Goldman, R.L. Ecosystem services: How people benefit from nature. Environment 2010, 52, 15–23. [Google Scholar] [CrossRef]
- Harrison, P.A.; Vandewalle, M.; Sykes, M.T.; Berry, P.M.; Bugter, R.; de Bello, F.; Feld, C.K.; Grandin, U.; Harrington, R.; Haslett, J.R. Identifying and prioritising services in European terrestrial and freshwater ecosystems. Biodivers. Conserv. 2010, 19, 2791–2821. [Google Scholar] [CrossRef]
- Nicholson, E.; Mace, G.M.; Armsworth, P.R.; Atkinson, G.; Buckle, S.; Clements, T.; Ewers, R.M.; Fa, J.E.; Gardner, T.A.; Gibbons, J. Priority research areas for ecosystem services in a changing world. J. Appl. Ecol. 2009, 46, 1139–1144. [Google Scholar] [CrossRef]
- Boyd, J.; Banzhaf, S. What are ecosystem services? The need for standardized environmental accounting units. Ecol. Econ. 2007, 63, 616–626. [Google Scholar] [CrossRef]
- Carpenter, S.R.; Mooney, H.A.; Agard, J.; Capistrano, D.; DeFries, R.S.; Díaz, S.; Dietz, T.; Duraiappah, A.K.; Oteng-Yeboah, A.; Pereira, H.M. Science for managing ecosystem services: Beyond the Millennium Ecosystem Assessment. Proc. Natl. Acad. Sci. USA 2009, 106, 1305–1312. [Google Scholar] [CrossRef] [PubMed]
- De Groot, R.S.; Alkemade, R.; Braat, L.; Hein, L.; Willemen, L. Challenges in integrating the concept of ecosystem services and values in landscape planning, management and decision making. Ecol. Complex. 2010, 7, 260–272. [Google Scholar] [CrossRef]
- Berbés-Blázquez, M. A participatory assessment of ecosystem services and human well-being in rural Costa Rica using photo-voice. Environ. Manag. 2012, 49, 862–875. [Google Scholar] [CrossRef] [PubMed]
- Haines-Young, R.; Potschin, M. The links between biodiversity, ecosystem services and human well-being. In Ecosystem Ecology: A New Synthesis; Cambridge University Press: Cambridge, UK, 2010; pp. 110–139. [Google Scholar]
- Howe, C.; Suich, H.; Vira, B.; Mace, G.M. Creating win-wins from trade-offs? Ecosystem services for human well-being: A meta-analysis of ecosystem service trade-offs and synergies in the real world. Glob. Environ. Chang. 2014, 28, 263–275. [Google Scholar] [CrossRef]
- Wu, J. Landscape sustainability science: Ecosystem services and human well-being in changing landscapes. Landsc. Ecol. 2013, 28, 999–1023. [Google Scholar] [CrossRef]
- Adhikari, B.; Di Falco, S.; Lovett, J.C. Household characteristics and forest dependency: Evidence from common property forest management in Nepal. Ecol. Econ. 2004, 48, 245–257. [Google Scholar] [CrossRef]
- Adhikari, M.; Nagata, S.; Adhikari, M. Rural household and forest: An evaluation of household’s dependency on community forest in Nepal. J. For. Res. 2004, 9, 3–44. [Google Scholar] [CrossRef]
- Bhatta, L.D.; van Oort, B.E.H.; Stork, N.E.; Baral, H. Ecosystem services and livelihoods in a changing climate: Understanding local adaptations in the Upper Koshi, Nepal. Int. J. Biodivers. Sci. Ecosyst. Serv. Manag. 2015, 11, 145–155. [Google Scholar] [CrossRef]
- Panta, M.; Kim, K.; Lee, C. Household’s characteristics, forest resource dependency and forest availability in Central Terai of Nepal. J. Korean For. Soc. 2009, 98, 548–557. [Google Scholar]
- Satyal, V.R. Agriculture in decline. Econ. J. Dev. Issues 2012, 11, 144–157. [Google Scholar] [CrossRef]
- Neupane, R.P.; Thapa, G.B. Impact of agroforestry intervention on soil fertility and farm income under the subsistence farming system of the middle hills, Nepal. Agric. Ecosyst. Environ. 2001, 84, 157–167. [Google Scholar] [CrossRef]
- Water and Energy Commission Secretariat (WECS). Energy Sector Synopsis Report; Government of Nepal, Water and Energy Commission Secretariat: Kathmandu, Nepal, 2010. [Google Scholar]
- Bhattarai, B.; Beilin, R.; Ford, R. Gender, Agrobiodiversity and climate change: A study of adaptation practices in the Nepal Himalayas. World Dev. 2015, 70, 122–132. [Google Scholar] [CrossRef]
- Institute for Integrated Development Studies (IIDS). Nepal Economic Outlook 2013/14, Summary Report; Institute for Integrated Development Studies: Kathmandu, Nepal, 2014. [Google Scholar]
- Ministry of Finance. Economic Survey, Fiscal Year 2014/15; Government of Nepal, Ministry of Finance: Kathmandu, Nepal, 2015. [Google Scholar]
- Niraula, R.R.; Pokharel, B.K. Community forest management as climate change adaptation measure in Nepal’s Himalaya. In Climate Change Adaptation Strategies–An Upstream-Downstream Perspective; Springer International Publishing: New York, NY, USA, 2016; pp. 101–120. [Google Scholar]
- Panta, M.; Kim, K.; Joshi, C. Temporal mapping of deforestation and forest degradation in Nepal: Applications to forest conservation. For. Ecol. Manag. 2008, 256, 1587–1595. [Google Scholar] [CrossRef]
- Department of Forest Research and Survey (DFRS). State of Nepal’s Forests; Forest Resource Assessment (FRA) Nepal, Department of Forest Research and Survey (DFRS): Kathmandu, Nepal, 2015. [Google Scholar]
- Department of Forest Research and Survey (DFRS). Terai Forests of Nepal; Forest Resource Assessment (FRA) Nepal, Department of Forest Research and Survey (DFRS): Kathmandu, Nepal, 2014. [Google Scholar]
- GoN/MoFSC. Understanding Drivers and Causes of Deforestation and Forest Degradation in Nepal: Potential Policies and Measures for REDD+; Government of Nepal, Ministry of Forests and Soil Conservation, REDD Forestry and Climate Change Cell: Kathmandu, Nepal, 2014. [Google Scholar]
- Shrestha, U.B.; Gautam, S.; Bawa, K.S. Widespread climate change in the Himalayas and associated changes in local ecosystems. PLoS ONE 2012, 7, e36741. [Google Scholar] [CrossRef] [PubMed]
- Hansen, J.; Sato, M.; Ruedy, R.; Lo, K.; Lea, D.W.; Medina-Elizade, M. Global temperature change. Proc. Natl. Acad. Sci. USA 2006, 103, 14288–14293. [Google Scholar] [CrossRef] [PubMed]
- Beniston, M. Climatic change in mountain regions: A review of possible impacts. In Climate Variability and Change in High Elevation Regions: Past, Present & Future; Springer: New York, NY, USA, 2003; pp. 5–31. [Google Scholar]
- Jianchu, X.; Shrestha, A.; Vaidya, R.; Eriksson, M.; Hewitt, K. The Melting Himalayas: Regional Challenges and Local Impacts of Climate Change on Mountain Ecosystems and Livelihoods; International Centre for Integrated Mountain Development (ICIMOD): Patan, Nepal, 2007. [Google Scholar]
- Regmi, B.; Bhandari, D. Climate change governance and funding dilemma in Nepal. TMC Acad. J. 2012, 7, 40–55. [Google Scholar]
- Douglas, L.R.; Alie, K. High-value natural resources: Linking wildlife conservation to international conflict, insecurity, and development concerns. Biol. Conserv. 2014, 171, 270–277. [Google Scholar] [CrossRef]
- Adger, W.N.; Arnell, N.W.; Tompkins, E.L. Successful adaptation to climate change across scales. Glob. Environ. Chang. 2005, 15, 77–86. [Google Scholar] [CrossRef]
- Younus, M.A.F. Adapting to climate change in the coastal regions of Bangladesh: Proposal for the formation of community-based adaptation committees. Environ. Hazards 2017, 16, 21–49. [Google Scholar] [CrossRef]
- Sultana, Z.; Mallick, B. Adaptation Strategies after Cyclone in Southwest Coastal Bangladesh–Pro Poor Policy Choices. Am. J. Rural Dev. 2015, 3, 24–33. [Google Scholar] [CrossRef]
- Alam, G.M.; Alam, K.; Mushtaq, S. Climate change perceptions and local adaptation strategies of hazard-prone rural households in Bangladesh. Clim. Risk Manag. 2017, 17, 52–63. [Google Scholar] [CrossRef]
- Kabir, M.J.; Alauddin, M.; Crimp, S. Farm-level adaptation to climate change in Western Bangladesh: An analysis of adaptation dynamics, profitability and risks. Land Use Policy 2017, 64, 212–224. [Google Scholar] [CrossRef]
- Nguyen, Q.; Hoang, M.H.; Öborn, I.; van Noordwijk, M. Multipurpose agroforestry as a climate change resiliency option for farmers: An example of local adaptation in Vietnam. Clim. Chang. 2013, 117, 241–257. [Google Scholar] [CrossRef]
- Reid, H.; Alam, M.; Berger, R.; Cannon, T.; Milligan, A. Community-Based Adaptation to Climate Change, Participatory Learning and Action; International Institute for Environment and Development: London, UK, 2009. [Google Scholar]
- Vignola, R.; Harvey, C.A.; Bautista-Solis, P.; Avelino, J.; Rapidel, B.; Donatti, C.; Martinez, R. Ecosystem-based adaptation for smallholder farmers: Definitions, opportunities and constraints. Agric. Ecosyst. Environ. 2015, 211, 126–132. [Google Scholar] [CrossRef]
- Baral, S.; Adhikari, A.; Khanal, R. Forests Resources Conservation: Building Resilience of Forest Ecosystem in the Panchase Area; IUCN Nepal: Lalitpur, Nepal, 2014. [Google Scholar]
- Heyojoo, B.P.; Yadav, N.K.; Subedi, R. Assessments of Climate Change Indicators, Climate-Induced Disasters, and Community Adaptation Strategies: A Case from High Mountain of Nepal. In Land Cover Change and Its Eco-Environmental Responses in Nepal; Springer: Singapore, 2017; pp. 203–221. [Google Scholar]
- International Union for Conservation of Nature and Natural Resources (IUCN). Scoping of Piloting Ecosystem Based Adaptation in Panchase’ A Report; IUCN: Kathmandu, Nepal, 2012. [Google Scholar]
- Chambers, R. Participatory rural appraisal (PRA): Analysis of experience. World Dev. 1994, 22, 1253–1268. [Google Scholar] [CrossRef]
- Chambers, R. Participatory rural appraisal (PRA): Challenges, potentials and paradigm. World Dev. 1994, 22, 1437–1454. [Google Scholar] [CrossRef]
- Paudyal, K.; Baral, H.; Putzel, L.; Bhandari, S.; Keenan, R.J. Change in land use and ecosystem services delivery from community-based forest landscape restoration in the Phewa Lake watershed, Nepal. Int. For. Rev. 2017, 19, 1–14. [Google Scholar] [CrossRef]
- Younus, M.A.F.; Sharna, S.S. Combination of community-based vulnerability and adaptation to storm surges in coastal regions of Bangladesh. J. Environ. Assess. Policy Manag. 2014, 16, 1450036. [Google Scholar] [CrossRef]
- Baral, H.; Jaung, W.; Bhatta, L.D.; Phuntsho, S.; Sharma, S.; Paudyal, K.; Zarandian, A.; Sears, R.; Sharma, R.; Dorji, T.; et al. Approaches and Tools for Assessing Mountain Forest Ecosystem Services; Working Paper 235; Center for International Forestry Research (CIFOR): Bogor, Indonesia, 2017. [Google Scholar]
- Paudyal, K.; Baral, H.; Burkhard, B.; Bhandari, S.P.; Keenan, R.J. Participatory assessment and mapping of ecosystem services in a data-poor region: Case study of community-managed forests in central Nepal. Ecosyst. Serv. 2015, 13, 81–92. [Google Scholar] [CrossRef]
- Younus, M.A.F.; Harvey, N. Community-based flood vulnerability and adaptation assessment: A case study from Bangladesh. J. Environ. Assess. Policy Manag. 2013, 15, 1350010. [Google Scholar] [CrossRef]
- Marshall, M.N. The key informant technique. Fam. Pract. 1996, 13, 92–97. [Google Scholar] [CrossRef] [PubMed]
- Nightingale, A.J. “The experts taught us all we know”: Professionalisation and knowledge in Nepalese community forestry. Antipode 2005, 37, 581–604. [Google Scholar] [CrossRef]
- Garrard, R.; Kohler, T.; Wiesmann, U.M.; Price, M.F.; Byers, A.C.; Sherpa, A.R. Depicting community perspectives: Repeat photography and participatory research as tools for assessing environmental services in Sagarmatha National Park, Nepal. Eco.mont J. Prot. Mount. Areas Res. 2012, 4, 21–31. [Google Scholar] [CrossRef]
- Bryman, A. Social Research Methods; Oxford University Press: Oxford, UK, 2015. [Google Scholar]
- Gray, D.E. Doing Research in the Real World; Sage: Newcastle upon Tyne, UK, 2013. [Google Scholar]
- Rabiee, F. Focus-group interview and data analysis. Proc. Nutr. Soc. 2004, 63, 655–660. [Google Scholar] [CrossRef] [PubMed]
- Regmi, B.R.; Star, C.; Leal Filho, W. An overview of the opportunities and challenges of promoting climate change adaptation at the local level: A case study from a community adaptation planning in Nepal. Clim. Chang. 2016, 138, 537–550. [Google Scholar] [CrossRef]
- Burkhard, B.; Kroll, F.; Nedkov, S.; Müller, F. Mapping ecosystem service supply, demand and budgets. Ecol. Indic. 2012, 21, 17–29. [Google Scholar] [CrossRef]
- Baral, H.; Keenan, R.J.; Stork, N.E.; Kasel, S. Measuring and managing ecosystem goods and services in changing landscapes: A south-east Australian perspective. J. Environ. Plan. Manag. 2014, 57, 961–983. [Google Scholar] [CrossRef]
- Glaser, B.G.; Strauss, A.L. The Discovery of Grounded Theory: Strategies for Qualitative Research; Aldine: Piscataway, NJ, USA, 1967. [Google Scholar]
- Malterud, K.; Siersma, V.D.; Guassora, A.D. Sample size in qualitative interview studies: Guided by information power. Qual. Health Res. 2016, 26, 1753–1760. [Google Scholar] [CrossRef] [PubMed]
- Azeem, M.; Salfi, N.A.; Dogar, A. Usage of NVivo software for qualitative data analysis. Acad. Res. Int. 2012, 2, 262–266. [Google Scholar]
- Adger, W.N. Scales of governance and environmental justice for adaptation and mitigation of climate change. J. Int. Dev. 2001, 13, 921–931. [Google Scholar] [CrossRef]
- López Noriega, I.; Dawson, I.K.; Vernooy, R.; Köhler-Rollefson, I.; Halewood, M. Agricultural diversification as an adaptation strategy. Agric. Dev. 2017, 30, 25–28. [Google Scholar]
- Huntington, H.; Begossi, A.; Fox Gearheard, S.; Kersey, B.; Loring, P.; Mustonen, T.; Paudel, P.; Silvano, R.; Vave, R. How small communities respond to environmental change: Patterns from tropical to polar ecosystems. Ecol. Soc. 2017, 22, 9. [Google Scholar]
- Manandhar, S.; Vogt, D.S.; Perret, S.R.; Kazama, F. Adapting cropping systems to climate change in Nepal: A cross-regional study of farmers’ perception and practices. Reg. Environ. Chang. 2011, 11, 335–348. [Google Scholar] [CrossRef]
- Cohn, A.S.; Newton, P.; Gil, J.D.; Kuhl, L.; Samberg, L.; Ricciardi, V.; Manly, J.R.; Northrop, S. Smallholder agriculture and climate change. Ann. Rev. Environ. Resour. 2017, 42, 347–375. [Google Scholar] [CrossRef]
- Bastakoti, R.C.; Bharati, L.; Bhattarai, U.; Wahid, S.M. Agriculture under changing climate conditions and adaptation options in the Koshi Basin. Clim. Dev. 2017, 9, 634–648. [Google Scholar] [CrossRef]
- Biggs, E.M.; Tompkins, E.L.; Allen, J.; Moon, C.; Allen, R. Agricultural adaptation to climate change: Observations from the Mid-Hills of Nepal. Clim. Dev. 2013, 5, 165–173. [Google Scholar] [CrossRef]
- Smit, B.; Burton, I.; Klein, R.J.; Street, R. The science of adaptation: A framework for assessment. Mitig. Adapt. Strateg. Glob. Chang. 1999, 4, 199–213. [Google Scholar] [CrossRef]
- Van Aalst, M.K.; Cannon, T.; Burton, I. Community level adaptation to climate change: The potential role of participatory community risk assessment. Glob. Environ. Chang. 2008, 18, 165–179. [Google Scholar] [CrossRef]
- Aldrich, D.P. Building Resilience: Social Capital in Post-Disaster Recovery; University of Chicago Press: Chicago, IL, USA, 2012; p. 232. [Google Scholar]
- Paudyal, K.; Putzel, L.; Baral, H.; Chaudhary, S.; Sharma, R.; Bhandari, S.; Poudel, I.; Keenan, R.J. From denuded to green mountains: Process and motivating factors of forest landscape restoration in Phewa Lake watershed, Nepal. Int. For. Rev. 2017, 19, 75–87. [Google Scholar] [CrossRef]
- Fleming, B.; Fleming, J.P. A watershed conservation success story in Nepal: Land use changes over 30 years. Waterlines 2009, 28, 29–46. [Google Scholar] [CrossRef]
- Mallick, B. Necessity of Acceptance—Searching for a Sustainable Community Based Disaster Mitigation Approach. In Proceedings of the 2011 Solutions to Coastal Disasters Conference, Anchorage, AK, USA, 25–29 June 2011; Wallendorf, L., Ed.; ASCE & COPRI: Reston, VA, USA, 2011; pp. 753–766. [Google Scholar]
- Chaudhary, S.; McGregor, A.; Houston, D.; Chettri, N. Environmental justice and ecosystem services: A disaggregated analysis of community access to forest benefits in Nepal. Ecosyst. Serv. 2018, 29, 99–115. [Google Scholar] [CrossRef]
- Thomas, D.S.; Twyman, C. Equity and justice in climate change adaptation amongst natural-resource-dependent societies. Glob. Environ. Chang. 2005, 15, 115–124. [Google Scholar] [CrossRef]
- Jaquet, S.; Schwilch, G.; Hartung-Hofmann, F.; Adhikari, A.; Sudmeier-Rieux, K.; Shrestha, G.; Liniger, H.P.; Kohler, T. Does outmigration lead to land degradation? Labour shortage and land management in a western Nepal watershed. Appl. Geogr. 2015, 62, 157–170. [Google Scholar] [CrossRef]
- Ahmed, A.U.; Zahurul, K.; Prasad, K.; Poudel, S.N.; Sharma, S.K. Synthesis of manuals on community flood management in Bangladesh, India and Nepal. Asia Pac. J. Environ. Dev. 2004, 11, 1–39. [Google Scholar]
- Karim, M.R.; Thiel, A. Role of Community Based Local Institution for Climate Change Adaptation through Participatory Approach in Teesta Riverine Area of Bangladesh. Clim. Risk Manag. 2017, 17, 92–103. [Google Scholar] [CrossRef]
- Keenan, R. Climate change impacts and adaptation in forest management: A review. Ann. For. Sci. 2015, 72, 145–167. [Google Scholar] [CrossRef]
- Xu, J.; Grumbine, R.E. Building ecosystem resilience for climate change adaptation in the Asian highlands. Wiley Interdiscip. Rev. Clim. Chang. 2014, 5, 709–718. [Google Scholar] [CrossRef]
- Sayer, J.; Sunderland, T.; Ghazoul, J.; Pfund, J.-L.; Sheil, D.; Meijaard, E.; Venter, M.; Boedhihartono, A.K.; Day, M.; Garcia, C. Ten principles for a landscape approach to reconciling agriculture, conservation, and other competing land uses. Proc. Natl. Acad. Sci. USA 2013, 110, 8349–8356. [Google Scholar] [CrossRef] [PubMed]
- Vignola, R.; Locatelli, B.; Martinez, C.; Imbach, P. Ecosystem-based adaptation to climate change: What role for policy-makers, society and scientists? Mitig. Adapt. Strateg. Glob. Chang. 2009, 14, 691. [Google Scholar] [CrossRef]
- Government of Nepal; Department of Forests; United Nations Development Programme. Project Completion Report of Ecosystem Based Adaptation in Mountain Ecosystems in Nepal Project; Government of Nepal; Department of Forests; United Nations Development Programme: Kathmandu, Nepal, 2016.
- Ayers, J.; Forsyth, T. Community-based adaptation to climate change. Environ. Sci. Policy Sustain. Dev. 2009, 51, 22–31. [Google Scholar] [CrossRef]
- Girot, P.; Ehrhart, C.; Oglethorpe, J.; Reid, H.; Rossing, T.; Gambarelli, G.; Phillips, J. Integrating Community and Ecosystem-Based Approaches in Climate Change Adaptation Responses. Ecosystem and Livelihoods Adaptation Network (ELAN), 2012. Available online: http://www.elanadapt.net/ (accessed on 22 December 2017).
- Bürgi, M.; Ali, P.; Chowdhury, A.; Heinimann, A.; Hett, C.; Kienast, F.; Mondal, M.K.; Upreti, B.R.; Verburg, P.H. Integrated Landscape Approach: Closing the Gap between Theory and Application. Sustainability 2017, 9, 1371. [Google Scholar] [CrossRef]
- Hengeveld, G.M.; Didion, M.; Clerkx, S.; Elkin, C.; Nabuurs, G.J.; Schelhaas, M.J. The landscape-level effect of individual-owner adaptation to climate change in Dutch forests. Reg. Environ. Chang. 2015, 15, 1515–1529. [Google Scholar] [CrossRef]
- Chowdhary, C.; Conroy, W.; Gritten, D.; Pairojmahakij, R.; Poudyal, B.; Sapkota, L.; Triraganon, R. Integrated climate change adaptation: Towards an eman-cipatory community forestry-based approach. Int. For. Rev. 2017, 19, 24–40. [Google Scholar] [CrossRef]


| Adaptation Practices | Major Activities | Purpose of Adaptation |
|---|---|---|
| Use of biogas instead of firewood | • Installment of biogas plant • Use of cattle dung in biogas | • Less pressure on forests for firewood • Clean energy for cooking • Less vulnerability to health hazards for women due to reduced level of smoke in the kitchen |
| Efficient water technology (Juthelno sudhar) | • Collection of kitchen water, which otherwise would have gone to waste | • Efficient use of kitchen water in vegetable farming in the home garden • Production and use of homegrown organic vegetables |
| Livestock-shed improvement (Bhakaro sudhar) | • Improved management of livestock’s dung and urine in which urine is collected and transferred to the collection spot | • A clean cattle shed with urine collected for organic vegetable farming, which otherwise would have disappeared or not been used at all |
| Use of farmland in cash crops, vegetables and fruit production | • Conversion of farmland (including abandoned farmland) to grow cash crops such as vegetables, fruits, coffee and broom grasses in the wake of reduced productivity of regular cereal crops | • Alternative use of farmland, especially abandoned farmland • Income generation • Product and livelihood diversification • Reduced invasion of alien and invasive species • Soil conservation and erosion control |
| Use of invasive species on organic manure and bio briquette | • Conversion of invasive weeds into an organic manure • Use of invasive species as raw materials for bio-briquette | • Conversion of invasive weed such as Ageratum conyzoides into organic manure • Use of available invasive weed species as raw materials for bio-briquette and bio-energy |
| Growing vegetables in polyhouses | • Taking part in the growing trend of producing vegetables, even off-season vegetables, in polyhouses | • Support for vegetable requirements in the family and sale of excess products in the local market • Employment and income generation |
| Livelihood diversification | • Support for livelihood practices in the service sector • Temporary and permanent out- migration to the city and even to foreign countries in search of employment | • Shift of livelihoods from forest and farm-based activities to services sector • Promotion of ecotourism in the form of homestay business at the local level • Increased family income and livelihood opportunities |
| Income generation activities | • Household-level engagement on income-generating activities such as beekeeping, vegetable farming and manufacturing of bamboo products, and selling them at the market | • Diversified income source and livelihood opportunities |
| Changing cropping pattern and species | • Use of more resistant and adaptive varieties of crops such as Bagale Ghaiya and Chhumlungle Ghaiya rice crops instead of traditional varieties of Resaly Ghaiya • Different varieties of maize and soybean species • Changes in cropping time and duration | • Shift of crop varieties and cropping patterns in the wake of contemporary challenges |
| Compost making and farm yard manure improvement | • Preparation and use of compost manure | • Promotion of organic farming and improved soil health • Reduced expenses for chemical fertilizers and pesticide |
| Fodder and multi-purpose tree plantation, home garden | • Identification of multipurpose plantations, mainly fodder and fruits tree species, to meet the local requirement of fodder and fruits • Plantation and management of tree species on both private and public land. | • Reduced pressure of fodder on forest and strengthened forest conservation • Easy access to fodder resources without spending much time and energy • Enhanced livestock products, and thereby varieties of agro-goods and services • Promotion of agroforestry practices. |
| Adaption Initiatives | Major Activities | Outcomes and Implications |
|---|---|---|
| Management of Forest EGS through Community Forest (CF) Management | • Formation of CFUGs to manage forest EGS • Use of forest products and other ES from the forest • Investment of earning from community forest in forest management, poverty alleviation and community development activities • Coordination with other community-based organizations | • Increased forest coverage and better forest condition • Enhanced range of forest ecosystem goods and services to help adopt to adverse climatic impacts • Creation of forest products and water resources • Contribution to poverty reduction and community development such as rural road construction and maintenance of school buildings • Robust institutional mechanism with authority to manage forest at the local level • Enhanced farm forest linkage, and increased farm and forest-based EGS |
| Disaster Risk Reduction (DRR) | • Establishment of DRR group at local level • Awareness raising on various forms of disaster preparedness, especially related to floods, landslides and forest fires | • Beginnings of awareness of DRR measures and preparedness • Exploration of link between forest management and disaster mitigation |
| Farmers’ cooperatives | • Organization of farmers into formal cooperatives • Discussion of local farmers’ problems | • Creation of common platform for farmers to organize themselves and discuss contemporary issues • Support for farmers in farming practices |
| Women’s groups | • Creation of women’s groups in the community • Meeting of group on a regular basis • Discussion of women’s issues • Collection of funds from regular members and support for group members | • Empowerment of women • Increased role of women in decision making, including in adaptation issues |
| Community Forest- based Adaptation Plan of Action (CAPA) | • Preparation of a CAPA separate from forest management operational plan • Focus of CAPA on water management within the CF, especially for drinking water • Forest fire management • Restoration of traditional pond/springs and rainwater harvesting • Water source protection | • Community engagement in climate change adaptation • Support for water recharge through maintenance of communal pond and rainwater harvesting in the rainy season • Link explored between forest management, and water source protection/management within the forest • Opportunities to further explore the role of forest and FES in adaptation to climate change |
| Conservation of threatened plant species | • Demonstration of threatened plant species • In-situ conservation initiative | • Prevention of loss of threatened species in the community • Biodiversity conservation |
| Community-based Forest Landscape Restoration (CBFLR) | • Plantation in open spaces, roadside areas and protection of plantation areas. | • Increased forest coverage and varieties of EGS • Reduced soil erosion and help in soil conservation • Landscape and aesthetic beauty • Ecotourism promotion • Sediment control in low lying area. |
| Adaption Initiatives | Major Activities | Purpose |
|---|---|---|
| Government of Nepal (GoN)—initiated Panchase Protected Forest Program | • Protection of core area of the forest for biodiversity conservation, ES and water resources • Management of fringe area of protected forests under community forest management program • Protection of valuable and threatened species | • Biodiversity conservation and ES • Water source protection for both upstream and downstream region • CF management for forest products from the fringe area • Contribution to biodiversity conservation |
| Ecosystem-based Adaptation-EbA Project (piloting phase 2012–2016) (Partners: GoN, UNDP, IUCN) | • Ecosystem restoration through plantation of multipurpose tree and non-timber forest products • Water conservation through water source protection and conservation ponds • Land rehabilitation: gully control and erosion control supported by vegetative measures such as plantations • Livelihood diversification • Support for individual and community adaptation activities | • Restored ecosystem and maintenance of aesthetic and scenic beauty of the landscape • Income generation and employment opportunities at local level through ecotourism • Soil conservation and disaster prevention • Water resource management • Reduction of vulnerabilities of local communities through water-induced hazards such as landslides • Increased adaptive capacity of local community with the use of ES, while helping the ecosystem adapt to the changing climate |
| Ecosystems Protecting Infrastructure and Communities (EPIC) project (Partners: GoN, IUCN) | • Capacity buildup in climate adaptation • Integrated management of climate change, disaster and environment | • Strengthened capacities to understand vulnerabilities and act using best practices • Promotion of effective policies for integrated approaches to disasters, climate change and environment management |
| WWF Nepal-led Chitwan Annapurna Landscape (CHAL) program | • Watershed management activities in different river basins within the landscape • Control of forest fires, human-wildlife conflict, landslides, unsustainable harvest and encroachment | • Integrated river basin approach • Less vulnerability in the landscape so it can promote species and ecosystem conservation, ecological connectivity and improved human well-being |
| FAO- and IUCN-led Enhancing Rural Livelihoods in Underutilised/abandoned Agricultural Land through Agroforestry piloting project | • Awareness building and stakeholder engagement in exploring the ways to use abandoned and underused land. | • Pilots explore the best agroforestry options for use of abandoned agricultural/underused land as effective adaptation measures • A national action plan is developed for scaling up of using underused/abandoned agricultural land |
© 2018 by the authors. Licensee MDPI, Basel, Switzerland. This article is an open access article distributed under the terms and conditions of the Creative Commons Attribution (CC BY) license (http://creativecommons.org/licenses/by/4.0/).
Share and Cite
Adhikari, S.; Baral, H.; Nitschke, C. Adaptation to Climate Change in Panchase Mountain Ecological Regions of Nepal. Environments 2018, 5, 42. https://doi.org/10.3390/environments5030042
Adhikari S, Baral H, Nitschke C. Adaptation to Climate Change in Panchase Mountain Ecological Regions of Nepal. Environments. 2018; 5(3):42. https://doi.org/10.3390/environments5030042
Chicago/Turabian StyleAdhikari, Shankar, Himlal Baral, and Craig Nitschke. 2018. "Adaptation to Climate Change in Panchase Mountain Ecological Regions of Nepal" Environments 5, no. 3: 42. https://doi.org/10.3390/environments5030042
APA StyleAdhikari, S., Baral, H., & Nitschke, C. (2018). Adaptation to Climate Change in Panchase Mountain Ecological Regions of Nepal. Environments, 5(3), 42. https://doi.org/10.3390/environments5030042

