Next Article in Journal
Evidence About the Possible Role of Phthalates and Bisphenol A in Recurrent Pregnancy Loss and Endocrine Dysfunctions: A Case–Control Study
Previous Article in Journal
Environmental Impact of Human Activities in Marine-Coastal Area: Underwater Wine Cellar as Case Study (Tuscany, Cetacean Sanctuary)
 
 
Font Type:
Arial Georgia Verdana
Font Size:
Aa Aa Aa
Line Spacing:
Column Width:
Background:
Article

Quantifying Socio-Regional Variability via Factor Analysis over China: Optimizing Residential Sector Emission Reduction Pathways

1
Graduate School of Human-Environment Studies, Kyushu University, Fukuoka 819-0395, Japan
2
Faculty of Human-Environment Studies, Kyushu University, Fukuoka 819-0395, Japan
*
Author to whom correspondence should be addressed.
Environments 2025, 12(2), 37; https://doi.org/10.3390/environments12020037
Submission received: 17 December 2024 / Revised: 10 January 2025 / Accepted: 20 January 2025 / Published: 22 January 2025

Abstract

Policy synergy, the evidence-based coordination of public policies, can aid in more rapidly achieving air pollutant and carbon dioxide (CO2) emission reduction targets. Using logarithmic mean Divisia index (LMDI) decomposition, coupling coordination degree (CCD), and geographically and temporally weighted regression (GTWR) models, we analyzed the emission characteristics, drivers, and reduction pathways of residential air pollution across 30 Chinese provinces from 2001 to 2020. The southern provinces produced more air pollution than the northern provinces, with the gap widening after 2015. In the residential sector, energy emission factors (LMDI decomposition result, 686,681.9) and population size (14,331) had greater impacts on air pollutant emissions than the energy structure, energy intensity, synergies, or GDP per capita. The GTWR analysis of the CCD mechanism indicated that hydroelectricity and urbanization enhanced coupling coordination in the southeast. Meanwhile, in the west, coupling coordination was improved by R&D investment, government spending on industrial pollution control, electricity consumption, per capita cropland, temperature, and urbanization. This analysis provides a valuable reference for optimizing emission reduction strategies.

1. Introduction

The current challenges facing society, as described in the global Sustainable Development Goals (SDGs), specifically good health and well-being (SDG-3) and climate change (SDG-13), necessitate significant changes in energy production, consumer behavior, and policy design [1]. Actions aimed at reducing greenhouse gas (GHG) emissions combat climate change and yield substantial environmental and health benefits, including decreased air pollution. This dual benefit presents policymakers with an opportunity to amplify the impact of emission reduction strategies [2]. However, to maximize this synergistic effect, policy formulation must consider a range of interconnected factors, such as policy alignment, implementation strategies, and cooperation across different sectors [3]. Policy synergies boost the effectiveness of the various measures. A 2018 study [4] demonstrated that, in Asia, the economic value of climate change mitigation on atmospheric quality and health could reach up to USD 2.8 trillion, with China potentially benefiting from approximately USD 330 billion. Furthermore, shifts in consumer behavior are crucial for the successful implementation of government policies. For example, increased public awareness of environmental conservation and the promotion of low-carbon consumption practices have been reported to contribute to reducing emissions [5]. The national government of China has set targets for peak carbon emissions by 2030 [6] and PM2.5 concentrations to be reduced to 35 µg/m3 in most Chinese cities by 2035 [7]. This presents significant challenges in terms of energy production, consumption, and policy design. In a 2022 report, “Synergistic Pathways to Carbon Neutrality and Clean Air in China”, it was proposed that dual goals be simultaneously pursued: achieving carbon neutrality and improving air quality through synergistic emission reductions in GHG and air pollution (AP). Hence, an increasing number of researchers are investigating methods to better understand the intrinsic link between AP and carbon emissions, assess and validate the efficacy of synergistic management, and devise effective synergistic emission reduction strategies that consider the regional economic and social characteristics of China.
Accordingly, the goal of this study was to provide a country-scale quantitative assessment from which policymakers can optimize synergistic emission reductions of GHG and AP. To that end, 167 articles and reports (the complete list, comprising 167 entries, can be found in Supplementary Materials Table S1), which focus on the mechanisms of China’s synergistic effects or relevant policies, were selected for review. First, the focus of research from 2019 to 2020 was to determine whether synergistic effects exist between AP and CO2 emissions [8,9,10,11,12,13,14,15], as well as to analyze synergistic emission reductions in supply chains [16], resource-sharing relationships [17], and the impacts of sulfur dioxide (SO2) capture technologies on synergistic emission reduction [18]. In 2023, the number of related studies had increased to 56, and the number of topics began to diversify. Researchers have examined how financial development [19,20,21,22] and industrial intelligence [23] affect synergistic emissions reductions. Recently, research on synergistic emissions reduction in the industrial [24,25,26,27,28] and transportation sectors [29,30] has emerged. There is also a growing number of studies on the spatial correlation between GHG emissions and AP; for example, the correlation between CO2 and nitrogen oxides (NOx) is particularly significant in high-emission regions [31]. The results of a 2023 study [26] indicate that carbon emission reductions have the most significant synergistic effect on SO2 levels. Other studies have focused on the reasons for spatial variability [32,33], concluding that the synergistic emission reduction effect is significantly better in the eastern region of China than in the western and northern regions in terms of variability across different regions and its relationship with economic structure, energy consumption, and other factors. The number of relevant studies is expected to increase to 80 by the end of 2024. Recently, there has been a focus on synergistic emission reductions in industrial sectors, such as the aluminum industry [34], steel and cement industry [35], coal-fired industry [36], power generation industry [37,38], industrial sector chain [39], green transformation of heavy industrial agglomerations [40], synergistic estimation of traditional industries [41], and automobile manufacturing supply chain [42]. One research group also focused on the impact of social development progress on synergistic emissions reduction. For example, the impact of the development of digital technology and finance [43,44,45,46,47,48,49], such as the impact of high-speed rail openings and the Broadband China strategy [50,51,52,53], and the impact of fiscal decentralization on synergistic emissions reduction [54,55], as well as the impact of carbon emissions trading [56,57,58,59,60], have received focus. The impact of the government’s disclosure of pollution emissions data on synergistic emissions reduction has also been assessed [61], as well as the impact of the clean development mechanism [62]. In summary, investigators from multiple fields of expertise have explored the impact mechanisms of synergistic emissions reduction from various perspectives.

2. Environmental Impact of Public Policy in the Residential Sector

Emissions from the residential sector, although small compared with industrial pollution, are closely linked to residents’ health. This indicates that we need to pay attention to emissions from the residential sector and to population health to continuously enhance the effectiveness of government policies. The contribution of residential coal to the total energy consumption decreased further, to 2.9% in 2014, but its contribution to total premature mortality increased to 34% [63]. In 2015, there were 1.1 million premature deaths due to long-term exposure to PM2.5, associated with total household consumption, with urban households accounting for 56% [64].
In the 1950s, the central government introduced a winter heating policy, supplying free coal to the public, but financial constraints restricted this to northern China [65,66]. Consequently, the northern regions began depending on coal for winter heating. To accelerate air pollution reduction and achieve the goals of energy transformation, the Chinese government has implemented a series of ambitious policies. Since 2016, municipalities in the Beijing–Tianjin–Hebei and neighboring regions, known as the “2 + 26” region, have been annually implementing the Air Pollution Prevention and Control Action Plan (APPCAP, 2013–2017). The primary objectives include improving the air quality during the heating season, reducing PM2.5 and other pollutants from coal-fired sources, and promoting cleaner energy use in the Beijing–Tianjin–Hebei region and other key areas. In northern heating areas, “coal-to-gas” and “coal-to-electricity” projects are gradually being promoted to reduce the direct burning of coal [67]. The Three-Year Action Plan for Winning the Battle for the Blue Sky (BSAP, 2018–2020) aims to enhance rural heating methods and ensure that the residents’ demand for electricity for heating is satisfied. It is recommended that the rural “coal to electricity” project be accelerated, power grids upgraded, and facilities be constructed under the “coal to electricity” initiative [68]. In 2021, the Chinese government introduced the 14th Five-Year Plan (2021–2025), which aims to achieve a comprehensive utilization rate of more than 86% for rural straw. In terms of clean energy, the goal is to increase the coverage rate of photovoltaics (PV) on the rooftops of urban public institution buildings and newly constructed factories to 50% by 2025 and increase the rate of renewable energy substitution in urban buildings to 8% [69]. In 2023, the Chinese government proposed a pilot program for rural energy reform; one of the key objectives in 15 pilot counties is to expand the diversification and implementation of renewable energy to exceed 30% by 2025 [70].
Some researchers have focused on the problems that arise during the energy transformation for rural residents. Shen [71] argued that environmental regulations could considerably foster the transformation to clean energy consumption among rural residents, as this can be accomplished through the dissemination of environmental knowledge, technological advancement, and the strengthening of health consciousness among residents. In response to the fact that roughly 172 million rural families in China still depend on traditional biofuels, Yang [72] developed a regional energy model for scenario analysis and discovered that CO2 emissions could be reduced by 43% if an electrical grid were extensively adopted. Another study [73] recommended that, in rural areas, priority should be given to replacing coal with natural gas, as the use of natural gas boilers for heating can significantly reduce GHG emissions. By 2038, based on the emission reduction targets and electricity mix, the climate benefits of electricity are projected to be significantly greater than those of natural gas. Zhu et al. [74] demonstrated that rural residential carbon emissions are inversely correlated with the utilization of solar water heaters and biogas digesters and highlighted that renewable energy in rural areas, industrial upgrading, economic growth, and technological innovations significantly influence residential carbon emissions indirectly.
As outlined earlier, the co-reduction of air pollutants and carbon dioxide can expedite government emission targets. Yet, residential sector policies remain centered on energy transition. This prompts critical questions: What defines emissions in this sector? What are the influencing factors? Should co-reduction strategies be applied here? Clarifying these issues is crucial.

3. Research Gap and Framework of Analysis

Exploring the impact mechanism of synergistic emissions reduction is an important research direction. Previous studies on carbon emissions from the rural household sector have concentrated on clean energy transitions, whereas those on particulate matter (PM) emissions from the residential sector have focused on the health damage caused by solid fuels. However, little attention has been paid to whether there is a potential for synergistic emission reduction in the residential sector and whether it can achieve joint reductions in CO2 and AP. Currently, there is a lack of research on the mechanisms of synergistic emission reduction and the influencing factors. Examples of key research and policy questions are as follows: Which provinces and cities should be prioritized for synergistic emission reduction in terms of policy? What local characteristics should be incorporated in the implementation of specific policies? The main goal of this study was to provide an evidence-based approach to answering these questions.
The novelty of this paper lies in its dual-validation approach. This study applies a nested structure combining the coupling coordination degree (CCD) and geographically and temporally weighted regression (GTWR) following the logarithmic mean Divisia index (LMDI) decomposition. This approach extends the decomposition factors and enables secondary validation. This approach addresses the linkage between the co-reduction mechanism in the residential sector and social factors, enabling the quantification of the co-reduction mechanism and the parameterization of social factors.
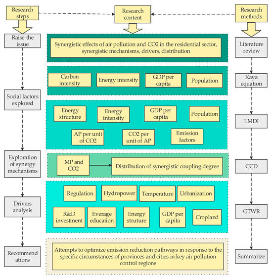
The remainder of this article is organized as follows (Figure 1): Section 1 and Section 2 provide an overview of the existing research. Section 3 and Section 4 outline our methodology and data sources, respectively. Section 5 presents our findings. Section 6 discusses the north–south divide and the necessity for coordinated emission reductions in the residential sector, along with suggestions for policy measures. Lastly, Section 7 offers a conclusion that encapsulates our key discoveries.

4. Methodology and Data

4.1. Decomposition Analysis

C O 2 = C O 2 E n e r g y × E n e r g y G D P × G D P P o p × P o p
The Kaya equation [75], which is extensively used worldwide to estimate CO2 emissions, demonstrates that these emissions are influenced by four key factors: the amount of CO2 released per unit of energy consumed, energy usage per unit of GDP, GDP per capita, and total population (Pop). This equation establishes the link between carbon emissions and social development indicators. In this study, we extended the Kaya equation to include AP and CO2 emissions using the logarithmic mean Divisia index (LMDI)—introduced by Ang in 1998 [76]—which has the advantages of the absence of residual terms and ease of interpretation [77]. To comprehend the significance of various factors, decomposition analysis can be employed. There are multiple approaches to accomplish this, including index decomposition analysis (IDA), structural decomposition analysis (SDA), arithmetic mean division index decomposition (AMDI), and logarithmic mean division index decomposition (LMDI). It is worth noting that AMDI contains a residual term [78], while SDA requires more extensive data, specifically input–output tables [79]. In contrast, the LMDI only necessitates time series data for analysis. Contemporary research employs the LMDI to explore concurrent reductions in air pollution and carbon dioxide emissions [8,29,80,81].
A P = A P U c o 2 × U c o 2 E A P × E A P E c o a l × E c o a l E t o t a l × E t o t a l G × G P o p × P o p = H × R × P × S t × S o × E × Z
where AP, Uco2, EAP, Egaso, Etotal, G, and Pop are the air pollutant concentration, CO2 emissions, emissions from all types of pollutants, coal usage, total energy consumption in the residential sector, GDP, and population size, respectively. H denotes the AP emissions per unit of CO2, and R denotes the CO2 emissions per unit of AP. The combined effects of CO2 and AP are reflected in H and R. Multiple studies have quantified the combined emission impacts of AP and CO2 in a comparable manner [82,83,84]. The emission factors, represented by P, denote the pollutant emissions per coal unit. This is influenced by various factors, including the energy quality utilized by residents, energy combustion efficiency, stove type, and other variables that directly affect emission rates. The proportion of coal in the residential energy consumption is denoted by St, which indicates the fuel mix and is associated with an improvement in the fuel structure indicator for the residential sector. The energy intensity of the residential sector is represented by So, which measures the energy consumed per unit of GDP. E indicates the GDP per capita, which serves as a marker of economic expansion. Variable Z represents the population, highlighting the effects of the changes in demographic patterns.
Using the LMDI method, this study calculates the yearly variations in pollutant levels (ΔAP). The starting year is denoted by o and the ending year by t. The variables ∆H, ∆R, ∆P, ∆So, ∆St, ∆E, and ∆Z represent the contribution rates of each factor from the starting to the ending year. These factors correspond to the contribution rate of AP per unit of CO2, CO2 per unit of AP, energy structure in the residential sector, emission intensity in the residential sector, GDP per capita, and population size.
The LMDI decomposition formula is provided in Equation (3). The steps used to calculate the contribution of each factor in each province are detailed below. The LMDI decomposition results allow for direct comparisons between different social factors, with positive values indicating a driving effect on pollutant emissions and negative values reflecting a mitigating effect. This study aggregated the LMDI analysis results from the provincial level at both the national and regional scales.
A P = A P t A P o = H + R + P + S o + S t + E + Z = A P t A P 0 ln A P t ln A P o × ln H t H o + A P t A P o ln A P t ln A P o × ln R t R o + A P t A P 0 ln A P t ln A P o × ln P t P o + A P t A P o ln A P t ln A P o × ln S o t S o o + A P t A P 0 ln A P t ln A P o × ln S t t S t o + A P t A P o ln A P t ln A P o × ln E t E o + A P t A P 0 ln A P t ln A P o × ln Z t Z o

4.2. Coupling Coordination Degree (CCD)

Based on the characteristics of pollutants and GHG from the residential sector, this study used the total amounts of CO2 and particulate matter (PM2.5, PM10, OC, and BC) from the residential sector to construct a coupled model using the following equations:
C = X × Y ( X + Y ) 2
T = α X + β Y
D = C × T  
where C is the degree of coupling, X is the total CO2 emissions from the residential sector, Y is the total particulate matter (PM) emissions from the residential sector, and T is the combined evaluation index of CO2 and PM emissions. As both are equally important, α and β are the coefficients of the carbon emissions and particulate matter and are taken to be 0.5, considered that they are both equally important. D is the degree of compatibility between the carbon emissions of the residential sector and particulate matter, which is used as a measure of the strength of the interactions. It is a neutral measure and does not inherently reflect a positive or negative judgment.

4.3. Geographically and Temporally Weighted Regression (GTWR)

The hidden causal relationships between the factors cannot be decomposed using Kaya’s equation. To identify the real drivers of pollutant emissions, it is necessary to analyze the causal relationships among the Kaya equation factors and their respective subcomponents [85,86]; that is, the compounding effect among these factors is not reflected in the decomposition of the LMDI, which may lead to underestimation or overestimation of the factor’s contribution [87]. Therefore, the GTWR model was adopted to solve the issue of factor covariance. Compared with the common geographically weighted regression (GWR), which uses cross-sectional data, the GTWR model can incorporate panel data from 2001 to 2020, thereby improving estimation accuracy. The coupling coordination degree (CCD) calculated by the CCD model serves as the dependent variable in GTWR, while GTWR captures the spatial–temporal relationships of various factors with CCD.
Q i = δ o μ i , v i , t i + j = 1 n β j μ i , v i , t i L t i j + ε t i
β ^ μ i , v i , t i = X T M μ i , v i , t i X 1 X T M μ i , v i , t i Y
In this equation, Qi is the dependent variable, and n represents the total number of provinces. The independent variables are denoted as Litj, δo stands for the intercept, and βj symbolizes the regression coefficient. The error term is represented by εti. The matrix M μ i , v i , t i = d i a g   ( α i 1 , α i 2 , . . . ,   α i n ) is defined, where αij represents the spatiotemporal distance functions corresponding to the weights employed when adjusting for weighted regressions adjacent to province i.

4.4. Study Area and Data

Panel data were collected from 30 Chinese provinces (excluding Tibet, Hong Kong, Macao, and Taiwan; the 30 provinces include four municipalities directly under the central government: Beijing, Tianjin, Shanghai, and Chongqing). Air pollutants included SO2, NOX, CO, VOC, NH3, PM10, PM2.5, black carbon, organic carbon, and CO2 from 2001 to 2020, as obtained from the MEIC [88,89] model (Table S2 in the Supplementary Materials). Population, GDP, and the ratio of the urban population were obtained from the China Statistical Yearbook. Data on the total energy consumption and total coal consumption in the residential sector were derived from the China Energy Statistical Yearbook. Specifically, coal consumption and total energy consumption were calculated using the conversion tables provided in the China Energy Statistical Yearbook 2020. The specific conversion coefficients were as follows: firewood at 0.571 kg of standard coal per kilogram, straw at 0.486 kg of standard coal per kilogram, and biogas at 0.714 kg of standard coal per cubic meter. Investment data for industrial pollution control were obtained from the China Environmental Statistical Yearbook. Electricity consumption by province and hydropower generation data were obtained from the China Energy Statistics Yearbook and provincial statistical yearbooks. Data on the average years of education were obtained from the China Statistical Yearbook, China Population Yearbook, and Employment Statistical Yearbook. Data on research and development expenditures (R&D investment) were obtained from the China Science and Technology Statistical Yearbook. The annual average temperatures of the provinces were calculated from the monthly average temperatures in the ERA5-Land dataset published by the European Union and the European Center for Medium-Range Weather Forecasts, Copernicus Climate Data Store (CDS, https://cds.climate.copernicus.eu/datasets?q=ERA5-Land, accessed on 28 September 2024).
The Qinling–Huaihe Line starts west of the Qinling Mountains (E 104°15, N 31°18) and ends at the seashore of the East China Sea (E 120°21, N 34°05) [90]. The Qinling–Huaihe Line is widely acknowledged as the dividing line between the northern and southern regions of China in terms of its significant climatic, ecological, and economic distinctions [91,92,93]. The four geographic regions used in this study are as follows (Figure 2): North China: Beijing, Tianjin, Hebei, Shanxi, Inner Mongolia, Liaoning, Jilin, Heilongjiang, Shandong, Henan, Shaanxi, Ningxia, Xinjiang, and Qinghai. South China: Shanghai, Zhejiang, Jiangsu, Anhui, Fujian, Jiangxi, Hunan, Hubei, Guangdong, Guangxi, Hainan, Sichuan, Chongqing, Guizhou, Yunnan, and Tibet. The Beijing–Tianjin–Hebei region (BTH) includes Beijing, Tianjin, Hebei, and the neighboring provinces of Shanxi, Shandong, and Henan. The Yangtze River Delta (YRD) region includes the provinces of Shanghai, Jiangsu, Zhejiang, Anhui, Jiangsu, and Anhui.

5. Results

5.1. Overview of Total Emissions

The emission rates of AP and CO2 from the residential sector exhibited an overall decrease (Figure 3), particularly post-2013, with negative growth except for NH3. The CO2 levels did not decrease, and CO2 represented a growing proportion (as much as 80%) of the total residential emissions (Figure 4d). The 30 provinces and cities were categorized into northern and southern regions based on the Qinling–Huaihe River Line. The data indicate that air pollutant emissions from residential areas in the south have consistently exceeded those from the northern regions, and this disparity has gradually widened since 2015. CO2 emissions were higher in the northern regions; however, post-2015, emissions in the north declined. In contrast, in residential areas in the southern regions, emissions maintained the same growth trajectory, leading to a reduction in the disparity between the two regions. Furthermore, as shown in Figure 5, the disparity in emissions between the north and south continued to increase from 2016 to 2020. A significant portion of pollutant emissions from residential areas stems from coal consumption (Figure 4a–c); pollution from coal consumption accounts for 70–57% (average of 30 provinces) of residential emissions.
In 2020, 50% of the pollutant emissions (AP and CO2) from the residential sector (Figure 5) in the north stemmed from coal combustion, compared with 30% of emissions in the south, indicating that northern residents are more dependent on coal for fuel use. Specifically, pollution sources in the northern region exhibited significant regional variations; for example, residential emissions (AP and CO2) constituted over 70% of the emissions in Beijing and Tianjin but only 57% in Hebei (Figure 6). In Shanxi, Inner Mongolia, Liaoning, Jilin, Heilongjiang, and Xinjiang, coal use accounted for 76%, 90%, 64%, 77%, 87%, and 78% of the total emissions, respectively (Figure 6). Tibet is an exception, with 98% of the air-borne pollution emanating from biofuel combustion (Figure 6). In the south, a very large proportion of emissions were attributed to coal use: 71% in Hubei, 83% in Hunan, 94% in Guizhou, and 81% in Yunnan. In Shanghai, Zhejiang, Jiangsu, and Guangdong, the residential sources accounted for 98%, 89%, 81%, and 86% of the total pollutant emissions, respectively (Figure 6). Regarding the total emissions of AP and CO2, Guizhou ranked first, Heilongjiang second, and Hunan third (Figure 7). In these three provinces, 80% of the pollution is attributed to coal use (Figure 6). Notably, Guizhou and Hunan are part of the southern region. In conclusion, pollution emissions from coal use were higher in the northern region than in the southern region. Of the 30 provinces and cities, 12 had more than 50% of their residential pollution emissions stemming from coal use, and 17 had more than 50% from other residential sources, indicating that, beyond the use of coal and biomass fuels, other daily activities of residents are also a significant source of pollution. Regarding regional distribution, pollution sources have deviated significantly from the traditional north–south zoning pattern.

5.2. Air Pollution Emission Factors and Regional Differences

To understand the social factors influencing emissions in the residential sector, this paper analyzes and compares the contributions of various social factors to emissions while also examining regional disparities.
In the residential sector, the CO2 emissions were significantly higher than the AP emissions, resulting in low H values (Table 1 the LMDI decomposition results are unitless) and high C values (except for SO2 and NH3). Consequently, the emissions of CO2 per unit of air pollutant (R) are a substantial contributor to the overall pollution emissions. Energy structure (St) and intensity (So) exert an inhibitory effect on pollutant emissions. However, this effect is minor, with air pollutant emissions being more significantly influenced by population size (Table 1, Z value) than by GDP per capita (Table 1, E value). In conclusion, the energy emission factor (P) and population (Z) contribute significantly to pollutant emissions and represent the primary focus of future emission reduction efforts. In particular, the goal should be to reduce the energy emission factor through energy substitution or upgrading residential energy use, as well as prioritize emission reductions in provinces and cities with large population bases, taking into consideration population distribution characteristics. In addition to reducing NH3 and other pollutants, synergistic emission reduction possibilities (H+R) exist. However, to date, no such synergistic emission reduction has been achieved.
Z contributed to pollutant emissions in both the south and north and the value of Z gradually decreased in the north while it increased in the south (Figure 8). Notably, after 2015, the Z-values (Table 2) were significantly higher in the south than in the north, indicating that planning the residential sector to reduce emissions based on population distribution is more effective in the southern regions. The synergistic effect of AP and CO2 (H+R) increased in both the south and north, and the magnitude of the increase in the south was significantly higher than that in the northern region. Particularly after 2015, the R-value (Table 2) was considerably higher in the southern region than in the northern region. This indicates that the contribution of AP due to the increase in CO2 emissions in the south after 2015 was much larger than that in the north. Additionally, P transitioned from a reducing effect to a facilitating effect, and in terms of the emissions of particulate matter other than PM2.5, the value of P in the southern provinces and municipalities was significantly higher than that in the northern region. These findings suggest that the emission factors in the southern region play a significant role in pollutant emissions. Given that population size has a greater impact on the southern region, it is advisable to prioritize the implementation of energy upgrading and replacement policies in the southern region, where there are larger population centers. This approach is likely to be more effective at reducing pollutant emissions.
As discussed in Section 5.1, the spatial distribution of pollution sources from the residential sector has shifted away from the traditional north–south division. To better analyze the spatial distribution of the promoting effects of social factors on emissions, we have grouped the LMDI decomposition results using radar charts. Figure 9 illustrates (detailed data in Table 3) that the contribution of seven factors to PM2.5 emissions in 30 provinces indicates that these provinces could be divided into four types. The first type is characterized by a high population factor (Z), which significantly influences emissions. In the provinces of Beijing, Tianjin, Hebei, Shanxi, Henan, Shandong, Shaanxi, Zhejiang, Jiangxi, Guangdong, and Yunnan, urban planners should address the high residential emissions stemming from large populations. The second type comprises provinces with a high R-value (CO2 emissions per unit of AP), signifying an imbalance between AP and CO2. This category includes Liaoning, Gansu, Ningxia, Qinghai, Xinjiang, Shanghai, Hubei, and Hunan provinces. The third category includes provinces with high-emission factors (P), necessitating improvements in residential energy structures and stoves to reduce emissions. This group included Hainan, Guizhou, Sichuan, Yunnan, Chongqing, Guangxi, Jiangsu, Fujian, and Anhui. The fourth type, referred to as the mixed type, includes Jilin, Inner Mongolia, and Heilongjiang.

5.3. North–South Coupling Coordination Degree

We investigated the coordinated coupling of particulate matter (PM) and CO2 across 30 provinces and cities and examined the dynamics of coordinated emissions reduction in the residential sector. The findings showed a slight decrease in coordinated coupling, from 0.228 in 2001 to 0.220 in 2020. However, this change was not significant, and the overall state remained at moderate dysregulation (Table S3 in the Supplementary Materials). Emissions from the residential sector showed minimal synchronization between the PM and CO2 levels. Although progress has been made in one area, the regulatory impact on another remains minimal, potentially leading to an imbalanced effectiveness of emission reduction strategies. The average coupling value in the northern provinces and cities was 0.239, whereas it was 0.224 in the southern provinces and cities. This suggests a significantly higher average coupling in the northern regions than in the southern regions. Among the 30 provinces examined, ten showed an upward trend: Hubei, Hunan, Fujian, Heilongjiang, Anhui, Guangxi, Hainan, Sichuan, Yunnan, and Shaanxi. The mean coupling value for these ten provinces increased from 0.205 in 2001 to 0.239 in 2020.

5.4. Drivers of Coupling Coordination Degree

To further explore the mechanisms of synergistic emission reduction in the residential sector, we employed the GTWR model to analyze the driving factors. The variable selection process was carried out in two stages: Initial Screening: Variables were initially drawn from two sources. First, we included key factors from the LMDI model, such as the residential sector emissions factor, energy composition, energy efficiency, GDP per capita, and population size. Second, we incorporated additional factors that are commonly examined in emission-related studies, such as income disparity [94], environmental regulation [28], the digital economy [95], population density [96], average years of education [97], years of tertiary education [97], urbanization rate [98], NDVI [99], and R&D investment [74]. Final Selection: To avoid multicollinearity, all variables underwent a variance inflation factor (VIF) test (Table 4). Based on this test, the following variables were selected: GDP per capita, hydroelectricity generation, environmental regulation, population size, temperature, urbanization rate, average years of education, R&D investment, and electricity consumption (Table 5).
The GTWR model constructed with these variables demonstrated strong performance, achieving an adjusted R2 of 0.885 and the lowest AICc value among the tested models (Table 6).
Table 4. VIF test.
Table 4. VIF test.
VariableVIF1/VIF
Everage education4.750.210596
GDP per capita4.030.24803
R&D investment4.020.248718
Urbanization3.440.290978
Cropland2.420.412516
Temperature1.820.548412
Regulation1.230.816154
Energy structure1.150.871267
Hydropower1.140.877559
Mean VIF2.67
Table 5. Statistical description.
Table 5. Statistical description.
VariableSampleMeanMinMaxStd. Dev.
CCD6000.2313900.250.033472
RD investment6000.0139760.0015140.0644440.010801
Regulation6000.0043790.0000850.0309880.003758
Everage education6008.6641956.0404712.7821.059097
Energy structure6000.0333170.00290.10970.023423
Hydropower599256.517903541.38491.7662
GDP per capita60010,257.262743.87429,039.825501.658
Cropland6001059.42742.694065417.912896.716
Temperature60012.41496−4.022425.079046.002517
Urbanization6000.5172950.13890.8960.155166
Table 6. Comparison of regression results.
Table 6. Comparison of regression results.
ModelR2Adjusted R2AICcBandwidth
OLS0.2791525.791
GWR0.7680.764983.5350.115
GTWR0.8870.885720.6420.115
Figure 10a–i presents the spatial distribution of the regression results from the GWTR model, reflecting the influence of the selected social factors on CCD in each province and city. A positive coefficient indicates promotion, while a negative coefficient indicates weakening. Figure 10a–i corresponds to the following social factors: R&D investment, environmental regulation, average years of education, energy structure, GDP per capita, per capita cropland, hydroelectricity generation, temperature, and urbanization. For detailed coefficients for each province and city, please refer to Table 7.
The share of research and development expenditures (R&D investment) in GDP indicates the level of importance that a region assigns to innovation and affects the emissions of the residential sector [74]. As Figure 10a shows, an increase in the share of R&D investment exerts both positive and negative effects on coordination coupling across different regions. Weakening effects were evident in 7 of the 28 provinces, which were all in the southern region: Shanghai, Zhejiang, Fujian, Jiangxi, Hunan, Guangdong, and Hainan. Conversely, the coefficients for Sichuan (0.672), Chongqing (0.646), and Guizhou (0.887) were significantly larger, suggesting that R&D investment in these three provinces can substantially reduce the emissions of residents. In Qinghai, Gansu, Shaanxi, Hebei, Tianjin, Beijing, Shandong, and Henan, the CCD increased by 0.169–0.344 for each percentage point increase in the proportion of R&D investment.
Previous studies [71] have shown that the management of industrial pollution contributes to rural energy transitions and increases the environmental awareness of the population. Accordingly, we included the ratio of investment in industrial pollution control to the industrial added value as a factor in the model. Figure 10b shows the coefficients indicating the impact of the government’s investment in industrial pollution control as a proportion of industrial added value on the degree of coordinated coupling. The promotion and weakening effects were distinctly and spatially clustered. Shaanxi, Gansu, Qinghai, Ningxia, Shanxi, Hebei, and Inner Mongolia, all in the northern region, showed enhanced effects, indicating that the government’s efforts in industrial pollution control in these provinces have contributed to the reduction in emissions. Twenty-one provinces and cities exhibited a weakening effect, particularly along the southeastern coast.
Higher education correlated with greater environmental awareness but did not guarantee eco-friendly behaviors because of factors such as personal values, cultural contexts, and economic incentives [100]. In this study, we calculated the effect of the average years of education on coordinated coupling. As shown in Figure 10c, the average number of years of education has both promoting and weakening effects on coordinated coupling. In Beijing, Tianjin, Hebei, Inner Mongolia, Shandong, Chongqing, Sichuan, Guizhou, and Qinghai, the average number of years of education weakened coordinated coupling, suggesting that in these regions, the average number of years of education had a negative effect on emissions from the residential sector rather than reducing both in the same direction. In six provinces and municipalities, the average years of education increased the CCD by 0.267 to 0.481 in Heilongjiang and Jilin and by 0.122 to 0.267 per year in Henan, Shaanxi, Yunnan, and Guangxi.
Electricity consumption, as a portion of total energy consumption, is a measure of the energy mix; an increase in the share of electricity consumption means that electricity has replaced traditional solid fuels (e.g., firewood and coal) for heating and cooking, resulting in reduced AP emissions from households [101]. As shown in Figure 10d, the energy mix in all provinces and cities, except for Sichuan, Gansu, Jilin, and Heilongjiang, contributed to the development of harmonization and coupling, which indicates that an increase in the share of electricity consumption in most provinces and cities led to a reduction in emissions. In the southeast, including Guangxi, Guangdong, Fujian, and Hainan, the CCD increased from 0.327 to 0.480 for every percentage point increase in the share of the electricity consumption structure. Similarly, in Guizhou, Hunan, Hubei, Anhui, Zhejiang, Jiangsu, and Jiangxi, the CCD increases from 0.209 to 0.327 for each percentage point increase in the share of the electricity consumption structure.
Hydropower directly reduces the use of fossil fuels, thereby reducing the residential AP and CO2 emissions. However, hydropower has regional variability. Provinces and cities rich in hydropower resources have a greater potential to reduce carbon emissions and air pollution, whereas regions dependent on fossil fuels for power generation have less potential [102]. As shown in Figure 10g, each percentage increase in the proportion of hydroelectric power generation led to an increase in the CCD, ranging from 2.431 to 0.071 in Heilongjiang, Jilin, Liaoning, and most provinces and cities in the southeast, with Jiangsu and Zhejiang being significant contributors, enhancing the degree of coupling. This suggests that increasing the proportion of hydropower generation in the southeastern and northeastern provinces could lead to reductions in emissions from the resident population. Weaker effects were observed in Beijing, Tianjin, Inner Mongolia, Shanghai, Guangxi, Chongqing, Guizhou, Qinghai, and Ningxia.
The relationship between per-capita GDP and air pollution differs across regions. In the study by Xu [103], GDP per capita was considered to have a negative effect, except in the Beijing–Tianjin–Hebei region, Yangtze River Delta, and South China, where it is believed to have a positive effect. Aslam [104] found that GDP per capita negatively affects CO2 emissions, whereas the square of the GDP per capita positively impacts CO2 emissions. In this study, except for the Sichuan and Qinghai regions, GDP per capita was found to exert a weakening effect on coordinated coupling (Figure 10e). This result suggests that in most regions, GDP per capita does not simultaneously promote the reduction of residential air pollution and CO2. Furthermore, the distribution of this influence in terms of strength was spatially clustered. In the southeastern regions, including Shandong, Henan, Hubei, Hunan, Jiangsu, Anhui, Zhejiang, Fujian, Jiangxi, and Guangdong, the CCD decreased by 0.954–0.780 for each unit increase in GDP per capita. In Heilongjiang, Jilin, Liaoning, Hebei, Tianjin, Beijing, and Shanxi, the CCD decreased from 0.780 to 0.621 for each unit increase in GDP per capita.
Cropland areas represent a potential reservoir of biomass fuel resources, which significantly influence residential fuel choices. Consequently, we assessed the cropland area as a possible influencing factor [105]. As shown in Figure 10f, in the western region (Guangxi, Guizhou, Chongqing, Shanxi, Ningxia, Gansu, Qinghai, and Sichuan), an increase in the per capita arable land area resulted in an increase in the degree of coupling coordination. This led to a decrease in the degree of coupling in the southeastern region and in North China. The east–west distribution of this difference was significant.
Temperature affects residential emissions through several pathways that influence energy demand, air pollution dispersion, residential activity patterns, and chemical reactions involving pollutants. As depicted in Figure 10h, temperature had a weakening effect on the synergistic emission reduction in the southeastern region and a promoting effect on the CCD in the western region, particularly in Sichuan, Qinghai, Gansu, Ningxia, and Heilongjiang.
An increase in urban population typically leads to increased energy consumption and emissions. Although urbanization can, to some extent, mitigate the growth of emissions by enhancing energy use efficiency and upgrading the industrial structure, cities with high population densities tend to have more severe AP and CO2 emission issues [98,106]. As shown in Figure 10i, there was a significant difference between the eastern and western regions in terms of the impact of population distribution on the CCD. However, in contrast to the effect of temperature, the impact of per capita cropland on the degree of coupling coordination varied. The southeastern and northern parts of China were associated with a promotional effect, whereas the western part played a weakening role.
In summary, in the southeastern region, R&D investment, government investment in industrial pollution control, the proportion of electricity consumption, GDP per capita, cropland per capita, and temperature weakened the degree of CCD in the residential sector, whereas hydroelectricity generation and the proportion of the urban population enhanced the degree of coupling coordination. In the western region, R&D investment, government investment in industrial pollution control, the proportion of electricity consumption, cultivated land area per capita, temperature, and the proportion of the urban population contributed to the CCD. The average years of education in six provinces and cities, Heilongjiang, Jilin, Henan, Shaanxi, Yunnan, and Guangxi, had a boosting effect on the CCD.

6. Discussion and Policy Implications

6.1. Regional Emission Characteristics of the Residential Sector Deviated from the Previous North–South Divide

Previous studies have primarily focused on emission disparities between the northern and southern regions during the winter heating seasons, as well as emissions from rural residents in the north. For instance, Ma et al. [107] explored clean and low-carbon heating pathways in northern China by 2035. Zhang et al. [17] analyzed reducing multiple air pollutants in northern China via resource sharing. Wang et al. [108] assessed winter heating’s impact on air quality in northern China. In contrast, this study encompassed both rural and urban residential emissions in the northern and southern regions. In the northern region, centralized heating managed by the government or heat plants results in emission characteristics and drivers that are distinct from those that depend on the fuel choices made independently by residents and usage times. Hence, these aspects were not addressed in this study.
Following the implementation of APPCAP 2013 and BSAP 2018, residential air pollution emissions have seen a more significant reduction in the north than in the south, with the disparity widening after policy implementation. As discussed in Figure 8, the article suggests that energy upgrading and substitution policies for residential emissions are best prioritized in the more populated southern regions. This approach is likely to be more effective in reducing pollutant emissions. Furthermore, the LMDI decomposition analysis of residential pollution emissions classified the 30 provinces into four distinct categories. The first comprised regions with high demographic influence, including Beijing, Tianjin, Hebei, Shanxi, Henan, Shandong, Shaanxi, Zhejiang, Jiangxi, Guangdong, and Yunnan. The second category included provinces with high CO2 impacts per unit of AP, such as Liaoning, Gansu, Ningxia, Qinghai, Xinjiang, Shanghai, Hubei, and Hunan. The third category included provinces with higher emission factors, namely Hainan, Guizhou, Sichuan, Chongqing, Guangxi, Jiangsu, Fujian, Anhui, and Yunnan. The fourth type, referred to as the mixed type, includes Jilin, Inner Mongolia, and Heilongjiang.

6.2. Need for Synergistic Emission Reductions in the Residential Sector

As detailed in Section 5.1 and Section 5.3, there is a large difference between the AP per unit of CO2 brought by the residential sector and the CO2 emissions per unit of AP, and the coordination between CO2 and PM remains low. Primarily, this is because CO2, a long-life-cycle pollutant [109], does not have an immediate policy impact on emissions reduction. In contrast, immediate results were observed in terms of the reduction in short-life-cycle AP pollutants once air pollution abatement policies were implemented. These differences were evident in air quality improvement, stronger social consensus, higher participation, and easier policy promotion. However, in a recent study [110], the social cost of CO2 in 2017 was comparable to the health impact of PM2.5. In another study [111], it was shown that PM2.5 pollution in China resulted in a health-related economic burden of 1516 billion yuan in 2020, while CO2 emissions cost society 1081.1 billion yuan. The main regions bearing these social costs in terms of both PM2.5-related health impacts and CO2 emissions were the BTH and YRD urban conglomerations and certain central metropolitan areas. The convergence of social costs highlights the importance of addressing both CO2 and PM2.5 together. Policymakers should consider integrated strategies targeting long-term climate change mitigation and immediate air quality improvement. This approach could yield synergistic benefits, maximizing the positive impact on public health and the environment while optimizing pollution control resource allocation.

6.3. Emission Reduction Paths of Residential Sectors in Key Regions

To better understand the driving relationship between social factors and emissions, this paper attempts to combine the results of the LMDI model and the GTWR model to analyze the focus areas of emission reduction policies. For specific data references, please refer to Table 3 and Table 7.
In the BHT regions (Beijing, Tianjin, Hebei, Shanxi, Shandong, and Henan), the population size was the leading factor in residential emissions, averaging 613 (Table 3), with Shandong Province reaching a high population of 1124. In Shandong Province, the relative contributions of factors driving (Table 7) cointegration were R&D investment (0.344), electricity consumption (0.178), urbanization (0.059), and hydroelectricity (0.022), with R&D and electricity consumption being particularly influential. Notably, the energy emission factors in Beijing and Tianjin were 404.72 and 205.57, respectively, in contrast to other regions where the emission factors contributed to pollution reduction. This indicates that energy policies, such as switching from coal to electricity and natural gas in Hebei, Shanxi, Shandong, and Henan, significantly impacted residential emissions. In Beijing–Tianjin–Hebei and the neighboring regions, synergies rose by 0.289 for each percentage point increase in R&D investment and by 0.146 for each percentage point increase in electricity consumption.
In the YRD regions, which include Shanghai, Jiangsu, Zhejiang, and Anhui, the contributions of the energy emission factor were significantly high in Jiangsu and Anhui, at 8884.9 and 4995.3 (Table 3), respectively, indicating substandard energy quality in the residential sector, low combustion efficiency, and the need for stove upgrades in these provinces. In Jiangsu, the contribution of the population factor to the emission factor was 1118. In Jiangsu, the average years of education, R&D investment, electricity consumption ratio, urbanization, and hydropower generation were found to enhance the coordination of particulate matter and CO2 emissions, with the electricity consumption ratio and urbanization having the largest absolute values (Table 7) of 0.262 and 0.171, respectively. The government can reduce residential sector emission factors and population size by implementing measures to address the high contributions of residential sector emission factors and population size. For example, increasing the share of electricity consumption can lead to a decrease in coal usage, thereby reducing the sector’s emission factors, while enhancing urbanization can boost energy use efficiency, thereby reducing air pollutant emissions and population contributions to the AP. We observed the same pattern in Anhui Province, where the average years of education, R&D investment, share of electricity consumption, urbanization, and hydropower generation were found to enhance the coordination of PM and CO2, with the largest contributions from electricity consumption and urbanization. In Zhejiang Province, the population’s size made the highest contribution to the emission factors, and four factors, such as the average years of education, electricity consumption ratio, urbanization, and hydropower generation, contributed to the coordination of particulate matter and CO2. However, urbanization had the strongest effect (0.361), followed by the electricity consumption ratio (0.304), both of which were higher than those in Jiangsu Province. In Shanghai, urbanization (0.319), the share of electricity consumption (0.299), and years of education per capita (0.137) were conducive to improving the coordination of particulate matter and CO2. Coordination coupling is currently the primary factor influencing residential emissions in Shanghai (14,145)

6.4. Limitations and Future Research

Emission factors for the residential sector in the MEIC database were derived from Tsinghua University-led household survey data for the residential sector [112]. Given the limitations of official energy statistics reports, household surveys have emerged as a direct method for gathering data. However, these surveys yield varying results for the rural residential sector, owing to the differences in the survey samples, years, and methods of analyzing and estimating energy consumption [105,112,113]. In this study, we used provincial panel data for the assessment and did not consider specifics at the municipal level. For example, the heavily polluted Fen Wei Plain is divided at the municipal level; therefore, we could not assess the drivers in this region. Resolving this limitation will be a worthwhile goal in future research.
The GWTR model analyzes the drivers affecting the degree of CCD but does not delve deeper into their underlying causes. For example, this study confirms that R&D investment plays a role in weakening synergistic coupling in Shanghai, Zhejiang, Fujian, Jiangxi, Hunan, Guangdong, and Hainan provinces. Previous studies [114,115] suggest that higher R&D investment in the industrial sector may lead to higher productivity and an energy rebound effect and may lead to higher carbon and pollution emissions. In addition, some studies have shown that technological improvements can enhance the energy efficiency of residential areas [116]. Studies such as this can help us understand the mechanisms of the social factors behind emission reductions and provide a direction for future research.
Finally, although the model constructed in this paper is designed to analyze emissions from the residential sector, given that both the residential and transportation sectors are significantly influenced by individual behavior, income levels, and policy impacts, it is worth exploring whether the model can be applied to the transportation sector as well. This could be a topic for future research.

7. Conclusions

The objective of this study was to quantify the impact of social factors on the synergistic emission reduction of China’s residential sector and to optimize the emission reduction route. This study used a nested structure of CCD and GTWR to extend and validate the decomposition factors of LMDI, and the conclusions are as follows:
1. The emissions from the residential sector predominantly stem from coal consumption, with coal use accounting for more than 50% of residential emissions in 12 of the 30 provinces.
2. The LMDI decomposition results showed that energy emission factors and population size are the main drivers of pollutant emissions, suggesting they should be key targets for future reduction efforts. Additionally, the traditional north–south division no longer accurately categorizes residential emissions post-2015. A new classification was proposed: high demographic influence (Beijing, Tianjin, Hebei, Shanxi, Henan, Shandong, Shaanxi, Zhejiang, Jiangxi, Guangdong, and Yunnan); high CO2 impacts per unit of AP (Liaoning, Gansu, Ningxia, Qinghai, Xinjiang, Shanghai, Hubei, and Hunan); higher emission factors (Hainan, Guizhou, Sichuan, Chongqing, Guangxi, Jiangsu, Fujian, Anhui, and Yunnan); and mixed type (Jilin, Inner Mongolia, and Heilongjiang).
This new classification provides a more nuanced understanding of regional emission patterns and can inform targeted policy interventions. For instance, regions with high demographic influence may benefit from population control measures and urban planning strategies to mitigate emissions. Areas with a high CO2 impact per unit of AP could focus on improving energy efficiency and transitioning to cleaner energy sources. Regions with higher emission factors should prioritize technological upgrades and stricter emission standards for residential appliances and heating systems.
3. To explore synergistic emission reduction in the residential sector, we utilized a nested CCD and GTWR model. The results indicate that northern regions have higher average coupling degrees than southern ones. The findings show that in the southeastern region, hydroelectricity generation and the proportion of the urban population enhanced the degree of coupling coordination. In the western region, R&D investment, government investment in industrial pollution control, the proportion of electricity consumption, cultivated land area per capita, temperature, and the proportion of the urban population contributed to the CCD.
The spatial heterogeneity of these factors underscores the need for tailored regional policies to address residential carbon emissions effectively. In the northeastern region, factors such as industrial structure and energy consumption patterns played a more significant role in influencing the coupling coordination degree. Future research should focus on developing more granular, city-level analyses to further refine our understanding of the complex interactions between socioeconomic factors and residential emissions across diverse urban landscapes.
4. After 2015, emissions driven by population factors in southern cities surpassed those in northern regions. This shift can be attributed to the rapid urbanization and economic development occurring in southern China during this period. As more people migrated to southern cities for employment opportunities, the demand for energy and resources increased significantly. Consequently, the residential emissions of these growing urban centers expanded, outpacing the emissions growth in the more established northern cities.

Supplementary Materials

The following supporting information can be downloaded at: https://www.mdpi.com/article/10.3390/environments12020037/s1, Table S1: Paper List; Table S2: MEIC calculation formula; Table S3: Disorder Class.

Author Contributions

Conceptualization, Y.Z. and P.D.; methodology, Y.Z.; validation, Y.Z.; formal analysis, Y.Z.; writing—original draft, Y.Z.; Writing—review and editing, Y.Z. and P.D.; supervision, P.D.; funding acquisition, Y.Z. and P.D. All authors have read and agreed to the published version of the manuscript.

Funding

This work was supported by the JST SPRING program at Kyushu University, Grant Number JPMJSP2136.

Data Availability Statement

The original contributions presented in the study are included in the article/Supplementary Material, further inquiries can be directed to the corresponding author/s.

Conflicts of Interest

The authors declare that they have no known competing financial interests or personal relationships that could have appeared to influence the work reported in this study.

Abbreviations

AbbreviationDefinition
APThe concentration of air pollutants.
Uco2CO2 emissions.
EAPAll pollutants’ emissions.
EcoalCoal consumption.
EtotalEnergy consumption of the residential sector.
PAir pollution per unit of coal.
Z, PopPopulation.
HThe concentration of pollutants per CO2 emission unit.
RThe CO2 emissions for each unit of pollutant released.
StThe proportion of coal used in the overall energy usage of the residential sector.
SoThe amount of energy used per GDP unit in the residential sector.
EGDP per capita.
LMDILogarithmic mean Divisia index decomposition
CCDCoupling coordination degree
MPParticulate matter

References

  1. Bengtsson, M.; Alfredsson, E.; Cohen, M.; Lorek, S.; Schroeder, P. Transforming systems of consumption and production for achieving the sustainable development goals: Moving beyond efficiency. Sustain. Sci. 2018, 13, 1533–1547. [Google Scholar] [CrossRef] [PubMed]
  2. West, J.J.; Smith, S.J.; Silva, R.A.; Naik, V.; Zhang, Y.; Adelman, Z.; Fry, M.M.; Anenberg, S.; Horowitz, L.W.; Lamarque, J.-F. Co-benefits of mitigating global greenhouse gas emissions for future air quality and human health. Nat. Clim. Change 2013, 3, 885–889. [Google Scholar] [CrossRef] [PubMed]
  3. Ürge-Vorsatz, D.; Herrero, S.T.; Dubash, N.K.; Lecocq, F. Measuring the co-benefits of climate change mitigation. Annu. Rev. Environ. Resour. 2014, 39, 549–582. [Google Scholar] [CrossRef]
  4. Xie, Y.; Dai, H.; Xu, X.; Fujimori, S.; Hasegawa, T.; Yi, K.; Masui, T.; Kurata, G. Co-benefits of climate mitigation on air quality and human health in Asian countries. Environ. Int. 2018, 119, 309–318. [Google Scholar] [CrossRef]
  5. Steg, L.; Vlek, C. Encouraging pro-environmental behaviour: An integrative review and research agenda. J. Environ. Psychol. 2009, 29, 309–317. [Google Scholar] [CrossRef]
  6. State Council of the People’s Republic of China. Peak Carbon Action Program by 2030. Available online: https://www.gov.cn/zhengce/zhengceku/2021-10/26/content_5644984.htm (accessed on 15 October 2024).
  7. State Council of the People’s Republic of China. Action Plan for Continuous Improvement of Air Quality. Available online: https://www.gov.cn/zhengce/zhengceku/202312/content_6919001.htm (accessed on 15 October 2024).
  8. Dong, F.; Yu, B.; Pan, Y. Examining the synergistic effect of CO2 emissions on PM2.5 emissions reduction: Evidence from China. J. Clean. Prod. 2019, 223, 759–771. [Google Scholar] [CrossRef]
  9. Li, H.; Tan, X.; Guo, J.; Zhu, K.; Huang, C. Study on an implementation scheme of synergistic emission reduction of CO2 and air pollutants in China’s steel industry. Sustainability 2019, 11, 352. [Google Scholar] [CrossRef]
  10. Yuan, J.; Ou, X.; Wang, G. Establishing a framework to evaluate the effect of energy countermeasures tackling climate change and air pollution: The example of China. Sustainability 2017, 9, 1555. [Google Scholar] [CrossRef]
  11. Yang, X.; Yang, X.; Zhu, J.; Jiang, P.; Lin, H.; Cai, Z.; Huang, H.; Long, J. Synergic emissions reduction effect of China’s “Air pollution prevention and control action plan”: Benefits and efficiency. Sci. Total Environ. 2022, 847, 157564. [Google Scholar] [CrossRef]
  12. Liu, X.; Guo, C.; Ma, X.; Wu, K.; Wang, P.; Huang, Z.; Zhou, Z.; Huang, C.; Zhang, S.; Wang, M.; et al. Uncovering the key mechanisms of how deep decarbonization benefits air pollution alleviation in China. Environ. Res. Lett. 2022, 17, 115002. [Google Scholar] [CrossRef]
  13. Chen, L.; Wang, D.; Shi, R.; Health, P. Can China’s carbon emissions trading system achieve the synergistic effect of carbon reduction and pollution control? Int. J. Environ. Res. Public Health 2022, 19, 8932. [Google Scholar] [CrossRef] [PubMed]
  14. Yang, H.; Gan, T.; Liang, W.; Liao, X. Can policies aimed at reducing carbon dioxide emissions help mitigate haze pollution? An empirical analysis of the emissions trading system. Environ. Dev. Sustain. 2022, 24, 1959–1980. [Google Scholar] [CrossRef]
  15. Kou, P.; Han, Y.; Qi, X.; Li, Y. Does China’s policy of carbon emission trading deliver sulfur dioxide reduction co-benefits? Environ. Dev. Sustain. 2022, 24, 6224–6245. [Google Scholar] [CrossRef]
  16. Song, J.; Qi, Z.; Gai, Y.; Chen, S. Shared network and supply chain features for synergetic control of carbon and air pollutant emissions. Sci. Total. Environ. 2022, 827, 154391. [Google Scholar] [CrossRef]
  17. Zhang, J.; Zhu, M.; Yu, M.; Wang, K.; Zhang, R. Evaluation of multiple air pollutant emission reductions in northern China district via resource sharing. J. Clean. Prod. 2022, 379, 134743. [Google Scholar] [CrossRef]
  18. Hu, Y.; Li, R.; Du, L.; Ren, S.; Chevallier, J. Could SO2 and CO2 emissions trading schemes achieve co-benefits of emissions reduction? Energy Policy 2022, 170, 113252. [Google Scholar] [CrossRef]
  19. Wang, S.; Li, J. Does Digital Transformation Promote Green and Low-Carbon Synergistic Development in Enterprises? A Dynamic Analysis Based on the Perspective of Chinese Listed Enterprises in the Heavy Pollution Industry. Sustainability 2023, 15, 15600. [Google Scholar] [CrossRef]
  20. He, N.; Zeng, S.; Jin, G. Achieving synergy between carbon mitigation and pollution reduction: Does green finance matter? J. Environ. Manag. 2023, 342, 118356. [Google Scholar] [CrossRef]
  21. Li, C.; Sun, X. Spatial Effects of Green Credit on Air Quality: An Empirical Test Based on the Dual Carbon Perspective. Sustainability 2023, 15, 10143. [Google Scholar] [CrossRef]
  22. Mu, D.; Yang, D. How does financial decentralization synergies carbon reduction and pollution control in China? Environ. Sci. Pollut. Res. 2023, 30, 106408–106420. [Google Scholar] [CrossRef]
  23. Shen, Y.; Yang, Z. Chasing green: The synergistic effect of industrial intelligence on pollution control and carbon reduction and its mechanisms. Sustainability 2023, 15, 6401. [Google Scholar] [CrossRef]
  24. Cheng, K.; Zhou, X.; Wang, Y.; Li, J.; Shangguan, Y.; Liu, H.; Jiang, J.; Yi, P. Analysis of emission characteristics and driving forces of air pollutants and GHG from coal-fired industrial boilers in China. J. Clean. Prod. 2023, 430, 139768. [Google Scholar] [CrossRef]
  25. Chan, Y.; Tang, H.; Li, X.; Ma, W.; Tang, W. Analysis of the Synergies of Cutting Air Pollutants and Greenhouse Gas Emissions in an Integrated Iron and Steel Enterprise in China. Sustainability 2023, 15, 13231. [Google Scholar] [CrossRef]
  26. Chen, S.; Tan, Z.; Wang, J.; Zhang, L.; He, X.; Mu, S. Spatial and temporal evolution of synergizing the reduction of pollution and carbon emissions and examination on comprehensive pilot effects–evidence from the national eco-industrial demonstration parks in China. Environ. Impact Assess. Rev. 2023, 101, 107147. [Google Scholar] [CrossRef]
  27. Lin, B.; Zhang, A. Can government environmental regulation promote low-carbon development in heavy polluting industries? Evidence from China’s new environmental protection law. Environ. Impact Assess. Rev. 2023, 99, 106991. [Google Scholar] [CrossRef]
  28. Liao, N.; Zhu, L.; He, Y. Synergistic effect of air pollutant abatement on CO2 reduction in the industrial sector: Evidence from China. Environ. Sci. Pollut. Res. 2023, 30, 37726–37743. [Google Scholar] [CrossRef]
  29. Zeng, Q.-H.; He, L.-Y. Study on the synergistic effect of air pollution prevention and carbon emission reduction in the context of “dual carbon”: Evidence from China’s transport sector. Energy Policy 2023, 173, 113370. [Google Scholar] [CrossRef]
  30. Xiurui, G.; Xiaoqian, G.; Yao, L.; Yiling, Z. Projections of the Emission Reductions of Carbon Dioxide and Conventional Pollutants in the Major Transport Sectors of the Beijing-Tianjin-Hebei Region, China. J. Resour. Ecol. 2023, 14, 372–382. [Google Scholar] [CrossRef]
  31. Lin, X.; Yang, R.; Zhang, W.; Zeng, N.; Zhao, Y.; Wang, G.; Li, T.; Cai, Q. An integrated view of correlated emissions of greenhouse gases and air pollutants in China. Carbon Balance Manag. 2023, 18, 9. [Google Scholar] [CrossRef]
  32. Yi, M.; Guan, Y.; Wu, T.; Wen, L.; Sheng, M. Assessing China’s synergistic governance of emission reduction between pollutants and CO2. Environ. Impact Assess. Rev. 2023, 102, 107196. [Google Scholar] [CrossRef]
  33. Qin, P.; Ren, C.; Li, L.; Lei, Y.; Wu, S. Evaluation of PM2.5 and CO2 synergistic emission reduction and its driving factors in China. J. Clean. Prod. 2023, 428, 139296. [Google Scholar] [CrossRef]
  34. Zhou, Y.; Zhao, H.; Lu, Y.; Bai, X.; Fu, Z.; Mao, J.; Tian, H. Heterogeneous evolution and driving forces of multiple hazardous air pollutants and GHGs emissions from China’s primary aluminum industry. Sci. Total Environ. 2024, 953, 176079. [Google Scholar] [CrossRef] [PubMed]
  35. Tan, Q.; Liu, F.; Li, J. An Integrated Analysis on the Synergistic Reduction of Carbon and Pollution Emissions from China’s Iron and Steel Industry. Engineering 2023, 40, 111–121. [Google Scholar] [CrossRef]
  36. Tong, Y.; Gao, J.; Yue, T.; Liu, J.; Yuan, Y. Spatio-temporal heterogeneity and synergistic effects of air pollutants and CO2 emissions from Chinese coal-fired industrial boilers. Resour. Conserv. Recycl. 2024, 204, 107504. [Google Scholar] [CrossRef]
  37. Wang, Y.; Yuan, Z.; Yan, J.; Zhang, H.; Guan, Q.; Rao, S.; Jiang, C.; Duan, Z. Analysis of Synergistic Drivers of CO2 and NOX Emissions from Thermal Power Generating Units in Beijing–Tianjin–Hebei Region, 2010–2020. Sustainability 2024, 16, 7554. [Google Scholar] [CrossRef]
  38. Hu, Y.-J.; Zhang, R.; Wang, H.; Li, C.; Tang, B.-J. Synergizing policies for carbon reduction, energy transition and pollution control: Evidence from Chinese power generation industry. J. Clean. Prod. 2024, 436, 140460. [Google Scholar] [CrossRef]
  39. Lin, B.; Teng, Y. Synergistic disparities of pollution reduction and carbon mitigation in the industrial chain: Evidence from China’s industrial sector. Environ. Res. 2024, 248, 118226. [Google Scholar] [CrossRef]
  40. Xiang, N.; Li, S.; Shu, C.; Xu, F. Heavy industrial aggregation area’s green transformation optimisation pathways exploration with synergistic reduction pursue of CO2 and gaseous pollutants. J. Environ. Manag. 2024, 350, 119649. [Google Scholar] [CrossRef]
  41. Xu, M.; Li, H.; Deng, X. Measuring the Synergistic Effect of Pollution and Carbon Reduction in China’s Industrial Sector. Sustainability 2024, 16, 1048. [Google Scholar] [CrossRef]
  42. Liu, M.; Yin, J.; Lin, J.; Meng, F.; Tao, J.; Bian, Y.; Tuyishimire, A.; Li, H.; Zhang, Y.; Wang, K. Synergetic control analysis of CO2 and air pollutants in the automobile manufacturing industry in Guangdong-Hong Kong-Macao Greater Bay area: The supply chain perspective. J. Clean. Prod. 2024, 473, 143471. [Google Scholar] [CrossRef]
  43. Shen, Y.; Zhang, X. Towards a low-carbon and beautiful world: Assessing the impact of digital technology on the common benefits of pollution reduction and carbon reduction. Environ. Monit. Assess. 2024, 196, 695. [Google Scholar] [CrossRef] [PubMed]
  44. Bu, Y.; Gao, J.; Zhang, W.; Ai, M. The impact of digital inclusive finance on the collaborative reduction of pollutant and carbon emissions: Spatial spillover and mechanism analysis. J. Environ. Manag. 2024, 365, 121550. [Google Scholar] [CrossRef] [PubMed]
  45. Li, Z.; Yuan, B.; Wang, Y.; Qian, J.; Wu, H. The role of digital finance on the synergistic governance of pollution & carbon: Evidence from Chinese cities. Sustain. Cities Soc. 2024, 115, 105812. [Google Scholar]
  46. Liu, B.; Qiu, Z.; Hu, L.; Hu, D.; Nai, Y. How digital transformation facilitate synergy for pollution and carbon reduction: Evidence from China. Environ. Res. 2024, 251, 118639. [Google Scholar] [CrossRef]
  47. Peng, J.; Zhou, M.; Yi, M.; Fu, S. Unveiling the impact of digital industrialization on synergistic governance of pollution and carbon reduction in China: A geospatial perspective. Environ. Sci. Pollut. Res. 2024, 31, 36454–36473. [Google Scholar] [CrossRef]
  48. Li, Z.; Yuan, B.; Bai, T.; Dong, X.; Wu, H. Shooting two hawks with one arrow: The role of digitization on the coordinated development of resources and environment. Resour. Policy 2024, 90, 104827. [Google Scholar] [CrossRef]
  49. Xing, L.; Chen, Z. Spatio-temporal effects of digital inclusive finance on the synergy between CO2 and air pollution emissions in 251 Chinese cities. Environ. Sci. Pollut. Res. 2024, 31, 12301–12320. [Google Scholar] [CrossRef]
  50. Zhang, X.; Sun, H.; Xia, X.; Yang, Z.; Zhu, S. Towards synergy: Network facility development, whole process carbon reduction and pollution reduction, and regional disparities. Environ. Sci. Pollut. Res. 2024, 31, 31373–31394. [Google Scholar] [CrossRef]
  51. Liu, Z.; Diao, Z.; Lu, Y. Can the opening of high-speed rail boost the reduction of air pollution and carbon emissions? Quasi-experimental evidence from China. Socio-Econ. Plan. Sci. 2024, 92, 101799. [Google Scholar] [CrossRef]
  52. Zhang, M.; Ma, X.; Liu, J. Can Infrastructure Upgrading Achieve the Synergistic Effect of Pollution Reduction and Carbon Reduction? Evidence from the High-Speed Rail and “Broadband China” Strategies. Sustainability 2024, 16, 1628. [Google Scholar] [CrossRef]
  53. Feng, Y.; Liu, J.; Nie, C. How does digital economy affect synergy of carbon mitigation and pollution reduction? Evidence from next-generation internet demonstration city construction in China. Environ. Dev. Sustain. 2024, 26, 1–31. [Google Scholar] [CrossRef]
  54. Xu, H.; Li, Y.; Lin, W.; Li, Y. Government fiscal decentralization and haze and carbon reduction: Evidence from the fiscal Province-Managing-County reform. Environ. Res. 2024, 252, 119020. [Google Scholar] [CrossRef] [PubMed]
  55. Tian, J.; Huang, W.; Zhao, Z.; Peng, J. The role of Chinese-style fiscal decentralization in promoting synergistic carbon and haze governance: Insights from technological innovation. Environ. Sci. Pollut. Res. 2024, 31, 36417–36439. [Google Scholar] [CrossRef] [PubMed]
  56. Chen, Z.; He, Y.; Liao, N. Can carbon emission trading policy enhance the synergistic emission reduction of carbon dioxide and air pollutants? A comparative study considering different pollutants. Energy 2024, 305, 132364. [Google Scholar] [CrossRef]
  57. Fu, X. Impacts of the pilot policy for carbon emissions trading on pollution reduction in China. J. Clean. Prod. 2024, 468, 142878. [Google Scholar] [CrossRef]
  58. Li, C.; Jin, H.; Tan, Y. Synergistic effects of a carbon emissions trading scheme on carbon emissions and air pollution: The case of China. Integr. Environ. Assess. Manag. 2024, 20, 1112–1124. [Google Scholar] [CrossRef]
  59. Cheng, X.; Yu, Z.; Gao, J.; Liu, Y.; Jiang, S. Governance effects of pollution reduction and carbon mitigation of carbon emission trading policy in China. Environ. Res. 2024, 252, 119074. [Google Scholar] [CrossRef]
  60. Shi, X.; Xu, Y.; Sun, W. Evaluating China’s pilot carbon emission trading scheme: Collaborative reduction of carbon and air pollutants. Environ. Sci. Pollut. Res. 2024, 31, 1–20. [Google Scholar] [CrossRef]
  61. Wu, D.; Xie, Y. Unveiling the impact of public data access on collaborative reduction of pollutants and carbon emis-sions: Evidence from open government data policy. Energy Econ. 2024, 138, 107822. [Google Scholar] [CrossRef]
  62. Xu, Y.; Peng, J.; Tian, J.; Fu, S.; Hu, C.; Fu, S.; Feng, Y. The impact and mechanism analysis of Clean Development Mechanism on the synergistic effects of pollution mitigation and carbon reduction. Environ. Res. 2024, 260, 119659. [Google Scholar] [CrossRef]
  63. Yun, X.; Meng, W.; Xu, H.; Zhang, W.; Yu, X.; Shen, H.; Chen, Y.; Shen, G.; Ma, J.; Li, B.; et al. Coal is dirty, but where it is burned especially matters. Environ. Sci. Technol. 2021, 55, 7316–7326. [Google Scholar] [CrossRef] [PubMed]
  64. Wang, J.; Lin, J.; Liu, Y.; Wu, F.; Ni, R.; Chen, L.; Ren, F.; Du, M.; Li, Z.; Zhang, H.; et al. Direct and indirect consumption activities drive distinct urban-rural inequalities in air pollution-related mortality in China. Sci. Bull. 2024, 69, 544–553. [Google Scholar] [CrossRef] [PubMed]
  65. Chen, Y.; Ebenstein, A.; Greenstone, M.; Li, H. Evidence on the impact of sustained exposure to air pollution on life expectancy from China’s Huai River policy. Proc. Natl. Acad. Sci. USA 2013, 110, 12936–12941. [Google Scholar] [CrossRef] [PubMed]
  66. Wang, S.; Li, Y.; Haque, M. Evidence on the impact of winter heating policy on air pollution and its dynamic changes in North China. Sustainability 2019, 11, 2728. [Google Scholar] [CrossRef]
  67. State Council of the People’s Republic of China. Air Pollution Prevention and Control Action Plan. Available online: https://www.mee.gov.cn/ywgz/zcghtjdd/sthjghjh/201811/t20181129_676555.shtml (accessed on 16 October 2024).
  68. Council, S. Three-Year Action Plan for Winning the Battle for the Blue Sky 2018. Available online: https://www.gov.cn/gongbao/content/2018/content_5306820.htm (accessed on 16 October 2024).
  69. Central Government of the People’s Republic of China. Outline of the Fourteenth Five-Year Plan for National Economic and Social Development of the People’s Republic of China and the Vision 2035. 2021. Available online: https://www.gov.cn/xinwen/2021-03/13/content_5592681.htm?eqid=c391376a000197a100000005648abf56 (accessed on 16 October 2024).
  70. China Energy Administration. Rural Energy Revolution Pilot County Construction Program. 2023. Available online: https://www.gov.cn/zhengce/zhengceku/2023-03/24/content_5748120.htm (accessed on 16 October 2024).
  71. Shen, J.; Zhang, Y.; Chen, X. Environmental Regulation and Energy Consumption Transition of Rural Residents: A Case of China. Energy 2024, 310, 133195. [Google Scholar] [CrossRef]
  72. Yang, C.; Li, M.; Zhou, D. Energy assessment in rural regions of China with various scenarios: Historical–to–futuristic. Energy 2024, 302, 131894. [Google Scholar] [CrossRef]
  73. Xu, X.; Dong, J.; Zhong, X.; Xie, D. Climate impact of coal-to-clean-energy shift policies in rural Northern China. J. Clean. Prod. 2024, 434, 139870. [Google Scholar] [CrossRef]
  74. Zhu, Y.; Taylor, D.; Wang, Z. The role of renewable energy in reducing residential fossil energy-related CO2 emissions: Evidence from rural China. J. Clean. Prod. 2022, 366, 132891. [Google Scholar] [CrossRef]
  75. Kaya, Y. Impact of Carbon Dioxide Emission Control on GNP Growth: Interpretation of Proposed Scenarios; Intergovernmental Panel on Climate Change/Response Strategies Working Group: Geneva, Switzerland, 1989. [Google Scholar]
  76. Ang, B.W.; Zhang, F.Q.; Choi, K.-H. Factorizing changes in energy and environmental indicators through decomposition. Energy 1998, 23, 489–495. [Google Scholar] [CrossRef]
  77. Ang, B.W. The LMDI approach to decomposition analysis: A practical guide. Energy Policy 2005, 33, 867–871. [Google Scholar] [CrossRef]
  78. Ang, B.W. Decomposition analysis for policymaking in energy: Which is the preferred method? Energy Policy 2004, 32, 1131–1139. [Google Scholar] [CrossRef]
  79. Xu, S.-C.; Zhang, L.; Liu, Y.-T.; Zhang, W.-W.; He, Z.-X.; Long, R.-Y.; Chen, H. Determination of the factors that influence increments in CO2 emissions in Jiangsu, China using the SDA method. J. Clean. Prod. 2017, 142, 3061–3074. [Google Scholar] [CrossRef]
  80. Li, Z.; Wang, J.; Che, S. Synergistic effect of carbon trading scheme on carbon dioxide and atmospheric pollutants. Sustainability 2021, 13, 5403. [Google Scholar] [CrossRef]
  81. Wang, Z.; Hu, B.; Zhang, C.; Atkinson, P.M.; Wang, Z.; Xu, K.; Chang, J.; Fang, X.; Jiang, Y.; Shi, Z. How the Air Clean Plan and carbon mitigation measures co-benefited China in PM2.5 reduction and health from 2014 to 2020. Environ. Int. 2022, 169, 107510. [Google Scholar] [CrossRef]
  82. Liu, W.; Lin, B. Analysis of energy efficiency and its influencing factors in China’s transport sector. J. Clean. Prod. 2018, 170, 674–682. [Google Scholar] [CrossRef]
  83. Lu, Z.; Huang, L.; Liu, J.; Zhou, Y.; Chen, M.; Hu, J. Carbon dioxide mitigation co-benefit analysis of energy-related measures in the Air Pollution Prevention and Control Action Plan in the Jing-Jin-Ji region of China. Resour. Conserv. Recycl. X 2019, 1, 100006. [Google Scholar] [CrossRef]
  84. Rive, N.; Aunan, K. Quantifying the air quality cobenefits of the clean development mechanism in China. Environ. Sci. Technol. 2010, 44, 4368–4375. [Google Scholar] [CrossRef]
  85. Hwang, Y.; Um, J.-S.; Hwang, J.; Schlüter, S. Evaluating the causal relations between the Kaya Identity Index and ODIAC-based fossil fuel CO2 flux. Energies 2020, 13, 6009. [Google Scholar] [CrossRef]
  86. Shan, Y.; Guan, Y.; Hang, Y.; Zheng, H.; Li, Y.; Guan, D.; Li, J.; Zhou, Y.; Li, L.; Hubacek, K. City-level emission peak and drivers in China. Sci. Bull. 2022, 67, 1910–1920. [Google Scholar] [CrossRef]
  87. Guo, M.; Hamm, N.A.; Chen, B. Understanding air pollution reduction from the perspective of synergy with carbon mitigation in China from 2008 to 2017. J. Environ. Manag. 2024, 367, 122017. [Google Scholar] [CrossRef]
  88. Li, M.; Liu, H.; Geng, G.; Hong, C.; Liu, F.; Song, Y.; Tong, D.; Zheng, B.; Cui, H.; Man, H.; et al. Anthropogenic emission inventories in China: A review. Natl. Sci. Rev. 2017, 4, 834–866. [Google Scholar] [CrossRef]
  89. Zheng, B.; Tong, D.; Li, M.; Liu, F.; Hong, C.; Geng, G.; Li, H.; Li, X.; Peng, L.; Qi, J.; et al. Trends in China’s an-thropogenic emissions since 2010 as the consequence of clean air actions. Atmos. Chem. Phys. 2018, 18, 14095–14111. [Google Scholar] [CrossRef]
  90. Xu, L.; Qu, J.; Han, J.; Zeng, J.; Li, H. Distribution and evolutionary in household energy-related CO2 emissions (HCEs) based on Chinese north–south demarcation. Energy Rep. 2021, 7, 6973–6982. [Google Scholar] [CrossRef]
  91. Yihui, D.; Chan, J.C.L. The East Asian summer monsoon: An overview. Meteorol. Atmos. Phys. 2005, 89, 117–142. [Google Scholar] [CrossRef]
  92. Liu, J.; Yang, Q.; Liu, J.; Zhang, Y.; Jiang, X.; Yang, Y. Study on the spatial differentiation of the populations on both sides of the “Qinling-Huaihe Line” in China. Sustainability 2020, 12, 4545. [Google Scholar] [CrossRef]
  93. He, Y.; Hu, Y.; Song, J.; Jiang, X. Variation of runoff between southern and northern China and their attribution in the Qinling Mountains, China. Ecol. Eng. 2021, 171, 106374. [Google Scholar] [CrossRef]
  94. Wang, L.; Zhang, M. Exploring the impact of narrowing urban-rural income gap on carbon emission reduction and pollution control. PLoS ONE 2021, 16, e0259390. [Google Scholar] [CrossRef]
  95. Hu, J. Synergistic effect of pollution reduction and carbon emission mitigation in the digital economy. J. Environ. Manag. 2023, 337, 117755. [Google Scholar] [CrossRef]
  96. Chen, J.; Wang, B.; Huang, S.; Song, M. The influence of increased population density in China on air pollution. Sci. Total Environ. 2020, 735, 139456. [Google Scholar] [CrossRef]
  97. Chen, S.; Tan, Z.; Mu, S.; Wang, J.; Chen, Y.; He, X. Synergy level of pollution and carbon reduction in the Yangtze River Economic Belt: Spatial-temporal evolution characteristics and driving factors. Sustain. Cities Soc. 2023, 98, 104859. [Google Scholar] [CrossRef]
  98. Liu, H.; Cui, W.; Zhang, M. Exploring the causal relationship between urbanization and air pollution: Evidence from China. Sustain. Cities Soc. 2022, 80, 103783. [Google Scholar] [CrossRef]
  99. Sheng, Q.; Ji, Y.; Zhou, C.; Zhang, H.; Zhu, Z. Spatiotemporal Variation and Pattern Analysis of Air Pollution and Its Correlation with NDVI in Nanjing City, China: A Landsat-Based Study. Forests 2023, 14, 2106. [Google Scholar] [CrossRef]
  100. Kuai, P.; Zhang, X.; Zhang, S.; Li, J. Environmental awareness and household energy saving of Chinese residents: Unity of knowing and doing or easier said than done? J. Asian Econ. 2022, 82, 101534. [Google Scholar] [CrossRef]
  101. Wang, W.; Tang, Q.; Gao, B. Exploration of CO2 emission reduction pathways: Identification of influencing factors of CO2 emission and CO2 emission reduction potential of power industry. Clean Technol. Environ. Policy 2023, 25, 1589–1603. [Google Scholar] [CrossRef]
  102. Jiang, T.; Shen, Z.; Liu, Y.; Hou, Y. Carbon footprint assessment of four normal size hydropower stations in China. Sustainability 2018, 10, 2018. [Google Scholar] [CrossRef]
  103. Xu, W.; Sun, J.; Liu, Y.; Xiao, Y.; Tian, Y.; Zhao, B.; Zhang, X. Spatiotemporal variation and socioeconomic drivers of air pollution in China during 2005–2016. J. Environ. Manag. 2019, 245, 66–75. [Google Scholar] [CrossRef]
  104. Aslam, B.; Hu, J.; Shahab, S.; Ahmad, A.; Saleem, M.; Shah, S.S.A.; Javed, M.S.; Aslam, M.K.; Hussain, S.; Hassan, M. The nexus of industrialization, GDP per capita and CO2 emission in China. Environ. Technol. Innov. 2021, 23, 101674. [Google Scholar] [CrossRef]
  105. Liu, J.; Peng, L.; Yu, L.; Liu, X.; Yao, Z.; Zhang, Q. Reduced rural residential emissions in the Northern China Plain from 2015 to 2021. Sci. Total. Environ. 2023, 865, 161236. [Google Scholar] [CrossRef]
  106. Tan, F.; Yang, S.; Niu, Z. The impact of urbanization on carbon emissions: Both from heterogeneity and mechanism test. Environ. Dev. Sustain. 2023, 25, 4813–4829. [Google Scholar] [CrossRef]
  107. Ma, S.; Guo, S.; Zheng, D.; Chang, S.; Zhang, X. Roadmap towards clean and low carbon heating to 2035: A provincial analysis in northern China. Energy 2021, 225, 120164. [Google Scholar] [CrossRef]
  108. Wang, J.; Wang, S.; Xu, X.; Li, X.; He, P.; Qiao, Y.; Chen, Y. The diminishing effects of winter heating on air quality in northern China. J. Environ. Manag. 2023, 325, 116536. [Google Scholar] [CrossRef] [PubMed]
  109. Solomon, S.; Plattner, G.-K.; Knutti, R.; Friedlingstein, P. Irreversible climate change due to carbon dioxide emissions. Proc. Natl. Acad. Sci. USA 2009, 106, 1704–1709. [Google Scholar] [CrossRef] [PubMed]
  110. Chen, Y.; Shen, H.; Shen, G.; Ma, J.; Cheng, Y.; Russell, A.G.; Zhao, S.; Hakami, A.; Tao, S. Substantial differences in source contributions to carbon emissions and health damage necessitate balanced synergistic control plans in China. Nat. Commun. 2024, 15, 1–11. [Google Scholar] [CrossRef] [PubMed]
  111. Guan, Y.; Xiao, Y.; Rong, B.; Lu, W.; Zhang, N.; Qin, C. Assessing the synergy between CO2 emission and ambient PM2.5 pollution in Chinese cities: An integrated study based on economic impact and synergy index. Environ. Impact Assess. Rev. 2023, 99, 106989. [Google Scholar] [CrossRef]
  112. Peng, L.; Zhang, Q.; Yao, Z.; Mauzerall, D.L.; Kang, S.; Du, Z.; Zheng, Y.; Xue, T.; He, K. Underreported coal in statistics: A survey-based solid fuel consumption and emission inventory for the rural residential sector in China. Appl. Energy 2019, 235, 1169–1182. [Google Scholar] [CrossRef]
  113. Cheng, M.; Zhi, G.; Tang, W.; Liu, S.; Dang, H.; Guo, Z.; Du, J.; Du, X.; Zhang, W.; Zhang, Y.; et al. Air pollutant emission from the underestimated households’ coal consumption source in China. Sci. Total. Environ. 2017, 580, 641–650. [Google Scholar] [CrossRef]
  114. Fang, G.; Gao, Z.; Tian, L.; Fu, M. What drives urban carbon emission efficiency? —Spatial analysis based on nighttime light data. Appl. Energy 2022, 312, 118772. [Google Scholar] [CrossRef]
  115. Guo, Y.; Tong, L.; Mei, L. The effect of industrial agglomeration on green development efficiency in Northeast China since the revitalization. J. Clean. Prod. 2020, 258, 120584. [Google Scholar] [CrossRef]
  116. Es-Sakali, N.; Kaitouni, S.I.; Laasri, I.A.; Mghazli, M.O.; Cherkaoui, M.; Pfafferott, J. Static and dynamic glazing integration for enhanced building efficiency and indoor comfort with thermochromic and electrochromic windows. Therm. Sci. Eng. Prog. 2024, 52, 102681. [Google Scholar] [CrossRef]
Figure 1. Analysis steps and processes.
Figure 1. Analysis steps and processes.
Environments 12 00037 g001
Figure 2. Geographic divisions for the purpose of this study.
Figure 2. Geographic divisions for the purpose of this study.
Environments 12 00037 g002
Figure 3. Rates of change in pollutant emissions. Note: vertical dotted lines indicate 2013.
Figure 3. Rates of change in pollutant emissions. Note: vertical dotted lines indicate 2013.
Environments 12 00037 g003
Figure 4. Changes in the relative contribution of sources and types of pollutants. Note: The subfigures (ac) show the variations in the contribution of emission sources from the residential sector, while (d) presents the changes in the proportion of different pollutants.
Figure 4. Changes in the relative contribution of sources and types of pollutants. Note: The subfigures (ac) show the variations in the contribution of emission sources from the residential sector, while (d) presents the changes in the proportion of different pollutants.
Environments 12 00037 g004
Figure 5. North–South comparison of North–South emissions. Note: T1, 2001–2005; T2, 2006–2010; T3, 2011–2015; and T4, 2016–2020. The subfigures (aj) show sources of PM2.5, PM10, SO2, NOx, VOC, OC, BC, NH3, CO, CO2, separately.
Figure 5. North–South comparison of North–South emissions. Note: T1, 2001–2005; T2, 2006–2010; T3, 2011–2015; and T4, 2016–2020. The subfigures (aj) show sources of PM2.5, PM10, SO2, NOx, VOC, OC, BC, NH3, CO, CO2, separately.
Environments 12 00037 g005
Figure 6. North–South comparison of pollution sources. Note: Subfigures (ac) illustrate the proportion of pollution sources in northern regions in 2020, southern regions in 2020, and a comparison of the average values between the north and south, respectively.
Figure 6. North–South comparison of pollution sources. Note: Subfigures (ac) illustrate the proportion of pollution sources in northern regions in 2020, southern regions in 2020, and a comparison of the average values between the north and south, respectively.
Environments 12 00037 g006
Figure 7. Emissions of provinces and cities in 2020. Note: areas in the north are colored blue and those in the south pink. The petals of the rose chart represent the combined emissions of air pollutants and CO2, with different petal colors indicating the emission levels of various provinces and cities.
Figure 7. Emissions of provinces and cities in 2020. Note: areas in the north are colored blue and those in the south pink. The petals of the rose chart represent the combined emissions of air pollutants and CO2, with different petal colors indicating the emission levels of various provinces and cities.
Environments 12 00037 g007
Figure 8. North-–south emission driving factors: H, AP emissions per unit of CO2; R, CO2 emissions per unit of AP; P, emission factor; Z, population. Numbers indicate the role of the H, R, P, and Z factors in emissions. South and north represent the averages of the north and south provinces, respectively. Subfigures (ad) illustrate the contribution of the four factors to PM2.5, PM₁₀, BC, and OC emissions in northern regions, while subfigures (eh) present the contributions of these factors to the same pollutants in southern regions.
Figure 8. North-–south emission driving factors: H, AP emissions per unit of CO2; R, CO2 emissions per unit of AP; P, emission factor; Z, population. Numbers indicate the role of the H, R, P, and Z factors in emissions. South and north represent the averages of the north and south provinces, respectively. Subfigures (ad) illustrate the contribution of the four factors to PM2.5, PM₁₀, BC, and OC emissions in northern regions, while subfigures (eh) present the contributions of these factors to the same pollutants in southern regions.
Environments 12 00037 g008
Figure 9. Contribution of seven factors to PM2.5 emissions in 30 provinces. Note: This visually represents the contribution of seven factors to PM2.5 emissions across 30 provinces, with each province’s contributions depicted by specific numerical values within concentric circles. For instance, Beijing’s contributions are indicated by the second concentric circle with a value of 4 × 102 and the fourth circle with 8 × 102. This graphical representation allows for a clear distinction between the northern provinces, labeled (1)–(15), and the southern provinces, labeled (16)–(30). For detailed data, please refer to Table 3, Table 4, Table 5 and Table 6.
Figure 9. Contribution of seven factors to PM2.5 emissions in 30 provinces. Note: This visually represents the contribution of seven factors to PM2.5 emissions across 30 provinces, with each province’s contributions depicted by specific numerical values within concentric circles. For instance, Beijing’s contributions are indicated by the second concentric circle with a value of 4 × 102 and the fourth circle with 8 × 102. This graphical representation allows for a clear distinction between the northern provinces, labeled (1)–(15), and the southern provinces, labeled (16)–(30). For detailed data, please refer to Table 3, Table 4, Table 5 and Table 6.
Environments 12 00037 g009
Figure 10. Distribution diagram of factors driving the degree of coupling based on averages in the period of 2001–2020. Regression coefficients with p-values > 0.1 are excluded. The legend illustrates each factor’s coefficient of influence on the coupling degree, where positive values indicate a promoting effect and negative values suggest a weakening impact. Subfigures (ai) respectively depict the spatial distribution of the impact coefficients of R&D investment, environmental regulation, average years of education, energy structure, GDP per capita, per capita cropland, hydroelectricity generation, temperature, and urbanization on CCD.
Figure 10. Distribution diagram of factors driving the degree of coupling based on averages in the period of 2001–2020. Regression coefficients with p-values > 0.1 are excluded. The legend illustrates each factor’s coefficient of influence on the coupling degree, where positive values indicate a promoting effect and negative values suggest a weakening impact. Subfigures (ai) respectively depict the spatial distribution of the impact coefficients of R&D investment, environmental regulation, average years of education, energy structure, GDP per capita, per capita cropland, hydroelectricity generation, temperature, and urbanization on CCD.
Environments 12 00037 g010
Table 1. Overall effect of factors on pollution emissions.
Table 1. Overall effect of factors on pollution emissions.
FactorPM2.5PM10SO2VOCNOXCOOCBCNH3
H−0.361−0.373−0.226−0.470−0.056−4.746−0.226−0.057−0.043
R26,34831,541,165−0.00792393.29003.6914.246,972113,092−5671
P323,343322,495211,847658,96675,4524,261,807211,84746,41367,967
St−4.748−4.748−4.748−4.748−4.748−4.748−4.748−4.748−4.748
So−5.246−5.246−5.246−5.246−5.246−5.246−5.246−5.246−5.246
E8.4408.4408.4408.4408.4408.4408.4408.4408.440
Z14,33114,33114,33114,33114,33114,33114,33114,33114,331
Note: H, AP emissions per unit of CO2; R, CO2 emissions per unit of AP; P, emission factor; St, energy structure; So, emission intensity; E, GDP per capita; Z, population. (Regardless of which pollutant corresponds to the emission structure of the residential sector, the emission intensity, GDP per capita, and population in the same area make the same contributions. The average of P is 686,681.9).
Table 2. Comparison of north and south drivers.
Table 2. Comparison of north and south drivers.
NorthSouth
PM2.52011–20152016–2020PM2.52011–20152016–2020
R163.175100.634R52.145940.619
Z39.6003.600Z186.333128.667
BC2011–20152016–2020BC2011–20152016–2020
R580.840609.986R248.6244620.941
Z39.6003.600Z186.333128.667
PM102011–20152016–2020PM102011–20152016–2020
R14,728.89364,848.763R−26,476.948651,863.882
Z39.6003.600Z186.333128.667
OC2011–20152016–2020OC2011–20152016–2020
R83.618154.480R127.5102368.854
Z39.6003.600Z186.333128.667
Table 3. Contributions of seven factors to PM2.5 emissions in 30 provinces and cities.
Table 3. Contributions of seven factors to PM2.5 emissions in 30 provinces and cities.
ProvincesHRPStSoEZ
Beijing−0.004604.357404.72−0.096−0.290.4803.9
Tianjin−0.004348.203208.57−0.3990.1370.03383
Hebei−0.007165.005−120.86−0.195−0.230.31765
Shanxi−0.00281.6693−31.2630.007−0.540.46218
Inner Mongolia−0.008117.515−235.76−0.0610.4050.1922
Liaoning−0.008104.136−38.328−0.122−0.020.2161
Jilin−0.00895.820670.421−0.043−0.040.6−292
Heilongjiang−0.024165.642−45.7710.09090.0270.2−640
Shanghai−0.00214,144.960.742−0.222−0.02−0.07820
Jiangsu−0.026131.0558884.9−0.380.0610.481118
Zhejiang−0.013875.27−241.66−0.1940.0560.211739
Anhui−0.01578.22534995.3−0.422−0.130.34−23
Fujian−0.0234.93874923.7−0.384−0.010.32716
Jiangxi−0.015116.177−256.37−0.2250.0530.27333.2
Shandong−0.011151.479−597.12−0.1230.0780.291124
Henan−0.009161.376−36.367−0.217−0.220.28386
Hubei−0.014114.77−93.201−0.125−0.050.587
Hunan−0.016122.36−118.92−0.1670.120.3349
Guangdong−0.008318.022−612.98−0.0470.1040.053891
Guangxi−0.05329.700375,691−0.068−0.030.31231
Hainan−0.03850.8831227,557−0.0130.0580.23216.4
Chongqing−0.011138.719346.41−0.4820.040.23379.8
Sichuan−0.017104.7271470.7−0.373−0.120.3228
Guizhou−0.00572.3741408.32−0.023−2.250.3159
Yunnan−0.00862.783365.636−0.136−0.240.33434.6
Shaanxi−0.01115.349−248.22−0.104−0.030.4302
Gansu−0.0021535.84−15.243−0.11−0.220.18−22
Qinghai−0.0011790.11−235.44−0.126−0.410.2569.9
Ningxia−0.0022710.94−94.3720.0452−0.770.35158
Xinjiang−0.0021806.491278.1−0.034−0.780.16714
Note: The LMDI decomposition results are unitless. In the BHT (Beijing, Tianjin, Hebei, Shanxi, Shandong, and Henan) regions, Z averages 613.
Table 7. Coefficients of factors affecting the degree of CCD.
Table 7. Coefficients of factors affecting the degree of CCD.
R&D InvestmentRegulationEnergy StructureGDP per CapitalPer Capital Cropland
Beijing0.2700.0000.088−0.622−0.231
Tianjin0.306−0.0010.113−0.711−0.251
Hebei0.2860.0120.142−0.699−0.171
Shanxi0.2340.0280.147−0.621−0.101
Shandong0.344−0.0170.178−0.867−0.226
Henan0.2960.0010.209−0.838−0.117
Inner Mongolia0.1220.0130.083−0.385−0.073
Liaoning0.080−0.0530.015−0.642−0.386
Jilin0.078−0.127−0.097−0.703−0.249
Heilongjiang0.169−0.130−0.138−0.650−0.099
Shanghai−0.387−0.1170.299−0.932−0.431
Jiangsu0.004−0.1460.262−0.954−0.325
Zhejiang−0.442−0.1430.304−0.869−0.260
Anhui0.063−0.1510.255−0.926−0.245
Fujian−0.931−0.2280.398−0.828−0.166
Jiangxi−0.316−0.2500.323−0.812−0.292
Hubei0.035−0.1690.258−0.803−0.146
Hunan−0.002−0.1990.327−0.780−0.317
Guangdong−0.176−0.0630.480−0.925−0.770
Guangxi0.297−0.0380.422−0.2140.576
Hainan−0.133−0.0720.419−0.1820.161
Chongqing0.646−0.1120.057−0.2820.446
Sichuan0.672−0.004−0.0950.0490.348
Guizhou0.887−0.1430.163−0.0950.831
Yunnan0.0000.0000.0000.0000.000
Shaanxi0.2240.0430.131−0.6230.099
Gansu0.2130.029−0.005−0.0980.186
Qinghai0.3260.0410.0250.0730.206
Ningxia0.1000.0260.030−0.2040.126
Xinjiang0.0000.0000.0000.0000.000
ProvinceHydropowerTemperatureAverage EducationUrbanization
Beijing−0.015−0.553−0.2230.087
Tianjin−0.012−0.604−0.1780.080
Hebei0.035−0.397−0.0620.042
Shanxi0.022−0.2190.020−0.014
Shandong0.022−0.559−0.0270.059
Henan0.053−0.2870.134−0.006
Inner Mongolia−0.053−0.137−0.108−0.004
Liaoning0.704−0.5220.229−0.345
Jilin2.0910.0150.481−0.627
Heilongjiang2.4310.4100.420−0.744
Shanghai−0.028−0.7340.1370.319
Jiangsu0.010−0.6660.1030.171
Zhejiang0.005−0.7080.1220.361
Anhui0.032−0.5890.0960.145
Fujian0.071−1.2130.1070.844
Jiangxi0.065−0.8720.0400.332
Hubei0.067−0.5200.0580.096
Hunan0.061−0.8780.0360.070
Guangdong0.045−1.9690.2240.241
Guangxi−0.087−1.5130.269−0.046
Hainan0.035−2.1900.4670.132
Chongqing−0.020−0.024−0.282−0.078
Sichuan0.0270.130−0.315−0.148
Guizhou−0.085−0.399−0.357−0.104
Yunnan0.0000.0830.0000.000
Shaanxi0.0090.0690.153−0.069
Gansu0.0190.2140.014−0.287
Qinghai−0.0020.177−0.036−0.372
Ningxia−0.0060.2210.062−0.280
Xinjiang0.0000.0000.0000.000
Disclaimer/Publisher’s Note: The statements, opinions and data contained in all publications are solely those of the individual author(s) and contributor(s) and not of MDPI and/or the editor(s). MDPI and/or the editor(s) disclaim responsibility for any injury to people or property resulting from any ideas, methods, instructions or products referred to in the content.

Share and Cite

MDPI and ACS Style

Zhao, Y.; Divigalpitiya, P. Quantifying Socio-Regional Variability via Factor Analysis over China: Optimizing Residential Sector Emission Reduction Pathways. Environments 2025, 12, 37. https://doi.org/10.3390/environments12020037

AMA Style

Zhao Y, Divigalpitiya P. Quantifying Socio-Regional Variability via Factor Analysis over China: Optimizing Residential Sector Emission Reduction Pathways. Environments. 2025; 12(2):37. https://doi.org/10.3390/environments12020037

Chicago/Turabian Style

Zhao, Yu, and Prasanna Divigalpitiya. 2025. "Quantifying Socio-Regional Variability via Factor Analysis over China: Optimizing Residential Sector Emission Reduction Pathways" Environments 12, no. 2: 37. https://doi.org/10.3390/environments12020037

APA Style

Zhao, Y., & Divigalpitiya, P. (2025). Quantifying Socio-Regional Variability via Factor Analysis over China: Optimizing Residential Sector Emission Reduction Pathways. Environments, 12(2), 37. https://doi.org/10.3390/environments12020037

Note that from the first issue of 2016, this journal uses article numbers instead of page numbers. See further details here.

Article Metrics

Back to TopTop