Environmental Impacts and Benefits of Tofu Production from Organic and Conventional Soybean Cropping: Improvement Potential from Renewable Energy Use and Circular Economy Patterns
Abstract
1. Introduction
1.1. Soy for Animal Nutrition
1.2. Soy for Industrial Purposes
1.3. Soy-Based Food Products for Direct Human Nutrition
1.4. Objectives of the Present Research
2. Materials and Methods
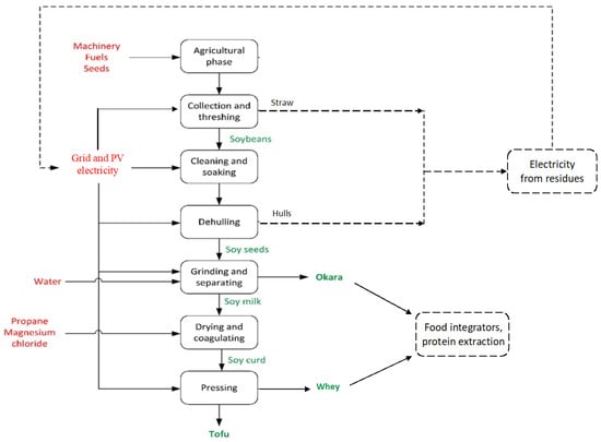
2.1. The Tigusto SA Farming and Manufacturing System
- Agricultural phase: 15,000 kg of raw soy are grown every year, on approximately 6 hectares of non-irrigated arable land. The threshed and collected soybeans are then dried and transported in large bags to the manufacturing company by small vans.
- Cleaning, soaking and dehulling: soy seeds are cleaned and then soaked for about 24 h (using large tanks filled with about 15,000 L of cold water) and dehulled. After soaking, the weight of the original soybeans doubles. Dehullers use soft, rotating rubber rollers to remove the hulls.
- Soymilk production phase: dehulled beans are ground in hot water to obtain milk. Then, 150,000 L of soy milk are boiled with the aid of a propane gas boiler (about 2500 L of liquid gas). Subsequently, soy milk is separated (double hot filtration) from the solid soy pulp or fibers, also known as okara, which is the solid residue of soy milk remaining after filtering the milk after cooling.
- Tofu production: the soy milk is heated in an autoclave, then the treatment continues with the curdling, adding 750 kg of coagulant (magnesium chloride combined with calcium chloride, so-called “nigari salts”), previously diluted in hot water. Afterwards, the soy curd is pressed to release the excess liquid (whey permeate) using cheese cloth or muslin. The tofu is then placed inside molds covered with cloth sheets where it is pressed with the use of a manually adjusted press. Then, the tofu is removed from the molds to be cut into the desired shape, and finally immersed in a large tub filled with cold water to allow for an immediate first cooling. Afterwards, the tofu is packed in plastic containers and stored in a vacuum.
- The option of replacing grid electricity with electricity from agricultural residues will also be explored in this study, although it has not yet been implemented in the Tigusto Company.

2.2. Methods
2.2.1. Goal and Scope
2.2.2. Life Cycle Inventory (LCI)
2.2.3. Life Cycle Impact Assessment (LCIA)
2.3. The Circular Economy Framework
- -
- Okara can be used either as a feed for livestock or as an integral element to produce soy-based foods;
- -
- -
- Whey (soy permeate) can be used as a food integrator (protein source), as considered in this study. It could also be used as feedstock to produce biogas and digestate. The latter would be useful as fertilizer in the agricultural step, while biogas could be further processed for electricity generation.
3. Results
3.1. Assessing Environmental Impacts of Company’s Annual Production as Well as of Unit Step-by-Step Products (Soybeans-Soymilk-Tofu)
3.2. Comparison between Conventional and Organic Tofu: A Sensitivity Analysis
3.3. Tofu vs. Meat: Comparison of Impacts, Based on Similar Protein Content
3.4. Decreased Impacts from Feedback Processing of By-Products: A Potential Circular Economy Approach
4. Discussion
- (a)
- Assessment of soybeans-to-tofu organic production at the Tigusto Company, Switzerland, with a focus on the different phases, identification of the most impacting inflows to the process, and allocation of impacts to main products and by/co-products over the production chain;
- (b)
- Comparison of impacts of tofu and other sources of proteins (livestock meat and snails), on the basis of similar protein amounts;
- (c)
- Assessment of circular opportunities to decrease resource demand and impacts over the production process: (i) assessment of LCA impacts of electricity production from tofu wastes and comparison with impacts from photovoltaic and grid electricity; (ii) comparison of conventional (grid-electricity), Tigusto organic (PV-electricity) and circular organic (waste-electricity) tofu production.
4.1. Soybeans-to-Tofu Organic Production at the Tigusto Company
4.2. Tofu vs. Meat
4.3. Circular Opportunities in Tofu Production
4.4. Takeaway Lesson
5. Conclusions
Author Contributions
Funding
Conflicts of Interest
Appendix A
| Item | Unit | Quantity | |
|---|---|---|---|
| Input | |||
| Soil occupation, arable, non-irrigated | ha | 6 | |
| Sowing | ha | 6 | |
| Soybean seeds, for sowing | kg | 641.4 | |
| Ploughing | ha | 6 | |
| Combine harvesting | ha | 6 | |
| Polyethylene (two bags) | kg | 250 | |
| Lorry diesel, 3.5–7.5 metric tons for transport | kg × km | 6000 | |
| Lorry electric, 3.5–7.5 metric tons for transport | kg × km | 3000 | |
| Photovoltaic electricity | kWh | 10,800 | |
| Grid electricity | kWh | 2700 | |
| Tap water | L | 15,000 | |
| Output | |||
| Soybeans | kg | 15,000 | |
| Straw | kg | 15,000 | |
| Hulls | kg | 1200 | |
| Item | Unit | Quantity | |
|---|---|---|---|
| Input | |||
| Tap water | L | 187,500 | |
| Grid electricity | kWh | 1900 | |
| Photovoltaic electricity | kWh | 7600 | |
| Soybeans | kg | 15,000 | |
| Gas propane | L | 25,000 | |
| Output | |||
| Soymilk | L | 150,000 | |
| Okara (protein food) | kg | 24,000 |
| Item | Unit | Quantity | |
|---|---|---|---|
| Input | |||
| Magnesium chloride | kg | 750 | |
| Polyethylene for packaging | kg | 1750 | |
| Gas propane | L | 3500 | |
| Soymilk | L | 150,000 | |
| Grid electricity | kWh | 1000 | |
| Photovoltaic electricity | kWh | 4000 | |
| Output | |||
| Tofu | kg | 25,000 | |
| Heat | MJ | 10,125 | |
| Whey of tofu | kg | 3703.7 |
| Impact Category | Soybeans | Soymilk | Tofu |
|---|---|---|---|
| PMFP | 3.54 × 10−1 | 3.13 × 10−1 | 6.43 × 10−1 |
| FSP | 1.30 × 100 | 1.14 × 100 | 5.00 × 100 |
| FETP | 2.55 × 102 | 3.01 × 102 | 7.52 × 102 |
| FEP | 2.22 × 100 | 2.38 × 100 | 5.48 × 100 |
| GWP | 5.52 × 10−1 | 4.88 × 10−1 | 1.33 × 100 |
| HCTP | 6.12 × 101 | 6.28 × 101 | 1.58 × 102 |
| HNTP | 3.75 × 101 | 4.04 × 101 | 9.19 × 101 |
| IRP | 3.87 × 100 | 4.89 × 100 | 1.27 × 101 |
| LUP | 2.16 × 10−2 | 1.66 × 10−2 | 1.88 × 10−2 |
| METP | 3.90 × 102 | 4.64 × 102 | 1.17 × 103 |
| MEP | 1.19 × 100 | 1.18 × 100 | 2.34 × 100 |
| MSP | 3.30 × 10−4 | 3.25 × 10−4 | 6.46 × 10−4 |
| OFHP | 1.18 × 100 | 9.47 × 10−1 | 1.62 × 100 |
| OFTP | 1.40 × 100 | 1.13 × 100 | 1.97 × 100 |
| ODP | 1.62 × 10−1 | 1.28 × 10−1 | 1.61 × 10−1 |
| TAP | 5.03 × 10−1 | 4.54 × 10−1 | 1.02 × 100 |
| TETP | 3.02 × 101 | 3.52 × 101 | 8.61 × 101 |
| WCP | 3.10 × 10−1 | 8.46 × 10−1 | 1.34 × 100 |
| TOTAL | 7.87 × 102 | 9.17 × 102 | 2.29 × 103 |
| Impact Category | Soybeans | Soymilk | Tofu |
|---|---|---|---|
| PMFP | 2.36 × 10−5 | 2.09 × 10−6 | 2.57 × 10−5 |
| FSP | 8.69 × 10−5 | 7.61 × 10−6 | 2.00 × 10−4 |
| FETP | 1.70 × 10−2 | 2.00 × 10−3 | 3.01 × 10−2 |
| FEP | 1.48 × 10−4 | 1.59 × 10−5 | 2.19 × 10−4 |
| GWP | 3.68 × 10−5 | 3.26 × 10−6 | 5.33 × 10−5 |
| HCTP | 4.08 × 10−3 | 4.19 × 10−4 | 6.32 × 10−3 |
| HNTP | 2.50 × 10−3 | 2.69 × 10−4 | 3.68 × 10−3 |
| IRP | 2.58 × 10−4 | 3.26 × 10−5 | 5.09 × 10−4 |
| LUP | 1.44 × 10−6 | 1.10 × 10−7 | 7.54 × 10−7 |
| METP | 2.60 × 10−2 | 3.09 × 10−3 | 4.68 × 10−2 |
| MEP | 7.92 × 10−5 | 7.84 × 10−6 | 9.35 × 10−5 |
| MSP | 2.20 × 10−8 | 2.17 × 10−9 | 2.58 × 10−8 |
| OFHP | 7.87 × 10−5 | 6.31 × 10−6 | 6.49 × 10−5 |
| OFTP | 9.34 × 10−5 | 7.50 × 10−6 | 7.88 × 10−5 |
| ODP | 1.08 × 10−5 | 8.53 × 10−7 | 6.45 × 10−6 |
| TAP | 3.35 × 10−5 | 3.03 × 10−6 | 4.09 × 10−5 |
| TETP | 2.01 × 10−3 | 2.34 × 104 | 3.44 × 10−3 |
| WCP | 2.07 × 10−5 | 5.64 × 10−6 | 5.35 × 10−5 |
| TOTAL | 5.24 × 10−2 | 6.11 × 10−3 | 9.16 × 10−2 |
| Impact Category | Tigusto Organic Tofu | Conventional Tofu |
|---|---|---|
| PMFP | 6.43 × 10−1 | 9.78 × 10−1 |
| FSP | 5.00 × 100 | 5.18 × 100 |
| FETP | 7.52 × 102 | 3.66 × 102 |
| FEP | 5.48 × 100 | 7.10 × 100 |
| GWP | 1.33 × 100 | 1.87 × 100 |
| HCTP | 1.58 × 102 | 1.69 × 102 |
| HNTP | 9.19 × 101 | 9.59 × 101 |
| IRP | 1.27 × 101 | 2.88 × 101 |
| LUP | 1.88 × 10−2 | 2.48 × 10−2 |
| METP | 1.17 × 103 | 4.37 × 102 |
| MEP | 2.34 × 100 | 4.74 × 100 |
| MSP | 6.46 × 10−4 | 5.91 × 10−4 |
| OFHP | 1.62 × 100 | 1.87 × 100 |
| OFTP | 1.97 × 100 | 2.25 × 100 |
| ODP | 1.61 × 10−1 | 1.93 × 100 |
| TAP | 1.02 × 100 | 2.25 × 100 |
| TETP | 8.61 × 101 | 1.97 × 101 |
| WCP | 1.34 × 100 | 1.75 × 101 |
| TOTAL | 2.29 × 103 | 1.16 × 103 |
| Impact Category | Reference Unit | Tofu 1.24 kg | Snails 1.62 kg | Meat 1 kg |
|---|---|---|---|---|
| PMFP | kg PM2.5 eq | 8.16 × 10−4 | 1.44 × 10−3 | 2.30 × 10−2 |
| FSP | kg oil eq | 2.43 × 10−1 | 1.19 × 10−1 | 9.15 × 100 |
| FETP | kg 1.4−DCB | 4.58 × 10−2 | 7.89 × 10−3 | 8.57 × 10−1 |
| FEP | kg P eq | 1.77 × 10−4 | 1.24 × 10−4 | 3.23 × 10−3 |
| GWP | kg CO2 eq | 5.28 × 10−1 | 4.85 × 10−1 | 3.13 × 101 |
| HCTP | kg 1.4-DCB | 2.17 × 10−2 | 1.26 × 10−2 | 7.54 × 10−1 |
| HNTP | kg 1.4-DCB | 6.79 × 10−1 | 1.92 × 100 | 1.36 × 101 |
| IRP | kBq Co-60 eq | 3.03 × 10−1 | 3.22 × 10−2 | 7.83 × 10−1 |
| LUP | m2a crop eq | 5.77 × 10−3 | 3.84 × 10−3 | 1.42 × 10−1 |
| METP | kg 1.4-DCB | 5.99 × 10−2 | 1.08 × 10−2 | 1.08 × 100 |
| MEP | kg N eq | 5.34 × 10−4 | 1.85 × 10−3 | 6.49 × 10−1 |
| MSP | kg Cu eq | 3.85 × 10−3 | 2.20 × 10−3 | 1.49 × 10−1 |
| OFHP | kg NOx eq | 1.66 × 10−3 | 1.46 × 10−3 | 3.82 × 10−2 |
| OFTP | kg NOx eq | 1.74 × 10−3 | 1.49 × 10−3 | 3.97 × 10−2 |
| ODP | kg CFC11 eq | 4.79 × 10−7 | 5.64 × 10−6 | 3.84 × 10−4 |
| TAP | kg SO2 eq | 2.08 × 10−3 | 7.88 × 10−3 | 6.01 × 10−2 |
| TETP | kg 1.4-DCB | 4.43 × 100 | 7.54 × 10−1 | 3.75 × 101 |
| WCP | m3 | 1.77 × 10−2 | 1.46 × 10−1 | 3.82 × 100 |
| Item | Unit | Quantity | |
|---|---|---|---|
| Input | |||
| Hulls | kg | 1200 | |
| Straw | kg | 15,000 | |
| Output | |||
| Electricity | kWh | 20,790 | |
| Impact Category | Electricity from Waste | Grid Electricity | Photovoltaic Electricity |
|---|---|---|---|
| PMFP | 1.29 × 10−5 | 4.17 × 10−6 | 7.62 × 10−6 |
| FSP | 4.86 × 10−5 | 3.43 × 10−5 | 2.09 × 10−5 |
| FETP | 2.32 × 10−3 | 2.66 × 10−3 | 1.82 × 10−2 |
| FEP | 4.29 × 10−5 | 1.16 × 10−4 | 9.83 × 10−5 |
| GWP | 2.00 × 10−5 | 1.49 × 10−5 | 9.86 × 10−6 |
| HCTP | 1.43 × 10−3 | 1.87 × 10−3 | 2.38 × 10−3 |
| HNTP | 6.97 × 10−4 | 5.48 × 10−4 | 2.03 × 10−3 |
| IRP | 1.02 × 10−5 | 1.32 × 10−3 | 2.48 × 10−5 |
| LUP | 1.02 × 10−6 | 7.01 × 10−8 | 7.85 × 10−8 |
| METP | 3.19 × 10−3 | 4.37 × 10−3 | 2.85 × 10−2 |
| MEP | 3.21 × 10−5 | 1.65 × 10−4 | 1.09 × 10−5 |
| MSP | 9.02 × 10−9 | 5.85 × 10−9 | 1.22 × 10−8 |
| OFHP | 5.18 × 10−5 | 8.00 × 10−6 | 1.03 × 10−5 |
| OFTP | 6.13 × 10−5 | 9.47 × 10−6 | 1.26 × 10−5 |
| ODP | 7.25 × 10−6 | 2.38 × 10−6 | 7.84 × 10−7 |
| TAP | 1.75 × 10−5 | 6.48 × 10−6 | 1.21 × 10−5 |
| TETP | 3.15 × 10−4 | 2.29 × 10−4 | 2.17 × 10−3 |
| WCP | 6.65 × 10−6 | 2.42 × 10−5 | 1.06 × 10−5 |
| TOTAL | 8.27 × 10−3 | 1.14 × 10−2 | 5.36 × 10−2 |
| Soybean Circular Production | |||
|---|---|---|---|
| Item | Unit | Quantity | |
| Input | |||
| Occupation, arable, non-irrigated | ha | 6 | |
| Sowing | ha | 6 | |
| Soybean seeds, for sowing | kg | 15,000 | |
| Ploughing | ha | 6 | |
| Combine harvesting | ha | 6 | |
| Polyethylene for two bags | kg | 250 | |
| Lorry diesel, 3.5–7.5 metric tons for transport | ka × km | 6000 | |
| Lorry electric, 3.5–7.5 metric tons for transport | ka × km | 3000 | |
| Electricity from waste | kWh | 10,023.75 | |
| Tap water | L | 15,000 | |
| Output | |||
| Soybeans | kg | 15,000 | |
| Straw | kg | 15,000 | |
| Hulls | kg | 1200 | |
| Soymilk circular production | |||
| Item | Unit | Quantity | |
| Input | |||
| Tap water | L | 187,500 | |
| Electricity from waste | kWh | 7053.75 | |
| Photovoltaic electricity | kWh | 3605 | |
| Soybeans | kg | 15,000 | |
| Gas propane | L | 25,000 | |
| Output | |||
| Soymilk | L | 150,000 | |
| Okara (protein food) | kg | 24,000 | |
| Tofu circular production | |||
| Item | Unit | Quantity | |
| Input | |||
| Magnesium chloride | kg | 750 | |
| Electricity from waste | kWh | 3712.5 | |
| Photovoltaic electricity | kWh | 3605 | |
| Polyethylene for packaging | kg | 1750 | |
| Gas propane | L | 3500 | |
| Soymilk | L | 150,000 | |
| Output | |||
| Tofu | kg | 25,000 | |
| Whey from tofu | kg | 3703.7 | |

References
- McLaren, S.J. Life Cycle Assessment (LCA) of food production and processing: An introduction. In Environmental Assessment and Management in the Food Industry. Life Cycle Assessment and Related Approaches, 1st ed.; Sonesson, U., Berlin, J., Ziegler, F., Eds.; Woodhead Publishing: Cambridge, UK, 2010; pp. 37–58. [Google Scholar]
- Notarnicola, B.; Tassielli, G.; Renzulli, P.A. Modeling the Agri-Food Industry with Life Cycle Assessment. In Life Cycle Assessment Handbook: A Guide for Environmentally Sustainable Products; Curran, M.A., Ed.; Wiley Online Books: Cincinnati, OH, USA, 2012; pp. 159–184. [Google Scholar]
- Zehetmeier, M.; Baudracco, J.; Hoffmann, H.; Heißenhuber, A. Does increasing milk yield per cow reduce greenhouse gas emissions? A system approach. Animal 2012, 6, 154–166. [Google Scholar] [CrossRef]
- Hickey, H. World Population to Keep Growing This Century, Hit 11 Billion by 2100. University of Washington. 2014. Available online: https://www.washington.edu/news/2014/09/18/world-population-to-keep-growing-this-century-hit-11-billion-by-2100/ (accessed on 24 April 2023).
- OECD and Food and Agriculture Organization of the United Nations. Meat. In OECD-FAO Agricultural Outlook 2020–2029; OECD: Rome, Italy, 2020; p. 330. [Google Scholar]
- World Wildlife Fund. Available online: https://www.worldwildlife.org/industries/soy (accessed on 24 April 2022).
- Gaonkar, V.; Rosentrater, K.A. Soybean. In Integrated Processing Technologies for Food and Agricultural By-Products, 1st ed.; Pan, Z., Zhang, R., Zicari, S., Eds.; Academic Press: Cambridge, MA, USA, 2019; pp. 73–104. [Google Scholar]
- Ritchie, H.; Roser, M. Soy. Forests-and-Deforestation. 2021. Available online: https://ourworldindata.org/soy/ (accessed on 3 May 2021).
- Tang, J.; Wichers, H.J.; Hettinga, K.A. Heat-induced unfolding facilitates plant protein digestibility during in vitro static infant digestion. Food Chem. 2022, 375, 131878. [Google Scholar] [CrossRef] [PubMed]
- Vagadia, B.H.; Vanga, S.K.; Raghavan, V. Inactivation methods of soybean trypsin inhibitor—A review. Trends Food Sci. Technol. 2017, 64, 115–125. [Google Scholar] [CrossRef]
- Shi, L.; Mu, K.; Arntfield, S.D.; Nickerson, M.T. Changes in levels of enzyme inhibitors during soaking and cooking for pulses available in Canada. J. Food Technol. Res. 2017, 54, 1014–1022. [Google Scholar] [CrossRef] [PubMed]
- Ritchie, H.; Roser, M. Soy. 2021. Available online: https://ourworldindata.org/forests-and-deforestation (accessed on 3 May 2021).
- Ritchie, H.; Roser, M. Meat and Dairy Production. 2017. Available online: https://ourworldindata.org/meat-production (accessed on 3 May 2021).
- FAO. Livestock’s Long Shadow-Enviromental Issues and Option; FAO: Rome, Italy, 2006; Available online: https://www.fao.org/3/a0701e/a0701e.pdf (accessed on 28 April 2022).
- De Vries, M.; De Boer, I.J.M. Comparing environmental impacts for livestock products: A review of life cycle assessments. Livest. Sci. 2010, 128, 1–11. [Google Scholar] [CrossRef]
- Xu, X.; Sharma, P.; Shu, S.; Lin, T.S.; Ciais, P.; Tubiello, F.N.; Smith, P.; Campbell, N.; Jain, A.K. Global greenhouse gas emissions from animal-based foods are twice those of plant-based foods. Nat. Food 2021, 2, 724–732. [Google Scholar] [CrossRef]
- Davis, K.F.; Yu, K.; Herrero, M.; Havlik, P.; Carr, J.A.; D’Odorico, P. Historical trade-offs of livestock’s environmental impacts. IJERD 2015, 10, 12. [Google Scholar] [CrossRef]
- Opio, C.; Gerber, P.; Mottet, A.; Falcucci, A.; Tempio, G.; MacLeod, M.; Vellinga, T.; Henderson, B.; Steinfeld, H. Greenhouse Gas Emissions from Ruminant Supply Chains—A Global Life Cycle Assessment; FAO: Rome, Italy, 2013. [Google Scholar]
- FAO. Global Livestock Environmental Assessment Model (GLEAM). Available online: https://www.fao.org/gleam/results/en/ (accessed on 29 April 2022).
- Grossi, G.; Goglio, P.; Vitali, A.; .Williams, A.G. Livestock and climate change: Impact of livestock on climate and mitigation strategies. J. Anim. 2019, 9, 69–76. [Google Scholar] [CrossRef] [PubMed]
- Ritchie, H. Half of the World’s Habitable Land Is Used for Agriculture. 2019. Available online: https://ourworldindata.org/global-land-for-agriculture (accessed on 8 April 2022).
- Cheng, M.; McCarl, B.; Fei, C. Climate Change and Livestock Production: A Literature Review. Atmosphere 2022, 13, 140. [Google Scholar] [CrossRef]
- Borges, M. The 22-Day Revolution: The Plant-Based Programme that Will Transform Your Body, Reset Your Habits, and Change Your Life, 1st ed.; Celebra: New York, NY, USA, 2015; p. 333. [Google Scholar]
- UNDP. Rethinking the Food We Eat. 2020. Available online: https://www.undp.org/blog/rethinking-food-we-eat (accessed on 30 April 2022).
- Carlsson-Kanyama, A. Climate change and dietary choices—How can emissions of greenhouse gases from food consumption be reduced? Food Policy 1998, 23, 277–293. [Google Scholar] [CrossRef]
- Pimentel, D.; Pimentel, M. Sustainability of meat-based and plant-based diets and the environment. Am. J. Clin. Nutr. 2003, 78, 660S–663S. [Google Scholar] [CrossRef]
- Reijnders, L.; Soret, S. Quantification of the environmental impact of different dietary protein choices. Am. J. Clin. Nutr. 2003, 78, 664S–668S. [Google Scholar] [CrossRef]
- Eisen, M.B.; Brown, P.O. Rapid global phaseout of animal agriculture has the potential to stabilize greenhouse gas levels for 30 years and offset 68 percent of CO2 emissions this century. PLoS Clim. 2022, 1, e0000010. [Google Scholar] [CrossRef]
- Baroni, L.; Cenci, L.; Tettamanti, M.; Berati, M. Evaluating the environmental impact of various dietary patterns combined with different food production systems. Eur. J. Clin. Nutr. 2007, 61, 279–286. [Google Scholar] [CrossRef] [PubMed]
- Johnson, L.A.; Myers, D.J. Chapter 21—Industrial Uses for Soybeans. In Practical Handbook of Soybean Processing and Utilization, 1st ed.; Erickson, D.R., Ed.; Elsevier: Amsterdam, The Netherlands, 1995; pp. 380–427. [Google Scholar]
- Ting, C.C.; Chen, C.C. Viscosity and working efficiency analysis of soybean oil-based bio-lubricants. Measurement 2011, 44, 1337–1341. [Google Scholar] [CrossRef]
- Koc, A.B.; Abdullah, M.; Fereidouni, M. Soybeans processing for biodiesel production. In Soybean-Application and Technology; Ng, T.-B., Ed.; InTechOpen Publisher: Rijeka, Croatia, 2011; pp. 19–32. [Google Scholar]
- Schmitz, J.F.; Sevim Erhan, Z.; Sharma, B.K.; Johnson, L.A.; Myers, D.J. 17—Biobased Products from Soybeans. In Soybeans: Chemistry, Production, Processing, and Utilization, 1st ed.; Johnson, L.A., White, P.J., Galloway, R., Eds.; Academic Press and AOCS Press: Urbana, IL, USA, 2008; pp. 539–612. [Google Scholar]
- Brentin, R.P. Soy-Based Chemicals and Materials: Growing the Value Chain. ACS 2014, 1178, 414. [Google Scholar]
- Bergmann, J.C.; Tupinambá, D.D.; Costa, O.Y.A.; Almeida, J.R.M.; Barreto, C.C.; Quirino, B.F. Biodiesel production in Brazil and alternative biomass feedstocks. Renew. Sustain. Energy Rev. 2013, 21, 411–420. [Google Scholar] [CrossRef]
- Rainforest Foundation Norway, Oslo, Norway. 2020. Available online: https://www.regnskog.no/en/news/biofuels-add-fuel-to-forest-fires (accessed on 20 August 2022).
- Jagger, A. Biofuels for transport in 2050. Biofuels Bioprod. Biorefining 2011, 5, 481–485. [Google Scholar] [CrossRef]
- Pradhan, A.; Shrestha, D.S.; Van Gerpen, J.; McAloon, A.; Yee, W.; Haas, M.; Duffield, J.A. Reassessment of Life Cycle Greenhouse Gas Emissions for Soybean Biodiesel. Trans. ASABE 2012, 55, 2257–2264. [Google Scholar] [CrossRef]
- Huo, H.; Wang, M.; Bloyd, C.; Putsche, V. Life-Cycle Assessment of Energy Use and Greenhouse Gas Emissions of Soybean-Derived Biodiesel and Renewable Fuels. Environ. Sci. Technol. 2009, 43, 750–756. [Google Scholar] [CrossRef]
- Campbell, A.; Doswald, N. The Impacts of Biofuel Production on Biodiversity: A Review of the Current Literature; UNEP-WCMC: Cambridge, UK, 2009. [Google Scholar]
- Gao, Y.; Skutsch, M.; Masera, O.; Pacheco, P. A Global Analysis of Deforestation Due to Biofuel Development; CIFOR: Bogor, Indonesia, 2011. [Google Scholar]
- Dalena, F.; Senatore, A.; Tursi, A.; Basile, A. Bioenergy production from second- and third-generation feedstocks. In Bioenergy Systems for the Future: Prospects for Biofuels and Biohydrogen, 1st ed.; Woodhead Publishing: Duxford, UK, 2017; pp. 559–599. [Google Scholar]
- Hassan, S.-M. Soybean, Nutrition and Health. In Soybean-Bio-Active Compounds; El-Shemy, H.A., Ed.; InTech: Rijeka, Croatia, 2013; p. 558. [Google Scholar]
- Murooka, Y.; Yamshita, M. Traditional healthful fermented products of Japan. J. Ind. Microbiol. Biotechnol. 2008, 35, 791. [Google Scholar] [CrossRef]
- Chen, K.-I.; Erh, M.-H.; Su, N.-W.; Liu, W.-H.; Chou, C.-C.; Cheng, K.-C. Soyfoods and soybean products: From traditional use to modern applications. Appl. Microbiol. Biotechnol. 2012, 96, 9–22. [Google Scholar] [CrossRef]
- Khosravi, A.; Razavi, S.H. Therapeutic effects of polyphenols in fermented soybean and black soybean products. J. Funct. Foods 2021, 81, 104467. [Google Scholar] [CrossRef]
- Zhang, Q.; Wang, C.; Li, B.; Li, L.; Lin, D.; Chen, H.; Liu, Y.; Li, S.; Qin, W.; Liu, J.; et al. Research progress in tofu processing: From raw materials to processing conditions. Food Sci. Nutr. 2018, 58, 1448–1467. [Google Scholar] [CrossRef] [PubMed]
- Grand View Research. 2015–2017. Available online: https://www.grandviewresearch.com/industry-analysis/tofu-market (accessed on 30 March 2023).
- Godfray, C.; Aveyard, P.; Garnett, T.; Hall, J.; Key, T.; Lorimer, J.; Pierrehumbert, R.; Scarborough, P.; Springmann, M.; Jebb, S. Meat consumption, health, and the environment. Science 2018, 361, 5324. [Google Scholar] [CrossRef]
- Jiménez-Rosado, M.; Bouroudian, E.; Perez-Puyana, V.; Guerrero, A.; Romero, A. Evaluation of different strengthening methods in the mechanical and functional properties of soy protein-based bioplastics. J. Clean. Prod. 2020, 262, 121517. [Google Scholar] [CrossRef]
- Chan, R.; Lim, L.-T.; Barbut, S.; Marcone, M.F. Extrusion and Characterization of Soy Protein Film Incorporated with Soy Cellulose Microfibers. Int. Polym. Process. 2014, 29, 467–476. [Google Scholar] [CrossRef]
- Muhammad, A.; Rashidi, A.R.; Roslan, A.; Idris, S.A. Development of bio based plastic materials for packaging from soybeans waste. AIP Conf. Proc. 2017, 1885, 020230. [Google Scholar]
- Clarkson, T.B. Soy, Soy Phytoestrogens and Cardiovascular Disease. J. Nutr. 2002, 132, 566S–569S. [Google Scholar] [CrossRef]
- Villanueva, M.J.; Yokoyama, W.H.; Hong, Y.J.; Barttley, G.E.; Rupérez, P. Effect of high-fat diets supplemented with okara soybean by-product on lipid profiles of plasma, liver and faeces in Syrian hamsters. Food Chem. 2011, 124, 72–79. [Google Scholar] [CrossRef]
- Préstamo, G.; Rupérez, P.; Espinosa-Martos, I.; Villaneva, M.J.; Lasunción, M.A. The effects of okara on rat growth, cecal fermentation, and serum lipids. Eur. Food Res. Technol. 2007, 225, 925–928. [Google Scholar] [CrossRef]
- Bedani, R.; Rossi, E.A.; Cavallini, D.C.U.; Pinto, R.A.; Vendramini, R.C.; Augusto, E.M.; Abdalla, D.S.P.; Saad, S.M.I. Influence of daily consumption of synbiotic soy-based product supplemented with okara soybean by-product on risk factors for cardiovascular diseases. Food Res. Int. 2015, 73, 142–148. [Google Scholar] [CrossRef]
- Tigusto. 2019. Available online: https://www.tigusto.ch/ (accessed on 14 July 2022).
- Yellow Pages. Available online: https://yellowpages.swiss/location.cfm?key=1711877&company=tigusto-SA&art=HRB (accessed on 17 April 2023).
- Rodale Institute. 2022. Available online: https://rodaleinstitute.org (accessed on 19 July 2022).
- Bio-Inspecta. 2020. Available online: https://www.bio-inspecta.ch/it/home (accessed on 14 July 2022).
- Iyyanki, V.; Manickam, M.; Manickam, V. Chapter Five—Life Cycle Assessment. In Environmental Management-Science and Engineering for Industry; Elsevier: Cambridge, MA, USA, 2017; pp. 57–75. [Google Scholar]
- ISO 14040/14044; Environmental Management—Life Cycle Assessment—Requirements and Guidelines, 1st ed. International Organization for Standardization, ISO Central Secretariat: Geneva, Switzerland, 2006; pp. 1–46.
- European Commission. European Platform on Life Cycle Assessment. Available online: https://eplca.jrc.ec.europa.eu/lifecycleassessment.html (accessed on 22 August 2022).
- Wernet, G.; Bauer, C.; Steubing, B.; Reinhard, J.; Moreno-Ruiz, E.; Weidema, B. The ecoinvent database version 3 (part I): Overview and methodology. Int. J. Life Cycle Assess. 2016, 21, 1218–1230. [Google Scholar] [CrossRef]
- LCA. Available online: https://consequential-lca.org/glossary/ (accessed on 18 April 2023).
- Szargut, J.; Morris, D.R.; Steward, F.R. Exergy Analysis of Thermal, Chemical, and Metallurgical Processes, 1st ed.; Hemisphere Publishing Corporation: New York, NY, USA, 1988; p. 332. [Google Scholar]
- Szargut, J. Chemical exergies of the elements. Appl. Energy 1989, 32, 269–286. [Google Scholar] [CrossRef]
- Huijbregts, M.A.J.; Steinmann, Z.J.N.; Elshout, P.M.F.; Stam, G.; Verones, F.; Vieira, M.; Ziip, M.; Hollander, A.; Van Zelm, R. ReCiPe2016: A harmonised life cycle impact assessment method at midpoint and endpoint level. Int. J. Life Cycle Assess. 2017, 22, 138–147. [Google Scholar] [CrossRef]
- Goedkoop, M.J.; Heijungs, R.; Huijbregts, M.A.J.; De Schryver, A.; Struijs, J.; Van Zelm, R. ReCiPE 2008: A Life Cycle Impact Assessment Method which Comprises Harmonised Category Indicators at the Midpoint and the Endpoint Level, 1st ed.; Report I; Ministerie van Volkshuisvesting, Ruimtelijke Ordening en Milieu: The Hague, The Netherlands, 2008; Available online: https://web.universiteitleiden.nl/cml/ssp/publications/recipe_characterisation.pdf (accessed on 18 April 2023).
- Ghisellini, P.; Cialani, C.; Ulgiati, S. A review on circular economy: The expected transition to a balanced interplay of environmental and economic systems. J. Clean. Prod. 2016, 114, 11–32. [Google Scholar] [CrossRef]
- Parajuli, R.; Løkke, S.; Østergaard, P.A.; Knudsen, M.T.; Schmidt, J.H.; Dalgaard, T. Life Cycle Assessment of district heat production in a straw fired CHP plant. Biomass Bioenergy 2014, 68, 115–134. [Google Scholar] [CrossRef]
- Buonocore, E.; Franzese, P.; Ulgiati, S. Assessing the environmental performance and sustainability of bioenergy production in Sweden: A life cycle assessment perspective. Energy 2012, 37, 69–78. [Google Scholar] [CrossRef]
- Mellino, S.; Protano, G.; Buonocore, E.; De Angelis, G.; Liu, G.; Xu, L.; Ulgiati, S. Alternative Options for Sewage Sludge Treatment and Process Improvement Through Circular Patterns: LCA-based Case Study and Scenarios. J. Environ. Account. Manag. 2015, 3, 77–85. [Google Scholar] [CrossRef]
- Buonocore, E.; Mellino, S.; De Angelis, G.; Liu, G.; Ulgiati, S. Life cycle assessment indicators of urban wastewater and sewage sludge treatment. Ecol. Ind. 2018, 94, 13–23. [Google Scholar] [CrossRef]
- Velenturf, A.P.M.; Purnell, P. Principles for a sustainable circular economy. Sustain. Prod. Consum. 2021, 27, 1437–1457. [Google Scholar] [CrossRef]
- Winans, K.; Kendall, A.; Deng, H. The history and current applications of the circular economy concept. Renew. Sustain. Energy Rev. 2017, 68, 825–833. [Google Scholar] [CrossRef]
- Ghisellini, P.; Santagata, R.; Zucaro, A.; Ulgiat, S. Circular patterns of waste prevention and recovery. E3S Web Conf. 2019, 119, 18. [Google Scholar] [CrossRef]
- Ghisellini, P.; Ulgiati, S. Circular economy transition in Italy. Achievements, perspectives and constraints. J. Clean. Prod. 2019, 243, 118360. [Google Scholar] [CrossRef]
- Santagata, R.; Ripa, M.; Genovese, A.; Ulgiati, S. Food waste recovery pathways: Challenges and opportunities for an emerging bio-based circular economy. A systematic review and an assessment. J. Clean. Prod. 2020, 286, 125490. [Google Scholar] [CrossRef]
- Li-wei, Z.; Til, F.; Jirko, H.; Christa, H.; Reiner, D. Comparison of energy consumption and economic performance of organic and conventional soybean production—A case study from Jilin Province, China. J. Integr. Agric. 2015, 14, 1561–1572. [Google Scholar]
- Stranks, S.D.; Eperon, G.E.; Grancini, G.; Menelaou, C.; Alcocer, M.J.P.; Leijtens, T.; Herz, L.M.; Petrozza, A.; Snaith, H.J. Electron-Hole Diffusion Lengths Exceeding 1 Micrometer in an Organometal Trihalide Perovskite Absorber. Science 2013, 342, 341–344. [Google Scholar] [CrossRef]
- Gerbens-Leenes, P.W.; Mekonnen, M.M.; Hoekstra, A.Y. The water footprint of poultry, pork and beef: A comparative study in different countries and production systems. Water Resour. Ind. 2013, 1–2, 25–36. [Google Scholar] [CrossRef]
- De Vries, M.D.; Van Middelaar, C.E.; De Boer, I.J.M. Comparing environmental impacts of beef production systems: A review of life cycle assessments. Livest. Sci. 2015, 178, 279–288. [Google Scholar] [CrossRef]
- Asem-Hiablie, S.; Battagliese, T.; Stackhouse-Lawson, K.R.; Rotz, C.A. A life cycle assessment of the environmental impacts of a beef system in the USA. Int. J. Life Cycle Assess. 2018, 24, 441–455. [Google Scholar] [CrossRef]
- Wang, X.; Chen, Y.; Sui, P.; Gao, W.; Qin, F.; Zhang, J.; Wu, X. Emergy analysis of grain production systems on large-scale farms in the North China Plain based on LCA. Agric. Syst. 2014, 128, 66–78. [Google Scholar] [CrossRef]
- Soheilifard, F.; Kouchaki-Penchah, H. Assessing environmental burdens of sugar beet production in East Azerbaijan province of I. R. Iran based on farms size levels. Int. J. Farm. allied Sci. 2015, 4, 489–495. [Google Scholar]
- Presumido, P.H.; Sousa, F.; Gonçalves, A.; Bosco, T.C.D.; Feliciano, M. Environmental Impacts of the Beef Production Chain in the Northeast of Portugal Using Life Cycle Assessment. Agriculture 2018, 8, 165. [Google Scholar] [CrossRef]
- Gerber, P.J.; Mottet, A.; Opio, C.I.; Falcucci, A.; Teillard, F. Environmental impacts of beef production: Review of challenges and perspectives for durability. Meat Sci. 2015, 109, 2–12. [Google Scholar] [CrossRef]
- Cerri, C.C.; Moreira, C.S.; Alves, P.A.; Raucci, G.S.; de Almeida Castigioni, B.; Mello, F.F.C.; Cerri, D.G.P.; Cerri, C.E.P. Assessing the carbon footprint of beef cattle in Brazil: A case study with 22 farms in the State of Mato Grosso. J. Clean. Prod. 2016, 112, 2593–2600. [Google Scholar] [CrossRef]
- Li, B.; Qiao, M.; Lu, F. Composition, Nutrition, and Utilization of Okara (Soybean Residue). Food Rev. Int. 2011, 28, 231–252. [Google Scholar] [CrossRef]
- Martins Borges, M.; Vicente, D.; Trombete, F.M.; Ana Karoline Ferreira Ignácio Câmara, A.K. Edible insects as a sustainable alternative to food products: An insight into quality aspects of reformulated bakery and meat products. Curr. Opin. Food Sci. 2022, 46, 100864. [Google Scholar] [CrossRef]
- Michel, P.; Begho, T. Paying for sustainable food choices: The role of environmental considerations in consumer valuation of insect-based foods. Food Qual. Pref. 2023, 106, 104816. [Google Scholar] [CrossRef]
- Napolitano, G.; Venditti, P.; Agnisola, C.; Quartucci, S.; Fasciolo, G.; Muscari Tomajoli, M.T.; Geremia, E.; Catone, C.M.; Ulgiati, S. Towards sustainable aquaculture systems: Biological and environmental impact of replacing fishmeal with Arthrospira platensis (Nordstedt) (spirulina). J. Clean. Prod. 2022, 374, 133978. [Google Scholar] [CrossRef]
- Dueñas-Ocampo, S.; Eichhorst, W.; Newton, P. Plant-based and cultivated meat in the United States: A review and research agenda through the lens of socio-technical transitions. J. Clean. Product. 2023, 405, 136999. [Google Scholar] [CrossRef]
- Good Food Institute. Available online: https://gfi.org/science/the-science-of-cultivated-meat/ (accessed on 18 April 2023).
- Science Focus. 2022. Available online: https://www.sciencefocus.com/science/what-is-lab-grown-meat-a-scientist-explains-the-taste-production-and-safety-of-artificial-foods/ (accessed on 18 April 2023).
- Zucaro, A.; Forte, A.; De Vico, G.; Fierro, A. Environmental loading of Italian semi-intensive snail farming system evaluated by means of life cycle assessment. J. Clean. Prod. 2016, 125, 56–67. [Google Scholar] [CrossRef]
- USDA 2015. Available online: https://fdc.nal.usda.gov/fdc-app.html#/food-details/172475/nutrients (accessed on 28 March 2023).
- USDA. 2018. Available online: https://www.nal.usda.gov/sites/default/files/page-files/iron.pdf (accessed on 25 March 2023).
- Nkansah, M.; Agyei, E.A.; Opoku, F. Mineral and proximate composition of the meat and shell of three snail species. Heliyon 2021, 7, e08149. [Google Scholar] [CrossRef]
- USDA 2020. Available online: https://fdc.nal.usda.gov/fdc-app.html#/food-details/1097542/nutrients (accessed on 20 January 2023).
- USDA 2019. Available online: https://fdc.nal.usda.gov/fdc-app.html#/food-details/174272/nutrients (accessed on 7 February 2023).
- Cinea. 2022. Available online: https://cinea.ec.europa.eu/news-events/news/using-algae-better-solar-energy-performance-2022-10-19_en (accessed on 15 February 2023).
- Billen, P.; Leccisi, E.; Dastidar, S.; Li, S.; Lobaton, L.; Spatari, S.; Fafarman, A.T.; Fthenakis, V.M.; Baxter, J.B. Comparative evaluation of lead emissions and toxicity potential in the life cycle of lead halide perovskite photovoltaics. Energy 2019, 166, 1089–1096. [Google Scholar] [CrossRef]
- Richi, E.B.; Baumer, B.; Conrad, B.; Darioli, R.; Schmid, A.; Keller, U. Health Risks Associated with Meat Consumption: A Review of Epidemiological Studies. Int. J. Vitam. Nutr. Res. 2015, 85, 70–78. [Google Scholar] [CrossRef] [PubMed]
- Eze, N.M.; Okwume, U.G.; Eseadi, C.; Udenta, E.A.; Onyeke, N.G.; Ugwu, E.N.; Akubue, B.N.; Njoku, H.A.; Ezeanwu, A.B. Acceptability and consumption of tofu as a meat alternative among secondary school boarders in Enugu State, Nigeria. Med. Baltim. 2018, 97, e13155. [Google Scholar] [CrossRef]
- D’Innocenzo, S.; Biagi, C.; Lanari, M. Obesity and the Mediterranean Diet: A Review of Evidence of the Role and Sustainability of the Mediterranean Diet. Nutrients 2019, 11, 1306. [Google Scholar] [CrossRef] [PubMed]
- Zheng, L.; Regenstein, J.M.; Teng, F.; Li, Y. Tofu products: A review of their raw materials, processing conditions, and packaging. Compr. Rev. Food Sci. Food Saf. 2020, 19, 3683–3714. [Google Scholar] [CrossRef]
- Chua, J.Y.; Liu, S.Q. Soy whey: More than just wastewater from tofu and soy protein isolate industry. Trends Food Sci. Technol. 2019, 91, 24–32. [Google Scholar] [CrossRef]
- Engineering ToolBox. Fuels—Higher and Lower Calorific Values. 2003. Available online: https://www.engineeringtoolbox.com/fuels-higher-calorific-values-d_169.html (accessed on 30 March 2023).

| Agricultural Phase | |||||||
|---|---|---|---|---|---|---|---|
| Unit Exergy of Harvested Soybeans | Unit Exergy of Straw | Exergy of Co-Products | |||||
| Component | J/kg | Component | J/kg | Co-Products of Phase | Amount (kg) | Exergy (J) | Percentage (%) |
| Carbs | 1.09 × 107 | Carbs | 1.12 × 107 | Soybeans | 16,200 | 5.10 × 1011 | 70.00 |
| Fat | 9.02 × 106 | Fat | 1.63 × 106 | Straw | 15,000 | 2.21 × 1011 | 30.00 |
| Proteins | 1.15 × 107 | Proteins | 1.90 × 106 | ||||
| Water | n.a. | Ash | n.a. | ||||
| Soybeans exergy | 3.15 × 107 | Straw exergy | 1.48 × 107 | Total exergy | 7.31 × 1011 | 100.00 | |
| De-hulling phase | |||||||
| Unit exergy of hulls | Unit exergy of de-hulled soybeans | Exergy of co-products | |||||
| Component | J/kg | Component | J/kg | Co-Products of Phase | Amount (kg) | Exergy (J) | Percentage (%) |
| Carbs | 5.92 × 106 | Carbs | 1.12 × 107 | De-hulled soybeans | 15,000 | 3.33 × 1011 | 97.00 |
| Fat | 6.29 × 105 | Fat | 8.39 × 106 | Hulls | 1200 | 1.11 × 1010 | 3.00 |
| Proteins | 2.72 × 106 | Proteins | 8.82 × 106 | ||||
| Water | n.a. | Ash | n.a. | ||||
| Hulls exergy | 9.27 × 106 | De-hulled soybeans exergy | 2.22 × 106 | Total exergy | 3.44 × 1011 | 100.00 | |
| Soy milk production phase | |||||||
| Unit exergy of soymilk | Unit exergy of okara | Exergy of co-products | |||||
| Component | J/kg | Component | J/kg | Co-Products of Phase | Amount (kg) | Exergy (J) | Percentage (%) |
| Carbs | 1.33 × 106 | Carbs | 2.04 × 106 | Soymilk | 150,000 | 3.33 × 1011 | 74.00 |
| Fat | 7.97 × 105 | Fat | 7.26 × 105 | Okara | 24,000 | 8.71 × 1010 | 26.00 |
| Proteins | 7.10 × 105 | Proteins | 8.62 × 105 | ||||
| Water | n.a. | Ash | n.a. | ||||
| Soymilk exergy | 1.64 × 106 | Okara exergy | 3.63 × 106 | Total exergy | 7.31 × 1011 | 100.00 | |
| Tofu production phase | |||||||
| Unit exergy of soy permeate (whey) | Unit exergy of tofu | Exergy of co-products | |||||
| Component | J/kg | Component | J/kg | Co-Products of Phase | Amount (kg) | Exergy (J) | Percentage (%) |
| Carbs | 1.42 × 105 | Carbs | 2.50 × 107 | Soy permeate (whey) | 3704 | 9.98 × 108 | 0.01 |
| Fat | 4.20 × 104 | Fat | 2.77 × 108 | Tofu | 25,000 | 1.67 × 1013 | 99.99 |
| Proteins | 8.57 × 104 | Proteins | 3.67 × 108 | ||||
| Water | n.a. | Ash | n.a. | ||||
| Whey exergy | 2.70 × 105 | Tofu exergy | 6.69 × 108 | Total exergy | 1.67 × 1013 | 100.00 | |
| Impact Category | Label | Unit |
|---|---|---|
| Fine particulate matter formation | PMFP | kg PM2.5 eq |
| Fossil resource scarcity | FSP | kg oil eq |
| Freshwater ecotoxicity | FETP | kg 1.4-DCB |
| Freshwater eutrophication | FEP | kg P eq |
| Global warming | GWP | kg CO2 eq |
| Human carcinogenic toxicity | HCTP | kg 1.4-DCB |
| Human non-carcinogenic toxicity | HNTP | kg 1.4-DCB |
| Ionizing radiation | IRP | kBq Co-60 eq |
| Land use | LUP | m2a crop eq |
| Marine ecotoxicity | METP | kg 1.4-DCB |
| Marine eutrophication | MEP | kg N eq |
| Mineral resource scarcity | MSP | kg Cu eq |
| Ozone formation, Human health | OFHP | kg NOx eq |
| Ozone formation, Terrestrial ecosystems | OFTP | kg NOx eq |
| Stratospheric ozone depletion | ODP | kg CFC11 eq |
| Terrestrial acidification | TAP | kg SO2 eq |
| Terrestrial ecotoxicity | TETP | kg 1.4-DCB |
| Water consumption | WCP | m3 |
| Impact Category | Reference Unit | Tofu Organic Production |
|---|---|---|
| PMFP | kg PM2.5 eq | 1.64 × 101 |
| FSP | kg oil eq | 4.90 × 103 |
| FETP | kg 1.4-DCB | 9.23 × 102 |
| FEP | kg P eq | 3.56 × 100 |
| GWP | kg CO2 eq | 1.06 × 104 |
| HCTP | kg 1.4-DCB | 4.37 × 102 |
| HNTP | kg 1.4-DCB | 1.37 × 104 |
| IRP | kBq Co-60 eq | 6.11 × 103 |
| LUP | m2a crop eq | 1.16 × 102 |
| METP | kg 1.4-DCB | 1.21 × 103 |
| MEP | kg N eq | 1.08 × 101 |
| MSP | kg Cu eq | 7.75 × 101 |
| OFHP | kg NOx eq | 3.34 × 101 |
| OFTP | kg NOx eq | 3.50 × 101 |
| ODP | kg CFC11 eq | 9.66 × 10−3 |
| TAP | kg SO2 eq | 4.19 × 101 |
| TETP | kg 1.4-DCB | 8.92 × 104 |
| WCP | m3 | 3.57 × 102 |
| Impact Category | Reference Unit | Soybean Production (1 kg) | Soy Milk Production (1 L) | Tofu Production (1 kg) |
|---|---|---|---|---|
| PMFP | kg PM2.5 eq | 6.04 × 10−4 | 5.34 × 10−5 | 6.58 × 10−4 |
| FSP | kg oil eq | 8.52 × 10−2 | 7.47 × 10−3 | 1.96 × 10−1 |
| FETP | kg 1.4-DCB | 2.08 × 10−2 | 2.46 × 10−3 | 3.69 × 10−2 |
| FEP | kg P eq | 9.63 × 10−5 | 1.03 × 10−3 | 1.42 × 10−4 |
| GWP | kg CO2 eq | 2.94 × 10−1 | 2.60 × 10−2 | 4.26 × 10−1 |
| HCTP | kg 1.4-DCB | 1.13 × 10−2 | 1.16 × 10−3 | 1.75 × 10−2 |
| HNTP | kg 1.4-DCB | 3.73 × 10−1 | 4.02 × 10−2 | 5.48 × 10−1 |
| IRP | kBq Co-60 eq | 1.24 × 10−1 | 1.57 × 10−2 | 2.45 × 10−1 |
| LUP | m2a crop eq | 8.90 × 10−3 | 6.82 × 10−4 | 4.65 × 10−3 |
| METP | kg 1.4-DCB | 2.68 × 10−2 | 3.19 × 10−3 | 4.83 × 10−2 |
| MEP | kg N eq | 3.65 × 10−4 | 3.61 × 10−5 | 4.31 × 10−4 |
| MSP | kg Cu eq | 2.64 × 10−3 | 2.60 × 10−4 | 3.10 × 10−3 |
| OFHP | kg NOx eq | 1.62 × 10−3 | 1.30 × 10−4 | 1.34 × 10−3 |
| OFTP | kg NOx eq | 1.66 × 10−3 | 1.33 × 10−4 | 1.40 × 10−3 |
| ODP | kg CFC11 eq | 6.45 × 10−7 | 5.11 × 10−8 | 3.86 × 10−7 |
| TAP | kg SO2 eq | 1.37 × 10−3 | 1.24 × 10−4 | 1.68 × 10−3 |
| TETP | kg 1.4-DCB | 2.09 × 100 | 2.43 × 10−1 | 3.57 × 10−7 |
| WCP | m3 | 5.51 × 10−3 | 1.50 × 10−3 | 1.43 × 10−2 |
| Impact Category | Reference Unit | Straw (1 kg) | Hulls (1 kg) | Okara (1 kg) | Whey (1 L) |
|---|---|---|---|---|---|
| PMFP | kg PM2.5 eq | 4.56 × 10−4 | 2.33 × 10−4 | 1.17 × 10−4 | 4.44 × 10−6 |
| FSP | kg oil eq | 6.61 × 10−2 | 3.29 × 10−2 | 1.64 × 10−2 | 1.33 × 10−3 |
| FETP | kg 1.4-DCB | 3.95 × 10−3 | 8.06 × 10−3 | 5.40 × 10−3 | 2.49 × 10−4 |
| FEP | kg P eq | 3.86 × 10−5 | 3.72 × 10−5 | 2.26 × 10−5 | 9.62 × 10−7 |
| GWP | kg CO2 eq | 2.22 × 10−1 | 1.14 × 10−1 | 5.71 × 10−2 | 2.88 × 10−3 |
| HCTP | kg 1.4-DCB | 5.51 × 10−3 | 4.37 × 10−3 | 2.55 × 10−3 | 1.18 × 10−4 |
| HNTP | kg 1.4-DCB | 1.44 × 10−1 | 1.44 × 10−1 | 8.82 × 10−2 | 3.70 × 10−3 |
| IRP | kBq Co-60 eq | 6.77 × 10−3 | 4.80 × 10−2 | 3.44 × 10−2 | 1.65 × 10−3 |
| LUP | m2a crop eq | 8.73 × 10−3 | 3.44 × 10−3 | 1.50 × 10−3 | 3.14 × 10−5 |
| METP | kg 1.4-DCB | 4.57 × 10−3 | 1.04 × 10−2 | 7.01 × 10−3 | 3.26 × 10−4 |
| MEP | kg N eq | 2.05 × 10−4 | 1.41 × 10−4 | 7.93 × 10−5 | 2.91 × 10−6 |
| MSP | kg Cu eq | 1.50 × 10−3 | 1.02 × 10−3 | 5.71 × 10−4 | 2.10 × 10−5 |
| OFHP | kg NOx eq | 1.48 × 10−3 | 6.26 × 10−4 | 2.85 × 10−4 | 9.03 × 10−6 |
| OFTP | kg NOx eq | 1.51 × 10−3 | 6.41 × 10−4 | 2.93 × 10−4 | 9.46 × 10−6 |
| ODP | kg CFC11 eq | 6.02 × 10−7 | 2.49 × 10−7 | 1.12 × 10−7 | 2.61 × 10−9 |
| TAP | kg SO2 eq | 9.93 × 10−4 | 5.31 × 10−4 | 2.72 × 10−4 | 1.13 × 10−5 |
| TETP | kg 1.4-DCB | 4.53 × 10−1 | 8.06 × 10−1 | 5.33 × 10−1 | 2.41 × 10−2 |
| WCP | m3 | 2.46 × 10−3 | 2.13 × 10−3 | 3.30 × 10−3 | 9.65 × 10−5 |
| Impact Category | Reference Unit | Tigusto Organic Tofu | Conventional Tofu |
|---|---|---|---|
| PMFP | kg PM2.5 eq | 1.64 × 101 | 2.50 × 101 |
| FSP | kg oil eq | 4.90 × 103 | 5.08 × 103 |
| FETP | kg 1.4-DCB | 9.23 × 102 | 4.50 × 102 |
| FEP | kg P eq | 3.56 × 100 | 4.61 × 100 |
| GWP | kg CO2 eq | 1.06 × 104 | 1.49 × 104 |
| HCTP | kg 1.4-DCB | 4.37 × 102 | 4.67 × 102 |
| HNTP | kg 1.4-DCB | 1.37 × 104 | 1.43 × 104 |
| IRP | kBq Co-60 eq | 6.11 × 103 | 1.39 × 104 |
| LUP | m2a crop eq | 1.16 × 102 | 1.53 × 102 |
| METP | kg 1.4-DCB | 1.21 × 103 | 4.51 × 102 |
| MEP | kg N eq | 1.08 × 101 | 2.18 × 101 |
| MSP | kg Cu eq | 7.75 × 101 | 7.09 × 101 |
| OFHP | kg NOx eq | 3.34 × 101 | 3.85 × 101 |
| OFTP | kg NOx eq | 3.50 × 101 | 3.99 × 101 |
| ODP | kg CFC11 eq | 9.66 × 10−3 | 1.15 × 10−1 |
| TAP | kg SO2 eq | 4.19 × 101 | 9.23 × 101 |
| TETP | kg 1.4-DCB | 8.92 × 104 | 2.04 × 104 |
| WCP | m3 | 3.57 × 102 | 4.66 × 103 |
| Impact Category | Tofu 1.24 kg | Snails 1.62 kg | Meat 1 kg |
|---|---|---|---|
| PMFP | 3.19 × 10−5 | 5.62 × 10−5 | 8.97 × 10−4 |
| FSP | 2.48 × 10−4 | 1.21 × 10−4 | 9.33 × 10−3 |
| FETP | 3.73 × 10−2 | 6.43 × 10−3 | 6.98 × 10−1 |
| FEP | 2.72 × 10−4 | 1.91 × 10−4 | 4.97 × 10−3 |
| GWP | 6.61 × 10−5 | 6.07 × 10−5 | 3.92 × 10−3 |
| HCTP | 7.83 × 10−3 | 4.55 × 10−3 | 2.72 × 10−1 |
| HNTP | 4.56 × 10−3 | 1.29 × 10−2 | 9.16 × 10−2 |
| IRP | 6.31 × 10−4 | 6.71 × 10−5 | 1.63 × 10−3 |
| LUP | 9.35 × 10−7 | 6.22 × 10−7 | 2.29 × 10−5 |
| METP | 5.80 × 10−2 | 1.04 × 10−2 | 1.05 × 100 |
| MEP | 1.16 × 10−4 | 4.01 × 10−4 | 1.41 × 10−1 |
| MSP | 3.20 × 10−8 | 1.84 × 10−8 | 1.24 × 10−6 |
| OFHP | 8.05 × 10−5 | 7.08 × 10−5 | 1.86 × 10−3 |
| OFTP | 9.77 × 10−5 | 8.41 × 10−5 | 2.23 × 10−3 |
| ODP | 8.00 × 10−6 | 9.41 × 10−5 | 6.41 × 10−3 |
| TAP | 5.07 × 10−5 | 1.92 × 10−4 | 1.47 × 10−3 |
| TETP | 4.27 × 10−3 | 7.28 × 10−4 | 3.62 × 10−2 |
| WCP | 6.64 × 10−5 | 5.49 × 10−4 | 1.43 × 10−2 |
| TOTAL | 1.14 × 10−1 | 3.69 × 10−2 | 2.34 × 100 |
| Impact Category | Reference Unit | Electricity from Waste | Grid Electricity | Photovoltaic Electricity |
|---|---|---|---|---|
| PMFP | kg PM2.5 eq | 3.29 × 10−4 | 1.07 × 10−4 | 1.95 × 10−4 |
| FSP | kg oil eq | 4.77 × 10−2 | 3.36 × 10−2 | 2.05 × 10−2 |
| FETP | kg 1.4-DCB | 2.85 × 10−3 | 3.26 × 10−3 | 2.24 × 10−2 |
| FEP | kg P eq | 2.79 × 10−5 | 7.51 × 10−5 | 6.38 × 10−5 |
| GWP | kg CO2 eq | 1.60 × 10−1 | 1.19 × 10−1 | 7.87 × 10−2 |
| HCTP | kg 1.4-DCB | 3.97 × 10−3 | 5.18 × 10−3 | 6.58 × 10−3 |
| HNTP | kg 1.4-DCB | 1.04 × 10−1 | 8.16 × 10−2 | 3.02 × 10−1 |
| IRP | kBq Co-60 eq | 4.89 × 10−3 | 6.34 × 10−1 | 1.10 × 10−2 |
| LUP | m2a crop eq | 6.30 × 10−3 | 4.33 × 10−4 | 4.84 × 10−4 |
| METP | kg 1.4-DCB | 3.30 × 10−3 | 4.51 × 10−3 | 2.94 × 10−2 |
| MEP | kg N eq | 1.48 × 10−4 | 7.62 × 10−4 | 5.03 × 10−5 |
| MSP | kg Cu eq | 1.08 × 10−3 | 7.02 × 10−4 | 1.47 × 10−3 |
| OFHP | kg NOx eq | 1.07 × 10−3 | 1.65 × 10−4 | 2.13 × 10−4 |
| OFTP | kg NOx eq | 1.09 × 10−3 | 1.68 × 10−4 | 2.23 × 10−4 |
| ODP | kg CFC11 eq | 4.34 × 10−7 | 1.42 × 10−7 | 4.70 × 10−8 |
| TAP | kg SO2 eq | 7.17 × 10−4 | 2.65 × 10−4 | 4.96 × 10−4 |
| TETP | kg 1.4-DCB | 3.27 × 10−1 | 2.37 × 10−1 | 2.25 × 100 |
| WCP | m3 | 1.77 × 10−3 | 6.46 × 10−3 | 2.83 × 10−3 |
| Impact Category | Reference Unit | Conventional Tofu Production | PV-Electricity Organic Tofu Production | Circular Scenario: Waste-Electricity Organic Tofu Production |
|---|---|---|---|---|
| PMFP | kg PM2.5 eq | 2.50 × 101 | 1.64 × 101 | 1.01 × 101 |
| FSP | kg oil eq | 5.08 × 103 | 4.90 × 103 | 3.70 × 103 |
| FETP | kg 1.4-DCB | 4.50 × 102 | 9.23 × 102 | 2.60 × 102 |
| FEP | kg P eq | 4.61 × 100 | 3.56 × 100 | 1.08 × 100 |
| GWP | kg CO2 eq | 1.49 × 104 | 1.06 × 104 | 6.96 × 103 |
| HCTP | kg 1.4-DCB | 4.67 × 102 | 4.37 × 102 | 2.00 × 102 |
| HNTP | kg 1.4-DCB | 1.43 × 104 | 1.37 × 104 | 4.65 × 103 |
| IRP | kBq Co-60 eq | 1.39 × 104 | 6.11 × 103 | 2.11 × 102 |
| LUP | m2a crop eq | 1.53 × 102 | 1.16 × 102 | 1.06 × 102 |
| METP | kg 1.4-DCB | 4.51 × 102 | 1.21 × 103 | 3.36 × 102 |
| MEP | kg N eq | 2.18 × 101 | 1.08 × 101 | 2.83 × 100 |
| MSP | kg Cu eq | 7.09 × 101 | 7.75 × 101 | 3.17 × 101 |
| OFHP | kg NOx eq | 3.85 × 101 | 3.34 × 101 | 2.62 × 101 |
| OFTP | kg NOx eq | 3.99 × 101 | 3.50 × 101 | 2.75 × 101 |
| ODP | kg CFC11 eq | 1.15 × 10−1 | 9.66 × 10−3 | 7.44 × 10−3 |
| TAP | kg SO2 eq | 9.23 × 101 | 4.19 × 101 | 2.54 × 101 |
| TETP | kg 1.4-DCB | 2.04 × 104 | 8.92 × 104 | 2.62 × 104 |
| WCP | m3 | 4.66 × 103 | 3.57 × 102 | 2.18 × 102 |
| Impact Category | Conventional Tofu Production | PV-Electricity Organic Tofu Production | Circular Scenario: Waste-Electricity Organic Tofu Production |
|---|---|---|---|
| PMFP | 9.78 × 10−1 | 6.43 × 10−1 | 3.95 × 10−1 |
| FSP | 5.18 × 100 | 5.00 × 100 | 3.77 × 100 |
| FETP | 3.66 × 102 | 7.52 × 102 | 2.12 × 102 |
| FEP | 7.10 × 100 | 5.48 × 100 | 1.67 × 100 |
| GWP | 1.87 × 100 | 1.33 × 100 | 8.71 × 10−1 |
| HCTP | 1.69 × 102 | 1.58 × 102 | 7.23 × 101 |
| HNTP | 9.59 × 101 | 9.19 × 101 | 3.12 × 101 |
| IRP | 2.88 × 101 | 1.27 × 101 | 4.39 × 10−1 |
| LUP | 2.48 × 10−2 | 1.88 × 10−2 | 1.72 × 10−2 |
| METP | 4.37 × 102 | 1.17 × 103 | 3.25 × 102 |
| MEP | 4.74 × 100 | 2.34 × 100 | 6.14 × 10−1 |
| MSP | 5.91 × 10−4 | 6.46 × 10−4 | 2.64 × 10−4 |
| OFHP | 1.87 × 100 | 1.62 × 100 | 1.27 × 100 |
| OFTP | 2.25 × 100 | 1.97 × 100 | 1.55 × 100 |
| ODP | 1.93 × 100 | 1.61 × 10−1 | 1.24 × 10−1 |
| TAP | 2.25 × 100 | 1.02 × 100 | 6.20 × 10−1 |
| TETP | 1.97 × 101 | 8.61 × 101 | 2.53 × 101 |
| WCP | 1.75 × 101 | 1.34 × 100 | 8.17 × 10−1 |
| TOTAL | 1.16 × 103 | 2.29 × 103 | 6.79 × 102 |
Disclaimer/Publisher’s Note: The statements, opinions and data contained in all publications are solely those of the individual author(s) and contributor(s) and not of MDPI and/or the editor(s). MDPI and/or the editor(s) disclaim responsibility for any injury to people or property resulting from any ideas, methods, instructions or products referred to in the content. |
© 2023 by the authors. Licensee MDPI, Basel, Switzerland. This article is an open access article distributed under the terms and conditions of the Creative Commons Attribution (CC BY) license (https://creativecommons.org/licenses/by/4.0/).
Share and Cite
Colimoro, M.; Ripa, M.; Santagata, R.; Ulgiati, S. Environmental Impacts and Benefits of Tofu Production from Organic and Conventional Soybean Cropping: Improvement Potential from Renewable Energy Use and Circular Economy Patterns. Environments 2023, 10, 73. https://doi.org/10.3390/environments10050073
Colimoro M, Ripa M, Santagata R, Ulgiati S. Environmental Impacts and Benefits of Tofu Production from Organic and Conventional Soybean Cropping: Improvement Potential from Renewable Energy Use and Circular Economy Patterns. Environments. 2023; 10(5):73. https://doi.org/10.3390/environments10050073
Chicago/Turabian StyleColimoro, Martina, Maddalena Ripa, Remo Santagata, and Sergio Ulgiati. 2023. "Environmental Impacts and Benefits of Tofu Production from Organic and Conventional Soybean Cropping: Improvement Potential from Renewable Energy Use and Circular Economy Patterns" Environments 10, no. 5: 73. https://doi.org/10.3390/environments10050073
APA StyleColimoro, M., Ripa, M., Santagata, R., & Ulgiati, S. (2023). Environmental Impacts and Benefits of Tofu Production from Organic and Conventional Soybean Cropping: Improvement Potential from Renewable Energy Use and Circular Economy Patterns. Environments, 10(5), 73. https://doi.org/10.3390/environments10050073

