Mapping Emotional Pathways to Social Identity in Hybrid Work: A Computational Model for Organizational Cohesion
Abstract
1. Introduction
2. Literature Review
2.1. Social Identity and Its Organizational Instantiation
2.2. Emotional Contagion as the Affective Underpinning of Culture
2.3. Integrating Emotion and Identity: Bridging the Micro–Macro Divide
2.4. The Hybrid Work Context: New Frontiers for Emotion and Identity Research
2.5. Theoretical Synthesis and Research Position
3. Theoretical Framework: An Integrated Model of Emotion and Identity Formation in Organizations
- 1.
- Emotional Stimulus: An individual encounters emotion-laden information through social or organizational channels;
- 2.
- Emotional Arousal: The stimulus triggers an immediate affective response;
- 3.
- Emotional Dissemination: The aroused emotion motivates the individual to share and diffuse this feeling within their interpersonal network;
- 4.
- Formation of Group Emotional Consensus: Individual emotions converge, forming a shared affective tone that serves as the foundation for social identity.
3.1. The Emotional Cycle Mechanism: The Engine of Affective Convergence
3.2. The Emotional Memory Accumulation Mechanism: The Sedimentation of Affective Culture
3.3. The Cognitive Formation Mechanism: From Affective Experience to Self-Concept
3.4. The Enhancement Effect Mechanism: Solidifying the Boundaries of “We”
3.5. Synthesis: A Dynamic System of Identity Emergence in Context
4. Methodology: A Computational Model of Organizational Identity Formation
4.1. Model Structure and Organizational Correspondence
4.1.1. Cellular Space and Organizational Context
4.1.2. Neighborhood Structure, Organizational Relationships, and Hybrid Work Mapping
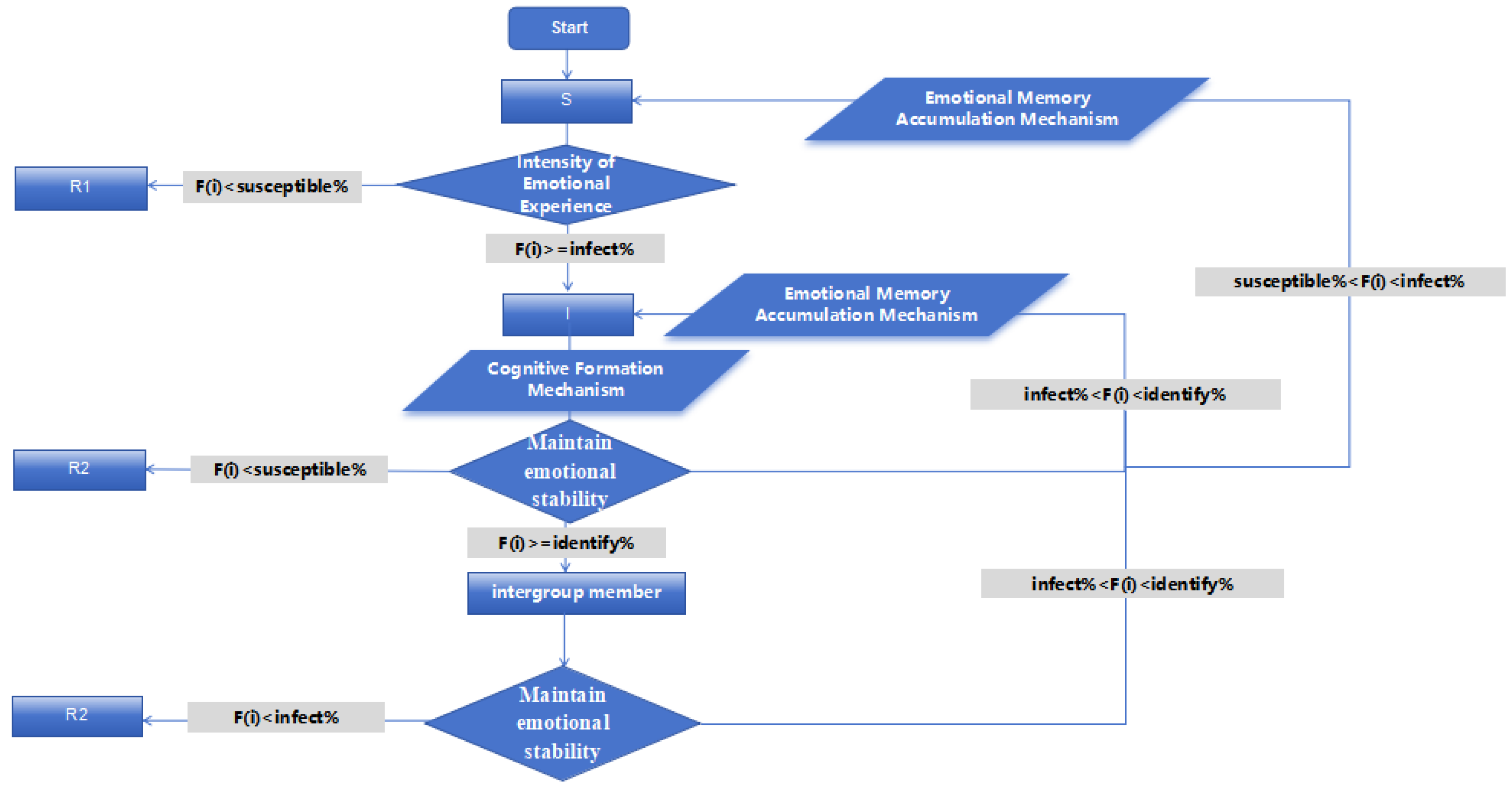
4.1.3. Agent States and Psychological Transitions
4.2. Model Parameters and Their Theoretical Grounding: Considerations for Hybrid Contexts
4.3. Model Dynamics and Mechanism Implementation
4.3.1. Emotional Cycle Mechanism
4.3.2. Emotional Memory Accumulation
4.3.3. Cognitive Formation Mechanism
4.3.4. Enhancement Mechanism
4.4. Model Validation, Robustness, and Pathways for Hybrid Work Application
5. Results
5.1. The Emergent Landscape of Organizational Identity
- In-group (69.72%): Individuals who develop stable social identification aligned with emerging group consensus through emotional contagion and cognitive formation processes, i.e., I-state individuals (orange tiles).
- Out-group (5%): Individuals who actively reject and maintain non-alignment with the group’s emotional consensus after cognitive processing, thereby achieving cognitive immunity, i.e., R2-state individuals (black tiles).
- Non-participants (15.88%): Individuals whose emotional arousal subsided before triggering sustained cognitive processing, reverting to a neutral, non-engaged state—R1-state individuals (gray tiles).
- Observers (9.34%): Individuals who exhibit some emotional response to the stimulus but have not yet formed a stable attitudinal orientation, i.e., S-state individuals (green tiles). Unlike non-participants—who achieve emotional immunity through immediate emotional decay and subsequently cease emotional contagion—observers remain susceptible to ongoing emotional contagion.
5.2. The Critical Moderating Role of Cognitive Level
5.3. The Impact of Emotional and Attentional Factors
5.3.1. Initial Emotional Arousal
5.3.2. The Role of Attention and Personal Relevance
5.4. The Dynamics of Consensus Formation and Its Hybrid Work Implications
5.5. Exploratory Simulation: Contrasting High- vs. Low-Hybridity Configurations
6. Discussion
6.1. Theoretical Contributions
6.2. Practical Insights
6.2.1. Management Insights: From Emotional Management to Cultural Development
6.2.2. Implications for Understanding and Improving Hybrid Work Environments
6.3. Limitations and Future Research
Author Contributions
Funding
Institutional Review Board Statement
Informed Consent Statement
Data Availability Statement
Conflicts of Interest
References
- Ajzen, M., & Taskin, L. (2021). The re-regulation of working communities and relationships in the context of flexwork: A spacing identity approach. Information and Organization, 31(4), 100364. [Google Scholar] [CrossRef]
- Ashforth, B. E., & Mael, F. (1989). Social identity theory and the organization. Academy of Management Review, 14(1), 20–39. [Google Scholar] [CrossRef]
- Assmann, J., & Czaplicka, J. (1995). Collective memory and cultural identity. New German Critique, 65, 125–133. [Google Scholar] [CrossRef]
- Barsade, S. G. (2002). The ripple effect: Emotional contagion and its influence on group behavior. Administrative Science Quarterly, 47(4), 644–675. [Google Scholar] [CrossRef]
- Barsade, S. G., & Gibson, D. E. (2007). Why does affect matter in organizations? Academy of Management Perspectives, 21(1), 36–59. [Google Scholar] [CrossRef]
- Bianchi, E., Bloomfield, L. S. P., Bencharit, L. Z., Altaf, B., Sawe, N. A., Murnane, E. L., Landay, J. A., & Billington, S. L. (2023). A study of the role of indoor nature on solidarity and group identity during remote work. Building and Environment, 245, 110909. [Google Scholar] [CrossRef]
- Christov-Moore, L., Simpson, E. A., Coudé, G., Grigaityte, K., Iacoboni, M., & Ferrari, P. F. (2014). Empathy: Gender effects in brain and behavior. Neuroscience & Biobehavioral Reviews, 46, 604–627. [Google Scholar] [CrossRef]
- Coviello, L., Sohn, Y., Kramer, A. D. I., Marlow, C., Franceschetti, M., & Christakis, N. A. (2014). Detecting emotional contagion in massive social networks. PLoS ONE, 9(3), e90315. [Google Scholar] [CrossRef]
- Dong, F., Xie, Q., Li, X., & Wang, J. (2023). Research on personnel evacuation model considering emotional contagion. Journal of System Simulation, 35(8), 1717–1725. [Google Scholar]
- Ellemers, N. (2021). Moral emotions and social identity shape the evolution of cooperation. European Journal of Work and Organizational Psychology, 30(1), 15–28. [Google Scholar]
- Forgas, J. P. (1995). Mood and judgment: The affect infusion model (AIM). Psychological Bulletin, 117(1), 39–66. [Google Scholar] [CrossRef]
- Haslam, S. A., Steffens, N. K., Reicher, S. D., & Bentley, S. V. (2020). Identity leadership in a crisis: A 5R framework for learning from responses to COVID-19. European Journal of Work and Organizational Psychology, 30(3), 356–368. [Google Scholar] [CrossRef]
- Hatch, M. J., & Schultz, M. (2000). Organizational identity: A reader. Oxford University Press. [Google Scholar]
- Hatch, M. J., & Schultz, M. (2002). The dynamics of organizational identity. Human Relations, 55(8), 989–1018. [Google Scholar] [CrossRef]
- Liu, J. H., & Hilton, D. J. (2005). How the past weighs on the present: Social representations of history and their role in identity politics. British Journal of Social Psychology, 44(4), 537–556. [Google Scholar] [CrossRef] [PubMed]
- Lu, D., & Hong, D. (2022). Emotional contagion: Research on the influencing factors of social media users’ negative emotional communication during the COVID-19 pandemic. Frontiers in Psychology, 13, 931835. [Google Scholar] [CrossRef]
- Miller, J. H., & Page, S. E. (2007). Complex adaptive systems: An introduction to computational models of social life. Princeton University Press. [Google Scholar]
- Mumtaz, S. (2024). Working remotely, feeling remote? The role of digitally mediated communication in shaping the identity of virtual expatriates. Psychological Reports, 00332941241269449. [Google Scholar] [CrossRef] [PubMed]
- Ni, X. Y., Zhou, H. J., & Chen, W. M. (2020). Addition of an emotionally stable node in the SOSa-SPSa model for group emotional contagion of panic in public health emergency: Implications for epidemic emergency responses. International Journal of Environmental Research and Public Health, 17(14), 5044. [Google Scholar] [CrossRef]
- Stieglitz, S., & Dang-Xuan, L. (2013). Emotions and information diffusion in social media—Sentiment of microblogs and sharing behavior. Journal of Management Information Systems, 29(4), 217–248. [Google Scholar] [CrossRef]
- van Knippenberg, D. (2020). Meaning-based leadership: A new integrative model of leadership. European Journal of Work and Organizational Psychology, 29(2), 153–158. [Google Scholar]
- van Knippenberg, D., van Knippenberg, B., & Giessner, S. R. (2020). Leadership and identity. In M. J. Gelfand, C. Chiu, & Y. Hong (Eds.), Handbook of advances in culture and psychology (Vol. 8, pp. 1–48). Oxford University Press. [Google Scholar]
- Wagoner, J. A., & Hogg, M. A. (2018). Identity-centrality, dimensions of uncertainty, and pursuit of subgroup autonomy: The case of Sardinia within Italy. Journal of Applied Social Psychology, 48(10), 537–549. [Google Scholar] [CrossRef]
- Wei, Y., Chen, J., Xu, X., & Li, W. (2023). Conscious emotional contagion from the perspective of social interaction. Journal of Psychological Science, 46(1), 130–136. [Google Scholar]
- Zhang, J., & Shi, R. (2022). Research on the evolution of online public opinion in emergencies based on stakeholder theory. Journal of the China Society for Scientific and Technical Information, 41(5), 525–535. [Google Scholar]
- Zhao, Y., & Xue, T. (2023). The communication of group panic and risk governance under multiple emergencies. Journal of Soochow University (Philosophy & Social Science Edition), 44(3), 162–169. [Google Scholar]



















| State | ||||
|---|---|---|---|---|
| Immune individuals | - | |||
| Susceptible individuals | Emotional | |||
| Infected individuals | Ordinary | Identity | ||
| In-group | Identity | |||
| Cell Attribute | Variable | Value | |
|---|---|---|---|
| Sex | Sex | Random (0, 1) | |
| Attention | d | Random ∈ (0, 1) | |
| Initial Emotional Intensity | I-State | Random ∈ [0.6, 0.7] | |
| S-State | Random ∈ [0.3, 0.6] | ||
| Cognitive Pathway Length | Cognition | Random (1, 2, 3, 4, 5) | |
| Random Fluctuation Value | Random ∈ [−1, 1] | ||
| Emotional Decay Rate | decline1% | 20% | |
| Emotional Decay Rate | decline2% | 10% | |
| Enhancement Coefficient | rise% | 30% | |
| Simulated Scenario | Variable Settings |
|---|---|
| the susceptibility to emotional information differs little between genders and individual emotional susceptibility is low | male sex value = 0, female sex value = 0.5 |
| the susceptibility to emotional information differs little between genders and individual emotional susceptibility is high | male sex value = 0.5, female sex value = 1 |
| Evolutionary Results of Models with Higher Cognitive Levels | Cognition Random (3, 4, 5) |
| Cognition Random (6–10) | |
| Initial Emotional Arousal Intensity is Low | S State Cell at time = Random (0.3, 0.4) |
| Low Attention | d Random (0, 0.8) |
| High Attention | d Random (0.2, 1) |
| High-Hybridity (Dispersed Hybrid) | F Reduced by 50% |
| Parameter | Low-Hybridity (Traditional Office) | High-Hybridity (Dispersed Hybrid) | Theoretical Rationale |
|---|---|---|---|
| Primary Network Strength | High | Low | Simulates the frequency and intensity of core team interactions. |
| Feedback Factor (fb) | Consistent with the basic settings | Reduced by 50% | Represents the efficiency of the emotional feedback loop. |
| Illustrative Outcome Metrics | |||
| Time to Stable Consensus | ticks = 13 | ticks = 16 | Speed of identity formation. |
| Final In-Group Size | 69.72% | 64.78% | Proportion achieving stable identification. |
| Group Consensus Degree | Very High | High (but potentially more fragmented) | Homogeneity of affective attitudes within the in-group. |
Disclaimer/Publisher’s Note: The statements, opinions and data contained in all publications are solely those of the individual author(s) and contributor(s) and not of MDPI and/or the editor(s). MDPI and/or the editor(s) disclaim responsibility for any injury to people or property resulting from any ideas, methods, instructions or products referred to in the content. |
© 2026 by the authors. Licensee MDPI, Basel, Switzerland. This article is an open access article distributed under the terms and conditions of the Creative Commons Attribution (CC BY) license.
Share and Cite
Li, S.; Hao, J.; Chai, Y.; Feng, T.; Liu, Y.; Zhu, X. Mapping Emotional Pathways to Social Identity in Hybrid Work: A Computational Model for Organizational Cohesion. Behav. Sci. 2026, 16, 303. https://doi.org/10.3390/bs16020303
Li S, Hao J, Chai Y, Feng T, Liu Y, Zhu X. Mapping Emotional Pathways to Social Identity in Hybrid Work: A Computational Model for Organizational Cohesion. Behavioral Sciences. 2026; 16(2):303. https://doi.org/10.3390/bs16020303
Chicago/Turabian StyleLi, Shuang, Jiajia Hao, Yining Chai, Tongyue Feng, Yuxin Liu, and Xiaoxia Zhu. 2026. "Mapping Emotional Pathways to Social Identity in Hybrid Work: A Computational Model for Organizational Cohesion" Behavioral Sciences 16, no. 2: 303. https://doi.org/10.3390/bs16020303
APA StyleLi, S., Hao, J., Chai, Y., Feng, T., Liu, Y., & Zhu, X. (2026). Mapping Emotional Pathways to Social Identity in Hybrid Work: A Computational Model for Organizational Cohesion. Behavioral Sciences, 16(2), 303. https://doi.org/10.3390/bs16020303

