Abstract
Latinos have a long history of military service with recent service including combat conditions and multiple deployments, which are highly associated with posttraumatic stress disorder (PTSD). Clinical acumen underscores the importance of culture in assessment and treatment, but there has been little scientific literature that investigates the unique needs of veteran Latinos with PTSD. The primary goal of this systematic review was to analyze the existing literature on Latino veterans with PTSD and to critically evaluate attention to cultural issues. The Preferred Reporting Items for Systematic Reviews and Meta-Analyses were used to guide this review. Peer-reviewed, research reports written in English on Latino Veterans with PTSD since 1980 were included; 20 were assessment related, and nine were treatment related. All studies were quantitative. Only 13 studies mentioned culture as part of the context for Latino veterans, and only seven included cultural factors as part of the study design. Present findings highlight a lack of research focused on understanding cultural factors related to the assessment and treatment of Latino veterans with PTSD. Culturally-informed research on Latino veterans from current wars, Latina veterans and Latino veteran treatment outcomes are necessary to provide culturally-appropriate care to this growing veteran subgroup.
1. Introduction
Latinos are the fastest growing and the largest ethnic minority group in the United States, comprising 16.3 percent of the total population [1]. Latino, often used synonymously with the term Hispanic, broadly describes people with Latin American ancestral origin in the United States [2]. Latino, or Latina when referring specifically to women, are used herein for simplicity, respecting that individuals may prefer various other terms to describe their ethno-racial identity. Latinos are underrepresented in the U.S. Armed Forces, representing 12.3% of active duty service members, though accession and retention trends from 11.5% in 2003 to 16.9% in 2011 suggest the growth of this underrepresented group [3]. In 2010, there were 1.3 million Latino veterans in the United States, and a 23% increase is expected by 2030 [4]. Latinos represent 18% of the 2.1 million U.S. troops deployed to the Operation Enduring Freedom (OEF), Operation Iraqi Freedom (OIF) and Operation New Dawn (OND) wars [5] and, consequently, have been exposed to traumas that can result in conditions, like posttraumatic stress disorder (PTSD). In this context, the primary goal of this systematic review was to identify and analyze the existing literature on Latino veterans with PTSD focusing on the importance of culture.
1.1. PTSD in Veterans and Latinos
PTSD is a mental health condition that may occur after exposure to a traumatic event, such as combat [6], with lifetime prevalence rates reported up to 31% among Vietnam theater veterans and current prevalence up to 13% among OEF/OIF veterans [7]. The impact of PTSD on veteran functioning has been significant and wide-ranging, including decreased quality of life, increased risk of substance use disorders and suicide and increased physical health symptoms [8,9,10,11], but continued research to better understand this mental illness is warranted. Because PTSD has high rates and serious consequences among military combat veterans, significant efforts have been made to compile and organize the knowledge related to PTSD in veterans. For a comprehensively-elaborated compilation of the research on combat related PTSD, see the Institute of Medicine [5,12] or Tanielian and Jaycox [11]. The literature on PTSD and veterans has grown fast, but has rarely identified specific results related to Latino veterans.
Researchers and clinicians have asserted that cultural factors influence how people perceive and interpret their experience and can affect aspects related to understanding the development of PTSD [13,14,15,16] and that symptom expression is shaped by cultural influences [14,17]. A growing body of conceptual and research literature primarily focused on civilian Latinos with PTSD has demonstrated the importance of including cultural factors when considering assessment and treatment with this group [18,19,20,21,22,23,24,25,26]. For example, Latinos have been at greater risk for and more vulnerable to PTSD than non-Latino groups [20,27,28]. Further, cultural factors, such as wishful thinking and self-blame coping, low social support, perceived racism, expressive style and acculturation level, partially explained the higher prevalence of PTSD in Latinos [20,25,26].
1.1.1. Latino Culture and PTSD Assessment
As with any broad cultural grouping, it is important to recognize that Latino culture is heterogeneous with disparities between and within various Latino groups. Not all cultural factors are shared by all Latinos or Latino subgroups. Still, cultural factors, such as acculturation, racism and beliefs, are paramount when assessing the risk of PTSD in Latino populations. Increased acculturation, the process of adapting to the language, knowledge and values of another cultural group, has been associated with greater risk for PTSD for Latinos [29]. Relatedly, experiences of racism and discrimination are important cultural factors for assessment [15,30,31], and they have been associated with PTSD in Latinos [26,32]. Fatalism, the belief that outcomes are predetermined, has been shown to be a risk factor for PTSD in Latinos [28,33,34].
Racial biases, including the language (Spanish vs. English) used by the clinician, can impact assessment [35,36], and assessment should include Latino-specific tools (e.g., The Short Acculturation Scale [37] or the Cultural Identity Scale [38]) for cultural aspects that are not often included in assessment batteries for PTSD [33,36]. Latinos experiencing PTSD may also report somatic complaints, such as pain or gastrointestinal distress [14,23,26,31,35,39], and they may describe feeling sad, nervous or angry [22]. Latinos may underreport stress and have higher levels of avoidance and numbing than non-Latino Whites [26,36]. These cultural factors are important to include in PTSD assessment with Latinos and may inform subsequent treatment.
1.1.2. Latino Culture and PTSD Treatment
Cultural factors are also important in the treatment of Latinos with PTSD. Language can have a profound effect in treatment [23,33,35,40], including an impact on healthcare [21], treatment delivery [41], engagement [40] and adherence [33]. Recognition of the importance of family, familismo, and adequate family participation in treatment is well represented in the literature [23,33,35,40]. Spirituality is often a support for Latinos [23,35], but related beliefs can also act as a barrier to treatment [28]. As such, it is important to inquire into the health-related spiritual beliefs of Latinos for treatment consideration [23,33,35]. Latinos with PTSD are less likely to seek treatment than non-Latino Whites [42], and perceived lack of provider cultural competence is a barrier for some Latino veterans to seek psychological care [31].
Together, the assessment and treatment literature on Latinos with PTSD suggests the importance of including cultural factors in research and clinical work with this group. The extent to which culture is considered in PTSD research with Latino veterans is unclear.
1.2. Rationale and Objectives
Past research and literature has focused on either veterans with PTSD or the importance of culture in assessment and treatment of PTSD in Latinos. There is relatively little literature that specifically focuses on understanding the unique assessment and treatment needs of Latino veterans with PTSD. Prior review papers have focused on culture and general mental health or PTSD [15,16,19,43]; others have focused on specific aspects of civilian/veteran Latinos and PTSD [13,20,22]. One recent review specifically focused on the PTSD treatment seeking behavior of rural Latino veterans [31], yet none to date have systematically reviewed the scientific literature on Latino veterans with PTSD. To fill the gap, the existing literature on Latino veterans with PTSD was reviewed and analyzed with a critical focus on considerations associated with Latino culture. The objectives were to: (1) describe the characteristics of research articles on Latino veterans with PTSD; (2) identify the extent to which cultural factors were included; (3) synthesize the primary results of included articles; and (4) discuss gaps in the literature and needs for future research.
2. Method
This systematic review adhered primarily to the strategies outlined in the Preferred Reporting Items for Systematic Reviews and Meta-Analyses (PRISMA) [44], a 27-item checklist and four-phase flow diagram designed to improve the quality and transparency of systematic reviews. PRISMA is endorsed by a variety of organizations and journals and freely available online. Of the 27-item checklist, seven are not reported in this review, because they were directly related to meta-analyses (Items 13, 16 and 23) or primarily focused on outcome studies (Items 12, 15, 19 and 22) and not applicable to this review. The existing literature specifically focused on Latino veterans with PTSD is sparse; therefore, this review was intended to include all peer reviewed published quantitative and qualitative scientific results related to the topic.
2.1. Article Selection
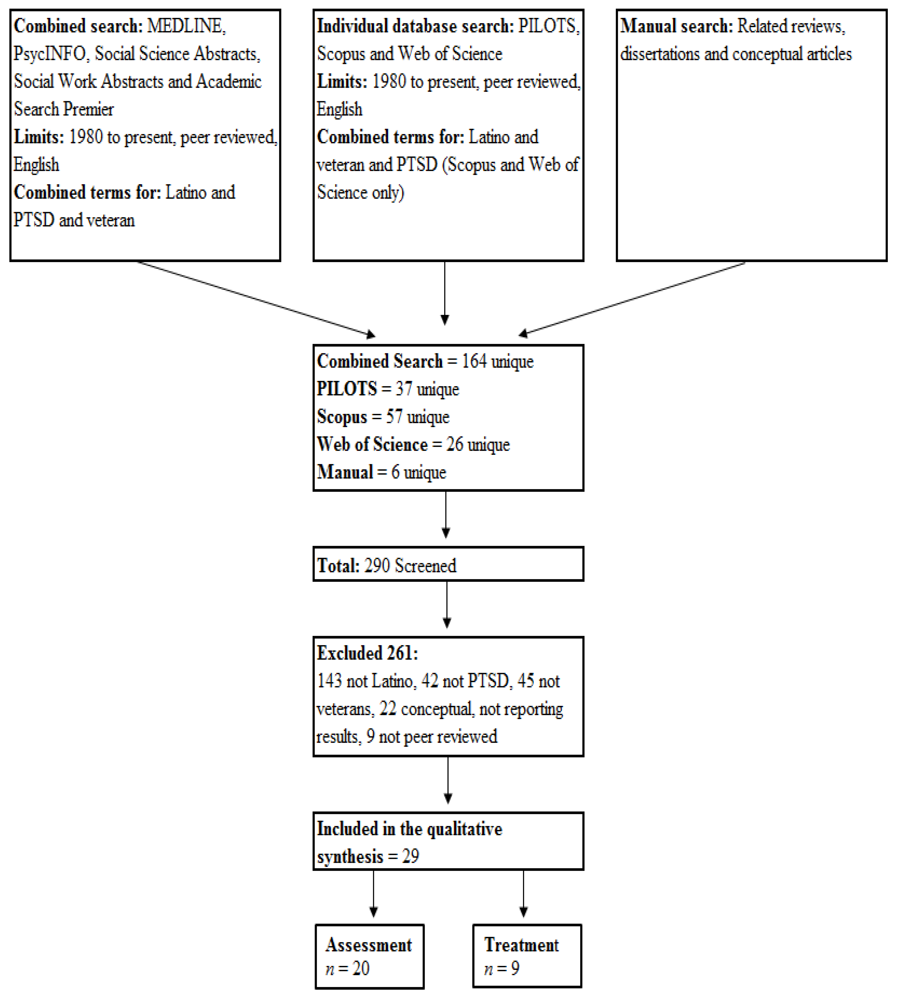
An EBSCO Information Services database search engine, covering MEDLINE, PsycINFO, Social Science Abstracts, Social Work Abstracts and Academic Search Premier, was used to identify potential sources from 1980 to the present limited to peer-reviewed publications and the English language. Separate searches of the Published International Literature on Traumatic Stress (PILOTS), Scopus and Web of Science databases were also performed. Individual search terms, including general phrases, such as Hispanic, Latino, posttraumatic stress disorder, PTSD or veteran, were too broad, yielding 56,576, 32,089, 34,061, 32,017 and 103,472 potential sources, respectively; therefore, one combined Boolean/phrase search was used. Terms to capture Latinos (Latino, Hispanic, Chicano and minorities) were combined with terms to capture PTSD (PTSD, posttraumatic stress disorder, posttraumatic stress, post trauma stress) and the term veteran. Duplicates were automatically removed by the search engine, and the citations were exported to RefWorks citation manager. Since the PILOTS database is specific to traumatic stress, only the terms to capture Latino were combined with veteran. The date last searched was March 19, 2014. The manual search included a review of reference lists from other reviews related to PTSD and minorities, dissertations and conceptual articles related to Latinos and Latino veterans with PTSD. Unique references from the PILOTS search and the manual review were added to RefWorks list for screening.
Sources included in this review had to meet the following criteria: (1) quantitative or qualitative study reporting results related to Latino U.S. veterans with PTSD; (2) peer reviewed; (3) available in English; and (4) published since 1980. Dissertations were not considered to be peer-reviewed unless published in a peer-reviewed journal. The year 1980 was chosen as a cut-off because the Diagnostic and Statistical Manual for Mental Disorders (DSM) version three [45] was the first to include PTSD as a diagnosis.
2.2. Data Collection Process and Data Items
The author independently screened the titles and abstracts of all citations for applicability to the predefined inclusion criteria. Potential articles were removed from consideration when there was a clear indication that the article did not meet one or more of the inclusion criteria. Full text articles were screened for inclusion/exclusion criteria when sufficient information was not available in the title and abstract. The remaining eligible articles were sorted based on key findings into two primary categories: (1) assessment related; or (2) treatment related. The author independently reviewed the eligible articles, extracting data on study design, sample size, percent Latino (and specific Latino subgroups), percent women, data source/setting, veteran service era, PTSD measure, key findings and cultural considerations.
Articles categorized as assessment related included those that provided the rates and severity of PTSD in Latino veteran samples, as well as those with main findings on factors that relate to PTSD co-morbidity, symptom presentation or potential PTSD correlates. The treatment category included articles reporting treatment preferences, utilization of services, barriers or facilitators to treatment or treatment outcomes in Latino veteran samples. All articles were reviewed for Latino cultural considerations, such as attitudes or values, beliefs and behaviors or experiences. Examples of attitudes/values were caballerismo and machismo, wishful thinking, self-blame coping. Beliefs included a range of spirituality or health- and healing-related beliefs and preferences. Behaviors and experiences included expressive style, help-seeking, experiences of racial discrimination and acculturation.
The extracted characteristics from each of the included studies were organized and summarized in tabular form. Key results from included studies were synthesized based on their relation to assessment or treatment in order to provide a summary of extant research on Latino veterans with PTSD. The extent to which cultural factors were included or considered in the literature was assessed. Articles that included cultural factors in the study design as reflected in the aims or the design variables were categorized as having included cultural factors. Studies that did not include culture, but specifically mentioned culture as a factor in understanding Latino veterans with PTSD in the manuscript, were categorized as mentioned. Articles that did not include or mention culture at all were categorized as not mentioned. Review results were discussed in the context of literature on Latinos with PTSD, and knowledge gaps and areas for further research were identified.
3. Results
3.1. Article Selection
The combined EBSCO search covering MEDLINE, PsycINFO, Social Science Abstracts, Social Work Abstracts and Academic Search Premier using the combined phrases for PTSD, Latino and veteran yielded 164 unique potential articles. The PILOTS database search returned an additional 37 unique results. The Scopus and Web of Science databases respectively returned 57 and 26 unique potential articles, and the manual search yielded six. A total of 290 potential sources were screened for inclusion. Of those, 143 articles did not report results specific to Latinos, 45 did not report results related to veterans, 42 focused on mental health problems other than PTSD, 22 were conceptual articles not reporting research results and nine were not peer reviewed. The final sample included 29 articles (see Figure 1).
Figure 1.
Flow diagram of article selection.
Figure 1.
Flow diagram of article selection.

3.2. Article Characteristics
Table 1 summarizes the characteristics of the included articles. All eligible studies were quantitative and most were correlational (n = 24). Four studies had causal comparative designs, and one was a case study. Total sample sizes ranged from 18 to 732,085 veterans (4.2−100% Latino), with eight of the studies reporting a specific breakdown of Latino subgroups, including Cuban, Mexican American, Puerto Rican, South American or other South or Central American. Three studies included Latino women (Latinas); eight did not specify gender, but the majority of the studies (n = 18) did not include Latinas.
Table 1.
Characteristics of the 29 articles on Latino veterans with PTSD.
| Article by Category | Study Design/Type | Total Sample Size (% Latino) | % Latina | Latino Subgroup (% of Total Latino) | Veteran Era | Data Source (Setting) | PTSD Measure | Cultural Considerations |
|---|---|---|---|---|---|---|---|---|
| Assessment Related | ||||||||
| C'de Baca, Castillo and Qualls, 2012 | Quan/Corr | 398 (28) | 28 | Not reported | Unknown | VA New Mexico Women's Stress Disorder Clinic | CAPS | M |
| David et al. 1999 | Quan/Corr | 53 (17) | 0 | Not reported | Multiple | VA Miami Inpatient Unit | SCID III, MS | M |
| Dohrenwend et al. 2008 | Quan/Corr | 248 (33) | 0 | 84 (MA (75), PR (18) O (7) | Vietnam | NVVRS | SCID | I |
| Escobar et al. 1983 | Quan/Corr | 41 (100) | 0 | Not reported | Vietnam | VA Los Angeles Clinic | DSM-III Symptom Checklist | I |
| Fontana and Rosenheck, 1994 | Quan/Corr | 1,198 (23) | 0 | Not reported | Vietnam | NVVRS | NVVRS Comp | NM |
| Ghafoori Heirholzer, 2010 | Quan/Corr | 96 (25) | 0 | Not reported | Unknown | Central California Vet Center | CAPS | M |
| Herrera, Owens, MallIkrodt, 2013 | Quan/Corr | 45 (100) | 0 | M (51), PR (27), CA (11), SA (7), C(4); O (13) | Unknown | Online Survey | PCL | I |
| Koopman et al. 2001 | Quan/Corr | 102 (11) | 0 | Not reported | Vietnam | VA Inpatient PTSD Program | CAPS | M |
| Kulka et al. 1990 | Quan/Corr | 1,198 (23) | Unknown | Not reported | Vietnam | NVVRS | NVVRS Comp | NM |
| Lewis-Fernández et al. 2008 | Quan/Corr | 255 (33.7) | 0 | MA (73); PR (20), O (7) | Vietnam | NVVRS | M-PTSD and SCID | I |
| Ortega and Rosenheck, 2000 | Quan/Corr | 1,195 (23) | 0 | MA (63), PR (23), C (2), CSA (3), O (9) | Vietnam | NVVRS | MS, NVVRS Comp | I |
| Penk et al. 1989 | Quan/Corr | 770 (12.8) | 0 | Not reported | Vietnam | VA Dallas Substance Program | MMPI with PTSD Finley’s PTSD Checklist | M |
| Ruef, Litz, and Schlenger, 2000 | Quan/Corr | 3,016 (48.9) | 0 | MA (63), PR (23), C (2), CSA (3), O (9) | Vietnam | NVVRS | MS | I |
| Schlenger et al. 1992 | Quan/Corr | 3,016 (48.9) | Unknown | MA (63), PR (23), C (2), CSA (3), O (9) | Vietnam | NVVRS | MS, MMPI, SCID | I |
| Schnurr et al. 2003 | Quan/Corr | 482 (9.5) | 0 | Not reported | Vietnam | NVVRS and HVVP | SCID | NM |
| Schnurr, Lunney, and Sengupta, 2004 | Quan/Corr | 482 (9.5) | 0 | Not reported | Vietnam | NVVRS and HVVP | SCID | NM |
| Tanielian et al. 2008 | Quan/Corr | 1,965 (8.3) | Unknown | Not reported | OEF/OIF | Random Sample of those Deployed to OEF/OIF | PCL | NM |
| Wilcox, Briones, and Suess, 1991a | Quan/Corr | 59 (not reported) | 0 | Not reported | Multiple | VA El Paso PTSD Clinic | Dx | M |
| Wilcox, Briones, and Suess, 1991b | Quan/Corr | 59 (61) | 0 | MA (77), PR (23) | Unknown | VA El Paso PTSD Clinic | Dx | M |
| Zatzick et al. 1994 | Quan/Corr | 225 (33) | 0 | Not reported | Vietnam | NVVRS | SCID | M |
| Bauer et al. 2013 | Quan/Corr | 732,085 (4.2) | Unknown | Not reported | Multiple | VA Austin Data Center | Dx | NM |
| Brinker et al. 2007 | Quan/Corr | 255 (46.3) | 0 | Not reported | Unknown | Southwest and Northeast U.S. Community | PCL | M |
| Greenawalt et al. 2011 | Quan/Corr | 148 (27) | Unknown | Not reported | OEF/OIF | VA Central Texas (3 Sites) | PCL | M |
| Jeffreys et al. 2013 | Quan/Caus | 263 (55.8) | Unknown | Not reported | Multiple | VA Texas Outpatient | CAPS, PCL, MINI PTSD | NM |
| Rosenheck and Fontana, 1996 | Quan/Caus | 5,475 (8.1) | Unknown | PR (56), MA (44) | Vietnam | VA PTSD Program (53 Sites) | SCID-III | M |
| Rosenheck and Fontana, 2002 | Quan/Caus | 12,447 (5.3) | 0.06 | Not reported | Vietnam | VA Inpatient PTSD Program (49 Sites) | MS, PC-PTSD | M |
| Spoont et al. 2009 | Quan/Corr | 20,284 (5) | Unknown | Not reported | Multiple | VA National Patient Care Database | Dx | M |
| Wanner, Long, and Tang, 2010 | Quan/Case Study | 1 (100) | 0 | Not reported | Vietnam | Large VA Medical Center | PCL | NM |
| Zappert and Westrup, 2008 | Quan/Caus | 18 (5.6) | 5.6 | Not reported | Unknown | Palo Alto VA Woman’s Trauma Recovery Program | PCL, Dx | NM |
Note. Q = qualitative; Corr = correlational; Caus = causal comparative; MA = Mexican American; PR = Puerto Rican; SA = South American; C = Cuban; O = Other; SCA = South or Central American; NVVRS = National Vietnam Veterans Readjustment Study; HVVP = Hawaiian Vietnam Veterans Project; NVVRS Comp = diagnostic algorithm based on responses to Mississippi Combat-Related PTSD Scale, the SCID PTSD Module (Diagnostic and Statistical Manual for Mental Disorders (DSM) III-R) and the PTSD Scale of MMPI; MS = Mississippi Scale, CAPS = Clinician-Administered PTSD Scale; MMPI = Minnesota Multiphasic Personality Inventory PTSD Module PCL = PTSD Checklist, Dx = provider diagnosis; SCID = Structured Clinical Interview for DSM; PC-PTSD = VA Primary Care PTSD Screen; MINI PTSD = The Mini International Neuropsychiatric Interview; M = mentioned; I = included; NM = not mentioned; OEF = Operation Enduring Freedom; OIF = Operation Iraqi Freedom.
Over half of the 29 studies’ samples were drawn from the Department of Veterans Affairs (VA) inpatient or outpatient clinics or clinic data (n = 16). As ten of the remaining 13 studies analyzed data from the National Vietnam Veterans Readjustment Study (NVVRS), there were only four non-VA based samples represented. Relatedly, the combat era for the majority of the studies’ samples was Vietnam Era veterans (n = 16), with the rest being unknown (n = 6), multiple eras (n = 5) or Operation Enduring Freedom and Operation Iraqi Freedom (OEF/OIF) (n = 2).
The most commonly used tools to measure PTSD were The Structured Clinical Interview for DSM (SCID; n = 7) [46], the PTSD Checklist (PCL; n = 6) [47], diagnosis from clinician or chart (n = 5) or the Mississippi Scale for Combat Related PTSD (n = 5) [48]. Only four articles used the gold standard Clinician-Administered PTSD Scale (CAPS) [49,50,51,52,53].
3.3. Assessment Related (n = 20)
The majority of the articles related to assessment reported results specifically focused on PTSD prevalence and severity in Latino veterans (n = 12). Of these 12 studies, ten reported that Latino veterans have significantly higher levels than non-Latino White veterans [11,32,54,55,56,57,58,59,60,61]. Current PTSD prevalence estimates for Latinos in these studies ranged from 27%–33% for Latino veterans compared to 9%–15% for non-Latino White veterans. Two studies reported no significant difference between Latino and non-Latino White veterans [50,62]. Nine of the studies that reported significant differences used the same NVVRS data, either the full dataset or the diagnosed subset.
Several of the NVVRS studies accounted for risk factors, such as lifetime exposure to trauma and combat, and found that those factors did not account for the difference between Latinos and non-Latino Whites [32,55,56,57,58,59]; however, one NVVRS study found that controlling for pre-combat younger age, lower education, lower Armed Forces Qualification Test (AFQT) scores and higher exposure reduced current PTSD prevalence to non-significance between Latino and non-Latino White veterans [54].
Three studies found non-significant differences between Latinos and other groups when clinician-administered PTSD measures were utilized compared to checklists or other self-administered tools [50,54,57].
3.3.1. Assessment Related Symptoms and Comorbidity
Six studies reported information on specific symptom differences for Latino veterans with PTSD. Latino veterans reported significantly higher intrusive symptoms [56,58], hyperarousal, guilt, avoidance [58] and psychotic symptoms associated with trauma [63,64] than non-Latino White veterans. Results related to dissociative symptoms were mixed, with one study finding greater symptoms in Latinos than non-Latino Whites [53] and another finding no differences between these two groups [65]. Finally, one study found that Mexican American Latinos had significantly lower numbing scores compared to non-Latino White veterans [58].
Only two studies reported results related to co-morbidities specific to Latino veterans with PTSD. One study focused on substance abuse and found that Latinos with PTSD were not more likely to have substance abuse than non-Latino White veterans with PTSD, but Latinos with high distress are more likely to have substance abuse than non-Latino White veterans with high distress [66]. The other study reported that PTSD and being Latino was associated with meeting criteria for one of the Cluster A personality disorders, paranoid, schizoid or schizotypal personality disorder [51].
3.3.2. Cultural Factors
Cultural factors (e.g., acculturation level, bi-lingual interviewers, expressive style or Latino-specific gender role constructs) were included in seven, mentioned in eight and not mentioned at all in five of the assessment related studies. Five out of seven studies that included cultural factors did so to further examine PTSD disparities among Latino veterans in the NVVRS sample. Predisposing factors, such as family relationships and other psychosocial factors were not found to account for the elevated prevalence of PTSD in Latinos [59]. Differences in language fluency, feelings of being understood and respected, racism, readjustment or trauma exposure were also discounted as the explanation for higher prevalence in Latinos [32], as were acculturation level [58] and greater Latino expressiveness [57]. The differences in current PTSD prevalence between Latinos and non-Latino Whites in NVVRS were accounted for by younger age entering the military, lower education level and lower AFQT scores [54].
The other two studies that included cultural factors were the only two assessment-related studies that used samples composed entirely of Latino veterans to address cultural questions related to assessment in Latino veterans with PTSD [67,68]. The results of the first study indicated that Latino veterans with PTSD had more negative relationships with family than Latino veterans without PTSD [67]. Highly symptomatic Latino veterans, those who endorsed more than the group mean number of diagnostic symptoms, reported significantly smaller social networks and more negative emotion toward family than those with a low number of symptoms [67]. In the second study, traditional machismo views, defined as hyper-masculinity, restricted affect, chauvinism and aggression, correlated with higher PTSD symptoms [68]. Traditional machismo was compared with a separate, but related concept, caballerismo. Caballerismo, characterized by emotional connectedness, family nurturing, ethnic heritage pride and respectful conduct, was not associated with PTSD status or less psychological distress [68].
3.4. Treatment Related (n = 9)
The majority (n = 6) of the studies related to treatment of Latino veterans with PTSD were focused on access and utilization of services. Latino veterans with PTSD appear to access treatment at similar rates as non-Latino White veterans with PTSD [69,70]. Latino veterans with PTSD are more likely than non-Latino White veterans with PTSD to receive second-generation antipsychotics [71] and other psychotropic medication [72]. They were also more likely to have been treated in traditional long-term inpatient programs, be in treatment groups longer, spend more time in abreactive treatment modalities and be more satisfied with their treatment than non-Latino White veterans [72,73]. It is important to note that all of these studies drew samples from within the VA, not from the community.
The sixth study did not compare service use between Latinos and other groups and found that Latino veterans with combat-related PTSD may not seek treatment as often as those Latinos with non-combat-related PTSD [74]. This was the only study to use a community sample.
3.4.1. Treatment Outcomes
Of the three remaining treatment studies focused on Latino veterans with PTSD, two reported treatment results for one Latino veteran each. One case study described using exposure, relaxation and rescripting therapy (ERRT) with a Latino man to reduce PTSD symptoms [75]. The second study reported individual results of one Latina, of 18 total participants, who received modified cognitive processing therapy (CPT) in a residential setting and had a clinically significant reduction in symptoms [76]. Finally, in a review of VA treatment data, prolonged exposure (PE) therapy or CPT both improved PTSD symptoms with large effect sizes, and Latino veterans did not differ significantly from non-Latino White veterans on response to the treatments, though specific outcomes for Latinos were not provided [52]. It is noteworthy that Latino-specific symptom improvement was not reported, but for all participants, PE and not CPT reduced average PTSD symptom levels to below the clinically significant cut-off of 50 for the PCL.
3.4.2.Cultural Factors
None of the treatment-related studies included cultural factors in the design of the research. Five studies mentioned culture (e.g., culture can play an important role, not including cultural factors is a study limitation), and four studies did not mention culture at all. The three treatment outcome studies were among those that did not mention culture at all.
4. Discussion
The goal of this systematic review was to identify and critically analyze the existing literature on Latino veterans with PTSD with a specific focus on Latino cultural considerations. A total of 29 identified articles sparsely addressed assessment and treatment topics from prevalence to treatment outcomes, indicating a dearth of literature focused on this particular group. Only 13 studies mentioned culture as part of the context for Latino veterans, and only seven included cultural factors as part of the study design. This is particularly concerning given evidence that cultural factors are important to the assessment and treatment of Latinos with PTSD [18,19,20,21,22,23,24,25,26].
4.1. Overall Limitations and Gaps
There were several common limitations of the research on Latino veterans with PTSD. Latinas were not well represented among samples, studies did not utilize a longitudinal design or randomized control trials and primarily used treatment seeking samples. Another common limitation was that the studies mostly compared Latinos to non-Latinos rather than between Latino veteran subgroups or testing hypotheses in primarily Latino samples. The lack of evidence about Latinas is particularly concerning, because women are also a growing part of the veteran community [3]. Future research should consider the needs of Latinas with careful consideration to the intersection of gender, culture and PTSD [20]. The lack of rigorous qualitative studies related to Latino veterans with PTSD is surprising given that qualitative methodology is particularly well suited to obtain rich descriptions of phenomena in context [77], such as developing a model for race-related PTSD [78]. Future research should employ qualitative methods or mixed methods to develop a more nuanced understanding of Latino veterans’ experience in relation to trauma, PTSD, assessment and treatment.
4.2. Assessment Related
Research on the conditional risk of PTSD in Latinos suggest that Latinos, compared primarily to non-Latino Whites, are at greater risk for PTSD [20]. The studies in this review, specifically Latino veterans, are not as conclusive, yet do support the potential for greater risk. It is noteworthy that the two studies that did not find significant differences in PTSD between Latino and non-Latino White veterans used treatment-seeking samples for PTSD [50] or substance abuse [62]; whereas those that found differences used random community samples of veterans deployed to Vietnam (NVVRS) [56] and OEF/OIF [11]. Additional research comparing treatment-seeking versus non-treatment-seeking war veterans is needed to clarify differences between Latino and non-Latino White veterans.
Relatedly, results on PTSD-linked symptoms suggest that Latino veterans have higher intrusive, hyperarousal, guilt, avoidance and psychotic symptoms associated with trauma and lower numbing symptoms than non-Latino White veterans. Results regarding dissociative symptoms were inconclusive. The findings of higher intrusive and hyperarousal symptoms and lower numbing is discrepant to other Latino PTSD literature that suggest Latinos may underreport stress or have higher levels of avoidance and numbing than non-Latino Whites [26,36]. The heterogeneity of assessment tools used in the studies reviewed here may be a contributing factor to this inconsistency.
As pointed out previously [20], the interviewer-administered measures of PTSD may be less likely to support disparate PTSD rates between Latino and non-Latino White veterans [50,54,57], highlighting the role of the clinician in the assessment process. Cultural differences between clients and clinicians can impact assessment, because culture influences concepts of mental illness and symptom manifestation [14]. Since the studies herein utilized PTSD measures predominately based on the conceptual criteria outlined in the then current version of the DSM, it is possible that impairment or culturally-related symptom experience was not adequately captured. An alternate explanation, that clinician assessment adds greater objectivity, is also plausible. The standardized measures used in the studies also focus on PTSD as grounded in a fear-conditioning response as opposed to other views of PTSD that address relational aspects of trauma and moral injury, which may be more applicable to this group, given the Latino cultural focus on family and spirituality.
Future research should focus on examining differences between self-report and clinical interview assessments and to better understand how cultural differences between clinician and Latino veteran may influence PTSD assessment. More broadly, there is considerable support for the cross-cultural legitimacy of the DSM diagnosis of PTSD, but additional research and modifications to assessment criteria are also necessary [43]. For example, the current diagnostic definition of trauma, actual or threatened death, actual or threatened serious injury or actual or threatened sexual violence [6], does not necessarily include the ongoing experiences of racism and discrimination that can be a source of trauma for minorities [15,26,30,31]. Future research specifically examining the effects of racism and discrimination as related to PTSD symptoms and the intersections of culture, race and gender may help to inform changes to diagnostic criteria.
In the studies reviewed here, the NVVRS sample was used to explore cultural factors that may impact assessment and explain the higher rates of PTSD among Latino veterans. Factors such as family relationships, differences in language fluency, feelings of being understood and respected, racism, acculturation level and greater Latino expressiveness, which did not account for the difference, but a combination of greater trauma exposure, pre-combat lower age, lower education and lower test scores did. These findings appear contrary to the non-veteran Latino PTSD literature that suggests that higher acculturation [29], racism and discrimination [26] and language [35,36] increase the risk for PTSD in Latinos. One possible explanation for the discrepancies between the findings in this review and those of non-veteran Latinos is the potential impact of military service on Latino cultural identity. Some evidence suggests that military service itself is associated with greater acculturation [79], perhaps reducing the impact of Latino-specific cultural factors on PTSD. Another potential explanation is that cultural factors and experiences with racism were not adequately assessed.
Further research is necessary to assess differences between veteran and non-veteran Latinos with PTSD. Given the demographic shifts since the NVVRS data were collected, future research should also focus on identifying cultural factors related to PTSD in OEF/OIF Latino veterans. The majority of the research to date has focused primarily on identifying differences of Latinos compared to non-Latino White veterans and explaining those differences. Future research on Latino veterans with PTSD should focus on identifying the specific needs of Latino veterans as a separate group. Only two studies in this review focused on such factors [67,68]. Longitudinal research is particularly necessary to determine cultural factors that are important risk, as well as resilience factors for Latino veterans to develop PTSD.
4.3. Treatment Related
Findings on Latino veteran treatment utilization were mixed. Latino veterans with PTSD seek treatment at the VA at similar rates as non-Latino White veterans [69], but outside the VA, Latino veterans with combat-related PTSD seek treatment less often than Latino veterans with non-combat PTSD [74]. Non-veteran-specific research suggests that Latinos generally underutilize mental health services [40] and Latinos with PTSD are less likely to seek treatment than non-Latino Whites [42]. Perhaps some aspect of veteran-specific care that the VA offers, such as low cost, could explain this difference. Still, others have asserted that Latino veterans have barriers to seeking care, such as racism, lack of cultural competency at the VA and resistance to access help outside the family [31]. The articles in this review showed that Latino versus non-Latino White veterans were more likely to receive second-generation antipsychotics or other psychotropic medication, be treated in inpatient PTSD programs, be in treatment groups longer, spend more time in abreactive treatment modalities and be more satisfied with their treatment than non-Latino White veterans [72,73]. Some of these results seem consistent with other literature on Latinos and may have cultural implications. For example, higher rates of inpatient PTSD treatment could be related to cultural factors, such as machismo. Latinos may see mental illness as a weakness and, therefore, wait to seek help until symptoms are very severe [40]. Latino veterans may respond to directive treatments rather than inner exploration [35], which could explain the differences in medication use and why Latino veterans would stay in treatment longer.
Additional research on Latino veteran PTSD treatment utilization of VA and non-VA services is needed to understand potential parity issues. Future research on utilization should examine treatment preferences for Latino veterans, as well as cultural factors that may affect those preferences. Potential PTSD treatment facilitators and barriers, such as stigma, provider cultural competence, machismo, familismo and treatment beliefs, should also be further explored.
The three articles specifically on the outcomes of treatment for PTSD in Latino veterans provided some preliminary support for ERRT, CPT and PE in Latino veterans [52,75,76], consistent with the other results from one community-based randomized controlled trial using a culturally-adapted version of CPT for PTSD in Latinos [80]. These results were also consistent with the conceptual literature suggesting that Latinos may respond well from directive approaches to treatment [35], because both PE and CPT are directive in that they include psychoeducational components and require regular completion of practice assignments [81,82]. Still, additional support for the efficacy and effectiveness of these treatments with Latino veterans is needed. Since culturally-cognizant theorists consistently assert that treatment of Latinos with PTSD should incorporate cultural factors, such as language, familism, spirituality and machismo [14,17,23,35,41,42,83,84,85], it is important that further treatment research with Latino veterans use culturally-modified approaches, such as Hinton et al. [43] and Kichic et al. [41].
Additional research is also needed on the efficacy and effectiveness of other PTSD treatment modalities, such as eye movement desensitization reprocessing (EMDR) [86] or psychodynamic approaches [87,88]. Further, cultural factors among those discussed above should be systematically studied to determine their effect on these treatments. Finally, future treatment outcome research should be focused on the effects of cross-cultural treatment and on understanding how to navigate cross-cultural issues in treatment with Latinos [14,41] and how non-Latino clinicians can prepare themselves for work with Latino veterans with PTSD [83]. Research on the impact of cross-cultural clinician training and education and their subsequent impact on treatment outcomes is also needed.
4.4. Limitations
This systematic review has several limitations. As with any review, articles meeting inclusion criteria may have been missed despite using multiple databases and a manual search. The use of only one researcher in the article screening and selection process is also a limitation. The diversity of articles included in this review prevented including a meta-analysis. The review criteria did not include studies on active duty service members or reservists, which may have enriched the results on Latinos currently serving in the armed forces, though not technically veterans.
5. Conclusions
Conceptual articles asserting the importance of culture on PTSD assessment and treatment in Latino veterans are not new [35,36], yet 15 to 20 years later, research dedicated to understanding the assessment-related resilience and risk factors for developing PTSD and the related concomitants is limited. Culturally-appropriate treatments for PTSD are beginning to emerge, but considerably more research is necessary to understand the treatment needs of the growing subgroup of Latino veterans.
Acknowledgments
The author thanks Elizabeth Perry, Abigail Angkaw, Kathryn Basham, Judith Baer and Joyce Everett for their review and comments of an earlier draft of this manuscript.
Conflicts of Interest
The author declares no conflict of interest.
References
- Humes, K.; Jones, N.A.; Ramirez, R.R. Overview of Race and Hispanic Origin, 2010; US Department of Commerce, Economics and Statistics Administration, US Census Bureau: Suitland, MD, USA, 2011. [Google Scholar]
- U.S. Bureau of the Census, Population Estimates Program. State and Country Quick Facts: Hispanic Origin. Available online: http://quickfacts.census.gov/qfd/meta/long_RHI825212.htm (accessed on 2 March 1014).
- Office of the Under Secretary of Defense, Personnel and Readiness. Population Representation in the Military Services; Fiscal Year 2011; Summary Report. Available online: http://prhome.defense.gov/RFM/MPP/AP/POPREP.aspx (accessed on 2 March 1014).
- U.S. Department of Veterans Affairs. Department of Veterans Affairs FY 2014–2020 Strategic Plan. Available online: http://www.va.gov/op3/docs/StrategicPlanning/VA2014-2020strategicPlan.PDF (accessed on 2 March 1014).
- Institute of Medicine (IOM). eturning home from Iraq and Afghanistan: Preliminary assessment of readjustment needs of veterans, service members, and their families; The National Academies Press: Washington, DC, USA, 2013. [Google Scholar]
- American Psychiatric Association. Diagnostic and Statistical Manual of Mental Disorders, 5th ed.; American Psychiatric Publishing: Arlington, VA, USA, 2013. [Google Scholar]
- Richardson, L.K.; Frueh, B.C.; Acierno, R. Prevalence estimates of combat-related post-traumatic stress disorder: Critical review. Austr. N. Zeal. J. Psychiatry 2010, 44, 4–19. [Google Scholar] [CrossRef]
- Campbell, D.G.; Felker, B.L.; Liu, C.F.; Yano, E.M.; Kirchner, J.E.; Chan, D.; Rubenstein, L.V.; Chaney, E.F. Prevalence of depression–PTSD comorbidity: Implications for clinical practice guidelines and primary care-based interventions. J. Gener. Intern. Med. 2007, 22, 711–718. [Google Scholar]
- Erbes, C.; Westermeyer, J.; Engdahl, B.; Johnsen, E. Post-traumatic stress disorder and service utilization in a sample of service members from Iraq and Afghanistan. Milit. Med. 2007, 172, 359–363. [Google Scholar]
- Pittman, J.O.E.; Goldsmith, A.A.; Lemmer, J.A.; Kilmer, M.T.; Baker, D.G. Post-traumatic stress disorder, depression, and health-related quality of life in OEF/OIF veterans. Qual. Life Res. 2012, 21, 99–103. [Google Scholar]
- Tanielian, T.L.; Jaycox, L. Invisible Wounds of War: Psychological and Cognitive Injuries, Their Consequences, and Services to Assist Recovery; Rand Corporation: Santa Monica, CA, USA, 2008. [Google Scholar]
- Institute of Medicine (IOM). Treatment for Posttraumatic Stress Disorder in military and Veteran Populations: Initial Assessment; The National Academies Press: Washington, DC, USA, 2012. [Google Scholar]
- Hough, R.L.; Canino, G.J.; Abueg, F.R.; Gusman, F.D. PTSD and related stress disorders among Hispanics. In Ethnocultural Aspects of Posttraumatic Stress Disorder: Issues, Research, and Clinical Applications; Marsella, A.J., Friedman, M.J., Gerrity, E.T., Scurfield, R.M., Eds.; American Psychological Association: Washington, DC, USA, 1996; pp. 301–338. [Google Scholar]
- Joyce, P.A.; Berger, R. Which language does PTSD speak? The “westernization” of Mr. Sanchez. J.Trauma Pract. 2007, 5, 53–67. [Google Scholar] [CrossRef]
- Marsella, A.; Friedman, M.; Spain, E.H. A selective review of the literature on ethnocultural aspects of PTSD. PTSD Res. Q. 1992, 3, 1–7. [Google Scholar]
- Marsella, A.J. Ethnocultural aspects of PTSD: An overview of concepts, issues, and treatments. Traumatology 2010, 16, 17–26. [Google Scholar] [CrossRef]
- Berberich, D.A. Posttraumatic stress disorder: Gender and cross-cultural clinical issues. Psychother. Priv. Pract. 1998, 17, 29–41. [Google Scholar] [CrossRef]
- Adams, R.E.; Boscarino, J.A. Differences in mental health outcomes among Whites, African Americans, and Hispanics following a community disaster. Psychiatry 2005, 68, 250. [Google Scholar]
- Alarcón, R.D. Culture, cultural factors and psychiatric diagnosis: review and projections. World Psychiatry 2009, 8, 131–139. [Google Scholar]
- Alcántara, C.; Casement, M.D.; Lewis-Fernández, R. Conditional risk for PTSD among Latinos: A systematic review of racial/ethnic differences and sociocultural explanations. Clin. Psychol. Rev. 2013, 33, 107–119. [Google Scholar]
- Alegría, M.; Mulvaney-Day, N.; Woo, M.; Torres, M.; Gao, S.; Oddo, V. Correlates of past-year mental health service use among Latinos: Results from the National Latino and Asian American Study. Am. J. Public Health 2007, 97, 76–83. [Google Scholar] [CrossRef]
- Eisenman, D.P.; Meredith, L.S.; Rhodes, H.; Green, B.L.; Kaltman, S.; Cassells, A.; Tobin, J.N. PTSD in Latino patients: Illness beliefs, treatment preferences, and implications for care. J. Gener. Intern. Med. 2008, 23, 1386–1392. [Google Scholar] [CrossRef]
- Fierros, M.; Smith, C. The Relevance of Hispanic Culture to the Treatment of a Patient with Posttraumatic Stress Disorder (PTSD). Psychiatry (Edgmont) 2006, 3, 49–56. [Google Scholar]
- Frueh, B.C.; Brady, K.L.; de Arellano, M.A. Racial differences in combat-related PTSD: Empirical findings and conceptual issues. Clin. Psychol. Rev. 1998, 18, 287–305. [Google Scholar] [CrossRef]
- Greenwell, A.N.; Cosden, M. The relationship between fatalism, dissociation, and trauma symptoms in Latinos. J. Trauma Dissoc. 2009, 10, 334–345. [Google Scholar] [CrossRef]
- Pole, N.; Best, S.R.; Metzler, T.; Marmar, C.R. Why are Hispanics at greater risk for PTSD? Cult. Divers. Ethn. Minor. Psychol. 2005, 11, 144–161. [Google Scholar] [CrossRef]
- Galea, S.; Ahern, J.; Resnick, H.; Kilpatrick, D.; Bucuvalas, M.; Gold, J.; Vlahov, D. Psychological sequelae of the September 11 terrorist attacks in New York City. N. Engl. J. Med. 2002, 346, 982–987. [Google Scholar] [CrossRef]
- Perilla, J.L.; Norris, F.H.; Lavizzo, E.A. Ethnicity, culture, and disaster response: Identifying and explaining ethnic differences in PTSD six months after Hurricane Andrew. J. Soc. Clin. Psychol. 2002, 21, 20–45. [Google Scholar]
- Williams, A.E.; Smith, W.R.; Starr, A.J.; Webster, D.C.; Martinez, R.J.; Vojir, C.P.; Sakalys, J.A.; Morgan, S.J. Ethnic differences in posttraumatic stress disorder after musculoskeletal trauma. J. Trauma-Injury Infect. Crit. Care 2008, 65, 1054–1065. [Google Scholar] [CrossRef]
- Dassori, A.M.; Silva, J.A. PTSD and ethnic violence. Psychiatr. Serv. 1998, 49, 108–108. [Google Scholar]
- Duke, M.R.; Moore, R.S.; Ames, G.M. PTSD treatment-seeking among rural Latino combat veterans: A review of the literature. J. Rur. Soc. Sci. 2011, 26, 157–180. [Google Scholar]
- Ruef, A.M.; Litz, B.T.; Schlenger, W.E. Hispanic ethnicity and risk for combat-related posttraumatic stress disorder. Cult. Divers. Ethn. Minor. Psychol. 2000, 6, 235–251. [Google Scholar] [CrossRef]
- Antshel, K.M. Integrating culture as a means of improving treatment adherence in the Latino population. Psychol. Health Med. 2002, 7, 435–449. [Google Scholar] [CrossRef]
- Norris, F.H.; Alegría, M. Promoting disaster recovery in ethnic-minority individuals and communities. In Ethnocultural Perspectives on Disaster and Trauma; Springer: New York, NY, USA, 2008; pp. 15–35. [Google Scholar]
- Cánive, J.M.; Castillo, D. Hispanic veterans diagnosed with PTSD: Assessment and treatment issues. NC-PTSD Clin. Q. 1997, 7, 12–14. [Google Scholar]
- Penk, W.E.; Allen, I.M. Clinical assessment of post-traumatic stress disorder (PTSD) among American minorities who served in Vietnam. J. Traum. Stress 1991, 4, 41–66. [Google Scholar] [CrossRef]
- Marin, G.; Sabogal, F.; Marin, B.V.; Otero-Sabogal, R.; Perez-Stable, E.J. Development of a short acculturation scale for Hispanics. Hispan. J. Behav. Sci. 1987, 9, 183–205. [Google Scholar]
- Felix-Ortiz, M.; Newcomb, M.D.; Myers, H. A multidimensional measure of cultural identity for Latino and Latina adolescents. Hispan. J. Behav. Sci. 1994, 16, 99–115. [Google Scholar] [CrossRef]
- Cervantes, R.C.; Castro, F.G. Stress, coping, and Mexican American mental health: A systematic review. Hispan. J. Behav. Sci. 1985, 7, 1–73. [Google Scholar] [CrossRef]
- Ruiz, P. Assessing, diagnosing and treating culturally diverse individuals: A Hispanic perspective. Psychiatr. Q. 1995, 66, 329–341. [Google Scholar] [CrossRef]
- Kichic, R.; Vera, M.; Reyes-Rabanillo, M. Commentary: Challenges in the dissemination and implementation of exposure-based CBT for the treatment of Hispanics with PTSD. In Posttraumatic Stress Disorder; Stein, D.J., Friedman, M.J., Blanco, C., Eds.; John and Sons, Ltd.: Oxford, UK, 2011; pp. 205–207. [Google Scholar]
- Roberts, A.L.; Gilman, S.E.; Breslau, J.; Breslau, N.; Koenen, K.C. Race/ethnic differences in exposure to traumatic events, development of post-traumatic stress disorder, and treatment-seeking for post-traumatic stress disorder in the United States. Psychol. Med. 2011, 41, 71–83. [Google Scholar] [CrossRef]
- Hinton, D.E.; Lewis-Fernández, R. The cross-cultural validity of posttraumatic stress disorder: Implications for DSM-5. Depress. Anxiety 2011, 28, 783–801. [Google Scholar] [CrossRef]
- Moher, D.; Liberati, A.; Tetzlaff, J.; Altman, D.G. Preferred reporting items for systematic reviews and meta-analyses: The PRISMA statement. Ann. Intern. Med. 2009, 151, 264–269. [Google Scholar]
- American Psychiatric Association. Diagnostic and Statistical Manual of Mental Disorders, 3rd ed.; American Psychiatric Association: Washington, DC, USA, 1980. [Google Scholar]
- Spitzer, R.L.; Williams, J.B.; Gibbon, M.; First, M.B. The Structured Clinical Interview for DSM-III-R (SCID) I: History, rationale, and description. Arch. Gener. Psychiatry 1992, 49, 624–629. [Google Scholar] [CrossRef]
- Weathers, F.W.; Litz, B.T.; Herman, D.S.; Huska, J.A.; Keane, T.M. The PTSD Checklist (PCL): Reliability, validity, and diagnostic utility. In Proceedings of the Annual Meeting of the International Society for Traumatic Stress Studies, San Antonio, TX, USA, 29 October 1993.
- Keane, T.M.; Caddell, J.M.; Taylor, K.L. Mississippi Scale for Combat-Related Posttraumatic Stress Disorder: three studies in reliability and validity. J. Consult. Clin. Psychol. 1988, 56, 85–90. [Google Scholar] [CrossRef]
- Blake, D.D.; Weathers, F.W.; Nagy, L.M.; Kaloupek, D.G.; Gusman, F.D.; Charney, D.S.; Keane, T.M. The development of a clinician-administered PTSD scale. J. Traum. Stress 1995, 8, 75–90. [Google Scholar]
- C’de Baca, J.; Castillo, D.; Qualls, C. Ethnic differences in symptoms among female veterans diagnosed with PTSD. J. Traum. Stress 2012, 25, 353–357. [Google Scholar]
- Ghafoori, B.; Hierholzer, R.W. Personality patterns among Black, White, and Hispanic combat veterans. Psychol. Trauma: Theory Res. Pract. Policy 2010, 2, 12–18. [Google Scholar] [CrossRef]
- Jeffreys, M.D.; Reinfeld, C.; Nair, P.V.; Garcia, H.A.; Mata-Galan, E.; Rentz, T.O. Evaluating treatment of posttraumatic stress disorder with cognitive processing therapy and prolonged exposure therapy in a VHA specialty clinic. J. Anxiety Disord. 2014, 28, 108–114. [Google Scholar] [CrossRef]
- Koopman, C.; Drescher, K.; Bowles, S.; Gusman, F.; Blake, D.; Dondershine, H.; Chang, V.; Butler, L.D.; Spiegel, D. Acute dissociative reactions in veterans with PTSD. J. Trauma Dissoc. 2001, 2, 91–111. [Google Scholar] [CrossRef]
- Dohrenwend, B.P.; Turner, J.B.; Turse, N.A.; Lewis-Fernandez, R.; Yager, T.J. War-related posttraumatic stress disorder in Black, Hispanic, and majority White Vietnam veterans: The roles of exposure and vulnerability. J. Traum. Stress 2008, 21, 133–141. [Google Scholar] [CrossRef]
- Fontana, A.; Rosenheck, R. Posttraumatic Stress Disorder Among Vietnam Theater Veterans A Causal Model of Etiology in a Community Sample. J. Nerv. Ment. Dis. 1994, 182, 677–684. [Google Scholar] [CrossRef]
- Kulka, R.A.; Schlenger, W.E.; Fairbank, J.A.; Hough, R.L.; Jordan, B.K.; Marmar, C.R.; Weiss, D.S. Contractual Report of Findings from the National Vietnam Veterans Readjustment Study; Research Triangle Institute: Raleigh, NC, USA, 1988; Volumes 1–4. [Google Scholar]
- Lewis-Fernández, R.; Turner, J.B.; Marshall, R.; Turse, N.; Neria, Y.; Dohrenwend, B.P. Elevated rates of current PTSD among Hispanic veterans in the NVVRS: True prevalence or methodological artifact? J. Traum. Stress 2008, 21, 123–132. [Google Scholar] [CrossRef]
- Ortega, A.N.; Rosenheck, R. Posttraumatic stress disorder among Hispanic Vietnam veterans. Am. J. Psychiatry 2000, 157, 615–619. [Google Scholar] [CrossRef]
- Schlenger, W.E.; Kulka, R.A.; Fairbank, J.A.; Hough, R.L.; Kathleen Jordan, B.; Marmar, C.R.; Weiss, D.S. The prevalence of post-traumatic stress disorder in the Vietnam generation: A multimethod, multisource assessment of psychiatric disorder. J. Traum. Stress 1992, 5, 333–363. [Google Scholar] [CrossRef]
- Schnurr, P.P.; Lunney, C.A.; Sengupta, A.; Waelde, L.C. A descriptive analysis of PTSD chronicity in Vietnam veterans. J. Traum. Stress 2003, 16, 545–553. [Google Scholar] [CrossRef]
- Schnurr, P.P.; Lunney, C.A.; Sengupta, A. Risk factors for the development versus maintenance of posttraumatic stress disorder. J. Traum. Stress 2004, 17, 85–95. [Google Scholar] [CrossRef]
- Penk, W.E.; Robinowitz, R.; Black, J.; Dolan, M.; Bell, W.; Dorsett, D.; Ames, M.; Noriega, L. Ethnicity: Post-Traumatic Stress Disorder (PTSD) differences among black, white, and Hispanic veterans who differ in degrees of exposure to combat in Vietnam. J. Clin. Psychol. 1989, 45, 729–735. [Google Scholar] [CrossRef]
- David, D.; Kutcher, G.S.; Jackson, E.I.; Mellman, T.A. Psychotic symptoms in combat-related posttraumatic stress disorder. J. Clin. Psychiatry 1999, 60, 29–32. [Google Scholar] [CrossRef]
- Wilcox, J.; Briones, D.; Suess, L. Auditory hallucinations, posttraumatic stress disorder, and ethnicity. Compr. Psychiatry 1991, 32, 320–323. [Google Scholar] [CrossRef]
- Zatzick, D.F.; Marmar, C.R.; Weiss, D.S.; Metzler, T. Does trauma-linked dissociation vary across ethnic groups? J. Nerv. Ment. Dis. 1994, 182, 576–582. [Google Scholar] [CrossRef]
- Wilcox, J.A.; Briones, D.F.; Suess, L. Substance abuse, post-traumatic stress, and ethnicity. J. Psychoact. Drugs 1991, 23, 83–84. [Google Scholar] [CrossRef]
- Escobar, J.I.; Randolph, E.T.; Puente, G.; Spiwak, F.; Asamen, J.K.; Hill, M.; Hough, R.L. Post-traumatic stress disorder in Hispanic Vietnam veterans: Clinical phenomenology and sociocultural characteristics. J. Nerv. Ment. Dis. 1983, 171, 585–596. [Google Scholar] [CrossRef]
- Herrera, C.J.; Owens, G.P.; Mallinckrodt, B. Traditional Machismo and Caballerismo as Correlates of Posttraumatic Stress Disorder, Psychological Distress, and Relationship Satisfaction in Hispanic Veterans. J. Multicul. Couns. Dev. 2013, 41, 21–35. [Google Scholar] [CrossRef]
- Greenawalt, D.S.; Tsan, J.Y.; Kimbrel, N.A.; Meyer, E.C.; Kruse, M.I.; Tharp, D.F.; Gulliver, S.B.; Morissette, S.B. Mental health treatment involvement and religious coping among African American, Hispanic, and white veterans of the wars of Iraq and Afghanistan. Depress. Res. Treat. 2011, 2011, 1–10. [Google Scholar]
- Spoont, M.R.; Hodges, J.; Murdoch, M.; Nugent, S. Race and ethnicity as factors in mental health service use among veterans with PTSD. J. Traum. Stress 2009, 22, 648–653. [Google Scholar]
- Bauer, M.S.; Lee, A.; Li, M.; Bajor, L.; Rasmusson, A.; Kazis, L.E. Off-label use of second generation antipsychotics for post-traumatic stress disorder in the Department of Veterans Affairs: Time trends and sociodemographic, comorbidity, and regional correlates. Pharmacoepidemiol. Drug Saf. 2014, 23, 77–86. [Google Scholar] [CrossRef]
- Rosenheck, R.; Fontana, A. Ethnocultural variations in service use among veterans suffering from PTSD. In Ethnocultural Aspects of Posttraumatic Stress Disorder: Issues, Research, and Clinical Applications; Marsella, A.J., Friedman, M.J., Gerrity, E.T., Scurfield, R.M., Eds.; American Psychological Association: Washington, DC, USA, 1996; pp. 483–504. [Google Scholar]
- Rosenheck, R.; Fontana, A. Black and Hispanic veterans in intensive VA treatment programs for posttraumatic stress disorder. Med. Care 2002, 40, I-52–I-61. [Google Scholar] [CrossRef]
- Brinker, M.; Westermeyer, J.; Thuras, P.; Canive, J. Severity of combat-related posttraumatic stress disorder versus noncombat-related posttraumatic stress disorder: A community-based study in American Indian and Hispanic veterans. J. Nerv. Ment. Dis. 2007, 195, 655–661. [Google Scholar] [CrossRef]
- Wanner, J.; Long, M.E.; Teng, E.J. Multi-component treatment for posttraumatic nightmares in Vietnam veterans: Two case studies. J. Psychiatr. Pract. 2010, 16, 243–249. [Google Scholar] [CrossRef]
- Zappert, L.N.; Westrup, D. Cognitive processing therapy for posttraumatic stress disorder in a residential treatment setting. Psychother.: Theory Res. Pract. Train 2008, 45, 361–476. [Google Scholar] [CrossRef]
- Anastas, J.W. Research Design for Social Work and the Human Services; Columbia University Press: New York, NY, USA, 2000. [Google Scholar]
- Loo, C.M. Race-related PTSD: The Asian American Vietnam veteran. J. Traum. Stress 1994, 7, 637–656. [Google Scholar]
- Leal, D.L. The multicultural military: Military service and the acculturation of Latinos and Anglos. Arm. Forces Soc. 2003, 29, 205–226. [Google Scholar] [CrossRef]
- Hinton, D.E.; Hofmann, S.G.; Rivera, E.; Otto, M.W.; Pollack, M.H. Culturally adapted CBT (CA-CBT) for Latino women with treatment-resistant PTSD: A pilot study comparing CA-CBT to applied muscle relaxation. Behav. Res. Therapy 2011, 49, 275–280. [Google Scholar] [CrossRef]
- Foa, E.; Hembree, E.; Rothbaum, B.O. Prolonged Exposure Therapy for PTSD: Emotional Processing of Traumatic Experiences Therapist Guide; Oxford University Press: Oxford, UK, 2007. [Google Scholar]
- Monson, C.M.; Schnurr, P.P.; Resick, P.A.; Friedman, M.J.; Young-Xu, Y.; Stevens, S.P. Cognitive processing therapy for veterans with military-related posttraumatic stress disorder. J. Consult. Clin. Psychol. 2006, 74, 898–907. [Google Scholar] [CrossRef]
- Comas-Díaz, L. Latino healing: The integration of ethnic psychology into psychotherapy. Psychother.: Theory Res. Pract. Train 2006, 43, 436–453. [Google Scholar]
- Elsass, P. Individual and collective traumatic memories: A qualitative study of post-traumatic stress disorder symptoms in two Latin American localities. Transcult. Psychiatry 2001, 38, 306–316. [Google Scholar]
- Gafner, G.; Benson, S. Indirect ego-strengthening in treating PTSD in immigrants from Central America. Contemp. Hypnosis 2001, 18, 135–144. [Google Scholar] [CrossRef]
- Shapiro, F.E. EMDR As an Integrative Psychotherapy Approach: Experts of Diverse Orientations Explore the Paradigm Prism; American Psychological Association: Washington, DC, USA, 2002. [Google Scholar]
- Schottenbauer, M.A.; Glass, C.R.; Arnkoff, D.B.; Gray, S.H. Contributions of psychodynamic approaches to treatment of PTSD and trauma: A review of the empirical treatment and psychopathology literature. Psychiatry: Interpers. Biol. Process 2008, 71, 13–34. [Google Scholar] [CrossRef]
- Stein, H.; Allen, J.G. Mentalizing as a framework for integrating therapeutic exposure and relationship repair in the treatment of a patient with complex posttraumatic psychopathology. Bull. Menn. Clin. 2007, 71, 273–290. [Google Scholar] [CrossRef]
© 2014 by the authors; licensee MDPI, Basel, Switzerland. This article is an open access article distributed under the terms and conditions of the Creative Commons Attribution license (http://creativecommons.org/licenses/by/3.0/).