The Impact of Background Music on Flow, Work Engagement and Task Performance: A Randomized Controlled Study
Abstract
1. Introduction
Hypotheses
- Mediation Pathway: The music type will indirectly affect task performance through sequential mediation, with flow preceding engagement. High-arousal music will impair this pathway, whereas Mozart K448 will enhance it.
- Immediate vs. Sustained Effects: The mediation effect of the music type on performance will weaken after one month of familiarization, supporting habitation theories.
2. Method
2.1. Participants
2.2. Intervention
2.3. Measurements
2.4. Statistical Analysis
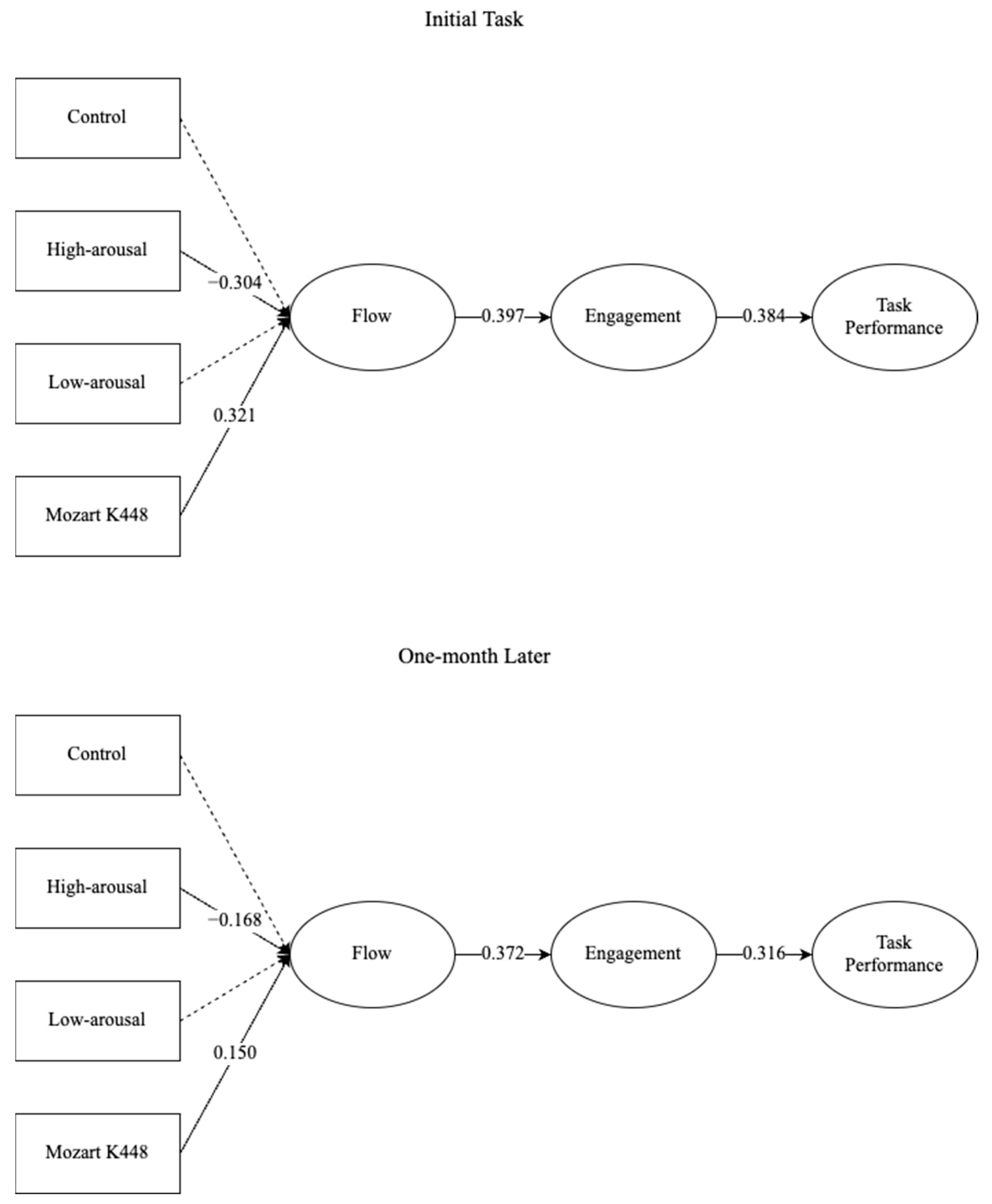
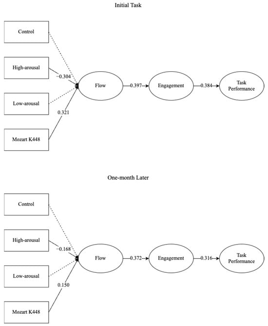
3. Results
3.1. Descriptive Statistics
3.2. Factor Loadings
3.3. Path Analysis
3.4. Model Fit
4. Discussion
4.1. Limitations and Future Directions
4.2. Practical Implications
- Initial Training Phases: Deploy Mozart’s K448 or similar structured compositions to accelerate flow state attainment;
- Routine Work Periods: Rotate music selections weekly to counter habitation effects while maintaining task-specific cognitive effects;
- High-Stress Tasks: Eliminate high-arousal music during complex problem-solving to prevent attentional overload.
5. Conclusions
- Music’s cognitive effects operate through sequential flow–engagement mediation;
- Structured compositions (e.g., Mozart’s K448) offer superior immediate benefits but require rotation to maintain efficacy.
Funding
Institutional Review Board Statement
Informed Consent Statement
Data Availability Statement
Acknowledgments
Conflicts of Interest
References
- Aust, F., Beneke, T., Peifer, C., & Wekenborg, M. (2022). The relationship between flow experience and burnout symptoms: A systematic review. International Journal of Environmental Research and Public Health, 19(7), 3865. [Google Scholar] [CrossRef]
- Bakker, A. B. (2008). The work-related flow inventory: Construction and initial validation of the WOLF. Journal of Vocational Behavior, 72(3), 400–414. [Google Scholar] [CrossRef]
- Bakker, A. B., & Leiter, M. P. (2010). Work engagement: A handbook of essential theory and research. Psychology Press. [Google Scholar]
- Beard, K. S. (2015). Theoretically speaking: An interview with mihaly csikszentmihalyi on flow theory development and its usefulness in addressing contemporary challenges in education. Educational Psychology Review, 27(2), 353–364. [Google Scholar] [CrossRef]
- Bell, R., Komar, G. F., Mieth, L., & Buchner, A. (2023). Evidence of a metacognitive illusion in judgments about the effects of music on cognitive performance. Scientific Reports, 13(1), 18750. [Google Scholar] [CrossRef]
- Braun Janzen, T., Koshimori, Y., Richard, N. M., & Thaut, M. H. (2022). Rhythm and music-based interventions in motor rehabilitation: Current evidence and future perspectives. Frontiers in Human Neuroscience, 15, 789467. [Google Scholar] [CrossRef]
- Cheah, Y., Wong, H. K., Spitzer, M., & Coutinho, E. (2022). Background music and cognitive task performance: A systematic review of task, music, and population impact. Music & Science, 5, 20592043221134392. [Google Scholar] [CrossRef]
- Cheng, S., Wang, J., Luo, R., & Hao, N. (2024). Brain to brain musical interaction: A systematic review of neural synchrony in musical activities. Neuroscience & Biobehavioral Reviews, 164, 105812. [Google Scholar] [CrossRef]
- Cohen, S. (1988). Psychosocial models of the role of social support in the etiology of physical disease. Health Psychology, 7(3), 269–297. [Google Scholar] [CrossRef]
- Cooper, K. (2009). Go with the flow: Examining the effects of engagement using flow theory and it’s relationship to achievement and performance. University of Central Florida. Available online: https://stars.library.ucf.edu/etd/3863 (accessed on 27 February 2024).
- Csikszentmihalhi, M. (2020). Finding flow: The psychology of engagement with everyday life. Hachette UK. [Google Scholar]
- Deacon, T., & Plumbley, M. D. (2024, June 25–27). Working with AI sound: Exploring the future of workplace AI sound technologies. 3rd Annual Meeting of the Symposium on Human-Computer Interaction for Work (pp. 1–21), New York, NY, USA. [Google Scholar] [CrossRef]
- Ding, R., Tang, H., Liu, Y., Yin, Y., Yan, B., Jiang, Y., Toussaint, P.-J., Xia, Y., Evans, A. C., Zhou, D., Hao, X., Lu, J., & Yao, D. (2023). Therapeutic effect of tempo in Mozart’s “Sonata for two pianos” (K. 448) in patients with epilepsy: An electroencephalographic study. Epilepsy & Behavior, 145, 109323. [Google Scholar] [CrossRef]
- Eastwood, J. D., Frischen, A., Fenske, M. J., & Smilek, D. (2012). The unengaged mind: Defining boredom in terms of attention. Perspectives on Psychological Science, 7(5), 482–495. [Google Scholar] [CrossRef]
- Ferreri, L., Mas-Herrero, E., Zatorre, R. J., Ripollés, P., Gomez-Andres, A., Alicart, H., Olivé, G., Marco-Pallarés, J., Antonijoan, R. M., Valle, M., & Riba, J. (2019). Dopamine modulates the reward experiences elicited by music. Proceedings of the National Academy of Sciences, 116(9), 3793–3798. [Google Scholar]
- Freitas, C. P. P. D., Damásio, B. F., Haddad, E. J., & Koller, S. H. (2019). Work-related flow inventory: Evidence of validity of the brazilian version. Paidéia (Ribeirão Preto), 29, e2901. [Google Scholar] [CrossRef]
- Fry, K., English, L., & Makar, K. (2024). Cognitive tuning in the STEM classroom: Communication processes supporting children’s changing conceptions about data. Mathematics Education Research Journal, 36(1), 67–89. [Google Scholar] [CrossRef]
- Goh, T.-T., & Yang, B. (2021). The role of e-engagement and flow on the continuance with a learning management system in a blended learning environment. International Journal of Educational Technology in Higher Education, 18(1), 49. [Google Scholar] [CrossRef]
- Goltz, F., & Sadakata, M. (2021). Do you listen to music while studying? A portrait of how people use music to optimize their cognitive performance. Acta Psychologica, 220, 103417. [Google Scholar] [CrossRef]
- Grylls, E., Kinsky, M., Baggott, A., Wabnitz, C., & McLellan, A. (2018). Study of the Mozart effect in children with epileptic electroencephalograms. Seizure, 59, 77–81. [Google Scholar] [CrossRef]
- He, W.-J., Wong, W.-C., & Hui, A. N.-N. (2017). Emotional reactions mediate the effect of music listening on creative thinking: Perspective of the arousal-and-mood hypothesis. Frontiers in Psychology, 8, 01680. [Google Scholar] [CrossRef]
- Ho, C., Mason, O., & Spence, C. (2007). An investigation into the temporal dimension of the Mozart effect: Evidence from the attentional blink task. Acta Psychologica, 125(1), 117–128. [Google Scholar] [CrossRef] [PubMed]
- Husain, G., Thompson, W. F., & Schellenberg, E. G. (2002). Effects of musical tempo and mode on arousal, mood, and spatial abilities. Music Perception, 20(2), 151–171. [Google Scholar] [CrossRef]
- Ke, J., Du, J., & Luo, X. (2021). The effect of noise content and level on cognitive performance measured by electroencephalography (EEG). Automation in Construction, 130, 103836. [Google Scholar] [CrossRef]
- Kenzie, E. S., Parks, E. L., Bigler, E. D., Wright, D. W., Lim, M. M., Chesnutt, J. C., Hawryluk, G. W. J., Gordon, W., & Wakeland, W. (2018). The dynamics of concussion: Mapping pathophysiology, persistence, and recovery with causal-loop diagramming. Frontiers in Neurology, 9, 203. [Google Scholar] [CrossRef] [PubMed]
- Kotler, S., Mannino, M., Kelso, S., & Huskey, R. (2022). First few seconds for flow: A comprehensive proposal of the neurobiology and neurodynamics of state onset. Neuroscience & Biobehavioral Reviews, 143, 104956. [Google Scholar] [CrossRef]
- Kraus, N., & White-Schwoch, T. (2015). Unraveling the biology of auditory learning: A cognitive–sensorimotor–reward framework. Trends in Cognitive Sciences, 19(11), 642–654. [Google Scholar] [CrossRef] [PubMed]
- Mackintosh, N. J. (1987). Neurobiology, psychology and habituation. Behaviour Research and Therapy, 25(2), 81–97. [Google Scholar] [CrossRef]
- Manca, M. L., Bonanni, E., Michelangelo, M., Vladimir, G., & Siciliano, G. (2020). Mozart’s music between predictability and surprise: Results of an experimental research based on electroencephalography, entropy and Hurst exponent. Available online: https://arpi.unipi.it/handle/11568/1124446 (accessed on 22 December 2020).
- Martin-Saavedra, J. S., Vergara-Mendez, L. D., Pradilla, I., Vélez-van-Meerbeke, A., & Talero-Gutiérrez, C. (2018). Standardizing music characteristics for the management of pain: A systematic review and meta-analysis of clinical trials. Complementary Therapies in Medicine, 41, 81–89. [Google Scholar] [CrossRef]
- McSweeney, F. K., & Swindell, S. (1999). General-process theories of motivation revisited: The role of habituation. Psychological Bulletin, 125(4), 437–457. [Google Scholar] [CrossRef]
- Nakamura, J., & Csikszentmihalyi, M. (2014). The concept of flow. In M. Csikszentmihalyi (Ed.), Flow and the foundations of positive psychology (pp. 239–263). Springer Netherlands. [Google Scholar] [CrossRef]
- Perkins, D., Wilson, G. V., & Kerr, J. H. (2001). The effects of elevated arousal and mood on maximal strength performance in Athletes. Journal of Applied Sport Psychology, 13(3), 239–259. [Google Scholar] [CrossRef]
- Pesigan, C. M., & Remijn, G. B. (2024). Exploring the impacts of background music on a simulated task-specific visual search: Performance, awareness, and subjective state (SSRN Scholarly Paper No. 4897020). Social Science Research Network. [Google Scholar] [CrossRef]
- Rajakumar, K. D., & Mohan, J. (2024). A systematic review on effect of music intervention on cognitive impairment using EEG, fMRI, and cognitive assessment modalities. Results in Engineering, 22, 102224. [Google Scholar] [CrossRef]
- Sateesh Babu, G., & Suresh, S. (2012). Meta-cognitive neural network for classification problems in a sequential learning framework. Neurocomputing, 81, 86–96. [Google Scholar] [CrossRef]
- Schaufeli, W. B., Bakker, A. B., & Salanova, M. (2006). The measurement of work engagement with a short questionnaire: A cross-national study. Educational and Psychological Measurement, 66(4), 701–716. [Google Scholar] [CrossRef]
- Schreiber, J. B. (2017). Update to core reporting practices in structural equation modeling. Research in Social and Administrative Pharmacy, 13(3), 634–643. [Google Scholar] [CrossRef] [PubMed]
- Shahzad, K., Hong, Y., Jiang, Y., & Niaz, H. (2023). Knowledge-intensive HRM systems and performance of knowledge-intensive teams: Mediating role of team knowledge processes. Group & Organization Management, 48(5), 1430–1466. [Google Scholar] [CrossRef]
- Shernoff, D. J., Csikszentmihalyi, M., Schneider, B., & Shernoff, E. S. (2014). Student engagement in high school classrooms from the perspective of flow theory. In M. Csikszentmihalyi (Ed.), Applications of flow in human development and education: The collected works of mihaly csikszentmihalyi (pp. 475–494). Springer Netherlands. [Google Scholar] [CrossRef]
- Siponkoski, S.-T., Koskinen, S., Laitinen, S., Holma, M., Ahlfors, M., Jordan-Kilkki, P., Ala-Kauhaluoma, K., Martínez-Molina, N., Melkas, S., Laine, M., Ylinen, A., Zasler, N., Rantanen, P., Lipsanen, J., & Särkämö, T. (2022). Effects of neurological music therapy on behavioural and emotional recovery after traumatic brain injury: A randomized controlled cross-over trial. Neuropsychological Rehabilitation, 32(7), 1356–1388. Available online: https://www.tandfonline.com/doi/abs/10.1080/09602011.2021.1890138 (accessed on 8 March 2023). [CrossRef]
- Thompson, W. F., Schellenberg, E. G., & Husain, G. (2001). Arousal, mood, and the Mozart effect. Psychological science, 12(3), 248–251. [Google Scholar]
- Tosamran, S., Pakotiprapha, T., Asavalertpalakorn, T., Kiatprungvech, T., Surawattanawong, T., & Limotai, C. (2024). Acute effects of Mozart K.448 on interictal epileptiform discharges in adult patients with drug-resistant focal epilepsy: A crossover randomized controlled trial. Seizure: European Journal of Epilepsy, 123, 66–73. [Google Scholar] [CrossRef]
- Vadvilavičius, T., & Stelmokienė, A. (2024). The relationship between work engagement and work-family enrichment: A systematic review and meta-analysis. Psychological Topics, 33(2), 2. Available online: https://pt.ffri.hr/pt/article/view/904 (accessed on 8 March 2023).
- Watts, F. N. (1979). Habituation model of systematic desensitization. Psychological Bulletin, 86(3), 627–637. [Google Scholar] [CrossRef] [PubMed]
- Westland, J. C. (2010). Lower bounds on sample size in structural equation modeling. Electronic commerce research and applications, 9(6), 476–487. [Google Scholar]
- Worm, T., & Stine-Morrow, E. A. L. (2021). May the flow be with you: Age differences in the influence of social motives and context on the experience of activity engagement. Journal of Adult Development, 28(4), 265–275. [Google Scholar] [CrossRef]
- Xing, Y., Xia, Y., Kendrick, K., Liu, X., Wang, M., Wu, D., Yang, H., Jing, W., Guo, D., & Yao, D. (2016). Mozart, Mozart rhythm and retrograde Mozart effects: Evidences from behaviours and neurobiology bases. Scientific Reports, 6(1), 18744. [Google Scholar] [CrossRef] [PubMed]

| Control | High-Arousal | Low-Arousal | Mozart K448 | p-Value | |
|---|---|---|---|---|---|
| N | 103 | 106 | 104 | 115 | |
| Gender (1 = Man) (%) | 54 (52.4) | 46 (43.4) | 35 (33.7) | 57 (49.6) | 0.032 |
| Age (Mean (SD)) | 20.90 (1.22) | 21.15 (1.36) | 20.99 (1.32) | 20.90 (1.17) | 0.438 |
| Major (%) | 0.043 | ||||
| Science | 22 (21.4) | 19 (17.9) | 21 (20.2) | 24 (20.9) | |
| Business | 23 (22.3) | 15 (14.2) | 27 (26.0) | 21 (18.3) | |
| Engineering | 21 (20.4) | 21 (19.8) | 15 (14.4) | 29 (25.2) | |
| Arts | 25 (24.3) | 18 (17.0) | 18 (17.3) | 24 (20.9) | |
| Others | 12 (11.7) | 33 (31.1) | 23 (22.1) | 17 (14.8) | |
| GPA (Mean (SD)) | 2.66 (0.61) | 2.70 (0.69) | 2.72 (0.65) | 2.68 (0.67) | 0.930 |
| Household Income (Mean (SD)) | 73,035.88 (35,369.97) | 72,723.34 (33,320.36) | 80,304.08 (39,352.73) | 77,107.94 (36,300.48) | 0.372 |
| Initial | One Month Later | ||||||
|---|---|---|---|---|---|---|---|
| Latent | Indicator | Loading | 95% CI | z | Loading | 95% CI | z |
| Engagement | eng_d1 | 0.777 | 0.718–0.837 | 25.568 | 0.782 | 0.722–0.842 | 25.490 |
| Engagement | eng_d2 | 0.632 | 0.538–0.725 | 13.225 | 0.643 | 0.547–0.739 | 13.141 |
| Engagement | eng_d3 | 0.726 | 0.641–0.812 | 16.625 | 0.731 | 0.642–0.821 | 15.956 |
| eng_d1 | eng_q1 | 0.825 | 0.781–0.869 | 36.689 | 0.854 | 0.811–0.898 | 38.539 |
| eng_d1 | eng_q2 | 0.743 | 0.686–0.799 | 25.745 | 0.696 | 0.635–0.758 | 22.139 |
| eng_d1 | eng_q3 | 0.710 | 0.651–0.770 | 23.387 | 0.751 | 0.695–0.808 | 26.209 |
| eng_d2 | eng_q4 | 0.762 | 0.706–0.819 | 26.569 | 0.737 | 0.676–0.797 | 23.843 |
| eng_d2 | eng_q5 | 0.756 | 0.699–0.813 | 26.105 | 0.769 | 0.711–0.827 | 26.076 |
| eng_d2 | eng_q6 | 0.777 | 0.722–0.832 | 27.651 | 0.783 | 0.727–0.840 | 27.099 |
| eng_d3 | eng_q7 | 0.822 | 0.777–0.867 | 35.882 | 0.828 | 0.778–0.878 | 32.403 |
| eng_d3 | eng_q8 | 0.798 | 0.751–0.845 | 33.152 | 0.748 | 0.691–0.805 | 25.683 |
| eng_d3 | eng_q9 | 0.789 | 0.741–0.837 | 32.216 | 0.742 | 0.684–0.800 | 25.189 |
| Flow | flow_d1 | 0.777 | 0.728–0.825 | 31.183 | 0.826 | 0.768–0.883 | 28.010 |
| Flow | flow_d2 | 0.778 | 0.707–0.849 | 21.518 | 0.648 | 0.560–0.737 | 14.380 |
| Flow | flow_d3 | 0.673 | 0.593–0.753 | 16.501 | 0.682 | 0.595–0.769 | 15.339 |
| flow_d1 | flow_q1 | 0.834 | 0.803–0.865 | 52.599 | 0.778 | 0.741–0.816 | 40.980 |
| flow_d1 | flow_q2 | 0.830 | 0.793–0.866 | 44.390 | 0.817 | 0.776–0.858 | 39.239 |
| flow_d1 | flow_q3 | 0.767 | 0.722–0.811 | 33.756 | 0.785 | 0.740–0.830 | 34.301 |
| flow_d1 | flow_q4 | 0.817 | 0.779–0.855 | 42.043 | 0.818 | 0.777–0.859 | 39.401 |
| flow_d2 | flow_q5 | 0.833 | 0.796–0.870 | 43.749 | 0.789 | 0.744–0.834 | 34.074 |
| flow_d2 | flow_q6 | 0.771 | 0.726–0.816 | 33.330 | 0.799 | 0.755–0.843 | 35.608 |
| flow_d2 | flow_q7 | 0.824 | 0.786–0.863 | 42.023 | 0.799 | 0.755–0.843 | 35.518 |
| flow_d2 | flow_q8 | 0.800 | 0.758–0.841 | 37.674 | 0.829 | 0.789–0.869 | 40.459 |
| flow_d3 | flow_q9 | 0.741 | 0.688–0.793 | 27.683 | 0.687 | 0.628–0.747 | 22.621 |
| flow_d3 | flow_q10 | 0.688 | 0.629–0.747 | 22.922 | 0.718 | 0.662–0.774 | 25.316 |
| flow_d3 | flow_q11 | 0.781 | 0.734–0.829 | 32.173 | 0.835 | 0.794–0.875 | 40.242 |
| flow_d3 | flow_q12 | 0.690 | 0.631–0.748 | 23.084 | 0.736 | 0.683–0.790 | 27.125 |
| flow_d3 | flow_q13 | 0.728 | 0.674–0.782 | 26.411 | 0.745 | 0.693–0.797 | 28.052 |
| Initial | One Month Later | ||||||
|---|---|---|---|---|---|---|---|
| DV | Predictor | B | 95% CI | Z | B | 95% CI | Z |
| Engagement | Age | 0.076 | −0.032–0.183 | 1.380 | 0.030 | −0.081–0.141 | 0.533 |
| Engagement | Flow | 0.397 | 0.288–0.507 | 7.094 | 0.372 | 0.253–0.491 | 6.137 |
| Engagement | Gender | −0.020 | −0.128–0.089 | −0.355 | 0.032 | −0.079–0.143 | 0.567 |
| Engagement | GPA | 0.178 | 0.072–0.283 | 3.296 | 0.188 | 0.076–0.300 | 3.289 |
| Engagement | Income | 0.060 | −0.048–0.168 | 1.083 | 0.068 | −0.043–0.179 | 1.194 |
| Engagement | Major | 0.053 | −0.054–0.161 | 0.969 | −0.007 | −0.118–0.105 | −0.119 |
| Flow | Age | 0.015 | −0.086–0.115 | 0.285 | 0.072 | −0.038–0.182 | 1.277 |
| Flow | Gender | 0.087 | −0.013–0.187 | 1.698 | 0.004 | −0.107–0.115 | 0.070 |
| Flow | GPA | 0.061 | −0.040–0.161 | 1.181 | 0.184 | 0.076–0.293 | 3.324 |
| Flow | Income | 0.078 | −0.022–0.178 | 1.524 | −0.042 | −0.153–0.070 | −0.733 |
| Flow | Major | 0.037 | −0.064–0.138 | 0.713 | −0.054 | −0.165–0.057 | −0.961 |
| Flow | Control | 0.060 | −0.040–0.160 | 1.169 | −0.070 | −0.180–0.040 | −1.244 |
| Flow | High-arousal | −0.304 | −0.397–−0.212 | −6.441 | −0.168 | −0.276–−0.060 | −3.052 |
| Flow | Low-arousal | −0.096 | −0.195–0.004 | −1.876 | −0.073 | −0.183–0.037 | −1.300 |
| Flow | Mozart K448 | 0.321 | 0.228–0.413 | 6.799 | 0.150 | 0.042–0.258 | 2.718 |
| Task Performance | Age | −0.030 | −0.119–0.059 | −0.662 | 0.036 | −0.053–0.126 | 0.799 |
| Task Performance | Engagement | 0.384 | 0.284–0.485 | 7.488 | 0.316 | 0.211–0.422 | 5.873 |
| Task Performance | Gender | −0.024 | −0.112–0.064 | −0.531 | −0.034 | −0.124–0.055 | −0.755 |
| Task Performance | GPA | 0.160 | 0.071–0.249 | 3.510 | 0.240 | 0.149–0.331 | 5.161 |
| Task Performance | Income | 0.021 | −0.068–0.110 | 0.456 | 0.102 | 0.013–0.191 | 2.245 |
| Task Performance | Major | 0.021 | −0.068–0.110 | 0.463 | −0.028 | −0.118–0.061 | −0.616 |
| Model | χ2 | df | χ2/df | p | CFI | TLI | RMSEA [90% CI] | SRMR |
|---|---|---|---|---|---|---|---|---|
| Initial Task | 494.54 | 413 | 1.2 | 0.004 | 0.98 | 0.98 | 0.02 [0.01, 0.03] | 0.04 |
| One Month Later | 426.04 | 413 | 1.03 | 0.318 | 1 | 1 | 0.01 [0.00, 0.02] | 0.04 |
| Common Guidelines | — | — | <2 or 3 | >0.05 | ≥0.95 | ≥0.95 | <0.05 [0.00, 0.08] | ≤0.08 |
Disclaimer/Publisher’s Note: The statements, opinions and data contained in all publications are solely those of the individual author(s) and contributor(s) and not of MDPI and/or the editor(s). MDPI and/or the editor(s) disclaim responsibility for any injury to people or property resulting from any ideas, methods, instructions or products referred to in the content. |
© 2025 by the author. Licensee MDPI, Basel, Switzerland. This article is an open access article distributed under the terms and conditions of the Creative Commons Attribution (CC BY) license (https://creativecommons.org/licenses/by/4.0/).
Share and Cite
Sun, Y. The Impact of Background Music on Flow, Work Engagement and Task Performance: A Randomized Controlled Study. Behav. Sci. 2025, 15, 416. https://doi.org/10.3390/bs15040416
Sun Y. The Impact of Background Music on Flow, Work Engagement and Task Performance: A Randomized Controlled Study. Behavioral Sciences. 2025; 15(4):416. https://doi.org/10.3390/bs15040416
Chicago/Turabian StyleSun, Yuwen. 2025. "The Impact of Background Music on Flow, Work Engagement and Task Performance: A Randomized Controlled Study" Behavioral Sciences 15, no. 4: 416. https://doi.org/10.3390/bs15040416
APA StyleSun, Y. (2025). The Impact of Background Music on Flow, Work Engagement and Task Performance: A Randomized Controlled Study. Behavioral Sciences, 15(4), 416. https://doi.org/10.3390/bs15040416
