The Development and Psychometric Properties of a Doctoral Student Agency Scale
Abstract
1. Introduction
2. Literature Review
2.1. Doctoral Student Agency in Higher Education
2.2. Measurement of Agency in Education and Doctoral Training
3. Methods and Results
3.1. Research Design
3.2. Stage 1: Interviews and Coding
3.2.1. Participants and Procedure
3.2.2. Results
3.3. Stage 2: Creating Items and Establishing the Content Validity
3.4. Main Test
3.4.1. Methods
Participants and Procedure
Data Analysis Procedure
3.4.2. Results of the Main Test
Item Analysis
Exploratory Factor Analysis (EFA)
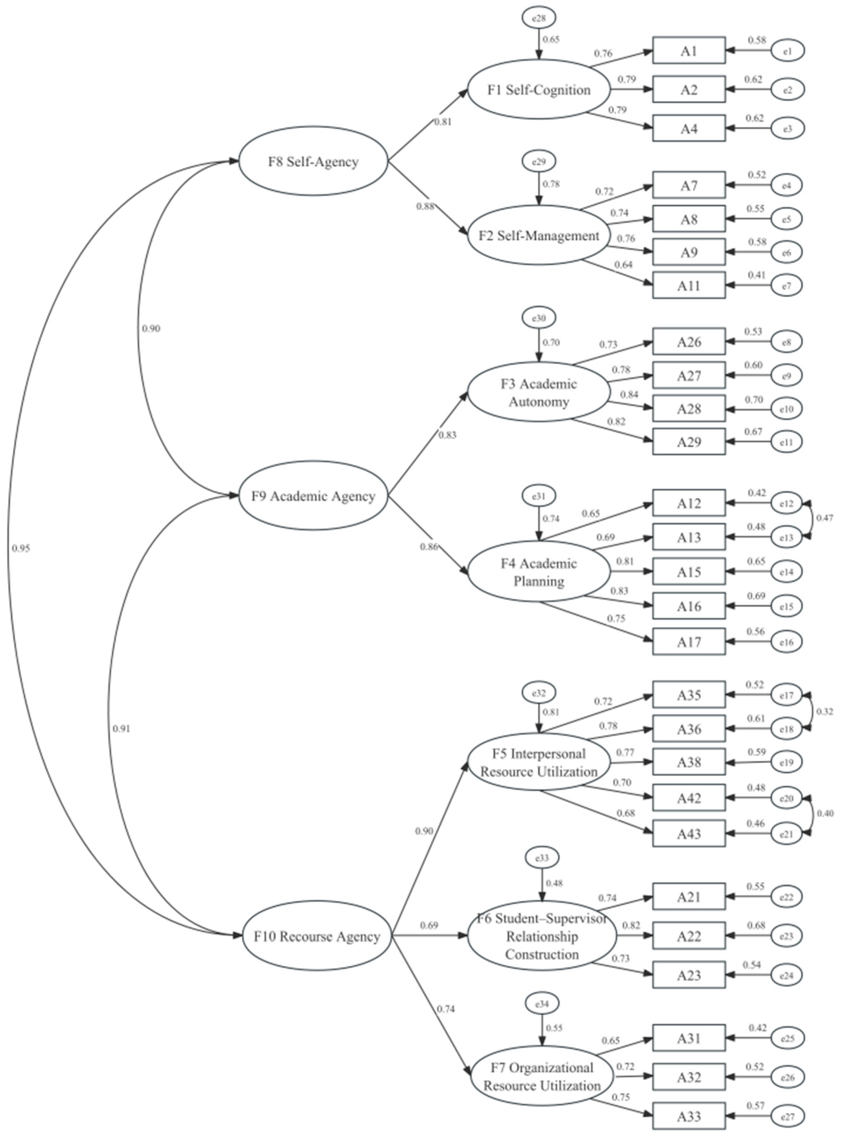
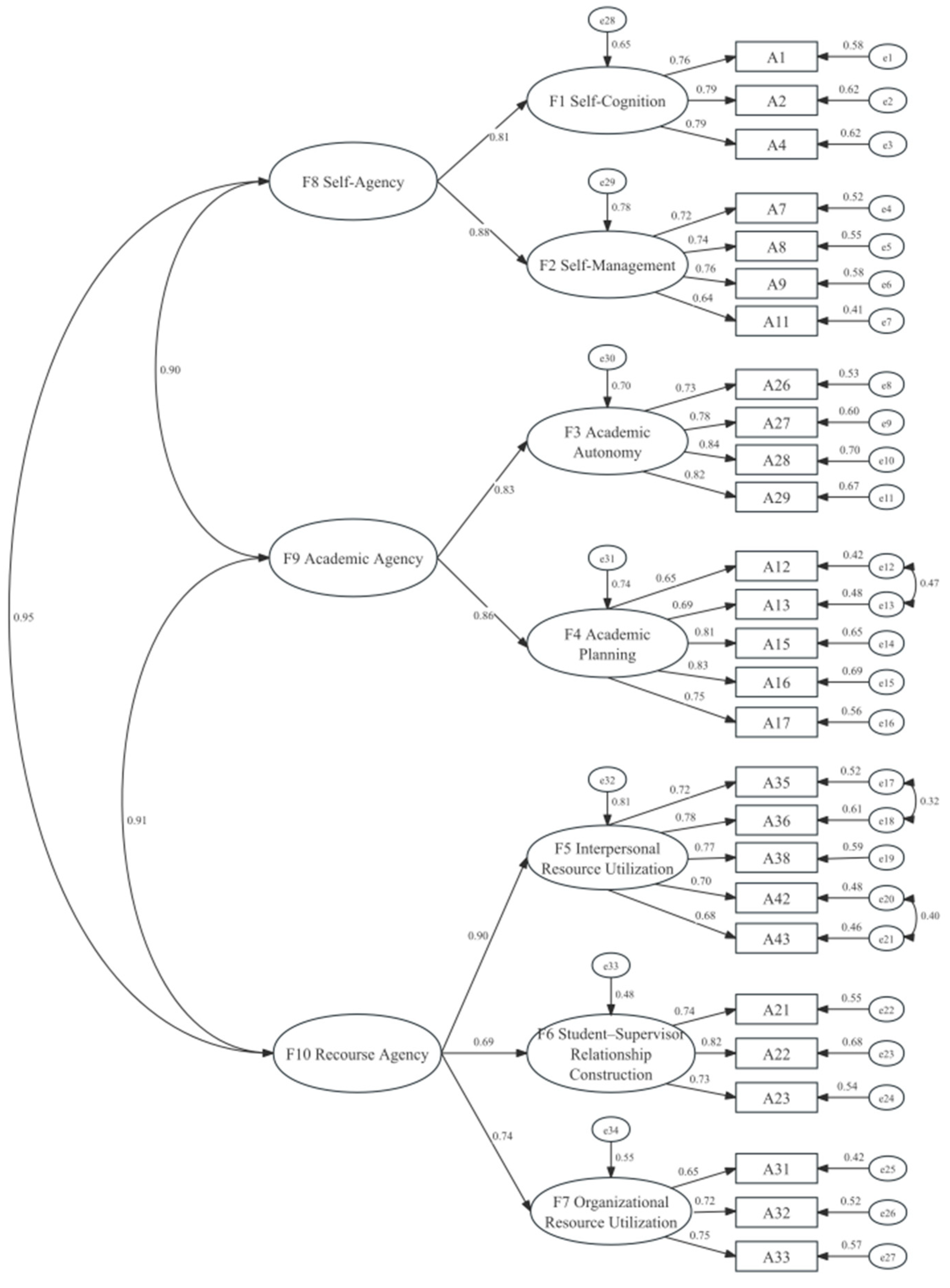
Confirmatory Factor Analysis (CFA)
Criterion Validity
Measurement Invariance
4. Discussion
4.1. Summary of Key Findings
4.2. Theoretical Implications
4.3. Practical Implications
5. Limitations and Future Directions
6. Conclusions
Author Contributions
Funding
Institutional Review Board Statement
Informed Consent Statement
Data Availability Statement
Conflicts of Interest
Appendix A
| No. | Discipline | Academic Qualification | Gender | Identity at the Time of Interview |
|---|---|---|---|---|
| 1 | Science | Ph.D. | F | Postdoctoral Researcher |
| 2 | Engineering | Ph.D. | M | postdoctoral Researcher |
| 3 | Education | Ph.D. candidate | F | Year 4 |
| 4 | Education | Ph.D. candidate | F | Year 2 |
| 5 | Science | Ph.D. | F | Year 4 |
| 6 | Education | Ph.D. | M | Young Faculty |
| 7 | Education | Ph.D. candidate | M | Year 2 |
| 8 | Science | Ph.D. candidate | F | Year 2 |
| 9 | Management | Ph.D. candidate | F | Year 4 |
| 10 | Engineering | Ph.D. | M | Postdoctoral Researcher |
| 11 | Education | Ph.D. | M | Researcher in Publication |
| 12 | Education | Ph.D. candidate | F | Year 4 |
| 13 | Science | Ph.D. candidate | M | Year 2 |
| 14 | Science | Ph.D. candidate | F | Year 1 |
| 15 | Education | Ph.D. candidate | F | Year 4 |
| 16 | Engineering | Ph.D. candidate | F | Year 5 |
| 17 | Economics | Ph.D. candidate | M | Year 4 |
| 18 | Engineering | Ph.D. | M | Young Faculty |
| 19 | Philosophy | Ph.D. | M | Young Faculty |
| 20 | Science | Ph.D. candidate | M | Year 3 |
| 21 | Law | Ph.D. candidate | M | Year 3 |
| 22 | Literature | Ph.D. | M | Postdoctoral Researcher |
| 23 | Management | Ph.D. | F | Young Faculty |
| 24 | History | Ph.D. candidate | M | Year 4 |
| 25 | Statistics | Ph.D. candidate | M | Year 3 |
| 26 | Literature | Ph.D. | F | Postdoctoral Researcher |
| 27 | Law | Ph.D. candidate | F | Year 3 |
Appendix B. The Initial 43-Item Doctoral Student Agency Scale (DSAS)
Appendix C
| Item No. | F1 | F2 | F3 | F4 | F5 | F6 | F7 |
|---|---|---|---|---|---|---|---|
| A38 | 0.7 | ||||||
| A36 | 0.69 | ||||||
| A42 | 0.68 | ||||||
| A43 | 0.62 | ||||||
| A40 | 0.59 | ||||||
| A39 | 0.56 | ||||||
| A34 | 0.54 | 0.47 | |||||
| A12 | 0.8 | ||||||
| A13 | 0.74 | ||||||
| A16 | 0.65 | ||||||
| A17 | 0.59 | 0.36 | |||||
| A25 | 0.54 | 0.52 | |||||
| A15 | 0.53 | ||||||
| A24 | 0.45 | 0.35 | |||||
| A7 | 0.67 | 0.43 | |||||
| A11 | 0.66 | ||||||
| A8 | 0.65 | 0.48 | |||||
| A5 | 0.65 | ||||||
| A9 | 0.62 | ||||||
| A6 | 0.57 | ||||||
| A3 | 0.56 | ||||||
| A27 | 0.73 | ||||||
| A26 | 0.7 | ||||||
| A29 | 0.69 | ||||||
| A28 | 0.68 | ||||||
| A19 | 0.44 | 0.41 | 0.43 | ||||
| A22 | 0.81 | ||||||
| A21 | 0.75 | ||||||
| A23 | 0.7 | ||||||
| A18 | 0.44 | ||||||
| A1 | 0.77 | ||||||
| A2 | 0.64 | ||||||
| A4 | 0.49 | ||||||
| A33 | 0.47 | 0.59 | |||||
| A32 | 0.42 | 0.58 | |||||
| A31 | 0.58 |
Appendix D. The Final Doctoral Student Agency Scale (DSAS)
Appendix D.1. Self-Agency
Appendix D.1.1. Self-Cognition
Appendix D.1.2. Self-Management
Appendix D.2. Academic Agency
Appendix D.2.1. Academic Autonomy
Appendix D.2.2. Academic Planning
Appendix D.3. Resource Agency
Appendix D.3.1. Interpersonal Resource Utilization
Appendix D.3.2. Student–Supervisor Relationship Construction
Appendix D.3.3. Organizational Resource Utilization
References
- Archer, M. S. (2003). Structure, agency and the internal conversation. Cambridge University Press. [Google Scholar] [CrossRef]
- Atkinson, M., Brodie, A., Kafcaloudes, P., McCarthy, S., Monson, E. A., Sefa-Nyarko, C., Omond, S., O’Toole, M., Pavich, N., & See, J. (2022). Illuminating the liminality of the doctoral journey: Precarity, agency and COVID-19. Higher Education Research & Development, 41(6), 1790–1804. [Google Scholar] [CrossRef]
- Bandura, A. (2001). Social cognitive theory: An agentic perspective. Annual Review of Psychology, 52, 1–26. [Google Scholar] [CrossRef]
- Berman, J., & Smyth, R. (2015). Conceptual frameworks in the doctoral research process: A pedagogical model. Innovations in Education and Teaching International, 52(2), 125–136. [Google Scholar] [CrossRef]
- Biesta, G., Priestley, M., & Robinson, S. (2015). The role of beliefs in teacher agency. Teachers and Teaching, 21(6), 624–640. [Google Scholar] [CrossRef]
- Biesta, G., & Tedder, M. (2007). Agency and learning in the lifecourse: Towards an ecological perspective. Studies in the Education of Adults, 39(2), 132–149. [Google Scholar] [CrossRef]
- Bourdieu, P. (1986). The force of law: Toward a sociology of the juridical field. Hastings LJ, 38, 805. [Google Scholar]
- Bourdieu, P. (1990). In other words: Essays toward a reflexive sociology. Stanford University Press. [Google Scholar] [CrossRef]
- Chen, F. F. (2007). Sensitivity of goodness of fit indexes to lack of measurement invariance. Structural Equation Modeling: A Multidisciplinary Journal, 14(3), 464–504. [Google Scholar] [CrossRef]
- Cheung, G. W., & Rensvold, R. B. (2002). Evaluating goodness-of-fit indexes for testing measurement invariance. Structural Equation Modeling, 9(2), 233–255. [Google Scholar] [CrossRef]
- Chi, L. (2017). A study on the relationship between supervisor guidance and the academic competence of full-time academic master’s students: A case study of J University [Master’s thesis, Jiangxi Normal University]. CNKI. [Google Scholar]
- Code, J. (2020). Agency for learning: Intention, motivation, self-efficacy and self-regulation. Frontiers in Education. [Google Scholar]
- Cornér, S., Löfström, E., & Pyhältö, K. (2023). The relationships between doctoral students’ perceptions of supervision and burnout. International Journal of Doctoral Studies, 12, 91–106. [Google Scholar] [CrossRef] [PubMed]
- Dai, K., & Elliot, D. L. (2023). ‘Shi men’as key doctoral practice: Understanding international doctoral students’ learning communities and research culture in China. Oxford Review of Education, 49(5), 588–603. [Google Scholar] [CrossRef]
- DeVellis, R. F., & Thorpe, C. T. (2021). Scale development: Theory and applications. Sage Publications. [Google Scholar]
- Edwards, A. (2005). Relational agency: Learning to be a resourceful practitioner. International Journal of Educational Research, 43(3), 168–182. [Google Scholar] [CrossRef]
- Elliot, D. L. (2022). A ‘doctoral compass’: Strategic reflection, self-assessment and recalibration for navigating the ‘twin’doctoral journey. Studies in Higher Education, 47(8), 1652–1665. [Google Scholar] [CrossRef]
- Emirbayer, M., & Mische, A. (1998). What is agency? American Journal of Sociology, 103(4), 962–1023. [Google Scholar] [CrossRef]
- Eteläpelto, A., Vähäsantanen, K., Hökkä, P., & Paloniemi, S. (2013). What is agency? Conceptualizing professional agency at work. Educational Research Review, 10, 45–65. [Google Scholar] [CrossRef]
- Fu, D. (2020). A study on doctoral students’ academic beliefs and their influence on academic experience. Nanjing University. [Google Scholar]
- Fu, L., & Charoensukmongkol, P. (2021). Effect of host language proficiency of Chinese expatriates on host country nationals support and work engagement in Thailand: A social identity perspective. Asia-Pacific Social Science Review, 21(3), 14. [Google Scholar] [CrossRef]
- Gardner, S. K. (2009). Conceptualizing success in doctoral education: Perspectives of faculty in seven disciplines. The Review of Higher Education, 32(3), 383–406. [Google Scholar] [CrossRef]
- Gardner, S. K. (2010). Keeping up with the Joneses: Socialization and culture in doctoral education at one striving institution. The Journal of Higher Education, 81(6), 658–679. [Google Scholar] [CrossRef]
- Garibay, J. C. (2018). Beyond traditional measures of STEM success: Long-term predictors of social agency and conducting research for social change. Research in Higher Education, 59(3), 349–381. [Google Scholar] [CrossRef]
- Giddens, A. (2004). Practicing history: New directions in historical writing after the linguistic turn. Routledge. [Google Scholar] [CrossRef]
- Goller, M., & Harteis, C. (2017). Human agency at work: Towards a clarification and operationalisation of the concept. In Agency at work: An agentic perspective on professional learning and development (pp. 85–103). Springer. [Google Scholar]
- Hadar, L. L., & Benish Weisman, M. (2019). Teachers’ agency: Do their values make a difference? British Educational Research Journal, 45(1), 137–160. [Google Scholar] [CrossRef]
- Hakkarainen, K. P., Wires, S., Keskinen, J., Paavola, S., Pohjola, P., Lonka, K., & Pyhältö, K. (2014). On personal and collective dimensions of agency in doctoral training: Medicine and natural science programs. Studies in Continuing Education, 36(1), 83–100. [Google Scholar] [CrossRef]
- Hopwood, N., & Sutherland, K. (2009, July 6–9). Relationships and agency in doctoral and early career academic experience. Higher Education Research and Development Society of Australasia Annual Conference, Darwin, NT, Australia. [Google Scholar]
- Hu, L. T., & Bentler, P. M. (1999). Cutoff criteria for fit indexes in covariance structure analysis: Conventional criteria versus new alternatives. Structural Equation Modeling: A Multidisciplinary Journal, 6(1), 1–55. [Google Scholar] [CrossRef]
- Jazvac-Martek, M., Chen, S., & McAlpine, L. (2011). Tracking the doctoral student experience over time: Cultivating agency in diverse spaces. In Doctoral education: Research-based strategies for doctoral students, supervisors and administrators (pp. 17–36). Springer. [Google Scholar]
- Jääskelä, P., Heilala, V., Kärkkäinen, T., & Häkkinen, P. (2021). Student agency analytics: Learning analytics as a tool for analysing student agency in higher education. Behaviour & Information Technology, 40(8), 790–808. [Google Scholar] [CrossRef]
- Jääskelä, P., Poikkeus, A.-M., Vasalampi, K., Valleala, U. M., & Rasku-Puttonen, H. (2017). Assessing agency of university students: Validation of the AUS scale. Studies in Higher Education, 42(11), 2061–2079. [Google Scholar] [CrossRef]
- Kant, I. (2024). Critique of pure reason (Vol. 6). Minerva Heritage Press. [Google Scholar]
- Landis, J. R., & Koch, G. G. (1977). The measurement of observer agreement for categorical data. Biometrics, 33(1), 159–174. [Google Scholar] [CrossRef]
- Levecque, K., Anseel, F., De Beuckelaer, A., Van der Heyden, J., & Gisle, L. (2017). Work organization and mental health problems in PhD students. Research Policy, 46(4), 868–879. [Google Scholar] [CrossRef]
- Li, J., & Xue, E. (2022). The quest for sustainable graduate education development: Narrative inquiry of early doctoral students in China’s world-class disciplines. Sustainability, 14(18), 11564. [Google Scholar] [CrossRef]
- Li, J., Xue, E., He, Y., Wang, X., & Wu, R. (2025). Obeying, following, imitating, and hoping to shape the academic habitus: Supervisory interactions and doctoral students’ academic cultural (re) production. Humanities and Social Sciences Communications, 12(1), 1432. [Google Scholar] [CrossRef]
- Mantai, L. (2017). Feeling like a researcher: Experiences of early doctoral students in Australia. Studies in Higher Education, 42(4), 636–650. [Google Scholar] [CrossRef]
- Marginson, S. (2019). Limitations of human capital theory. Studies in Higher Education, 44(2), 287–301. [Google Scholar] [CrossRef]
- Marginson, S. (2024). Student self-formation: An emerging paradigm in higher education. Studies in Higher Education, 49(4), 748–762. [Google Scholar] [CrossRef]
- Marx, K. (1845). 1978 “Theses on Feuerbach”. In Karl Marx. Early writing (pp. 421–423). Penguin. [Google Scholar]
- McAlpine, L. (2020). Views on the usefulness of the PhD outside academia: What do we know and need to know? In Structural and institutional transformations in doctoral education: Social, political and student expectations (pp. 241–274). Springer. [Google Scholar]
- McAlpine, L., & Amundsen, C. (2009). Identity and agency: Pleasures and collegiality among the challenges of the doctoral journey. Studies in Continuing Education, 31(2), 109–125. [Google Scholar] [CrossRef]
- McAlpine, L., & Norton, J. (2006). Reframing our approach to doctoral programs: An integrative framework for action and research. Higher Education Research & Development, 25(1), 3–17. [Google Scholar] [CrossRef]
- O’Meara, K., Jaeger, A., Eliason, J., Grantham, A., Cowdery, K., Mitchall, A., & Zhang, K. J. (2014). By design: How departments influence graduate student agency in career advancement. International Journal of Doctoral Studies, 9, 155. [Google Scholar] [CrossRef] [PubMed]
- Pyhältö, K., Pietarinen, J., & Soini, T. (2015). Teachers’ professional agency and learning–from adaption to active modification in the teacher community. Teachers and Teaching, 21(7), 811–830. [Google Scholar] [CrossRef]
- Pyhältö, K., Toom, A., Stubb, J., & Lonka, K. (2012). Challenges of becoming a scholar: A study of doctoral students′ problems and well-being. International Scholarly Research Notices, 2012(1), 934941. [Google Scholar] [CrossRef]
- Quan, W., Shu, F., Yang, M., & Larivière, V. (2023). Publish and flourish: Investigating publication requirements for PhD students in China. Scientometrics, 128(12), 6675–6693. [Google Scholar] [CrossRef]
- Ryan, R. M., & Deci, E. L. (2000). Intrinsic and extrinsic motivations: Classic definitions and new directions. Contemporary Educational Psychology, 25(1), 54–67. [Google Scholar] [CrossRef]
- Skinner, E. A., Chapman, M., & Baltes, P. B. (1988). Control, means-ends, and agency beliefs: A new conceptualization and its measurement during childhood. Journal of Personality and Social Psychology, 54(1), 117. [Google Scholar] [CrossRef]
- Straub, D., Boudreau, M.-C., & Gefen, D. (2004). Validation guidelines for IS positivist research. Communications of the Association for Information Systems, 13(1), 24. [Google Scholar] [CrossRef]
- Sverdlik, A., Hall, N. C., McAlpine, L., & Hubbard, K. (2018). The PhD experience: A review of the factors influencing doctoral students’ completion, achievement, and well-being. International Journal of Doctoral Studies, 13, 361–388. [Google Scholar] [CrossRef]
- Thiry, H., Laursen, S. L., & Hunter, A.-B. (2011). What experiences help students become scientists? A comparative study of research and other sources of personal and professional gains for STEM undergraduates. The Journal of Higher Education, 82(4), 357–388. [Google Scholar] [CrossRef]
- Toom, A., Pietarinen, J., Soini, T., & Pyhältö, K. (2017). How does the learning environment in teacher education cultivate first year student teachers’ sense of professional agency in the professional community? Teaching and Teacher Education, 63, 126–136. [Google Scholar] [CrossRef]
- Vandenberg, R. J., & Lance, C. E. (2000). A review and synthesis of the measurement invariance literature: Suggestions, practices, and recommendations for organizational research. Organizational Research Methods, 3(1), 4–70. [Google Scholar] [CrossRef]
- Van Rooij, E., Fokkens-Bruinsma, M., & Jansen, E. (2021). Factors that influence PhD candidates’ success: The importance of PhD project characteristics. Studies in Continuing Education, 43(1), 48–67. [Google Scholar] [CrossRef]
- Vaughn, M. (2020). What is student agency and why is it needed now more than ever? Theory Into Practice, 59(2), 109–118. [Google Scholar] [CrossRef]
- Vähäsantanen, K. (2015). Professional agency in the stream of change: Understanding educational change and teachers’ professional identities. Teaching and Teacher Education, 47, 1–12. [Google Scholar] [CrossRef]
- Wang, Q., & Peng, Y. (2017). Mindful agency scale for college students. Journal of East China Normal University (Educational Sciences), 35(5), 146. [Google Scholar] [CrossRef]
- Xu, Y., & Montgomery, C. (2021). Understanding the complexity of Chinese rural parents’ roles in their children’s access to elite universities. British Journal of Sociology of Education, 42(4), 555–570. [Google Scholar] [CrossRef]
- Yao, Y., Chen, J., Chi, H., Hang, Y., & Qiao, Z. (2025). Perceived abusive supervision and mental health among Chinese graduate students: The chain mediating roles of autonomy need and professional identity. BMC Psychology, 13(1), 959. [Google Scholar] [CrossRef]
- Ye, L., & Edwards, V. (2017). A narrative inquiry into the identity formation of Chinese doctoral students in relation to study abroad. Race Ethnicity and Education, 20(6), 865–876. [Google Scholar] [CrossRef]
- Zhang, J. (2014). A study on the cultivation of academic beliefs among graduate students. Shaanxi Normal University. Available online: https://kns.cnki.net/kcms2/article/abstract?v=-PyPURV5YK0HLydl9HfSzsrDGtkMHc3KqG5r3VFhO0Zh6CgWiuasClUDrDtb1g-8IQQbd5rwgerX1RsTOdRDKr3sqwd1YflDVC7ff_wDpiZ277Dorcf4BMWNkFsmUomzxyyBvfpQEB6U0HFRWvxBb8wWAPWvRO-wMAxv9BYJ5gf2tIFmKwG1iA==&uniplatform=NZKPT&language=CHS (accessed on 1 July 2024).
- Zimmerman, B. J. (2002). Becoming a self-regulated learner: An overview. Theory Into Practice, 41(2), 64–70. [Google Scholar] [CrossRef]




| Core Category | Subcategory | Initial Category | Ref. 1 | Ref. % 2 | Part. 3 | Part. % 4 |
|---|---|---|---|---|---|---|
| Self-agency (104) | Self-Cognition (57) | Value Perception | 20 | 4.12% | 9 | 33.33% |
| Efficacy Perception | 16 | 3.30% | 8 | 29.63% | ||
| Strengths and Weaknesses Assessment | 21 | 4.33% | 8 | 29.63% | ||
| Self-Management (47) | Reflection and Experience Summarization | 8 | 1.65% | 6 | 22.22% | |
| Mental and Physical Well-being Regulation | 39 | 8.04% | 14 | 51.85% | ||
| Academic Agency (176) | Academic Planning (114) | Strategic Planning | 43 | 8.87% | 16 | 59.26% |
| Adaptive Adjustment | 6 | 1.24% | 6 | 22.22% | ||
| Goal Orientation | 42 | 8.66% | 18 | 66.67% | ||
| Task Coordination and Management | 13 | 2.68% | 9 | 33.33% | ||
| Execution | 10 | 2.06% | 6 | 22.22% | ||
| Academic Autonomy (62) | Academic Identity Formation | 31 | 6.39% | 11 | 40.74% | |
| Refining Academic Integrity | 8 | 1.65% | 7 | 25.93% | ||
| Leading One’s Research | 23 | 4.74% | 11 | 40.74% | ||
| Resource Agency (205) | Organizational Resource Utilization (58) | Understanding External Regulations | 17 | 3.51% | 10 | 37.04% |
| Utilizing Platform Resources | 41 | 8.45% | 22 | 81.48% | ||
| Interpersonal Resource Utilization (84) | Constructing Academic Networks | 34 | 7.01% | 13 | 48.15% | |
| Engaging in Knowledge Sharing | 33 | 6.80% | 16 | 59.26% | ||
| Collaborating with Others | 17 | 3.51% | 9 | 33.33% | ||
| Student-Supervisor Relationship Construction (63) | Seeking Help Actively | 49 | 10.10% | 21 | 77.78% | |
| Relationship maintenance and trust-building | 14 | 2.89% | 9 | 33.33% |
| Variable | Category | N | % |
|---|---|---|---|
| Gender | Male | 157 | 36% |
| Female | 279 | 64% | |
| Subject Categories | Science & Engineering | 135 | 30.96% |
| Humanities & Social Sciences | 301 | 69.04% | |
| Year of Study | First Year | 99 | 22.71% |
| Second Year | 71 | 16.28% | |
| Third Year | 83 | 19.04% | |
| Fourth Year | 120 | 27.52% | |
| Fifth Year PhD and above | 63 | 14.46% | |
| Admission Method 1 | Standard Admission | 371 | 85.09% |
| Special Admission | 65 | 14.91% | |
| Work Experience | Research-related | 78 | 17.89% |
| Non-research-related | 83 | 19.04% | |
| No work experience | 275 | 63.07% | |
| Subject Level 2 | First-class discipline | 337 | 77.29% |
| Non-first-class discipline | 99 | 22.71% |
| Item No. | Critical Ratio (t) | Item–Total Correlation (r) | Communality | Loading | α if Deleted | Decision |
|---|---|---|---|---|---|---|
| 10 | 4.63 | 0.36 | 0.10 | 0.32 | ↑ | Deleted |
| 14 | 6.49 | 0.48 | 0.20 | 0.45 | ↑ | Deleted |
| 20 | 2.23 | 0.24 | 0.04 | 0.19 | ↑ | Deleted |
| 30 | 6.84 | 0.42 | 0.16 | 0.40 | ↑ | Deleted |
| 37 | 4.12 | 0.33 | 0.07 | 0.27 | ↑ | Deleted |
| 41 | 3.83 | 0.28 | 0.05 | 0.23 | ↑ | Deleted |
| Others | >5.00 | 0.40–0.76 | 0.26–0.77 | 0.45–0.83 | — | Retained |
| Item No. | F1 | F2 | F3 | F4 | F5 | F6 | F7 | Communality |
|---|---|---|---|---|---|---|---|---|
| 12 | 0.795 | 0.753 | ||||||
| 13 | 0.736 | 0.722 | ||||||
| 16 | 0.676 | 0.734 | ||||||
| 17 | 0.624 | 0.621 | ||||||
| 15 | 0.581 | 0.719 | ||||||
| 35 | 0.818 | 0.788 | ||||||
| 38 | 0.733 | 0.709 | ||||||
| 36 | 0.710 | 0.715 | ||||||
| 42 | 0.599 | 0.679 | ||||||
| 43 | 0.515 | 0.583 | ||||||
| 27 | 0.778 | 0.751 | ||||||
| 28 | 0.726 | 0.705 | ||||||
| 29 | 0.716 | 0.712 | ||||||
| 26 | 0.714 | 0.674 | ||||||
| 22 | 0.810 | 0.753 | ||||||
| 21 | 0.779 | 0.746 | ||||||
| 23 | 0.714 | 0.644 | ||||||
| 11 | 0.724 | 0.708 | ||||||
| 7 | 0.653 | 0.638 | ||||||
| 8 | 0.633 | 0.706 | ||||||
| 9 | 0.590 | 0.602 | ||||||
| 31 | 0.759 | 0.692 | ||||||
| 32 | 0.710 | 0.687 | ||||||
| 33 | 0.592 | 0.706 | ||||||
| 1 | 0.835 | 0.768 | ||||||
| 2 | 0.692 | 0.718 | ||||||
| 4 | 0.516 | 0.640 | ||||||
| RE | 3.309 | 3.309 | 3.002 | 2.516 | 2.32 | 2.285 | 2.176 | |
| CVE (%) | 12.257 | 12.254 | 11.118 | 9.319 | 8.593 | 8.463 | 8.061 |
| Dimension | Academic Foundation & Accumulation | Academic Conception & Practice | Academic Management & Expression | Mean Academic Ability |
|---|---|---|---|---|
| First-order | ||||
| Self-Cognition | 0.397 *** | 0.529 *** | 0.444 *** | 0.534 *** |
| Self-Management | 0.479 *** | 0.598 *** | 0.545 *** | 0.626 *** |
| Academic planning | 0.428 *** | 0.533 *** | 0.434 *** | 0.540 *** |
| Academic autonomy | 0.487 *** | 0.542 *** | 0.482 *** | 0.576 *** |
| Organizational Resource Utilization | 0.457 *** | 0.496 *** | 0.448 *** | 0.532 *** |
| Interpersonal Resource Utilization | 0.418 *** | 0.544 *** | 0.551 *** | 0.583 *** |
| Student-Supervisor Relationship Construction | 0.258 *** | 0.397 *** | 0.319 *** | 0.386 *** |
| Second-order | ||||
| Self-Agency | 0.496 *** | 0.636 *** | 0.560 *** | 0.655 *** |
| Academic Agency | 0.500 *** | 0.592 *** | 0.501 *** | 0.612 *** |
| Resource Agency | 0.472 *** | 0.601 *** | 0.564 *** | 0.632 *** |
| Overall | 0.541 *** | 0.674 *** | 0.600 *** | 0.700 *** |
| Dimension | Research Role Identity |
|---|---|
| First-order | |
| Self-Cognition | 0.671 *** |
| Self-Management | 0.471 *** |
| Academic planning | 0.471 *** |
| Academic autonomy | 0.470 *** |
| Organizational Resource Utilization | 0.352 *** |
| Interpersonal Resource Utilization | 0.447 *** |
| Student-Supervisor Relationship Construction | 0.344 *** |
| Second-order | |
| Self-Agency | 0.633 *** |
| Academic Agency | 0.519 *** |
| Resource Agency | 0.481 *** |
| Overall | 0.592 *** |
| Model | χ2 | df | χ2/df | RMSEA | CFI | TLI | SRMR | ΔRMSEA | ΔCFI | ΔTLI |
|---|---|---|---|---|---|---|---|---|---|---|
| Configural | 1054.218 | 602 | 1.751 | 0.059 | 0.929 | 0.918 | 0.051 | |||
| Metric (Weak) | 1083.470 | 622 | 1.742 | 0.058 | 0.928 | 0.919 | 0.058 | −0.001 | −0.001 | 0.001 |
| Scalar (Strong) | 1112.621 | 642 | 1.733 | 0.058 | 0.926 | 0.920 | 0.059 | 0.000 | −0.002 | 0.001 |
| Strict | 1195.557 | 669 | 1.787 | 0.060 | 0.918 | 0.914 | 0.074 | 0.002 | −0.008 | −0.006 |
| Model | χ2 | df | χ2/df | RMSEA | CFI | TLI | SRMR | ΔRMSEA | ΔCFI | ΔTLI |
|---|---|---|---|---|---|---|---|---|---|---|
| Configural | 1097.362 | 602 | 1.823 | 0.061 | 0.926 | 0.914 | 0.051 | |||
| Metric (Weak) | 1122.134 | 622 | 1.804 | 0.061 | 0.925 | 0.916 | 0.057 | 0.000 | −0.001 | 0.002 |
| Scalar (Strong) | 1143.539 | 642 | 1.781 | 0.060 | 0.925 | 0.918 | 0.058 | −0.001 | 0.000 | 0.002 |
| Strict | 1190.130 | 669 | 1.779 | 0.060 | 0.922 | 0.918 | 0.062 | 0.000 | −0.003 | 0.000 |
Disclaimer/Publisher’s Note: The statements, opinions and data contained in all publications are solely those of the individual author(s) and contributor(s) and not of MDPI and/or the editor(s). MDPI and/or the editor(s) disclaim responsibility for any injury to people or property resulting from any ideas, methods, instructions or products referred to in the content. |
© 2025 by the authors. Licensee MDPI, Basel, Switzerland. This article is an open access article distributed under the terms and conditions of the Creative Commons Attribution (CC BY) license (https://creativecommons.org/licenses/by/4.0/).
Share and Cite
Huang, L.; Ruan, Q.; Wang, K. The Development and Psychometric Properties of a Doctoral Student Agency Scale. Behav. Sci. 2025, 15, 1715. https://doi.org/10.3390/bs15121715
Huang L, Ruan Q, Wang K. The Development and Psychometric Properties of a Doctoral Student Agency Scale. Behavioral Sciences. 2025; 15(12):1715. https://doi.org/10.3390/bs15121715
Chicago/Turabian StyleHuang, Lingmei, Qianqian Ruan, and Kai Wang. 2025. "The Development and Psychometric Properties of a Doctoral Student Agency Scale" Behavioral Sciences 15, no. 12: 1715. https://doi.org/10.3390/bs15121715
APA StyleHuang, L., Ruan, Q., & Wang, K. (2025). The Development and Psychometric Properties of a Doctoral Student Agency Scale. Behavioral Sciences, 15(12), 1715. https://doi.org/10.3390/bs15121715
