Gender-Based Dating Violence and Social Media among Spanish Young People: A Qualitative Study
Abstract
1. Introduction
2. Materials and Methods
3. Results
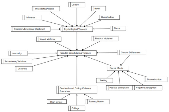
3.1. The Extent of Gender-Based Dating Violence According to Young People
“I think that gender violence occurs at the moment when the partner interferes with the rights and freedoms of his partner, both physically and psychologically”.(P4)
“The other day I took a photo of myself and he says ‘fuck, how sexy for the boys to see’. It makes me realise that it looks like I’m putting it up for the boys to see. And yes, there have also been more extreme things like a push, basically”.(P9)
“Yes, I was with an ex-partner who was very aggressive or instead of talking things through, he immediately resorted to shouting, fighting… physically he never did anything to me”.(P8)
“In the end it’s up to her to gain a bit more self-esteem and self-respect because I think that in the end many problems stem from that. So, I think it would be very important to go to a psychologist for her to see what she is worth and from there to gain confidence and manage to leave that relationship”.(P9)
“My previous partner became very jealous, very distrustful, and in the end, this creates an insecurity in you too about anything you are going to do, which could make him feel bad and lead to a fight”.(P3)
The Scourge of Psychological Violence in Courtship
“Some kind of conflict would happen and it was always my fault or I would manage to turn things around so that I would feel guilty”.(P8)
“It’s that I think that many times society tends to see violence as very extreme cases, but we don’t realise that other comments like the one from the group of friends, that I don’t like them…. and something like that, so simple, that it seems that he says it for other kinds of things, because in the end it is still considered violence for me”.(P9)
3.2. The Education Received on Gender-Based Dating Violence
3.2.1. The Lack of Sex Education Received at School
“Yes, I think I remember that two girls came to the school a long time ago to talk to us about gender-based violence and so on, but I think they came more about drugs, alcohol, but about gender-based violence, sex education and all that, I don’t remember very much”.(P8)
“The talk at school didn’t help me at all. But also because of the way it was carried out and because it was not given importance”.(P10)
3.2.2. Differences in Sexuality Education at the University Level
“I have given a lot about gender violence, because even the teachers themselves have told us that it is a problem that is present in the issue of being a health worker, above all”.(P10)
“Yes, I am now in a subject that is gender and health, which is an optional subject. We talk a lot about sexuality, the definition of gender and sex and I think we are also going to deal with issues of gender violence. And it’s the one where we are going to talk about it the most”.(P8)
“In the faculty it is true that we had a subject called Sociology, but it was not focused on gender or anything, but the teacher I had focused on that…. But it was because she wanted to”.(P4)
3.2.3. Sex Education in Each Household
“Now maybe a bit more. But not before, because these situations were more… they were more normal and less talked about and the woman was blamed more and ‘she must have done this for something’”.(P11)
“And then in my house, they also talked a lot about “being very careful”, that is, being very careful that nobody disrespects you. To have your rules very clear and the moment someone crosses that barrier, such as, for example, disrespect, to say ‘this is it’. And don’t forgive them”.(P6)
“I think they should teach us a bit more, not only at school, but also to our own parents, because it is a taboo subject: “this will never happen to my daughter…” you never know”.(P3)
3.3. Social Media: Ease of Engagement in Gender-Based Dating Violence
“As for the abusive partner, negative. Because there are more possibilities of certain things happening that I don’t like and, well, in relationships like that, they try to control the victim”.(P10)
“Uploading things to media, photos, many people talk to you… and that also generates more jealousy”.(P9)
“The fact that we can use the mobile phone to communicate with our partner, imagine in a long-distance relationship or, even if it is not long-distance, to be able to communicate…. I think it’s obviously very positive, it can strengthen the relationship”.(P9)
“Yes, because nowadays it is very present in young people and what they consume most are social media. So, if we start to educate in a good way through social media, I think it can have a positive influence”.(P6)
“I think it is independent of gender, both are the same, but the intention with which it is done is different. The female gender does it as if to investigate or even to recriminate, but the male gender does it more to prohibit and say you have to change this or that”.(P10)
Sexting: A Dangerous Practice
“I see it as a good resource as long as it is with a person you trust, that you have established limits or that it doesn’t go beyond that. If you send photos and so on, then be very careful, try to send it in the most secure way or encrypt it so that there are no problems later on”.(P3)
4. Discussion
5. Conclusions
Author Contributions
Funding
Institutional Review Board Statement
Informed Consent Statement
Data Availability Statement
Conflicts of Interest
Appendix A
- -
- What do you consider or what do you understand by gender-based dating violence behaviors? What is your opinion on whether there is a link between gender and dating violence or whether they are independent?
- -
- Do you consider name-calling to be gender-based dating violence and physical violence?
- -
- What are your experiences of gender-based dating violence either in your current relationship or in a previous relationship?
- -
- If you think that someone you know is experiencing GBDV, how would you act or help them?
- -
- For example, if someone close to you says that their partner tells them what to wear when they go out with their friends and they don’t know if this is normal, what would you tell them?
- -
- How do you think social media and new technologies influence a relationship?
- -
- What do you think about certain behaviors such as checking your partner’s mobile phone, checking "likes" or monitoring your partner’s followers on their social media?
- -
- Do you think these behaviors are more common in females or males or are they independent of gender?
- -
- How do you feel about sending erotic messages to your partner?
- -
- What education about gender-based dating violence have you received throughout your life?
- -
- What is your opinion on social media as a tool for providing education on gender-based dating violence?
- -
- Do you want to comment on any other topic, ask me any questions...?
References
- World Health Organization. Salud del Adolescente y el Joven Adulto. 2022. Available online: https://www.who.int/es/news-room/fact-sheets/detail/adolescents-health-risks-and-solutions (accessed on 24 January 2023).
- Malhi, N.; Oliffe, J.L.; Bungay, V.; Kelly, M.T. Male Perpetration of Adolescent Dating Violence: A Scoping Review. Am. J. Men’s Health 2020, 14, 1557988320963600. [Google Scholar] [CrossRef] [PubMed]
- Rey, C.A.; Martínez, J.A. Violencia en el Noviazgo. Evaluación, Prevención e Intervención de los Malos Tratos en Parejas Jóvenes; El Manual Moderno: Bogotá, Colombia, 2018. [Google Scholar]
- Sánchez Guerrero, J. El Noviazgo Como Etapa Fundamental en la Creación de la Familia; Fundación Universitaria del Área Andina: Valledupar, Colombia, 2019; 16 p. [Google Scholar]
- Iturmendi Vicente, A.B.; Rodríguez Ruiz, M. Un Viaje Transgeneracional a Través del Vínculo de Pareja. Trabajo de Fin de Grado. Escuela Vasco Navarra de Terapia Familiar y de Pareja. 2014. Available online: https://www.avntf-evntf.com/wp-content/uploads/2016/11/Iturmendi-A.B.-Trab.-3%C2%BA-online-13.pdf (accessed on 24 January 2023).
- Mosteiro, M.; Martínez-Buján, R. La Evolución del Amor y las Relaciones Sexoafectivas en Tres Generaciones de Mujeres. Trabajo de Fin de Grado. Universidade da Coruña. 2022. Available online: http://hdl.handle.net/2183/32456 (accessed on 24 January 2023).
- De Los Reyes, V.; Jaureguizar, J.; Bernaras, E.; Redondo, I. Violencia de control en las redes sociales y en el móvil en jóvenes universitarios. Aloma 2021, 39, 28–35. [Google Scholar] [CrossRef]
- Vázquez Salgado, N.; Pastor, Y. Uso de Redes Sociales y Mensajería Instantánea en Relaciones de Pareja en la Juventud: Un Estudio Preliminar. HAAJ 2019, 19, 87–98. Available online: https://ojs.haaj.org/?journal=haaj&page=article&op=view&path[]=418 (accessed on 24 January 2023). [CrossRef]
- Malherbe, I.; Briganti, G.; Kacenelenbogen, N. Teen Dating Violence: A Mixed Methods Study in French-speaking Belgium. Psychiatr. Danub. 2022, 34, 231–235. [Google Scholar] [PubMed]
- Miller, E.; Jones, K.A.; McCauley, H.L. Updates on adolescent dating and sexual violence prevention and intervention. Curr. Opin. Pediatr. 2018, 30, 466–471. [Google Scholar] [CrossRef] [PubMed]
- Vives-Cases, C.; Pérez-Martínez, V.; Davó-Blanes, M.; Sánchez-SanSegundo, M.; Gil-González, D.; Abiétar, D.G.; Sánchez-Martínez, F.; Forcadell-Díez, L.; Pérez, G.; Sanz-Barbero, B. Dating Violence and associated factors among male and female adolescents in Spain. PLoS ONE 2021, 16, e0258994. [Google Scholar] [CrossRef] [PubMed]
- Jennings, W.G.; Okeem, C.; Piquero, A.R.; Sellers, C.S.; Theobald, D.; Farrington, D.P. Dating and Intimate Partner Violence AmongYoung Persons Ages 15–30: Evidence From a Systematic Review. Aggress. Violent Behav. 2017, 33, 107–125. [Google Scholar] [CrossRef]
- Taquette, S.R.; Monteiro, D.L.M. Causes and consequences of adolescent dating violence: A systematic review. J. Inj. Violence Res. 2019, 11, 137–147. [Google Scholar]
- Dalouh, R.; Soriano Ayala, E. La educación en valores como prevención de la violencia en parejas adolescentes en entornos transculturales. Publicaciones 2020, 50, 61–688. Available online: https://revistaseug.ugr.es/index.php/publicaciones/article/view/15345 (accessed on 24 January 2023). [CrossRef]
- Declaración Sobre la Eliminación de la Violencia Contra la Mujer. 1993. Available online: https://www.ohchr.org/es/instruments-mechanisms/instruments/declaration-elimination-violence-against-women (accessed on 4 July 2024).
- Tarriño-Concejero, L.; García-Carpintero-Muñoz, M.A.; Barrientos-Trigo, S.; Gil-García, E. Violencia en el noviazgo y su relación con la ansiedad, la depresión y el estrés en jóvenes universitarios andaluces. Enfermería Clínica 2023, 33, 47–59. [Google Scholar] [CrossRef]
- Exner-Cortens, D.; Baker, E.; Craig, W. The National Prevalence of Adolescent Dating Violence in Canada. J. Adolesc. Health 2021, 69, 495–502. [Google Scholar] [CrossRef] [PubMed]
- Veríssimo, A.V.R.; Silva, E.A.; Soares, K.H.D.; Amaral, E.L.D.S.; Brandao Neto, W.; Ludemir, A.B.; Monteiro, E.M.L.M.; Aquino, J.M. Prevalence and factors associated with dating violence among public school adolescents. Rev. Gaúcha Enferm 2022, 43, e20210170. [Google Scholar] [CrossRef] [PubMed]
- Ragavan, M.; Miller, E. Prioritizing Prevention of Teen Dating Violence. JAMA Pediatr 2022, 176, 127–128. [Google Scholar] [CrossRef] [PubMed]
- Barroso-Corroto, E.; Cobo-Cuenca, A.I.; Laredo-Aguilera, J.A.; Santacruz-Salas, E.; Pozuelo-Carrascosa, D.P.; Rodríguez Cañamero, S.; Martín-Espinosa, N.M.; Carmona-Torres, J.M. Dating violence, violence in social networks, anxiety and depression in nursing degree students: A cross-sectional study. J. Adv. Nurs. 2023, 79, 1451–1463. [Google Scholar] [CrossRef] [PubMed]
- Wong, J.S.; Bouchard, J.; Lee, C. The Effectiveness of College Dating Violence Prevention Programs: A Meta-Analysis. Trauma Violence Abus. 2023, 24, 684–701. [Google Scholar] [CrossRef] [PubMed]
- Toplus-Dermitas, E.; Öztemür, G.; Fincham, F.D. Perceptions of Dating Violence: Assessment and Antecedents. J. Interpers. Violence 2022, 37, 48–75. [Google Scholar] [CrossRef] [PubMed]
- McNaughton Reyes, H.L.; Foshee, V.A.; Chen, M.S.; Gottfredson, N.C.; Ennett, S.T. Consequences of Involvement in Distinct Patterns of Adolescent Peer and Dating Violence. J. Youth Adolesc. 2018, 47, 2371–2383. [Google Scholar] [CrossRef] [PubMed]
- Thulin, E.J.; Heinze, J.E.; Kernsmith, P.; Smith-Darden, J.; Fleming, P.J. Adolescent Risk of Dating Violence and Electronic Dating Abuse: A Latent Class Analysis. J. Youth Adolesc. 2021, 50, 2472–2486. [Google Scholar] [CrossRef] [PubMed]
- Chen, S.J.; Samuelson, M.I.; Rajan, K.D.A. A Reassessment of the Impact and Significance of Social Media to Pathology. Arch. Pathol. Lab. Med. 2024, 148, 613–622. [Google Scholar] [CrossRef]
- Doucette, H.; Collibee, C.; Hood, E.; Gittins Stone, D.I.; DeJesus, B.; Rizzo, C.J. Perpetration of Electronic Intrusiveness Among Adolescent Females: Associations With In-Person Dating Violence. J. Interpers. Violence 2021, 36, 6581–6601. [Google Scholar] [CrossRef]
- Thulin, E.J.; Zimmerman, M.A.; Kusunoki, Y.; Kernsmith, P.; Smith-Darden, J.; Heinze, J.E. Electronic Teen Dating Violence Curves by Age. J. Youth Adolesc. 2022, 51, 45–61. [Google Scholar] [CrossRef] [PubMed]
- Gracia-Leiva, M.; Puente-Martínez, A.; Ubillos-Landa, S.; González-Castro, J.L.; Páez-Rovira, D. Off- and Online Heterosexual Dating Violence, Perceived Attachment to Parents and Peers and Suicide Risk in Young Women. Int. J. Environ. Res. Public Health 2020, 17, 3174. [Google Scholar] [CrossRef] [PubMed]
- Ramos, C. Los alcances de una investigación. CienciAmérica 2020, 9, 1–6. [Google Scholar] [CrossRef]
- Guevara, G.P.; Verdesoto, A.E.; Castro, N.E. Metodologías de investigación educativa (descriptivas, experimentales, participativas, y de investigación-acción). Recimundo 2020, 4, 163–173. [Google Scholar]
- Tong, A.; Sainsbury, P.; Craig, J. Consolidated criteria for reporting qualitative research (COREQ): A 32-item checklist for interviews and focus groups. Int. J. Qual. Health Care 2007, 19, 349–357. [Google Scholar] [CrossRef] [PubMed]
- López, N.; García, B. Impacto de la Disforia de Género en Personas Transexuales. Trabajo de Fin de Grado. Universidade da Coruña. 2018. Available online: http://hdl.handle.net/2183/20887 (accessed on 10 February 2023).
- Fabbri, L. Micromachismos, Porongueo y Complicidad. Resistencias de los Varones Cis a Los Procesos de Despatriarcalización. Buenos Aires: Editorial Jusbaires. 2020. Available online: https://diariofemenino.com.ar/df/wp-content/uploads/2020/08/Intervenciones-feministas-para-la-igualdad-y-la-justicia.pdf (accessed on 24 January 2023).
- Braun, V.; Clarke, V. One size fits all? What counts as quality practice in (reflexive) thematic analysis? Qual. Res. Psychol. 2021, 18, 328–352. [Google Scholar] [CrossRef]
- Guba, E.G.; Lincoln, Y.S. Competing paradigms in qualitative research. In Handbook of Qualitative Research, 1st ed.; Denzin, N.K., Lincoln, Y.S., Eds.; Sage Publications: Thousand Oaks, CA, USA, 1994; pp. 105–117. [Google Scholar]
- Marcos Santiago, M.; Isidro de Pedro, A.I. El fantasma del control y los celos: Violencia de género durante el noviazgo. Rev. INFAD Psicol. Int. J. Dev. Educ. Psychol. 2019, 2, 411–424. [Google Scholar] [CrossRef]
- Taylor, S.; Calkins, C.A.; Xia, Y.; Dalla, R.L. Adolescent Perceptions of Dating Violence: A Qualitative Study. J. Interpers. Violence 2021, 36, 448–468. [Google Scholar] [CrossRef] [PubMed]
- Pastor Bravo, M.M.; Ballesteros Meseguer, C.; Seva Llor, A.M.; Pina-Roche, F. Conocimientos, actitudes y prácticas de adolescentes españoles sobre la violencia de pareja. IQUAL 2018, 1, 145–158. [Google Scholar] [CrossRef]
- Peña Axt, J.C.; Arias Lagos, L.; Boll Henríquez, V. Los celos como norma emocional en las dinámicas de violencia de género en redes sociales en las relaciones de pareja de estudiantes de Temuco, Chile. Géneros 2019, 8, 180–203. [Google Scholar] [CrossRef]
- Brito Rodríguez, S.; Basualto Porra, L.; Posada Lecompte, M. Percepción de prácticas de discriminación, exclusión y violencia de género en estudiantes universitarias. Rev. Interdiscip. Estud. Género Col. Méx. 2020, 6, 1–36. [Google Scholar] [CrossRef]
- Diéguez Méndez, R.; Martínez-Silva, I.M.; Medrano Varela, M.; Rodríguez-Calvo, M.S. Creencias y actitudes del alumnado universitario hacia la violencia de género. Educ. Med. 2018, 21, 3–10. [Google Scholar] [CrossRef]
- Muñiz-Rivas, M.; Vera, M.; Povedano-Díaz, A. Parental Style, Dating Violence and Gender. Int. J. Environ. Res. Public Health 2019, 16, 2722. [Google Scholar] [CrossRef] [PubMed]
- Paat, Y.F.; Markham, C. The Roles of Family Factors and Relationship Dynamics on Dating Violence Victimization and Perpetration Among College Men and Women in Emerging Adulthood. J. Interpers. Violence 2019, 34, 81–114. [Google Scholar] [CrossRef] [PubMed]
- García, O.F.; Serra, E. Raising Children with Poor School Performance: Parenting Styles and Short- and Long-Term Consequences for Adolescent and Adult Development. Int. J. Environ. Res. Public Health 2019, 16, 1089. [Google Scholar] [CrossRef] [PubMed]
- Lozano-Martínez, J.; Castillo-Reche, I.S.; Morales-Yago, F.J.; Ibáñez-López, F.J. Control Violence Begins in Adolescent Dating: A Research from Students’ Perception. Int. J. Environ. Res. Public Health 2022, 19, 8974. [Google Scholar] [CrossRef] [PubMed]
- Muñoz Rivas, M.J.; Redondo Rodríguez, N.; Ronzón Tirado, R.C.; Fernández Gonzalez, L. Prevención de la violencia en parejas jóvenes: Evaluando el programa PREVIO. Rpcna 2019, 6, 18–23. Available online: https://portalcientifico.uam.es/en/en/ipublic/item/6009212 (accessed on 24 January 2023).
- Foshee, V.A.; Benefield, T.; Suchindran, C.; Ennett, S.T.; Bauman, K.E.; Karriker-Jaffe, K.J.; Reyes, H.L.; Mathias, J. The development of fourtypes of adolescent dating abuse and selected demographic correlates. J. Res. Adolesc. 2009, 19, 380–400. [Google Scholar] [CrossRef]
- Hernando Gómez, Á. La prevención de la violencia de género en adolescentes. Una experiencia en el ámbito educativo. Apunt. Psic. 2007, 25, 325–340. Available online: https://www.apuntesdepsicologia.es/index.php/revista/article/view/128 (accessed on 10 February 2023).
- Muñoz-Rivas, M.J.; González Lozano, M.P.; Fernández González, L. PROGRAMA PREVIO. Prevenir la Violencia en las Relaciones de Noviazgo. Madrid: Pirámide. 2016. Available online: https://dialnet.unirioja.es/servlet/libro?codigo=581404 (accessed on 10 February 2023).

| Age | Gender | Sexual Orientation | Sentimental Situation | Years in Relation | Studies/Work | |
|---|---|---|---|---|---|---|
| P1 | 22 | Woman cis | Heterosexual | Closed, distant pair | 2.5 years | Medicine and waitressing |
| P2 | 21 | Men cis | Heterosexual | Single | - | Medicine and chess professor |
| P3 | 22 | Woman cis | Bisexual | Roll | 10 months | Physiotherapist and Master’s student |
| P4 | 22 | Woman cis | Heterosexual | Roll | <1 months | Teacher and private tutor |
| P5 | 22 | Woman cis | Heterosexual | Single | - | Medicine |
| P6 | 21 | Woman cis | Homosexual | Single | - | Nursing |
| P7 | 22 | Woman cis | Heterosexual | Closed couple | 7 years | History |
| P8 | 19 | Woman cis | Heterosexual | Closed couple | 1 year | Nursing |
| P9 | 22 | Woman cis | Heterosexual | Roll | 4.5 years | Nursing |
| P10 | 21 | Trans man | Bisexual | Closed couple | 1.5 years | Nursing |
| P11 | 22 | Woman cis | Heterosexual | Single | - | Social educator |
| P12 | 22 | Woman cis | Heterosexual | Closed couple | 3 years | Nursing |
| Presentation | A reminder of why the study is being carried out, the purpose of recording the interviews and the focus group, the voluntariness and freedom of the participant at all times, etc. |
| Sample questions on the concept of dating violence | What do you understand to be gender-based dating violence behaviours? What education on gender-based dating violence have you received throughout your life? |
| Examples of questions on social networking | How do you consider that social media and new technologies influence a relationship? What do you think about certain behaviours such as checking your partner’s mobile phone, checking “likes” or monitoring your partner’s followers on their social media? |
| Examples of questions on personal experiences of dating violence | What are your experiences of gender-based dating violence either in your current relationship or in a previous relationship? If you think someone you know is being a victim of GBDV, how would you help them? |
| Final question | Do you want to comment on any other issue, or ask me any questions…? |
| Themes | Subthemes | Units of meaning |
|---|---|---|
| The Extent of Gender-Based Dating Violence According to Young People | The Scourge of Psychological Violence in Courtship | Invisibilization, invalidate, belittle, insult, control, influence, coerce, emotional blackmail, blaming |
| The Education Received on Gender-Based Dating Violence | The Lack of Sex Education Received at School | Purpose, topic’ talk, importance, interest’ degree, duration, school stage |
| Social Media: Ease of Engagement in Gender-Based Dating Violence | Sexting: A dangerous Practice | Danger, confidence, care, turmoil, lack of education, couple’ benefits, gender’ difference |
Disclaimer/Publisher’s Note: The statements, opinions and data contained in all publications are solely those of the individual author(s) and contributor(s) and not of MDPI and/or the editor(s). MDPI and/or the editor(s) disclaim responsibility for any injury to people or property resulting from any ideas, methods, instructions or products referred to in the content. |
© 2024 by the authors. Licensee MDPI, Basel, Switzerland. This article is an open access article distributed under the terms and conditions of the Creative Commons Attribution (CC BY) license (https://creativecommons.org/licenses/by/4.0/).
Share and Cite
García-Ruiz, M.; Ruiz-Fernández, M.D.; Jiménez-Lasserrotte, M.d.M.; Fernández-Medina, I.M.; Ventura-Miranda, M.I. Gender-Based Dating Violence and Social Media among Spanish Young People: A Qualitative Study. Behav. Sci. 2024, 14, 575. https://doi.org/10.3390/bs14070575
García-Ruiz M, Ruiz-Fernández MD, Jiménez-Lasserrotte MdM, Fernández-Medina IM, Ventura-Miranda MI. Gender-Based Dating Violence and Social Media among Spanish Young People: A Qualitative Study. Behavioral Sciences. 2024; 14(7):575. https://doi.org/10.3390/bs14070575
Chicago/Turabian StyleGarcía-Ruiz, Marta, María Dolores Ruiz-Fernández, María del Mar Jiménez-Lasserrotte, Isabel María Fernández-Medina, and María Isabel Ventura-Miranda. 2024. "Gender-Based Dating Violence and Social Media among Spanish Young People: A Qualitative Study" Behavioral Sciences 14, no. 7: 575. https://doi.org/10.3390/bs14070575
APA StyleGarcía-Ruiz, M., Ruiz-Fernández, M. D., Jiménez-Lasserrotte, M. d. M., Fernández-Medina, I. M., & Ventura-Miranda, M. I. (2024). Gender-Based Dating Violence and Social Media among Spanish Young People: A Qualitative Study. Behavioral Sciences, 14(7), 575. https://doi.org/10.3390/bs14070575

