Exploring Entrepreneurial Intention and Student Engagement of Youth Living in Poverty
Abstract
1. Introduction
1.1. Entrepreneurial Intention (EI)
1.2. Student Engagement (SE)
1.3. Entrepreneurial Intention, Student Engagement, and Negative Educational Outcomes
1.4. Study Framework
1.5. Promotive Factors and Risk Factors for Entrepreneurial Intention
1.5.1. Individual Factors
1.5.2. Social Factors
1.6. Promotive and Risk Factors of Student Engagement
1.6.1. Individual Factors
1.6.2. Family and School Community Factors
1.7. The Current Study
2. Materials and Methods
2.1. Sample and Procedure
2.2. Measures
2.2.1. Entrepreneurial Intention Questionnaire (EIQ)
2.2.2. Student Engagement Instrument (SEI)
2.3. Age
2.4. Gender
2.5. School Type
2.6. Parents’ Occupational Status
2.7. Statistical Analysis
3. Results
3.1. Correlation between Entrepreneurial Intention and Student Engagement Factors
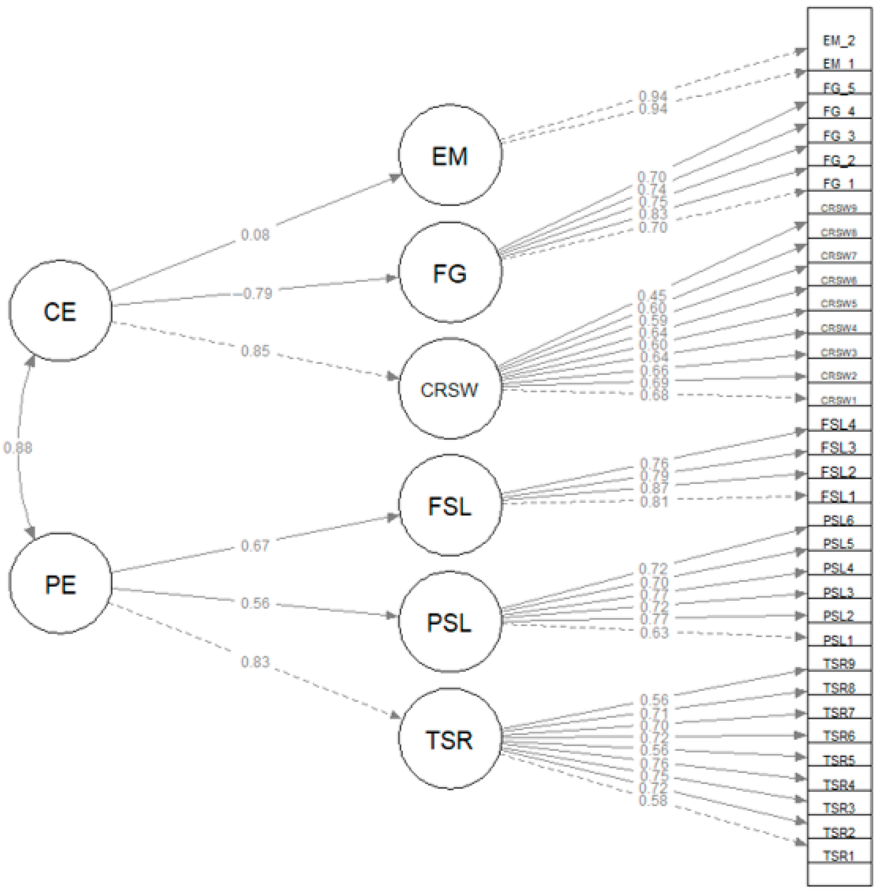
3.2. Measurement Model
3.3. Structural Models
3.3.1. Model 1: Entrepreneurial Intention (EI)
3.3.2. Model 2: Student Engagement (SE)
4. Discussion
4.1. Individual Influences
Age and Gender
4.2. Social Influences
Mother’s/Father’s Jobs and Family Support for Learning
4.3. School Type
4.3.1. Promoting Public Entrepreneurial Intention and Student Engagement
4.3.2. The Key Role of Schools
4.4. Implications
4.5. Limitations
5. Conclusions
Author Contributions
Funding
Institutional Review Board Statement
Informed Consent Statement
Data Availability Statement
Acknowledgments
Conflicts of Interest
References
- Finn, J.D.; Rock, D.A. Academic Success among Students at Risk for School Failure. J. Appl. Psychol. 1997, 82, 221–234. [Google Scholar] [CrossRef] [PubMed]
- Annababette, W.; Sheehan, P.; Shi, H. Better Secondary Schooling Outcomes for Adolescents in Low- and Middle-Income Countries: Projections of Cost-Effective Approaches. J. Adolesc. Health 2019, 65, S25–S33. [Google Scholar] [CrossRef]
- Crosnoe, R.; Mistry, R.S.; Elder, G.H., Jr. Economic Disadvantage, Family Dynamics, and Adolescent Enrollment in Higher Education. J. Marriage Fam. 2002, 64, 690–702. [Google Scholar] [CrossRef]
- Lee, J.; Neppl, T.K.; Russell, D.W.; Lohman, B.J. The Role of Resilience in the Impact of Family Economic Adversity on Youth Emotional Distress over Time. J. Youth Adolesc. 2024, 53, 374–385. [Google Scholar] [CrossRef]
- Irvin, M.J.; Meece, J.L.; Byun, S.; Farmer, T.W.; Hutchins, B.C. Relationship of School Context to Rural Youth’s Educational Achievement and Aspirations. J. Youth Adolesc. 2011, 40, 1225–1242. [Google Scholar] [CrossRef]
- Liñán, F.; Rodríguez-Cohard, J.; Rueda-Cantuche, J.M. Factors affecting entrepreneurial intention levels: A role for education. Int. Entrep. Manag. J. 2011, 7, 195–218. [Google Scholar] [CrossRef]
- Nakara, W.A.; Laouiti, R.; Chavez, R.; Gharbi, S. An economic view of entrepreneurial intention. Int. J. Entrep. Behav. Res. 2020, 26, 1807–1826. [Google Scholar] [CrossRef]
- Finn, J.D. Withdrawing From School. Rev. Educ. Res. 1989, 59, 117–142. [Google Scholar] [CrossRef]
- Archambault, I.; Janosz, M.; Fallu, J.; Pagani, L.S. Student engagement and its relationship with early high school dropout. J. Adolesc. 2009, 32, 651–670. [Google Scholar] [CrossRef]
- Szabo, L.; Zsolnai, A.; Fehervari, A. The relationship between student engagement and dropout risk in early adolescence. Int. J. Educ. Res. Open 2024, 6, 1–11. [Google Scholar] [CrossRef]
- Conger, R.D.; Conger, K.J.; Martin, M.J. Socioeconomic Status, Family Processes, and Individual Development. J. Marriage Fam. 2010, 72, 685–704. [Google Scholar] [CrossRef] [PubMed]
- Bronfenbrenner, U.; Morris, P.A. The ecology of developmental processes. In Handbook of Child Psychology: Theoretical Models of Human Development; Damon, W., Lerner, R.M., Eds.; John Wiley & Sons Inc.: Hoboken, NJ, USA, 1998; pp. 993–1028. [Google Scholar]
- Bronfenbrenner, U. The Ecology of Human Development: Experiments by Nature and Design; Harvard University Press: Cambridge, MA, USA, 1979; pp. 1–330. [Google Scholar]
- Garmezy, N. Resiliency and Vulnerability to adverse Developmental Outcomes Associated with Poverty. Am. Behav. Sci. 1991, 34, 416–430. [Google Scholar] [CrossRef]
- Bignotti, A.; le Roux, I. Which types of experience matter? The role of prior start-up experiences and work experience in fostering youth entrepreneurial intentions. Int. J. Entrep. Behav. Res. 2020, 26, 1181–1198. [Google Scholar] [CrossRef]
- Skinner, E.; Furrer, C.; Marchand, G.; Kindermann, T. Engagement and Disaffection in the Classroom: Part of a Larger Motivational Dynamic? J. Educ. Psychol. 2008, 100, 765–781. [Google Scholar] [CrossRef]
- WB. Lebanon Poverty and Equity Assessment 2024: Weathering a Protracted Crisis; World Bank Group: Washington, DC, USA, 2024; pp. 1–84. [Google Scholar]
- Mistry, R.S.; Elenbaas, L. It’s All in the Family: Parents’ Economic Worries and Youth’s Perceptions of Financial Stress and Educational Outcomes. J. Youth Adolesc. 2021, 50, 724–738. [Google Scholar] [CrossRef]
- CRDP. Statistical Bulletin for the Academic Year 2022/2023; Center for Educational Research and Development: Beirut, Lebanon, 2023; pp. 1–63. [Google Scholar]
- Krueger, N.F.; Carsrud, A.L. Entrepreneurial Intentions: Applying the Theory of Planned Behavior. Entrep. Reg. Dev. 1993, 5, 315–330. [Google Scholar] [CrossRef]
- Lortie, J.; Castogiovanni, G. The theory of planned behavior in entrepreneurship research: What we know and future directions. Int. Entrep. Manag. J. 2015, 11, 935–957. [Google Scholar] [CrossRef]
- Ajzen, I. Attitudes, Traits, and Actions: Dispositional Predication of Behavior in Personality and Social Psychology. Adv. Exp. Soc. Psychol. 1987, 20, 1–63. [Google Scholar] [CrossRef]
- Liñán, F. Skill and value perceptions: How do they affect entrepreneurial intentions? Int. Entrep. Manag. J. 2008, 4, 257–272. [Google Scholar] [CrossRef]
- Geldhof, G.; Weiner, M.; Agans, J.P.; Mueller, M.K.; Lerner, R.M. Understanding Entrepreneurial Intent in Late Adolescence: The Role of Intentional Self-Regulation and Innovation. J. Youth Adolesc. 2014, 43, 81–91. [Google Scholar] [CrossRef]
- Baron, R.A. The cognitive perspective: A valuable tool for answering entrepreneurship’s basic ‘‘why’’ questions. J. Bus. Ventur. 2004, 19, 221–239. [Google Scholar] [CrossRef]
- Ajzen, I. The Theory of Planned Behavior. Organ. Behav. Hum. Decis. Process. 1991, 50, 179–211. [Google Scholar] [CrossRef]
- Appleton, J.J.; Christenson, S.L.; Furlong, M.J. Student Engagement with School: Critical Conceptual and Methodological Issues of the Construct. Psychol. Sch. 2008, 45, 369–386. [Google Scholar] [CrossRef]
- Ozawa, E.; Hirata, Y. High School Dropout Rates of Japanese Youth in Residential Care: An Examination of Major Risk Factors. Behav. Sci. 2020, 10, 19. [Google Scholar] [CrossRef] [PubMed]
- Ramsdal, G.H.; Wynn, R. Do Two Weeks in a Learning Camp after Ninth Grade Make a Difference? Experiences of Demotivated Boys with an Increased Risk of School Dropout. Behav. Sci. 2024, 14, 189. [Google Scholar] [CrossRef]
- Fredricks, J.A.; Blumenfeld, P.C.; Paris, A.H. School Engagement: Potential of the Concept, State of the Evidence. Rev. Educ. Res. 2004, 74, 59–109. [Google Scholar] [CrossRef]
- Appleton, J.J.; Christenson, S.; Kim, D.; Reschly, A. Measuring cognitive and psychological engagement: Validation of the Student Engagement Instrument. J. Sch. Psychol. 2006, 44, 427–445. [Google Scholar] [CrossRef]
- Su, D.L.Y.; Wan, A.W.L.; Zhang, L.; Teng, J.; Chan, D.K.C. Predicting Adolescents’ Leisure-Time Physical Activity Levels: A Three-Wave Prospective Test of the Integrated Model of Self-Determination Theory and the Theory of Planned Behavior. Behav. Sci. 2024, 14, 693. [Google Scholar] [CrossRef]
- Ryabov, I. Adolescent academic outcomes in school context: Network effects Reexamined. J. Adolesc. 2011, 34, 915–927. [Google Scholar] [CrossRef]
- Liñán, F.; Fayolle, A. A systematic literature review on entrepreneurial intentions: Citation, thematic analyses, and research agenda. Int. Entrep. Manag. J. 2015, 11, 907–933. [Google Scholar] [CrossRef]
- Diemer, M.A.; Marchand, A.D.; Mistry, R.S. Charting How Wealth Shapes Educational Pathways from Childhood to Early Adulthood: A Developmental Process Model. J. Youth Adolesc. 2020, 49, 1073–1091. [Google Scholar] [CrossRef] [PubMed]
- Gubbels, J.; van der Put, C.E.; Assink, M. Risk Factors for School Absenteeism and Dropout: A Meta-Analytic Review. J. Youth Adolesc. 2019, 48, 1637–1667. [Google Scholar] [CrossRef] [PubMed]
- Janosz, M.; LeBlanc, M.; Boulerice, B.; Tremblay, R.E. Disentangling the Weight of School Dropout Predictors: A Test on Two Longitudinal Samples. J. Youth Adolesc. 1997, 26, 733–761. [Google Scholar] [CrossRef]
- Archambault, I.; Janosz, M.; Olivier, E.; Dupéré, V. Student Engagement and School Dropout: Theories, Evidence, and Future Directions. In Handbook of Research on Student Engagement; Reschly, A.L., Christenson, S.L., Wylie, C., Eds.; Springer Nature: Cham, Switzerland, 2023; pp. 331–356. [Google Scholar] [CrossRef]
- Jenson, J.M.; Fraser, M.W. A Risk and Resilience Framework for Child, Youth, and Family Policy. In Social Policy for Children and Families: A Risk and Resilience Perspective; Jenson, J.M., Fraser, M.W., Eds.; SAGE Publications, Inc.: Thousand Oaks, CA, USA, 2015; pp. 5–25. [Google Scholar]
- Masten, A.S. Resilience in developing systems: Progress and promise as the fourth wave rises. Dev. Psychopathol. 2007, 19, 921–930. [Google Scholar] [CrossRef]
- Kautonen, T.; Gelderen, M.; Fink, M. Robustness of the Theory of Planned Behavior in Predicting Entrepreneurial Intention and Actions. Entrep. Theory Pract. 2013, 39, 655–674. [Google Scholar] [CrossRef]
- Liao, Y.K.; Nguyen, V.A.; Caputo, A. Unveiling the role of entrepreneurial knowledge and cognition as antecedents of entrepreneurial intention: A meta-analytic study. Int. Entrep. Manag. J. 2022, 18, 1623–1652. [Google Scholar] [CrossRef]
- Liñán, F.; Chen, Y.-W. Development and Cross–Cultural Application of a Specific Instrument to Measure Entrepreneurial Intentions. Entrep. Theory Pract. 2009, 33, 593–617. [Google Scholar] [CrossRef]
- Patuelli, R.; Santarelli, E.; Tubadji, A. Entrepreneurial intention among high school students: The importance of parents, peers and neighbors. Eurasian Bus. Rev. 2020, 10, 225–251. [Google Scholar] [CrossRef]
- do Paço, A.M.; Ferreira, J.M.; Raposo, M.; Rodrigues, R.G.; Dinis, A. Behaviours and entrepreneurial intention: Empirical findings about secondary students. J. Int. Entrep. 2011, 9, 20–38. [Google Scholar] [CrossRef]
- Bagozzi, R.P.; Baumgartner, J.; Yi, Y. An Investigation into the Role of Intentions as Mediators of the Attitude-Behavior Relationship. J. Econ. Psychol. 1989, 10, 35–62. [Google Scholar] [CrossRef]
- Aggarwal, A.; Shrivastava, U. Entrepreneurship as a career choice: Impact of environments on high school students’ intentions. Educ. Train. 2021, 63, 1073–1091. [Google Scholar] [CrossRef]
- Schoon, I.; Duckworth, K. Who Becomes an Entrepreneur? Early Life Experiences as Predictors of Entrepreneurship. Dev. Psychol. 2012, 48, 1719–1726. [Google Scholar] [CrossRef] [PubMed]
- Osgood, D.A. An Entrepreneurial Systems Approach to Positive Youth Development: A New Approach to Dropout Prevention. Appl. Dev. Sci. 2012, 16, 113–121. [Google Scholar] [CrossRef]
- Krueger, N.F.; Reilly, M.D.; Carsrud, A.L. Competing Models of Entrepreneurial Intentions. J. Bus. Ventur. 2000, 15, 411–432. [Google Scholar] [CrossRef]
- Bird, B. Implementing Entrepreneurial Ideas: The Case of Intention. Acad. Manag. Rev. 1988, 13, 442–453. [Google Scholar] [CrossRef]
- Green, J.; Liem, G.D.; Martin, A.J.; Colmar, S.; Marsh, H.W.; McInerney, D. Academic motivation, self-concept, engagement, and performance in high school: Key processes from a longitudinal perspective. J. Adolesc. 2012, 35, 1111–1122. [Google Scholar] [CrossRef]
- Yildirim, M.; Yıldırım-Kurtuluş, H.; Batmaz, H.; Kurtuluş, E. School Belongingness and Internalizing and Externalizing Problems in Adolescents: Exploring the Influence of Meaningful School. Child Indic. Res. 2023, 16, 2125–2140. [Google Scholar] [CrossRef]
- Anderson, R.C.; Graham, M.; Kennedy, P.; Nelson, N.; Stoolmiller, M.; Baker, S.K.; Fien, H. Student agency at the crux: Mitigating disengagement in middle and high school. Contemp. Educ. Psychol. 2019, 56, 205–217. [Google Scholar] [CrossRef]
- Zimmerman, B.J. Becoming a Self-Regulated Learner: An Overview. Theory Pract. 2002, 41, 64–70. [Google Scholar] [CrossRef]
- Alves-Martins, M.; Peixoto, F.; Gouveia-Pereira, M.; Amaral, V.; Pedro, I. Self-esteem and Academic Achievement Among Adolescents. Educ. Psychol. 2002, 22, 51–64. [Google Scholar] [CrossRef]
- Miller, R.B.; Greene, B.A.; Montalvo, G.P.; Ravindran, B.; Nichols, J.D. Engagement in Academic Work: The Role of Learning Goals, Future Consequences, Pleasing Others, and Perceived Ability. Contemp. Educ. Psychol. 1996, 21, 388–442. [Google Scholar] [CrossRef] [PubMed]
- Christenson, S.L.; Thurlow, M.L. School Dropouts: Prevention Considerations, Interventions, and Challenges. Curr. Dir. Psychol. Sci. 2004, 13, 36–39. [Google Scholar] [CrossRef]
- Buckner, J.C.; Mezzacappa, E.; Beardslee, W.R. Self-Regulation and Its Relations to Adaptive Functioning in Low Income Youths. Am. J. Orthopsychiatry 2009, 79, 19–30. [Google Scholar] [CrossRef] [PubMed]
- Lawson, M.A.; Masyn, K.E. Analyzing profiles, predictors, and consequences of student engagement dispositions. J. Sch. Psychol. 2015, 53, 63–86. [Google Scholar] [CrossRef]
- Eccles, J.S.; Wigfield, A. Motivational Beliefs, Values, and Goals. Annu. Rev. Psychol. 2002, 53, 109–132. [Google Scholar] [CrossRef]
- Usher, E.L.; Pajares, F. Self-efficacy for Self-Regulated Learning: A Validation Study. Educ. Psychol. Meas. 2008, 68, 443–463. [Google Scholar] [CrossRef]
- Brown, T.M.; Rodríguez, L.F. School and the co-construction of dropout. Int. J. Qual. Stud. Educ. 2009, 22, 221–242. [Google Scholar] [CrossRef]
- Moreira, P.A.; Lee, V.E. School social organization influences adolescents’ cognitive engagement with school: The role of school support for learning and of autonomy support. Learn. Individ. Differ. 2020, 80, 1–11. [Google Scholar] [CrossRef]
- Soderholm, F.; Viljaranta, J.; Tuominen, H.; Lappalainen, K.; Holopainen, L. Student engagement profiles and the role of support in general upper secondary education. Learn. Individ. Differ. 2023, 104, 1–14. [Google Scholar] [CrossRef]
- Choe, D. Parents’ and adolescents’ perceptions of parental support as predictors of adolescents’ academic achievement and self-regulated learning. Child. Youth Serv. Rev. 2020, 116, 1–9. [Google Scholar] [CrossRef]
- Peng, A.; Patterson, M.M.; Joo, S. What Fosters School Connectedness? The Roles of Classroom Interactions and Parental Support. J. Youth Adolesc. 2024, 53, 955–966. [Google Scholar] [CrossRef] [PubMed]
- Gil, A.J.; Antelm-Lanzat, A.M.; Cacheiro-González, M.L.; Pérez-Navío, E. The effect of family support on student engagement: Towards the prevention of dropouts. Psychol. Sch. 2021, 58, 1082–1095. [Google Scholar] [CrossRef]
- Klem, A.M.; Connell, J.P. Relationships Matter: Linking Teacher Support to Student Engagement and Achievement. J. Sch. Health 2004, 74, 262–273. [Google Scholar] [CrossRef]
- Kiuru, N.; Aunola, K.; Vuori, J.; Nurmi, J.E. The Role of Peer Groups in Adolescents’ Educational Expectations and Adjustment. J. Youth Adolesc. 2007, 36, 995–1009. [Google Scholar] [CrossRef]
- Simons, L.G.; Steele, M.E. The Negative Impact of Economic Hardship on Adolescent Academic Engagement: An Examination Parental Investment and Family Stress Processes. J. Youth Adolesc. 2020, 49, 973–990. [Google Scholar] [CrossRef]
- Moreira, P.A.; Dias, A.; Matias, C.; Castro, J.; Gaspar, T.; Oliveira, J. School effects on students’ engagement with school: Academic performance moderates the effect of school support for learning on students’ engagement. Learn. Individ. Differ. 2018, 67, 67–77. [Google Scholar] [CrossRef]
- Ricard, N.C.; Pelletier, L.G. Dropping out of high school: The role of parent and teacher self-determination support, reciprocal friendships and academic motivation. Contemp. Educ. Psychol. 2016, 44–45, 32–40. [Google Scholar] [CrossRef]
- Jöreskog, K.G.; Goldberger, A.S. Estimation of a Model with Multiple Indicators and Multiple Causes of a Single Latent Variable. J. Am. Stat. Assoc. 1975, 70, 631–639. [Google Scholar] [CrossRef]
- Grayson, D.A.; Mackinnon, A.; Jorm, A.F.; Creasey, H.; Broe, G.A. Item Bias in the Center for Epidemiologic Studies Depression Scale: Effects of Physical Disorders and Disability in an Elderly Community Sample. J. Gerontol. Psychol. Sci. 2000, 55, 273–282. [Google Scholar] [CrossRef]
- Hooper, D.; Coughlan, J.; Mullen, M. Structural Equation Modelling: Guidelines for Determining Model Fit. Electron. J. Bus. Res. Methods 2008, 6, 53–60. [Google Scholar]
- Crutzen, R.; Peters, G.J. Scale quality: Alpha is an inadequate estimate and factor-analytic evidence is needed first of all. Health Psychol. Rev. 2017, 11, 242–247. [Google Scholar] [CrossRef] [PubMed]
- Rosseel, Y. Lavaan: An R Package for Structural Equation Modeling. J. Stat. Softw. 2012, 48, 1–36. [Google Scholar] [CrossRef]
- Eccles, J.S.; Harold, R. Parent-School Involvement During the Early Adolescent Years. Teach. Coll. Rec. 1993, 94, 568–587. [Google Scholar] [CrossRef]
- Yu, J.; McLellan, R.; Winter, L. Which Boys and Which Girls Are Falling behind? Linking Adolescents’ Gender Role Profiles to Motivation, Engagement, and Achievement. J. Youth Adolesc. 2021, 50, 336–352. [Google Scholar] [CrossRef]
- Brass, N.; McKellar, S.E.; North, E.A.; Ryan, A.M. Early Adolescents’ Adjustment at School: A Fresh Look at Grade and Gender Differences. J. Early Adolesc. 2018, 39, 689–716. [Google Scholar] [CrossRef]
- Colarossi, L.G.; Eccles, J.S. A Prospective Study of Adolescents’ Peer Support: Gender Differences and the Influence of Parental Relationships. J. Youth Adolesc. 2000, 29, 661–678. [Google Scholar] [CrossRef]
- Santos, A.C.; Simoes, C.; Cefai, C.; Freitas, E.; Arriaga, P. Emotion regulation and student engagement: Age and gender differences during adolescence. Int. J. Educ. Res. 2021, 109, 1–11. [Google Scholar] [CrossRef]
- Gupta, V.K.; Turban, D.B.; Wasti, S.A.; Sikdar, A. The Role of Gender Stereotypes in Perceptions of Entrepreneurs and Intentions to Become an Entrepreneur. Entrep. Theory Pract. 2009, 33, 397–417. [Google Scholar] [CrossRef]
- Kyriakopoulos, P.; Herbert, K.; Piperopoulos, P.I. I am passionate therefore I am: The interplay between entrepreneurial passion, gender, culture and intentions. J. Bus. Res. 2024, 172, 1–13. [Google Scholar] [CrossRef]
- Lietaert, S.; Roorda, D.; Laevers, F.; Verschueren, K.; De Fraine, B. The gender gap in student engagement: The role of teachers’ autonomy support, structure, and involvement. Br. J. Educ. Psychol. 2015, 85, 498–518. [Google Scholar] [CrossRef]
- Santiago, C.D.; Wadsworth, M.E.; Stump, J. Socioeconomic status, neighborhood disadvantage, and poverty-related stress: Prospective effects on psychological syndromes among diverse low-income families. J. Econ. Psychol. 2011, 32, 218–230. [Google Scholar] [CrossRef]
- Castellino, D.R.; Lerner, J.V.; Lerner, R.M.; von Eye, A. Maternal Employment and Education: Predictors of Young Adolescent Creer Trajectories. Appl. Dev. Sci. 1998, 3, 114–126. [Google Scholar] [CrossRef]
- Galassi, G.; Koll, D.; Mayr, L. The intergenerational correlation of employment: Mothers as role models? Labour Econ. 2024, 90, 1–18. [Google Scholar] [CrossRef]
- Salavou, H.; Mamakou, X.J.; Douglas, E.J. Entrepreneurial intention in adolescents: The impact of psychological capital. J. Bus. Res. 2023, 164, 1–12. [Google Scholar] [CrossRef]
- Raappana, A.; Pihkala, T. Three explanations for the development of adolescents’ entrepreneurial potential. Int. J. Educ. Res. 2024, 123, 1–12. [Google Scholar] [CrossRef]
- Riddle, S.; Howell, A.; McGregor, G.; Mills, M. Student Engagement in Schools Serving Marginalized Communities. Int. J. Incl. Educ. 2021, 28, 723–738. [Google Scholar] [CrossRef]
- Pukinen, T.; Hytti, U.; Heinonen, J.; Stenholm, P. Curricular and Extracurricular Entreprneurial Activities Supporting Entreprneurial Self-Efficacy and Desirability of Rural Youth. Entrep. Educ. Pedagog. 2023, 7, 315–346. [Google Scholar] [CrossRef]
- Patel, J.; Vannai, S.; Dasani, V.; Sharma, M. Does my school teach me entrepreneurship? School entrepreneurship curriculum and students’ entrepreneurial intention: A serial mediation-moderation model. Int. J. Soc. Econ. 2024. [Google Scholar] [CrossRef]
- Bernal-Guerrero, A.; Cardenas-Gutierrez, A.R.; Dominguez-Quintero, A.M.; Martin-Gutierrez, A. Entrepreneurial Potential in Secondary School Students. An Exploratory Evaluation. SAGE Open 2024, 14, 1–18. [Google Scholar] [CrossRef]
- Haveman, R.; Wolfe, B.; Spaulding, J. Childhood Events and Circumstances Influencing High School Completion. Demography 1991, 28, 133–157. [Google Scholar] [CrossRef]
- Sutter, C.; Bruton, G.D.; Chen, J. Entrepreneurship as a solution to extreme poverty: A review and future research directions. J. Bus. Ventur. 2019, 34, 197–214. [Google Scholar] [CrossRef]
- Smith, J.F.; Skrbis, Z. A social inequality of motivation? The relationship between beliefs about academic success and young people’s educational attainment. Br. Educ. Res. J. 2017, 43, 441–465. [Google Scholar] [CrossRef]
- Stefanski, A.; Valli, L.; Jacobson, R. Beyond Involvement and Engagement: The Role of the Family in School–Community Partnerships. Sch. Community J. 2016, 26, 135–160. [Google Scholar]
- Richman, J.M.; Rosenfeld, L.B.; Bowen, G.L. Social Support for Adolescents at Risk of School Failure. Soc. Work. 1998, 43, 309–323. [Google Scholar] [CrossRef] [PubMed]
- Rickert, N.P.; Skinner, E.A. Parent and teacher involvement and adolescent academic engagement: Unique, mediated, and transactional effects. Int. J. Behav. Dev. 2024, 48, 71–84. [Google Scholar] [CrossRef]
- Lawson, M.A.; Lawson, H.A. New Conceptual Frameworks for Student Engagement Research, Policy, and Practice. Rev. Educ. Res. 2013, 83, 432–479. [Google Scholar] [CrossRef]
- Fan, X.; Miller, B.C.; Park, K.E.; Winward, B.W.; Christensen, M.; Grotevant, H.D.; Tai, R.H. An Exploratory Study About Inaccuracy and Invalidity in Adolescent Self-Report Surveys. Field Methods 2006, 18, 223–244. [Google Scholar] [CrossRef]


| Age (N = 1135) | |
| 14–15 | 8.6% |
| 15–16 | 31.1% |
| 16–17 | 28.1% |
| 17–18 | 28.1% |
| >18 | 4.1% |
| Gender (N = 1135) | |
| Male | 49.1% |
| Female | 50.9% |
| School Type (N = 1135) | |
| Public | 53% |
| Private | 47% |
| Parents’ occupational status (N = 1135) Mothers Employed Unemployed | 43.6% 56.4% |
| Parents’ occupational status (N = 1135) Fathers Employed Unemployed | 91.1% 8.9% |
| 2 | 3 | 4 | 5 | 6 | 7 | 8 | 9 | 10 | |
|---|---|---|---|---|---|---|---|---|---|
| 1. PA | 0.399 *** | 0.614 *** | 0.348 *** | 0.794 *** | −0.006 | 0.0089 | 0.044 | 0.014 | 0.011 |
| 2. PBC | 0.558 *** | 0.243 *** | 0.742 *** | −0.003 | 0.021 | 0.020 | 0.016 | 0.097 ** | |
| 3. EI | 0.265 *** | 0.843 *** | −0.055 | 0.014 | −0.001 | −0.013 | 0.050 | ||
| 4. SN | 0.592 *** | 0.079 | −0.080 ** | 0.078 ** | 0.058 | 0.041 | |||
| 5. EIQ | −0.001 | −0.009 | 0.044 | 0.022 | 0.066 * | ||||
| 6. Private | 0.016 | 0.258 *** | 0.171 *** | −0.177 *** | |||||
| 7. Male | 0.054 | 0.009 | 0.042 | ||||||
| 8. M_Job | 0.004 | −0.129 *** | |||||||
| 9. F_Job | −0.061 * | ||||||||
| 10. Age |
| 2. | 3. | 4. | 5. | 6. | 7. | 8. | 9. | 10. | 11. | 12. | 13 | 14. | |
|---|---|---|---|---|---|---|---|---|---|---|---|---|---|
| 1. TSR | 0.376 *** | 0.413 *** | 0.566 *** | 0.440 *** | −0.089 ** | 0.755 *** | 0.395 *** | 0.688 *** | −0.316 *** | 0.037 | −0.086 ** | −0.0633 * | 0.023 |
| 2. PSL | 0.383 *** | 0.301 *** | 0.328 *** | −0.016 | 0.763 *** | 0.274 *** | 0.624 *** | −0.120 *** | −0.029 | −0.019 | 0.012 | −0.058 | |
| 3. FSL | 0.369 *** | 0.490 *** | −0.109 *** | 0.793 *** | 0.319 *** | 0.669 *** | −0.152 *** | 0.048 | −0.054 | −0.028 | 0.056 | ||
| 4. CRSW | 0.515 *** | 0.005 | 0.528 *** | 0.683 *** | 0.714 *** | −0.149 *** | 0.121 *** | −0.003 | −0.040 | 0.130 *** | |||
| 5. FG | −0.108 *** | 0.545 *** | 0.623 *** | 0.690 *** | −0.218 *** | 0.194 *** | −0.064 * | −0.056 | 0.114 *** | ||||
| 6. EM | −0.093 ** | 0.616 *** | 0.295 *** | 0.162 *** | −0.011 | 0.064 * | 0.038 | −0.033 | |||||
| 7. PE | 0.424 *** | 0.856 *** | −0.249 *** | 0.025 | −0.067 * | −0.033 | 0.010 | ||||||
| 8. CE | 0.832 *** | −0.060 * | 0.136 *** | 0.011 | −0.018 | 0.088 ** | |||||||
| 9. SE | −0.187 *** | 0.093 ** | −0.035 | −0.031 | 0.057 | ||||||||
| 10. Private | 0.016 | 0.258 *** | 0.171 *** | −0.177 *** | |||||||||
| 11. Male | 0.054 | 0.009 | 0.042 | ||||||||||
| 12. M_Job | 0.004 | −0.129 *** | |||||||||||
| 13. F_job | −0.061 * | ||||||||||||
| 14. Age |
| Personal Attitude | Perceived Behavior Control | Entrepreneurial Intention | Subjective Norm | |||||
|---|---|---|---|---|---|---|---|---|
| b | s.e. | b | s.e. | b | s.e. | b | s.e. | |
| Male | 0.115 | 0.099 | 0.089 | 0.090 | −0.027 | 0.087 | −0.216 ** | 0.074 |
| Age | −0.145 | 0.083 | 0.197 ** | 0.069 | 0.088 | 0.073 | −0.020 | 0.058 |
| Private | 0.147 | 0.099 | 0.070 | 0.091 | −0.290 *** | 0.087 | 0.240 *** | 0.074 |
| Mother’s job | 0.225 * | 0.101 | 0.067 | 0.091 | −0.236 ** | 0.088 | 0.184 * | 0.077 |
| Father’s job | 0.106 | 0.126 | 0.084 | 0.122 | −0.216 | 0.116 | 0.226 * | 0.094 |
| Teacher–Student Relationship | Peer Support for Learning | Family Support for Learning | ||||
|---|---|---|---|---|---|---|
| b | s.e. | b | s.e. | b | s.e. | |
| Male | −0.252 * | 0.114 | −0.227 ** | 0.079 | 0.026 | 0.070 |
| Age | −0.171 | 0.100 | −0.261 *** | 0.063 | 0.013 | 0.059 |
| Private | −0.811 *** | 0.107 | 0.133 | 0.075 | 0.063 | 0.069 |
| Mother’s job | −0.269 * | 0.117 | 0.083 | 0.081 | −0.010 | 0.072 |
| Father’s job | −0.257 | 0.153 | 0.200 | 0.113 | 0.042 | 0.096 |
| Control and Relevance of Schoolwork | Future Aspirations and Goals | Extrinsic Motivation | ||||
|---|---|---|---|---|---|---|
| b | s.e. | b | s.e. | b | s.e. | |
| Male | 0.179 | 0.106 | −0.393 ** | 0.124 | −0.009 | 0.053 |
| Age | 0.043 | 0.083 | −0.459 *** | 0.099 | 0.164 *** | 0.044 |
| Private | 0.552 *** | 0.102 | 0.634 *** | 0.124 | −0.362 *** | 0.050 |
| Mother’s job | 0.503 *** | 0.108 | 0.477 *** | 0.127 | −0.238 *** | 0.052 |
| Father’s job | 0.187 | 0.150 | 0.318 | 0.163 | −0.124 | 0.073 |
Disclaimer/Publisher’s Note: The statements, opinions and data contained in all publications are solely those of the individual author(s) and contributor(s) and not of MDPI and/or the editor(s). MDPI and/or the editor(s) disclaim responsibility for any injury to people or property resulting from any ideas, methods, instructions or products referred to in the content. |
© 2024 by the authors. Licensee MDPI, Basel, Switzerland. This article is an open access article distributed under the terms and conditions of the Creative Commons Attribution (CC BY) license (https://creativecommons.org/licenses/by/4.0/).
Share and Cite
Khodor, R.M.; Valero Coppin, O.; Alvarez Canovas, I. Exploring Entrepreneurial Intention and Student Engagement of Youth Living in Poverty. Behav. Sci. 2024, 14, 995. https://doi.org/10.3390/bs14110995
Khodor RM, Valero Coppin O, Alvarez Canovas I. Exploring Entrepreneurial Intention and Student Engagement of Youth Living in Poverty. Behavioral Sciences. 2024; 14(11):995. https://doi.org/10.3390/bs14110995
Chicago/Turabian StyleKhodor, Rasha Mahmoud, Oliver Valero Coppin, and Isabel Alvarez Canovas. 2024. "Exploring Entrepreneurial Intention and Student Engagement of Youth Living in Poverty" Behavioral Sciences 14, no. 11: 995. https://doi.org/10.3390/bs14110995
APA StyleKhodor, R. M., Valero Coppin, O., & Alvarez Canovas, I. (2024). Exploring Entrepreneurial Intention and Student Engagement of Youth Living in Poverty. Behavioral Sciences, 14(11), 995. https://doi.org/10.3390/bs14110995

