Unraveling the Puzzle of Turnover Intention: Exploring the Impact of Home-Work Interface and Working Conditions on Affective Commitment and Job Satisfaction
Abstract
1. Introduction
2. Literature Review and Hypotheses Development
2.1. Home–Work Interface (HWI) and Working Conditions (WC)
2.2. Intrinsic Job Satisfaction (IJS) and Extrinsic Job Satisfaction (EJS)
2.3. Affective Commitment (AC)
3. Method
3.1. Sample and Data Collection
3.2. Measures
4. Results
4.1. Validity and Reliability
4.2. Assessment of Structural Model
5. Discussions
5.1. Theoretical and Managerial Implications
5.2. Limitations and Future Research
6. Conclusions
Author Contributions
Funding
Institutional Review Board Statement
Informed Consent Statement
Data Availability Statement
Conflicts of Interest
References
- Lee, J. Nursing home nurses’ turnover intention: A systematic review. Nurs. Open 2022, 9, 22–29. [Google Scholar] [CrossRef]
- Faheem, M.A.; Ali, H.Y.; Akhtar, M.W.; Asrar-ul-Haq, M. Turn the table around: Workplace incivility, coworker deviance, turnover intentions and nurses’ job performance. Kybernetes 2022. ahead-of-print. [Google Scholar] [CrossRef]
- Nguyen, T.T.; Nguyen, T.H.; Hoang, D.L.; Hoang, T.G.; Pham, M.K. Effectiveness of Interventions to Prevent Musculoskeletal Disorders among District Hospital Nurses in Vietnam. BioMed Res. Int. 2022, 2022, 1539063. [Google Scholar] [CrossRef]
- Alhamwan, M.; Mat, N. Antecedents of Turnover Intention Behavior among Nurses: A Theoretical Review. J. Manag. Sustain. 2015, 5, 84. [Google Scholar] [CrossRef]
- Nguyen, Q.A.; Tran, A.D. Job satisfaction and turnover intention of preventive medicine workers in northern Vietnam: Is there any relationship? Health Serv. Insights 2021, 14, 1178632921995172. [Google Scholar] [CrossRef]
- Ali Mohammad, M. Quality of Working Life and Turnover Intentions: Implications for Nursing Management. Int. J. Res. Nurs. 2013, 4, 47–54. [Google Scholar] [CrossRef]
- Fradelos, E.C.; Alexandropoulou, C.-A.; Kontopoulou, L.; Alikari, V.; Papagiannis, D.; Tsaras, K.; Papathanasiou, I.V. The effect of hospital ethical climate on nurses’ work-related quality of life: A cross-sectional study. Nurs. Forum 2022, 57, 244–251. [Google Scholar] [CrossRef]
- Van Laar, D.; Edwards, J.A.; Easton, S. The Work-Related Quality of Life scale for healthcare workers. J. Adv. Nurs. 2007, 60, 325–333. [Google Scholar] [CrossRef]
- Abdelmoteleb, S.A. The interrelationships among job satisfaction, work–home interference and psychological contract breach. Ger. J. Hum. Resour. Manag. 2018, 33, 32–55. [Google Scholar] [CrossRef]
- Chummar, S.; Singh, P.; Ezzedeen, S.R. Exploring the differential impact of work passion on life satisfaction and job performance via the work–family interface. Pers. Rev. 2019, 48, 1100–1119. [Google Scholar] [CrossRef]
- Bellmann, L.; Hübler, O. Job Satisfaction and Work-Life Balance: Differences between Homework and Work at the Workplace of the Company. SSRN Electron. J. 2020, 42, 424–441. [Google Scholar] [CrossRef]
- Zhang, L.; Wu, P. Impact of Work-Family Interface on Job Satisfaction of Teachers-The Mediating Role of Perceived Organizational Support. Acad. J. Humanit. Soc. Sci. 2020, 3, 19–29. [Google Scholar]
- Chowhan, J.; Pike, K. Workload, work–life interface, stress, job satisfaction and job performance: A job demand–resource model study during COVID-19. Int. J. Manpow. 2022. [Google Scholar] [CrossRef]
- Schmalenberg, C.; Kramer, M. Essentials of a Productive Nurse Work Environment. Nurs. Res. 2008, 57, 2–13. [Google Scholar] [CrossRef]
- Arıkan Dönmez, A.; Ovayolu, Ö.; Ovayolu, N.; Yılmaz, S.; Karayurt, Ö.; Çürük, G.N.; Pörücü, C.; Güllü, H.; Yılmaz, Z. Quality of work life and working conditions among oncology nurses: A national online descriptive cross-sectional study. Arch. Environ. Occup. Health 2022, 78, 131–141. [Google Scholar] [CrossRef]
- Magnavita, N.; Chirico, F.; Garbarino, S.; Bragazzi, N.L.; Santacroce, E.; Zaffina, S. SARS/MERS/SARS-CoV-2 Outbreaks and Burnout Syndrome among Healthcare Workers. An Umbrella Systematic Review. Int. J. Environ. Res. Public Health 2021, 18, 4361. [Google Scholar] [CrossRef]
- Xuan Tran, B.; Minh, H.V.; Hinh, N.D. Factors associated with job satisfaction among commune health workers: Implications for human resource policies. Glob. Health Action 2013, 6, 18619. [Google Scholar] [CrossRef]
- Nguyen, T.; Prachusilpa, G. Factors Related To Job Satisfaction Of Professional Nurses, Hanoi, Vietnam. Eur. Sci. J. 2016, 12, 401. [Google Scholar] [CrossRef][Green Version]
- Tran, K.T.; Nguyen, P.V.; Dang, T.T.; Ton, T.N. The impacts of the high-quality workplace relationships on job performance: A perspective on staff nurses in Vietnam. Behav. Sci. 2018, 8, 109. [Google Scholar] [CrossRef]
- Hirschfeld, R.R. Does Revising the Intrinsic and Extrinsic Subscales of the Minnesota Satisfaction Questionnaire Short Form Make a Difference? Educ. Psychol. Meas. 2000, 60, 255–270. [Google Scholar] [CrossRef]
- Buitendach, J.H.; Witte, H.D. Job insecurity, extrinsic and intrinsic job satisfaction and affective organisational commitment of maintenance workers in a parastatal. S. Afr. J. Bus. Manag. 2005, 36, 27–37. [Google Scholar] [CrossRef]
- Chatzoglou, P.D.; Vraimaki, E.; Komsiou, E.; Polychrou, E.; Diamantidis, A.D. Factors affecting accountants’ job satisfaction and turnover intentions: A structural equation model. In Proceedings of the 8th International Conference on Enterprise Systems, Accounting and Logistics, Thassos Island, Greece, 10–12 July 2011; pp. 130–147. [Google Scholar]
- Emory, J.; Lee, P.B.; Kippenbrock, T.; Boyd, T.; Chen, L.; Harless, L. Commitment, job satisfaction and personality: A cross sectional study of generational cohorts in nursing students. J. Prof. Nurs. 2022, 40, 42–47. [Google Scholar] [CrossRef] [PubMed]
- Popoola, S.O.; Fagbola, O.O. Work motivation, job satisfaction, work-family balance, and job commitment of library personnel in Universities in North-Central Nigeria. J. Acad. Librariansh. 2023, 49, 102741. [Google Scholar] [CrossRef]
- Falatah, R.; Conway, E. Linking relational coordination to nurses’ job satisfaction, affective commitment and turnover intention in Saudi Arabia. J. Nurs. Manag. 2019, 27, 715–721. [Google Scholar] [CrossRef] [PubMed]
- Sharma, J.; Dhar, R.L. Factors influencing job performance of nursing staff. Pers. Rev. 2016, 45, 161–182. [Google Scholar] [CrossRef]
- Albaugh, J.A. Keeping nurses in nursing: The profession’s challenge for today. Urol. Nurs. 2003, 23, 193–199. [Google Scholar] [PubMed]
- Mbah, S.E.; Ikemefuna, C. Job satisfaction and employees’ turnover intentions in total Nigeria plc. Lagos State. Int. J. Humanit. Soc. Sci. 2012, 2, 275–287. [Google Scholar]
- Allen, N.J.; Meyer, J.P. The measurement and antecedents of affective, continuance and normative commitment to the organization. J. Occup. Psychol. 1990, 63, 1–18. [Google Scholar] [CrossRef]
- Brunetto, Y.; Farr-Wharton, R.; Shacklock, K. Supervisor–subordinate communication relationships, role ambiguity, autonomy and affective commitment for nurses. Contemp. Nurse 2011, 39, 227–239. [Google Scholar] [CrossRef][Green Version]
- Brunetto, Y.; Shriberg, A.; Farr-Wharton, R.; Shacklock, K.; Newman, S.; Dienger, J. The importance of supervisor–nurse relationships, teamwork, wellbeing, affective commitment and retention of North American nurses. J. Nurs. Manag. 2013, 21, 827–837. [Google Scholar] [CrossRef]
- Zhao, X.; Sun, T.; Cao, Q.; Li, C.; Duan, X.; Fan, L.; Liu, Y. The impact of quality of work life on job embeddedness and affective commitment and their co-effect on turnover intention of nurses. J. Clin. Nurs. 2013, 22, 780–788. [Google Scholar] [CrossRef] [PubMed]
- Meyer, J.P.; Allen, N.J.; Smith, C.A. Commitment to organizations and occupations: Extension and test of a three-component conceptualization. J. Appl. Psychol. 1993, 78, 538. [Google Scholar] [CrossRef]
- Akinyemi, B.; George, B.; Ogundele, A. Relationship between Job Satisfaction, Pay, Affective Commitment and Turnover Intention among Registered Nurses in Nigeria. Glob. J. Health Sci. 2022, 14, 37–51. Available online: https://EconPapers.repec.org/RePEc:ibn:gjhsjl:v:14:y:2022:i:2:p:37 (accessed on 16 June 2023). [CrossRef]
- Griffeth, R.W.; Hom, P.W.; Gaertner, S. A Meta-Analysis of Antecedents and Correlates of Employee Turnover: Update, Moderator Tests, and Research Implications for the Next Millennium. J. Manag. 2000, 26, 463–488. [Google Scholar] [CrossRef]
- Mittal, S.; Gupta, V.; Mottiani, M. Examining the linkages between employee brand love, affective commitment, positive word-of-mouth, and turnover intentions: A social identity theory perspective. IIMB Manag. Rev. 2022, 34, 7–17. [Google Scholar] [CrossRef]
- Ito, A.; Sasaki, M.; Yonekura, Y.; Ogata, Y. Impact of organizational justice and manager’s mental health on staff nurses’ affective commitment: A multilevel analysis of the work environment of hospital nurses in Japan-Part II (WENS-J-II). Int. J. Nurs. Stud. Adv. 2023, 5, 100137. [Google Scholar] [CrossRef]
- Hair, J.F.; Hult, T.M.; Ringle, C.M.; Sarstedt, M. A Primer on Partial Least Squares Structural Equation Modeling (PLS-SEM), 2nd ed.; SAGE Publications, Inc.: Thousand Oaks, CA, USA, 2016. [Google Scholar]
- Schriesheim, C.A.; Powers, K.J.; Scandura, T.A.; Gardiner, C.C.; Lankau, M.J. Improving construct measurement in management research: Comments and a quantitative approach for assessing the theoretical content adequacy of paper-and-pencil survey-type instruments. J. Manag. 1993, 19, 385–417. [Google Scholar] [CrossRef]
- Martins, H. Impact of Firm-Promoted Accreditation of Prior Learning Processes on the Worker-Organization Relationship: A Cross-Sectional Survey in Portuguese Industrial Firms; Faculdade de Psicologia e de Ciências da Educação da Universidade de Coimbra: Coimbra, Portugal, 2008. [Google Scholar]
- Olusegun, S.O. Influence of job satisfaction on turnover intentions of library personnel in selected universities in South West Nigeria. Libr. Philos. Pract. 2013, 914, 1–22. [Google Scholar]
- Hair, J.; Hollingsworth, C.L.; Randolph, A.B.; Chong, A.Y.L. An updated and expanded assessment of PLS-SEM in information systems research. Ind. Manag. Data Syst. 2017, 117, 442–458. [Google Scholar] [CrossRef]
- Hair, J.F.; Ringle, C.M.; Sarstedt, M. PLS-SEM: Indeed a Silver Bullet. J. Mark. Theory Pract. 2011, 19, 139–152. [Google Scholar] [CrossRef]
- Henseler, J.; Ringle, C.M.; Sarstedt, M. A new criterion for assessing discriminant validity in variance-based structural equation modeling. J. Acad. Mark. Sci. 2015, 43, 115–135. [Google Scholar] [CrossRef]
- Sulistiawan, J.; Moslehpour, M.; Lin, P.-K. Linking Passion for Work and Emotional Exhaustion in Indonesian Firefighters: The Role of Work–Family Conflict. Int. J. Environ. Res. Public Health 2022, 19, 14629. [Google Scholar] [PubMed]
- Cohen, J. Statistical Power Analysis for the Behavioral Sciences; Academic Press: Cambridge, MA, USA, 2013. [Google Scholar]
- Akinwale, O.E.; George, O.J. Work environment and job satisfaction among nurses in government tertiary hospitals in Nigeria. Rajagiri Manag. J. 2020, 14, 71–92. [Google Scholar] [CrossRef]
- Calvo-Salguero, A.; Martínez-de-Lecea, J.-M.S.; Carrasco-González, A.-M. Work–Family and Family–Work Conflict: Does Intrinsic–Extrinsic Satisfaction Mediate the Prediction of General Job Satisfaction? J. Psychol. 2011, 145, 435–461. [Google Scholar] [CrossRef] [PubMed]
- Zhang, L.; Lin, Y.; Wan, F. Social Support and Job Satisfaction: Elaborating the Mediating Role of Work-Family Interface. Curr. Psychol. 2015, 34, 781–790. [Google Scholar] [CrossRef]
- Bölingen, F.; Hermida Carrillo, A.; Weller, I. Opening the doors for spillovers: A contingency view of the effects of work from home on the work-home interface. Front. Psychol. 2023, 14, 1191657. [Google Scholar] [CrossRef]
- Ayalew, E.; Workineh, Y.; Abate, A.; Zeleke, B.; Semachew, A.; Woldegiorgies, T. Intrinsic motivation factors associated with job satisfaction of nurses in three selected public hospitals in Amhara regional state, 2018. Int. J. Afr. Nurs. Sci. 2021, 15, 100340. [Google Scholar] [CrossRef]
- Chang, H.-Y.; Shyu, Y.-I.L.; Wong, M.-K.; Friesner, D.; Chu, T.-L.; Teng, C.-I. Which Aspects of Professional Commitment Can Effectively Retain Nurses in the Nursing Profession? J. Nurs. Scholarsh. 2015, 47, 468–476. [Google Scholar] [CrossRef]


| Profile | Classifications | Samples (N = 306) | Percentage (%) |
|---|---|---|---|
| Gender | Male | 65 | 21.2 |
| Female | 241 | 78.8 | |
| Age | <21 | 30 | 9.8 |
| 21–30 | 95 | 31.0 | |
| 31–40 | 73 | 23.9 | |
| 41–50 | 52 | 17.0 | |
| >50 | 56 | 18.3 | |
| Education | High school | 41 | 13.4 |
| Bachelor | 265 | 86.6 | |
| Master | 0 | 0 | |
| Ph.D. | 0 | 0 | |
| Marital status | Single (including divorced and widowed) | 71 | 23.2 |
| Married | 235 | 76.8 | |
| Tenure | <1 year | 43 | 14.1 |
| 1–2 years | 75 | 24.5 | |
| 2–5 years | 132 | 43.1 | |
| 5–10 years | 32 | 10.5 | |
| >10 years | 24 | 7.8 | |
| Monthly income | <$100 | 26 | 8.5 |
| $100–$200 | 243 | 79.4 | |
| >$200 | 37 | 12.1 | |
| Overtime day off | Frequently | 250 | 81.7 |
| Sometime | 38 | 12.4 | |
| Rarely | 11 | 3.6 | |
| Never | 7 | 2.3 |
| No. | Variables | Measurements | References |
|---|---|---|---|
| 1 | HWI | In most ways, my life is close to ideal | Van Laar, et al. [8] |
| I work in a safe environment | |||
| Generally, things work out well for me | |||
| 2 | WC | Recently, I have been feeling unhappy and depressed because my working conditions are not performing well that effecting to my skills and career | |
| I am satisfied with my life when my working conditions significantly affect on my career development | |||
| I am encouraged to develop new skills | |||
| 3 | IJS | The chance to work alone on the job | Schriesheim, et al. [39] |
| The chance to do things for other people | |||
| The chance to do something that makes use of my abilities | |||
| The chance to try my own methods of doing the job | |||
| The feeling of accomplishment I get from the job | |||
| 4 | EJS | The working conditions satisfy my job performance | Martins [40] |
| The praise I get for doing a good job | |||
| The way hospital’ policies are put into practice | |||
| My pay and the amount of work I do | |||
| The chances for advancement in this job | |||
| 5 | AC | I would be very happy to spend the rest of my career in this hospital | Meyer, et al. [33] |
| I do not feel like ‘part of my family’ at this hospital | |||
| I do not feel ‘emotionally attached’ to this hospital | |||
| This hospital has a great deal of personal meaning for me. | |||
| I do not feel a strong sense of belonging to this hospital | |||
| I think that I could easily become as attached to another organization as I am | |||
| 6 | TI | As soon as I can find a better job, I will quit this hospital | Olusegun [41] |
| I often think about quitting my job | |||
| I will likely actively look for a new job in the next year | |||
| It is very unlikely that I would ever consider leaving this hospital |
| Variables | Items | Outer Loadings | α | CR | AVE |
|---|---|---|---|---|---|
| Affective Commitment (AC) | AC1 | 0.768 | 0.860 | 0.896 | 0.590 |
| AC2 | 0.784 | ||||
| AC3 | 0.831 | ||||
| AC4 | 0.786 | ||||
| AC5 | 0.778 | ||||
| AC6 | 0.651 | ||||
| Extrinsic Job Satisfaction (EJS) | EJS1 | 0.750 | 0.848 | 0.891 | 0.621 |
| EJS2 | 0.822 | ||||
| EJS3 | 0.812 | ||||
| EJS4 | 0.797 | ||||
| EJS5 | 0.756 | ||||
| Home-Work Interface (HWI) | HWI1 | 0.800 | 0.771 | 0.867 | 0.685 |
| HWI2 | 0.823 | ||||
| HWI3 | 0.859 | ||||
| Intrinsic Job Satisfaction (IJS) | IJS1 | 0.764 | 0.855 | 0.896 | 0.633 |
| IJS2 | 0.827 | ||||
| IJS3 | 0.790 | ||||
| IJS4 | 0.803 | ||||
| IJS5 | 0.793 | ||||
| Turnover Intention (TI) | TI1 | 0.855 | 0.901 | 0.930 | 0.770 |
| TI2 | 0.938 | ||||
| TI3 | 0.765 | ||||
| TI4 | 0.940 | ||||
| Working Condition (WC) | WC1 | 0.850 | 0.814 | 0.889 | 0.728 |
| WC2 | 0.842 | ||||
| WC3 | 0.867 |
| AC | EJS | HWI | IJS | TI | WC | |
|---|---|---|---|---|---|---|
| 1. AC | 0.768 | 0.145 | 0.099 | 0.437 | 0.106 | 0.176 |
| 2. EJS | 0.114 | 0.788 | 0.255 | 0.093 | 0.558 | 0.696 |
| 3. HWI | −0.049 | 0.209 | 0.828 | 0.170 | 0.165 | 0.347 |
| 4. IJS | 0.380 | 0.070 | −0.140 | 0.796 | 0.062 | 0.093 |
| 5. TI | 0.102 | 0.527 | 0.144 | 0.038 | 0.877 | 0.380 |
| 6. WC | 0.148 | 0.588 | 0.278 | 0.072 | 0.351 | 0.853 |
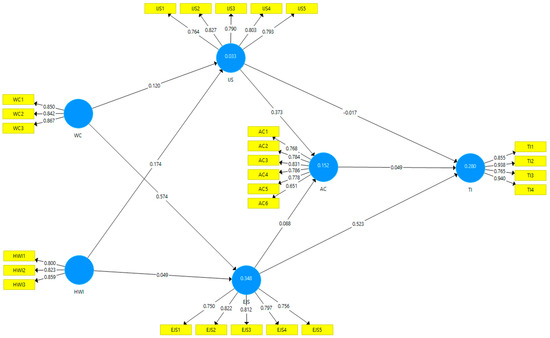
| Hypotheses | Path | Original Sample (O) | Standard Deviation (STDEV) | T Statistics (|O/STDEV|) | p Values | Remarks * |
|---|---|---|---|---|---|---|
| H1 | HWI → EJS | 0.049 | 0.053 | 0.937 | 0.175 | n.s |
| H2 | HWI → IJS | 0.174 | 0.071 | 2.437 | 0.008 | supported |
| H3 | WC → EJS | 0.574 | 0.058 | 9.924 | 0.000 | supported |
| H4 | WC → IJS | 0.120 | 0.060 | 1.993 | 0.023 | supported |
| H5 | IJS → AC | 0.373 | 0.058 | 6.453 | 0.000 | supported |
| H6 | IJS → TI | −0.017 | 0.054 | 0.315 | 0.376 | n.s |
| H7 | EJS → AC | 0.088 | 0.052 | 1.681 | 0.047 | supported |
| H8 | EJS → TI | 0.523 | 0.050 | 10.397 | 0.000 | supported |
| H9 | AC → TI | 0.049 | 0.063 | 0.768 | 0.222 | n.s |
Disclaimer/Publisher’s Note: The statements, opinions and data contained in all publications are solely those of the individual author(s) and contributor(s) and not of MDPI and/or the editor(s). MDPI and/or the editor(s) disclaim responsibility for any injury to people or property resulting from any ideas, methods, instructions or products referred to in the content. |
© 2023 by the authors. Licensee MDPI, Basel, Switzerland. This article is an open access article distributed under the terms and conditions of the Creative Commons Attribution (CC BY) license (https://creativecommons.org/licenses/by/4.0/).
Share and Cite
Moslehpour, M.; Firman, A.; Sulistiawan, J.; Lin, P.-K.; Nguyen, H.T.T. Unraveling the Puzzle of Turnover Intention: Exploring the Impact of Home-Work Interface and Working Conditions on Affective Commitment and Job Satisfaction. Behav. Sci. 2023, 13, 699. https://doi.org/10.3390/bs13090699
Moslehpour M, Firman A, Sulistiawan J, Lin P-K, Nguyen HTT. Unraveling the Puzzle of Turnover Intention: Exploring the Impact of Home-Work Interface and Working Conditions on Affective Commitment and Job Satisfaction. Behavioral Sciences. 2023; 13(9):699. https://doi.org/10.3390/bs13090699
Chicago/Turabian StyleMoslehpour, Massoud, Afrizal Firman, Jovi Sulistiawan, Pei-Kuan Lin, and Hien Thi Thu Nguyen. 2023. "Unraveling the Puzzle of Turnover Intention: Exploring the Impact of Home-Work Interface and Working Conditions on Affective Commitment and Job Satisfaction" Behavioral Sciences 13, no. 9: 699. https://doi.org/10.3390/bs13090699
APA StyleMoslehpour, M., Firman, A., Sulistiawan, J., Lin, P.-K., & Nguyen, H. T. T. (2023). Unraveling the Puzzle of Turnover Intention: Exploring the Impact of Home-Work Interface and Working Conditions on Affective Commitment and Job Satisfaction. Behavioral Sciences, 13(9), 699. https://doi.org/10.3390/bs13090699

