The Influence of Relational Benefits on Behavioral Intention and the Moderating Role of Habit: A Study in a Personal Service Business
Abstract
1. Introduction
1.1. Literature Review
1.1.1. Relational Benefits
1.1.2. Post-Experience Behaviors
1.1.3. Habitual Behavior
1.1.4. Revisit Intention
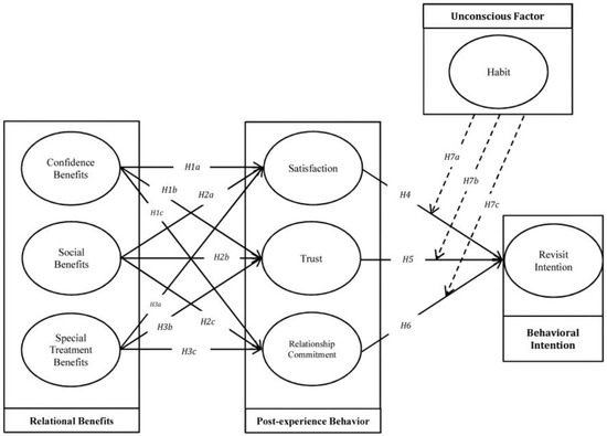
1.2. Hypotheses and Research Model
1.2.1. Relational Benefits and Post-Experience Behaviors
1.2.2. Post-Experience Behavior and Revisit Intention
1.2.3. Moderating Effect of Habitual Behavior
2. Methodology
2.1. Population and Sample
2.2. Data Collection
2.3. Questionnaire Construct
2.4. Measure
2.5. Data Analysis
2.6. Common Method Bias
3. Results
3.1. Tests of the Measurement Model
3.2. Tests of the Structural Model
3.3. Test of the Moderating Effects
4. Discussion and Conclusions
4.1. Findings of the Study
4.2. Theoretical Implications
4.3. Managerial Implications
4.4. Limitations and Future Research Suggestion
4.5. Conclusions
Author Contributions
Funding
Institutional Review Board Statement
Informed Consent Statement
Data Availability Statement
Acknowledgments
Conflicts of Interest
References
- Antwi, S. “I just like this e-Retailer”: Understanding online consumers repurchase intention from relationship quality perspective. J. Retail. Consum. Serv. 2021, 61, 102568. [Google Scholar] [CrossRef]
- Sohaib, M. An Investigation of Repurchase Intentions in the Banking Industry: What Reason Do They Return? SAGE Open 2022, 12, 21582440211067228. [Google Scholar] [CrossRef]
- Reichheld, F.F.; Sasser, W.E. Zero defections: Quality comes to services. Harv. Bus. Rev. 1990, 68, 105–111. [Google Scholar] [PubMed]
- Peterson, R.A. Relationship Marketing and the Consumer. J. Acad. Mark. Sci. 1995, 23, 278–281. [Google Scholar] [CrossRef]
- Payne, A.; Frow, P. Relationship marketing: Looking backwards towards the future. J. Serv. Mark. 2017, 31, 11–15. [Google Scholar] [CrossRef]
- Grönroos, C. Relationship marketing: The strategy continuum. J. Acad. Mark. Sci. 1995, 23, 252–254. [Google Scholar] [CrossRef]
- Liang, L.J.; Choi, H.C.; Joppe, M. Exploring the relationship between satisfaction, trust and switching intention, repurchase intention in the context of Airbnb. Int. J. Hosp. Manag. 2018, 69, 41–48. [Google Scholar] [CrossRef]
- Darzi, M.A.; Bhat, S.A. Personnel capability and customer satisfaction as predictors of customer retention in the banking sector: A mediated-moderation study. Int. J. Bank Mark. 2018, 36, 663–679. [Google Scholar] [CrossRef]
- Janssens, K.; Lambrechts, W.; Keur, H.; Semeijn, J. Customer Value Types Predicting Consumer Behavior at Dutch Grocery Retailers. Behav. Sci. 2020, 10, 127. [Google Scholar] [CrossRef]
- Gummesson, E. From relationship marketing to total relationship marketing and beyond. J. Serv. Mark. 2017, 31, 16–19. [Google Scholar] [CrossRef]
- Boonlertvanich, K. Service quality, satisfaction, trust, and loyalty: The moderating role of main-bank and wealth status. Int. J. Bank Mark. 2019, 37, 278–302. [Google Scholar] [CrossRef]
- Thaichon, S.Q.; Liyanaarachchi, G.; Quach, S.; Weaven, S.; Bu, Y. Online relationship marketing: Evolution and theoretical insights into online relationship marketing. Mark. Intell. Plan. 2020, 38, 676–698. [Google Scholar] [CrossRef]
- Al-Gasawneh, J.A.; AlZubi, K.N.; Anuar, M.M.; Padlee, S.F.; Ul-Haque, A.; Saputra, J. Marketing Performance Sustainability in the Jordanian Hospitality Industry: The Roles of Customer Relationship Management and Service Quality. Sustainability 2022, 14, 803. [Google Scholar] [CrossRef]
- Dagger, T.S.; David, M.E.; Ng, S. Do relationship benefits and maintenance drive commitment and loyalty? J. Serv. Mark. 2011, 25, 273–281. [Google Scholar] [CrossRef]
- Gremler, D.D.; van Vaerenbergh, Y.; Brüggen, E.C.; Gwinner, K.P. Understanding and managing customer relational benefits in services: A meta-analysis. J. Acad. Mark. Sci. 2019, 48, 565–583. [Google Scholar] [CrossRef]
- Morgan, R.M.; Hunt, S.D. The Commitment-Trust Theory of Relationship Marketing. J. Mark. 1994, 58, 20. [Google Scholar] [CrossRef]
- Dagger, T.S.; O’Brien, T.K. Does experience matter?: Differences in relationship benefits, satisfaction, trust, commitment and loyalty for novice and experienced service users. Eur. J. Mark. 2010, 44, 1528–1552. [Google Scholar] [CrossRef]
- Chou, S.; Chen, C.-W. The influences of relational benefits on repurchase intention in service contexts: The roles of gratitude, trust and commitment. J. Bus. Ind. Mark. 2018, 33, 680–692. [Google Scholar] [CrossRef]
- Zhou, Z.; Fang, Y.; Vogel, D.R.; Jin, X.-L.; Zhang, X. Attracted to or Locked In? Predicting Continuance Intention in Social Virtual World Services. J. Manag. Inf. Syst. 2012, 29, 273–306. [Google Scholar] [CrossRef]
- Hsu, M.-H.; Chang, C.-M.; Chuang, L.-W. Understanding the determinants of online repeat purchase intention and moderating role of habit: The case of online group-buying in Taiwan. Int. J. Inf. Manag. 2015, 35, 45–56. [Google Scholar] [CrossRef]
- Khalifa, M.; Liu, V. Online consumer retention: Contingent effects of online shopping habit and online shopping experience. Eur. J. Inf. Syst. 2007, 16, 780–792. [Google Scholar] [CrossRef]
- Agag, G.; El-Masry, A.A. Understanding the determinants of hotel booking intentions and moderating role of habit. Int. J. Hosp. Manag. 2016, 54, 52–67. [Google Scholar] [CrossRef]
- Lin, K.-Y.; Wang, Y.-T.; Hsu, H.-Y.S.; Cheung, C. Why do people switch mobile platforms? The moderating role of habit. Internet Res. 2017, 27, 1170–1189. [Google Scholar] [CrossRef]
- Fang, Y.; Chiu, C.; Wang, E.T. Understanding customers’ satisfaction and repurchase intentions. Internet Res. 2011, 21, 479–503. [Google Scholar] [CrossRef]
- Chiu, C.-M.; Hsu, M.-H.; Lai, H.; Chang, C.-M. Re-examining the influence of trust on online repeat purchase intention: The moderating role of habit and its antecedents. Decis. Support Syst. 2012, 53, 835–845. [Google Scholar] [CrossRef]
- Chou, S.-W.; Hsu, C.-S. Understanding online repurchase intention: Social exchange theory and shopping habit. Inf. Syst. E-bus. Manag. 2016, 14, 19–45. [Google Scholar] [CrossRef]
- Gwinner, K.P.; Gremler, D.D.; Bitner, M.J. Relational Benefits in Services Industries: The Customer’s Perspective. J. Acad. Mark. Sci. 1998, 26, 101–114. [Google Scholar] [CrossRef]
- Ruiz-Molina, M.; Gil-Saura, I.; Berenguer-Contrí, G. Relational benefits and loyalty in retailing: An inter-sector comparison. Int. J. Retail. Distrib. Manag. 2009, 37, 493–509. [Google Scholar] [CrossRef]
- Yen, H.J.R.; Gwinner, K.P. Internet retail customer loyalty: The mediating role of relational benefits. Int. J. Serv. Ind. Manag. 2003, 14, 483–500. [Google Scholar] [CrossRef]
- Vázquez-Carrasco, R.; Foxall, G.R. Influence of personality traits on satisfaction, perception of relational benefits, and loyalty in a personal service context. J. Retail. Consum. Serv. 2006, 13, 205–219. [Google Scholar] [CrossRef]
- Polas, M.R.H.; Tabash, M.I.; Jahanshahi, A.A.; Ahamed, B. Consumers’ sustainable online purchase behaviour during COVID-19 pandemic: The role of relational benefit and site commitment. Foresight 2022, 24, 476–503. [Google Scholar] [CrossRef]
- Smith, J.B. Buyer-seller relationships: Similarity, relationship management, and quality. Psychol. Mark. 1998, 15, 3–21. [Google Scholar] [CrossRef]
- De Wulf, K.; Odekerken-Schröder, G.; Iacobucci, D. Investments in Consumer Relationships: A Cross-Country and Cross-Industry Exploration. J. Mark. 2001, 65, 33–50. [Google Scholar] [CrossRef]
- Crosby, L.A.; Evans, K.R.; Cowles, D. Relationship Quality in Services Selling: An Interpersonal Influence Perspective. J. Mark. 1990, 54, 68. [Google Scholar] [CrossRef]
- Cheshin, A.; Amit, A.; van Kleef, G. The interpersonal effects of emotion intensity in customer service: Perceived appropriateness and authenticity of attendants’ emotional displays shape customer trust and satisfaction. Organ. Behav. Hum. Decis. Process. 2018, 144, 97–111. [Google Scholar] [CrossRef]
- Oliver, R.L. Satisfaction: A Behavioral Perspective on the Consumer, 2nd ed.; Routledge: New York, NY, USA, 2010. [Google Scholar]
- Özkan, P.; Süer, S.; Keser, I.K.; Kocakoç, I.D. The effect of service quality and customer satisfaction on customer loyalty: The mediation of perceived value of services, corporate image, and corporate reputation. Int. J. Bank Mark. 2020, 38, 384–405. [Google Scholar] [CrossRef]
- Deng, Z.; Lu, Y.; Wei, K.K.; Zhang, J. Understanding customer satisfaction and loyalty: An empirical study of mobile instant messages in China. Int. J. Inf. Manag. 2010, 30, 289–300. [Google Scholar] [CrossRef]
- Ku, E.C. Beyond price: How does trust encourage online group’s buying intention? Internet Res. 2012, 22, 569–590. [Google Scholar] [CrossRef]
- Chou, S.; Chen, C.-W.; Lin, J.-Y. Female online shoppers: Examining the mediating roles of e-satisfaction and e-trust on e-loyalty development. Internet Res. 2015, 25, 542–561. [Google Scholar] [CrossRef]
- Palmatier, R.W.; Dant, R.P.; Grewal, D.; Evans, K.R. Factors Influencing the Effectiveness of Relationship Marketing: A Meta-Analysis. J. Mark. 2006, 70, 136–153. [Google Scholar] [CrossRef]
- Breuer, C. On the cross-domain scholarship of trust in the institutional context. In Interdisciplinary Perspectives on Trust: Towards Theoretical and Methodological Integration; Springer: Berlin/Heidelberg, Germany, 2016. [Google Scholar]
- Schurr, P.H.; Ozanne, J.L. Influences on Exchange Processes: Buyers’ Preconceptions of a Seller’s Trustworthiness and Bargaining Toughness. J. Consum. Res. 1985, 11, 939–953. [Google Scholar] [CrossRef]
- Anderson, J.C.; Narus, J.A. A Model of Distributor Firm and Manufacturer Firm Working Partnerships. J. Mark. 1990, 54, 42–58. [Google Scholar] [CrossRef]
- Moorman, C.; Zaltman, G.; Deshpande, R. Relationships between Providers and Users of Market Research: The Dynamics of Trust within and between Organizations. J. Mark. Res. 1992, 29, 314–328. [Google Scholar] [CrossRef]
- Gefen, D.; Karahanna, E.; Straub, D.W. Trust and TAM in Online Shopping: An Integrated Model. MIS Q. 2003, 27, 51–90. [Google Scholar] [CrossRef]
- Lin, H.-H.; Wang, Y.-S. An examination of the determinants of customer loyalty in mobile commerce contexts. Inf. Manag. 2006, 43, 271–282. [Google Scholar] [CrossRef]
- Agustin, C.; Singh, J. Curvilinear Effects of Consumer Loyalty Determinants in Relational Exchanges. J. Mark. Res. 2005, 42, 96–108. [Google Scholar] [CrossRef]
- Flavián, C.; Guinalíu, M.; Gurrea, R. The role played by perceived usability, satisfaction and consumer trust on website loyalty. Inf. Manag. 2006, 43, 1–14. [Google Scholar] [CrossRef]
- Storbacka, K.; Strandvik, T.; Grönroos, C. Managing Customer Relationships for Profit: The Dynamics of Relationship Quality. Int. J. Serv. Ind. Manag. 1994, 5, 21–38. [Google Scholar] [CrossRef]
- Brown, T.J.; Barry, T.E.; Dacin, P.A.; Gunst, R.F. Spreading the Word: Investigating Antecedents of Consumers’ Positive Word-of-Mouth Intentions and Behaviors in a Retailing Context. J. Acad. Mark. Sci. 2005, 33, 123–138. [Google Scholar] [CrossRef]
- Garbarino, E.; Johnson, M.S. The Different Roles of Satisfaction, Trust, and Commitment in Customer Relationships. J. Mark. 1999, 63, 70. [Google Scholar] [CrossRef]
- Grossman, R.P. Developing and managing effective consumer relationships. J. Prod. Brand Manag. 1998, 7, 27–40. [Google Scholar] [CrossRef]
- Bansal, H.S.; Irving, P.G.; Taylor, S.F. A Three-Component Model of Customer to Service Providers. J. Acad. Mark. Sci. 2004, 32, 234–250. [Google Scholar] [CrossRef]
- Meyer, J.P.; Herscovitch, L. Commitment in the workplace: Toward a general model. Hum. Resour. Manag. Rev. 2001, 11, 299–326. [Google Scholar] [CrossRef]
- Keiningham, T.L.; Frennea, C.M.; Aksoy, L.; Buoye, A.; Mittal, V. A Five-Component Customer Commitment Model: Implications for Repurchase Intentions in Goods and Services Industries. J. Serv. Res. 2015, 18, 433–450. [Google Scholar] [CrossRef]
- Kim, W.; Ok, C. The Effects of Relational Benefits On Customers’ Perception of Favorable Inequity, Affective Commitment, and Repurchase Intention in Full-Service Restaurants. J. Hosp. Tour. Res. 2009, 33, 227–244. [Google Scholar] [CrossRef]
- Triandis, H.C. Values, attitudes, and interpersonal behavior. Nebr. Symp. Motiv. 1980, 27, 195–259. [Google Scholar]
- Verplanken, B.; Aarts, H.; van Knippenberg, A. Habit, information acquisition, and the process of making travel mode choices. Eur. J. Soc. Psychol. 1997, 27, 539–560. [Google Scholar] [CrossRef]
- Limayem, M.; Hirt, S.G.; Cheung, C.M. How Habit Limits the Predictive Power of Intention: The Case of Information Systems Continuance. MIS Q. 2007, 31, 705. [Google Scholar] [CrossRef]
- Verplanken, B.; Aarts, H. Habit, Attitude, and Planned Behaviour: Is Habit an Empty Construct or an Interesting Case of Goal-directed Automaticity? Eur. Rev. Soc. Psychol. 1999, 10, 101–134. [Google Scholar] [CrossRef]
- Polites, G.L.; Karahanna, E. The embeddedness of information systems habits in organizational and individual level routines: Development and disruption. Mis. Q. 2013, 37, 221–246. [Google Scholar] [CrossRef]
- Alalwan, A.A. Mobile food ordering apps: An empirical study of the factors affecting customer e-satisfaction and continued intention to reuse. Int. J. Inf. Manag. 2020, 50, 28–44. [Google Scholar] [CrossRef]
- Gunden, N.; Morosan, C.; DeFranco, A. Consumers’ intentions to use online food delivery systems in the USA. Int. J. Contemp. Hosp. Manag. 2020, 32, 1325–1345. [Google Scholar] [CrossRef]
- Mouakket, S. Factors influencing continuance intention to use social network sites: The Facebook case. Comput. Hum. Behav. 2015, 53, 102–110. [Google Scholar] [CrossRef]
- Amoroso, D.; Lim, R. The mediating effects of habit on continuance intention. Int. J. Inf. Manag. 2017, 37, 693–702. [Google Scholar] [CrossRef]
- Nguyen, D.M.; Chiu, Y.H.; Vu, H.Q.; Nguyen, T. Toward a unified theory of technology continuance: Effects of conscious versus unconscious factors. J. Consum. Behav. 2022, 21, 1219–1235. [Google Scholar] [CrossRef]
- Jones, M.A.; Mothersbaugh, D.L.; Beatty, S.E. Switching barriers and repurchase intentions in services. J. Retail. 2000, 76, 259–274. [Google Scholar] [CrossRef]
- Hellier, P.K.; Geursen, G.M.; Carr, R.A.; Rickard, J.A. European Journal of Marketing Customer repurchase intention: A general structural equation model Customer repurchase intention A general structural equation model. Eur. J. Mark. 2003, 37, 1762–1800. [Google Scholar] [CrossRef]
- Anshu, K.; Gaur, L.; Singh, G. Impact of customer experience on attitude and repurchase intention in online grocery retailing: A moderation mechanism of value Co-creation. J. Retail. Consum. Serv. 2021, 64, 102798. [Google Scholar] [CrossRef]
- Tian, H.; Siddik, A.B.; Masukujjaman, M. Factors Affecting the Repurchase Intention of Organic Tea among Millennial Consumers: An Empirical Study. Behav. Sci. 2022, 12, 50. [Google Scholar] [CrossRef]
- Chien, M.C. An empirical study on the effect of attractiveness of ecotourism destination on experiential value and revisit intention. Appl. Ecol. Environ. Res. 2017, 15, 43–53. [Google Scholar] [CrossRef]
- Rajput, A.; Gahfoor, R.Z. Satisfaction and revisit intentions at fast food restaurants. Futur. Bus. J. 2020, 6, 13. [Google Scholar] [CrossRef]
- Luturlean, B.S.; Hurriyati, R.; Wibowo, L.A.; Anggadwita, G. Influencing factors in customers’ intention to re-visit resort hotels: The roles of customer experience management and customer value. In Knowledge, Learning and Innovation; Springer: Berlin/Heidelberg, Germany, 2018. [Google Scholar] [CrossRef]
- Abubakar, A.M.; Ilkan, M.; Al-Tal, R.M.; Eluwole, K.K. eWOM, revisit intention, destination trust and gender. J. Hosp. Tour. Manag. 2017, 31, 220–227. [Google Scholar] [CrossRef]
- Mackay, N.; Mostert, P.G.; Petzer, D.J. The interrelationship between service quality, relational benefits, customer satisfaction and behavioural intentions in the South African short-term insurance industry. Retail Mark. Rev. 2015, 11, 44–60. [Google Scholar]
- Hennig-Thurau, T.; Gwinner, K.P.; Gremler, D.D. Understanding Relationship Marketing Outcomes: An Integration of Relational Benefits and Relationship Quality. J. Serv. Res. 2002, 4, 230–247. [Google Scholar] [CrossRef]
- Fatima, J.K.; di Mascio, R.; Johns, R. Impact of relational benefits on trust in the Asian context: Alternative model testing with satisfaction as a mediator and relationship age as a moderator. Psychol. Mark. 2018, 35, 443–453. [Google Scholar] [CrossRef]
- Pattnaik, P.N.; Shukla, M.K. Examining the impact of relational benefits on continuance intention of PBS services: Mediating roles of user satisfaction and engagement. Asia-Pacific J. Bus. Adm. 2021, 14, 637–657. [Google Scholar] [CrossRef]
- Chen, P.-T.; Hu, H.-H. The mediating role of relational benefit between service quality and customer loyalty in airline industry. Total. Qual. Manag. Bus. Excel. 2013, 24, 1084–1095. [Google Scholar] [CrossRef]
- Yen, C.-H.; Liu, L.-L.; Chen, C.-Y.; Lee, T.-Y. Customer Relational Benefits and Relationship-Marketing Outcomes: Comparing Three Transaction Types of Travel Product. Asia Pac. J. Tour. Res. 2015, 20, 171–190. [Google Scholar] [CrossRef]
- Ji, H.-K.; Kim, Y.-J.; Son, M.-Y. The Influence of Perceived Relational Benefits on Relational Commitment and Customer Loyalty in Internet Clothing Purchase. J. Korean Soc. Cloth. Text. 2008, 32, 1927–1938. [Google Scholar] [CrossRef]
- Lee, Y.-K.; Choi, B.-H.; Kim, D.J.; Hyun, S.S. Relational benefits, their consequences, and customer membership types. Serv. Ind. J. 2013, 34, 230–250. [Google Scholar] [CrossRef]
- Kusumawati, A.; Wusko, A.U.; Suharyono, S.; Pangestuti, E. Relational Benefits on Customer Satisfaction: Sharia Empirical Study in Indonesia. Utopía Prax. Latinoam. Rev. Int. Filos. Iberoam. Teoría Soc. 2021, 1, 312–320. [Google Scholar]
- Berry, L.L. Relationship Marketing of Services—Growing Interest, Emerging Perspectives. J. Acad. Mark. Sci. 1995, 23, 236–245. [Google Scholar] [CrossRef]
- Hasan, S.F.E.; Mortimer, G.; Lings, I.N.; Neale, L. Examining the antecedents and consequences of gratitude. J. Serv. Mark. 2017, 31, 34–47. [Google Scholar] [CrossRef]
- Huang, M.-H. The influence of relationship marketing investments on customer gratitude in retailing. J. Bus. Res. 2015, 68, 1318–1323. [Google Scholar] [CrossRef]
- Sweeney, J.C.; Webb, D.A. How functional, psychological, and social relationship benefits influence individual and firm commitment to the relationship. J. Bus. Ind. Mark. 2007, 22, 474–488. [Google Scholar] [CrossRef]
- Ko, S.H. The effect of TBSS relational benefit on relational commitment and willingness to buy again: Focusing on customers using technology-based self service of airlines. Int. J. Innov. Technol. Explor. Eng. 2019, 8, 336–340. [Google Scholar]
- Hennig-Thurau, T.; Gwinner, K.P.; Gremler, D.D. Why Customers Build Relationships with Companies—And Why Not in Relationship Marketing; Springer: Berlin/Heidelberg, Germany, 2000; pp. 369–391. [Google Scholar] [CrossRef]
- Hanzaee, K.H.; Farzaneh, S. Exploring the role of personality traits and perceived expertise as antecedents of relationship marketing in service context. Res. J. Appl. Sci. Eng. Technol. 2012, 4, 3723–3731. [Google Scholar]
- Nguyen, L.; Nguyen, T.H.; Tan, T.K.P. An Empirical Study of Customers’ Satisfaction and Repurchase Intention on Online Shopping in Vietnam. J. Asian Financ. Econ. Bus. 2021, 8, 971–983. [Google Scholar] [CrossRef]
- Rahmania, M.A.; Wahyono, W. Interaction of E-Service Quality, Experiential Marketing, Trust, and Satisfaction on Repurchase Intention. Manag. Anal. J. 2022, 11, 71–82. [Google Scholar] [CrossRef]
- Chinomona, R.; Sandada, M. Customer Satisfaction, Trust and Loyalty as Predictors of Customer Intention to Re-Purchase South African Retailing Industry. Mediterr. J. Soc. Sci. 2013, 4, 437. [Google Scholar] [CrossRef]
- Huddleston, P.; Whipple, J.; Mattick, R.N.; Lee, S.J. Customer satisfaction in food retailing: Comparing specialty and conventional grocery stores. Int. J. Retail. Distrib. Manag. 2009, 37, 63–80. [Google Scholar] [CrossRef]
- Mensah, I.; Mensah, R.D. Effects of Service Quality and Customer Satisfaction on Repurchase Intention in Restaurants on University of Cape Coast Campus. J. Tour. Herit. Serv. Mark. 2018, 4, 27–36. [Google Scholar] [CrossRef]
- Ilyas, G.B.; Rahmi, S.; Tamsah, H.; Munir, A.R.; Putra, A.H.P.K. Reflective Model of Brand Awareness on Repurchase Intention and Customer Satisfaction. J. Asian Finance Econ. Bus. 2020, 7, 427–438. [Google Scholar] [CrossRef]
- Prayag, G.; Hosany, S.; Muskat, B.; del Chiappa, G. Understanding the Relationships between Tourists’ Emotional Experiences, Perceived Overall Image, Satisfaction, and Intention to Recommend. J. Travel Res. 2015, 56, 41–54. [Google Scholar] [CrossRef]
- Alegre, J.; Garau, J. Tourist satisfaction and dissatisfaction. Ann. Tour. Res. 2010, 37, 52–73. [Google Scholar] [CrossRef]
- Marinkovic, V.; Senic, V.; Ivkov, D.; Dimitrovski, D.; Bjelic, M. The antecedents of satisfaction and revisit intentions for full-service restaurants. Mark. Intell. Plan. 2014, 32, 311–327. [Google Scholar] [CrossRef]
- Chen, J.V.; Htaik, S.; Hiele, T.M.; Chen, C. Investigating International Tourists’ Intention to Revisit Myanmar Based on Need Gratification, Flow Experience and Perceived Risk. J. Qual. Assur. Hosp. Tour. 2016, 18, 25–44. [Google Scholar] [CrossRef]
- Trivedi, S.K.; Yadav, M. Repurchase intentions in Y generation: Mediation of trust and e-satisfaction. Mark. Intell. Plan. 2020, 38, 401–415. [Google Scholar] [CrossRef]
- Ejdys, J.; Gulc, A. Trust in Courier Services and Its Antecedents as a Determinant of Perceived Service Quality and Future Intention to Use Courier Service. Sustainability 2020, 12, 9088. [Google Scholar] [CrossRef]
- Napitupulu, R.B.; Sihombing, N.S.; Napitupulu, B.P.; Pardede, E. Customer satisfaction and trust interaction model. Manag. Sci. Lett. 2021, 11, 1101–1110. [Google Scholar] [CrossRef]
- Li, D.; Browne, G.J.; Wetherbe, J.C. Why Do Internet Users Stick with a Specific Web Site? A Relationship Perspective. Int. J. Electron. Commer. 2006, 10, 105–141. [Google Scholar] [CrossRef]
- Shin, J.I.; Chung, K.H.; Oh, J.S.; Lee, C.W. The effect of site quality on repurchase intention in Internet shopping through mediating variables: The case of university students in South Korea. Int. J. Inf. Manag. 2013, 33, 453–463. [Google Scholar] [CrossRef]
- Kaveh, M. The application of European customer satisfaction index (ECSI) model in determining the antecedents of satisfaction, trust and repurchase intention in five-star hotels in Shiraz, Iran. Afr. J. Bus. Manag. 2012, 6, 6103. [Google Scholar] [CrossRef]
- Fang, Y.; Qureshi, I.; Sun, H.; McCole, P.; Ramsey, E.; Lim, K.H. Trust, Satisfaction, and Online Repurchase Intention. MIS Q. Manag. Inf. Syst. 2014, 38, 407-A9. [Google Scholar] [CrossRef]
- Saleem, M.A.; Zahra, S.; Yaseen, A. Impact of service quality and trust on repurchase intentions—The case of Pakistan airline industry. Asia Pac. J. Mark. Logist. 2017, 29, 1136–1159. [Google Scholar] [CrossRef]
- Sumara, R.; Salim, L. Service quality, customer satisfaction, brand trust and repurchase intention. Fokus Èkon. J. Ilm. Èkon. 2020, 15, 493–514. [Google Scholar] [CrossRef]
- Wang, E.S.-T.; Tsai, M.-C. Effects of the perception of traceable fresh food safety and nutrition on perceived health benefits, affective commitment, and repurchase intention. Food Qual. Preference 2019, 78, 103723. [Google Scholar] [CrossRef]
- Anderson, R.E.; Srinivasan, S.S. E-satisfaction and e-loyalty: A contingency framework. Psychol. Mark. 2003, 20, 123–138. [Google Scholar] [CrossRef]
- Nascimento, B.; Oliveira, T.; Tam, C. Wearable technology: What explains continuance intention in smartwatches? J. Retail. Consum. Serv. 2018, 43, 157–169. [Google Scholar] [CrossRef]
- Morrison, D.E.; Firmstone, J. The social function of trust and implications for e-commerce. Int. J. Advert. 2000, 19, 599–623. [Google Scholar] [CrossRef]
- Ouellette, J.A.; Wood, W. Habit and intention in everyday life: The multiple processes by which past behavior predicts future behavior. Psychol. Bull. 1998, 124, 54–74. [Google Scholar] [CrossRef]
- Jones, M.A.; Mothersbaugh, D.L.; Beatty, S.E. Why customers stay: Measuring the underlying dimensions of services switching costs and managing their differential strategic outcomes. J. Bus. Res. 2002, 55, 441–450. [Google Scholar] [CrossRef]
- Butcher, K.; Sparks, B.; O’callaghan, F. Evaluative and relational influences on service loyalty. Int. J. Serv. Ind. Manag. 2001, 12, 310–327. [Google Scholar] [CrossRef]
- Bloemer, J.; Odekerken-Schröder, G.; Kestens, L. The impact of need for social affiliation and consumer relationship proneness on behavioural intentions: An empirical study in a hairdresser’s context. J. Retail. Consum. Serv. 2003, 10, 231–240. [Google Scholar] [CrossRef]
- McDougall, G.H.; Levesque, T. Customer satisfaction with services: Putting perceived value into the equation. J. Serv. Mark. 2000, 14, 392–410. [Google Scholar] [CrossRef]
- Lee, H.W.; Kim, M.Y. A Study on Mediating Effect of Satisfaction on Relational Benefits and Loyalty in the Hairdressing Service Industry—Moderated by period of service use. J. Korean Soc. Costume 2019, 69, 50–64. [Google Scholar] [CrossRef]
- Hairdressers and Beauticians in the EU. Available online: https://ec.europa.eu/eurostat/web/products-eurostat-news/-/ddn-20200612-1 (accessed on 4 June 2023).
- Pikoos, T.D.; Buzwell, S.; Sharp, G.; Rossell, S.L. TheCOVID-19 pandemic: Psychological and behavioral responses to the shutdown of the beauty industry. Int. J. Eat. Disord. 2020, 53, 1993–2002. [Google Scholar] [CrossRef]
- Hair, J.F.; Black, W.C.; Babin, B.J.; Anderson, R.E. Multivariate Data Analysis; Pearson: London, UK, 2010. [Google Scholar]
- Beavers, G.A.; Iwata, B.A.; Lerman, D.C. Thirty years of research on the functional analysis of problem behavior. J. Appl. Behav. Anal. 2013, 46, 1–21. [Google Scholar] [CrossRef]
- Wilson, N.; Theodorus, E.; Tan, P. Analysis of factors influencing green purchase behavior: A case study of the cosmetics industry in indonesia. J. Muara Ilmu Sos. Hum. Dan Seni 2018, 2, 453–464. [Google Scholar] [CrossRef]
- Schreiber, J.B. Update to core reporting practices in structural equation modeling. Res. Soc. Adm. Pharm. 2017, 13, 634–643. [Google Scholar] [CrossRef]
- Jalilvand, M.R.; Salimipour, S.; Elyasi, M.; Mohammadi, M. Factors influencing word of mouth behaviour in the restaurant industry. Mark. Intell. Plan. 2017, 35, 81–110. [Google Scholar] [CrossRef]
- Hayduk, L.A. Structural Equation Modeling with LISREL; Jhu Press: Baltimore, MD, USA, 1988. [Google Scholar] [CrossRef]
- Scott, J.E. The measurement of information systems effectiveness: Evaluating a Measuring Instrument. ACM SIGMIS Database DATABASE Adv. Inf. Syst. 1995, 26, 43–61. [Google Scholar] [CrossRef]
- Bagozzi, R.P.; Yi, Y. On the evaluation of structural equation models. J. Acad. Mark. Sci. 1988, 16, 74–94. [Google Scholar] [CrossRef]
- Podsakoff, P.M.; MacKenzie, S.B.; Lee, J.-Y.; Podsakoff, N.P. Common method biases in behavioral research: A critical review of the literature and recommended remedies. J. Appl. Psychol. 2003, 88, 879–903. [Google Scholar] [CrossRef] [PubMed]
- Kataria, S.; Saini, V. The mediating impact of customer satisfaction in relation of brand equity and brand loyalty: An empirical synthesis and re-examination. South Asian J. Bus. Stud. 2020, 9, 62–87. [Google Scholar] [CrossRef]
- Fuller, C.; Simmering, M.J.; Atinc, G.; Atinc, Y.; Babin, B.J. Common methods variance detection in business research. J. Bus. Res. 2016, 69, 3192–3198. [Google Scholar] [CrossRef]
- Fornell, C.; Larcker, D.F. Structural equation models with unobservable variables and measurement error: Algebra and statistics. J. Mark. Res. 1981, 18, 382–388. [Google Scholar] [CrossRef]
- Henseler, J.; Ringle, C.M.; Sarstedt, M. A new criterion for assessing discriminant validity in variance-based structural equation modeling. J. Acad. Mark. Sci. 2015, 43, 115–135. [Google Scholar] [CrossRef]
- Nunnally, J.C. Psychometric Theory’ 25 Years Ago and Now. Educ. Res. 1975, 4, 7–21. [Google Scholar] [CrossRef]
- Cohen, J. Statistical Power Analysis for the Behavioural Sciences; Academic Press: Cambridge, MA, USA, 1988. [Google Scholar]
- Wang, C.-H.; Chen, K.-Y.; Chen, S.-C. Total quality management, market orientation and hotel performance: The moderating effects of external environmental factors. Int. J. Hosp. Manag. 2012, 31, 119–129. [Google Scholar] [CrossRef]
- Yoo, B. Cross-group comparisons: A cautionary note. Psychol. Mark. 2002, 19, 357–368. [Google Scholar] [CrossRef]



| Measure | Item | Frequency (N = 482) | Percentage (%) |
|---|---|---|---|
| Gender | male | 226 | 46.9 |
| female | 256 | 53. 1 | |
| Age | below 21 | 24 | 24.0 |
| 21–30 | 170 | 37.3 | |
| 31–40 | 182 | 35.7 | |
| 41–50 | 78 | 16.2 | |
| 51–60 | 28 | 5.8 | |
| 61–above | 0 | 0 | |
| Education | less than bachelor’s | 10 | 2.1 |
| bachelor’s | 173 | 35.9 | |
| master’s and above | 299 | 62.0 | |
| Marital status | single | 280 | 58.1 |
| married | 202 | 41.9 | |
| Monthly income (Euro) | 100 or less | 10 | 2.1 |
| 100–200 | 48 | 10.0 | |
| 200–300 | 210 | 43.6 | |
| 300–400 | 154 | 32.0 | |
| 400–500 | 24 | 5.0 | |
| 500 or more | 35 | 7.5 | |
| Frequency of visit/year | less than 3 times | 2 | 0.4 |
| between 3–6 times | 20 | 4.1 | |
| between 6–9 times | 110 | 22.8 | |
| between 9–12 times | 192 | 39.8 | |
| more than 12 times | 158 | 32.8 | |
| Switched within the last year | yes | 28 | 5.8 |
| no | 454 | 94.2 |
| Construct | Definition |
|---|---|
| Relational Benefits | The degree of benefit that a customer receives from the relationship with the service provider. |
| Satisfaction | The degree of an individual’s positive feeling toward the service provider as a result of relational benefits. |
| Trust | The degree of an individual’s feeling of reliability derived from the benefits received from the relationship with his/her hairstylist |
| Relationship commitment | The degree of an individual’s feeling of pride and the importance of his/her relationship with her/his hairstylist. |
| Habit | Habit refers to the degree to which an individual visits the service provider automatically without thinking. |
| Revisit intention | The degree of an individual’s willingness to visit the service provider in the future. |
| Construct | Measurement Statements | References |
|---|---|---|
| Confidence Benefits | 1. I believe there is less risk that something will go wrong in this service provider’s performance. | [30] |
| 2. I feel I can trust this service provider(s). | ||
| 3. I have more confidence that the service will be performed correctly by this service provider(s). | ||
| 4. When I receive the service from this service provider(s), I have less anxiety. | ||
| 5. I know what to expect when visiting this service provider(s). | ||
| 6. I receive the highest level of service from this service provider(s). | ||
| Social Benefits | 1. This service provider(s) recognizes me well. | [30] |
| 2. I know this service provider(s) well. | ||
| 3. I have developed a friendship with this service provider(s) | ||
| 4. This service provider(s) remembers my name. | ||
| 5. I enjoy the social aspects of the relationship with this service provider(s). | ||
| Special Treatment Benefits | 1. I receive discounts from this service provider(s) that most customers do not receive. | [30] |
| 2. I am offered services with better prices by this provider(s). | ||
| 3. I receive special services from this service provider(s) that most customers do not receive. | ||
| 4. This service provider(s) prioritizes my name in the appointments list. | ||
| 5. I receive faster service than most customers. | ||
| Satisfaction | 1. My experience this service provider(s) is excellent. | [127] |
| 2. This service provider(s) always meets my expectations | ||
| 3. Overall, I am satisfied with this service provider(s) | ||
| Trust | 1. This service provider(s) gives me a feeling of trust. | [33] |
| 2. I have trust in this service provider(s). | ||
| 3. This service provider(s) gives me a trustworthy impression. | ||
| Relationship Commitment | 1. I really care about my relationship with this service provider. | [16,18] |
| 2. My relationship with this service provider(s) is very important to me. | ||
| 3. I really commit to my relationship with this service provider(s). | ||
| Habit | 1. Vising this service provider(s) has become a routine for me | [25] |
| 2. Visiting this service provider(s) is something I do without thinking. | ||
| 3. It makes me feel weird if I do not visit this service provider(s) in the future. | ||
| 4. I have been visiting this service provider(s) for a long time. | ||
| Revisit Intention | 1. I would revisit this hairdresser again in the near future. | [101] |
| 2. I am interested in revisiting this hairdresser again. | ||
| 3. I will come back again. | ||
| 4. There is a likelihood that I will revisit in the future. |
| Fit Indices | Acceptable Value | References |
|---|---|---|
| χ2/degree of freedom | ≤3 | [128] |
| GFI (goodness-of-fit index) | ≥0.8 | [129] |
| AGFI (adjusted goodness-of-fit index) | ≥0.8 | [129] |
| NFI (normed fit index) | ≥0.8 | [123] |
| CFI (comparative fit index) | ≥0.9 | [130] |
| RMSEA (root mean square error of approximation) | ≤0.08 | [130] |
| Construct | Item | Mean | Factor Loading | AVE | CR | Cronbach’s α |
|---|---|---|---|---|---|---|
| Confidence Benefits (CB) | CB1 | 4.13 | 0.89 | 0.70 | 0.93 | 0.95 |
| CB2 | 4.29 | 0.76 | ||||
| CB3 | 4.15 | 0.95 | ||||
| CB4 | 4.16 | 0.93 | ||||
| CB5 | 4.23 | 0.79 | ||||
| CB6 | 4.33 | 0.68 | ||||
| Social Benefits (SB) | SB1 | 4.38 | 0.71 | 0.60 | 0.88 | 0.87 |
| SB2 | 4.49 | 0.79 | ||||
| SB3 | 3.43 | 0.90 | ||||
| SB4 | 4.83 | 0.69 | ||||
| SB5 | 4.37 | 0.77 | ||||
| Special Treatment Benefits (STB) | STB1 | 4.08 | 0.71 | 0.58 | 0.87 | 0.94 |
| STB2 | 4.04 | 0.79 | ||||
| STB3 | 3.78 | 0.90 | ||||
| STB4 | 3.59 | 0.63 | ||||
| STB5 | 3.83 | 0.77 | ||||
| Satisfaction (SA) | SA1 | 4.36 | 0.93 | 0.75 | 0.89 | 0.91 |
| SA2 | 4.36 | 0.95 | ||||
| SA3 | 4.51 | 0.70 | ||||
| Trust (TR) | TR1 | 4.46 | 0.90 | 0.79 | 0.91 | 0.93 |
| TR2 | 4.68 | 0.87 | ||||
| TR3 | 4.67 | 0.90 | ||||
| Relationship Commitment (RC) | RC1 | 4.53 | 0.91 | 0.78 | 0.91 | 0.96 |
| RC2 | 4.50 | 0.91 | ||||
| RC3 | 4.47 | 0.84 | ||||
| Habit (HA) | HA1 | 4.20 | 0.90 | 0.82 | 0.94 | 0.97 |
| HA2 | 4.21 | 0.98 | ||||
| HA3 | 4.10 | 0.82 | ||||
| HA4 | 4.24 | 0.92 | ||||
| Revisit Intention (RI) | RI1 | 4.26 | 0.91 | 0.80 | 0.94 | 0.91 |
| RI2 | 4.26 | 0.89 | ||||
| RI3 | 4.27 | 0.82 | ||||
| RI4. | 4.37 | 0.97 |
| Construct | CB | SB | STB | SA | TR | RC | HA | RI |
|---|---|---|---|---|---|---|---|---|
| CB | 0.836 | |||||||
| SB | 0.536 | 0.774 | ||||||
| STB | 0.554 | 0.629 | 0.761 | |||||
| SA | 0.646 | 0.477 | 0.656 | 0.866 | ||||
| TR | 0.451 | 0.552 | 0.592 | 0.479 | 0.888 | |||
| RC | 0.521 | 0.654 | 0.543 | 0.516 | 0.580 | 0.883 | ||
| HA | 0.592 | 0.357 | 0.626 | 0.574 | 0.513 | 0.402 | 0.905 | |
| RI | 0.708 | 0.451 | 0.408 | 0.618 | 0.417 | 0.488 | 0.782 | 0.894 |
| X2 | df | X2/df | GFI | AGFI | NFI | CFI | RMSEA | ||
|---|---|---|---|---|---|---|---|---|---|
| Model 1 | Base model | 1224.905 | 476 | 2.573 | 0.89 | 0.88 | 0.78 | 0.92 | 0.038 |
| Model 2 | Effect of Low-habit | 1238.212 | 475 | 2.606 | 0. 88 | 0.87 | 0.77 | 0.86 | 0.037 |
| Model 3 | Effect of High-habit | 1232.299 | 475 | 2.594 | 0.88 | 0.87 | 0.77 | 0.92 | 0.037 |
| Δx2 a: x2 model 2 − x2 model 1 = 13.307 | Δdf a: df model 2 − df model1 = 1 | p < 0.05 | |||||||
| Δx2 b: x2 model 3 − x2 model 1 = 7.394 | Δdf b: df model 3 − df model1 = 1 | p < 0.05 | |||||||
Disclaimer/Publisher’s Note: The statements, opinions and data contained in all publications are solely those of the individual author(s) and contributor(s) and not of MDPI and/or the editor(s). MDPI and/or the editor(s) disclaim responsibility for any injury to people or property resulting from any ideas, methods, instructions or products referred to in the content. |
© 2023 by the authors. Licensee MDPI, Basel, Switzerland. This article is an open access article distributed under the terms and conditions of the Creative Commons Attribution (CC BY) license (https://creativecommons.org/licenses/by/4.0/).
Share and Cite
Karami, M.; Eyüpoğlu, Ş.Z.; Ertugan, A. The Influence of Relational Benefits on Behavioral Intention and the Moderating Role of Habit: A Study in a Personal Service Business. Behav. Sci. 2023, 13, 565. https://doi.org/10.3390/bs13070565
Karami M, Eyüpoğlu ŞZ, Ertugan A. The Influence of Relational Benefits on Behavioral Intention and the Moderating Role of Habit: A Study in a Personal Service Business. Behavioral Sciences. 2023; 13(7):565. https://doi.org/10.3390/bs13070565
Chicago/Turabian StyleKarami, Mohammad, Şerife Zihni Eyüpoğlu, and Ahmet Ertugan. 2023. "The Influence of Relational Benefits on Behavioral Intention and the Moderating Role of Habit: A Study in a Personal Service Business" Behavioral Sciences 13, no. 7: 565. https://doi.org/10.3390/bs13070565
APA StyleKarami, M., Eyüpoğlu, Ş. Z., & Ertugan, A. (2023). The Influence of Relational Benefits on Behavioral Intention and the Moderating Role of Habit: A Study in a Personal Service Business. Behavioral Sciences, 13(7), 565. https://doi.org/10.3390/bs13070565

