Latent Regression Analysis Considering Student, Teacher, and Parent Variables and Their Relationship with Academic Performance in Primary School Students in Chile
Abstract
1. Introduction
2. Materials and Methods
2.1. Participants
2.2. Instruments
2.3. Data
2.4. Procedure
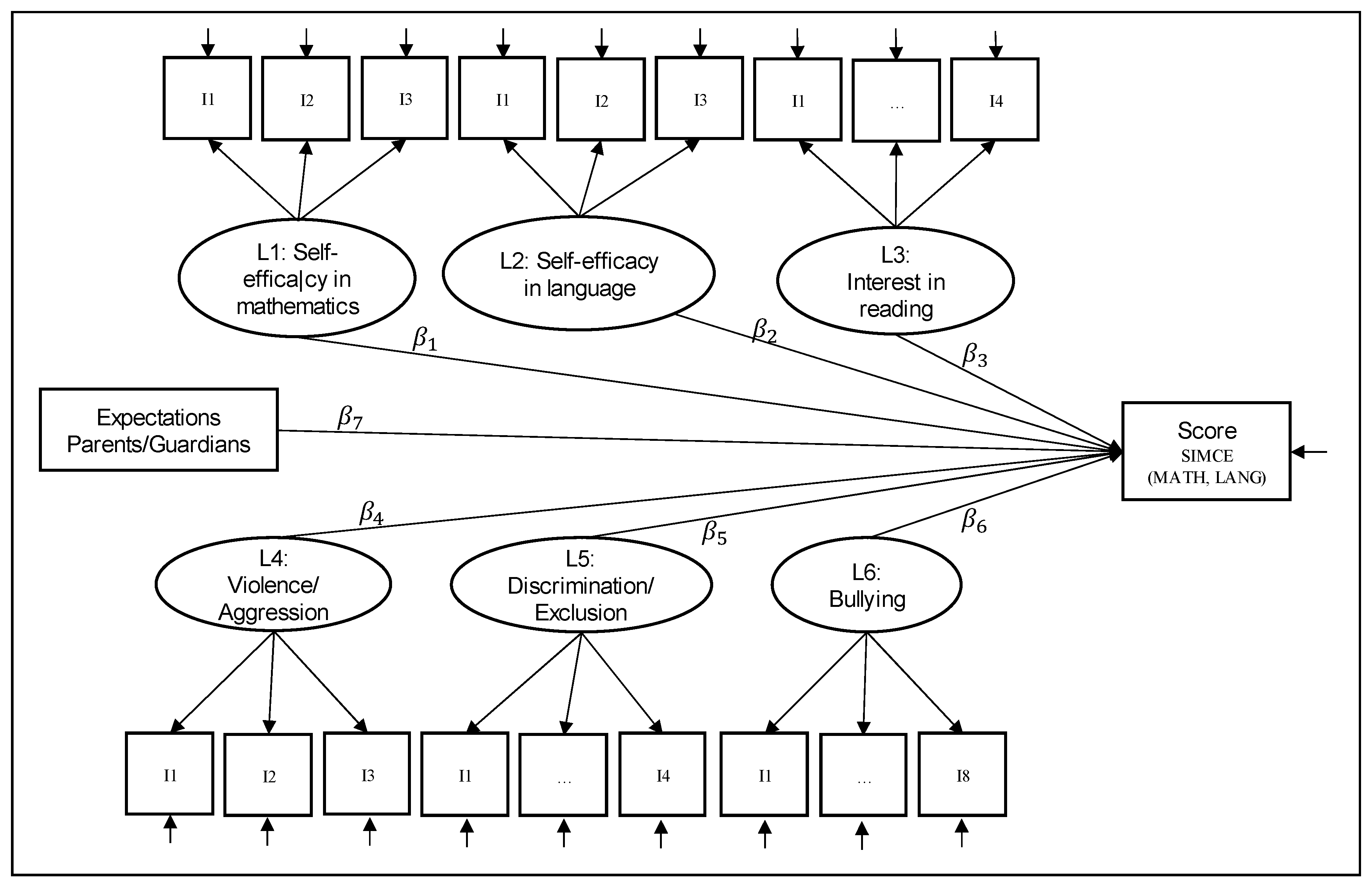
2.5. Method
3. Results
4. Discussion
Author Contributions
Funding
Institutional Review Board Statement
Informed Consent Statement
Data Availability Statement
Acknowledgments
Conflicts of Interest
References
- Aliaga, R.M. ¿Puede La Escuela Corregir Inequidades Sociales? Aportes Para Una Comprensión Amplia Del Fenómeno De La Desigualdad. Rev. Enfoques Educ. 2022, 19, 1–25. [Google Scholar] [CrossRef]
- Mullis, I.; Martin, M.; Foy, P.; Arora, A. Timss 2011 International Results in Mathematics; TIMSS & PIRLS International Study Center, Lynch School of Education, Boston College: Chestnut Hill, MA, USA, 2012; Volume 43, ISBN 9781889938639. [Google Scholar]
- Murillo, F.J. Measuring the School Segregation in Latin America. A Methodological Analysis Using TERCE. REICE Rev. Iberoam. Sobre Calid. Efic. Cambio Educ. 2016, 14, 33–60. [Google Scholar] [CrossRef]
- OCDE. ¿Cómo Algunos Estudiantes Superan Su Entorno Socioeconómico de Origen? Pisa Focus 2011, 5, 1–4. Available online: https://www.educacionyfp.gob.es/inee/publicaciones/publicaciones-periodicas/pisa-in-focus/2011.html (accessed on 15 August 2021).
- Vera-Bachmann, D.; Osses, S.; Schiefelbein, E. Las Creencias de Los Profesores Rurales: Una Tarea Pendiente Para La Investigación Educativa. Estud. Pedagog. 2012, 38, 311–324. [Google Scholar] [CrossRef]
- Murillo, F.J.; Martínez-Garrido, C.; Graña, R. Segregación Escolar Por Nivel Socioeconómico En Educación Primaria En América Latina y El Caribe. REICE. Rev. Iberoam. Sobre Calid. Efic. Cambio Educ. 2023, 21, 87–117. [Google Scholar] [CrossRef]
- Murillo, F.J.; Martínez-Garrido, C. La Ségrégation Sociale Dans Les Écoles Publiques et Privées En Amérique Latine. Educ. Soc. 2017, 38, 727–750. [Google Scholar] [CrossRef]
- Atria, F. La Mala Educación. Ideas Que Inspiran al Movimiento Estudiantil en Chile; Primera: Santiago, Chile, 2012; ISBN 978-956-324-114-3. [Google Scholar]
- Espinoza, V.; Santa Cruz, C.; Rosas, R. Developmental Trajectories of Written Language Precursors According to Socioeconomic Status. Read. Writ. Q. 2021. [Google Scholar] [CrossRef]
- Murillo, F.J.; Duk, C. Evolución de La Segregación Socioeconómica de Las Escuelas de América Latina. Estud. Pedagógicos 2018, 157–179. [Google Scholar] [CrossRef]
- Núñez, J.; Miranda, L. La Movilidad Intergeneracional Del Ingreso y La Educación En Chile. In El Arte de Clasificar a Los Chilenos. Enfoques Sobre los Modelos de Estratificación en Chile; Joignant, A., Güell, P., Eds.; Ediciones Universidad Diego Portales: Santiago, Chile, 2009; p. 153. ISBN 978-956-314-070-5. [Google Scholar]
- Ponce Mancilla, T.; Vielma Hurtado, C.; Bellei Carvacho, C. Experiencias Educativas de Niñas, Niños y Adolescentes Chilenos Confinados Por La Pandemia COVID-19. Rev. Iberoam. Educ. 2021, 86, 97–115. [Google Scholar] [CrossRef]
- Vargas-Diaza, C.; Matus-Correa, C. Persistent Mathematical Gender Gap in Chilean National Assessment Simce. Estud. Pedagog. 2022, 48, 389–400. [Google Scholar] [CrossRef]
- Dueñas, X.; Godoy, S.; Duarte, J.; López, D. Resilience in the Educational Achievement of Colombian Students. Rev. Colomb. Educ. 2019, 69–90. [Google Scholar] [CrossRef]
- Garagiola, E.R.; Lam, Q.; Wachsmuth, L.S.; Tan, T.Y.; Ghali, S.; Asafo, S.; Swarna, M. Behavioral Sciences Adolescent Resilience during the COVID-19 Pandemic: A Review of the Impact of the Pandemic on Developmental Milestones. Behav. Sci. 2022, 12, 2–24. [Google Scholar] [CrossRef] [PubMed]
- Paulus, L.; Spinath, F.M.; Hahn, E. How Do Educational Inequalities Develop? The Role of Socioeconomic Status, Cognitive Ability, Home Environment, and Self-Efficacy along the Educational Path. Intelligence 2021, 86, 101528. [Google Scholar] [CrossRef]
- Sandoval-Hernández, A.; Białowolski, P. Factors and Conditions Promoting Academic Resilience: A TIMSS-Based Analysis of Five Asian Education Systems. Asia Pac. Educ. Rev. 2016, 17, 511–520. [Google Scholar] [CrossRef]
- Suárez Cretton, X.; Castro Méndez, N. Socio-Emotional Competences and Resilience of Students from Vulnerable Schools and Their Relationship with Academic Performance. Rev. Psicol. 2022, 40, 879–904. [Google Scholar] [CrossRef]
- Diaz-Vargas, C.; Tapia-Figueroa, A.; Valdebenito-Villalobos, J.; Gutiérrez-Echavarria, M.A.; Acuña-Zuñiga, C.C.; Parra, J.; Arias, A.M.; Castro-Durán, L.; Chávez-Castillo, Y.; Cristi-Montero, C.; et al. Academic Performance According to School Coexistence Indices in Students from Public Schools in the South of Chile. Behav. Sci. 2023, 13, 154. [Google Scholar] [CrossRef]
- Martín-Lagos López. Education and Inequality: A Meta-Synthesis after the 50th Anniversary of Coleman’s Report. Rev. Educ. 2018, 380, 186–209. [Google Scholar] [CrossRef]
- Rodríguez-Garcés, C.; Padilla-Fuentes, G.; Suazo-Ruíz, C. Etnia Mapuche y Vulnerabilidad: Una Mirada Desde Los Indicadores de Carencialidad Socioeducativa. Rev. Encuentros 2020, 18, 84–92. [Google Scholar] [CrossRef]
- Bravo, M.; Salvo-Garrido, S.; Muñoz, C. Profiles of Chilean Students According to Academic Performance in Mathematics: An Exploratory Study Using Classification Trees and Random Forests. Stud. Educ. Eval. 2015, 44, 50–59. [Google Scholar] [CrossRef]
- Gomez, G.; Valenzuela, J.P.; Sotomayor, C. Against All Odds: Outstanding Reading Performance among Chilean Youth in Vulnerable Conditions. Comp. Educ. Rev. 2015, 59, 693–716. [Google Scholar] [CrossRef]
- Salvo-Garrido, S.; Miranda-Vargas, H.; Vivallo-Urra, O.; Gálvez-Nieto, J.; Miranda-Zapata, E. Students with Socioeconomic Disadvantages Who Have Academic Success in Language: Examining Academic Resilience in South America. Preprints.org 2019, 2019120043. [Google Scholar] [CrossRef]
- Salvo-Garrido, S.; Vargas, H.M.; Urra, O.V.; Gálvez-Nieto, J.L.; Miranda-Zapata, E. Resilient Students in the Area of Mathematics: Examining Protective and Risk Factors in an Emerging Country. Rev. Iberoam. Diagn. Eval. Psicol. 2020, 55, 43–57. [Google Scholar] [CrossRef]
- Salvo-Garrido, S.; San Martín, S.; Acuña-Cabrera, J.; Vivallo-Urra, O. Desarrollo de Factores Protectores y de Riesgo de La Resiliencia Socioeducativa de Niños Chilenos En Situación de Vulnerabilidad Social, Según La Perspectiva Docente. Rev. Colomb. Educ. 2020, 83, 1–18. [Google Scholar] [CrossRef]
- Anghel, R.E. Psychological and Educational Resilience in High vs. Low-Risk Romanian Adolescents. Procedia-Soc. Behav. Sci. 2015, 203, 153–157. [Google Scholar] [CrossRef]
- Bandura, A. Self-Referent Thought: A Developmental Analysis of Self-Efficacy; Flavell, J.H., Ross, L., Eds.; Cambridge University Press: Cambridge, UK, 1981. [Google Scholar]
- Arens, A.K.; Frenzel, A.C.; Goetz, T. Self-Concept and Self-Efficacy in Math: Longitudinal Interrelations and Reciprocal Linkages with Achievement. J. Exp. Educ. 2020, 90, 615–633. [Google Scholar] [CrossRef]
- Alivernini, F.; Manganelli, S.; Lucidi, F. The Last Shall Be the First: Competencies, Equity and the Power of Resilience in the Italian School System. Learn. Individ. Differ. 2016, 51, 19–28. [Google Scholar] [CrossRef]
- Borman, G.D.; Overman, L.T. Academic Resilience in Mathematics among Poor and Minority Students. Elem. Sch. J. 2004, 104, 177–195. [Google Scholar] [CrossRef]
- Kaskens, J.; Segers, E.; Lin, S.; van Luit, J.E.H. Impact of Children’ s Math Self-Concept, Math Self-Ef Fi Cacy, Math Anxiety, and Teacher Competencies on Math Development. Teach. Teach. Educ. 2020, 94, 103096. [Google Scholar] [CrossRef]
- Mercader, J.; Presentación, M.-J.; Siegenthaler, R.; Molinero, V.; Miranda, A. Motivación y Rendimiento Académico En Matemáticas: Un Estudio Longitudinal En Las Primeras Etapas Educativas. Rev. Psicodidact. 2017, 22, 157–163. [Google Scholar] [CrossRef]
- Stankov, L. Unforgiving Confucian Culture: A Breeding Ground for High Academic Achievement, Test Anxiety and Self-Doubt? Learn. Individ. Differ. 2010, 20, 555–563. [Google Scholar] [CrossRef]
- Akben-Selcuk, E. Personality, Motivation, and Math Achievement Among Turkish Students: Evidence from PISA Data. Percept. Mot. Skills 2017, 124, 514–530. [Google Scholar] [CrossRef] [PubMed]
- Bakan, D. The Influence of Socioeconomic Status, Self-Efficacy, and Anxiety on Mathematics Achievement in England, Greece, Hong Kong, the Netherlands, Turkey, and the USA. Educ. Sci. Theory Pract. 2015, 15, 1391–1401. [Google Scholar] [CrossRef]
- Recber, S.; Isiksal, M.; Koç, Y. Investigating Self-Efficacy, Anxiety, Attitudes and Mathematics Achievement Regarding Gender and School Type. Ann. Psicol. 2018, 34, 41–51. [Google Scholar] [CrossRef]
- Ryan, R.M.; Deci, E.L. Self-Determination Theory and the Facilitation of Intrinsic Motivation, Social Development, and Well-Being. Am. Psychol. 2000, 55, 68–78. [Google Scholar] [CrossRef]
- Fisher, C.R.; Thompson, C.D.; Brookes, R.H. Gender Differences in the Australian Undergraduate STEM Student Experience: A Systematic Review. High. Educ. Res. Dev. 2020, 39, 1155–1168. [Google Scholar] [CrossRef]
- del Río, M.F.; Susperreguy, M.I.; Strasser, K.; Cvencek, D.; Iturra, C.; Gallardo, I.; Meltzoff, A.N. Early Sources of Children’s Math Achievement in Chile: The Role of Parental Beliefs and Feelings about Math. Early Educ. Dev. 2020, 32, 637–652. [Google Scholar] [CrossRef]
- Goetz, T.; Bieg, M.; Lüdtke, O.; Pekrun, R.; Hall, N.C. Do Girls Really Experience More Anxiety in Mathematics? Psychol. Sci. 2013, 24, 2079–2087. [Google Scholar] [CrossRef]
- Levine, S.C.; Pantoja, N. Development of Children’s Math Attitudes: Gender Differences, Key Socializers, and Intervention Approaches. Dev. Rev. 2021, 62, 100997. [Google Scholar] [CrossRef]
- McCoy, S.; Byrne, D.; O’Connor, P. Gender Stereotyping in Mothers’ and Teachers’ Perceptions of Boys’ and Girls’ Mathematics Performance in Ireland. Oxford Rev. Educ. 2022, 48, 341–363. [Google Scholar] [CrossRef]
- Borgonovi, F.; Pokropek, A. Seeing Is Believing: Task-Exposure Specificity and the Development of Mathematics Self-Efficacy Evaluations. J. Educ. Psychol. 2019, 111, 268–283. [Google Scholar] [CrossRef]
- Zimmerman, B. Self-Efficacy: An Essential Motive to Learn. Contemp. Educ. Psychol. 2000, 25, 82–91. [Google Scholar] [CrossRef] [PubMed]
- Zhang, W.J.; Xin, T. A Cross-Culture Comparison Study of the Impact of Reading Engagement on Reading Literacy: Based on PISA 2009. Psychol. Dev. Educ. 2012, 28, 175–183. [Google Scholar] [CrossRef]
- Zhao, W.; Song, Y.; Zhao, Q.; Zhang, R. The Effect of Teacher Support on Primary School Students’ Reading Engagement: The Mediating Role of Reading Interest and Chinese Academic Self-Concept. Educ. Psychol. 2018, 39, 236–253. [Google Scholar] [CrossRef]
- García-Crespo, F.J.; Fernández-Alonso, R.; Muñiz, J. Academic Resilience in European Countries: The Role of Teachers, Families, and Student Profiles. PLoS ONE 2021, 16, e0253409. [Google Scholar] [CrossRef]
- Kennedy, E. Engaging Children as Readers and Writers in High-Poverty Contexts. J. Res. Read. 2018, 41, 716–731. [Google Scholar] [CrossRef]
- Fernández Batanero, J.M.; Montenegro Rueda, M.; Fernández Cerero, J.; Román Gravan, P. Impact of ICT on Writing and Reading Skills: A Systematic Review (2010–2020). Texto Livre 2021, 14, 1–12. [Google Scholar] [CrossRef]
- Liu, I.F.; Ko, H.W. Roles of Paper-Based Reading Ability and ICT-Related Skills in Online Reading Performance. Read. Writ. 2019, 32, 1037–1059. [Google Scholar] [CrossRef]
- Moreno, R.; Martinez, R. Aprendizaje autónomo. Desarrollo de una definición. Acta Comport. Rev. Lat. Análisis Comport. 2007, 15, 51–62. Available online: https://www.redalyc.org/articulo.oa?id=274520891004 (accessed on 13 January 2023).
- Xiao, Y.; Liu, Y.; Hu, J. Regression Analysis of ICT Impact Factors on Early Adolescents’ Reading Proficiency in Five High-Performing Countries. Front. Psychol. 2019, 10, 1646. [Google Scholar] [CrossRef]
- Smith, P.K.; Cowie, H.; Olafsson, R.F.; Liefooghe, A.P.D. Definitions of Bullying: A Comparison of Terms Used, and Age and Gender Differences, in a Fourteen-Country International Comparison. Child Dev. 2002, 73, 1119–1133. [Google Scholar] [CrossRef]
- Cerda, G.; Pérez, C.; Elipe, P.; Casas, J.A.; Del Rey, R. School Coexistence and Its Relationship with Academic Performance Among Primary Education Students. Rev. Psicodidact. 2018, 24, 46–52. [Google Scholar] [CrossRef]
- Laith, R.; Vaillancourt, T. The Temporal Sequence of Bullying Victimization, Academic Achievement, and School Attendance: A Review of the Literature. Aggress. Violent Behav. 2022, 64, 101722. [Google Scholar] [CrossRef]
- Bravo-Sanzana, M.; Pavez, M.; Salvo-Garrido, S.; Mieres-Chacaltana, M. Autoeficacia, Expectativas y Violencia Escolar Como Mediadores Del Aprendizaje En Matemática. Rev. Espac. 2019, 40, hal-03450819. [Google Scholar]
- Erberber, E.; Stephens, M.; Mamedova, S.; Ferguson, S.; Kroeger, T. Socioeconomically Disadvantaged Students Who Are Academically Successful: Examining Academic Resilience Cross-Nationally. IEA’s Policy Brief Ser. 2015, 5, 1–12. Available online: https://www.iea.nl/publications/series-journals/policy-brief/march-2015-socioeconomically-disadvantaged-students-who (accessed on 16 September 2022).
- Gómez-Ortiz, O.; Romera-Félix, E.-M.; Ortega-Ruiz, R. Multidimensionalidad de La Competencia Social: Medición Del Constructo y Su Relación Con Los Roles Del Bullying. Rev. Psicodidáctica 2017, 22, 37–44. [Google Scholar] [CrossRef]
- Clark, M.; Bussey, K. The Role of Self-Efficacy in Defending Cyberbullying Victims. Comput. Human Behav. 2020, 109, 106340. [Google Scholar] [CrossRef]
- Polanco-Levicán, K.; Salvo-Garrido, S. Bystander Roles in Cyberbullying: A Mini-Review of Who, How Many, and Why. Front. Psychol. 2021, 12, 1719. [Google Scholar] [CrossRef]
- Lucas-Molina, B.; Williamson, A.; Pulido, R. Longitudinal Prediction of 1st and 2nd Grade English Oral Reading Fluency in ELL. Psychol. Sch. 2015, 53, 298–315. [Google Scholar] [CrossRef]
- Graham, A.; Truscott, J.; O’Byrne, C.; Considine, G.; Hampshire, A.; Creagh, S.; Western, M. Disadvantaged Families’ Experiences of Home-School Partnerships: Navigating Agency, Expectations and Stigma. Int. J. Incl. Educ. 2019, 25, 1236–1251. [Google Scholar] [CrossRef]
- Lai, T.; Liu, F.; Huang, Y. The Influence of Parental Educational Expectations on Children’s Higher Education Attainment: Re-Estimation Based on Instrumental Variables. Front. Psychol. 2022, 13, 1–11. [Google Scholar] [CrossRef]
- King, R.B.; Ganotice, F.A. Does Family Obligation Matter for Students’ Motivation, Engagement, and Well-Being?: It Depends on Your Self-Construal. Pers. Individ. Dif. 2015, 86, 243–248. [Google Scholar] [CrossRef]
- Mudrák, J.; Zábrodská, K.; Takács, L. Systemic Approach to the Development of Reading Literacy: Family Resources, School Grades, and Reading Motivation in Fourth-Grade Pupils. Front. Psychol. 2020, 11, 37. [Google Scholar] [CrossRef] [PubMed]
- Gan, Y.; Bilige, S. Parental Involvement in Home-Based Education and Children’s Academic Achievement in China. Soc. Behav. Pers. 2019, 47, 1–15. [Google Scholar] [CrossRef]
- Holmes, M.R.; Yoon, S.; Berg, K.A.; Cage, J.L.; Perzynski, A.T. Promoting the Development of Resilient Academic Functioning in Maltreated Children. Child Abus. Negl. 2018, 75, 92–103. [Google Scholar] [CrossRef] [PubMed]
- Kallia, E.; Dermitzaki, I.; Paraskeva, V.; Bonoti, F.; Nisiotou, I. A Six Months’ Prospective Study of the Relations between Children’s Self-Regulated Learning Skills and Maternal Supportive Behaviors. Cogn. Dev. 2022, 63, 101220. [Google Scholar] [CrossRef]
- Bravo, M.; Salvo-Garrido, S.; Mieres, M.; Mansilla, J.; Hederich, C. Perfiles de Desempeño Académico: La Importancia de Las Expectativas Familiares. Perf. Latinoam. 2017, 25, 361–386. [Google Scholar] [CrossRef]
- Murillo, F.J.; Hernández-Castilla, R. Does Parental Involvement Matter in Children’s Performance? A Latin American Primary School Study. Rev. Psicodidact. 2020, 25, 13–22. [Google Scholar] [CrossRef]
- Olmo-Extremera, M.; Townsend, A.; Segovia, J.D. Resilient Leadership in Principals: Case Studies of Challenged Schools in Spain. Int. J. Leadersh. Educ. 2022. [Google Scholar] [CrossRef]
- Ţibu, S.L.; Horga, I. Empathic and Supportive Teachers, Key to Quality and Efficiency in Education. Rev. Rom. Pentru Educ. Multidimens. 2018, 10, 166–181. [Google Scholar]
- Gutiérrez, M.; Tomás, J.M.; Romero, I.; Barrica, J.M. Apoyo Social Percibido, Implicación Escolar y Satisfacción Con La Escuela. Rev. Psicodidact. 2017, 22, 111–117. [Google Scholar] [CrossRef]
- Ansong, D.; Eisensmith, S.R.; Okumu, M.; Chowa, G.A. The Importance of Self-Efficacy and Educational Aspirations for Academic Achievement in Resource-Limited Countries: Evidence from Ghana. J. Adolesc. 2019, 70, 13–23. [Google Scholar] [CrossRef] [PubMed]
- Randall Chesnut, S.; Burley, H. Self-Efficacy as a Predictor of Commitment to the Teaching Profession: A Meta-Analysis. Educ. Res. Rev. 2015, 15, 1–16. [Google Scholar] [CrossRef]
- Bonneville-Roussy, A.; Bouffard, T.; Palikara, O.; Vezeau, C. The Role of Cultural Values in Teacher and Student Self-Efficacy: Evidence from 16 Nations. Contemp. Educ. Psychol. 2019, 59, 101798. [Google Scholar] [CrossRef]
- Miller, A.D.; Ramirez, E.M.; Murdock, T.B. The Influence of Teachers’ Self-Efficacy on Perceptions: Perceived Teacher Competence and Respect and Student Effort and Achievement. Teach. Teach. Educ. 2017, 64, 260–269. [Google Scholar] [CrossRef]
- Theron, L.C.; Theron, A.M.C. Education Services and Resilience Processes: Resilient Black South African Students’ Experiences. Child. Youth Serv. Rev. 2014, 47, 297–306. [Google Scholar] [CrossRef]
- Salvo-Garrido, S.I.; Gálvez-Nieto, J.L.; Martín-Parihuén, S.S. Academic Resilience: Understanding Family Relationships That Promote It. Rev. Electron. Educ. 2021, 25, 1–18. [Google Scholar] [CrossRef]
- Agencia de Calidad de la Educación. Informe Técnico SIMCE 2015. 2018, 1–65. Available online: https://www.agenciaeducacion.cl/simce/ (accessed on 23 April 2022).
- American Educational Research Association; American Psychological Association; National Council on Measurement in Education. Standards for Educational and Psychological Testing; American Educational Research Association: Washington, DC, USA, 2014. [Google Scholar]
- Toro, I.; Parra, R. Fundamentos Epistemológicos de la Investigación y la Metodología de la Investigación: Cualitativa/Cuantitativa; Universidad EAFIT: Medellín, Colombia, 2010; ISBN 978-958-720-057-7. [Google Scholar]
- Geiser, C. Data Analysis with Mplus; The Guilford Press: New York, NY, USA, 2010. [Google Scholar]
- Asun, R.A.; Rdz-Navarro, K.; Alvarado, J.M. Developing Multidimensional Likert Scales Using Item Factor Analysis: The Case of Four-Point Items. Sociol. Methods Res. 2016, 45, 109–133. [Google Scholar] [CrossRef]
- Finney, S.J.; DiStefano, C. Non-normal and categorical data in structural equation modeling. In Structural Equation Modeling: A Second Course; Hancock, G.R., Mueller, R.O., Eds.; Information Age: Charlotte, NC, USA, 2006. [Google Scholar]
- Hu, L.; Bentler, P.M. Cutoff Criteria for Fit Indexes in Covariance Structure Analysis: Conventional Criteria versus New Alternatives, Structural Equation Modeling. Struct. Equ. Model. A Multidiscip. J. 1999, 6, 1–55. [Google Scholar] [CrossRef]
- Schumacher, R.E.; Lomax, R.G. A Beginner’s Guide to Structural Equation Modeling, 3rd ed.; Routledge, Taylor & Francis Group: New York, NY, USA, 2015. [Google Scholar]
- Schreiber, J.B.; Amaury, N.; Stage, F.K.; Barlow, E.A.; King, J. Reporting Structural Equation Modeling and Confirmatory Factor Analysis Results: A Review. J. Educ. Res. 2006, 99, 323–338. [Google Scholar] [CrossRef]
- Trizano-Hermosilla, I.; Alvarado, J.M. Best Alternatives to Cronbach’s Alpha Reliability in Realistic Conditions: Congeneric and Asymmetrical Measurements. Front. Psychol. 2016, 7, 769. [Google Scholar] [CrossRef]
- Campo-Arias, A.; Oviedo, H.C. Propiedades Psicométricas de Una Escala: La Consistencia Interna. Rev. Salud Pública 2008, 10, 831–839. [Google Scholar] [CrossRef] [PubMed]
- Muthén, L.; Muthén, B.O. Mplus User’s Guide, 8th ed.; 1998–2017 Muthén & Muthén Program; Muthén & Muthén: Los Angeles, CA, USA, 2017. [Google Scholar]
- Muthén, B.O.; Muthén, L.K.; Tihomir, A. Regression and Mediation Analysis Using Mplus; Muthén & Muthén: Los Angeles, CA, USA, 2016; ISBN 978-0-9829983-1-1. [Google Scholar]
- García-Crespo, F.J.; Galián, B.; Fernández-Alonso, R.; Muñiz, J. Educational Resilience in Reading Comprehension: Determinant Factors in PIRLS-Europe. Rev. Educ. 2019, 384, 71–96. [Google Scholar] [CrossRef]
- Pitzer, J.; Skinner, E. Predictors of Changes in Students’ Motivational Resilience over the School Year: The Roles of Teacher Support, Self-Appraisals, and Emotional Reactivity. Int. J. Behav. Dev. 2016, 41, 15–29. [Google Scholar] [CrossRef]
- Semanchin Jones, A.; Bowen, E.; Ball, A. School Definitely Failed Me, the System Failed Me: Identifying Opportunities to Impact Educational Outcomes for Homeless and Child Welfare-Involved Youth. Child. Youth Serv. Rev. 2018, 91, 66–76. [Google Scholar] [CrossRef]
- Cattelino, E.; Morelli, M.; Baiocco, R.; Chirumbolo, A. From External Regulation to School Achievement: The Mediation of Self-Efficacy at School. J. Appl. Dev. Psychol. 2018, 60, 127–133. [Google Scholar] [CrossRef]
- Gaxiola, J.C.; González, S.; Gaxiola, E. Autorregulación, Resiliencia y Metas Educativas: Variables Protectoras Del Rendimiento Académico de Bachilleres. Rev. Colomb. Psicol. 2013, 22, 241–252. [Google Scholar]

| School | Gender | Lang | Math | L1 | L2 | L3 | L4 | L5 | L6 | Expect. |
|---|---|---|---|---|---|---|---|---|---|---|
| Public | Male | −0.36 (1.03) | −0.30 (1.04) | 0.02 (0.66) | −0.09 (0.49) | −0.05 (0.61) | 0.23 (0.80) | 0.18 (0.57) | 0.26 (0.70) | −0.36 (1.18) |
| Female | −0.18 (0.99) | −0.35 (1.01) | −0.07 (0.64) | −0.04 (0.49) | 0.15 (0.59) | 0.20 (0.80) | 0.17 (0.60) | 0.07 (0.70) | −0.30 (1.15) | |
| Private-subsidized | Male | 0.06 (1.00) | 0.20 (0.95) | 0.04 (0.66) | −0.01 (0.49) | −0.16 (0.62) | −0.04 (0.70) | 0.07 (0.52) | 0.07 (0.63) | 0.15 (0.88) |
| Female | 0.20 (0.94) | 0.13 (0.93) | −0.07 (0.67) | 0.04 (0.48) | 0.05 (0.62) | −0.08 (0.70) | 0.04 (0.53) | −0.12 (0.61) | 0.18 (0.84) |
| Latent Variable | Items | Est. | SE | p-Value |
|---|---|---|---|---|
| Self-efficacy in mathematics | Doing math problems is entertaining. | 0.742 | 0.002 | <0.001 |
| I do better in math than my classmates. | 0.749 | 0.002 | <0.001 | |
| I learn math easily and quickly. | 0.919 | 0.002 | <0.001 | |
| Self-efficacy in language | Reading is easier for me than for many of my classmates. | 0.656 | 0.003 | <0.001 |
| Reading is easier for me than any other class activity. | 0.736 | 0.003 | <0.001 | |
| I am simply good at reading. | 0.687 | 0.003 | <0.001 | |
| Interest in reading | I would be happy if someone gifted me a book. | 0.726 | 0.002 | <0.001 |
| I would like to have more time for reading. | 0.774 | 0.002 | <0.001 | |
| I like reading. | 0.869 | 0.002 | <0.001 | |
| I read for fun. | 0.649 | 0.003 | <0.001 | |
| Violence/Aggression | Insults, slurs, derision, and disqualifications among students. | 0.899 | 0.002 | <0.001 |
| Threats or harassment among students. | 0.878 | 0.002 | <0.001 | |
| Students break or damage the establishment. | 0.710 | 0.003 | <0.001 | |
| Discrimination/Exclusion | Gender of the student. | 0.760 | 0.004 | <0.001 |
| Physical characteristics of the student. | 0.869 | 0.002 | <0.001 | |
| Personality of the student. | 0.741 | 0.003 | <0.001 | |
| Way of dressing or physical appearance of the student. | 0.881 | 0.003 | <0.001 | |
| Bullying | Some school students have stolen from another classmate. | 0.759 | 0.002 | <0.001 |
| Some school students have scared another classmate and forced them to do things they did not want to. | 0.842 | 0.002 | <0.001 | |
| Some school students have threatened to beat another classmate. | 0.827 | 0.002 | <0.001 | |
| Some school students have forced another classmate to give them their belongings or their money. | 0.862 | 0.002 | <0.001 | |
| Some school students have intentionally broken another classmate’s belongings. | 0.807 | 0.002 | <0.001 | |
| Some school students have sent messages to annoy or threaten another classmate. | 0.740 | 0.003 | <0.001 |
| Mathematics | Language | ||||||
|---|---|---|---|---|---|---|---|
| Variable | Participant | Est. Coef. | SE | p-Value | Est. Coef. | SE | p-Value |
| Intercept | 0.039 | 0.005 | <0.001 | −0.253 | 0.007 | <0.001 | |
| Self-efficacy in mathematics | Student | 0.397 | 0.004 | <0.001 | 0.203 | 0.004 | <0.001 |
| Self-efficacy in language | Student | 0.309 | 0.004 | <0.001 | 0.435 | 0.004 | <0.001 |
| Interest in reading | Student | 0.034 | 0.004 | 0.031 | 0.099 | 0.004 | <0.001 |
| Expectations | Parents/guardians | 0.280 | 0.003 | <0.001 | 0.266 | 0.004 | <0.001 |
| Violence/Aggression | Teacher | −0.158 | 0.004 | <0.001 | −0.144 | 0.004 | <0.001 |
| Discrimination/Exclusion | Parents/guardians | −0.182 | 0.005 | <0.001 | −0.168 | 0.004 | <0.001 |
| Bullying | Student | −0.251 | 0.004 | <0.001 | −0.297 | 0.004 | <0.001 |
| Gender (Female = 1, Male = 0) | −0.056 | 0.004 | <0.001 | 0.014 | 0.004 | 0.001 | |
| Type of school (Private-subsidized = 1, Public = 0) | 0.048 | 0.004 | <0.001 | −0.001 | 0.004 | 0.735 | |
Disclaimer/Publisher’s Note: The statements, opinions and data contained in all publications are solely those of the individual author(s) and contributor(s) and not of MDPI and/or the editor(s). MDPI and/or the editor(s) disclaim responsibility for any injury to people or property resulting from any ideas, methods, instructions or products referred to in the content. |
© 2023 by the authors. Licensee MDPI, Basel, Switzerland. This article is an open access article distributed under the terms and conditions of the Creative Commons Attribution (CC BY) license (https://creativecommons.org/licenses/by/4.0/).
Share and Cite
Salvo-Garrido, S.; Zayas-Castro, J.; Polanco-Levicán, K.; Gálvez-Nieto, J.L. Latent Regression Analysis Considering Student, Teacher, and Parent Variables and Their Relationship with Academic Performance in Primary School Students in Chile. Behav. Sci. 2023, 13, 516. https://doi.org/10.3390/bs13060516
Salvo-Garrido S, Zayas-Castro J, Polanco-Levicán K, Gálvez-Nieto JL. Latent Regression Analysis Considering Student, Teacher, and Parent Variables and Their Relationship with Academic Performance in Primary School Students in Chile. Behavioral Sciences. 2023; 13(6):516. https://doi.org/10.3390/bs13060516
Chicago/Turabian StyleSalvo-Garrido, Sonia, José Zayas-Castro, Karina Polanco-Levicán, and José Luis Gálvez-Nieto. 2023. "Latent Regression Analysis Considering Student, Teacher, and Parent Variables and Their Relationship with Academic Performance in Primary School Students in Chile" Behavioral Sciences 13, no. 6: 516. https://doi.org/10.3390/bs13060516
APA StyleSalvo-Garrido, S., Zayas-Castro, J., Polanco-Levicán, K., & Gálvez-Nieto, J. L. (2023). Latent Regression Analysis Considering Student, Teacher, and Parent Variables and Their Relationship with Academic Performance in Primary School Students in Chile. Behavioral Sciences, 13(6), 516. https://doi.org/10.3390/bs13060516

