The Impact of Core Self-Evaluations on Job Satisfaction and Turnover Intention among Higher Education Academic Staff: Mediating Roles of Intrinsic and Extrinsic Motivation
Abstract
1. Introduction
2. Theoretical Framework and Hypotheses
2.1. Self-Determination Theory (SDT)
2.2. Core Self-Evaluations (CSEs)
2.3. Core Self-Evaluations and Intrinsic and Extrinsic Motivation
2.4. Core Self-Evaluations and Job Satisfaction
2.5. Core Self-Evaluations and Turnover Intention
2.6. Intrinsic and Extrinsic Motivation, Job Satisfaction, and Turnover Intention
2.7. Intrinsic and Extrinsic Motivation as a Mediator
3. Materials and Methods
3.1. Participants
3.2. Measures
3.2.1. Core Self-Evaluations
3.2.2. Intrinsic and Extrinsic Motivation
3.2.3. Job Satisfaction
3.2.4. Turnover Intention
3.2.5. Control Variables
3.3. Data Analysis
4. Results
4.1. Measurement Model
4.2. Correlational Analysis
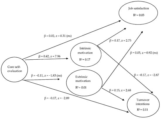
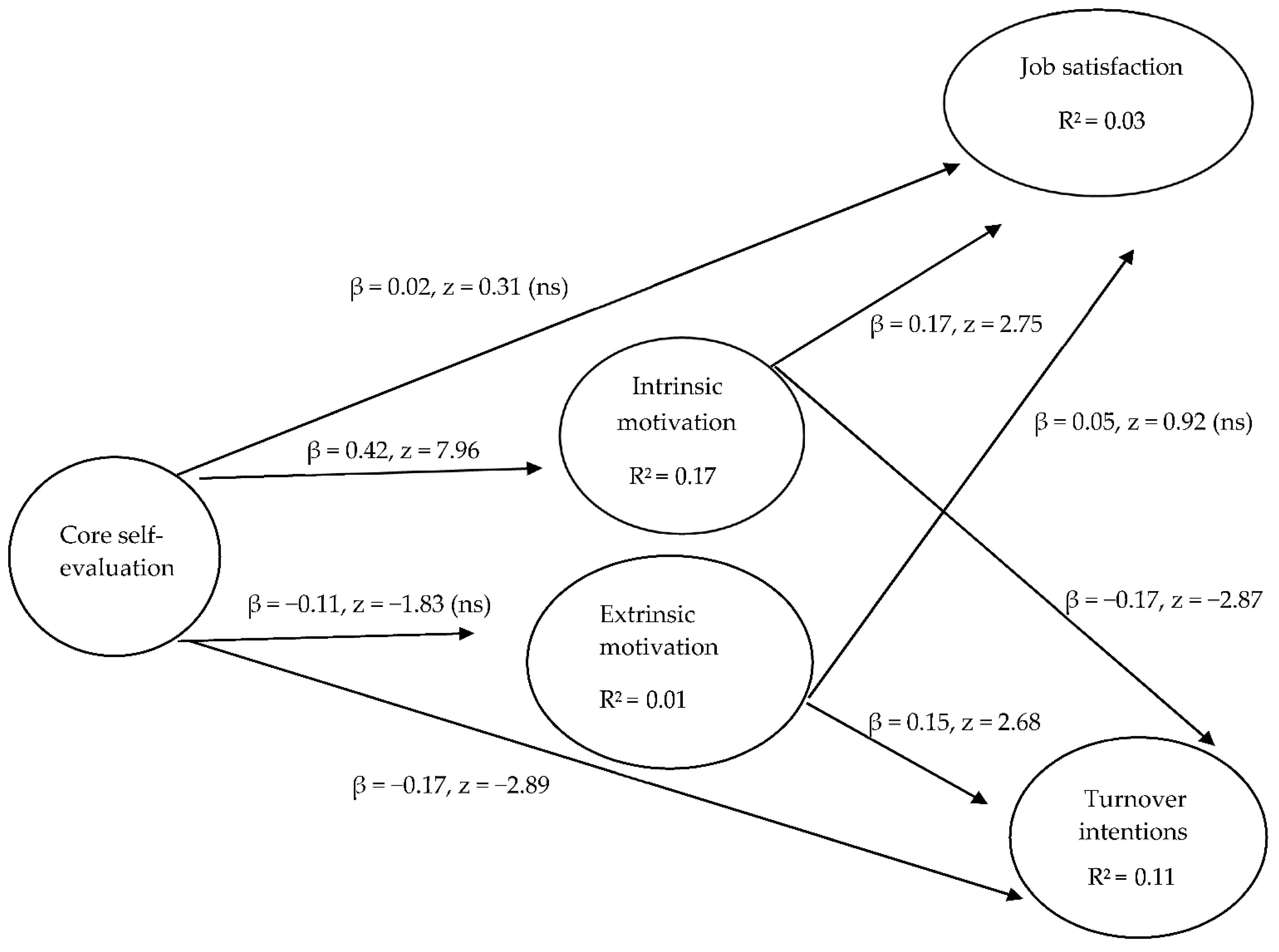
4.3. Tests of Hypothesized Model
5. Discussion
6. Limitations and Future Studies
Author Contributions
Funding
Institutional Review Board Statement
Informed Consent Statement
Data Availability Statement
Conflicts of Interest
References
- Ho, G.K.; Law, R. Marketing strategies in the decision-making process for undergraduate choice in pursuit of hospitality and tourism higher education: The case of Hong Kong. J. Hosp. Tour. Educ. 2020, 34, 124–136. [Google Scholar]
- Machado-Taylor, M.D.L.; Soares, V.M.; Ferreira, J.B.; Gouveia, O.M.R. What factors of satisfaction and motivation are affecting the development of the academic career in Portuguese higher education institutions? Rev. Adm. Pública 2011, 45, 33–44. [Google Scholar] [CrossRef]
- Biasutti, M.; Makrakis, V.; Concina, E.; Frate, S. Educating academic staff to reorient curricula in ESD. Int. J. Sustain. High. Educ. 2018, 19, 179–196. [Google Scholar] [CrossRef]
- Navas, L.P.; Montes, F.; Abolghasem, S.; Salas, R.J.; Toloo, M.; Zarama, R. Colombian higher education institutions evaluation. Socio-Econ. Plan. Sci. 2020, 71, 100801. [Google Scholar] [CrossRef]
- Snijders, I.; Wijnia, L.; Rikers, R.M.; Loyens, S.M. Building bridges in higher education: Student-faculty relationship quality, student engagement, and student loyalty. Int. J. Educ. Res. 2020, 100, 101538. [Google Scholar] [CrossRef]
- Daumiller, M.; Stupnisky, R.; Janke, S. Motivation of higher education faculty: Theoretical approaches, empirical evidence, and future directions. Int. J. Educ. Res. 2020, 99, 101502. [Google Scholar] [CrossRef]
- Hamza, P.A.; Othman, B.J.; Gardi, B.; Sorguli, S.; Aziz, H.M.; Ahmed, S.A.; Sabir, B.Y.; Ismael, N.B.; Ali, B.J.; Anwar, G. Recruitment and Selection: The Relationship between Recruitment and Selection with Organizational Performance. Int. J. Eng. Bus. Manag. 2021, 5, 1–13. [Google Scholar] [CrossRef]
- Teichler, U. Higher Education and the World of Work: Conceptual Frameworks, Comparative Perspectives, Empirical Findings; Sense Publishers: Rotterdam, The Netherlands, 2009. [Google Scholar]
- Madigan, D.J.; Kim, L.E. Towards an understanding of teacher attrition: A meta-analysis of burnout, job satisfaction, and teachers’ intentions to quit. Teach. Teach. Educ. 2021, 105, 103425. [Google Scholar] [CrossRef]
- Han, J.; Yin, H. Teacher motivation: Definition, research development and implications for teachers. Cogent Educ. 2016, 3, 1217819. [Google Scholar] [CrossRef]
- De Lourdes Machado-Taylor, M.; Soares, V.M.; Brites, R.; Ferreira, J.B.; Farhangmehr, M.; Gouveia, O.M.R.; Peterson, M. Academic job satisfaction and motivation: Findings from a nationwide study in Portuguese higher education. Stud. High. Educ. 2016, 41, 541–559. [Google Scholar] [CrossRef]
- Bipp, T.; Kleingeld, A.; Ebert, T. Core self-evaluations as a personal resource at work for motivation and health. Personal. Individ. Differ. 2019, 151, 109556. [Google Scholar] [CrossRef]
- Judge, T.A. The dispositional causes of job satisfaction: A core evaluations approach. Res. Organ. Behav. 1997, 19, 151–188. [Google Scholar]
- Tims, M.; Akkermans, J. Core self-evaluations and work engagement: Testing a perception, action, and development path. PLoS ONE 2017, 12, e0182745. [Google Scholar] [CrossRef] [PubMed]
- Chang, C.H.; Ferris, D.L.; Johnson, R.E.; Rosen, C.C.; Tan, J.A. Core self-evaluations: A review and evaluation of the literature. J. Manag. 2012, 38, 81–128. [Google Scholar] [CrossRef]
- Deci, E.L.; Olafsen, A.H.; Ryan, R.M. Self-determination theory in work organizations: The state of a science. Annu. Rev. Organ. Psychol. Organ. Behav. 2017, 4, 19–43. [Google Scholar] [CrossRef]
- Joo, B.K.; Jeung, C.W.; Yoon, H.J. Investigating the influences of core self-evaluations, job autonomy, and intrinsic motivation on in-role job performance. Hum. Resour. Dev. Q. 2010, 21, 353–371. [Google Scholar] [CrossRef]
- Joo, B.K.; Jo, S.J. The effects of perceived authentic leadership and core self-evaluations on organizational citizenship behavior: The role of psychological empowerment as a partial mediator. Leadersh. Organ. Dev. J. 2017, 38, 463–481. [Google Scholar] [CrossRef]
- Joo, B.K.; Hahn, H.J.; Peterson, S.L. Turnover intention: The effects of core self-evaluations, proactive personality, perceived organizational support, developmental feedback, and job complexity. Hum. Resour. Dev. Int. 2015, 18, 116–130. [Google Scholar] [CrossRef]
- Judge, T.A.; Bono, J.E.; Locke, E.A. Personality and job satisfaction: The mediating role of job characteristics. J. Appl. Psychol. 2000, 85, 237. [Google Scholar] [CrossRef]
- Judge, T.A.; Bono, J.E.; Erez, A.; Locke, E.A. Core self-evaluations and job and life satisfaction: The role of self-concordance and goal attainment. J. Appl. Psychol. 2005, 90, 257. [Google Scholar] [CrossRef]
- Judge, T.A.; Locke, E.A.; Durham, C.C.; Kluger, A.N. Dispositional effects on job and life satisfaction: The role of core evaluations. J. Appl. Psychol. 1998, 83, 17. [Google Scholar] [CrossRef] [PubMed]
- Miao, S.; Rhee, J.; Jun, I. How much does extrinsic motivation or intrinsic motivation affect job engagement or turnover intention? A comparison study in China. Sustainability 2020, 12, 3630. [Google Scholar] [CrossRef]
- Dysvik, A.; Kuvaas, B. Exploring the relative and combined influence of mastery-approach goals and work intrinsic motivation on employee turnover intention. Pers. Rev. 2010, 39, 622–638. [Google Scholar] [CrossRef]
- Gagné, M.; Deci, E. Self-determination theory and work motivation. J. Organ. Behav. 2005, 26, 331–362. [Google Scholar] [CrossRef]
- Ma, Y.; Qian, Z.; Zhong, L. Influence of Core Self-Evaluations on Work Engagement: The Mediating Role of Informal Field-Based Learning and the Moderating Role of Work Design. Sustainability 2022, 14, 5319. [Google Scholar] [CrossRef]
- Judge, T.A.; Weiss, H.M.; Kammeyer-Mueller, J.D.; Hulin, C.L. Job attitudes, job satisfaction, and job affect: A century of continuity and of change. J. Appl. Psychol. 2017, 102, 356. [Google Scholar] [CrossRef]
- Ryan, R.M.; Deci, E.L. Intrinsic and extrinsic motivation from a self-determination theory perspective: Definitions, theory, practices, and future directions. Contemp. Educ. Psychol. 2020, 61, 101860. [Google Scholar] [CrossRef]
- Ryan, R.M.; Deci, E.L. Intrinsic and extrinsic motivations: Classic definitions and new directions. Contemp. Educ. Psychol. 2000, 25, 54–67. [Google Scholar] [CrossRef]
- Ryan, R.M.; Deci, E.L. Self-Determination Theory: Basic Psychological Needs in Motivation, Development, and Wellness; Guilford Publications: New York, NY, USA, 2017. [Google Scholar]
- Yoon, D.J. Rude customers and service performance: Roles of motivation and personality. Serv. Ind. J. 2022, 42, 81–106. [Google Scholar] [CrossRef]
- Deci, E.L.; Ryan, R.M. Optimizing students’ motivation in the era of testing and pressure: A self-determination theory perspective. In Building Autonomous Learners; Springer: Singapore, 2016; pp. 9–29. [Google Scholar]
- Williams, D.M.; Rhodes, R.E. The confounded self-efficacy construct: Conceptual analysis and recommendations for future research. Health Psychol. Rev. 2016, 10, 113–128. [Google Scholar] [CrossRef]
- Ferris, D.L.; Rosen, C.R.; Johnson, R.E.; Brown, D.J.; Risavy, S.D.; Heller, D. Approach or avoidance (or both?): Integrating core self-evaluations within an approach/avoidance framework. Pers. Psychol. 2011, 64, 137–161. [Google Scholar] [CrossRef]
- Nguyen, N.; Stinglhamber, F. Emotional labor and core self-evaluations as mediators between organizational dehumanization and job satisfaction. Curr. Psychol. 2021, 40, 831–839. [Google Scholar] [CrossRef]
- Mardanov, I. November. Intrinsic and extrinsic motivation, organizational context, employee contentment, job satisfaction, performance and intention to stay. In Evidence-Based HRM: A Global Forum for Empirical Scholarship; Emerald Publishing Limited: Somerville, MA, USA, 2020. [Google Scholar]
- Gurbuz, S.; Costigan, R.; Teke, K. Does being positive work in a mediterranean collectivist culture? Relationship of core self-evaluations to job satisfaction, life satisfaction, and commitment. Curr. Psychol. 2018, 40, 226–241. [Google Scholar] [CrossRef]
- Kittinger, J.D.; Walker, A.G.; Cope, J.G.; Wuensch, K.L. The relationship between core self-evaluations and affective commitment. J. Behav. Appl. Manag. 2009, 11, 68–92. [Google Scholar]
- Fernandez, S.; Moldogaziev, T. Employee empowerment and job satisfaction in the US Federal Bureaucracy: A self-determination theory perspective. Am. Rev. Public Adm. 2015, 45, 375–401. [Google Scholar] [CrossRef]
- Naiemah, S.U.; Beng, T.L.; Isa, E.V.M.; Radzi, W.N.W.M. May. The impacts of job satisfaction, organizational commitment and job stress on turnover intention: A case in the Malaysian manufacturing. In AIP Conference Proceedings; AIP Publishing LLC: Melville, NY, USA, 2021; Volume 2339, p. 020057. [Google Scholar]
- Lynch, M.F.; Plant, R.W., Jr.; Ryan, R.M. Psychological Needs and Threat to Safety: Implications for Staff and Patients in a Psychiatric Hospital for Youth. Prof. Psychol. Res. Pract. 2005, 36, 415–425. [Google Scholar] [CrossRef]
- Hood, C.; Patton, R. Exploring the role of psychological need fulfilment on stress, job satisfaction and turnover intention in support staff working in inpatient mental health hospitals in the NHS: A self-determination theory perspective. J. Ment. Health 2021. [Google Scholar] [CrossRef]
- Virga, D.; De Witte, H.; Cifre, E. The role of perceived employability, core self-evaluations, and job resources on health and turnover intentions. J. Psychol. 2017, 151, 632–645. [Google Scholar] [CrossRef]
- Chhabra, B. Revisiting the relationship between work role stress and employee outcomes in Indian organizations: Moderating role of core self-evaluation. Glob. Bus. Rev. 2020, 21, 219–240. [Google Scholar] [CrossRef]
- Yusuf, M. The Effects of the Intrinsic Motivation and Extrinsic Motivation on Employee Performance with Job Satisfaction as an Intervening Variable at PT. Alwi Assegaf Palembang. J. Manag. Bus. Account. 2021, 20, 18–31. [Google Scholar] [CrossRef]
- Stringer, C.; Didham, J.; Theivananthampillai, P. Motivation, pay satisfaction, and job satisfaction of front-line employees. Qual. Res. Account. Manag. 2011, 8, 161–179. [Google Scholar] [CrossRef]
- Huselid, M.A. The impact of human resource management practices on turnover, productivity, and corporate financial performance. Acad. Manag. J. 1995, 38, 635–672. [Google Scholar] [CrossRef]
- Parsons, E.; Broadbridge, A. Job motivation and satisfaction: Unpacking the key factors for charity shop managers. J. Retail. Consum. Serv. 2006, 13, 121–131. [Google Scholar] [CrossRef]
- Robbins, S.P.; Judge, T.A. Organizational Behavior; Pearson Education: New Jersey, NJ, USA, 2013; Volume 4. [Google Scholar]
- Place, A.W. Career Choice of Education: Holland Type, Diversity, and Self-Efficacy. J. A Just Caring Educ. 1997, 3, 203–214. [Google Scholar]
- Bentley, P.J.; Coates, H.; Dobson, I.R.; Goedegebuure, L.; Meek, V.L. Academic job satisfaction from an international comparative perspective: Factors associated with satisfaction across 12 countries. In Job Satisfaction around the Academic World; Springer: Dordrecht, The Netherlands, 2013; pp. 239–262. [Google Scholar]
- Furnham, A.; Rakow, T.; Sarmany-Schuller, I.; De Fruyt, F. European differences in self-perceived multiple intelligences. Eur. Psychol. 1999, 4, 131. [Google Scholar] [CrossRef]
- Gheitani, A.; Imani, S.; Seyyedamiri, N.; Foroudi, P. Mediating effect of intrinsic motivation on the relationship between Islamic work ethic, job satisfaction, and organizational commitment in banking sector. Int. J. Islamic Middle East. Financ. Manag. 2019, 12, 76–95. [Google Scholar] [CrossRef]
- Ertas, N. Turnover intentions and work motivations of millennial employees in federal service. Public Pers. Manag. 2015, 44, 401–423. [Google Scholar] [CrossRef]
- Gillet, N.; Gagné, M.; Sauvagère, S.; Fouquereau, E. The role of supervisor autonomy support, organizational support, and autonomous and controlled motivation in predicting employees’ satisfaction and turnover intentions. Eur. J. Work. Organ. Psychol. 2013, 22, 450–460. [Google Scholar] [CrossRef]
- Kim, J. The contrary effects of intrinsic and extrinsic motivations on burnout and turnover intention in the public sector. Int. J. Manpow. 2018, 39, 486–500. [Google Scholar] [CrossRef]
- Yan, X.; Yang, K.; Su, J.; Luo, Z.; Wen, Z. Mediating role of emotional intelligence on the associations between core self-evaluations and job satisfaction, work engagement as indices of work-related well-being. Curr. Psychol. 2018, 37, 552–558. [Google Scholar] [CrossRef]
- Iqbal, Y. Impact of core self evaluation (cse) on job satisfaction in education sector of pakistan. J. Glob. Strateg. Manag. 2012, 6, 132–139. [Google Scholar] [CrossRef]
- Li, H.; Wen, H. How is motivation generated in collaborative consumption: Mediation effect in extrinsic and intrinsic motivation. Sustainability 2019, 11, 640. [Google Scholar] [CrossRef]
- Edrak, B.B.; Yin-Fah, B.C.; Gharleghi, B.; Seng, T.K. The effectiveness of intrinsic and extrinsic motivations: A study of Malaysian Amway Company’s direct sales forces. Int. J. Bus. Soc. Sci. 2013, 4, 96–103. [Google Scholar]
- Goldman, Z.W.; Goodboy, A.K.; Weber, K. College students’ psychological needs and intrinsic motivation to learn: An examination of self-determination theory. Commun. Q. 2017, 65, 167–191. [Google Scholar] [CrossRef]
- Nadim, M.; Chaudhry, M.S.; Kalyar, M.N.; Riaz, T. Effects of motivational factors on teachers’ job satisfaction: A study on public sector degree colleges of Punjab, Pakistan. J. Commer. 2012, 4, 25. [Google Scholar]
- Crawford, A. An exploratory study of core self-evaluation and entrepreneurial motivation. Anatolia 2019, 30, 103–114. [Google Scholar] [CrossRef]
- Barać, I.; Prlić, N.; Plužarić, J.; Farčić, N.; Kovačević, S. the mediating role of nurses’professional commitment in the relationship between core self-evaluation and job satisfaction. Int. J. Occup. Med. Environ. Health 2018, 31, 649. [Google Scholar]
- Kuvaas, B. Performance appraisal satisfaction and employee outcomes: Mediating and moderating roles of work motivation. Int. J. Hum. Resour. Manag. 2006, 17, 504–522. [Google Scholar] [CrossRef]
- Vansteenkiste, M.; Neyrinck, B.; Niemiec, C.P.; Soenens, B.; De Witte, H.; Van den Broeck, A. On the relations among work value orientations, psychological need satisfaction and job outcomes: A self-determination theory approach. J. Occup. Organ. Psychol. 2007, 80, 251–277. [Google Scholar] [CrossRef]
- Hussain, K.; Abbas, Z.; Gulzar, S.; Jibril, A.B.; Hussain, A. Examining the impact of abusive supervision on employees’ psychological wellbeing and turnover intention: The mediating role of intrinsic motivation. Cogent Bus. Manag. 2020, 7, 1818998. [Google Scholar] [CrossRef]
- Javed, M.; Abrar, M.; Bashir, M.; Shabir, M. Effect of perceived organizational politics and core self evaluation on turnover intention: A south Asian perspective. Int. J. Hum. Resour. Stud. 2014, 4, 33. [Google Scholar] [CrossRef][Green Version]
- NUC Statistical Digest. 2017. Available online: https://www.nuc.edu.ng/nuc-statistical-digest-2017 (accessed on 1 August 2020).
- Judge, T.A.; Erez, A.; Bono, J.E.; Thoresen, C.J. The core self-evaluations scale: Development of a measure. Pers. Psychol. 2003, 56, 303–331. [Google Scholar] [CrossRef]
- Kuvaas, B.; Buch, R.; Weibel, A.; Dysvik, A.; Nerstad, C.G. Do intrinsic and extrinsic motivation relate differently to employee outcomes? J. Econ. Psychol. 2017, 61, 244–258. [Google Scholar] [CrossRef]
- Warr, P.; Cook, J.; Wall, T. Scales for the measurement of some work attitudes and aspects of psychological well-being. J. Occup. Psychol. 1979, 52, 129–148. [Google Scholar] [CrossRef]
- Heritage, B.; Pollock, C.; Roberts, L.D. Confirmatory factor analysis of Warr, Cook, and Wall’s (1979) Job satisfaction scale. Aust. Psychol. 2015, 50, 122–129. [Google Scholar] [CrossRef]
- Karatepe, O.M.; Azar, A.K. The effects of work–family conflict and facilitation on turnover intentions: The moderating role of core self-evaluations. Int. J. Hosp. Tour. Adm. 2013, 14, 255–281. [Google Scholar] [CrossRef]
- Anderson, J.C.; Gerbing, D.W. Structural equation modeling in practice: A review and recommended two-step approach. Psychol. Bull. 1988, 103, 411. [Google Scholar] [CrossRef]
- Zhang, J.; Wu, Q.; Miao, D.; Yan, X.; Peng, J. The impact of core self-evaluations on job satisfaction: The mediator role of career commitment. Soc. Indic. Res. 2014, 116, 809–822. [Google Scholar] [CrossRef]
- Rogers, W.M.; Schmitt, N. Parameter recovery and model fit using multidimensional composites: A comparison of four empirical parceling algorithms. Multivar. Behav. Res. 2004, 39, 379–412. [Google Scholar] [CrossRef]
- Sağkal, A.S.; Özdemir, Y.; Ak, Ş. The effect of violent video game playing on bullying in low-income urban neighborhoods: A serial mediation model. Int. J. Sch. Educ. Psychol. 2020, 10, 18–28. [Google Scholar] [CrossRef]
- Chen, C.H.V.; Yuan, M.L.; Cheng, J.W.; Seifert, R. Linking transformational leadership and core self-evaluation to job performance: The mediating role of felt accountability. N. Am. J. Econ. Financ. 2016, 35, 234–246. [Google Scholar] [CrossRef]
- Stupnisky, R.H.; BrckaLorenz, A.; Laird, T.F.N. How does faculty research motivation type relate to success? A test of self-determination theory. Int. J. Educ. Res. 2019, 98, 25–35. [Google Scholar] [CrossRef]
- Cheung, G.W.; Wang, C. Current approaches for assessing convergent and discriminant validity with SEM: Issues and solutions. In Academy of Management Proceedings; Academy of Management: Briarcliff Manor, NY, USA, 2017; Volume 2017, p. 12706. [Google Scholar]
- Lefringhausen, K.; Ferenczi, N.; Marshall, T.C. Self-protection and growth as the motivational force behind majority group members’ cultural adaptation and discrimination: A parallel mediation model via intergroup contact and threat. Int. J. Psychol. 2020, 55, 532–542. [Google Scholar] [CrossRef] [PubMed]
- Gagné, M.; Forest, J.; Gilbert, M.H.; Aubé, C.; Morin, E.; Malorni, A. The motivation at work scale: Validation evidence in two languages. Educ. Psychol. Meas. 2010, 70, 628–646. [Google Scholar] [CrossRef]
- Dworkin, G. The Theory and Practice of Autonomy; Cambridge University Press: Cambridge, UK, 1988. [Google Scholar]
- Akpan, C.P. Job security and job satisfaction as determinants of organizational commitment among university teachers in cross river state, Nigeria. Br. J. Educ. 2013, 1, 82–93. [Google Scholar]
- Hirschi, A. Vocational identity as a mediator of the relationship between core self-evaluations and life and job satisfaction. Appl. Psychol. 2011, 60, 622–644. [Google Scholar] [CrossRef]
- Hsieh, H.H.; Huang, J.T. Core self-evaluations and job and life satisfaction: The mediating and moderated mediating role of job insecurity. J. Psychol. 2017, 151, 282–298. [Google Scholar] [CrossRef]
- Perryman, J.; Calvert, G. What motivates people to teach, and why do they leave? Accountability, performativity and teacher retention. Br. J. Educ. Stud. 2020, 68, 3–23. [Google Scholar] [CrossRef]
- Chen, H.; Liu, F.; Wen, Y. The Influence of College Students’ Core Self-evaluation on Job Search Outcomes: Chain Mediating Effect of Career Exploration and Career Adaptability. Curr. Psychol. 2022. [Google Scholar] [CrossRef]

| Frequency | % | |
|---|---|---|
| Age | ||
| 25–34 | 37 | 12.1% |
| 35–44 | 125 | 41.0% |
| 45–54 | 89 | 29.2% |
| 55–64 | 44 | 14.4% |
| 65+ | 10 | 3.3% |
| Gender | ||
| Female | 80 | 26.2% |
| Male | 225 | 73.8% |
| Education | ||
| Undergraduate | 10 | 3.3% |
| Masters | 103 | 33.8% |
| Doctorate | 192 | 63.0% |
| Job Tenure | ||
| Less than 1 year | 4 | 1.3% |
| From 1 to 3 years | 25 | 8.2% |
| From 3 to 6 years | 46 | 15.1% |
| 6 years and above | 230 | 75.4% |
| Loadings | t-Value | AVR | CR | α | |
|---|---|---|---|---|---|
| Core self-evaluations | 0.51 | 0.76 | 0.71 | ||
| CSES1 | 0.72 | 9.72 | |||
| CSES2 | 0.68 | 9.51 | |||
| CSES3 | 0.74 | 1.00 | |||
| Extrinsic motivation | 0.60 | 0.84 | 0.89 | ||
| EM1 | 0.70 | 11.08 | |||
| EM2 | 0.81 | 12.49 | |||
| EM3 | 0.81 | 12.58 | |||
| EM4 | 0.72 | 1.00 | |||
| Intrinsic motivation | 0.52 | 0.86 | 0.85 | ||
| IM1 | 0.56 | 8.01 | |||
| IM2 | 0.66 | 8.98 | |||
| IM3 | 0.71 | 9.46 | |||
| IM4 | 0.87 | 10.55 | |||
| IM5 | 0.88 | 10.65 | |||
| IM6 | 0.57 | 1.00 | |||
| Job satisfaction | 0.44 | 0.70 | 0.70 | ||
| JS1 | 0.73 | 6.67 | |||
| JS2 | 0.73 | 6.65 | |||
| JS3 | 0.51 | 1.00 | |||
| Turnover intention | 0.76 | 0.90 | 0.90 | ||
| TI1 | 0.93 | 22.89 | |||
| TI2 | 0.75 | 16.74 | |||
| TI3 | 0.92 | 1.00 |
| Variables | Mean | SD | CSEs | IM | EM | JS | TI |
|---|---|---|---|---|---|---|---|
| 1. Core self-evaluations | 42.14 | 6.02 | - | ||||
| 2. Intrinsic motivation | 23.62 | 3.99 | 0.415 * | - | |||
| 3. Extrinsic motivation | 12.51 | 3.98 | −0.105 | −0.38 | - | ||
| 4. Job satisfaction | 43.19 | 7.33 | −0.084 | −0.177 ** | 0.044 | - | |
| 5. Turnover intention | 7.74 | 3.27 | −0.259 ** | −0.248 ** | 0.170 ** | −0.029 | - |
| Hypothesized Mediating Relationships | Unstandardized Indirect Estimates | LLCI | ULCI | p < 0.05 |
|---|---|---|---|---|
| Core self-evaluations–intrinsic motivation–job satisfaction (0.28 × 0.28) | 0.077 | 0.013 | 0.155 | 0.05 |
| Core self-evaluations–extrinsic motivation–job satisfaction (−0.06 × 0.09) | −0.005 | −0.035 | 0.005 | 0.25 |
| Core self-evaluations–intrinsic motivation–turnover intention (0.28 × −0.12) | −0.033 | −0.070 | −0.004 | 0.05 |
| Core self-evaluations–extrinsic motivation–turnover intention (−0.06 × 0.11) | −0.007 | −0.025 | 0.002 | 0.14 |
Publisher’s Note: MDPI stays neutral with regard to jurisdictional claims in published maps and institutional affiliations. |
© 2022 by the authors. Licensee MDPI, Basel, Switzerland. This article is an open access article distributed under the terms and conditions of the Creative Commons Attribution (CC BY) license (https://creativecommons.org/licenses/by/4.0/).
Share and Cite
Akosile, A.L.; Ekemen, M.A. The Impact of Core Self-Evaluations on Job Satisfaction and Turnover Intention among Higher Education Academic Staff: Mediating Roles of Intrinsic and Extrinsic Motivation. Behav. Sci. 2022, 12, 236. https://doi.org/10.3390/bs12070236
Akosile AL, Ekemen MA. The Impact of Core Self-Evaluations on Job Satisfaction and Turnover Intention among Higher Education Academic Staff: Mediating Roles of Intrinsic and Extrinsic Motivation. Behavioral Sciences. 2022; 12(7):236. https://doi.org/10.3390/bs12070236
Chicago/Turabian StyleAkosile, Abisola Leah, and Mehmet Ali Ekemen. 2022. "The Impact of Core Self-Evaluations on Job Satisfaction and Turnover Intention among Higher Education Academic Staff: Mediating Roles of Intrinsic and Extrinsic Motivation" Behavioral Sciences 12, no. 7: 236. https://doi.org/10.3390/bs12070236
APA StyleAkosile, A. L., & Ekemen, M. A. (2022). The Impact of Core Self-Evaluations on Job Satisfaction and Turnover Intention among Higher Education Academic Staff: Mediating Roles of Intrinsic and Extrinsic Motivation. Behavioral Sciences, 12(7), 236. https://doi.org/10.3390/bs12070236

