Post-Migration Life Adversity and Mental Health of Refugees and Asylum Seekers: The Mediating Role of Resilience between Perceived Discrimination, Socio-Economic Strains, Structural Strains, and Mental Health
Abstract
:1. Introduction
2. Materials and Methods
2.1. Population Sample and Sampling Procedure
2.2. Data Collection Procedure
2.3. Variables and Measurements
2.3.1. Post-Migration Life Adversity
2.3.2. Mental Health Problems
2.3.3. Resilience
2.3.4. Socio-Demographic Variables
2.4. Statistical Analysis
3. Results
3.1. Participant’s Description
3.2. Preliminary Data Analysis
3.3. Descriptive Statistics of Measurements
3.3.1. Post-Migration Life Adversity
3.3.2. Mental Health
3.3.3. Resilience
3.4. Analysis of Measurement Models
Goodness of Fit Indices
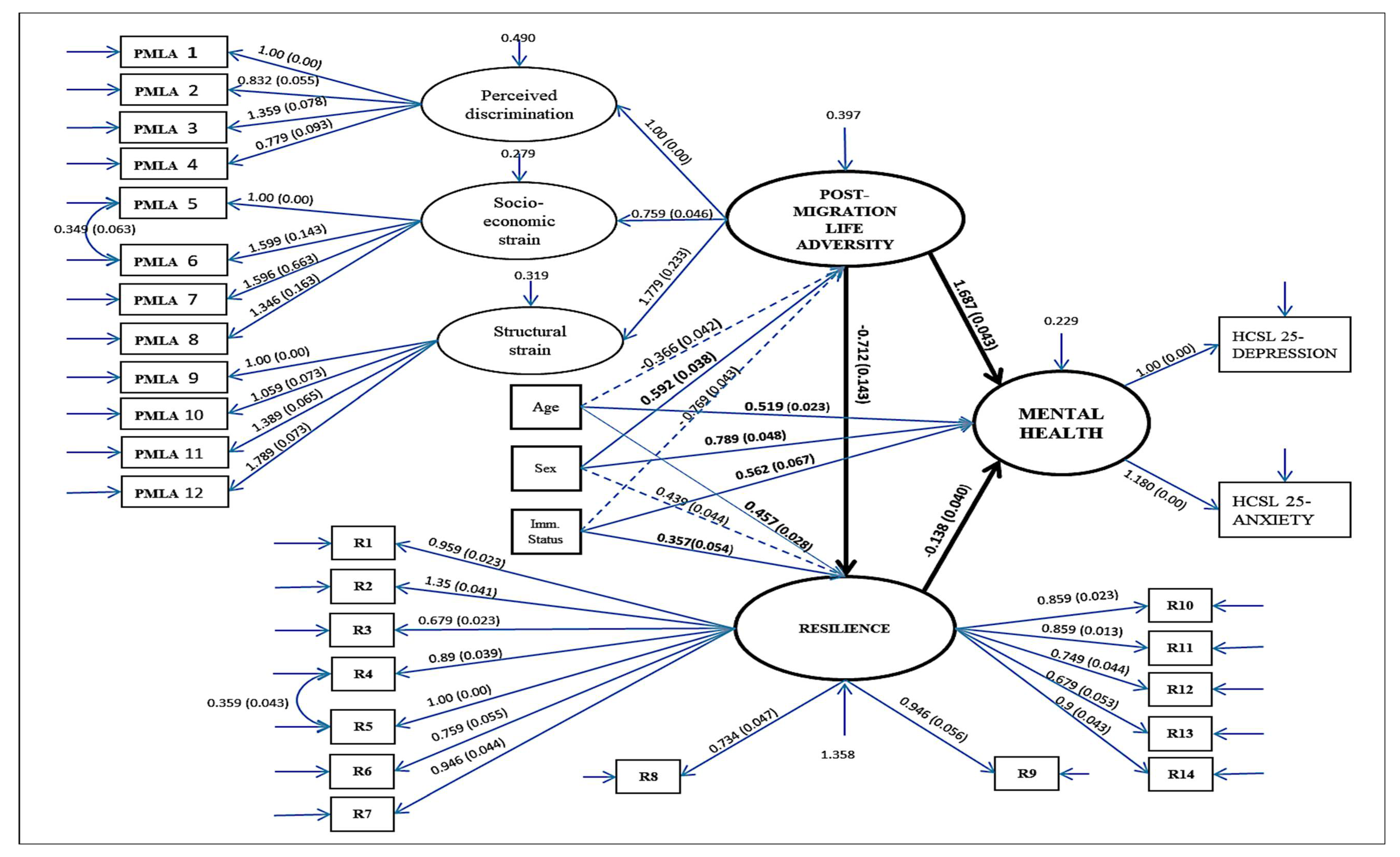
3.5. Full Structural Model
4. Discussion
5. Conclusions
Author Contributions
Funding
Institutional Review Board Statement
Informed Consent Statement
Data Availability Statement
Acknowledgments
Conflicts of Interest
References
- Fazel, M.; Reed, R.V.; Panter-Brick, C.; Stein, A. Mental health of displaced and refugee children resettled in high-income countries: Risk and protective factors. Lancet 2012, 379, 266–282. [Google Scholar] [CrossRef]
- Hollander, A.C.; Bruce, D.; Burström, B.; Ekblad, S. Gender-related mental health differences between refugees and non-refugee immigrants-a cross-sectional register-based study. BMC Public Health 2011, 11, 180. [Google Scholar] [CrossRef] [PubMed] [Green Version]
- Hart, J. (Ed.) Years of Conflict: Adolescence, Political Violence and Displacement; Berghahn Books: New York, NY, USA, 2008. [Google Scholar]
- Norredam, M.; Garcia-Lopez, A.; Keiding, N.; Krasnik, A. Risk of mental disorders in refugees and native Danes: A register-based retrospective cohort study. Soc. Psychiatry Psychiatr. Epidemiol. 2009, 44, 1023–1029. [Google Scholar] [CrossRef] [PubMed]
- Porter, M.; Haslam, N. Predisplacement and postdisplacement factors associated with mental health of refugees and internally displaced persons: A meta-analysis. JAMA 2005, 294, 602–612. [Google Scholar] [CrossRef] [PubMed]
- Beiser, M.; Simich, L.; Pandalangat, N.; Nowakowski, M.; Tian, F. Stresses of passage, balms of resettlement, and posttraumatic stress disorder among Sri Lankan Tamils in Canada. Can. J. Psychiatry 2011, 56, 333–340. [Google Scholar] [CrossRef] [PubMed] [Green Version]
- Berry, J.W.; Hou, F. Immigrant acculturation and wellbeing in Canada. Can. Psychol./Psychol. Can. 2016, 57, 254. [Google Scholar] [CrossRef]
- Kirmayer, L.J.; Narasiah, L.; Munoz, M.; Rashid, M.; Ryder, A.G.; Guzder, J.; Hassan, G.; Rousseau, C.; Pottie, K. Common mental health problems in immigrants and refugees: General approach in primary care. CMAJ 2011, 183, E959–E967. [Google Scholar] [CrossRef] [Green Version]
- Shawyer, F.; Enticott, J.C.; Block, A.A.; Cheng, I.H.; Meadows, G.N. The mental health status of refugees and asylum seekers attending a refugee health clinic including comparisons with a matched sample of Australian-born residents. BMC Psychiatry 2017, 17, 76. [Google Scholar] [CrossRef] [Green Version]
- Turrini, G.; Purgato, M.; Ballette, F.; Nosè, M.; Ostuzzi, G.; Barbui, C. Common mental disorders in asylum seekers and refugees: Umbrella review of prevalence and intervention studies. Int. J. Ment. Health Syst. 2017, 11, 51. [Google Scholar] [CrossRef]
- Laban, C.J.; Gernaat, H.B.; Komproe, I.H.; Schreuders, B.A.; De Jong, J.T. Impact of a long asylum procedure on the prevalence of psychiatric disorders in Iraqi asylum seekers in The Netherlands. J. Nerv. Ment. Dis. 2004, 192, 843–851. [Google Scholar] [CrossRef] [Green Version]
- Leiler, A.; Bjärtå, A.; Ekdahl, J.; Wasteson, E. Mental health and quality of life among asylum seekers and refugees living in refugee housing facilities in Sweden. Soc. Psychiatry Psychiatr. Epidemiol. 2019, 54, 543–551. [Google Scholar] [CrossRef] [PubMed] [Green Version]
- Nosè, M.; Turrini, G.; Imoli, M.; Ballette, F.; Ostuzzi, G.; Cucchi, F.; Padoan, C.; Ruggeri, M.; Barbui, C. Prevalence and correlates of psychological distress and psychiatric disorders in asylum seekers and refugees resettled in an Italian catchment area. J. Immigr. Minority Health 2018, 20, 263–270. [Google Scholar] [CrossRef] [PubMed]
- Carswell, K.; Blackburn, P.; Barker, C. The relationship between trauma, post-migration problems and the psychological well-being of refugees and asylum seekers. Int. J. Soc. Psychiatry 2011, 57, 107–119. [Google Scholar] [CrossRef] [PubMed]
- Heeren, M.; Mueller, J.; Ehlert, U.; Schnyder, U.; Copiery, N.; Maier, T. Mental health of asylum seekers: A cross-sectional study of psychiatric disorders. BMC Psychiatry 2012, 12, 114. [Google Scholar] [CrossRef] [Green Version]
- Yoon, M.S.; Feyissa, I.F.; Jung, E.H. The Long Way to Refugee Status Acquisition and Mental Health in Post-Migration: Based on Asylum Seekers and Refugees in South Korea. Psychiatr. Q. 2020, 91, 403–416. [Google Scholar] [CrossRef] [PubMed]
- Steel, Z.; Silove, D.; Bird, K.; McGorry, P.; Mohan, P. Pathways from war trauma to posttraumatic stress symptoms among Tamil asylum seekers, refugees, and immigrants. J. Trauma. Stress 1999, 12, 421–435. [Google Scholar] [CrossRef]
- Silove, D.; Steel, Z.; Watters, C. Policies of deterrence and the mental health of asylum seekers. JAMA 2000, 284, 604–611. [Google Scholar] [CrossRef]
- Steel, Z.; Silove, D.; Phan, T.; Bauman, A. Long-term effect of psychological trauma on the mental health of Vietnamese refugees resettled in Australia: A population-based study. Lancet 2002, 360, 1056–1062. [Google Scholar] [CrossRef]
- Momartin, S.; Silove, D.; Manicavasagar, V.; Steel, Z. Dimensions of trauma associated with posttraumatic stress disorder (PTSD) caseness, severity and functional impairment: A study of Bosnian refugees resettled in Australia. Soc. Sci. Med. 2003, 57, 775–781. [Google Scholar] [CrossRef]
- Schweitzer, R.; Melville, F.; Steel, Z.; Lacherez, P. Trauma, post-migration living difficulties, and social support as predictors of psychological adjustment in resettled Sudanese refugees. Aust. N. Z. J. Psychiatry 2006, 40, 179–187. [Google Scholar] [CrossRef] [Green Version]
- Robjant, K.; Hassan, R.; Katona, C. Mental health implications of detaining asylum seekers: Systematic review. Br. J. Psychiatry 2009, 194, 306–312. [Google Scholar] [CrossRef] [PubMed]
- Cleveland, J.; Rousseau, C. Psychiatric symptoms associated with brief detention of adult asylum seekers in Canada. Can. J. Psychiatry 2013, 58, 409–416. [Google Scholar] [CrossRef] [PubMed] [Green Version]
- Steel, Z.; Chey, T.; Silove, D.; Marnane, C.; Bryant, R.A.; Van Ommeren, M. Association of torture and other potentially traumatic events with mental health outcomes among populations exposed to mass conflict and displacement: A systematic review and meta-analysis. JAMA 2009, 302, 537–549. [Google Scholar] [CrossRef] [PubMed]
- Reesp, S. Refuge or retrauma? The impact of asylum seeker status on the wellbeing of East Timorese women asylum seekers residing in the Australian community. Australas. Psychiatry 2003, 11, S96–S101. [Google Scholar] [CrossRef]
- Li, S.S.; Liddell, B.J.; Nickerson, A. The relationship between post-migration stress and psychological disorders in refugees and asylum seekers. Curr. Psychiatry Rep. 2016, 18, 82. [Google Scholar] [CrossRef]
- Fazel, M.; Silove, D. Detention of refugees. BMJ 2006, 332, 251–252. [Google Scholar] [CrossRef]
- Kellezi, B.; Bosworth, M. Mental Health, Suicidal Thoughts and Self-Harm inside Immigration Detention; University of Oxford and Nottingham Trent University, Forthcoming, Criminal Justice, Borders and Citizenship Research Paper NO. 2867358; Elsevier: Amsterdam, The Netherlands, 2016. [Google Scholar]
- Alemi, Q.; Stempel, C. Discrimination and distress among Afghan refugees in northern California: The moderating role of pre-and post-migration factors. PLoS ONE 2018, 13, e0196822. [Google Scholar] [CrossRef] [Green Version]
- Malm, A.; Tinghög, P.; Narusyte, J.; Saboonchi, F. The refugee post-migration stress scale (RPMS)–development and validation among refugees from Syria recently resettled in Sweden. Confl. Health 2020, 14, 2. [Google Scholar] [CrossRef]
- Schweitzer, R.D.; Brough, M.; Vromans, L.; Asic-Kobe, M. Mental health of newly arrived Burmese refugees in Australia: Contributions of pre-migration and post-migration experience. Aust. N. Z. J. Psychiatry 2011, 45, 299–307. [Google Scholar] [CrossRef] [Green Version]
- Chu, T.; Keller, A.S.; Rasmussen, A. Effects of post-migration factors on PTSD outcomes among immigrant survivors of political violence. J. Immigr. Minority Health 2013, 15, 890–897. [Google Scholar] [CrossRef]
- Solberg, Ø.; Vaez, M.; Johnson-Singh, C.M.; Saboonchi, F. Asylum-seekers’ psychosocial situation: A diathesis for post-migratory stress and mental health disorders? J. Psychosom. Res. 2020, 130, 109914. [Google Scholar] [CrossRef] [PubMed]
- Silove, D.; Ventevogel, P.; Rees, S. The contemporary refugee crisis: An overview of mental health challenges. World Psychiatry 2017, 16, 130–139. [Google Scholar] [CrossRef] [PubMed] [Green Version]
- Hynie, M. The social determinants of refugee mental health in the post-migration context: A critical review. Can. J. Psychiatry 2018, 63, 297–303. [Google Scholar] [CrossRef]
- Allen, J.; Balfour, R.; Bell, R.; Marmot, M. Social determinants of mental health. Int. Rev. Psychiatry 2014, 26, 392–407. [Google Scholar] [CrossRef] [PubMed]
- Kim, H.H.; Lee, Y.J.; Kim, H.K.; Kim, J.E.; Kim, S.J.; Bae, S.M.; Cho, S.J. Prevalence and correlates of psychiatric symptoms in North Korean defectors. Psychiatry Investig. 2011, 8, 179. [Google Scholar] [CrossRef]
- Jeon, W.T.; Eom, J.S.; Min, S.K. A 7-year follow-up study on the mental health of North Korean defectors in South Korea. J. Trauma. Stress 2013, 26, 158–164. [Google Scholar] [CrossRef]
- Choi, S.K.; Min, S.J.; Cho, M.S.; Joung, H.; Park, S.M. Anxiety and depression among North Korean young defectors in South Korea and their association with health-related quality of life. Yonsei Med. J. 2011, 52, 502–509. [Google Scholar] [CrossRef] [Green Version]
- Song, B.A.; Yoo, S.Y.; Kang, H.Y.; Byeon, S.H.; Shin, S.H.; Hwang, E.J.; Lee, S.H. Post-traumatic stress disorder, depression, and heart-rate variability among North Korean defectors. Psychiatry Investig. 2011, 8, 297. [Google Scholar] [CrossRef] [Green Version]
- Seol, D.H.; Skrentny, J.D. Why Is There So Little Migrant Settlement in East Asia? Int. Migr. Rev. 2009, 43, 578–620. [Google Scholar] [CrossRef]
- Seol, D.H. Population Ageing and International Migration Policy in South Korea. Econ. Soc. 2015, 106, 73–114. [Google Scholar]
- Wagnild, G.M.; Collins, J.A. Assessing resilience. J. Psychosoc. Nurs. Ment. Health Serv. 2009, 47, 28–33. [Google Scholar] [CrossRef] [PubMed]
- Rosner, R.; Powell, S.; Butollo, W. Posttraumatic stress disorder three years after the siege of Sarajevo. J. Clin. Psychol. 2003, 59, 41–55. [Google Scholar] [CrossRef] [PubMed]
- Tiong, A.C.; Patel, M.S.; Gardiner, J.; Ryan, R.; Linton, K.S.; Walker, K.A.; Scopel, J.; Biggs, B.A. Health issues in newly arrived African refugees attending general practice clinics in Melbourne. Med. J. Aust. 2006, 185, 602–606. [Google Scholar] [CrossRef] [PubMed]
- Hutchinson, M.; Dorsett, P. What does the literature say about resilience in refugee people? Implications for practice. J. Soc. Incl. 2012, 3, 55–78. [Google Scholar] [CrossRef] [Green Version]
- Papadopoulos, R.K. Refugee families: Issues of systemic supervision. J. Fam. Ther. 2001, 23, 405–422. [Google Scholar] [CrossRef]
- Sengoelge, M.; Solberg, Ø.; Nissen, A.; Saboonchi, F. Exploring social and financial hardship, mental health problems and the role of social support in asylum seekers using structural equation modelling. Int. J. Environ. Res. Public Health 2020, 17, 6948. [Google Scholar] [CrossRef]
- Lipman, R.S.; Covi, L.; Shapiro, A.K. The Hopkins Symptom Checklist (HSCL): Factors derived from the HSCL-90. J. Affect. Disord. 1979, 1, 9–24. [Google Scholar] [CrossRef]
- Tinghög, P.; Malm, A.; Arwidson, C.; Sigvardsdotter, E.; Lundin, A.; Saboonchi, F. Prevalence of mental ill health, traumas and postmigration stress among refugees from Syria resettled in Sweden after 2011: A population-based survey. BMJ Open 2017, 7, e018899. [Google Scholar] [CrossRef] [Green Version]
- Kleijn, W.C.; Hovens, J.E.; Rodenburg, J.J. Posttraumatic stress symptoms in refugees: Assessments with the Harvard Trauma Questionnaire and the Hopkins Symptom Checklist–25 in different languages. Psychol. Rep. 2001, 88, 527–532. [Google Scholar] [CrossRef]
- Brom, D.; Baum, N.; Pat-Horenczyk, P.R.; Baum, R.N.; Pat-Horenczyk, R.; Weltman, A. Trauma and Resilience: Theory and Practice from the Israeli Experience. Child Dev. 2007, 85, 6–20. [Google Scholar]
- Khawaja, N.G.; Moisuc, O.; Ramirez, E. Developing an acculturation and resilience scale for use with culturally and linguistically diverse populations. Aust. Psychol. 2014, 49, 171–180. [Google Scholar] [CrossRef]
- Bollen, K.A.; Pearl, J. Eight myths about causality and structural equation models. In Handbook of Causal Analysis for Social Research; Springer: Dordrecht, The Netherlands, 2013; pp. 301–328. [Google Scholar]
- Anderson, J.C.; Gerbing, D.W. Structural equation modeling in practice: A review and recommended two-step approach. Psychol. Bull. 1988, 103, 411. [Google Scholar] [CrossRef]
- Hair, J.F., Jr.; Black, W.C.; Babin, B.J.; Anderson, R.E.; Tatham, R.L. Multivariate Data Analysis; PrenticeHall: Hoboken, NJ, USA, 2010. [Google Scholar]
- Hu, L.T.; Bentler, P.M. Evaluating Model Fit; American Psychological Association: Washington, DC, USA, 1995. [Google Scholar]
- Hu, L.T.; Bentler, P.M. Cutoff criteria for fit indexes in covariance structure analysis: Conventional criteria versus new alternatives. Struct. Equ. Model. A Multidiscip. J. 1999, 6, 1–55. [Google Scholar] [CrossRef]
- Weston, R.; Gore, P.A., Jr. A brief guide to structural equation modeling. Couns. Psychol. 2006, 34, 719–751. [Google Scholar] [CrossRef]
- Toth, J.S. Resilience: The Experience of Immigrant and Refugee Women. Master’s Thesis, University of Manitoba, Winnipeg, MB, Canada, 2003. [Google Scholar]
- Brough, M.; Gorman, D.; Ramirez, E.; Westoby, P. Young refugees talk about well-being: A qualitative analysis of refugee youth mental health from three states. Aust. J. Soc. Issues 2003, 38, 193–208. [Google Scholar] [CrossRef] [Green Version]
- Khawaja, N.G.; White, K.M.; Schweitzer, R.; Greenslade, J. Difficulties and coping strategies of Sudanese refugees: A qualitative approach. Transcult. Psychiatry 2008, 45, 489–512. [Google Scholar] [CrossRef] [PubMed] [Green Version]
- Gorman, D.; Brough, M.; Ramirez, E. How young people from culturally and linguistically diverse backgrounds experience mental health: Some insights for mental health nurses. Int. J. Ment. Health Nurs. 2003, 12, 194–202. [Google Scholar] [CrossRef] [Green Version]
- Shakespeare-Finch, J.; Wickham, K. Adaptation of Sudanese refugees in an Australian context: Investigating helps and hindrances. Int. Migr. 2010, 48, 23–46. [Google Scholar] [CrossRef] [Green Version]
- Pulvirenti, M.; Mason, G. Resilience and survival: Refugee women and violence. Curr. Issues Crim. Justice 2011, 23, 37–52. [Google Scholar] [CrossRef]
- Ungar, M. (Ed.) The Social Ecology of Resilience: A Handbook of Theory and Practice; Springer Science & Business Media: Berlin/Heidelberg, Germany, 2011. [Google Scholar]
- Janssen, M.A.; Anderies, J.M. Robustness trade-offs in social-ecological systems. Int. J. Commons 2007, 1, 43–65. [Google Scholar] [CrossRef]
- Schiltz, J.; Derluyn, I.; Vanderplasschen, W.; Vindevogel, S. Resilient and self-reliant life: South Sudanese refugees imagining futures in the adjumani refugee setting, Uganda. Child. Soc. 2019, 33, 39–52. [Google Scholar] [CrossRef] [Green Version]
- Vindevogel, S.; Verelst, A. Supporting mental health in young refugees: A resilience perspective. In Child, Adolescent and Family Refugee Mental Health; Springer: Cham, Switzerland, 2020; pp. 53–65. [Google Scholar]
- Greene, R.R. Resilience as effective functional capacity: An ecological-stress model. J. Hum. Behav. Soc. Environ. 2014, 24, 937–950. [Google Scholar] [CrossRef]
- Southwick, S.M.; Bonanno, G.A.; Masten, A.S.; Panter-Brick, C.; Yehuda, R. Resilience definitions, theory, and challenges: Interdisciplinary perspectives. Eur. J. Psychotraumatol. 2014, 5, 25338. [Google Scholar] [CrossRef] [PubMed] [Green Version]

| Model Fit Index | Recommended Value | Reference |
|---|---|---|
| Satorra–Bentler scaled chi-square (S-Bχ2) | Non-significant at p < 0.05 | [56] |
| Comparative fit index (CFI) | Cut-off values of ≥0.90 indicating adequate fit | [57] |
| Root mean square error of approximation (RMSEA) | 90% confidence intervals with RMSEA < 0.06 indicating good fit | [57] |
| Standardized root mean square residual (SRMR) | SRMR < 0.08 indicating good fit | [58] |
| Asylum Seekers (n = 219) | Recognized Refugees (n = 42) | ||||
|---|---|---|---|---|---|
| Item | N | % | N | % | |
| Sex | Male | 177 | 80.8% | 27 | 64.2% |
| Female | 42 | 19.2% | 15 | 35.8% | |
| Age | 18–30 | 97 | 44.2% | 17 | 40.4% |
| 31 and above | 122 | 55.8% | 25 | 59.6% | |
| Level of Education | Pre-highschool | 82 | 37.4% | 12 | 28.5% |
| Highschool graduate | 66 | 30.1% | 9 | 21.5% | |
| College graduate | 59 | 26.9% | 21 | 50% | |
| Graduate school | 12 | 5.4% | - | - | |
| Duration of stay in Korea | Less than a year | 6 | 2.7% | - | - |
| >1 year < 3 years | 81 | 36.9% | - | - | |
| >3 years <5 years | 114 | 52% | 15 | 35.7% | |
| >5 years <10 years | 18 | 8.2% | 12 | 28.5% | |
| More than 10 years | - | - | 15 | 35.7% | |
| Origin | Afghanistan | 3 | 1.3% | - | - |
| Angola | 3 | 1.3% | - | - | |
| Bangladesh | 8 | 3.7% | 2 | 4.7% | |
| Burundi | 3 | 1.3% | - | - | |
| Chad | 6 | 2.7% | - | - | |
| Congo | 6 | 2.7% | - | - | |
| Egypt | 30 | 13.7% | 6 | 14.2% | |
| Eritrean | 4 | 1.9% | 2 | 4.7% | |
| Ethiopian | 38 | 17.3% | 10 | 23.8% | |
| Ghana | 6 | 2.7% | - | - | |
| Kenya | 6 | 2.7% | - | - | |
| Liberia | 9 | 4.1% | - | - | |
| Morocco | 10 | 4.5% | 4 | 9.5% | |
| Myanmar | 7 | 3.1% | 9 | 21.5% | |
| Nigeria | 10 | 4.5% | 2 | 4.7% | |
| South Africa | 3 | 1.3% | - | - | |
| South Sudan | 6 | 2.7% | - | - | |
| Syria | 12 | 5.4% | 2 | 4.7% | |
| Turkey | 12 | 5.4% | 1 | 2.3% | |
| Uganda | 17 | 7.8% | 1 | 2.3% | |
| Vietnam | 10 | 4.5% | 2 | 4.7% | |
| Yemen | 10 | 4.5% | 1 | 2.3% | |
| Item Id. | Indicators | Total | Asylum Seekers (n = 219) | Recognized Refugees (n = 42) | ||||
|---|---|---|---|---|---|---|---|---|
| M | SD | M | SD | M | SD | |||
| Perceived discrimination | PMLA 1 | Discriminated by authorities | 4.5 | 0.90 | 4.5 | 0.879 | 4.5 | 1.06 |
| PMLA 2 | Feeling disrespected due to (my national background, refugee, or asylum status) | 4.4 | 0.93 | 4.4 | 0.907 | 4.5 | 1.06 | |
| PMLA 3 | Racist encounters | 4.4 | 0.97 | 4.3 | 0.993 | 4.7 | 0.805 | |
| PMLA 4 | Discrimination in the workplace | 4.5 | 0.93 | 4.5 | 0.908 | 4.7 | 1.04 | |
| Socio-economic strain | PMLA 5 | Being unable to access/buy necessities | 3.8 | 1.3 | 3.7 | 1.33 | 3.9 | 1.59 |
| PMLA 6 | Worry about the unstable financial situation | 4.1 | 1.2 | 4.0 | 1.21 | 4.3 | 1.18 | |
| PMLA 7 | Unable to sustain oneself/family | 3.9 | 1.2 | 3.9 | 1.19 | 3.9 | 1.55 | |
| PMLA 8 | Frustration due to loss of status | 4.4 | 1.1 | 4.5 | 0.875 | 3.5 | 1.94 | |
| Structural strain | PMLA 9 | Feeling excluded or isolated in Korean society | 4.5 | 1.0 | 4.4 | 1.03 | 4.7 | 0.782 |
| PMLA 10 | Unable to see improved future for self/family | 4.2 | 1.0 | 4.2 | 0.982 | 4.1 | 1.42 | |
| PMLA 11 | Unable to access services | 3.9 | 1.3 | 3.9 | 1.28 | 4.0 | 1.50 | |
| PMLA 12 | Unable to fully integrate into the society | 4.5 | 0.8 | 4.5 | 0.814 | 4.7 | 0.805 | |
| Anxiety measures | MH 1 | Suddenly scared for no reason | 3.3 | 0.97 | 3.3 | 1.0 | 3.4 | 0.73 |
| MH 2 | Feeling fearful | 2.9 | 1.1 | 2.8 | 1.1 | 3.3 | 0.98 | |
| MH 3 | Faintness, dizziness, or weakness | 2.6 | 1.2 | 2.5 | 1.2 | 3.0 | 1.1 | |
| MH 4 | Nervousness or shakiness inside | 2.6 | 1.2 | 2.5 | 1.2 | 3.3 | 0.98 | |
| MH 5 | Heart pounding or racing | 2.6 | 1.2 | 2.5 | 1.2 | 3.0 | 1.2 | |
| MH 6 | Trembling | 2.5 | 1.3 | 2.4 | 1.3 | 2.8 | 1.2 | |
| MH 7 | Feeling tense or keyed up | 2.5 | 1.2 | 2.4 | 1.2 | 3.0 | 1.1 | |
| MH 8 | Headaches | 3.6 | 0.73 | 3.6 | 0.74 | 3.7 | 0.70 | |
| MH 9 | Spells of terror or panic | 2.8 | 1.2 | 2.7 | 1.2 | 3.4 | 1.1 | |
| MH 10 | Feeling restless, cannot sit still | 2.7 | 1.2 | 2.6 | 1.2 | 3.2 | 1.0 | |
| Depression measures | MH 11 | Feeling low in energy-slowed down | 2.8 | 1.2 | 2.7 | 1.2 | 3.5 | 0.91 |
| MH 12 | Blaming yourself for things | 2.9 | 1.1 | 2.8 | 1.2 | 3.4 | 0.91 | |
| MH 13 | Crying easily | 3.2 | 1.0 | 3.1 | 1.1 | 3.7 | 0.59 | |
| MH 14 | Loss of sexual interest or pleasure | 2.6 | 1.3 | 2.5 | 1.3 | 3.3 | 1.2 | |
| MH 15 | Poor appetite | 2.6 | 1.3 | 2.5 | 1.3 | 3.1 | 1.2 | |
| MH 16 | Difficulties falling asleep, staying asleep | 3.1 | 1.1 | 3.0 | 1.1 | 3.7 | 0.56 | |
| MH 17 | Feeling hopeless about the future | 3.1 | 1.0 | 3.0 | 1.1 | 3.5 | 0.91 | |
| MH 18 | Feeling blue | 2.6 | 1.2 | 2.5 | 1.2 | 3.4 | 1.1 | |
| MH 19 | Feeling lonely | 3.4 | 0.94 | 3.3 | 1.0 | 3.9 | 0.26 | |
| MH 20 | Thoughts of ending your life | 3.2 | 0.98 | 3.1 | 0.99 | 3.7 | 0.80 | |
| MH 21 | Feeling trapped or caught | 3.3 | 0.99 | 3.2 | 1.0 | 3.7 | 0.56 | |
| MH 22 | Worrying too much about things | 3.3 | 1.0 | 3.2 | 1.0 | 3.7 | 0.59 | |
| MH 23 | Feeling no interest in things | 3.2 | 1.0 | 3.1 | 1.0 | 3.6 | 0.72 | |
| MH 24 | Feeling everything is an effort | 3.1 | 1.0 | 3.1 | 1.0 | 3.5 | 0.73 | |
| MH 25 | Feelings of worthlessness | 3.3 | 1.0 | 3.2 | 1.0 | 3.6 | 0.90 | |
| Resilience measures | R1 | I can find many ways to solve a problem | 3.79 | 0.484 | 3.82 | 0.450 | 3.64 | 0.618 |
| R2 | I am able to cope with new situations | 2.68 | 0.537 | 2.77 | 0.455 | 2.21 | 0.682 | |
| R3 | In a difficult situation, I usually find my way out | 3.69 | 0.535 | 3.72 | 0.479 | 3.50 | 0.741 | |
| R4 | I am confident with my personal strengths | 3.68 | 0.578 | 3.70 | 0.542 | 3.57 | 0.737 | |
| R5 | Although adapting is difficult, I am doing fine | 3.67 | 0.601 | 3.71 | 0.562 | 3.43 | 0.737 | |
| R6 | I know where to get help when in trouble | 1.60 | 0.852 | 1.63 | 0.901 | 1.43 | 0.501 | |
| R7 | I have a support system that can help me through the difficulties | 1.31 | 0.768 | 1.31 | 0.759 | 1.36 | 0.821 | |
| R8 | I am open to learn new ways to communicate | 3.61 | 0.595 | 3.63 | 0.587 | 3.50 | 0.634 | |
| R9 | I know about available public services | 1.55 | 0.759 | 1.56 | 0.799 | 1.50 | 0.506 | |
| R10 | I can manage my two worlds | 3.13 | 0.745 | 3.13 | 0.764 | 3.14 | 0.647 | |
| R11 | I have made close friends in South Korea | 1.23 | 0.541 | 1.26 | 0.575 | 1.07 | 0.261 | |
| R12 | It does not worry me that I am from another cultural background | 1.66 | 0.982 | 1.71 | 1.01 | 1.36 | 0.727 | |
| R13 | I support others who are in the same situation as me | 1.64 | 0.845 | 1.56 | 0.795 | 2.07 | 0.973 | |
| R14 | I can take care of myself in a new place | 3.33 | 0.708 | 3.38 | 0.716 | 3.00 | 0.562 | |
| Fit Index | Models | |||||
|---|---|---|---|---|---|---|
| Resilience (AARS) | Post-Migration Life Adversity (PMLA) | |||||
| Model A: Uni-Dimensional | Model A: Uni-Dimensional | Model B vs. A | Model A: Uni-Dimensional | Model B: Re-Specified Uni-dimensional | Model B vs. A | |
| X2 | 48.52 | 96.25 | 96.25 | 87.79 | ||
| df | 10 | 40 | 40 | 32 | ||
| p | <0.001 | <0.001 | <0.001 | 0.249 | ||
| CFI | 0.935 | 0.977 | 0.977 | 0.852 | ||
| RMSEA (90% CI) | 0.098 (0.061–0.13) | 0.089 (0.041–0.11) | 0.089 (0.041–0.11) | 0.069 (0.27–0.072) | ||
| SRMR | 0.021 | 0.022 | 0.022 | 0.022 | ||
| ∆S-Bχ2 | 25.72 | 1.73 | ||||
| ∆df | 1 | 1 | ||||
| p | <0.001 | <0.001 | ||||
| Fit Index | Full Structural Equation Model |
|---|---|
| X2 | 362.52 |
| df | 175 |
| p | <0.001 |
| CFI | 0.921 |
| RMSEA (90% CI) | 0.053 (90% CI = 0.045–0.051) |
| SRMR | 0.052 |
| ∆S-Bχ2 | 2.541 |
| ∆df | 3 |
| P | 0.451 |
| Unstandardized Estimate | BC 95% CI | ||
|---|---|---|---|
| Direct effect | Post-migration life adversity → Mental health problems | 1.687 | 0.480–1.031 |
| Indirect effect | Post-migration life adversity → Resilience→ Mental Health problems | 0.871 | 0.044–0.183 |
| Total effect | Direct effect + Indirect effect | 2.56 | 0.675–1.133 |
Publisher’s Note: MDPI stays neutral with regard to jurisdictional claims in published maps and institutional affiliations. |
© 2022 by the authors. Licensee MDPI, Basel, Switzerland. This article is an open access article distributed under the terms and conditions of the Creative Commons Attribution (CC BY) license (https://creativecommons.org/licenses/by/4.0/).
Share and Cite
Feyissa, I.F.; Noh, Y.; Yoon, M.S. Post-Migration Life Adversity and Mental Health of Refugees and Asylum Seekers: The Mediating Role of Resilience between Perceived Discrimination, Socio-Economic Strains, Structural Strains, and Mental Health. Behav. Sci. 2022, 12, 208. https://doi.org/10.3390/bs12070208
Feyissa IF, Noh Y, Yoon MS. Post-Migration Life Adversity and Mental Health of Refugees and Asylum Seekers: The Mediating Role of Resilience between Perceived Discrimination, Socio-Economic Strains, Structural Strains, and Mental Health. Behavioral Sciences. 2022; 12(7):208. https://doi.org/10.3390/bs12070208
Chicago/Turabian StyleFeyissa, Israel Fisseha, Yeop Noh, and Myeong Sook Yoon. 2022. "Post-Migration Life Adversity and Mental Health of Refugees and Asylum Seekers: The Mediating Role of Resilience between Perceived Discrimination, Socio-Economic Strains, Structural Strains, and Mental Health" Behavioral Sciences 12, no. 7: 208. https://doi.org/10.3390/bs12070208
APA StyleFeyissa, I. F., Noh, Y., & Yoon, M. S. (2022). Post-Migration Life Adversity and Mental Health of Refugees and Asylum Seekers: The Mediating Role of Resilience between Perceived Discrimination, Socio-Economic Strains, Structural Strains, and Mental Health. Behavioral Sciences, 12(7), 208. https://doi.org/10.3390/bs12070208

