Leptin Drives Breast Cancer Aggressiveness Acting Through the Activation of the NCOA1/STAT3 Pathway
Abstract
1. Introduction
2. Materials and Methods
2.1. Bioinformatics Analyses
2.2. Cell Culture, Treatments, Adenoviral Transduction
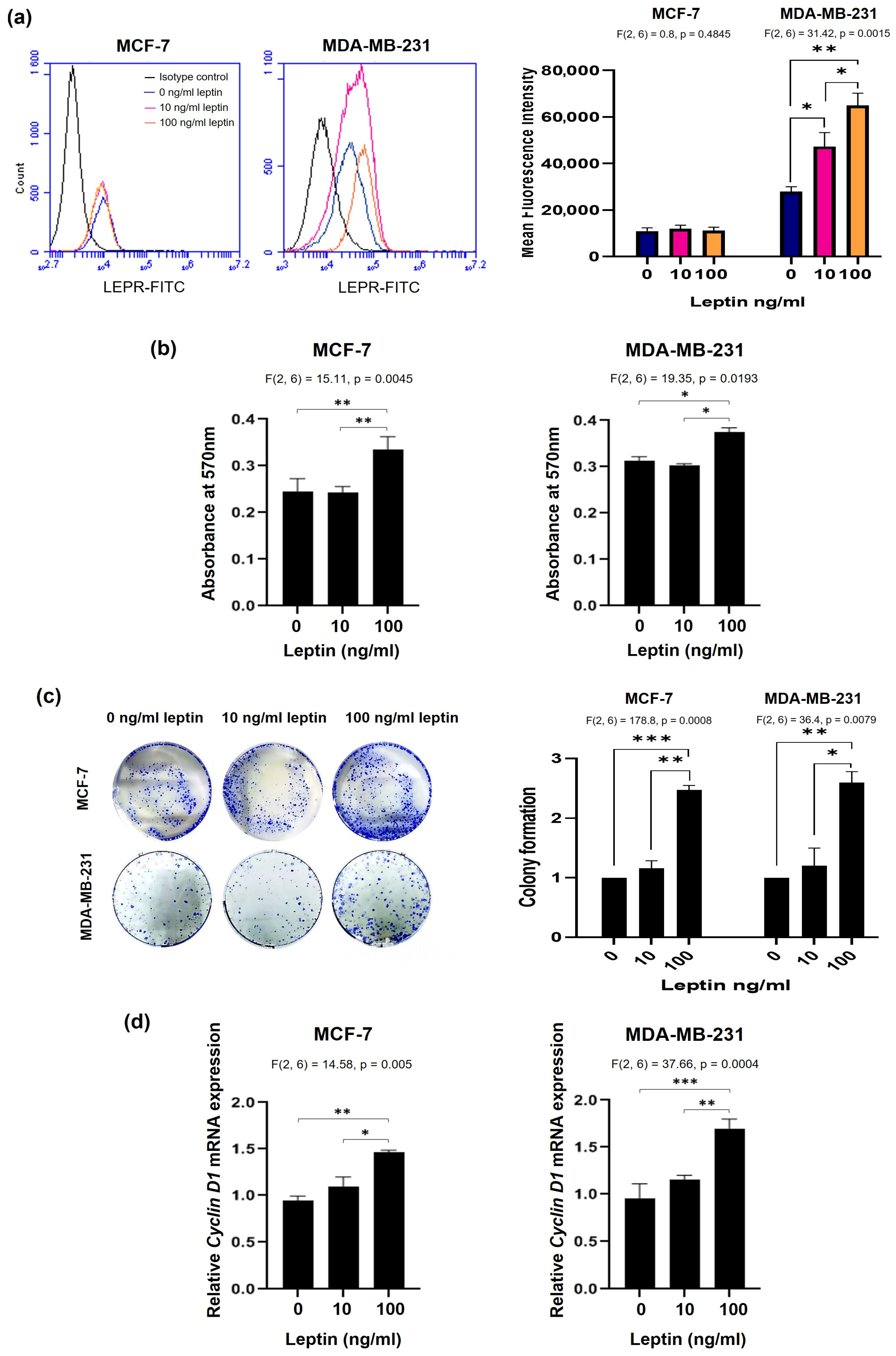
2.3. Flow Cytometry
2.4. Cell Proliferation Assays
2.5. Colony Formation Assay
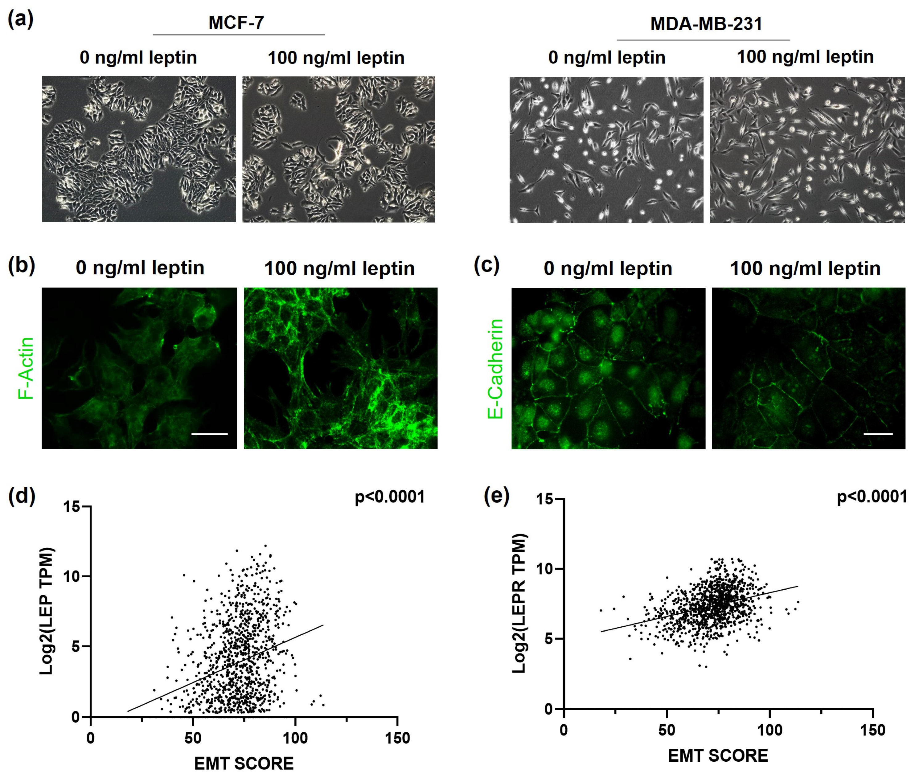
2.6. Wound-Healing Assay
2.7. Tumor Spheroid Dissemination Assay
2.8. Immunofluorescence and Confocal Imaging
2.9. Western Blot
2.10. RNA Analysis
2.11. Statistical Analysis
3. Results
3.1. LEPR Expression Correlates with Adverse Prognosis in Breast Cancer
3.2. Elevated Leptin Levels Promote Breast Cancer Cells Proliferation

3.3. High Leptin Levels Stimulate BC Cell Migration and EMT
3.4. Elevated Leptin Stimulates STAT3 Signaling in Breast Cancer Cells



3.5. Leptin Regulates NCOA1 Expression, Enhancing STAT3 Transcriptional Activity



4. Discussion
5. Conclusions
Supplementary Materials
Author Contributions
Funding
Institutional Review Board Statement
Informed Consent Statement
Data Availability Statement
Conflicts of Interest
References
- Bray, F.; Laversanne, M.; Sung, H.; Ferlay, J.; Siegel, R.L.; Soerjomataram, I.; Jemal, A. Global Cancer Statistics 2022: GLOBOCAN Estimates of Incidence and Mortality Worldwide for 36 Cancers in 185 Countries. CA A Cancer J. Clin. 2024, 74, 229–263. [Google Scholar] [CrossRef]
- Bray, G.A. The Underlying Basis for Obesity: Relationship to Cancer. J. Nutr. 2002, 132, 3451S–3455S. [Google Scholar] [CrossRef] [PubMed]
- Fakhri, N.; Chad, M.A.; Lahkim, M.; Houari, A.; Dehbi, H.; Belmouden, A.; El Kadmiri, N. Risk Factors for Breast Cancer in Women: An Update Review. Med. Oncol. 2022, 39, 197. [Google Scholar] [CrossRef] [PubMed]
- Hildebrand, S.; Pfeifer, A. The Obesity Pandemic and Its Impact on Non-Communicable Disease Burden. Pflug. Arch.—Eur. J. Physiol. 2025, 477, 657–668. [Google Scholar] [CrossRef]
- Protani, M.; Coory, M.; Martin, J.H. Effect of Obesity on Survival of Women with Breast Cancer: Systematic Review and Meta-Analysis. Breast Cancer Res. Treat. 2010, 123, 627–635. [Google Scholar] [CrossRef]
- Renehan, A.G.; Tyson, M.; Egger, M.; Heller, R.F.; Zwahlen, M. Body-Mass Index and Incidence of Cancer: A Systematic Review and Meta-Analysis of Prospective Observational Studies. Lancet 2008, 371, 569–578. [Google Scholar] [CrossRef]
- van Kruijsdijk, R.C.M.; van der Wall, E.; Visseren, F.L.J. Obesity and Cancer: The Role of Dysfunctional Adipose Tissue. Cancer Epidemiol. Biomark. Prev. 2009, 18, 2569–2578. [Google Scholar] [CrossRef]
- Hu, J.-J.; Zhang, Q.-Y.; Yang, Z.-C. The Correlation between Obesity and the Occurrence and Development of Breast Cancer. Eur. J. Med. Res. 2025, 30, 419. [Google Scholar] [CrossRef]
- Andò, S.; Gelsomino, L.; Panza, S.; Giordano, C.; Bonofiglio, D.; Barone, I.; Catalano, S. Obesity, Leptin and Breast Cancer: Epidemiological Evidence and Proposed Mechanisms. Cancers 2019, 11, 62. [Google Scholar] [CrossRef]
- Bjørbæk, C.; Uotani, S.; da Silva, B.; Flier, J.S. Divergent Signaling Capacities of the Long and Short Isoforms of the Leptin Receptor. J. Biol. Chem. 1997, 272, 32686–32695. [Google Scholar] [CrossRef] [PubMed]
- Ayed, K.; Nabi, L.; Akrout, R.; Mrizak, H.; Gorrab, A.; Bacha, D.; Boussen, H.; Gati, A. Obesity and Cancer: Focus on Leptin. Mol. Biol. Rep. 2023, 50, 6177–6189. [Google Scholar] [CrossRef]
- Ghasemi, A.; Saeidi, J.; Azimi-Nejad, M.; Hashemy, S.I. Leptin-Induced Signaling Pathways in Cancer Cell Migration and Invasion. Cell Oncol. 2019, 42, 243–260. [Google Scholar] [CrossRef]
- Creighton, C.J.; Gibbons, D.L.; Kurie, J.M. The Role of Epithelial–Mesenchymal Transition Programming in Invasion and Metastasis: A Clinical Perspective. Cancer Manag. Res. 2013, 5, 187–195. [Google Scholar] [CrossRef]
- Alvarez, J.V.; Febbo, P.G.; Ramaswamy, S.; Loda, M.; Richardson, A.; Frank, D.A. Identification of a Genetic Signature of Activated Signal Transducer and Activator of Transcription 3 in Human Tumors. Cancer Res. 2005, 65, 5054–5062. [Google Scholar] [CrossRef]
- Sonnenblick, A.; Brohée, S.; Fumagalli, D.; Vincent, D.; Venet, D.; Ignatiadis, M.; Salgado, R.; Van den Eynden, G.; Rothé, F.; Desmedt, C.; et al. Constitutive Phosphorylated STAT3-Associated Gene Signature Is Predictive for Trastuzumab Resistance in Primary HER2-Positive Breast Cancer. BMC Med. 2015, 13, 177. [Google Scholar] [CrossRef] [PubMed]
- Martínez-Jiménez, C.P.; Castell, J.V.; Gómez-Lechón, M.J.; Jover, R. Transcriptional Activation of CYP2C9, CYP1A1, and CYP1A2 by Hepatocyte Nuclear Factor 4α Requires Coactivators Peroxisomal Proliferator Activated Receptor-γ Coactivator 1α and Steroid Receptor Coactivator 1. Mol. Pharmacol. 2006, 70, 1681–1692. [Google Scholar] [CrossRef] [PubMed]
- Grossmann, M.E.; Ray, A.; Nkhata, K.J.; Malakhov, D.A.; Rogozina, O.P.; Dogan, S.; Cleary, M.P. Obesity and Breast Cancer: Status of Leptin and Adiponectin in Pathological Processes. Cancer Metastasis Rev. 2010, 29, 641–653. [Google Scholar] [CrossRef] [PubMed]
- Bouguerra, H.; Guissouma, H.; Labidi, S.; Stambouli, N.; Marrakchi, R.; Chouaib, S.; Elgaaied, A.B.A.; Boussen, H.; Gati, A. Breast Cancer in Tunisia: Association of Body Mass Index with Histopathological Aspects of Tumors. Asian Pac. J. Cancer Prev. 2014, 15, 6805–6810. [Google Scholar] [CrossRef][Green Version]
- Picon-Ruiz, M.; Morata-Tarifa, C.; Valle-Goffin, J.J.; Friedman, E.R.; Slingerland, J.M. Obesity and Adverse Breast Cancer Risk and Outcome: Mechanistic Insights and Strategies for Intervention. CA Cancer J. Clin. 2017, 67, 378–397. [Google Scholar] [CrossRef]
- Kolb, R.; Zhang, W. Obesity and Breast Cancer: A Case of Inflamed Adipose Tissue. Cancers 2020, 12, 1686. [Google Scholar] [CrossRef]
- Chew, S.M.; Liu, B.; Shen, S.; Iyengar, N.M. The Role of Obesity and Inflammation in Breast Cancer Recurrence. Curr. Breast Cancer Rep. 2024, 16, 237–250. [Google Scholar] [CrossRef]
- Engin, A. The Mechanism of Leptin Resistance in Obesity and Therapeutic Perspective. In Obesity and Lipotoxicity; Engin, A.B., Engin, A., Eds.; Springer International Publishing: Cham, Switzerland, 2024; pp. 463–487. ISBN 978-3-031-63657-8. [Google Scholar]
- Huang, K.-S.; Wang, Y.-T.; Byadgi, O.; Huang, T.-Y.; Tai, M.-H.; Shaw, J.-F.; Yang, C.-H. Screening of Specific and Common Pathways in Breast Cancer Cell Lines MCF-7 and MDA-MB-231 Treated with Chlorophyllides Composites. Molecules 2022, 27, 3950. [Google Scholar] [CrossRef]
- Lee, A.V.; Oesterreich, S.; Davidson, N.E. MCF-7 Cells--Changing the Course of Breast Cancer Research and Care for 45 Years. J. Natl. Cancer Inst. 2015, 107, djv073. [Google Scholar] [CrossRef]
- Simu, S.; Marcovici, I.; Dobrescu, A.; Malita, D.; Dehelean, C.A.; Coricovac, D.; Olaru, F.; Draghici, G.A.; Navolan, D. Insights into the Behavior of Triple-Negative MDA-MB-231 Breast Carcinoma Cells Following the Treatment with 17β-Ethinylestradiol and Levonorgestrel. Molecules 2021, 26, 2776. [Google Scholar] [CrossRef]
- Ajabnoor, G.M.A. The Molecular and Genetic Interactions between Obesity and Breast Cancer Risk. Medicina 2023, 59, 1338. [Google Scholar] [CrossRef] [PubMed]
- Lin, T.-C.; Hsiao, M. Leptin and Cancer: Updated Functional Roles in Carcinogenesis, Therapeutic Niches, and Developments. Int. J. Mol. Sci. 2021, 22, 2870. [Google Scholar] [CrossRef]
- Ray, A.; Cleary, M.P. The Potential Role of Leptin in Tumor Invasion and Metastasis. Cytokine Growth Factor. Rev. 2017, 38, 80–97. [Google Scholar] [CrossRef] [PubMed]
- Neamah, A.S.; Wadan, A.-H.S.; Lafta, F.M.; Elakwa, D.E.-S. The Potential Role of Targeting the Leptin Receptor as a Treatment for Breast Cancer in the Context of Hyperleptinemia: A Literature Review. Naunyn-Schmiedeberg’s Arch. Pharmacol. 2025, 398, 3451–3466. [Google Scholar] [CrossRef]
- Huang, H.; Zhang, J.; Ling, F.; Huang, Y.; Yang, M.; Zhang, Y.; Wei, Y.; Zhang, Q.; Wang, H.; Song, L.; et al. Leptin Receptor (LEPR) Promotes Proliferation, Migration, and Invasion and Inhibits Apoptosis in Hepatocellular Carcinoma by Regulating ANXA7. Cancer Cell Int. 2021, 21, 4. [Google Scholar] [CrossRef] [PubMed]
- Bouguerra, H.; Amal, G.; Clavel, S.; Boussen, H.; Louet, J.-F.; Gati, A. Leptin Decreases BC Cell Susceptibility to NK Lysis via PGC1A Pathway. Endocr. Connect. 2020, 9, 578–586. [Google Scholar] [CrossRef]
- Wang, Y.; Du, L.; Jing, J.; Zhao, X.; Wang, X.; Hou, S. Leptin and Leptin Receptor Expression as Biomarkers for Breast Cancer: A Retrospective Study. BMC Cancer 2023, 23, 260. [Google Scholar] [CrossRef] [PubMed]
- Sultana, R.; Kataki, A.C.; Borthakur, B.B.; Basumatary, T.K.; Bose, S. Imbalance in Leptin-Adiponectin Levels and Leptin Receptor Expression as Chief Contributors to Triple Negative Breast Cancer Progression in Northeast India. Gene 2017, 621, 51–58. [Google Scholar] [CrossRef] [PubMed]
- Gorrab, A.; Pagano, A.; Ayed, K.; Chebil, M.; Derouiche, A.; Kovacic, H.; Gati, A. Leptin Promotes Prostate Cancer Proliferation and Migration by Stimulating STAT3 Pathway. Nutr. Cancer 2020, 73, 1217–1227. [Google Scholar] [CrossRef]
- Zhang, Y.; Liu, L.; Li, C.; Ai, H. Correlation Analysis between the Expressions of Leptin and Its Receptor (ObR) and Clinicopathology in Endometrial Cancer. Cancer Biomark. 2014, 14, 353–359. [Google Scholar] [CrossRef]
- Okumura, M.; Yamamoto, M.; Sakuma, H.; Kojima, T.; Maruyama, T.; Jamali, M.; Cooper, D.R.; Yasuda, K. Leptin and High Glucose Stimulate Cell Proliferation in MCF-7 Human Breast Cancer Cells: Reciprocal Involvement of PKC-α and PPAR Expression. Biochim. Biophys. Acta (BBA)-Mol. Cell Res. 2002, 1592, 107–116. [Google Scholar] [CrossRef]
- Yin, N.; Wang, D.; Zhang, H.; Yi, X.; Sun, X.; Shi, B.; Wu, H.; Wu, G.; Wang, X.; Shang, Y. Molecular Mechanisms Involved in the Growth Stimulation of Breast Cancer Cells by Leptin. Cancer Res. 2004, 64, 5870–5875. [Google Scholar] [CrossRef]
- Chen, C.; Chang, Y.-C.; Liu, C.-L.; Chang, K.-J.; Guo, I.-C. Leptin-Induced Growth of Human ZR-75-1 Breast Cancer Cells Is Associated with up-Regulation of Cyclin D1 and c-Myc and down-Regulation of Tumor Suppressor P53 and p21WAF1/CIP1. Breast Cancer Res. Treat. 2006, 98, 121–132. [Google Scholar] [CrossRef]
- Haque, I.; Ghosh, A.; Acup, S.; Banerjee, S.; Dhar, K.; Ray, A.; Sarkar, S.; Kambhampati, S.; Banerjee, S.K. Leptin-Induced ER-α-Positive Breast Cancer Cell Viability and Migration Is Mediated by Suppressing CCN5-Signaling via Activating JAK/AKT/STAT-Pathway. BMC Cancer 2018, 18, 99. [Google Scholar] [CrossRef] [PubMed]
- Juárez-Cruz, J.C.; Zuñiga-Eulogio, M.D.; Olea-Flores, M.; Castañeda-Saucedo, E.; Mendoza-Catalán, M.Á.; Ortuño-Pineda, C.; Moreno-Godínez, M.E.; Villegas-Comonfort, S.; Padilla-Benavides, T.; Navarro-Tito, N. Leptin Induces Cell Migration and Invasion in a FAK-Src-Dependent Manner in Breast Cancer Cells. Endocr. Connect. 2019, 8, 1539–1552. [Google Scholar] [CrossRef]
- Holah, N.S.; Hemida, A.S. Cyclin D1 and PSA Act as Good Prognostic and Clinicopathological Indicators for Breast Cancer. J. Immunoass. Immunochem. 2020, 41, 28–44. [Google Scholar] [CrossRef]
- Fusco, R.; Galgani, M.; Procaccini, C.; Franco, R.; Pirozzi, G.; Fucci, L.; Laccetti, P.; Matarese, G. Cellular and Molecular Crosstalk between Leptin Receptor and Estrogen Receptor-α in Breast Cancer: Molecular Basis for a Novel Therapeutic Setting. Endocr.-Relat. Cancer 2010, 17, 373–382. [Google Scholar] [CrossRef]
- Dubois, V.; Jardé, T.; Delort, L.; Billard, H.; Bernard-Gallon, D.; Berger, E.; Geloen, A.; Vasson, M.-P.; Caldefie-Chezet, F. Leptin Induces a Proliferative Response in Breast Cancer Cells but Not in Normal Breast Cells. Nutr. Cancer 2014, 66, 645–655. [Google Scholar] [CrossRef]
- Perakakis, N.; Mantzoros, C.S. Evidence from Clinical Studies of Leptin: Current and Future Clinical Applications in Humans. Metabolism 2024, 161, 156053. [Google Scholar] [CrossRef]
- Qie, S.; Diehl, J.A. Cyclin D1, Cancer Progression, and Opportunities in Cancer Treatment. J. Mol. Med. 2016, 94, 1313–1326. [Google Scholar] [CrossRef]
- Montalto, F.I.; De Amicis, F. Cyclin D1 in Cancer: A Molecular Connection for Cell Cycle Control, Adhesion and Invasion in Tumor and Stroma. Cells 2020, 9, 2648. [Google Scholar] [CrossRef]
- Saxena, N.K.; Taliaferro-Smith, L.; Knight, B.B.; Merlin, D.; Anania, F.A.; O’Regan, R.M.; Sharma, D. Bidirectional Crosstalk between Leptin and Insulin-like Growth Factor-I Signaling Promotes Invasion and Migration of Breast Cancer Cells via Transactivation of Epidermal Growth Factor Receptor. Cancer Res. 2008, 68, 9712–9722. [Google Scholar] [CrossRef]
- He, J.-Y.; Wei, X.-H.; Li, S.-J.; Liu, Y.; Hu, H.-L.; Li, Z.-Z.; Kuang, X.-H.; Wang, L.; Shi, X.; Yuan, S.-T.; et al. Adipocyte-Derived IL-6 and Leptin Promote Breast Cancer Metastasis via Upregulation of Lysyl Hydroxylase-2 Expression. Cell Commun. Signal. 2018, 16, 100. [Google Scholar] [CrossRef] [PubMed]
- Loh, C.-Y.; Chai, J.Y.; Tang, T.F.; Wong, W.F.; Sethi, G.; Shanmugam, M.K.; Chong, P.P.; Looi, C.Y. The E-Cadherin and N-Cadherin Switch in Epithelial-to-Mesenchymal Transition: Signaling, Therapeutic Implications, and Challenges. Cells 2019, 8, 1118. [Google Scholar] [CrossRef]
- Leggett, S.E.; Hruska, A.M.; Guo, M.; Wong, I.Y. The Epithelial-Mesenchymal Transition and the Cytoskeleton in Bioengineered Systems. Cell Commun. Signal. 2021, 19, 32. [Google Scholar] [CrossRef]
- Na, T.-Y.; Schecterson, L.; Mendonsa, A.M.; Gumbiner, B.M. The Functional Activity of E-Cadherin Controls Tumor Cell Metastasis at Multiple Steps. Proc. Natl. Acad. Sci. USA 2020, 117, 5931–5937. [Google Scholar] [CrossRef] [PubMed]
- Yan, D.; Avtanski, D.; Saxena, N.K.; Sharma, D. Leptin-Induced Epithelial-Mesenchymal Transition in Breast Cancer Cells Requires β-Catenin Activation via Akt/GSK3- and MTA1/Wnt1 Protein-Dependent Pathways. J. Biol. Chem. 2012, 287, 8598–8612. [Google Scholar] [CrossRef]
- Olea-Flores, M.; Juárez-Cruz, J.C.; Mendoza-Catalán, M.A.; Padilla-Benavides, T.; Navarro-Tito, N. Signaling Pathways Induced by Leptin during Epithelial–Mesenchymal Transition in Breast Cancer. Int. J. Mol. Sci. 2018, 19, 3493. [Google Scholar] [CrossRef] [PubMed]
- Sweeney, G. Leptin Signalling. Cell Signal. 2002, 14, 655–663. [Google Scholar] [CrossRef] [PubMed]
- Frühbeck, G. Intracellular Signalling Pathways Activated by Leptin. Biochem. J. 2006, 393, 7–20. [Google Scholar] [CrossRef]
- Johnston, P.A.; Grandis, J.R. STAT3 SIGNALING: Anticancer Strategies and Challenges. Mol. Interv. 2011, 11, 18–26. [Google Scholar] [CrossRef]
- Fathi, N.; Rashidi, G.; Khodadadi, A.; Shahi, S.; Sharifi, S. STAT3 and Apoptosis Challenges in Cancer. Int. J. Biol. Macromol. 2018, 117, 993–1001. [Google Scholar] [CrossRef]
- Hu, Y.; Dong, Z.; Liu, K. Unraveling the Complexity of STAT3 in Cancer: Molecular Understanding and Drug Discovery. J. Exp. Clin. Cancer Res. 2024, 43, 23. [Google Scholar] [CrossRef]
- Ahn, J.-H.; Choi, Y.S.; Choi, J.-H. Leptin Promotes Human Endometriotic Cell Migration and Invasion by Up-Regulating MMP-2 through the JAK2/STAT3 Signaling Pathway. Mol. Hum. Reprod. 2015, 21, 792–802. [Google Scholar] [CrossRef]
- Fan, Y.; Gan, Y.; Shen, Y.; Cai, X.; Song, Y.; Zhao, F.; Yao, M.; Gu, J.; Tu, H. Leptin Signaling Enhances Cell Invasion and Promotes the Metastasis of Human Pancreatic Cancer via Increasing MMP-13 Production. Oncotarget 2015, 6, 16120–16134. [Google Scholar] [CrossRef] [PubMed]
- Zhang, G.; Hou, S.; Li, S.; Wang, Y.; Cui, W. Role of STAT3 in Cancer Cell Epithelial-Mesenchymal Transition (Review). Int. J. Oncol. 2024, 64, 48. [Google Scholar] [CrossRef]
- Wei, L.; Li, K.; Pang, X.; Guo, B.; Su, M.; Huang, Y.; Wang, N.; Ji, F.; Zhong, C.; Yang, J.; et al. Leptin Promotes Epithelial-Mesenchymal Transition of Breast Cancer via the Upregulation of Pyruvate Kinase M2. J. Exp. Clin. Cancer Res. 2016, 35, 166. [Google Scholar] [CrossRef] [PubMed]
- Xu, M.; Cao, F.-L.; Li, N.; Gao, X.; Su, X.; Jiang, X. Leptin Induces Epithelial-to-Mesenchymal Transition via Activation of the ERK Signaling Pathway in Lung Cancer Cells. Oncol. Lett. 2018, 16, 4782. [Google Scholar] [CrossRef] [PubMed]
- Zhou, Y.; Sun, Y.; Hou, W.; Ma, L.; Tao, Y.; Li, D.; Xu, C.; Bao, J.; Fan, W. The JAK2/STAT3 Pathway Inhibitor, AG490, Suppresses the Abnormal Behavior of Keloid Fibroblasts in Vitro. Int. J. Mol. Med. 2020, 46, 191–200. [Google Scholar] [CrossRef]
- Ma, J.; Qin, L.; Li, X. Role of STAT3 Signaling Pathway in Breast Cancer. Cell Commun. Signal. 2020, 18, 33. [Google Scholar] [CrossRef] [PubMed]
- Litterst, C.M.; Pfitzner, E. Transcriptional Activation by STAT6 Requires the Direct Interaction with NCoA-1. J. Biol. Chem. 2001, 276, 45713–45721. [Google Scholar] [CrossRef]
- Giraud, S.; Bienvenu, F.; Avril, S.; Gascan, H.; Heery, D.M.; Coqueret, O. Functional Interaction of STAT3 Transcription Factor with the Coactivator NcoA/SRC1a. J. Biol. Chem. 2002, 277, 8004–8011. [Google Scholar] [CrossRef]
- Litterst, C.M.; Kliem, S.; Marilley, D.; Pfitzner, E. NCoA-1/SRC-1 Is an Essential Coactivator of STAT5 That Binds to the FDL Motif in the α-Helical Region of the STAT5 Transactivation Domain. J. Biol. Chem. 2003, 278, 45340–45351. [Google Scholar] [CrossRef]
- Hernández-Hernández, O.T.; González-García, T.K.; Camacho-Arroyo, I. Progesterone Receptor and SRC-1 Participate in the Regulation of VEGF, EGFR and Cyclin D1 Expression in Human Astrocytoma Cell Lines. J. Steroid Biochem. Mol. Biol. 2012, 132, 127–134. [Google Scholar] [CrossRef]
- Chen, Q.; Guo, P.; Hong, Y.; Mo, P.; Yu, C. The Multifaceted Therapeutic Value of Targeting Steroid Receptor Coactivator-1 in Tumorigenesis. Cell Biosci. 2024, 14, 41. [Google Scholar] [CrossRef]
- Yang, Y.; van der Klaauw, A.A.; Zhu, L.; Cacciottolo, T.M.; He, Y.; Stadler, L.K.J.; Wang, C.; Xu, P.; Saito, K.; Hinton, A.; et al. Steroid Receptor Coactivator-1 Modulates the Function of Pomc Neurons and Energy Homeostasis. Nat. Commun. 2019, 10, 1718. [Google Scholar] [CrossRef]
- Lo, R.K.H.; Cheung, H.; Wong, Y.H. Constitutively Active Gα16 Stimulates STAT3 via a C-Src/JAK- and ERK-Dependent Mechanism. J. Biol. Chem. 2003, 278, 52154–52165. [Google Scholar] [CrossRef]

Disclaimer/Publisher’s Note: The statements, opinions and data contained in all publications are solely those of the individual author(s) and contributor(s) and not of MDPI and/or the editor(s). MDPI and/or the editor(s) disclaim responsibility for any injury to people or property resulting from any ideas, methods, instructions or products referred to in the content. |
© 2026 by the authors. Licensee MDPI, Basel, Switzerland. This article is an open access article distributed under the terms and conditions of the Creative Commons Attribution (CC BY) license (https://creativecommons.org/licenses/by/4.0/).
Share and Cite
Ayed, K.; Gorrab, A.; Bouguerra, H.; Akrout, R.; Zekri, S.; Almawi, W.Y.; Boughriba, R.; Choukri, K.; Bacha, D.; Pagano, A.; et al. Leptin Drives Breast Cancer Aggressiveness Acting Through the Activation of the NCOA1/STAT3 Pathway. Med. Sci. 2026, 14, 32. https://doi.org/10.3390/medsci14010032
Ayed K, Gorrab A, Bouguerra H, Akrout R, Zekri S, Almawi WY, Boughriba R, Choukri K, Bacha D, Pagano A, et al. Leptin Drives Breast Cancer Aggressiveness Acting Through the Activation of the NCOA1/STAT3 Pathway. Medical Sciences. 2026; 14(1):32. https://doi.org/10.3390/medsci14010032
Chicago/Turabian StyleAyed, Khouloud, Amal Gorrab, Hichem Bouguerra, Rym Akrout, Sami Zekri, Wassim Y. Almawi, Rahma Boughriba, Khalil Choukri, Dhouha Bacha, Alessandra Pagano, and et al. 2026. "Leptin Drives Breast Cancer Aggressiveness Acting Through the Activation of the NCOA1/STAT3 Pathway" Medical Sciences 14, no. 1: 32. https://doi.org/10.3390/medsci14010032
APA StyleAyed, K., Gorrab, A., Bouguerra, H., Akrout, R., Zekri, S., Almawi, W. Y., Boughriba, R., Choukri, K., Bacha, D., Pagano, A., Louet, J.-F., Kovacic, H., Tannour-Louet, M., & Gati, A. (2026). Leptin Drives Breast Cancer Aggressiveness Acting Through the Activation of the NCOA1/STAT3 Pathway. Medical Sciences, 14(1), 32. https://doi.org/10.3390/medsci14010032

