Elevated NIS Expression Correlates with Chemoresistance in Triple-Negative Breast Cancer: Potential Link to FOXA1 Activity
Abstract
1. Introduction
2. Material and Methods
2.1. Patients
2.2. Clinical Data
2.3. Real-Time Polymerase Chain Reaction BRCA1/2 and CHEK2 Mutation Analysis
2.4. Morphological Block
2.5. Assessment of Residual Cancer Burden (RCB)
2.6. Statistical Analysis
2.7. TCGA and METABRIC Data Analysis of NIS and FOXA1 Expression
3. Results
3.1. Patients
3.2. Clinical Data
3.3. Real-Time Polymerase Chain Reaction BRCA1/2 and CHEK2 Mutation Analysis
3.4. Morphologic Examination
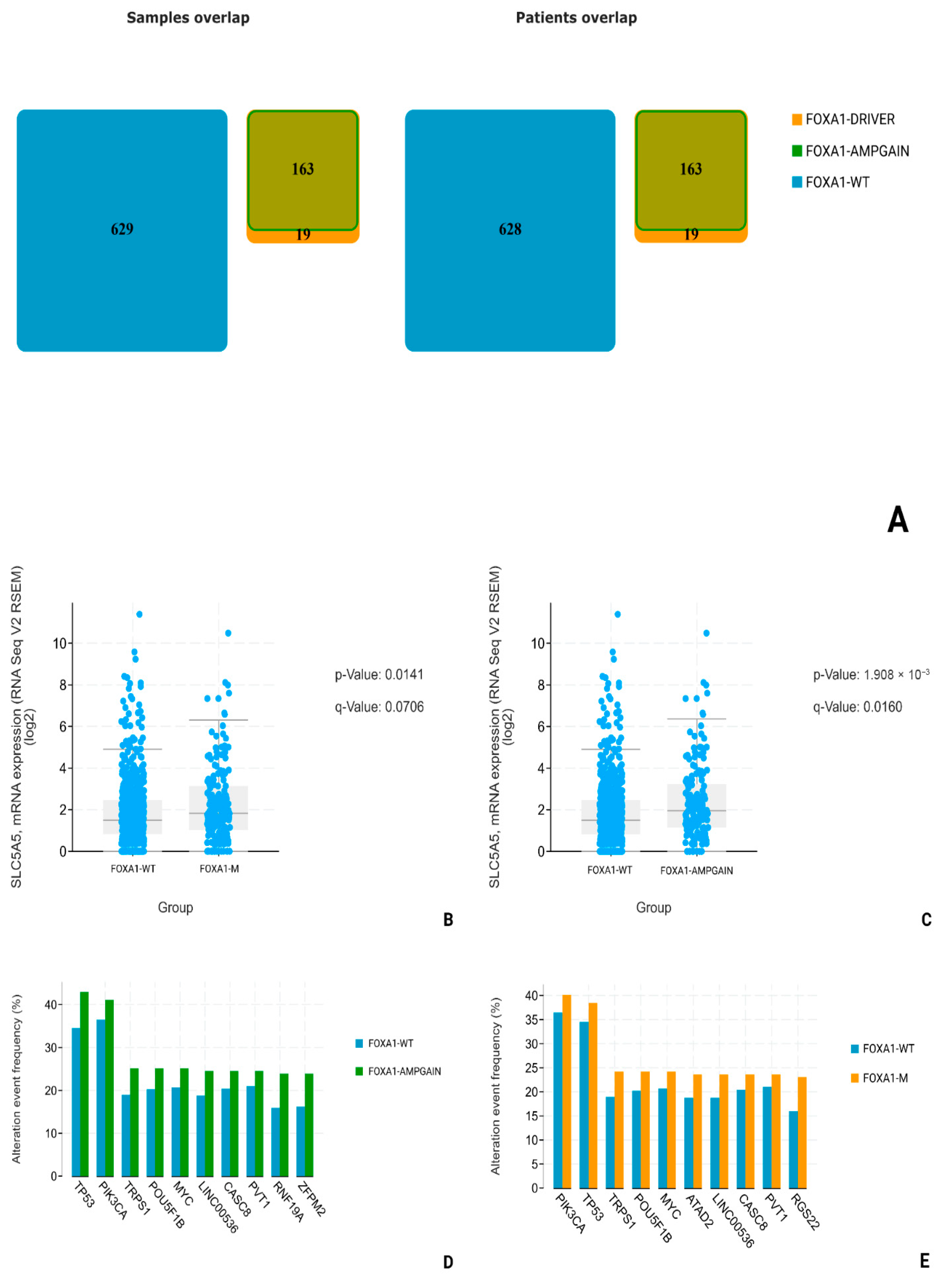
3.5. TCGA Data Analysis of NIS and FOXA1 Expression
4. Discussion
5. Conclusions
Author Contributions
Funding
Institutional Review Board Statement
Informed Consent Statement
Data Availability Statement
Conflicts of Interest
References
- Darabi, N.; Keshavarz, M.; Nabipour, I.; Assadi, M. The sodium iodide symporter (NIS) as theranostic gene: Potential role in pre-clinical therapy of extra-thyroidal malignancies. Clin. Transl. Imaging 2023, 11, 113–125. [Google Scholar] [CrossRef]
- Ravera, S.; Reyna-Neyra, A.; Ferrandino, G.; Amzel, L.M.; Carrasco, N. The Sodium/Iodide Symporter (NIS): Molecular Physiology and Preclinical and Clinical Applications. Annu. Rev. Physiol. 2017, 79, 261–289. [Google Scholar] [CrossRef]
- Riedel, C.; Dohán, O.; De La Vieja, A.; Ginter, C.S.; Carrasco, N. Journey of the iodide transporter NIS: From its molecular identification to its clinical role in cancer. Trends Biochem. Sci. 2001, 26, 490–496. [Google Scholar] [CrossRef]
- Boelaert, K.; Franklyn, J. Sodium iodide symporter: A novel strategy to target breast, prostate, and other cancers? Lancet 2003, 361, 796–797. [Google Scholar] [CrossRef] [PubMed]
- Kitzberger, C.; Spellerberg, R.; Morath, V.; Schwenk, N.; Schmohl, K.A.; Schug, C.; Urnauer, S.; Tutter, M.; Eiber, M.; Schilling, F.; et al. The sodium iodide symporter (NIS) as theranostic gene: Its emerging role in new imaging modalities and non-viral gene therapy. EJNMMI Res. 2022, 12, 25. [Google Scholar] [CrossRef]
- Dingli, D.; Peng, K.-W.; Harvey, M.E.; Greipp, P.R.; O’Connor, M.K.; Cattaneo, R.; Morris, J.C.; Russell, S.J. Image-guided radiovirotherapy for multiple myeloma using a recombinant measles virus expressing the thyroidal sodium iodide symporter. Blood 2004, 103, 1641–1646. [Google Scholar] [CrossRef] [PubMed]
- Galanis, E.; Atherton, P.J.; Maurer, M.J.; Knutson, K.L.; Dowdy, S.C.; Cliby, W.A.; Haluska, P.; Long, H.J.; Oberg, A.; Aderca, I.; et al. Oncolytic Measles Virus Expressing the Sodium Iodide Symporter to Treat Drug-Resistant Ovarian Cancer. Cancer Res. 2015, 75, 22–30. [Google Scholar] [CrossRef]
- Yu, B.; Kline, C.; Hoare, O.; Jung, J.; Knowles, T.; Ranavaya, A.; Minturn, J.; Banerjee, A.; Leary, S.; Crotty, E.; et al. Measles Oncolytic Virus as an Immunotherapy for Recurrent/Refractory Pediatric Medulloblastoma and Atypical Teratoid/Rhabdoid Tumor: Results from PNOC005. Clin. Cancer Res. 2025, 31, 3463–3475. [Google Scholar] [CrossRef]
- Smith, V.E.; Read, M.L.; Turnell, A.S.; Watkins, R.J.; Watkinson, J.C.; Lewy, G.D.; Fong, J.C.W.; James, S.R.; Eggo, M.C.; Boelaert, K.; et al. A novel mechanism of sodium iodide symporter repression in differentiated thyroid cancer. J. Cell Sci. 2009, 122, 3393–3402. [Google Scholar] [CrossRef]
- Rathod, M.; Chatterjee, S.; Dutta, S.; Kalraiya, R.; Bhattacharyya, D.; De, A. Mannose glycosylation is an integral step for NIS localization and function in human breast cancer cells. J. Cell Sci. 2019, 132, jcs232058. [Google Scholar] [CrossRef]
- Beyer, S.J.; Jimenez, R.E.; Shapiro, C.L.; Cho, J.Y.; Jhiang, S.M. Do cell surface trafficking impairments account for variable cell surface sodium iodide symporter levels in breast cancer? Breast Cancer Res. Treat. 2009, 115, 205–212. [Google Scholar] [CrossRef]
- Tazebay, U.H.; Wapnir, I.L.; Levy, O.; Dohan, O.; Zuckier, L.S.; Hua Zhao, Q.; Fu Deng, H.; Amenta, P.S.; Fineberg, S.; Pestell, R.G.; et al. The mammary gland iodide transporter is expressed during lactation and in breast cancer. Nat. Med. 2000, 6, 871–878. [Google Scholar] [CrossRef]
- Peyrottes, I.; Navarro, V.; Ondo-Mendez, A.; Marcellin, D.; Bellanger, L.; Marsault, R.; Lindenthal, S.; Ettore, F.; Darcourt, J.; Pourcher, T. Immunoanalysis indicates that the sodium iodide symporter is not overexpressed in intracellular compartments in thyroid and breast cancers. Eur. J. Endocrinol. 2009, 160, 215–225. [Google Scholar] [CrossRef] [PubMed]
- Huc-Brandt, S.; Marcellin, D.; Graslin, F.; Averseng, O.; Bellanger, L.; Hivin, P.; Quemeneur, E.; Basquin, C.; Navarro, V.; Pourcher, T.; et al. Characterisation of the purified human sodium/iodide symporter reveals that the protein is mainly present in a dimeric form and permits the detailed study of a native C-terminal fragment. Biochim. Biophys. Acta (BBA)-Biomembr. 2011, 1808, 65–77. [Google Scholar] [CrossRef] [PubMed]
- Moon, D.H.; Lee, S.J.; Park, K.Y.; Park, K.K.; Ahn, S.H.; Pai, M.S.; Chang, H.; Lee, H.K.; Ahn, I.M. Correlation between 99mTc-pertechnetate uptakes and expressions of human sodium iodide symporter gene in breast tumor tissues. Nucl. Med. Biol. 2001, 28, 829–834. [Google Scholar] [CrossRef]
- Lacoste, C.; Hervé, J.; Bou Nader, M.; Dos Santos, A.; Moniaux, N.; Valogne, Y.; Montjean, R.; Dorseuil, O.; Samuel, D.; Cassio, D.; et al. Iodide Transporter NIS Regulates Cancer Cell Motility and Invasiveness by Interacting with the Rho Guanine Nucleotide Exchange Factor LARG. Cancer Res. 2012, 72, 5505–5515. [Google Scholar] [CrossRef]
- Darrouzet, E.; Lindenthal, S.; Marcellin, D.; Pellequer, J.-L.; Pourcher, T. The sodium/iodide symporter: State of the art of its molecular characterization. Biochim. Biophys. Acta (BBA)-Biomembr. 2014, 1838, 244–253. [Google Scholar] [CrossRef]
- Kelkar, M.G.; Thakur, B.; Derle, A.; Chatterjee, S.; Ray, P.; De, A. Tumor suppressor protein p53 exerts negative transcriptional regulation on human sodium iodide symporter gene expression in breast cancer. Breast Cancer Res. Treat. 2017, 164, 603–615. [Google Scholar] [CrossRef]
- Rathod, M.; Kelkar, M.; Valvi, S.; Salve, G.; De, A. FOXA1 Regulation Turns Benzamide HDACi Treatment Effect-Specific in BC, Promoting NIS Gene-Mediated Targeted Radioiodine Therapy. Mol. Ther.-Oncolytics 2020, 19, 93–104. [Google Scholar] [CrossRef]
- Kumar, U.; Ardasheva, A.; Mahmud, Z.; Coombes, R.C.; Yagüe, E. FOXA1 is a determinant of drug resistance in breast cancer cells. Breast Cancer Res. Treat. 2021, 186, 317–326. [Google Scholar] [CrossRef]
- Guiu, S.; Mollevi, C.; Charon-Barra, C.; Boissière, F.; Crapez, E.; Chartron, E.; Lamy, P.-J.; Gutowski, M.; Bourgier, C.; Romieu, G.; et al. Prognostic value of androgen receptor and FOXA1 co-expression in non-metastatic triple negative breast cancer and correlation with other biomarkers. Br. J. Cancer 2018, 119, 76–79. [Google Scholar] [CrossRef]
- Dowsett, M.; Nielsen, T.O.; A’Hern, R.; Bartlett, J.; Coombes, R.C.; Cuzick, J.; Ellis, M.; Henry, N.L.; Hugh, J.C.; Lively, T.; et al. Assessment of Ki67 in breast cancer: Recommendations from the International Ki67 in Breast Cancer working group. J. Natl. Cancer Inst. 2011, 103, 1656–1664. [Google Scholar] [CrossRef]
- Castro, M.R.; Bergert, E.R.; Beito, T.G.; McIver, B.; Goellner, J.R.; Morris, J.C. Development of monoclonal antibodies against the human sodium iodide symporter: Immunohistochemical characterization of this protein in thyroid cells. J. Clin. Endocrinol. Metab. 1999, 84, 2957–2962. [Google Scholar] [CrossRef]
- Sjödin, A.; Guo, D.; Hofer, P.A.; Henriksson, R.; Hedman, H. Mammaglobin in normal human sweat glands and human sweat gland tumors. J. Investig. Dermatol. 2003, 121, 428–429. [Google Scholar] [CrossRef]
- Chang, A.; Amin, A.; Gabrielson, E.; Illei, P.; Roden, R.B.; Sharma, R.; Epstein, J.I. Utility of GATA3 immunohistochemistry in differentiating urothelial carcinoma from prostate adenocarcinoma and squamous cell carcinomas of the uterine cervix, anus, and lung. Am. J. Surg. Pathol. 2012, 36, 1472–1476. [Google Scholar] [CrossRef] [PubMed]
- Gainor, D.L.; Chute, D.J.; Lorenz, R.R. Sodium Iodide Symporter Expression in Adenoid Cystic Carcinoma of the Head and Neck. JAMA Otolaryngol.–Head Neck Surg. 2015, 141, 739. [Google Scholar] [CrossRef] [PubMed]
- Symmans, W.F.; Peintinger, F.; Hatzis, C.; Rajan, R.; Kuerer, H.; Valero, V.; Assad, L.; Poniecka, A.; Hennessy, B.; Green, M.; et al. Measurement of residual breast cancer burden to predict survival after neoadjuvant chemotherapy. J. Clin. Oncol. 2007, 25, 4414–4422. [Google Scholar] [CrossRef] [PubMed]
- Akoglu, H. User’s guide to correlation coefficients. Turk. J. Emerg. Med. 2018, 18, 91–93. [Google Scholar] [CrossRef] [PubMed]
- Cerami, E.; Gao, J.; Dogrusoz, U.; Gross, B.E.; Sumer, S.O.; Aksoy, B.A.; Jacobsen, A.; Byrne, C.J.; Heuer, M.L.; Larsson, E.; et al. The cBio cancer genomics portal: An open platform for exploring multidimensional cancer genomics data. Cancer Discov. 2012, 2, 401–404, Erratum in Cancer Discov. 2012, 2, 960. [Google Scholar] [CrossRef]
- Gao, J.; Aksoy, B.A.; Dogrusoz, U.; Dresdner, G.; Gross, B.; Sumer, S.O.; Sun, Y.; Jacobsen, A.; Sinha, R.; Larsson, E.; et al. Integrative analysis of complex cancer genomics and clinical profiles using the cBioPortal. Sci. Signal. 2013, 6, pl1. [Google Scholar] [CrossRef]
- Gadisi, R.P.; Naicker, M.; Naidoo, S. The extra-thyroidal distribution of sodium iodide symporter. Front. Endocrinol. 2025, 16, 1567405. [Google Scholar] [CrossRef]
- Gorbokon, N.; Timm, P.; Dum, D.; Menz, A.; Büscheck, F.; Völkel, C.; Hinsch, A.; Lennartz, M.; Luebke, A.M.; Hube-Magg, C.; et al. Mammaglobin-A Expression Is Highly Specific for Tumors Derived from the Breast, the Female Genital Tract, and the Salivary Gland. Diagnostics 2023, 13, 1202. [Google Scholar] [CrossRef]
- Loibl, S.; André, F.; Bachelot, T.; Barrios, C.H.; Bergh, J.; Burstein, H.J.; Cardoso, M.J.; Carey, L.A.; Dawood, S.; Del Mastro, L.; et al. Early breast cancer: ESMO Clinical Practice Guideline for diagnosis, treatment and follow-up. Ann. Oncol. 2024, 35, 159–182. [Google Scholar] [CrossRef]
- Chekhun, V.F.; Andriiv, A.V.; Lukianova, N.Y. Significance of iodine symporter for prognosis of the disease course and efficacy of neoadjuvant chemotherapy in patients with breast cancer of luminal and basal subtypes. Exp. Oncol. 2017, 39, 65–68. [Google Scholar] [CrossRef] [PubMed]
- Mehta, R.J.; Jain, R.K.; Leung, S.; Choo, J.; Nielsen, T.; Huntsman, D.; Nakshatri, H.; Badve, S. FOXA1 is an independent prognostic marker for ER-positive breast cancer. Breast Cancer Res. Treat. 2012, 131, 881–890. [Google Scholar] [CrossRef] [PubMed]
- Metovic, J.; Borella, F.; D’Alonzo, M.; Biglia, N.; Mangherini, L.; Tampieri, C.; Bertero, L.; Cassoni, P.; Castellano, I. FOXA1 in Breast Cancer: A Luminal Marker with Promising Prognostic and Predictive Impact. Cancers 2022, 14, 4699. [Google Scholar] [CrossRef]
- Goldhirsch, A.; Wood, W.C.; Coates, A.S.; Gelber, R.D.; Thürlimann, B.; Senn, H.J.; Panel Members. Strategies for subtypes--dealing with the diversity of breast cancer: Highlights of the St. Gallen International Expert Consensus on the Primary Therapy of Early Breast Cancer 2011. Ann. Oncol. 2011, 22, 1736–1747. [Google Scholar] [CrossRef]
- Tutt, A.; Tovey, H.; Cheang, M.C.U.; Kernaghan, S.; Kilburn, L.; Gazinska, P.; Owen, J.; Abraham, J.; Barrett, S.; Barrett-Lee, P.; et al. Carboplatin in BRCA1/2-mutated and triple-negative breast cancer BRCAness subgroups: The TNT Trial. Nat. Med. 2018, 24, 628–637. [Google Scholar] [CrossRef]
- Nishimura, R.; Osako, T.; Okumura, Y.; Hayashi, M.; Toyozumi, Y.; Arima, N. Ki-67 as a prognostic marker according to breast cancer subtype and a predictor of recurrence time in primary breast cancer. Exp. Ther. Med. 2010, 1, 747–754. [Google Scholar] [CrossRef]
- Sahin, A.A.; Ro, J.; Ro, J.Y.; Blick, M.B.; el-Naggar, A.K.; Ordonez, N.G.; Fritsche, H.A.; Smith, T.L.; Hortobagyi, G.N.; Ayala, A.G. Ki-67 immunostaining in node-negative stage I/II breast carcinoma. Significant correlation with prognosis. Cancer 1991, 68, 549–557. [Google Scholar] [CrossRef] [PubMed]
- Keshgegian, A.A.; Cnaan, A. Proliferation markers in breast carcinoma. Mitotic figure count, S-phase fraction, proliferating cell nuclear antigen, Ki-67 and MIB-1. Am. J. Clin. Pathol. 1995, 104, 42–49. [Google Scholar] [CrossRef] [PubMed]
- Chidananda Murthy, G. Ki-67 Index and Its Correlation with Clinical and Pathological Variables in Breast Cancer. Indian J. Surg. Oncol. 2023, 14, 943–948. [Google Scholar] [CrossRef] [PubMed]
- Sandilya, U.; Mamatha, K. Expression of Ki-67 in Invasive Breast Carcinoma and Its Correlation with Different Clinicopathological Features. Cureus 2024, 16, e69820. [Google Scholar] [CrossRef]
- Lalkota, B.P.; Srinivasa, B.J.; Swamy, M.V.; Hazarika, D.; Jeet, B.M.; Jyothi, K.; Ghosh, M.; Sayeed, S.M.; Nasiruddin, M.; Naik, R. The role of p53 and ki67 in predicting clinical outcome in breast cancer patients. J. Cancer Res. Ther. 2023, 19, 208–213. [Google Scholar] [CrossRef] [PubMed]












| Inclusion Criteria | Exclusion Criteria | 
|---|---|
| 
 | 
 | 
| Criteria | Score | ||
|---|---|---|---|
| 1 | 2 | 3 | |
| Gland formation | <10% | 10–75% | >75% | 
| Nuclear atypia | Weak | Intermediate | Prominent | 
| Mitotic count * | ≤12 | 12–24 | >25 | 
| Total score | 3–5 | 6–7 | 8–9 | 
| Grade 1 | Grade 2 | Grade 3 | |
| Proportion Score | Positive Cells, % | Intensity/Score | 
|---|---|---|
| 0 | 0 | No staining/0 | 
| 1 | <1 | Weak/1 | 
| 2 | 1–10 | Intermediate/2 | 
| 3 | 11–33 | Strong/3 | 
| 4 | 34–66 | |
| 5 | ≥67 | 
| HER2/Status | Criteria | 
|---|---|
| Negative (Score 0) | Absence of staining, or membrane staining that was incomplete and weak in ≤10% of tumor cells. | 
| Negative (Score 1+) | Incomplete weal membrane staining in ≥10% of tumor cells. | 
| Equivocal (Score 2+) | Weak or moderate complete membrane staining in ≥10% of tumor cells, or complete intense membrane staining in ≤10% of tumor cells. | 
| Positive (Score 3+) | Complete intense membrane staining in >10% of tumor cells. | 
| Surrogate Molecular-Genetic Subtype | IHC Characteristics | Frequency of Occurrence | 
|---|---|---|
| Luminal A | ER-positive; PR-positive; HER2-negative; Ki-67 ≤ 20% * | 55% | 
| Luminal B HER2-negative | ER-positive; HER2-negative and at least 1 of the following: Ki-67 ≥ 30%, PR < 20% (percentage of expressing cells) | 15% | 
| Luminal B HER2-positive | ER-positive; HER2-positive; Ki-67 any; PR any | |
| HER2-enriched | ER-negative; PR-negative; HER2-positive | 15–20% | 
| Triple negative | ER-negative; PR-negative; HER2-negative | 10–15% | 
| Variables | TNBC Samples (Total n = 161) | ||||
|---|---|---|---|---|---|
| NIS Expression | |||||
| NIS 0 | NIS 1+ | NIS 2+ | NIS 3+ | p-Value | |
| Age (years) (n, %) | |||||
| <45 | 17 (10.56%) | 6 (3.73%) | 0 | 16 (9.94%) | 0.073 | 
| ≥45 | 32 (19.88%) | 34 (21.12%) | 24 (14.91%) | 32 (19.88%) | |
| cT stage (n, %) | |||||
| 1 | 1 (0.62%) | 0 | 8 (4.97%) | 0 | 0.507 | 
| 2 | 40 (24.84%) | 40 (24.84%) | 8 (4.97%) | 40 (24.84%) | |
| 3 | 8 (4.97%) | 0 | 0 | 0 | |
| 4 | 0 | 0 | 8 (4.97%) | 8 (4.97%) | |
| cN stage (n, %) | |||||
| 0 | 40 (24.84%) | 16 (9.94%) | 16 (9.94%) | 40 (24.84%) | 0.240 | 
| 1 | 0 | 8 (4.97%) | 8 (4.97%) | 0 | |
| 2 | 0 | 8 (4.97%) | 0 | 0 | |
| 3 | 9 (5.59%) | 8 (4.97%) | 0 | 8 | |
| Lymphovascular invasion (n, %) | |||||
| Not identified | 40 (24.84%) | 16 (9.94%) | 16 (9.94%) | 40 (24.84%) | 0.390 | 
| Present | 9 (5.59%) | 24 (14.9%) | 8 (4.97%) | 8 (4.97%) | |
| Residual cancer burden (n, %) | |||||
| 0 | 33 (20.5%) | 24 (14.9%) | 16 (9.94%) | 8 (4.97%) | <0.01 | 
| I | 16 (9.94%) | 16 (9.94%) | 0 | 0 | |
| II | 0 | 0 | 8 (4.97%) | 32 (19.87%) | |
| III | 0 | 0 | 0 | 8 (4.97%) | |
| Chemotherapy regimen | |||||
| Anthracycline + taxane | 16 (9.94%) | 24 (14.9%) | 16 (9.94%) | 40 (24.84%) | <0.01 (NIS-RCB) | 
| Anthracycline + taxane + carboplatin | 33 (20.5%) | 16 (9.94%) | 8 (4.97%) | 8 (4.97%) | <0.01 (NIS-RCB) | 
| Disclaimer/Publisher’s Note: The statements, opinions and data contained in all publications are solely those of the individual author(s) and contributor(s) and not of MDPI and/or the editor(s). MDPI and/or the editor(s) disclaim responsibility for any injury to people or property resulting from any ideas, methods, instructions or products referred to in the content. | 
© 2025 by the authors. Licensee MDPI, Basel, Switzerland. This article is an open access article distributed under the terms and conditions of the Creative Commons Attribution (CC BY) license (https://creativecommons.org/licenses/by/4.0/).
Share and Cite
Demyashkin, G.; Guzik, A.; Parshenkov, M.; Belokopytov, D.; Shchekin, V.; Batov, M.; Shegai, P.; Kaprin, A. Elevated NIS Expression Correlates with Chemoresistance in Triple-Negative Breast Cancer: Potential Link to FOXA1 Activity. Med. Sci. 2025, 13, 250. https://doi.org/10.3390/medsci13040250
Demyashkin G, Guzik A, Parshenkov M, Belokopytov D, Shchekin V, Batov M, Shegai P, Kaprin A. Elevated NIS Expression Correlates with Chemoresistance in Triple-Negative Breast Cancer: Potential Link to FOXA1 Activity. Medical Sciences. 2025; 13(4):250. https://doi.org/10.3390/medsci13040250
Chicago/Turabian StyleDemyashkin, Grigory, Anastasia Guzik, Mikhail Parshenkov, Dmitriy Belokopytov, Vladimir Shchekin, Maxim Batov, Petr Shegai, and Andrei Kaprin. 2025. "Elevated NIS Expression Correlates with Chemoresistance in Triple-Negative Breast Cancer: Potential Link to FOXA1 Activity" Medical Sciences 13, no. 4: 250. https://doi.org/10.3390/medsci13040250
APA StyleDemyashkin, G., Guzik, A., Parshenkov, M., Belokopytov, D., Shchekin, V., Batov, M., Shegai, P., & Kaprin, A. (2025). Elevated NIS Expression Correlates with Chemoresistance in Triple-Negative Breast Cancer: Potential Link to FOXA1 Activity. Medical Sciences, 13(4), 250. https://doi.org/10.3390/medsci13040250
 
        


 
       