Extending the Rock Cycle to a Cosmic Scale
Abstract
1. Introduction
2. The Four Domains of the Rock Cycle
2.1. Stellar and Nebular Dynamics
2.2. Protoplanetary Disk Dynamics
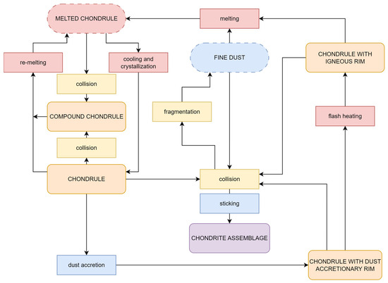
2.3. Asteroidal Dynamics
2.4. Planets Dominance
3. Life and Death
4. Conclusions
Author Contributions
Funding
Acknowledgments
Conflicts of Interest
References
- Gregor, B. Some ideas on the rock cycle: 1788–1988. Geochim. Cosmochim. Acta 1992, 56, 2993–3000. [Google Scholar] [CrossRef]
- Vai, G.B. Leonardo Da Vinci’s and Nicolaus Steno’s Geology. Earth Sci. Hist. 2021, 40, 293–331. [Google Scholar] [CrossRef]
- Cutler, A.H. Steno and the rock cycle. Substantia 2021, 5, 89–97. [Google Scholar] [CrossRef]
- Fichter, L.S. Tectonic Rock Cycles. J. Geosci. Educ. 1996, 44, 134–148. [Google Scholar] [CrossRef]
- Fichter, L.S. Tectonic Rock Cycles. James Madison University Geology Department. 1999. Available online: https://csmgeo.csm.jmu.edu/geollab/fichter/wilson/ptrc.html (accessed on 1 August 2025).
- Whitmeyer, S.J.; Fichter, L.S.; Pyle, E.J. New directions in Wilson Cycle concepts: Supercontinent and Tectonic Rock Cycles. Geosphere 2007, 3, 511–526. [Google Scholar] [CrossRef]
- Gehrels, T.; Matthews, M.S. Protostars and Planets: Studies of Star Formation and of the Origin of the Solar System. In Proceedings of the IAU Colloquium 52, Tucson, AZ, USA, 3–7 January 1978. [Google Scholar]
- Apai, D.; Lauretta, D.S. Protoplanetary Dust: Astrophysical and Cosmochemical Perspectives; Cambridge University Press: Cambridge, UK, 2010; Volume 12. [Google Scholar]
- D’hEndecourt, L.L.S. Molecular complexity in astrophysical environments: From astrochemistry to “astrobiology”? EPJ Web Conf. 2011, 18, 06001. [Google Scholar] [CrossRef]
- Tolstikhin, I.; Kramers, J. The Evolution of Matter: From the Big Bang to the Present Day; Cambridge University Press: Cambridge, UK, 2008. [Google Scholar] [CrossRef]
- Langley, P.W.; Simon, H.A.; Bradshaw, G.; Zytkow, J.M. Scientific Discovery: Computational Explorations of the Creative Processes; MIT Press: Cambridge, MA, USA, 1987. [Google Scholar] [CrossRef]
- Singh, R.K.; Nayak, N.P.; Behl, T.; Arora, R.; Anwer, K.; Gulati, M.; Bungau, S.G.; Brisc, M.C. Exploring the Intersection of Geophysics and Diagnostic Imaging in the Health Sciences. Diagnostics 2024, 14, 139. [Google Scholar] [CrossRef]
- Eves, R.L.; Davis, L.E. Is the Rock Cycle an Outdated Idea, or a Unifying Concept? J. Geol. Educ. 1988, 36, 108–110. [Google Scholar] [CrossRef]
- Bigg, C. Diagrams. In A Companion to the History of Science; Wiley: Hoboken, NJ, USA, 2016; pp. 557–571. [Google Scholar] [CrossRef]
- Abrahamsen, A.; Bechtel, W. Diagrams as Tools for Scientific Reasoning. Rev. Philos. Psychol. 2014, 6, 117–131. [Google Scholar] [CrossRef]
- Lugaro, M.; Ott, U.; Kereszturi, Á. Radioactive nuclei from cosmochronology to habitability. Prog. Part. Nucl. Phys. 2018, 102, 1–47. [Google Scholar] [CrossRef]
- Hazen, R.M.; Papineau, D.; Bleeker, W.; Downs, R.T.; Ferry, J.M.; McCoy, T.J.; Sverjensky, D.A.; Yang, H. Mineral evolution. Am. Miner. 2008, 93, 1693–1720. [Google Scholar] [CrossRef]
- Fulvio, D.; Góbi, S.; Jäger, C.; Kereszturi, Á.; Henning, T. Laboratory Experiments on the Low-temperature Formation of Carbonaceous Grains in the ISM. Astrophys. J. Suppl. Ser. 2017, 233, 14. [Google Scholar] [CrossRef]
- Burrows, A. Supernova explosions in the Universe. Nature 2000, 403, 727–733. [Google Scholar] [CrossRef] [PubMed]
- Blanco, M.W.; Guerrero, M.A.; Miranda, L.F.; Gómez, J.F.; Käufl, H.U.; Lagadec, E.; Súarez, O. Unveiling the sculpting process of planetary nebulae with the Very Large Telescope. In Highlights of Spanish Astrophysics VII; Guirado, J.C., Lara, L.M., Quilis, V., Gorgas, J., Eds.; Spanish Astronomical Society: Madrid, Spain, 2013; pp. 522–527. [Google Scholar]
- Amari, S.; Lodders, K. Pre-solar grains from supernovae and novae. Proc. Int. Astron. Union 2006, 2, 349–352. [Google Scholar] [CrossRef]
- Zinner, E.K. Presolar grains. Treatise Geochem. 2003, 1, 711. [Google Scholar] [CrossRef]
- Heck, P.R.; Greer, J.; Kööp, L.; Trappitsch, R.; Gyngard, F.; Busemann, H.; Maden, C.; Ávila, J.N.; Davis, A.M.; Wieler, R. Lifetimes of interstellar dust from cosmic ray exposure ages of presolar silicon carbide. Proc. Natl. Acad. Sci. USA 2020, 117, 1884–1889. [Google Scholar] [CrossRef]
- Keppler, M.; Benisty, M.; Müller, A.; Henning, T.; van Boekel, R.; Cantalloube, F.; Ginski, C.; van Holstein, R.; Maire, A.-L.; Pohl, A.; et al. Discovery of a planetary-mass companion within the gap of the transition disk around PDS 70. Astron. Astrophys. 2018, 617, A44. [Google Scholar] [CrossRef]
- Matrà, L.; Marino, S.; Wilner, D.J.; Kennedy, G.M.; Booth, M.; Krivov, A.V.; Williams, J.P.; Hughes, A.M.; del Burgo, C.; Carpenter, J.; et al. REsolved ALMA and SMA Observations of Nearby Stars (REASONS). Astron. Astrophys. 2025, 693, A151. [Google Scholar] [CrossRef]
- Heinzeller, D.; Nomura, H.; Walsh, C.; Millar, T.J. Chemical Evolution of Protoplanetary Disks—The Effects of Viscous Accretion, Turbulent Mixing, and Disk Winds. Astrophys. J. 2011, 731, 115. [Google Scholar] [CrossRef]
- Starkey, N.A.; Franchi, I.A. Insight into the silicate and organic reservoirs of the comet forming region. Geochim. Cosmochim. Acta 2013, 105, 73–91. [Google Scholar] [CrossRef]
- Zhang, K. Chemistry in Protoplanetary Disks. Rev. Miner. Geochem. 2024, 90, 27–53. [Google Scholar] [CrossRef]
- Cieza, L.A.; Casassus, S.; Tobin, J.; Bos, S.P.; Williams, J.P.; Perez, S.; Zhu, Z.; Caceres, C.; Canovas, H.; Dunham, M.M.; et al. Imaging the water snow-line during a protostellar outburst. Nature 2016, 535, 258–261. [Google Scholar] [CrossRef] [PubMed]
- Martin, R.G.; Livio, M. On the evolution of the snow line in protoplanetary discs. Mon. Not. R. Astron. Soc. Lett. 2012, 425, L6–L9. [Google Scholar] [CrossRef]
- Kondo, K.; Okuzumi, S.; Mori, S. The Roles of Dust Growth in the Temperature Evolution and Snow Line Migration in Magnetically Accreting Protoplanetary Disks. Astrophys. J. 2023, 949, 119. [Google Scholar] [CrossRef]
- Nanne, J.A.; Nimmo, F.; Cuzzi, J.N.; Kleine, T. Origin of the non-carbonaceous–carbonaceous meteorite dichotomy. Earth Planet. Sci. Lett. 2019, 511, 44–54. [Google Scholar] [CrossRef]
- Kleine, T.; Budde, G.; Burkhardt, C.; Kruijer, T.S.; Worsham, E.A.; Morbidelli, A.; Nimmo, F. The Non-carbonaceous–Carbonaceous Meteorite Dichotomy. Space Sci. Rev. 2020, 216, 55. [Google Scholar] [CrossRef]
- Connelly, J.N.; Bizzarro, M.; Krot, A.N.; Nordlund, Å.; Wielandt, D.; Ivanova, M.A. The Absolute Chronology and Thermal Processing of Solids in the Solar Protoplanetary Disk. Science 2012, 338, 651–655. [Google Scholar] [CrossRef]
- MacPherson, G.J. Calcium-aluminum-rich inclusions in chondritic meteorites. In Meteorites and Cosmochemical Processes; Davis, A.M., Ed.; Elsevier: Amsterdam, The Netherlands, 2014; Volume 1, pp. 139–179. [Google Scholar] [CrossRef]
- Grossman, L. Condensation in the primitive solar nebula. Geochim. Cosmochim. Acta 1972, 36, 597–619. [Google Scholar] [CrossRef]
- Ebel, D.S.; Lauretta, D.S.; McSween, H.Y. Condensation of rocky material in astrophysical environments. Meteorit. Planet. Sci. 2006, 1, 253–277. [Google Scholar] [CrossRef]
- Wark, D.; Boynton, W.V. The formation of rims on calcium-aluminum-rich inclusions: Step I—Flash heating. Meteorit. Planet. Sci. 2001, 36, 1135–1166. [Google Scholar] [CrossRef]
- MacPherson, G.J.; Simon, S.B.; Davis, A.M.; Grossman, L.; Krot, A.N. Calcium-aluminum-rich inclusions: Major unanswered questions. In Chondrules and the Protoplanetary Disk; Astronomical Society of the Pacific: San Francisco, NC, USA, 2005; Volume 341, p. 225. [Google Scholar]
- Scott, E.R.D. Chondrites and the Protoplanetary Disk. Annu. Rev. Earth Planet. Sci. 2007, 35, 577–620. [Google Scholar] [CrossRef]
- Marrocchi, Y.; Jones, R.H.; Russell, S.S.; Hezel, D.C.; Barosch, J.; Kuznetsova, A. Chondrule Properties and Formation Conditions. Space Sci. Rev. 2024, 220, 69. [Google Scholar] [CrossRef]
- Nagasawa, M.; Tanaka, K.K.; Tanaka, H.; Nomura, H.; Nakamoto, T.; Miura, H. Shock-generating Planetesimals Perturbed by a Giant Planet in a Gas Disk. Astrophys. J. 2019, 871, 110. [Google Scholar] [CrossRef]
- Arakawa, S.; Nakamoto, T. Compound Chondrule Formation in Optically Thin Shock Waves. Astrophys. J. 2019, 877, 84. [Google Scholar] [CrossRef]
- Carballido, A.; Matthews, L.; Hyde, T.; Xiang, C. Early Accretion of Chondrule Dust Rims. In Proceedings of the 42nd COSPAR Scientific Assembly, Pasadena, CA, USA, 14–22 July 2018. [Google Scholar]
- Ormel, C.W.; Cuzzi, J.N.; Tielens, A.G.G.M. Co-Accretion of Chondrules and Dust in the Solar Nebula. Astrophys. J. 2008, 679, 1588–1610. [Google Scholar] [CrossRef]
- Matsumoto, Y.; Arakawa, S. Igneous Rim Accretion on Chondrules in Low-velocity Shock Waves. Astrophys. J. 2023, 948, 73. [Google Scholar] [CrossRef]
- Birnstiel, T.; Fang, M.; Johansen, A. Dust Evolution and the Formation of Planetesimals. Space Sci. Rev. 2016, 205, 41–75. [Google Scholar] [CrossRef]
- Blum, J.; Bischoff, D.; Gundlach, B. Formation of Comets. Universe 2022, 8, 381. [Google Scholar] [CrossRef]
- Brisset, J.; Heißelmann, D.; Kothe, S.; Weidling, R.; Blum, J. The suborbital particle aggregation and collision experiment (SPACE): Studying the collision behavior of submillimeter-sized dust aggregates on the suborbital rocket flight REXUS 12. Rev. Sci. Instrum. 2013, 84, 094501. [Google Scholar] [CrossRef]
- Masset, F. Planet–Disk Interactions. EAS Publ. Ser. 2008, 29, 165–244. [Google Scholar] [CrossRef]
- Kley, W.; Nelson, R. Planet-Disk Interaction and Orbital Evolution. Annu. Rev. Astron. Astrophys. 2012, 50, 211–249. [Google Scholar] [CrossRef]
- Baruteau, C.; Bai, X.; Mordasini, C.; Mollière, P. Formation, Orbital and Internal Evolutions of Young Planetary Systems. Space Sci. Rev. 2016, 205, 77–124. [Google Scholar] [CrossRef]
- Raymond, S.N.; Morbidelli, A. Planet Formation: Key Mechanisms and Global Models. In Demographics of Exoplanetary Systems; Springer: Cham, Switzerland, 2020. [Google Scholar]
- Paardekooper, S.J.; Dong, R.; Duffell, P.; Fung, J.; Masset, F.S.; Ogilvie, G.; Tanaka, H. Planet-disk interactions. arXiv 2020, arXiv:2203.09595. [Google Scholar] [PubMed]
- Kruijer, T.S.; Kleine, T.; Borg, L.E. The great isotopic dichotomy of the early Solar System. Nat. Astron. 2019, 4, 32–40. [Google Scholar] [CrossRef] [PubMed]
- Raymond, S.N.; Izidoro, A. Origin of water in the inner Solar System: Planetesimals scattered inward during Jupiter and Saturn’s rapid gas accretion. Icarus 2017, 297, 134–148. [Google Scholar] [CrossRef]
- Raymond, S.N.; Morbidelli, A. The Grand Tack model: A critical review. Proc. Int. Astron. Union 2014, 9, 194–203. [Google Scholar] [CrossRef]
- McSween, H.Y., Jr.; Sears, D.W.G.; Dodd, R.T. Thermal metamorphism. In Meteorites and the Early Solar System; Kerridge, J.F., Matthews, M.S., Eds.; University of Arizona Press: Tucson, AZ, USA, 1988; pp. 102–113. [Google Scholar]
- Dodd, R. Metamorphism of the ordinary chondrites: A review. Geochim. Cosmochim. Acta 1969, 33, 161–203. [Google Scholar] [CrossRef]
- Stöffler, D.; Keil, K. Shock metamorphism of ordinary chondrites. Geochim. Cosmochim. Acta 1991, 55, 3845–3867. [Google Scholar] [CrossRef]
- Chen, M.; Sharp, T.G.; El Goresy, A.; Wopenka, B.; Xie, X. The Majorite-Pyrope + Magnesiowüstite Assemblage: Constraints on the History of Shock Veins in Chondrites. Science 1996, 271, 1570–1573. [Google Scholar] [CrossRef]
- Bischoff, A.; Schleiting, M.; Wieler, R.; Patzek, M. Brecciation among 2280 ordinary chondrites–Constraints on the evolution of their parent bodies. Geochim. Cosmochim. Acta 2018, 238, 516–541. [Google Scholar] [CrossRef]
- McSween, H.Y. Alteration in CM carbonaceous chondrites inferred from modal and chemical variations in matrix. Geochim. Cosmochim. Acta 1979, 43, 1761–1770. [Google Scholar] [CrossRef]
- Lee, M.R.; Alexander, C.M.O.; Bischoff, A.; Brearley, A.J.; Dobrică, E.; Fujiya, W.; Le Guillou, C.; King, A.J.; van Kooten, E.; Krot, A.N.; et al. Low-Temperature Aqueous Alteration of Chondrites. Space Sci. Rev. 2025, 221, 11. [Google Scholar] [CrossRef] [PubMed]
- McAdam, M.; Sunshine, J.; Howard, K.; McCoy, T. Aqueous alteration on asteroids: Linking the mineralogy and spectroscopy of CM and CI chondrites. Icarus 2015, 245, 320–332. [Google Scholar] [CrossRef]
- Rubin, A.; Trigo-Rodríguez, J.; Huber, H.; Wasson, J. Progressive alteration of CM carbonaceous chondrites. Geochim. Cosmochim. Acta 2007, 71, 2361–2382. [Google Scholar] [CrossRef]
- Farkas-Takács, A.; Kiss, C.; Góbi, S.; Kereszturi, Á. Serpentinization in the Thermal Evolution of Icy Kuiper Belt Objects in the Early Solar System. Planet. Sci. J. 2022, 3, 54. [Google Scholar] [CrossRef]
- Bischof, A.; Schleiting, M.; Patzek, M. Shock stage distribution of 2280 ordinary chondrites—Can bulk chondrites with a shock stage of S6 exist as individual rocks? Meteorit. Planet. Sci. 2019, 54, 2189–2202. [Google Scholar] [CrossRef]
- Semenenko, V.; Jessberger, E.; Chaussidon, M.; Weber, I.; Stephan, T.; Wies, C. Carbonaceous xenoliths in the Krymka LL3.1 chondrite: Mysteries and established facts. Geochim. Cosmochim. Acta 2005, 69, 2165–2182. [Google Scholar] [CrossRef]
- Jourdan, F.; Timms, N.E.; Nakamura, T.; Rickard, W.D.A.; Mayers, C.; Reddy, S.M.; Saxey, D.; Daly, L.; Bland, P.A.; Eroglu, E.; et al. Rubble pile asteroids are forever. Proc. Natl. Acad. Sci. USA 2023, 120, e2214353120. [Google Scholar] [CrossRef]
- Wilson, L.; Keil, K.; Browning, L.B.; Krot, A.N.; Bourcier, W. Early aqueous alteration, explosive disruption, and reprocessing of asteroids. Meteorit. Planet. Sci. 1999, 34, 541–557. [Google Scholar] [CrossRef]
- Quirico, E.; Bonal, L.; Beck, P.; Alexander, C.; Yabuta, H.; Nakamura, T.; Nakato, A.; Flandinet, L.; Montagnac, G.; Schmitt-Kopplin, P.; et al. Prevalence and nature of heating processes in CM and C2-ungrouped chondrites as revealed by insoluble organic matter. Geochim. Cosmochim. Acta 2018, 241, 17–37. [Google Scholar] [CrossRef]
- King, A.; Schofield, P.; Russell, S. Thermal alteration of CM carbonaceous chondrites: Mineralogical changes and metamorphic temperatures. Geochim. Cosmochim. Acta 2021, 298, 167–190. [Google Scholar] [CrossRef]
- Lee, M.R.; Lindgren, P.; King, A.J.; Greenwood, R.C.; Franchi, I.A.; Sparkes, R. Elephant Moraine 96029, a very mildly aqueously altered and heated CM carbonaceous chondrite: Implications for the drivers of parent body processing. Geochim. Cosmochim. Acta 2016, 187, 237–259. [Google Scholar] [CrossRef]
- Suttle, M.D.; Daly, L.; Jones, R.H.; Jenkins, L.; van Ginneken, M.; Mitchell, J.T.; Bridges, J.C.; Hicks, L.J.; Johnson, D.; Rollinson, G.; et al. The Winchcombe meteorite—A regolith breccia from a rubble pile CM chondrite asteroid. Meteorit. Planet. Sci. 2022, 59, 1043–1067. [Google Scholar] [CrossRef]
- Nakamura, T.; Matsumoto, M.; Amano, K.; Enokido, Y.; Zolensky, M.E.; Mikouchi, T.; Genda, H.; Tanaka, S.; Zolotov, M.Y.; Kurosawa, K.; et al. Formation and evolution of carbonaceous asteroid Ryugu: Direct evidence from returned samples. Science 2023, 379, eabn8671. [Google Scholar] [CrossRef]
- Nakamura, E.; Kobayashi, K.; Tanaka, R.; Kunihiro, T.; Kitagawa, H.; Potiszil, C.; Ota, T.; Sakaguchi, C.; Yamanaka, M.; Ratnayake, D.M.; et al. On the origin and evolution of the asteroid Ryugu: A comprehensive geochemical perspective. Proc. Jpn. Acad. Ser. B 2022, 98, 227–282. [Google Scholar] [CrossRef]
- Tatsumi, E.; Sugimoto, C.; Riu, L.; Sugita, S.; Nakamura, T.; Hiroi, T.; Morota, T.; Popescu, M.; Michikami, T.; Kitazato, K.; et al. Collisional history of Ryugu’s parent body from bright surface boulders. Nat. Astron. 2020, 5, 39–45. [Google Scholar] [CrossRef]
- Connolly, H.C.; Lauretta, D.S.; McCoy, T.J.; Russell, S.S.; Haenecour, P.; Polit, A.; Barnes, J.J.; Zega, T.J.; Yurimoto, H.; Kawasaki, N.; et al. An overview of the petrography and petrology of particles from aggregate sample from asteroid Bennu. Meteorit. Planet. Sci. 2025, 60, 979–996. [Google Scholar] [CrossRef]
- Lauretta, D.S.; Connolly, H.C.; Aebersold, J.E.; Alexander, C.M.O.; Ballouz, R.; Barnes, J.J.; Bates, H.C.; Bennett, C.A.; Blanche, L.; Blumenfeld, E.H.; et al. Asteroid (101955) Bennu in the laboratory: Properties of the sample collected by OSIRIS-REx. Meteorit. Planet. Sci. 2024, 59, 2453–2486. [Google Scholar] [CrossRef]
- Neumann, W.; Breuer, D.; Spohn, T. Differentiation and core formation in accreting planetesimals. Astron. Astrophys. 2012, 543, A141. [Google Scholar] [CrossRef]
- Keil, K. Geological history of asteroid 4 Vesta: The “smallest terrestrial planet”. In Asteroids III; The University of Arizona Press: Tucson, AZ, USA, 2002; p. 573. [Google Scholar]
- Johnson, B.C.; Sori, M.M.; Evans, A.J. Ferrovolcanism, pallasites, and Psyche. In Proceedings of the 50th Lunar and Planetary Science Conference, Woodlands, TX, USA, 18–22 March 2019. [Google Scholar]
- Johnson, B.C.; Sori, M.M.; Evans, A.J. Ferrovolcanism on metal worlds and the origin of pallasites. Nat. Astron. 2019, 4, 41–44. [Google Scholar] [CrossRef]
- Abrahams, J.N.H.; Nimmo, F. Ferrovolcanism: Iron Volcanism on Metallic Asteroids. Geophys. Res. Lett. 2019, 46, 5055–5064. [Google Scholar] [CrossRef]
- Courville, S.W.; Sanderson, H.R.; Bierson, C.J.; Elkins-Tanton, L.T.; Oran, R.; O’Rourke, J.G.; Rusell, C.T.; Weiss, B.P.; Williams, D.A. Ferromagmatic intrusions on asteroid (16) Psyche may be magnetized. J. Geophys. Res. Planets 2025, 130, e2025JE009031. [Google Scholar] [CrossRef]
- Chrbolková, K.; Brunetto, R.; Ďurech, J.; Kohout, T.; Mizohata, K.; Malý, P.; Dědič, V.; Lantz, C.; Penttilä, A.; Trojánek, F.; et al. Comparison of space weathering spectral changes induced by solar wind and micrometeoroid impacts using ion- and femtosecond-laser-irradiated olivine and pyroxene. Astron. Astrophys. 2021, 654, A143. [Google Scholar] [CrossRef]
- Matsumoto, T.; Hasegawa, S.; Nakao, S.; Sakai, M.; Yurimoto, H. Population characteristics of submicrometer-sized craters on regolith particles from asteroid Itokawa. Icarus 2018, 303, 22–33. [Google Scholar] [CrossRef]
- Gyollai, I.; Biri, S.; Juhász, Z.; Király, C.; Rácz, R.; Rezes, D.; Sulik, B.; Szabó, M.; Szalai, Z.; Szávai, P.; et al. Raman–Infrared Spectral Correlation of an Artificially Space-Weathered Carbonaceous Chondrite Meteorite. Minerals 2024, 14, 288. [Google Scholar] [CrossRef]
- Rojas, J.; Duprat, J.; Engrand, C.; Dartois, E.; Delauche, L.; Godard, M.; Gounelle, M.; Carrillo-Sánchez, J.; Pokorný, P.; Plane, J. The micrometeorite flux at Dome C (Antarctica), monitoring the accretion of extraterrestrial dust on Earth. Earth Planet. Sci. Lett. 2021, 560, 116794. [Google Scholar] [CrossRef]
- Pfalzner, S.; Davies, M.B.; Gounelle, M.; Johansen, A.; Münker, C.; Lacerda, P.; Zwart, S.P.; Testi, L.; Trieloff, M.; Veras, D. The formation of the solar system. Phys. Scr. 2015, 90, 068001. [Google Scholar] [CrossRef]
- Halliday, A.N.; Canup, R.M. The accretion of planet Earth. Nat. Rev. Earth Environ. 2022, 4, 19–35. [Google Scholar] [CrossRef]
- Wanke, H.; Gold, T. Constitution of terrestrial planets. Philos. Trans. R. Soc. Lond. Ser. A Math. Phys. Sci. 1981, 303, 287–302. [Google Scholar] [CrossRef]
- Drake, M.J.; Righter, K. Determining the composition of the Earth. Nature 2002, 416, 39–44. [Google Scholar] [CrossRef]
- Badro, J.; Walter, M.J. (Eds.) The Early Earth: Accretion and Differentiation; American Geophysical Union: Washington, DC, USA, 2015. [Google Scholar] [CrossRef]
- Morbidelli, A.; Kleine, T.; Nimmo, F. Did the terrestrial planets of the solar system form by pebble accretion? Earth Planet. Sci. Lett. 2024, 650, 119120. [Google Scholar] [CrossRef]
- Venturini, J.; Ronco, M.P.; Guilera, O.M. Setting the Stage: Planet Formation and Volatile Delivery. Space Sci. Rev. 2020, 216, 86. [Google Scholar] [CrossRef]
- Palme, H.; O’Neill, H.S.C. Cosmochemical estimates of mantle composition. Treatise Geochem. 2003, 2, 568. [Google Scholar]
- Dzurisin, D. The tectonic and volcanic history of mercury as inferred from studies of scarps, ridges, troughs, and other lineaments. J. Geophys. Res. 1978, 83, 4883–4906. [Google Scholar] [CrossRef]
- Contadakis, M.E.; Arabelos, D.N.; Spatalas, S.D. Evidence for tidal triggering for the earthquakes of the Ionian geological zone, Greece. Ann. Geophys. 2012, 55, 73–81. [Google Scholar] [CrossRef]
- Watters, T.R.; Robinson, M.S.; Collins, G.C.; Banks, M.E.; Daud, K.; Williams, N.R.; Selvans, M.M. Global thrust faulting on the Moon and the influence of tidal stresses. Geology 2015, 43, 851–854. [Google Scholar] [CrossRef]
- Wang, Y.; Xiao, Z.; Chang, Y.; Cui, J. Lost Volatiles During the Formation of Hollows on Mercury. J. Geophys. Res. Planets 2020, 125, e2020JE006559. [Google Scholar] [CrossRef]
- Green, J.A.M.; Duarte, J.C. (Eds.) A Journey Through Tides; Elsevier: Amsterdam, The Netherlands, 2022. [Google Scholar]
- Williams, G.E. Geological constraints on the Precambrian history of Earth’s rotation and the Moon’s orbit. Rev. Geophys. 2000, 38, 37–59. [Google Scholar] [CrossRef]
- Meyers, S.R.; Malinverno, A. Proterozoic Milankovitch cycles and the history of the solar system. Proc. Natl. Acad. Sci. USA 2018, 115, 6363–6368. [Google Scholar] [CrossRef]
- Davies, H.S.; Green, J.A.M.; Duarte, J.C. Back to the future II: Tidal evolution of four supercontinent scenarios. Earth Syst. Dyn. 2020, 11, 291–299. [Google Scholar] [CrossRef]
- Schubert, G.; Turcotte, D.L.; Olson, P. Mantle Convection in the Earth and Planets; Cambridge University Press (CUP): Cambridge, UK, 2001. [Google Scholar]
- Breuer, D.; Spohn, T. Early plate tectonics versus single-plate tectonics on Mars: Evidence from magnetic field history and crust evolution. J. Geophys. Res. Planets 2003, 108, 5072. [Google Scholar] [CrossRef]
- Elkins-Tanton, L.T. Magma Oceans in the Inner Solar System. Annu. Rev. Earth Planet. Sci. 2012, 40, 113–139. [Google Scholar] [CrossRef]
- McSween, H.Y. Petrology on Mars. Am. Miner. 2015, 100, 2380–2395. [Google Scholar] [CrossRef]
- Carr, M.H.; Head, J.W. Geologic history of Mars. Earth Planet. Sci. Lett. 2010, 294, 185–203. [Google Scholar] [CrossRef]
- Changela, H.G.; Chatzitheodoridis, E.; Antunes, A.; Beaty, D.; Bouw, K.; Bridges, J.C.; Capova, K.A.; Cockell, C.S.; Conley, C.A.; Dadachova, E.; et al. Mars: New insights and unresolved questions. Int. J. Astrobiol. 2021, 20, 394–426. [Google Scholar] [CrossRef]
- McLennan, S.M.; Grotzinger, J.P.; Hurowitz, J.A.; Tosca, N.J. The Sedimentary Cycle on Early Mars. Annu. Rev. Earth Planet. Sci. 2019, 47, 91–118. [Google Scholar] [CrossRef]
- Carter, J.; Riu, L.; Poulet, F.; Bibring, J.-P.; Langevin, Y.; Gondet, B. A Mars orbital catalog of aqueous alteration signatures (MOCAAS). Icarus 2022, 389, 115164. [Google Scholar] [CrossRef]
- Yen, A.; Ming, D.; Vaniman, D.; Gellert, R.; Blake, D.; Morris, R.; Morrison, S.; Bristow, T.; Chipera, S.; Edgett, K.; et al. Multiple stages of aqueous alteration along fractures in mudstone and sandstone strata in Gale Crater, Mars. Earth Planet. Sci. Lett. 2017, 471, 186–198. [Google Scholar] [CrossRef]
- Scheller, E.L.; Hollis, J.R.; Cardarelli, E.L.; Steele, A.; Beegle, L.W.; Bhartia, R.; Conrad, P.; Uckert, K.; Sharma, S.; Ehlmann, B.L.; et al. Aqueous alteration processes in Jezero crater, Mars—Implications for organic geochemistry. Science 2022, 378, 1105–1110. [Google Scholar] [CrossRef]
- Grott, M. Is Mars Geodynamically Dead? Science 2008, 320, 1171–1172. [Google Scholar] [CrossRef]
- Williams, J.; van der Bogert, C.H.; Pathare, A.V.; Michael, G.G.; Kirchoff, M.R.; Hiesinger, H. Dating very young planetary surfaces from crater statistics: A review of issues and challenges. Meteorit. Planet. Sci. 2017, 53, 554–582. [Google Scholar] [CrossRef]
- Gregg, T.K.; Byrne, P.K. Ages of planetary surfaces. In Planetary Volcanism Across the Solar System; Elsevier: Amsterdam, The Netherlands, 2022; pp. 271–286. [Google Scholar] [CrossRef]
- Cordell, B.M.; Strom, R.G. Global tectonics of Mercury and the moon. Phys. Earth Planet. Inter. 1977, 15, 146–155. [Google Scholar] [CrossRef]
- Zuber, M.T.; Montési, L.G.; Farmer, G.T.; Hauck, S.A.; Ritzer, J.A.; Phillips, R.J.; Solomon, S.C.; Smith, D.E.; Talpe, M.J.; Head, J.W.; et al. Accommodation of lithospheric shortening on Mercury from altimetric profiles of ridges and lobate scarps measured during MESSENGER flybys 1 and 2. Icarus 2010, 209, 247–255. [Google Scholar] [CrossRef]
- Byrne, P.K.; Klimczak, C.; Şengör, A.M.C.; Solomon, S.C.; Watters, T.R.; Hauck, I.S.A. Mercury’s global contraction much greater than earlier estimates. Nat. Geosci. 2014, 7, 301–307. [Google Scholar] [CrossRef]
- Man, B.; Rothery, D.A.; Balme, M.R.; Conway, S.J.; Wright, J. Widespread small grabens consistent with recent tectonism on Mercury. Nat. Geosci. 2023, 16, 856–862. [Google Scholar] [CrossRef]
- Blewett, D.T.; Chabot, N.L.; Denevi, B.W.; Ernst, C.M. The nature of Mercury’s hollows, and space weathering close to the Sun. Mercury Curr. Future Sci. Inn. Planet 2018, 2047, 6051. [Google Scholar]
- Peale, S.J.; Cassen, P.; Reynolds, R.T. Melting of Io by Tidal Dissipation. Science 1979, 203, 892–894. [Google Scholar] [CrossRef]
- McEwen, A.S.; Keszthelyi, L.; Geissler, P.; Simonelli, D.P.; Carr, M.H.; Johnson, T.V.; Klaasen, K.P.; Breneman, H.; Jones, T.J.; Kaufman, J.M.; et al. Active Volcanism on Io as Seen by Galileo SSI. Icarus 1998, 135, 181–219. [Google Scholar] [CrossRef]
- Kervazo, M.; Tobie, G.; Choblet, G.; Dumoulin, C.; Běhounková, M. Solid tides in Io’s partially molten interior. Astron. Astrophys. 2021, 650, A72. [Google Scholar] [CrossRef]
- Driscoll, P.; Barnes, R. Tidal Heating of Earth-like Exoplanets around M Stars: Thermal, Magnetic, and Orbital Evolutions. Astrobiology 2015, 15, 739–760. [Google Scholar] [CrossRef]
- Becker, J.; Seligman, D.Z.; Adams, F.C.; Styczinski, M.J. The Influence of Tidal Heating on the Habitability of Planets Orbiting White Dwarfs. Astrophys. J. 2023, 945, L24. [Google Scholar] [CrossRef]
- Howell, S.M.; Pappalardo, R.T. Band Formation and Ocean-Surface Interaction on Europa and Ganymede. Geophys. Res. Lett. 2018, 45, 4701–4709. [Google Scholar] [CrossRef]
- Bradák, B.; Kimura, J.; Asahina, D.; El Yazidi, M.; Orgel, C. Introduction to Dione’s Wispy Terrain as a Putative Model Region for “Micro” Wilson Cycles on Icy Satellites. Remote Sens. 2023, 15, 5177. [Google Scholar] [CrossRef]
- Gregg, T.K.P.; Lopes, R.M.C.; Sarah, A. Cryovolcanism. In Planetary Volcanism across the Solar System; Elsevier: Amsterdam, The Netherlands, 2022. [Google Scholar] [CrossRef]
- Lopes, R.M.C.; Kirk, R.L.; Mitchell, K.L.; LeGall, A.; Barnes, J.W.; Hayes, A.; Kargel, J.; Wye, L.; Radebaugh, J.; Stofan, E.R.; et al. Cryovolcanism on Titan: New results from Cassini RADAR and VIMS. J. Geophys. Res. Planets 2013, 118, 416–435. [Google Scholar] [CrossRef]
- Hand, K.P.; Chyba, C.F.; Carlson, R.W.; Cooper, J.F. Clathrate Hydrates of Oxidants in the Ice Shell of Europa. Astrobiology 2006, 6, 463–482. [Google Scholar] [CrossRef] [PubMed]
- Kattenhorn, S.A.; Prockter, L.M. Evidence for subduction in the ice shell of Europa. Nat. Geosci. 2014, 7, 762–767. [Google Scholar] [CrossRef]
- Hesse, M.A.; Jordan, J.S.; Vance, S.D.; Oza, A.V. Downward Oxidant Transport Through Europa’s Ice Shell by Density-Driven Brine Percolation. Geophys. Res. Lett. 2022, 49, e2021GL095416. [Google Scholar] [CrossRef]
- Sauer, J.; Neubauer, F.M.; Connerney, J.E.P.; Zarka, P.; Kivelson, M.G. Plasma interaction of Io with its plasma torus. In Jupiter. The Planet, Satellites and Magnetosphere; Cambridge University Press: London, UK, 2004. [Google Scholar]
- Hirata, N.; Miyamoto, H.; Showman, A.P. Particle deposition on the saturnian satellites from ephemeral cryovolcanism on Enceladus. Geophys. Res. Lett. 2014, 41, 4135–4141. [Google Scholar] [CrossRef]
- Pommier, A.; McEwen, A. Io: A Unique World in our Solar System. Elements 2022, 18, 368–373. [Google Scholar] [CrossRef]
- Atreya, S.K.; Adams, E.Y.; Niemann, H.B.; Demick-Montelara, J.E.; Owen, T.C.; Fulchignoni, M.; Ferri, F.; Wilson, E.H. Titan’s methane cycle. Planet. Space Sci. 2006, 54, 1177–1187. [Google Scholar] [CrossRef]
- Hayes, A.G. The Lakes and Seas of Titan. Annu. Rev. Earth Planet. Sci. 2016, 44, 57–83. [Google Scholar] [CrossRef]
- Lunine, J.I.; Lorenz, R.D. Rivers, Lakes, Dunes, and Rain: Crustal Processes in Titan’s Methane Cycle. Annu. Rev. Earth Planet. Sci. 2009, 37, 299–320. [Google Scholar] [CrossRef]
- Li, Y.-P.; Chen, Y.-X.; Lin, D.N.C.; Zhang, X. Accretion of Gas Giants Constrained by the Tidal Barrier. Astrophys. J. 2021, 906, 52. [Google Scholar] [CrossRef]
- Kraus, D.; Vorberger, J.; Pak, A.; Hartley, N.J.; Fletcher, L.B.; Frydrych, S.; Galtier, E.; Gamboa, E.J.; Gericke, D.O.; Glenzer, S.H.; et al. Formation of diamonds in laser-compressed hydrocarbons at planetary interior conditions. Nat. Astron. 2017, 1, 606–611. [Google Scholar] [CrossRef]
- Ehrenreich, D.; Lovis, C.; Allart, R.; Osorio, M.R.Z.; Pepe, F.; Cristiani, S.; Rebolo, R.; Santos, N.C.; Borsa, F.; Demangeon, O.; et al. Nightside condensation of iron in an ultrahot giant exoplanet. Nature 2020, 580, 597–601. [Google Scholar] [CrossRef]
- Sönmez, T.; Aysal, N. Crystal Morphology of Antarctic Micrometeorites Based on Melting–Cooling Processes During Atmospheric Entry. Crystals 2025, 15, 179. [Google Scholar] [CrossRef]
- Grieve, R.A.F.; Osinski, G.R.; Tornabene, L.L. Planetary impacts. In Encyclopedia of the Solar System, 3rd ed.; Spohn, T., Breuer, D., Johnson, T.V., Eds.; Elsevier: Amsterdam, The Netherlands, 2014; pp. 83–99. [Google Scholar] [CrossRef]
- Boujibar, A.; Andrault, D.; Bolfan-Casanova, N.; Bouhifd, M.A.; Monteux, J. Cosmochemical fractionation by collisional erosion during the Earth’s accretion. Nat. Commun. 2015, 6, 8295. [Google Scholar] [CrossRef]
- Glikson, A.Y.; Pirajno, F. Asteroids Impacts. In Asteroids Impacts, Crustal Evolution and Related Mineral Systems with Special Reference to Australia; Modern Approaches in Solid Earth Sciences; Springer: Berlin/Heidelberg, Germany, 2018; Volume 14. [Google Scholar] [CrossRef][Green Version]
- Kring, D.A.; Kallenborn, D.P.; Collins, G.S. Grand canyons on the Moon. Nat. Commun. 2025, 16, 1146. [Google Scholar] [CrossRef]
- Zhou, Y.; Bi, R.; Liu, Y. Research Advances in the Giant Impact Hypothesis of Moon Formation. Space Sci. Technol. 2024, 4, 0153. [Google Scholar] [CrossRef]
- Rhee, J.H.; Song, I.; Zuckerman, B. Warm Dust in the Terrestrial Planet Zone of a Sun-like Pleiades Star: Collisions between Planetary Embryos? Astrophys. J. 2008, 675, 777–783. [Google Scholar] [CrossRef]
- Crawford, I.A.; Baldwin, E.C.; Taylor, E.A.; Bailey, J.A.; Tsembelis, K. On the Survivability and Detectability of Terrestrial Meteorites on the Moon. Astrobiology 2008, 8, 242–252. [Google Scholar] [CrossRef]
- Armstrong, J.C.; Wells, L.E.; Gonzales, G. Rummaging through Earth’s attic for remains of ancient life. Nature 2002, 160, 183–196. [Google Scholar] [CrossRef]
- Meech, K.J.; Weryk, R.; Micheli, M.; Kleyna, J.T.; Hainaut, O.R.; Jedicke, R.; Wainscoat, R.J.; Chambers, K.C.; Keane, J.V.; Petric, A.; et al. A Brief Visit from a Red and Extremely Elongated Interstellar Asteroid. Nature 2017, 552, 378–381. [Google Scholar] [CrossRef]
- Seligman, D.Z.; Moro-Martín, A. Interstellar objects. Contemp. Phys. 2022, 63, 200–232. [Google Scholar] [CrossRef]
- Hopkins, M.J.; Lintott, C.; Bannister, M.T.; Mackereth, J.T.; Forbes, J.C. The Galactic Interstellar Object Population: A Framework for Prediction and Inference. Astron. J. 2023, 166, 241. [Google Scholar] [CrossRef]
- Olejarz, J.; Iwasa, Y.; Knoll, A.H.; Nowak, M.A. The Great Oxygenation Event as a consequence of ecological dynamics modulated by planetary change. Nat. Commun. 2021, 12, 3985. [Google Scholar] [CrossRef] [PubMed]
- Lowenstam, H.A. Minerals Formed by Organisms. Science 1981, 211, 1126–1131. [Google Scholar] [CrossRef] [PubMed]
- Capelotti, P.J. The Human Archaeology of Space: Lunar, Planetary and Interstellar Relics of Exploration; McFarland Publisher: Jefferson, NC, USA, 2010. [Google Scholar]
- Naidu, S.P.; Chesley, S.R.; Moskovitz, N.; Thomas, C.; Meyer, A.J.; Pravec, P.; Scheirich, P.; Farnocchia, D.; Scheeres, D.J.; Brozovic, M.; et al. Orbital and Physical Characterization of Asteroid Dimorphos Following the DART Impact. Planet. Sci. J. 2024, 5, 74. [Google Scholar] [CrossRef]
- Anand, M.; Russell, S.; Lin, Y.; Wadhwa, M.; Marhas, K.K.; Tachibana, S. Editorial to the Topical Collection: Role of Sample Return in Addressing Major Questions in Planetary Sciences. Space Sci. Rev. 2020, 216, 101. [Google Scholar] [CrossRef]
- Tonietti, L.; Barosa, B.; Pioltelli, E.; Giovannelli, D.; Covone, G.; Di Donato, P.; Cordone, A.; Inno, L.; Magliano, C.; Fiscale, S.; et al. Exploring the Development of Astrobiology Scientific Research through Bibliometric Network Analysis: A Focus on Biomining and Bioleaching. Minerals 2023, 13, 797. [Google Scholar] [CrossRef]
- Ertel, A.F.; Fields, B.D. Distances to Recent Near-Earth Supernovae from Geological and Lunar 60Fe. Astrophys. J. 2024, 972, 179. [Google Scholar] [CrossRef]
- Chalmers, C.; Carter, M.; Cooper, T.; Nason, R. Implementing “Big Ideas” to Advance the Teaching and Learning of Science, Technology, Engineering, and Mathematics (STEM). Int. J. Sci. Math. Educ. 2017, 15, 25–43. [Google Scholar] [CrossRef]


Disclaimer/Publisher’s Note: The statements, opinions and data contained in all publications are solely those of the individual author(s) and contributor(s) and not of MDPI and/or the editor(s). MDPI and/or the editor(s) disclaim responsibility for any injury to people or property resulting from any ideas, methods, instructions or products referred to in the content. |
© 2025 by the authors. Licensee MDPI, Basel, Switzerland. This article is an open access article distributed under the terms and conditions of the Creative Commons Attribution (CC BY) license (https://creativecommons.org/licenses/by/4.0/).
Share and Cite
Vitrano, A.; Mari, N.; Musumeci, D.; Ingaliso, L.; Vetere, F. Extending the Rock Cycle to a Cosmic Scale. Geosciences 2025, 15, 327. https://doi.org/10.3390/geosciences15080327
Vitrano A, Mari N, Musumeci D, Ingaliso L, Vetere F. Extending the Rock Cycle to a Cosmic Scale. Geosciences. 2025; 15(8):327. https://doi.org/10.3390/geosciences15080327
Chicago/Turabian StyleVitrano, Andrea, Nicola Mari, Daniele Musumeci, Luigi Ingaliso, and Francesco Vetere. 2025. "Extending the Rock Cycle to a Cosmic Scale" Geosciences 15, no. 8: 327. https://doi.org/10.3390/geosciences15080327
APA StyleVitrano, A., Mari, N., Musumeci, D., Ingaliso, L., & Vetere, F. (2025). Extending the Rock Cycle to a Cosmic Scale. Geosciences, 15(8), 327. https://doi.org/10.3390/geosciences15080327

