Noise Elimination for Wide Field Electromagnetic Data via Improved Dung Beetle Optimized Gated Recurrent Unit
Abstract
1. Introduction
2. Method
2.1. Improves Dung Beetle Optimization
2.1.1. SPM Chaotic Mapping
2.1.2. Variable Spiral Search Strategy
2.1.3. Levy Flight Strategy
2.1.4. Adaptive T-Distribution Perturbation Strategy
2.2. Validation and Comparison of the Optimization Algorithm
2.3. Gated Recurrent Unit
3. Experiments and Applications
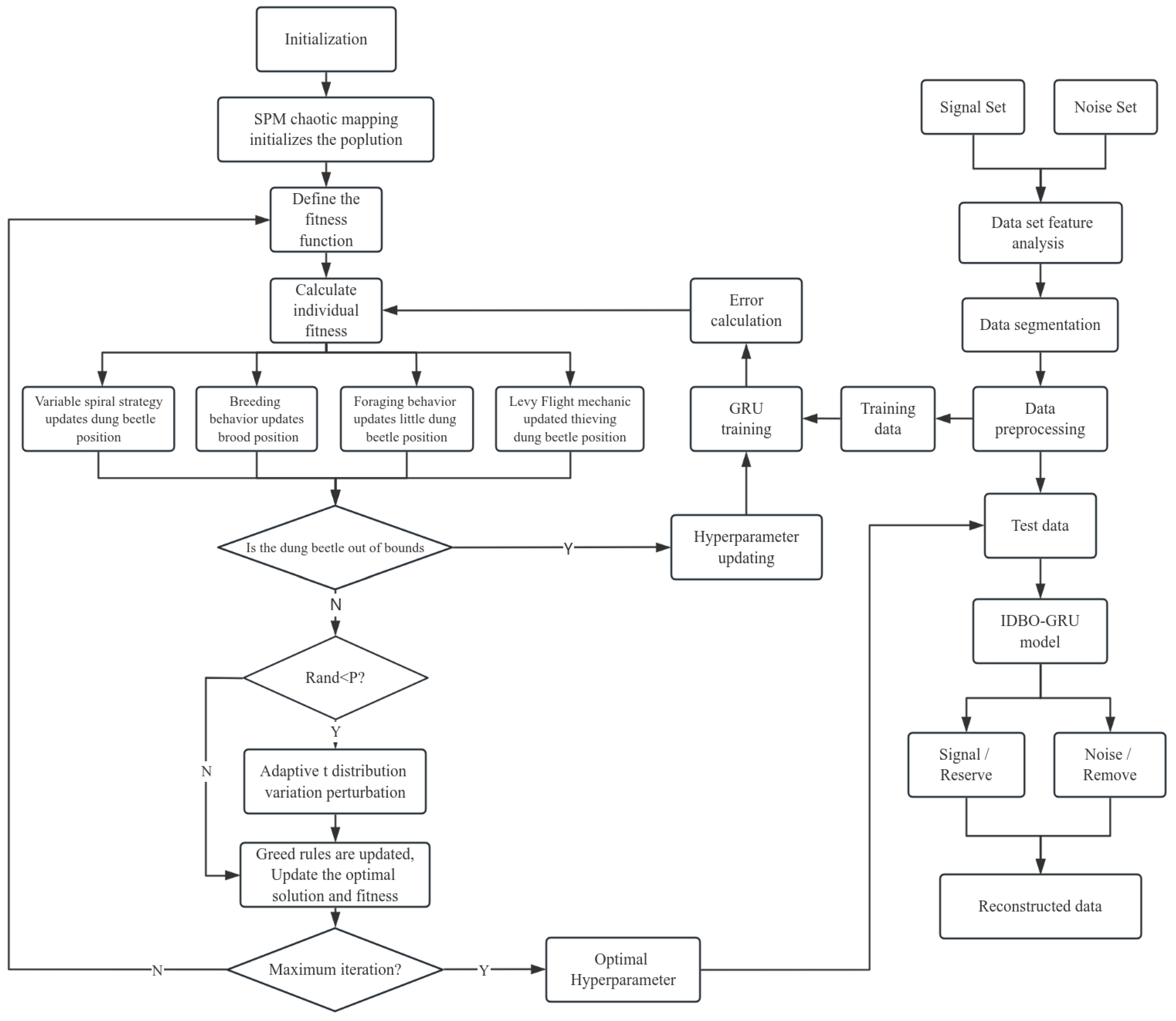
3.1. The Flow of Algorithm
3.2. The Applications of Simulation Analysis
3.3. The Applications of Measured Data
4. Discussions
5. Conclusions
Author Contributions
Funding
Data Availability Statement
Conflicts of Interest
References
- He, J.S. On the closed addition in a three element set and the 2n sequence pseudo-random signal coding. J. Cent. South Univ. Sci. Technol. 2010, 41, 632–637. [Google Scholar]
- He, J.S. Wide field electromagnetic sounding methods. J. Cent. South Univ. Sci. Technol. 2010, 41, 1065–1072. [Google Scholar]
- He, J.S.; Tong, T.G.; Liu, J.X. Mathematical analysis and realization of an sequence pseudo-random multi-frequencies signal. J. Cent. South Univ. Sci. Technol. 2009, 40, 1666–1671. [Google Scholar]
- Li, D.Q.; Xie, W.; Chen, D.X. Three-dimensional modeling for E-Ex wide field electromagnetic methods. Trans. Nonferrous Met. Soc. China 2013, 23, 2459–2470. [Google Scholar]
- Yang, Y.; Li, D.Q.; Tong, T.G.; Zhang, D.; Zhou, Y.T.; Chen, Y.K. Denoising controlled-source electromagnetic data using least-squares inversion. Geophysics 2018, 83, E229–E244. [Google Scholar] [CrossRef]
- Li, G.; He, Z.S.; Tang, J.T.; Deng, J.Z.; Liu, X.Q.; Zhu, H.J. Dictionary learning and shift-invariant sparse coding denoising for controlled-source electromagnetic data combined with complementary ensemble empirical mode decomposition. Geophysics 2021, 86, E185–E198. [Google Scholar] [CrossRef]
- Li, G.; Wu, S.L.; Cai, H.Z.; He, Z.S.; Liu, X.Q.; Zhou, C.; Tang, J.T. IncepTCN: A new deep temporal convolutional network combined with dictionary learning for strong cultural noise elimination of controlled-source electromagnetic data. Geophysics 2023, 88, E107–E122. [Google Scholar] [CrossRef]
- Li, J.; Liu, Y.C.; Tang, J.T.; Peng, Y.Q.; Zhang, X.; Li, Y. Magnetotelluric data denoising method combining two deep-learning-based models. Geophysics 2023, 88, E13–E28. [Google Scholar] [CrossRef]
- Li, J.; Luo, Y.C.; Li, G.; Liu, Y.C.; Tang, J.T. Atom-profile updating dictionary learning with nucleus sampling attention mechanism sparse coding for audio magnetotelluric denoising. Geophysics 2024, 89, E73–E85. [Google Scholar] [CrossRef]
- Zhang, B.M.; Jiang, Q.Y.; Mo, D.; Xiao, L.Y. A new method for handling gross errors in electromagnetic prospecting data. Chin. J. Geophys. 2015, 58, 2087–2102. [Google Scholar]
- Mo, D.; Jiang, Q.Y.; Li, D.Q.; Chen, C.J.; Zhang, B.M.; Liu, J.W. Controlled-source electromagnetic data processing based on gray system theory and robust estimation. Appl. Geophys. 2017, 14, 570–580. [Google Scholar] [CrossRef]
- Chen, C.J.; Jiang, Q.Y.; Mo, D.; Li, G.; Zhou, F. De-noising pseudo-random electromagnetic data using gray judgment criterion and rational function filtering. Chin. J. Geophys. 2019, 62, 3854–3865. [Google Scholar]
- Hu, Y.F.; Liu, Z.J.; Li, D.Q.; Zhang, X.; Suo, G.Y. Noise separation of CSEM data based on improved clustering method. Chin. J. Geophys. 2024, 67, 394–408. [Google Scholar]
- Yang, Y.; He, J.S.; Li, D.Q. A noise evaluation method for CSEM in the frequency domain based on wavelet transform and analytic envelope. Chin. J. Geophys. 2018, 61, 344–357. [Google Scholar]
- Yang, Z.; Tang, J.T.; Xiao, X.; Jiang, Q.Y.; Huang, X.Y.; Hu, S.G. Application of powerline noise cancellation method in correlation identification of controlled source electromagnetic method. J. Geophys. Eng. 2021, 18, 339–354. [Google Scholar] [CrossRef]
- Ling, F.; Yang, Y.; Li, G.; Zhou, C.Y.; Huang, M.; Wang, X.; Zhang, H.; Zhu, Y.Z.; Sun, H.F. Extracting useful high-frequency information from wide-field electromagnetic data using time-domain signal reconstruction. J. Cent. South Univ. 2022, 29, 2150–2163. [Google Scholar] [CrossRef]
- Zhang, X.; Li, D.Q.; Li, J.; Liu, B.; Jiang, Q.Y.; Wang, J.H. Signal-noise identification for wide field electromagnetic method data using multi-domain features and IGWO-SVM. Fractal. Fract. 2022, 6, 80. [Google Scholar] [CrossRef]
- Yang, Y.; Zhang, H.; Zhu, Y.Z.; Zhou, C.Y.; Sun, H.F. Denoising land-based controlled-source electromagnetic data based on a same-site noise reference channel. Geophys. J. Int. 2023, 235, 2285–2304. [Google Scholar] [CrossRef]
- Yang, Y.; Zhou, C.Y.; Zhang, H.; Peng, Y.H.; Sun, H.F. De-noising CSEM data using least-squares method based on mixed basis of Fourier series and Legendre polynomials. IEEE Trans. Geosci. Remote Sens. 2023, 61, 5921812. [Google Scholar] [CrossRef]
- Zhang, X.; Li, D.Q.; Hu, Y.F.; Zhu, Y.Q.; Li, F. WFEM signal-noise separation method based on improved inherent time-scale decomposition and probabilistic neural network. Prog. Geophys. 2024, 39, 0241–0252. (In Chinese) [Google Scholar]
- Xue, J.K.; Shen, B. Dung beetle optimizer: A new metaheuristic algorithm for global optimization. J. Supercomput. 2023, 79, 7305–7336. [Google Scholar] [CrossRef]
- Khayam, K.N.; Mehmood, Z.; Chaudhry, H.N.; Ashraf, M.U.; Tariq, U.; Altouri, M.N.; Alsubhi, K. Local-Tetra-Patterns for Face Recognition Encoded on Spatial Pyramid Matching. Comput. Mater. Contin. 2022, 70, 5039–5058. [Google Scholar]
- Wang, Y.; Wang, N.; Gao, T.; Bu, F.Y.; Zhu, X.Q. An improved prairie dog optimization algorithm integrating multiple strategies and its application. Eng. Res. Express 2024, 6, 035224. [Google Scholar] [CrossRef]
- Anitha, J.; Pandian, S.I.A.; Agens, S.A. An efficient multilevel color image thresholding based on modified whale optimization algorithm. Expert Syst. Appl. 2021, 178, 115003. [Google Scholar] [CrossRef]
- Rhee, I.; Shin, M.; Hong, S.; Lee, K.; Kim, S.J.; Chong, S. On the Levy-walk Nature of Human Mobility. IEEE/ACM Trans. Netw. 2011, 19, 630–643. [Google Scholar] [CrossRef]
- Brockmann, D.; Hufnagel, L.; Geisel, T. The scaling laws of human travel. Nature 2006, 439, 462–465. [Google Scholar] [CrossRef]
- Zhu, X.M.; Liu, S.; Zhu, X.L.; You, X.M. Enhancing sparrow search algorithm with hybrid multi-strategy and its engineering applications. J. Intell. Fuzzy Syst. 2023, 45, 5601–5632. [Google Scholar] [CrossRef]
- Faramarzi, A.; Heidarinejad, M.; Mirjalili, S.; Gandomi, A.H. Marine Predators Algorithm: A nature-inspired metaheuristic. Expert Syst. Appl. 2020, 152, 113377. [Google Scholar] [CrossRef]
- Gao, Y.S.; Zhang, J.H.; Wang, Y.L.; Wang, J.P.; Qin, L. Love Evolution Algorithm: A stimulus-value-role theory-inspired evolutionary algorithm for global optimization. J. Supercomput. 2024, 80, 12346–12407. [Google Scholar] [CrossRef]
- Mirjalili, S.; Mirjalili, S.M.; Hatamlou, A. Multi-verse optimizer: A nature-inspired algorithm for global optimization. Neural Comput. Appl. 2016, 27, 495–513. [Google Scholar] [CrossRef]
- Hamad, R.K.; Rashid, T.A. GOOSE algorithm: A powerful optimization tool for real-world engineering challenges and beyond. Evol. Syst. 2024, 15, 1249–1274. [Google Scholar] [CrossRef]
- Mirjalili, S.; Lewis, A. The whale optimization algorithm. Adv. Eng. Softw. 2016, 95, 51–67. [Google Scholar] [CrossRef]
- Hernan, P.V.; Adrian, F.P.D.; Gustavo, E.C.; Ana, B.M.C.; Jonas, V.A.; Fernando, R.P. A Bio-Inspired Method for Engineering Design Optimization Inspired by Dingoes Hunting Strategies. Math. Probl. Eng. 2021, 2021, 9107547. [Google Scholar]
- Amiri, M.H.; Mehrabi Hashjin, N.; Montazeri, M.; Mirjalili, S.; Khodadadi, N. Hippopotamus optimization algorithm: A novel nature-inspired optimization algorithm. Sci. Rep. 2024, 14, 5032. [Google Scholar] [CrossRef]
- Zhang, X.; Li, D.Q.; Liu, B.; Hu, Y.F.; Mo, Y. Intelligent processing of electromagnetic data using detrended and identification. Mach. Learn. Sci. Technol. 2023, 4, 045041. [Google Scholar] [CrossRef]

















| Function | Index | IGWO | MPA | LEA | MVO | GOOSE | WOA | DOA | HO | DBO | IDBO |
|---|---|---|---|---|---|---|---|---|---|---|---|
| F1 | Best | 6 × 10−34 | 1.4 × 10−25 | 39,633 | 0.65 | 0.005 | 1.2 × 10−87 | 2 × 10−138 | 0 | 4 × 10−125 | 0 |
| Mean | 417 | 366 | 56,869 | 3421 | 210 | 600 | 164 | 130 | 235 | 0.0005 | |
| Std | 3383 | 3241 | 12,323 | 8369 | 3269 | 5131 | 2784 | 2896 | 2864 | 0.01 | |
| F2 | Best | 1 × 10−20 | 1.3 × 10−13 | 1.2 × 105 | 0.64 | 0.47 | 5.1 × 10−59 | 3.4 × 10−77 | 7 × 10−198 | 1.2 × 10−74 | 0 |
| Mean | 3.4 × 109 | 2304 | 6 × 1016 | 2.1 × 109 | 1.8 × 106 | 3.4 × 109 | 8.7 × 107 | 9.9 × 108 | 0.8 | 0.0008 | |
| Std | 7.7 × 1010 | 5.1 × 104 | 1 × 1018 | 3 × 1010 | 4.1 × 107 | 7.6 × 1010 | 1.9 × 109 | 2.2 × 1010 | 7.8 | 0.018 | |
| F3 | Best | 1.2 × 10−6 | 7.9 × 10−5 | 62,467 | 77 | 4501 | 9448 | 1 × 10−316 | 0 | 2 × 10−118 | 0 |
| Mean | 1906 | 869 | 90,381 | 9977 | 22,727 | 41,744 | 334 | 130 | 11,053 | 0.0002 | |
| Std | 7104 | 6380 | 66,885 | 15,694 | 31,560 | 26,320 | 5473 | 2865 | 21,156 | 0.006 | |
| F4 | Best | 4.5 × 10−7 | 2.9 × 10−9 | 61.51 | 0.57 | 41.71 | 0.24 | 2.2 × 10−76 | 7 × 10−201 | 2.1 × 10−67 | 0 |
| Mean | 3.15 | 1.32 | 69.64 | 19.42 | 52.14 | 13.88 | 0.55 | 0.21 | 2.73 | 0.028 | |
| Std | 10.9 | 7.20 | 8.04 | 19.63 | 10.99 | 22.96 | 5.43 | 3.82 | 13.64 | 0.61 | |
| F9 | Best | 10.5 | 0 | 332 | 81.03 | 164.49 | 0 | 0 | 0 | 0 | 0 |
| Mean | 89.9 | 8.93 | 378.9 | 198.4 | 295.2 | 20.99 | 9.06 | 1.72 | 2.89 | 0.005 | |
| Std | 85.1 | 42.78 | 37.9 | 55.03 | 54.71 | 71.71 | 50.12 | 22.01 | 28.3 | 0.123 | |
| F10 | Best | 3 × 10−14 | 2 × 10−12 | 19.82 | 2.23 | 1.35 | 4.4 × 10−15 | 8 × 10−16 | 8 × 10−16 | 8 × 10−16 | 8 × 10−16 |
| Mean | 0.64 | 0.45 | 20.39 | 8.71 | 3.96 | 0.55 | 0.25 | 0.06 | 0.42 | 0.003 | |
| Std | 2.81 | 2.32 | 0.27 | 4.53 | 3.29 | 2.53 | 1.82 | 0.95 | 2.57 | 0.088 | |
| F11 | Best | 0 | 0 | 285.6 | 0.88 | 451.6 | 0 | 0 | 0 | 0 | 0 |
| Mean | 4.8 | 3.18 | 513.3 | 29.23 | 514.03 | 5.56 | 2.15 | 1.17 | 4.33 | 0.0004 | |
| Std | 38.5 | 29.64 | 111.7 | 61.16 | 60.86 | 46.98 | 25.99 | 26.01 | 47.15 | 0.007 | |
| F12 | Best | 4 × 10−6 | 2.4 × 10−9 | 1.5 × 108 | 3.82 | 20.38 | 0.01 | 0.37 | 2.2 × 10−6 | 8.7 × 10−9 | 0.29 |
| Mean | 1.5 × 106 | 8.6 × 105 | 3.5 × 108 | 1.5 × 107 | 1.6 × 107 | 3.5 × 106 | 9.3 × 105 | 1.5 × 106 | 2.1 × 106 | 0.37 | |
| Std | 2.3 × 107 | 1.1 × 107 | 2.2 × 108 | 7.1 × 107 | 6.6 × 107 | 3.4 × 107 | 2 × 107 | 3.3 × 107 | 2.7 × 107 | 0.11 |
| Frequency/Hz | Original/mV | Noisy/mV | Processed/mV |
|---|---|---|---|
| 1 | 1.4345 | 1.4155 | 1.4346 |
| 2 | 1.4212 | 0.9970 | 1.4214 |
| 4 | 1.3972 | 1.3820 | 1.3970 |
| 8 | 1.3608 | 1.4993 | 1.3606 |
| 16 | 1.2694 | 1.3527 | 1.2695 |
| 32 | 1.2149 | 1.2572 | 1.2152 |
| 64 | 1.1933 | 1.1946 | 1.1932 |
Disclaimer/Publisher’s Note: The statements, opinions and data contained in all publications are solely those of the individual author(s) and contributor(s) and not of MDPI and/or the editor(s). MDPI and/or the editor(s) disclaim responsibility for any injury to people or property resulting from any ideas, methods, instructions or products referred to in the content. |
© 2025 by the authors. Licensee MDPI, Basel, Switzerland. This article is an open access article distributed under the terms and conditions of the Creative Commons Attribution (CC BY) license (https://creativecommons.org/licenses/by/4.0/).
Share and Cite
Liu, Z.; Zhang, X.; Li, D.; Liu, S.; Cao, K. Noise Elimination for Wide Field Electromagnetic Data via Improved Dung Beetle Optimized Gated Recurrent Unit. Geosciences 2025, 15, 8. https://doi.org/10.3390/geosciences15010008
Liu Z, Zhang X, Li D, Liu S, Cao K. Noise Elimination for Wide Field Electromagnetic Data via Improved Dung Beetle Optimized Gated Recurrent Unit. Geosciences. 2025; 15(1):8. https://doi.org/10.3390/geosciences15010008
Chicago/Turabian StyleLiu, Zhongyuan, Xian Zhang, Diquan Li, Shupeng Liu, and Ke Cao. 2025. "Noise Elimination for Wide Field Electromagnetic Data via Improved Dung Beetle Optimized Gated Recurrent Unit" Geosciences 15, no. 1: 8. https://doi.org/10.3390/geosciences15010008
APA StyleLiu, Z., Zhang, X., Li, D., Liu, S., & Cao, K. (2025). Noise Elimination for Wide Field Electromagnetic Data via Improved Dung Beetle Optimized Gated Recurrent Unit. Geosciences, 15(1), 8. https://doi.org/10.3390/geosciences15010008

