Abstract
The present study focuses on analysis of the soil cover structure (SCS, SCSs), which is the most detailed level of soil organization in space. The detail in which complex SCS can be studied is often insufficient, since until now it has not been possible to map it over large areas at scales larger than 1:10,000. To increase the detail in which SCS can be studied, the methods of identifying the bare soil surface (BSS) and averaging its multitemporal spectral characteristics were used, which opens up new possibilities for mapping complex SCS over large areas. New SCSs of leached chernozems (Luvic Chernic Phaeozem) were discovered, which can produce patterns on satellite images similar to sections of Timan agate—agate-like soil cover structures (ASCS, ASCSs). ASCSs are formed on Quaternary sediments of varying thickness from 0.3 to 6 m, underlain by carbonate and red sediments of the Permian period. The ASCS pattern is formed by ring-shaped stripes (rings) of different colors and brightness, which are determined by the carbonate and red-colored inclusions involved in the arable horizon. Eight soil varieties were identified to describe ASCSs during the study. According to the WRB, there are six main soil types, and according to the classification of Russian soils in 1977, there are four types. ASCSs were identified over large areas and soil maps of ASCSs were constructed using multitemporal spectral characteristics of the BSS in the form of multitemporal soil line coefficients. Neural networks were used to identify BSS on big remote sensing data. ASCSs have contrasting soil properties and contrasting fertility (productivity of agricultural crops). ASCS maps can serve as the basis for task maps of precision farming systems. Perhaps ASCSs are unique objects for the area of chernozem distribution, where in one soil profile there are rocks with an age from the first thousand years (Quaternary) to 250 million years (Permian). Chernozems are fertile, studied, mercilessly exploited, but sometimes they are simply beautiful—agate-like.
1. Introduction
The development of precision agriculture since 1989 [1,2] makes the development of practical mapping of soil cover structure (SCS) and the development of the doctrine of SCS [3] relevant. The first experiment in precision agriculture, conducted in 1985 at the Minnesota Agricultural Experimental Station [4,5,6,7], was based on detailed mapping of soil acidity. Back in 1895, V.V. Dokuchaev separated soil geography and soil topography, i.e., general patterns of soil cover distribution and detailed variations of soil combinations on a large scale [8]. Practical large-scale soil cartography developed decades later. SCS mapping is not directly related to the scale of soil maps. A map at a scale of 1:2,500,000 shows the SCS [9,10]. On the 1:25,000 scale map released later, however, SCS was not displayed [11]. The introduction of the terms pedon and polypedon [12,13] attracted criticism from the point of view of the possibility of mapping and practical identification of SCS based on them [14]. The similar Russian terms “soil individual” [15] and “elementary soil area” [3] had a greater practical and cartographic focus, which required detailed mapping at scales larger than 1:10,000, rather than large-scale soil [16] and agrochemical [17] surveys. By the mid-1980s, all arable lands of the USSR were provided with soil maps at scales of 1:10,000 or 1:25,000 [18]. Larger-scale soil mapping was and still is in the domain of surveying key areas, i.e., with a very small distribution area.
Classic large-scale soil mapping of the USSR did not have a clear intra-field focus, because all recommendations for agricultural use were given for the entire agricultural field [19]. The term “stable intra-field heterogeneity” (SIFH) or within-fields heterogeneity [20,21,22] began to be used specifically in connection with precision farming and is still used today [23,24,25,26].
The proposed approach in this work allows for detailed mapping of SCS with intra-field detail of precision farming systems over large areas, thereby filling a vacant niche in the hierarchy of soil mapping.
There are various methods for recognizing the causes of soil heterogeneity, which can be grouped according to the basic principles of the study: traditional ground surveys [5,16,27], ground surveys based on a regular and irregular network [28,29,30], modeling [31,32,33,34] based on processing digital elevation models [35,36,37,38] and climate data [39,40], and processing of remote sensing data (RSD). When processing RSD, individual images [34,41,42,43,44], intra-annual series [45,46,47,48], and multitemporal series [42,49,50,51] can be used. When indicating different soils and their spatial heterogeneity, vegetation indices (VIs) reflecting vegetation cover [48,50,51,52,53,54] and bare soil surface [5,55,56,57,58,59,60,61,62] are used.
Greater accuracy [5,28,30] and the greater complexity of determining SCS [24,41,45] using ground-based methods were noted from the very beginning of work on precision agriculture [63]. Remote sensing in different forms has always been seen as an alternative: first in the form of aerial photography [23,45], then satellite data [26,64,65] and unmanned aerial vehicles (UAVs) [66]. Studies on processing big satellite data are outside of this series [67,68,69].
This study is devoted to the application of the authors’ method of SCS detection based on the processing of big remote sensing data (BRSD). The approach fills a gap in the methods of processing remote sensing data for the needs of soil mapping.
Chernozems, as the most fertile soils in Russia, are well studied. The entire territory of the study area—the Republic of Tatarstan—is provided with archival soil maps converted into vector format. However, soil cover is reflected on these maps with insufficient precision to describe and map complex SCSs.
It has not previously been possible to detect agate-like soil cover structures (ASCS) using traditional methods, modeling methods, and methods of processing individual RSD images. It was possible, however, to assume the existence of ASCSs based on paleontological [70] and geological [71] materials. ASCSs were not found either on large-scale soil maps of the study area [11], or in soil descriptions of the Republic of Tatarstan and Samara region [72,73]. This required new methods for mapping SIFH over large areas based on new materials and methods for processing them [68]. In updating soil maps and compiling maps of types of soil degradation [68], it is possible to apply methods for BRSD processing and neural networks. The criterion for the quality of new methods remains the analysis of soil characteristics obtained during field surveys.
This work describes a new natural object—agate-like structures of soil cover. The study expands the understanding of SCS and its genesis.
The aims of this study were the following: (i) to identify specific agate-like soil cover structures (ASCS) of chernozems and their genesis; (ii) to show the high information content of BRSD processing for studying the SCS of chernozems; (iii) to establish the influence of soil characteristics on the multitemporal spectral characteristics of the bare soil surface (BSS); and iv) to show high-detail SCS mapping based on the conceptual apparatus of a multitemporal soil line (MSL).
2. Materials and Methods
2.1. Study Area
ASCSs are widespread in some regions of Russia: the Republics of Tatarstan and Bashkortostan; the Orenburg, Samara, Saratov, and Ulyanovsk regions. The total area of the regions where ASCSs occur is 525,442 km2. The object of study is located in the forest-steppe zone on the border of the Republic of Tatarstan and the Samara region (Figure 1)—the Bugulma-Belebeevskaya Upland.
Figure 1.
Location of the study area and MSL “C” coefficient map with the boundaries of test agricultural fields and the location of soil pits.
The sum of active temperatures is 2175 °C, the humidification coefficient is 0.84. Arable lands on typical and leached chernozems were studied [10,74,75].
2.2. Materials
To calculate MSL coefficients, archives of Landsat 4–8 data level 1 from 1984 to the present (2021) were used. Atmospheric correction was carried out using the ATCOR module of the ERDAS Imagine 2015 software package [76].
For retrospective monitoring of soil and land cover, topographic maps and thematic materials at a scale of 1:25,000 and remote sensing data of different spatial resolutions were used—high (IKONOS, GeoEye-1, WorldView, etc.) [77] and medium spatial resolution (Landsat, Sentinel from 1984 to 2023) [78,79]—as well as archival data for 1968 and 1975 (CORONA) [80].
2.3. Methods
2.3.1. Filtering of RSD Archives
To calculate MSL coefficients [59], it is necessary to determine the presence of BSS on the RSD. To do this, it is necessary to select RSD scenes or their fragments where there is no vegetation, clouds, water surface, traces of agricultural burning, crop residues, snow, etc. The selection of suitable images can be carried out manually using the principles of the spectral neighborhood of the soil line [58]. The result of manual selection can be converted into a dataset. Based on the dataset, it is possible to apply machine learning and automate RSD filtering. This problem was solved based on the development and application of gradient boosting and a neural network [53].
Gradient boosting is a good machine learning method for determining RSD suitability [81]. The implementation of the method is described in detail in Rukhovich et al. [53]. A manually created dataset was used, containing a set of RSD fragments indicating vegetation, cloudiness, waterlogging, snow, etc. The CatBoost library of Python programming language was used [82].
To train the neural network, the same dataset was used as for gradient boosting for binary image classification (“suitable” or “not suitable”). Training is described in detail in Rukhovich et al. [53]. A standard convolutional neural network architecture was used for the binary classification task (Figure S1). Such architectures typically consist of a pair of convolutional blocks, followed by a pooling layer and another pair of fully connected layers [83,84]. In turn, the convolutional block contains a convolutional layer, a normalization layer, an activation layer, and a max pooling layer. The input layer shape was 128 × 128 × 8; here, the 8 channels include Red, Green, Blue, NIR, SWIR1, SWIR2, NDVI, and binary field mask.
2.3.2. BSS Recognition on Selected RSD Scenes
For a full RSD scene, the BSS in the RED-NIR spectral plane takes the shape of an ellipse [58]. According to the theory of the spectral neighborhood of the soil line, the ellipse of the spectral characteristics of the BSS is located on the soil line between the areas of crop residues (straw) and traces of agricultural fires (soot) [58,85]. In this regard, BSS on the RSD cannot be identified based on VIs [58,86]. An ellipse of BSS spectral values can be identified on the “tasseled cap” plots [87,88] manually. A dataset is formed from manually selected BSS areas of RSD. It is a series of Landsat scenes from 1984 to 2021 with BSS highlighted. A trained neural network allows identification of BSS on any Landsat scenes under similar soil and climatic conditions [68].
Deep machine learning uses the popular neural architecture for image segmentation U-Net [89] (Figure S2), the ReLU activation function and batch normalization [90], the Dice Loss function [91], and the Adam optimization algorithm [92].
2.3.3. Calculation of MSL Coefficients
The work of Koroleva et al. [59] shows that the “tasseled cap” plot can be constructed not only for a single RSD scene, but also for each individual pixel based on the totality of the RED-NIR spectral values it takes for more than 30 years on RSD of the same type (Figure S3). As a result, a MSL can be constructed [59,93]. Since the multitemporal BSS characteristics take the shape of an ellipse, we propose using the ellipse parameters of multitemporal spectral values to calculate the unified multitemporal BSS characteristics of each pixel. In this study, the distance of the center of the ellipse from the origin of the RED and NIR spectral plane is used as a multitemporal characteristic of BSS—coefficient “C” MSL [59]. From the point of view of describing the multitemporal spectral distribution of BSS characteristics, the MSL “C” coefficient almost represents a long-term average of RED-NIR spectral values at each pixel. Calculation of the “C” coefficient does not require ground-based or other calibrations.
2.3.4. Retrospective Monitoring of Soil and Land Cover
The method allows us to study changes in the boundaries of agricultural fields between 1968 and the present. It was used in the work to determine the boundaries of agricultural fields that stopped being cultivated (were abandoned). Special detail is necessary from 1984 to the present, when high dynamics of the areas of arable land in Russia were observed [94]. The accuracy of the method corresponds to the accuracy of traditional mapping on a scale of 1:10,000 [95]. The method requires the presence of a GIS project of a certain composition (indicated in the Materials section) and quality (georeference and atmospheric correction). The method is described in a series of works from the period 2014–2020 [95,96,97,98,99,100].
2.3.5. Field Soil and Agrochemical Surveys
To establish functional relationships between agrochemical characteristics and the values of MSL coefficients, it is necessary to conduct traditional field soil and agrochemical surveys. Field survey requires determining the locations of soil pits and sampling points for agrochemical analysis, taking into account the relief and remote sensing data [16,17]. For this, a GIS project was created, including topographic maps, aerial photography or UAV data (if possible), a digital elevation model [101,102], and up-to-date high- and medium-resolution remote sensing data.
Since traditional soil maps [11] based on traditional approaches and data did not reveal the ASCS, the position of soil pits was determined taking into account the “C” coefficient map of the MSL (Figure 1). A total of 31 soil pits were made in three agricultural fields (Figure 1), taking into account the entire range of MSL “C” coefficient values.
Soil profiles were excavated to a depth of 65 to 160 cm, depending on the density of the underlying Permian rocks. For each profile, soil description, photography, and sampling were carried out. The coordinates were recorded using a GPS receiver. For each horizon of each profile, a soil sample was taken to measure organic matter and carbonate content. The thickness of the humus horizon was also measured.
The thickness of the humus horizon was understood as the total thickness of the A and AB horizons of the studied soils [103,104]. The determination of the content of soil organic matter (humus) was carried out using the Tyurin method [105], an analogue of which is the Walkley–Black method [106]. Carbonates were measured alkalimetrically using the Kozlovsky method [107,108]. The rockiness of the upper horizon was determined visually. Chemical analysis was carried out using an Agilent 5800 ICP-OES inductively coupled plasma optical emission spectrometer.
The analyses were carried out by the certified “testing laboratory of the Central Scientific and Analytical Association” [109] of the ”Pryanishnikov All-Russian Research Institute of Agrochemistry” [110]. The laboratory was accredited in 2022 [111] in the National Accreditation system [112]. According to regulations [113], accreditation was confirmed in 2024.
2.3.6. Cartographic GIS Analysis
Cartographic analysis was carried out in ArcGIS 10.5 [114]. The main method of analysis was the pairwise intersection of various layers of the GIS project. The intersection results were entered into spreadsheets. The quantitative parameters of the resulting combinations were assessed in spreadsheets and regression equations were constructed.
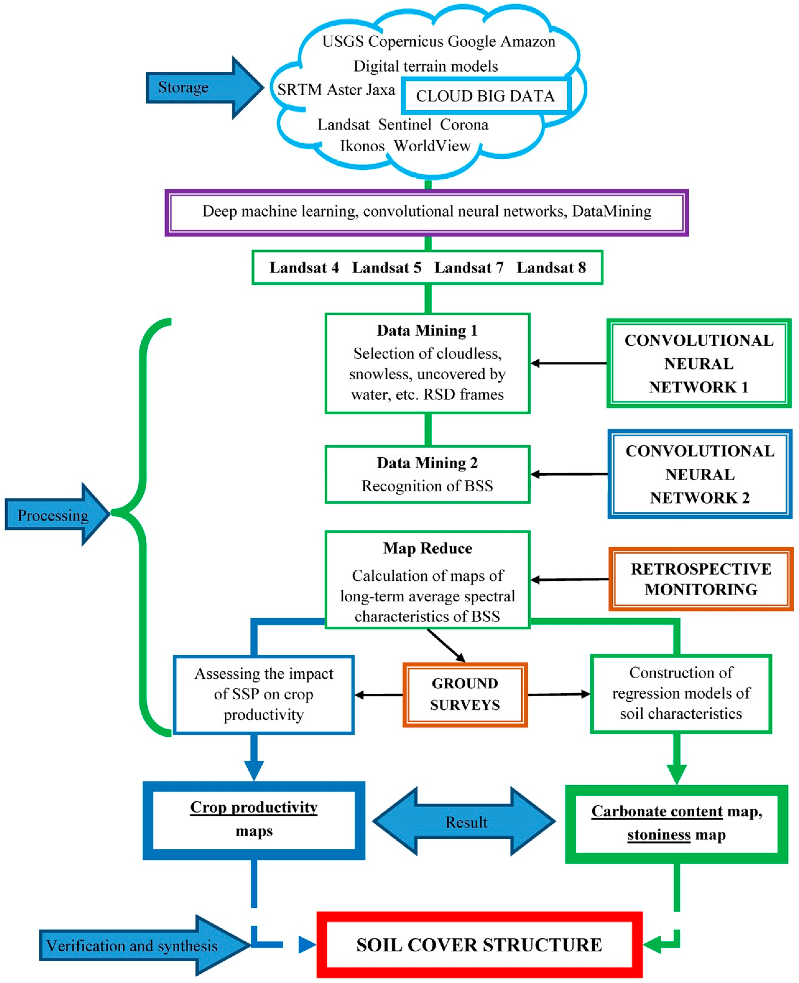
2.3.7. Flowchart of Work
Figure 2 shows a flowchart of the application and grouping of methods used in the work. The methods are grouped into three blocks. The first block is the processing of BRSD stored in the cloud. The methods of the first block allowed us to obtain a map of the multitemporal characteristics of the BSS in the form of a map of the values of the coefficient “C” of the MSL. The second block allowed us to compare the multitemporal characteristics of MSL and productivity of crops. The third block is for comparing ground-based analytical characteristics of the soil cover and the values of the coefficient “C” of the MSL.
Figure 2.
Research flowchart.
The first block can be implemented by more traditional methods of manually selecting big data according to specified criteria or by more modern methods using machine learning. The flowchart shows at what stages of the work machine learning was used.
The results of the three blocks overlap at two study sites. The results of ground surveys make it possible to obtain data for constructing regression models. In turn, the map of coefficient “C” values allows optimization of the planning of a field survey.
The result of three blocks of work is an SCS map of arable soils of the study area.
3. Results
3.1. Primary Results
3.1.1. The Term “Agate-like Structures” of the Soil Cover
The term “agate-like structures” was proposed in connection with the characteristic of the BSS pattern in synthesized pseudo-color RSD images (Figure 3). Figure 3 shows the synthesis of the SWIR, NIR, and GREEN bands for each of the three fields in different combinations.
Figure 3.
Pseudo-color RSD images (synthesis of SWIR, NIR, and GREEN bands in different combinations) and sections of Timan agate.
The image pattern resembles the sections of Timan agate shown for comparison. Like an agate cut, there is an alternation of ring-shaped stripes of different colors and brightness.
Fields are not often in the BSS state. Therefore, areas of ASCS distribution must first be detected. Then it is possible to select a RSD scene with a characteristic pattern for the field. Methods for analyzing multitemporal BSS series were well suited for this purpose.
3.1.2. BSS Map—MSL “C” Coefficient Map
Based on machine learning (Section 2.3.1), a selection of Landsat 4, 5, 7, 8 RSD from 1984 to 2021 was carried out. A total of 364 scenes were selected. BSS areas were recognized on RSD scenes based on machine learning (Section 2.3.2). For each pixel of RSD, MSLs were constructed and their coefficients were calculated (Section 2.3.3). MSLs were calculated only if there were at least six BSS values for a pixel over 35 years [115]. Since BSS can occur outside of arable land (settlements, rock outcrops, quarries, etc.), the boundaries of the study area were defined by the boundaries of arable land (Figure 1) determined by the retrospective monitoring method (Section 2.3.4).
Figure 1 shows a fragment of the map of the coefficient “C” MSL built for the Leninogorsky district of the Republic of Tatarstan and the Klyavlinsky district of the Samara region. The fragment covers an area of 3500 ha, in which ring-shaped structures of alternating changes in multitemporal spectral brightnesses of the BSS are visible in 10 fields. It is difficult to trace the breadth of the phenomenon’s distribution in individual remote sensing scenes. Depending on the presence of vegetation, crop residues, soot, water, etc., on the surface of fields, even bright SCSs may not appear on RSD. It is important to understand that the ring structures characteristic of this region are widespread and consist of the same BSS spectral elements. The range of MSL “C” coefficient values for the study area was 0.17–0.39 (Table 1).
Table 1.
Names of soils according to field studies and various classifications [103,116]; ranges of MSL “C” coefficient values for soil varieties.
3.1.3. ASCS Soil Cover
The field survey was carried out in 2022 (Section 2.3.5). The MSL “C” coefficient map was used to plan ground sampling locations. The survey results are summarized in Table 1.
From the point of view of soil classifications, the soil cover of the studied fields is represented by leached and incompletely developed chernozems of varying degrees of stoniness [116] or different Phaeozems [103]. For a more complete description, some terms have been added to better describe the visible natural phenomenon. Figure 4 shows a diagram of the genetic series of soil profiles.
Figure 4.
Scheme of genetic series of soil profiles (soil names are given in Table 1).
First of all, there are no eroded and degraded soils in the diagram. Six out of eight soils have a well-defined A horizon of equal thickness (35 cm). Moreover, only soil #1 (Figure 5) has the complete composition of soil horizons for leached chernozem—A, AB, B, C, D. To describe the soils, we propose the term “incomplete profile soil”, that is, leached chernozem with loss of lower horizons. As we see, the loss of lower horizons does not lead to a change in the structure of the remaining profile (Figure 4 and Figure 5; soils ##2–6). Another two soils (##7–8) should be called incompletely developed. In these soils, the humus horizon A occupies the entire soil-forming rock (Quaternary sediments) and mechanically includes the underlying rock. Soil formation itself occurs almost exclusively on Quaternary sediments from horizons A to C. Horizon D is Permian sediments with an age of more than 200 million years.
Figure 5.
Photographs of soil profiles (soil names are given in Table 1) and the surface of the soil cover near soil pits. Depths are indicated in centimeters.
The term “leached” does not quite apply to these soils. The term leached refers to the leaching of carbonates from the upper part of the soil profile to its lower part during pedogenesis. In this case, however, the soil-forming rock (Quaternary sediments) is initially carbonate-free—in the soil profile in horizons A, AB, B, and C, effervescence from HCl may not be observed. In the case of underlying red sediments, there is no effervescence in the D1 horizon. As will be shown below, in non-stony horizons the carbonate content is below 1%. No pedogenic carbonates were found in the soil profiles. The soil should be called non-calcareous, because no leaching process occurred.
The underlying rock, the D1 horizons, plays an important role. D1 horizons can be carbonate (calcite and dolomite) (Figure 5; soils #2, #4, #6, and #8) or non-carbonate red-colored (Figure 5, soils #3, #5, and #7) sediments of Permian age. Carbonate sediments are dense and form the boundary of the root layer. Red sediments are clayey and to some extent expand the root layer. In this regard, it is necessary to indicate the name of the underlying rock, which practically does not undergo pedogenesis, but affects plant growth.
Stoniness is mainly manifested by the mechanical involvement of Permian sediments in the soil profile during plowing.
Table 1 shows the values of the MSL “C” coefficient for each soil variety. It is possible to tentatively interpret the MSL “C” coefficient maps in Figure 1. The darker rings (shades of blue) represent leached chernozem with a thick profile. Lighter shades (yellow shades) are chernozems with an incomplete or shortened profile. Brown shades are characteristic of incompletely developed stony chernozems.
3.2. Analytical Results
3.2.1. The Influence of Stoniness on Multitemporal Spectral Characteristics
The graph in Figure 6 shows the dependence of the stoniness of the soil surface around each soil pit on the coefficient “C” of MSL values. Of the 31 soil pits, 17 were located in stony areas. Stoniness varied from 0 to 55% of the soil surface, R2 = 0.85. The spectral brightness of BSS increases with increasing stoniness. With a high value of the coefficient of determination, it is possible to construct a map of the stoniness of arable land in the study area.
Figure 6.
Dependence of the stoniness of the soil surface around each soil pit (%) on the values of the coefficient “C” of MSL.
3.2.2. Influence of Carbonate Content on Multitemporal Spectral Characteristics
The presence of carbonates in the underlying rocks suggests some carbonate content in the non-rocky strata. However, as stated above, most non-rocky soils do not effervesce from HCl throughout the profile. Figure 7 shows a graph of the dependence of the content of carbonates in the upper soil horizon on the coefficient “C” of MSL. The graph in Figure 7a shows all soil pits (rocky and non-rocky), R2 = 0.71. If only non-stony profiles are taken into account (Figure 7b), then the coefficient of determination is significantly higher (R2 = 0.87).
Figure 7.
Dependence of carbonate content in the upper soil horizon on the “C” coefficient of MSL: (a)—all profiles, (b)—only non-stony profiles.
3.2.3. Influence of the Content of Other Macroelements on Multitemporal Spectral Characteristics
Several more values of the content of various substances were measured: organic matter, Na2O, CaO, MgO, P2O5, Al2O3, Fe2O3, etc. High coefficients of determination were found for CaO in total with MgO. However, these values only confirm the dependence of spectral brightness on carbonate content. Relationships with SiO2 and Al2O3 were also noted, but also depend on their replacement with carbonates. In this regard, not all dependencies are presented in the article, since the influence of rockiness and carbonate content of non-stony profiles on the spectral characteristics remains dominant.
3.2.4. Relationship Between Multitemporal Spectral Characteristics and Soil Varieties
From Table 1 and Figure 4, it follows that ASCSs are formed by eight main soil varieties. A graph of the average values of the coefficient “C” MSL for each soil name and soil number is presented in Figure 8. The dependence has the form of a polynomial of the second degree and R2 = 0.99. This is the highest coefficient of determination in the study and the soil map of ASCS can be constructed using this dependence.
Figure 8.
Soil numbers and average values of the MSL “C” coefficient.
3.3. The Main Result—ASCS Soil Map
Polynomial derived (Equation (1)):
where y is the number of the soil in the list (Figure 4, Table 1), x is the values of coefficient “C” of MSL, and the numerical values are stoichiometric coefficients.
y = −2188.9x2 + 1038.7x − 115.43
Based on the polynomial, it is possible to calculate the ranges of values of the coefficient “C” for each soil type (Table 1). Based on the ranges, the MSL “C” coefficient map is recalculated into the ASCS soil map (Figure 9).
Figure 9.
ASCS soil map (soil names are given in Table 1).
4. Discussion
4.1. Genesis of ASCS
During the planning of field work, three hypotheses for the genesis of ASCS were considered.
4.1.1. Formation of ASCS as a Result of Erosion Processes
The ASCS ring structures (Figure 3) are located concentrically along the slope (Figure 10). It can be assumed that ASCS is the result of erosion along the slopes.
Figure 10.
Digital elevation model of the study area [102].
The hypothesis was not confirmed. First of all, erosion tends to increase downslope and with increasing slope steepness. Nothing like that happens. The location of the ASCS brightness rings, the brightness values, and the width of the rings do not depend either on the distance from the top (watershed) of the field or on the steepness of the slope.
Secondly, in six out of eight soils, the thickness of the A horizon is the same. Erosion always comes from the soil surface, i.e., first of all, the thickness of horizons A and AB should decrease, but this does not happen (Figure 4 and Figure 5). The profile thickness decreases from the lower horizons.
4.1.2. Formation of Soil Cover Directly on Permian Sediments
The second hypothesis assumed that the Permian sediments lie in layers (Figure 11). On the slope, Permian sediments come to the surface and are the soil-forming rock. Accordingly, light rings are formed on carbonate sediments, and dark ones on red sediments.
Figure 11.
Permian sediments.
The hypothesis has a number of contradictions. First of all, the main soil-forming material for ASCS is Quaternary sediments (Table 1). Quaternary sediments differ clearly from the Permian by the absence of layering, color, and uniform loaminess. The geological map of Quaternary sediments also refutes the hypothesis [71]. The geological map indicates that the Permian sediments of the studied region are covered by a Quaternary cover of varying thickness from a few tens of centimeters to six meters. Field studies confirmed the geological map data.
Another argument that requires additional research is that Permian sediments are poorly involved in the process of soil formation, since both carbonate and red-colored deposits are relatively poor in mineralogical composition [70]. Paleontological studies indicate that even clayey Permian deposits are significantly poorer in clay minerals in favor of extremely fine quartz. During the field expedition, it was also noted that both carbonate and red Permian sediments are the underlying rock (D), and not the soil-forming rock (C).
4.1.3. Formation of ASCS on Quaternary Sediments of Varying Thickness
Currently, this hypothesis is the main working one. Figure 12 shows an outcrop where Permian sediments are overlain by a Quaternary cover of varying thickness.
Figure 12.
Permian sediments overlain by Quaternary sediments of varying thickness.
The soil-forming process of chernozems belongs to the steppe type without mobile humus. With this type of pedogenesis, the formation of the upper horizons does not depend on the lower ones. Indeed, down to a depth of about 1.6 m, the soil profile is typical—A, AB, B, C. The presence or absence of underlying rock does not affect the soil profile in any way. With a reduction in the thickness of Quaternary sediments, horizons C, B, and AB disappear successively, while horizon A of normal thickness is preserved.
The only exceptions are stony soils where the thickness of Quaternary sediments is less than 30 cm, and therefore all Quaternary sediments are involved in the formation of horizon A. When involved in arable land, a thickness of 30 cm is not enough to plow only Quaternary loams. As a result, Permian sediments in the form of stones are mechanically added (plowed) into the soil profile.
Of course, the emergence of Permian deposits to the surface in the form of rock outcrops or the formation of a soil profile exclusively on Permian deposits cannot be excluded. But ASCSs of arable lands, judging by the data obtained, are formed precisely on Quaternary sediments of varying thickness, underlain by Permian carbonate and red sediments.
4.2. Agricultural Productivity of ASCS Elements and Suitability of the ASCS Map for Differential Impact Technologies
This article is not intended to analyze the productivity of agricultural land on ASCS. This requires a detailed description of experiments on applying different doses of fertilizers for various crops. Such experiments have been carried out. However, based on the detailed description they provide, the article will take on an agronomic focus. In the discussion we will only consider the possibility of using the ASCS map for the precise application of fertilizers (variable rate technology). In other words, is the ASCS map a SIFH map?
It seems obvious that stoniness is an important factor reducing the productivity of chernozems. Using the ASCS soil map (Figure 9), sunflower yield measurements were carried out for soils #1 and #2 and soils #7 and #8. Yield measurements were carried out manually by testing cuttings from test plots in 15-fold repetition for each soil. That is, for each of the three fields, the yield was measured five times for soils #1 and #2 and five times for soils #7 and #8. Sunflower yield for soils #1 and #2 ranged from 14.1 to 16.9 centners per hectare. For soils #7 and #8, it was 4.1–4.5 centners per hectare. Thus, the ASCS map is also a SIFH map. Sunflower was chosen as a crop with high profitability.
Applying a single dose of fertilizer is not effective when the difference in yield is 3–4 times [50]. Most likely, a single seed rate is not effective. It is almost impossible to change the productivity of soils #7 and #8, determined by lithology. Precision farming based on the ASCS map allows calculation of fertilizer rates based on ASCS elements, that is, ASCS can be used to create task maps for variable rate application.
4.3. Scope of Application of the Proposed Approaches
SCSs at the bedrock–Quaternary interface are widespread in nature. Rock outcrops most often limit the spread of arable land. ASCSs are one of the types of limit on the spread of arable land. In Russia alone, they are common in the republics of Tatarstan and Bashkortostan, and in the Orenburg, Samara, Saratov, and Ulyanovsk regions. The total area of the regions where ASCSs occur is 525,442 km2. However, we have noted similar SCSs in both Kazakhstan and Uzbekistan. Quaternary sediments may have contact with both Cretaceous and Jurassic sediments. Such SCSs can be called spectrally contrasting, but always adjusted for the contrast of the BSS and in a multitemporal version. With these amendments, the MSL method can be widely applied. The second aspect of the wide applicability of MSL is the good response of the method to the degree of SCSs stoniness. The almost linear dependence of spectral characteristics on stoniness suggests the possibility of using MSL far beyond exclusively Permian deposits when mapping stony SCSs. The third aspect can be considered the possibility of detecting carbonate content in non-stony soils with a high organic matter content.
4.4. Limitations of the Method and Research Prospects
To date, MSL-based SCS analysis methods have been implemented in fairly contrasting conditions: for erosion assessment [53,57,62], soil organic matter mapping in the transition area from sod-podzolic soils to leached chernozems and gray forest soils [115], and the present study with outcrops of Permian sediments. Studies in areas with lower agrolandscape contrast have been planned and conducted, but not yet published. The proposed hypothesis is that the method will work worse with a high organic matter content in soils with the same particle size distribution, and this will become a natural limitation of the method.
Another limitation is the availability of a sufficient number of BSS on multitemporal RSD. The method is increasingly being used on arable lands with traditional soil cultivation (plowing). In areas where no-till is implemented, the range of RSD suitable for work is no longer increasing. If these territories have undergone the abandonment stage (in Russia, there are about 50 million ha of abandoned arable land), then for some arable fields it is not possible to achieve the minimum number of BSS values (MSL is not calculated with fewer than six BSS values) for constructing MLP coefficient maps.
Prospective research has two directions: expanding the verification area and using new materials. By promising RSD materials, we mean Sentinel. The Sentinel data array has been formed since 2016, but according to our estimates, it has not yet reached the BRSD state, i.e., it is not sufficient for MSL calculations.
4.5. Physical Interpretation of the MSL Coefficient “C” for ASCSs
Permian sediments are represented by dense rocks with alternating ferruginous and carbonate layers (Figure 11), devoid of organic matter. Both of these layers have a higher reflectivity than chernozems (Table 1, Figure 6). Carbonates also have a higher reflectivity (Figure 7) than soils with a low carbonate content. The complexity of mapping lies in the moisture factor and the state of the arable land surface after agricultural impact (plowing, harrowing, cultivation, etc.). An increase in moisture reduces the brightness of soils. Loosened soil also has a lower reflectivity. At any given time, the same soil of equal stoniness and with equal carbonate content can have different reflectivity, since the soil of one area will differ in moisture and cultivation from the soil of another area. The soil moisture and surface state (cultivation) can have a greater effect on reflectivity than stoniness and carbonate content.
The multitemporal soil line is developed to minimize the range of reflectivity values due to variable factors (moisture and soil tillage). Over 35–40 years, the BSS will take on all possible moisture values and all possible cultivation states. The ellipse of the BSS values will describe the entire multitemporal spectral state of the BSS (Figure S3), and the relative positions of the ellipses in the RED-NIR spectral space will depend on long-term factors—stoniness and carbonate content. This is the effect in the form of the MSL coefficient “C” map that we observe in this study (Figure 9).
5. Conclusions
Specific agate-like soil cover structures (ASCS) formed by leached chernozems have been identified. ASCSs are represented by alternating rings of full profile, incomplete profile, and incompletely developed chernozems. The alternation of rings is determined by the thickness of the Quaternary sediments or (in other words) the depth of the underlying Permian bedrock (red and/or carbonate). The profile reduction in ASCS occurs due to the disappearance of soil horizons in the following sequence: C, B, AB. In this case, horizon A remains the same thickness. That is, ASCSs are not a consequence of soil degradation.
The term “agate-like structures” was proposed due to the fact that ASCSs on RSD look like a section of Timan agate and have the appearance of alternating rings of different colors and brightness.
ASCSs are clearly visible when constructing a multitemporal soil line (MSL) “C” coefficient map. In turn, MSL is one of the methods for averaging the spectral characteristics of bare soil surface (BSS) areas of big remote sensing data (BRSD) over 35–40 years (1984–2023). BSS extraction in each BRSD scene was carried out based on a neural network. BRSD processing showed high information content when studying the SCS of chernozems.
It was found that the values of multitemporal spectral characteristics of BSS are influenced by soil stoniness and carbonate content for non-stony soils. The integral indicator that forms the values of the MSL coefficients is the soil type. In this study, eight soil varieties were identified: non-calcareous chernozem (A–AB–B–C–D); non-calcareous chernozem underlain by Permian sediments (A–AB–B–D); non-calcareous, incomplete profile chernozem underlain by red-colored Permian sediments (A–AB–Dred); non-calcareous, incomplete profile chernozem underlain by Permian carbonate sediments (A–AB–Dca); non-calcareous, incomplete profile shortened chernozem, underlain by red-colored Permian sediments (A–ADred); non-calcareous, incomplete profile shortened chernozem, underlain by Permian carbonate sediments (A–ADca); incompletely developed non-calcareous chernozem on red-colored Permian sediments (ADred); incompletely developed calcareous chernozem on Permian dolomite sediments (ADca). Spectral brightness increases in this series of soils.
SCS determined on the basis of the MSL “C” coefficient map has sufficient detail for use in precision farming systems.
Chernozems are one of the most fertile and most studied soils on the planet. At the same time, they are also the most used soil. But besides that, chernozems are simply beautiful, and sometimes even agate-like.
The demonstrated method can be widely used in detecting and mapping complex soil cover structures with high detail and over large areas.
Supplementary Materials
The following supporting information can be downloaded at: https://www.mdpi.com/article/10.3390/geosciences15010032/s1, Figure S1: Proposed convolutional neural network (CNN) architecture; Figure S2: The proposed U-Net architecture with 6 downsampling and 5 upsampling blocks; a single downsampling block; a single upsampling block; Figure S3: Multitemporal plot of the RED-NIR values distribution for one point in an agricultural field; MSL coefficients for RED-NIR values of BSS for one point in an agricultural field.
Author Contributions
Conceptualization, D.I.R.; methodology, D.I.R.; software, A.D.R.; validation, P.V.K.; formal analysis, A.D.R.; investigation, D.I.R.; resources, D.I.R.; data curation, A.D.R. and P.V.K.; writing—original draft preparation, D.I.R.; writing—review and editing, M.A.K.; visualization, P.V.K.; supervision, D.I.R.; project administration, D.I.R.; funding acquisition, D.I.R. All authors have read and agreed to the published version of the manuscript.
Funding
The research was conducted within the framework of state assignment No. FGUR-2022-0009.
Data Availability Statement
Publicly available Landsat datasets were analyzed in this study. These data can be found here: http://earthexplorer.usgs.gov, accessed on 10 June 2024. The other data that support the findings of this study are available on request from the corresponding author.
Conflicts of Interest
The authors declare no conflicts of interest.
References
- Haneklaus, S.; Lilienthal, H.; Schnug, E. 25 years Precision Agriculture in Germany—A retrospective. In Proceedings of the 13th International Conference on Precision Agriculture, St. Louis, MO, USA, 31 July 31–4 August 2016. [Google Scholar]
- Mulla, D.; Khosla, R. Chapter 1—Historical evolution and recent advances in precision farming. In Soil Specific Farming: Precision Agriculture; Lal, R., Stewart, B.A., Eds.; Taylor and Francis: Boca Raton, FL, USA, 2015; pp. 1–36. [Google Scholar]
- Fridland, V.M. Structure of the soil mantle. Geoderma 1974, 12, 35–42. [Google Scholar] [CrossRef]
- Breakthroughs in Precision Agriculture. 1985. Available online: https://maes.umn.edu/history/discoveries (accessed on 10 June 2024).
- Robert, P.C. Characterization of soil conditions at the field level for soil specific management. Geoderma 1993, 60, 57–72. [Google Scholar] [CrossRef]
- Robert, P.C. Evaluation of Some Remote Sensing Techniques for Soil and Crop Management. Ph.D. Thesis, University of Minnesota, St. Paul, MN, USA, 1982. [Google Scholar]
- Robert, P.C. Precision agriculture: A challenge for crop nutrition management. Plant Soil 2002, 247, 143–149. [Google Scholar] [CrossRef]
- Skryabina, O.A. The Structure of the Soil Cover, Methods of Its Study; Perm State Agricultural Academy: Perm, Russia, 2007. (In Russian) [Google Scholar]
- Chernousenko, G.I.; Kalinina, N.V.; Khitrov, N.B.; Pankova, E.I.; Rukhovich, D.I.; Yamnova, I.A.; Novikova, A.F. Quantification of the areas of saline and solonetzic soils in the Ural Federal Region of the Russian federation. Eurasian Soil Sci. 2011, 44, 367–379. [Google Scholar] [CrossRef]
- Rukhovich, D.I.; Koroleva, P.V.; Kalinina, N.V.; Vil’chevskaya, E.V.; Simakova, M.S.; Dolinina, E.A.; Rukhovich, S.V. State soil map of the Russian Federation: An ArcInfo version. Eurasian Soil Sci. 2013, 46, 225–240. [Google Scholar] [CrossRef]
- Soil Map of the Collective Farm Udarnik, Klyavlinsky district, Samara Region, Scale 1:25000, 1995. Roskomzem RosNIIzemproekt VolgoNIIgiprozem.
- Smith, G.D. A new soil classification scheme: Progress report. Trans. 7th Int. Congr. Soil Sci. 1960, 4, 105–111. [Google Scholar]
- Johnson, W.M. The pedon and polypedon. Soil Sci. Soc. Am. J. 1963, 27, 212–215. [Google Scholar] [CrossRef]
- Webster, R. Fundamental objections to the 7th Approximation. J. Soil Sci. 1968, 19, 354–366. [Google Scholar] [CrossRef]
- Kozlovsky, F.I. Soil individual and methods for its determination. In Patterns of Spatial Variation in Soil Properties and Information and Statistical Methods for their Study; Nauka: Moscow, Russia, 1970; pp. 42–59. (In Russian) [Google Scholar]
- Ischenko, T.A. (Ed.) All-Union Instruction on Soil Surveys and the Compilation of Large-Scale Soil Land Use Maps; Kolos: Moscow, Russia, 1973. (In Russian) [Google Scholar]
- Maksimov, P.G.; Florinsky, M.A. Guidelines for Conducting a Comprehensive Agrochemical Survey of Soils on Agricultural Land; TsNTIPR: Moscow, Russia, 1994; (In Russian). Available online: https://files.stroyinf.ru/Data2/1/4293736/4293736617.pdf?ysclid=lsztcn25o122621490 (accessed on 10 June 2024).
- Simakova, M.S. Soil maps. In Cartographic Knowledge of Russia (Topographic and Thematic Maps); Publishing House of the Institute of Geography of the Russian Academy of Sciences: Moscow, Russia, 1999; pp. 113–133. (In Russian) [Google Scholar]
- Kiryushin, V.I. The management of soil fertility and productivity of agrocenoses in adaptive-landscape farming systems. Eurasian Soil Sci. 2019, 52, 1137–1145. [Google Scholar] [CrossRef]
- Belik, A.V. Intra-Field Variation in the Fertility of Forest-Steppe Chernozems of the Central Chernozem Region and the Yield of Agricultural Crops. Ph.D. Thesis, All-Russian Research Institute of Agriculture and Soil Protection from Erosion, Kursk, Russia, 2008. (In Russian). [Google Scholar]
- Belousov, A.A.; Belousova, E.N. The influence of intra-field heterogeneity of soil fertility on the choice of elements of the field experiment methodology. Vestn. KrasSAU 2013, 6, 30–37. (In Russian) [Google Scholar]
- Yakusheva, O.I. The Influence of Intra-Field Soil Heterogeneity and the Level of Intensification of Agricultural Technologies on the Yield of Spring Wheat. Ph.D. Thesis, Agrophysical Research Institute of the Russian Agricultural Academy, St. Petersburg, Russia, 2013. (In Russian). [Google Scholar]
- Yang, C.; Anderson, G.L. Determining within-field management zones for grain sorghum using aerial videography. In Proceedings of the 26th International Symposium on Remote Sensing of Environment, Vancouver, BC, Canada, 25–29 March 1996; pp. 606–611. [Google Scholar]
- Hong, S.Y.; Sudduth, K.A.; Kitchen, N.R.; Drummond, S.T.; Palm, H.L.; Wiebold, W.J. Estimating within-field variation in soil properties from airborne hyperspectral images. In Proceedings of the Pecora 15 Land Satellite Information IV Conference and the ISPRS Commission I, Denver, CO, USA, 10–15 November 2002; Available online: https://www.isprs.org/proceedings/xxxiv/part1/paper/00025.pdf (accessed on 10 June 2024).
- Pattison, I.; Coates, V. Inter- and Intra-Field variations in soil compaction levels and subsequent impacts on hydrological extremes. In Proceedings of the EGU General Assembly Conference Abstracts, Vienna, Austria, 12–17 April 2015; Available online: https://ui.adsabs.harvard.edu/abs/2015EGUGA..17.6427P/abstract (accessed on 10 June 2024).
- Ziliani, M.G.; Altaf, M.U.; Aragon, B.; Houborg, R.; Franz, T.E.; Lu, Y.; Sheffield, J.; Hoteit, I.; McCabe, M.F. Intra-field crop yield variability by assimilating CubeSat LAI in the APSIM crop model. Int. Arch. Photogramm. Remote Sens. Spat. Inf. Sci. 2022, 43, 1045–1052. [Google Scholar] [CrossRef]
- Sorokina, N.P. Methodology for Compiling Large-Scale Agroecologically Oriented Soil; Maps, V.V., Ed.; Dokuchaev Soil Science Institute: Moscow, Russia, 2006. (In Russian) [Google Scholar]
- Wollenhaupt, N.C.; Wolkowski, R.P. Grid soil sampling. Better Crop. 1994, 78, 6–9. [Google Scholar]
- Joernsgaard, B.; Halmoe, S. Intra-field yield variation over crops and years. Eur. J. Agron. 2003, 19, 23–33. [Google Scholar] [CrossRef]
- Asare, E.; Segarra, E. Adoption and extent of adoption of georeferenced grid soil sampling technology by cotton producers in the southern US. Precis. Agric. 2018, 19, 992–1010. [Google Scholar] [CrossRef]
- Mendonça-Santos, M.D.L.; Dart, R.O.; Santos, H.G.; Coelho, M.R.; Berbara, R.L.L.; Lumbreras, J.F. Digital soil mapping of topsoil organic carbon content of Rio de Janeiro state, Brazil. In Digital Soil Mapping; Boettinger, J.L., Howell, D.W., Moore, A.C., Hartemink, A.E., Kienast-Brown, S., Eds.; Springer: New York, NY, USA, 2010; pp. 255–266. [Google Scholar] [CrossRef]
- Higginbottom, T.P.; Symeonakis, E. Assessing land degradation and desertification using vegetation index data: Current frameworks and future directions. Remote Sens. 2014, 6, 9552–9575. [Google Scholar] [CrossRef]
- Ibrahim, Y.Z.; Balzter, H.; Kaduk, J.; Tucker, C.J. Land degradation assessment using residual trend analysis of GIMMS NDVI3g, soil moisture and rainfall in Sub-Saharan West Africa from 1982 to 2012. Remote Sens. 2015, 7, 5471–5494. [Google Scholar] [CrossRef]
- Xu, H.; Hu, X.; Guan, H.; Zhang, B.; Wang, M.; Chen, S.; Chen, M.A. Remote sensing based method to detect soil erosion in forests. Remote Sens. 2019, 11, 513. [Google Scholar] [CrossRef]
- Shary, P.; Sharaya, L.S.; Mitusov, A.V. Fundamental quantitative methods of land surface analysis. Geoderma 2002, 107, 1–32. [Google Scholar] [CrossRef]
- Larionov, G.A.; Dobrovol’skaya, N.G.; Krasnov, S.F.; Liu, B.Y. The new equation for the relief factor in statistical models of water erosion. Eurasian Soil Sci. 2003, 36, 1105–1113. [Google Scholar]
- Yemefack, M.; Rossiter, D.G.; Njomgang, R. Multi-scale characterization of soil variability within an agricultural landscape mosaic system in southern Cameroon. Geoderma 2005, 125, 117–143. [Google Scholar] [CrossRef]
- Seibert, J.; Stendahl, J.; Sørensen, R. Topographical influences on soil properties in boreal forests. Geoderma 2007, 141, 139–148. [Google Scholar] [CrossRef]
- Romanenkov, V.A.; Smith, J.U.; Smith, P.; Sirotenko, O.D.; Rukhovich, D.I.; Romanenko, I.A. Soil organic carbon dynamics of croplands in European Russia: Estimates from the “model of humus balance”. Reg. Environ. Change 2007, 7, 93–104. [Google Scholar] [CrossRef]
- Rukhovich, D.I.; Koroleva, P.V.; Vilchevskaya, E.V.; Romanenkov, V.; Kolesnikova, L.G. Constructing a spatially-resolved database for modelling soil organic carbon stocks of croplands in European Russia. Reg. Environ. Change 2007, 7, 51–61. [Google Scholar] [CrossRef]
- Varvel, G.E.; Schlemmer, M.R.; Schepers, J.S. Relationship between spectral data from an aerial image and soil organic matter and phosphorus levels. Precis. Agric. 1999, 1, 291–300. [Google Scholar] [CrossRef]
- Eckert, S.; Hüsler, F.; Liniger, H.; Hodel, E. Trend analysis of MODIS NDVI time series for detecting land degradation and regeneration in Mongolia. J. Arid. Environ. 2015, 113, 16–28. [Google Scholar] [CrossRef]
- Yengoh, G.T.; Dent, D.; Olsson, L.; Tengberg, A.E.; Tucker, C.J. Limits to the use of NDVI in land degradation assessment. In Use of the Normalized Difference Vegetation Index (NDVI) to Assess Land Degradation at Multiple Scales; Springer Briefs in Environmental Science; Springer: Cham, Switzerland, 2015; pp. 27–30. [Google Scholar] [CrossRef]
- Phinzi, K.; Ngetar, N.S. Mapping soil erosion in a quaternary catchment in Eastern Cape using geographic information system and remote sensing. S. Afr. J. Geomat. 2017, 6, 11. [Google Scholar] [CrossRef]
- Yang, C.; Anderson, G.L. Airborne videography to identify spatial plant growth variability for grain sorghum. Precis. Agric. 1999, 1, 67–79. [Google Scholar] [CrossRef]
- Ayalew, D.A.; Deumlich, D.; Šarapatka, B.; Doktor, D. Quantifying the sensitivity of NDVI-Based C factor estimation and potential soil erosion prediction using Spaceborne earth observation data. Remote Sens. 2020, 12, 1136. [Google Scholar] [CrossRef]
- Alexakis, D.D.; Manoudakis, S.; Agapiou, A.; Polykretis, C. Towards the assessment of soil-erosion-related C-Factor on European scale using Google Earth Engine and Sentinel-2 images. Remote Sens. 2021, 13, 5019. [Google Scholar] [CrossRef]
- Romano, E.; Bergonzoli, S.; Pecorella, I.; Bisaglia, C.; De Vita, P. Methodology for the definition of durum wheat yield homogeneous zones by using satellite spectral indices. Remote Sens. 2021, 13, 2036. [Google Scholar] [CrossRef]
- De Carvalho, D.F.; Durigon, V.L.; Antunes, M.A.H.; De Almeida, W.S.; Oliveira, P.T.S. Predicting soil erosion using Rusle and NDVI time series from TM Landsat 5. Pesqui. Agropecuária Bras. 2014, 49, 215–224. [Google Scholar] [CrossRef]
- Khitrov, N.B.; Rukhovich, D.I.; Koroleva, P.V.; Kalinina, N.V.; Trubnikov, A.V.; Petukhov, D.A.; Kulyanitsa, A.L. A study of the responsiveness of crops to fertilizers by zones of stable intra-field heterogeneity based on big satellite data analysis. Arch. Agron. Soil Sci. 2020, 66, 1963–1975. [Google Scholar] [CrossRef]
- Iwahashi, Y.; Ye, R.; Kobayashi, S.; Yagura, K.; Hor, S.; Soben, K.; Homma, K. Quantification of changes in rice production for 2003–2019 with MODIS LAI data in Pursat Province, Cambodia. Remote Sens. 2021, 13, 1971. [Google Scholar] [CrossRef]
- Qi, G.; Chang, C.; Yang, W.; Gao, P.; Zhao, G. Soil salinity inversion in coastal corn planting areas by the satellite-UAV-ground integration approach. Remote Sens. 2021, 13, 3100. [Google Scholar] [CrossRef]
- Rukhovich, D.I.; Koroleva, P.V.; Rukhovich, D.D.; Kalinina, N.V. The use of deep machine learning for the automated selection of remote sensing data for the determination of areas of arable land degradation processes distribution. Remote Sens. 2021, 13, 155. [Google Scholar] [CrossRef]
- Zhang, Y.; Walker, J.P.; Pauwels, V.R.N.; Sadeh, Y. Assimilation of wheat and soil states into the APSIM-Wheat crop model: A case study. Remote Sens. 2022, 14, 65. [Google Scholar] [CrossRef]
- Rukhovich, D.I.; Rukhovich, A.D.; Rukhovich, D.D.; Simakova, M.S.; Kulyanitsa, A.L.; Bryzzhev, A.V.; Koroleva, P.V. Maps of averaged spectral deviations from soil lines and their comparison with traditional soil maps. Eurasian Soil Sci. 2016, 49, 739–756. [Google Scholar] [CrossRef]
- Rukhovich, D.I.; Rukhovich, A.D.; Rukhovich, D.D.; Simakova, M.S.; Kulyanitsa, A.L.; Bryzzhev, A.V.; Koroleva, P.V. The informativeness of coefficients a and b of the soil line for the analysis of remote sensing materials. Eurasian Soil Sci. 2016, 49, 831–845. [Google Scholar] [CrossRef]
- Rukhovich, D.I.; Koroleva, P.V.; Kalinina, N.V.; Vilchevskaya, E.V.; Suleiman, G.A.; Chernousenko, G.I. Detecting degraded arable land on the basis of remote sensing big data analysis. Eurasian Soil Sci. 2021, 54, 161–175. [Google Scholar] [CrossRef]
- Koroleva, P.V.; Rukhovich, D.I.; Rukhovich, A.D.; Rukhovich, D.D.; Kulyanitsa, A.L.; Trubnikov, A.V.; Kalinina, N.V.; Simakova, M.S. Location of bare soil surface and soil line on the RED–NIR spectral plane. Eurasian Soil Sci. 2017, 50, 1375–1385. [Google Scholar] [CrossRef]
- Koroleva, P.V.; Rukhovich, D.I.; Rukhovich, A.D.; Rukhovich, D.D.; Kulyanitsa, A.L.; Trubnikov, A.V.; Kalinina, N.V.; Simakova, M.S. Characterization of soil types and subtypes in N-dimensional space of multitemporal (empirical) soil line. Eurasian Soil Sci. 2018, 51, 1021–1033. [Google Scholar] [CrossRef]
- Kulyanitsa, A.L.; Rukhovich, A.D.; Rukhovich, D.D.; Koroleva, P.V.; Rukhovich, D.I.; Simakova, M.S. The application of the piecewise linear approximation to the spectral neighborhood of soil line for the analysis of the quality of normalization of remote sensing materials. Eurasian Soil Sci. 2017, 50, 387–396. [Google Scholar] [CrossRef]
- Gallo, B.C.; Demattê, J.A.M.; Rizzo, R.; Safanelli, J.L.; Mendes, W.D.S.; Lepsch, I.F.; Sato, M.V.; Romero, D.J.; Lacerda, M.P.C. Multi-temporal satellite images on topsoil attribute quantification and the relationship with soil classes and geology. Remote Sens. 2018, 10, 1571. [Google Scholar] [CrossRef]
- Rukhovich, D.I.; Koroleva, P.V.; Rukhovich, A.D.; Komissarov, M.A. Informativeness of the long-term average spectral characteristics of the bare soil surface for the detection of soil cover degradation with the neural network filtering of remote sensing data. Remote Sens. 2023, 15, 124. [Google Scholar] [CrossRef]
- Myslyva, T.; Nadtochiy, P.; Bilyavskyi, Y.; Trofymenko, P. Intra-field spatial heterogeneity prediction for the purposes of precision farming: Comparison of frequency ratio and Shannon’s entropy models. Scientific Papers. Series A. Agronomy 2023, 66, 138–147. Available online: https://agronomyjournal.usamv.ro/pdf/2023/issue_1/Art19.pdf (accessed on 10 June 2024).
- Georgi, C.; Spengler, D.; Itzerott, S.; Kleinschmit, B. Automatic delineation algorithm for site-specific management zones based on satellite remote sensing data. Precis. Agric. 2018, 19, 684–707. [Google Scholar] [CrossRef]
- Samsonova, V.P.; Meshalkina, J.L.; Blagoveschensky, Y.N.; Yaroslavtsev, A.M.; Stoorvogel, J.J. The role of positional errors while interpolating soil organic carbon contents using satellite imagery. Precis. Agric. 2018, 19, 1085–1099. [Google Scholar] [CrossRef]
- Bento, N.L.; Silva Ferraz, G.A.; Santana, L.S.; de Oliveira Faria, R.; da Silva Amorim, J.; de Lourdes Oliveira e Silva, M.; Silva, M.M.A.; Alonso, D.J.C. Soil compaction mapping by plant height and spectral responses of coffee in multispectral images obtained by remotely piloted aircraft system. Precis. Agric. 2024, 25, 729–750. [Google Scholar] [CrossRef]
- Liu, P.; Di, L.; Du, Q.; Wang, L. Remote sensing big data: Theory, methods and applications. Remote Sens. 2018, 10, 711. [Google Scholar] [CrossRef]
- Rukhovich, D.I.; Koroleva, P.V.; Rukhovich, D.D.; Rukhovich, A.D. Recognition of the bare soil using deep machine learning methods to create maps of arable soil degradation based on the analysis of multi-temporal remote sensing data. Remote Sens. 2022, 14, 2224. [Google Scholar] [CrossRef]
- Di, L.; Yu, E. Remote Sensing Big Data; Springer International Publishing: Cham, Switzerland, 2023. [Google Scholar]
- Ivakhnenko, M.F. Tetrapods of the East European Placket—A Late Paleozoic Territorial-Natural Complex; Perm Regional Museum of Local History: Perm, Russia, 2001. [Google Scholar]
- Kirikov, V.P. (Ed.) Map of Quaternary Sediments: N-39-VII, Middle Volga Series, Scale: 1:200,000; FGUGP “Volgageology”: Nizhny Novgorod, Russia, 1995. [Google Scholar]
- Shinkarev, A.A.; Gusarov, A.V.; Giniyatullin, K.G.; Melnikov, L.V.; Latypov, M.K. Nomenclature and Taxonomy of the Main Soil Types in the Republic of Tatarstan; Kazan State University Publishing House: Kazan, Russia, 2008. [Google Scholar]
- Ivanov, D.V.; Alexandrova, A.B.; Grigoryan, B.R.; Kulagina, V.I. Rare and Endangered Soils of the Republic of Tatarstan. Georesursy 2011, 5. (In Russian). Available online: https://cyberleninka.ru/article/n/redkie-i-ischezayuschie-pochvy-respubliki-tatarstan/viewer (accessed on 10 June 2024).
- Fridland, V.M. (Ed.) Soil Map of the RSFSR; Scale 1:2,500,000; GUGK USSR: Moscow, Russia, 1988. [Google Scholar]
- Global Black Soil Distribution Map. 2022. Available online: https://www.fao.org/global-soil-partnership/GBSmap (accessed on 10 June 2024).
- Erdas Imagine. Available online: https://www.hexagongeospatial.com/products/power-portfolio/erdas-imagine (accessed on 10 June 2024).
- Rukhovich, D.I.; Koroleva, P.V.; Vilchevskaya, E.V.; Kalinina, N.V. Digital thematic cartography as a change in the available primary sources and ways of using them. In Digital Soil Mapping: Theoretical and Experimental Studies; Ivanov, A.L., Sorokina, N.P., Savin, I.Y., Eds.; Dokuchaev Soil Science Institute: Moscow, Russia, 2012; pp. 58–86. [Google Scholar]
- Landsat Data Courtesy of the U.S. Geological Survey. 2023. Available online: https://earthexplorer.usgs.gov (accessed on 10 June 2024).
- Modified Copernicus Sentinel Data 2016–2023. Available online: https://www.sentinel-hub.com (accessed on 10 June 2024).
- USGS EROS Archive-Declassified Data-Declassified Satellite Imagery-1. Available online: https://www.usgs.gov/centers/eros/science/usgs-eros-archive-declassified-data-declassified-satellite-imagery-1?qt-science_center_objects=0#qt-science_center_objects (accessed on 10 June 2024).
- Friedman, J.H. Greedy function approximation: A gradient boosting machine. Ann. Stat. 2001, 29, 1189–1232. [Google Scholar] [CrossRef]
- Prokhorenkova, L.; Gusev, G.; Vorobev, A.; Dorogush, A.V.; Gulin, A. Catboost: Unbiased boosting with categorical features. Adv. Neural Inf. Process. Syst. 2018, 31, 6638–6648. [Google Scholar]
- LeCun, Y.; Bottou, L.; Bengio, Y.; Haffner, P. Gradient-based learning applied to document recognition. Proc. IEEE 1998, 86, 2278–2324. [Google Scholar] [CrossRef]
- Krizhevsky, A.; Sutskever, I.; Hinton, G.E. Imagenet classification with deep convolutional neural networks. Adv. Neural Inf. Process. Syst. 2012, 25, 1097–1105. [Google Scholar] [CrossRef]
- McCarty, J.L.; Ellicott, E.A.; Romanenkov, V.; Rukhovitch, D.; Koroleva, P. Multi-year black carbon emissions from cropland burning in the Russian Federation. Atmos. Environ. 2012, 63, 223–238. [Google Scholar] [CrossRef]
- Rouse, J.W.; Haas, R.H.; Schell, J.A.; Deering, D.W. Monitoring vegetation systems in the Great Plains with ERTS. In Proceedings of the Third ERTS Symposium, Washington, DC, USA, 10–14 December 1973; Scientific and Technical Information Office, NASA: Washington, DC, USA, 1974; Volume 1, pp. 309–317. [Google Scholar]
- Kauth, R.J.; Thomas, G.S. The tasseled cap—A graphic description of the spectral-temporal development of agricultural crops as seen by LANDSAT. In Proceedings of the Symposium on Machine Processing of Remotely Sensed Data, Purdue University, West Lafayette, IN, USA, 29 June–1 July 1976; (A77-15051 04-43). Institute of Electrical and Electronics Engineers, Inc.: New York, NY, USA, 1976; pp. 4B-41–4B-51. [Google Scholar]
- Crist, E.P.; Cicone, R.C. A physically-based transformation of thematic mapper data—The TM tasseled cap. IEEE Trans. Geosci. Remote Sens. 1984, 22, 256–263. [Google Scholar] [CrossRef]
- Zhang, J.; Zhu, H.; Wang, P.; Ling, X. ATT squeeze U-Net: A lightweight network for forest fire detection and recognition. IEEE Access 2021, 9, 10858–10870. [Google Scholar] [CrossRef]
- Ioffe, S.; Szegedy, C. Batch normalization: Accelerating deep network training by reducing internal covariate shift. arXiv 2015, arXiv:1502.03167v3. [Google Scholar]
- Jadon, S. A survey of loss functions for semantic segmentation. In Proceedings of the 2020 IEEE Conference on Computational Intelligence in Bioinformatics and Computational Biology (CIBCB), Santiago, Chile, 27–29 October 2020; pp. 1–7. [Google Scholar] [CrossRef]
- Kingma, D.P.; Ba, J. Adam: A method for stochastic optimization. arXiv 2014, arXiv:1412.6980. Available online: https://arxiv.org/abs/1412.6980 (accessed on 10 June 2024).
- Rukhovich, D.I. Method for Creating Soil Maps Based on the Results of the Analysis of Remote Sensing Data. Patent RU 2777272 C1, IPC G01V 9/00, 1 August 2022. [Google Scholar]
- Unified Interdepartmental Information and Statistical System. State Statistics. Available online: https://fedstat.ru/indicator/31328 (accessed on 10 June 2024).
- Bryzzhev, A.V.; Rukhovich, D.I.; Koroleva, P.V.; Kalinina, N.V.; Vilchevskaya, E.V.; Dolinina, E.A.; Rukhovich, S.V. Organization of retrospective monitoring of the soil cover of Rostov Oblast. Eurasian Soil Sci. 2015, 48, 1029–1049. [Google Scholar] [CrossRef]
- Rukhovich, D.I.; Simakova, M.S.; Kulyanitsa, A.L.; Bryzzhev, A.V.; Koroleva, P.V.; Kalinina, N.V.; Vil’Chevskaya, E.V.; Dolinina, E.A.; Rukhovich, S.V. Impact of shelterbelts on the fragmentation of erosional networks and local soil waterlogging. Eurasian Soil Sci. 2014, 47, 1086–1099. [Google Scholar] [CrossRef]
- Rukhovich, D.I.; Simakova, M.S.; Kulyanitsa, A.L.; Bryzzhev, A.V.; Koroleva, P.V.; Kalinina, N.V.; Vil’Chveskaya, E.V.; Dolinina, E.A.; Rukhovich, S.V. Retrospective analysis of changes in land uses on vertic soils of closed mesodepressions on the Azov plain. Eurasian Soil Sci. 2015, 48, 1050–1075. [Google Scholar] [CrossRef]
- Rukhovich, D.I.; Simakova, M.S.; Kulyanitsa, A.L.; Bryzzhev, A.V.; Koroleva, P.V.; Kalinina, N.V.; Chernousenko, G.I.; Vil’Chevskaya, E.V.; Dolinina, E.A.; Rukhovich, S.V. Methodology for comparing soil maps of different dates with the aim to reveal and describe changes in the soil cover (by the example of soil salinization monitoring). Eurasian Soil Sci. 2016, 49, 145–162. [Google Scholar] [CrossRef]
- Rukhovich, D.I.; Simakova, M.S.; Kulyanitsa, A.L.; Bryzzhev, A.V.; Koroleva, P.V.; Kalinina, N.V.; Chernousenko, G.I.; Vil’Chevskaya, E.V.; Dolinina, E.A. The influence of soil salinization on land use changes in Azov district of Rostov oblast. Eurasian Soil Sci. 2017, 50, 276–295. [Google Scholar] [CrossRef]
- Koroleva, P.V.; Rukhovich, D.I.; Shapovalov, D.A.; Suleiman, G.A.; Dolinina, E.A. Retrospective monitoring of soil waterlogging on arable land of Tambov oblast in 2018–1968. Eurasian Soil Sci. 2019, 52, 834–852. [Google Scholar] [CrossRef]
- SRTM. Available online: http://srtm.csi.cgiar.org (accessed on 10 June 2024).
- European Space Agency. Copernicus Global Digital Elevation Model. Distributed by Open Topography; European Space Agency: Paris, France, 2021. [Google Scholar] [CrossRef]
- Arnold, R.; Blume, H.P.; Bockheim, J.; Boyadgiev, T.; Bridges, E.; Brinkman, R.; Broll, G.; Bronger, A.; Constantini, E.; Creutzberg, D.; et al. World Reference Base for Soil Resources: IUSS Working Group WRB; Food and Agriculture Organization of the United Nations Rome (FAO): Rome, Italy, 1998. [Google Scholar]
- Unified State Register of Soil Resources of Russia. Available online: http://egrpr.soil.msu.ru/index.php (accessed on 10 June 2024).
- Soils. Methods for Determination of Organic Matter. 1993. Available online: http://docs.cntd.ru/document/1200023481 (accessed on 1 June 2023).
- Walkley, A.J.; Black, I.A. Estimation of soil organic carbon by the chromic acid titration method. Soil Sci. 1934, 37, 29–38. [Google Scholar] [CrossRef]
- Vorobyova, L.A. Chemical Analysis of Soils; Moscow University Publishing House: Moscow, Russia, 1998; pp. 129–130. (In Russian) [Google Scholar]
- Jackson, M.L. Soil Chemical Analysis; Practice-Hall, Inc.: Englewood Cliffs, NJ, USA; Hoboken, NJ, USA, 1958; pp. 268–270. [Google Scholar]
- Testing Laboratory of the Central Scientific and Analytical Association. Available online: https://www.vniia-pr.ru/laboratorii/ispytatelnaya-laboratoriya-tsinao (accessed on 10 January 2025).
- Pryanishnikov All-Russian Research Institute of Agrochemistry. Available online: https://www.vniia-pr.ru/en (accessed on 10 January 2025).
- Accredited Person Card. Federal State Budgetary Scientific Institution “All-Russian Research Institute of Agrochemistry”. Available online: https://pub.fsa.gov.ru/ral/view/34825/current-aa (accessed on 10 January 2025).
- National Accreditation System. Available online: https://fsa.gov.ru (accessed on 10 January 2025).
- Federal Law of 28.12.2013 N 412-FZ (as Amended on 24 July 2023) “on Accreditation in the National Accreditation System” (as Amended and Supplemented on 1 September 2024). 2024. Available online: https://www.consultant.ru/document/cons_doc_LAW_156522/85a3287ee882bb2c7a442cdeb2a534d5f617fa21 (accessed on 10 January 2025).
- ArcGIS. Available online: https://www.esri.com/ru-ru/arcgis/about-arcgis/overview (accessed on 10 June 2024).
- Rukhovich, D.; Koroleva, P.; Rukhovich, A.; Komissarov, M. A detailed mapping of soil organic matter content in arable land based on the multitemporal soil line coefficients and neural network filtering of big remote sensing data. Geoderma 2024, 447, 116941. [Google Scholar] [CrossRef]
- Egorov, V.V.; Fridland, V.M.; Ivanova, E.N.; Rozov, N.N.; Nosin, V.A.; Friev, T.A. (Eds.) Classification and Diagnostics of Soils of the USSR (Russian Translations Series, 42); U.S. Department of Agriculture, and the National Science Foundation: Washington, DC, USA, 1986. [Google Scholar]
Disclaimer/Publisher’s Note: The statements, opinions and data contained in all publications are solely those of the individual author(s) and contributor(s) and not of MDPI and/or the editor(s). MDPI and/or the editor(s) disclaim responsibility for any injury to people or property resulting from any ideas, methods, instructions or products referred to in the content. |
© 2025 by the authors. Licensee MDPI, Basel, Switzerland. This article is an open access article distributed under the terms and conditions of the Creative Commons Attribution (CC BY) license (https://creativecommons.org/licenses/by/4.0/).











