Abstract
Flood warning and response systems are essential components of risk reduction strategies with the potential to reduce loss of life and impact on personal assets. However, recent flood incidents have caused significant loss of human lives due to failures in current flood warning and response mechanisms. These failures are broadly related to policies concerning, and governance aspects within, warning generation, the behaviour of communities in responding to early warnings, and weaknesses in associated tools and technologies used in communicating early warnings and responding. Capturing critical failure factors affecting flood warning and response systems can provide opportunities for making corrective measures and for developing a more advanced and futuristic system for early flood warnings. This paper reports the findings of a structured review that was conducted to identify critical failure factors in flood early warning and response systems. This study found twenty-four critical failure factors (CFFs). The interpretive structural modelling (ISM) approach conducted in this study resulted in identifying four different types of failure factors (autonomous, dependent, linkage, and independent) with varying dependence and driving powers. Analysis shows that governance, leadership, finance, standard operating procedures (SoP), and community engagement are the most dominating factors with the highest driving factor, which can overcome other dependent factors. The outcome of this review could be helpful for policymakers and practitioners in overcoming failure factors and implementing effective early warning and response systems.
1. Introduction
According to the Centre for Research on the Epidemiology of Disasters (CRED) and the United Nations Office for Disaster Risk Reduction (UNDRR), floods account for approximately 45% of people affected by disasters globally for the period from 1998–2017. The frequency and intensity of floods have been increasing due to climate change over the last few decades [1], and this trend is expected to worsen, as reported by the Intergovernmental Panel on Climate Change (IPCC), a body of the United Nations. Moreover, population growth and unplanned development are also increasing the exposure of communities and infrastructure to disasters, mostly in developing countries [2,3]. Therefore, government agencies need to focus on building resilience measures to create safer environments for citizens against increasing hazards such as floods. As stated in [4], government agencies should focus on building the anticipative capacity (mitigation, adaptation, preparedness, awareness), the absorptive capacity (vulnerability reduction, early warning systems, response, social structures), and the restorative capacity (damage assessment, economics for restoration, business continuity plans) of their urban and rural environments to build resilience against disasters.
In this context, early warning and response systems play a substantial role in building absorptive capacity and reducing the impact of a hazard on the community [5]. In [6], the authors suggest that the death toll could be reduced by implementing an effective warning system. The Sendai Framework for Disaster Risk Reduction 2015–2030, the global agenda in Disaster Risk Reduction (DRR), emphasises the need for substantially increasing the availability of and accessibility to multi-hazard early warning systems by 2030 [7].
According to the UN, an early warning system is defined as “an integrated system of hazard monitoring, forecasting, communication and preparedness activities, systems and processes that enable individuals, communities, government business and others to take timely action to reduce disaster risks in advance of hazardous events” [8]. In November 2022, the United Nations Secretary-General formally inaugurated the “Early Warning for All” as a five-year programme to ensure that everyone on Earth is protected by early warning and dissemination systems [9]. Even though an effective flood early warning and response system (FEWRS) is considered an essential tool for effective flood risk management and emergency response, no single operational solution has been developed and implemented that is applicable universally [10].
An end-to-end, people-centred warning system should comprise elements such as (i) risk knowledge, (ii) a monitoring and warning service, (iii) communication and dissemination, and (iv) an emergency response capacity [11]. These components must be associated with the appropriate legal and policy framework, institutional coordination, appropriate funding and resource allocation, continuous monitoring and feedback mechanisms, and up-to-date tools and technologies [12]. In [5], the authors suggest that not only political commitments and institutional capacities are important, but also public awareness and participation by the public are essential to sustain an early warning system in the long run.
Flood incidents in the recent past have proved that both developing and developed nations are equally facing unexpected damages and losses due to the inadequacy of the linkage between the warning providers and responders. Flood events in Germany in June 2021 [13,14], Pakistan in 2022 [15,16], and New York in 2021 [17,18] are some examples of the numerous failures of early warning systems in the recent past. Such situations call for researchers to investigate the connectivity between the failures of FEWRS and their root causes.
Parker and Fordham [19] have studied several flood warning systems in the European Union, with reference to key river basins in the United Kingdom, Germany, France, Portugal, and The Netherlands, and have suggested 14 criteria to evaluate the effectiveness of FEWRS and proposed a “staged development model” with five stages of development from rudimentary (level 1) to advanced (level 5). The criteria highlighted in their study include the philosophy used for flood warning, the tools and technologies utilised, the geographical coverage of the warning, dissemination methods, legal support, governance approach, and public awareness. For example, countries with rudimentary warning systems have blanket warnings, while targeted warning systems are typically implemented in countries with advanced warning systems. However, the above study does not reveal the critical failures of the FEWRS.
In [20,21], the state-of-the-art of FEWRS has been evaluated from 53 countries through primary data collection. This research has identified numerous challenges encountered by FEWRS; these can be broadly classified into four categories: technical, institutional, financial, and social. Some of the technical challenges identified in this research are the lack of availability and accessibility of data, the lack of technical expertise in flood forecasting, and inadequate hydrological coverage. Furthermore, financial commitment to maintaining existing systems, modernisation, and the recruiting and training of staff with knowledge of state-of-the-art technologies have also been identified as challenges hindering the effectiveness of FEWRS. Lack of coordination among the institutes that are involved in warning generation and early responder agencies is highlighted as one of the key institutional challenges. Most importantly, social challenges are critical and such systems have no value unless they provide timely and effective warning and the community at risk acts appropriately [12].
In [22], the authors have put forward the 16 most influential factors from 66 factors that affect the success of FEWRS by reviewing 40 papers, namely: system quality, information quality, user satisfaction, service quality, use, perceived usefulness, intention to use, net benefits, perceived ease of use, compatibility, user experience, relative advantage, complexity, perceived risks, educational quality, and confirmation. The same authors [17], from separate research, suggest that the DeLeone and McLean (D&M) model is suitable for assessing the effectiveness of FEWRS. The research findings from [17] suggest broader influential factors for “information systems” but not specifically for flood warning systems and, therefore, do not offer a clear understanding of the failure factors of FEWRS. In addition to the above studies, various authors [23,24,25] have also touched on numerous aspects of flood warning and response systems. In [24], the authors argue that facts such as comprehensiveness, realism, reliability, accuracy, and timeliness play a critical role in making a flood warning system successful. In [25], a study from Pakistan, the authors suggest that a lack of resources to keep an early warning (EW) system operational, community trust, and guidelines for warning dissemination are critical to making such systems successful.
The aforementioned studies have identified certain elements in the failures of flood warning and response systems. However, up until the present time, there is no comprehensive literature survey that has been conducted to investigate the failures of flood warning systems and their root causes. To fill this gap, this paper aims to conduct a comprehensive literature review to identify common gaps, barriers, and challenges that impact the effectiveness of FEWRS and to identify their inter-relationships and influences by employing interpretive structural modelling (ISM). The remainder of this paper is organised as follows: Section 2 discusses the research method adopted; Section 3 provides the review results; Section 4 presents the discussion and, finally, Section 5 provides the conclusion.
2. Research Method
The key objective of this study was to identify the critical failure factors (CFFs) affecting FEWRS and to build the inter-relationships within these factors. A structured literature review has identified these factors, and the inter-relationships of these CFFs have been constructed using interpretive structural modelling (ISM). The methodology is illustrated in Figure 1.
Figure 1.
The workflow of the study.
2.1. Identification of the Critical Failure Factors
A literature review was conducted to answer the research question: “What are the gaps, barriers and challenges that impact upon the effectiveness of Flood Early Warning and Response Systems?”. The review methodology developed by Webster and Watson (2002) was used to identify the published key research contributions. The keywords “gaps”, “barriers”, “challenges”, “limitation”, and “issues” were used to define the scope of the search, and the keywords “flood early warning” “flood response”, “flood forecasting”, “FFWRS” (flood forecasting and warning systems), “FEWRS” (Flood early warning and response systems), “flood response*” were used to define the context of flood warning and response. The generic string used for the search was as follows:
(“gaps” OR “barriers” OR “challenges” OR “issues” OR “limitation” OR “effectiveness”) AND (“flood warning” OR “flood early warning” OR “Flood EW” OR “flood response” OR “flood forecasting” OR “FFWRS” OR “FEWRS” OR “flood response*”).
This generic string was used to search for relevant research articles in the Scopus, Web of Science, and Google Scholar databases. A title search was employed to extract the most pertinent papers and to limit the number of results to a manageable level. The search was limited to journal articles, conference papers, and book chapters published from 1970 onwards, which were written in English. The initial search found 77 research articles from all three databases. After the removal of duplication and subsequent title and abstract screening, the total number of selected papers was reduced to 47. After reviewing the full text of these publications, twenty-seven (27) research articles, which provided clear evidence of barriers, challenges, and issues related to operationalising FEWRS, were selected for the final review. In terms of the year of publication, most of the articles were found in the period between 2015 and 2021. All 27 papers were examined, analysed, and synthesised to extract the critical failure factors of FEWRS.
2.2. Interpretive Structural Modelling (ISM)
Interpretive Structural Modelling (ISM), a well-established methodology, was conducted to build the relationship [26] between the failure factors identified in this review. ISM has been extensively used by researchers to understand the inter-relationships of various elements. A review study by [27] shows exponential growth in similar studies and that over 200 research articles incorporating ISM have been published annually since 2018. Some of the popular studies are in the fields of information systems [28], green supply chain management [29], health care [30], and solid waste management [31]. Therefore, identifying the interrelationship and inter-dependencies of CFFs is helpful in collectively understanding the complexity of a particular problem from a broader scale. It also provides an understanding of the most influential factors that cause a problem.
Initially, the structured self-interaction matrix (SSIM) was developed using pairwise comparisons of each variable to generate a reachability matrix (RM). The pairwise comparison was performed via consultation with five experts (two from academia, two from the United Nations, and one from the World Bank). The majority vote for each pair was considered to construct the reachability matrix (RM). Following these steps, the transitivity of these reachability matrices was checked, and a final reachability matrix was derived. Finally, level portioning was applied to obtain the final matrix model. The details of the ISM process are further elaborated upon in the results section.
3. Results
The structured literature survey revealed 24 critical failure factors that constrain the effective implementation of FEWRS. Based on the nature of their origin, these factors are demarcated into three categories: (i) factors that belong to authorities who generate forecasts and operate the warning systems (generation end), (ii) factors that belong to the warning receivers/users (receiver end) and, finally, (iii) factors associated with enabling tools and technology. Therefore, based on the above classification, the CFFs are broadly categorised into (i) institutional, (ii) social, and (iii) technical. Furthermore, these factors have also been mapped with the phases of the flood early warning and response process, which further shows their relationship with the warning stage (Table 1). Section 3.1, Section 3.2, Section 3.3 further describe the results based on the above classification.
Table 1.
The key barriers and challenges in Flood Early Warning and Response Systems (FEWRS).
3.1. Institutional Factors
The CFFs of institutional and governance origin which adversely affect the FEWRS are discussed in this section. According to Table 1, 10 of the 24 CFFs identified in this review are categorised under the institutional category, which plays a vital role in implementing FEWRS. Among these factors, weak institutional governance; coordination and custodianships [10,20,21,25,32,33,34]; a lack of political will and institutional leadership [21,36]; deficiency of funding to operationalise, modernise, and maintain FEWRS and obtain qualified human resources [20,21,32,34,35,36,37]; a lack of knowledge and awareness of key stakeholders [32,36]; and data sharing and data governance issues [20,32,34] are highlighted in the literature. Most of these factors affect all four stages of the flood warning and response process, as shown in Table 1.
Researchers have asserted that poor inter-agency coordination and communication [20,21,25,32,33] and weak governance in the implementation of systems [10,34] primarily affect the effectiveness of FEWRS. For example, poor coordination between flood management authorities and urban planning organisations [32] and between technical institutes that generate warnings and municipal authorities [20] are highlighted by several researchers. Findings from the review in [36] indicate that a weak relationship between warning producers and consumers affects warning dissemination and follow-up response activities. In [25], an example from Pakistan showed that no custodian was available for flood warnings at the local level. The research mentioned above supports the argument that inter-organisational coordination, communication, and governance are among the most critical factors which affect the proper functioning of FEWRS.
Similarly, a lack of political will and organisational leadership and political/leadership commitment are also crucial factors that adversely affect all four stages of the flood warning and response process [21,36]. Du Plessis [49] argues that the proper function of FEWRS may fail due to a lack of institutional leadership and commitment.
The deficiency of funds for establishing and maintaining FEWRS is another critical challenge faced mainly by developing nations, as indicated in many studies [20,21,32,34,35,36,37]. These include establishing and maintaining hydrometeorological observation networks (rain and river gauge stations), data assimilation systems, and computer processing capacity [20,34]. Limited funding for maintaining systems may lead to the discontinuation of system operations [34]. Almordie et al. [32] emphasise that data collection from gauge stations usually stops due to a lack of maintenance of such systems after the termination of foreign-funded projects.
A lack of qualified and experienced human resources capable of flood forecasting, modelling, and risk analysis is experienced by most developing countries [20,21,34]. A lack of adequate funds and a lack of the acquisition of experts and their capacity building is a significant challenge to the proper functioning of FEWRS.
Availability and accessibility to data and information are reported by many researchers [20,21,32,34,35,37,38]. The lack of current and archived data for risk analysis, forecasting, and early warning generation seriously affects the warning and response processes [34]. A deficiency in the appropriate funding to modernise hydrometeorological observation networks [20] and preserve maintenance [32] are the main root cause of the unavailability of data on most river basins in developing countries. The absence of data governing mechanisms also leads to inefficiencies in sharing data in implementing FEWRS [32]. In [21,34,35,37], researchers have emphasised that a lack of policies and institutional interventions also prevents the availability of historical hydrologic time series data, which will affect the understanding of risk, risk modelling, and model calibration.
The physical protection of hydrometeorological observation networks and other facilities at remote locations also affects the proper implementation of FEWRS. In [37], researchers report that weathering, equipment decay, neglect, the collapse of infrastructure, robbery, and vandalism are reported as specific factors that affect implementation and utilisation. In [35], the authors state that the physical security of sensor networks is challenging as sensor instruments were vandalised in most cases. In some instances, components of gauge stations may short circuit, and telemetry systems could fail due to the submerging of these stations by high floods [50].
Lack of access to warnings due to poor broadcast and mobile service coverage (from the recipient’s perspective) is identified in many studies. Remote locations with limited broadcast services and mobile signals lead to accessibility issues [39]. Inefficiencies in warning dissemination and a lack of coverage lead to delays or to not receiving the warning at all by certain local communities [39]. Owen and Wendell [24] confirm these findings and suggest that a flood warning received too late has little or no value.
At a local level, the lack of inclusion of communities and vulnerable groups in response planning and decision-making, inadequate local-level preparedness for response, and the lack of knowledge and awareness of key stakeholders and communities are the other main factors that affect the effectiveness of flood warnings. Perera et al. [21] highlight that the lack of participation by the community in response planning would inevitably mean a poor adoption of a response plan for localised needs. Excluding minority groups without respecting Gender Equality and Social Inclusion (GESI) in preparedness activities will decrease their interest, resulting in a lack of ownership, leading to less participation in the response [36].
Inadequate local-level preparedness for a response is also key to the failure of FEWRS. The absence of evacuation locations and routes [12], limited and irregular drills and simulations [12,21], the absence of local-level emergency operation centres [12], a lack of sufficient resources for response [21], and the nonexistence of tailor-made contingency plans [21] are considered as some of the root causes for the failure of FEWRS.
It is evident that the factors of poor risk knowledge and the awareness of the participating community and stakeholder agencies also critically affect the success of the FEWRS [34]. Research studies state that a poor understanding of risk reduction practices [36] and the lack of knowledge on flood preparedness among stakeholder agencies [32] are prominent. Even though DRR policies are available, they are not well executed at the grassroots level [36]. As a result, when a community receives a warning, many of them fail to understand the warning context [36].
3.2. Technical Factors
The CFFs that have more technical origins are classified in this section. The study identified eight key technical barriers that adversely affect the implementation of FEWRS.
As per the UNDRR framework, risk understanding provides one of the four pillars of the flood warning and response system. From the technical point of view, poor risk understanding is a challenge in implementing FEWRS [12,25,32,38,40]. The lack of flood (hazard) maps [32,38], the unavailability of evacuation maps [12], the lack of risk maps [12,25,32], inaccuracies in hazard and vulnerability models [40], and the lack of understanding of the cascading effect [32] are the key causal factors in relation to the appreciation of the level of risk in a local context. Even when hazard and risk assessments have been conducted, their coverage is often only limited to certain districts [32]. On the other hand, a finer resolution of hazard and risk assessment is frequently not achievable due to limited computing capacity and the scarcity of data [32].
Data unavailability and poor data quality due to technical issues have been highlighted by several researchers [10,20,21,37,41,42]. One of the most highlighted issues is obtaining good-quality terrain data, which is essential for hydrological modelling [21]. In [37], the authors report on the limitation in acquiring accurate digital elevation data (DEM) from aerial photography and LiDAR surveys due to the dense forest canopy. Land use, population distribution, and soil moisture data are either not available or not updated regularly [20,37]. Manual data collection and manual data transfer is a key technical challenge that substantially reduces flood warning and response efficiencies in most developing countries [21]. The lack of continuous measurement of rainfall [10,41], river flow [41], and measurement accuracies [42] are also key factors that substantially reduce the quality of flood forecast, warning, and response systems. In [42], the authors also indicate that gauge data is sometimes not available due to the interruption of data acquisition and transmission due to flood impacts. In [51], the authors report that the rating curves for computing discharge as a function of river levels are less reliable during floods.
In flood forecasting, a long lead time is essential to reduce flood risk as it provides adequate time for flood warning and emergency response. Many studies have reported a short lead time (the time delay between a flood warning and flood onset) as a key challenge in FEWRS [23,38,39,40,43,44,45,48]. Parker et al. [39] suggest that an improved lead time can lower the death rate and property damage [39]. In [23], a study from Toowoomba, Queensland, Australia, suggests that a lead time of two and a quarter hours would be sufficient for the local community to relocate to safe places. According to a research study in Britain [48], whether two and a quarter hours of lead time is sufficient in a flash flood situation is doubtful, and therefore, further research is recommended. Drobot and Parker [40] indicate that lead time in flood warnings is always less than 24 h or even less in a flash flooding context. However, they observe that weather, radar, and quantitative rainfall measurement could improve the lead time. In [29], the authors also argue that a combination of automated gauge stations, meteorological forecasting, and flood forecasting will potentially improve the lead time. Cawood et al. [45] argue that the lead time and the time to reach the peak were used for flood forecasting several decades ago, and nowadays, these are often considered insufficient. Instead, the authors suggest that such flood forecasts could incorporate potential damage information for the community to understand the flood impact easily [45].
Numerical models play a significant role in successful FEWRS as such models are used to forecast the amount of rainfall, water flow, and flood arrival time [25]. Early warning systems can be much more effective if these models can credibly simulate the water flows. In most developing countries, model outputs are not accurate enough to provide reliable forecasts due to a lack of good-quality hydrological data [20]. The increased complexities of 2D/3D models that require high-quality elevation data, expert knowledge, and computational capacity are some of the challenges [21]. The lack of suitable model input data [21] and computational capacities [35] are significant problems in developing countries.
Many researchers have observed the inadequacy of data communication among gauge stations to nodal agencies, inter-agency communication, and early warning communication from authorities to the community level [12,20,21,32,34,35,39]. Dutta and Basnayake [12] point out that a critical gap exists in early warning message dissemination, especially from the national to the local level and the last mile connectivity, from a study of early warning systems in Southeast Asia. A global survey of 53 countries shows that 50% of responding countries have deficient technology with regard to gauges and data-transferring instruments [20]. Meanwhile, a lack of standards in terminology, protocols, and dissemination standards affects the quality of the warning message [21]. Irregularities in the geographical coverage of a warning system also affect the uniformity of the warning dissemination in the last mile [39].
A lack of completeness, appropriateness, and understanding of a warning message at the local level affects the effectiveness of FEWRS. A clear gap has been observed between a warning message that is disseminated and the level of understanding of such a warning [34]. In [35], Basha and Rus (2007) propose that warning messages be disseminated in an understandable form. Misinformation and a lack of clarity [39], erroneous warning messages [24], credibility and impact of delivery [24], and appropriateness of the message [38] are some of the key issues identified by various researchers. Message dissemination inefficiencies [24,38] and inadequate warning coverage of at-risk communities [38] are other issues highlighted in the literature. In [35], Basha and Rus (2007) propose that a proper warning should have (i) an understanding of the effect of the event, (ii) a timeline of the progression, and (iii) an understanding of the uncertainties involved.
A lack of controls and regulatory mechanisms such as standard operating procedures (SoP), systems, processes, and plans for better implementation of FEWRS is another dimension that needs to be addressed [12,20,34,38]. Dutta and Basnayake (2018) show some examples of a lack of response, incident command, decision-making, and communication plans [12]. Furthermore, they also observe that the unavailability of early warning standard operating procedures (SoPs) and a lack of technical guidelines on early warning processes such as formulation, validation, confirmation, and withdrawal also adversely affect the proper function of FEWRS.
3.3. Social Factors
In this review, 6 out of 24 barriers have been identified as social factors. A lack of public awareness of understanding the warning information is the most highlighted barrier cited by many researchers [10,12,20,21,25,34,35,38,39,40,46]. The absence of knowledge and awareness of understanding the warning message [12,21,38] and the lack of community understanding on how to respond to the warnings [10,20,39,46] and minimising the impact [48] have been highlighted by several researchers. Rana et al. [25] argue that technical jargon and the complexities of official warning messages may inhibit a better understanding of warning messages. Irregular drills and preparedness practices [21] and a poor literacy rate [35] are also other reasons for less community awareness concerning warning messages.
Community trust and credibility in warning systems have been identified as a factor by several researchers [12,25,34,36,37,48]. The trustworthiness of a warning system and its messages have been emphasised in [12,25]. For example, false positive and false negative warnings will adversely affect public trust in such systems [37]. This will finally lead to a lack of confidence in the authorities associated with the warning generation and emergency response [36].
Poor public interest and a culture of neglect can reduce the effectiveness of the FEWRS, as indicated in studies [21,24,25,36,46]. Due to this reason, a lack of community response to warning messages is indicated in the study [24]. Perera et al. [36] advise that certain communities do not respond to warnings due to a “culture of neglect”, which could be caused by poor public awareness and issues with the trustworthiness of warnings.
Incorrect risk perception and poor knowledge of potential and impending disasters adversely affect community interest in warning and response systems [12,21]. Providing adequate knowledge and awareness of a potential flood inundation, a timeline of the progression of the event, and possible damage using historical flood events’ data are proposed by [35] to overcome this issue.
Finally, poor community participation in the flood warning and response process was identified by many researchers [12,21,25,36]. Community participation in order to incorporate their feedback in the early warning designing or redesigning process is essential to operationalise a more efficient system [25]. In [36], the authors identify failures in using participatory approaches involving communities and in addressing their concerns through warning mechanisms. Inadequate gender-based participation and the exclusion of minority groups are also observed in all stages of FEWRS [36].
The lack of community capacity to receive warning messages is comparatively challenging in the implementation of FEWRS [21,39]. Most vulnerable groups have limited access to television, radio, and mobile phones, and hence, these groups may not receive the warning message efficiently [21].
Inefficiencies in warning dissemination and the lack of access to warning amenities are other key issues affecting local preparedness [24,36,39]. In [36], a survey by Perera et al. (2020) suggests that warnings do not reach all vulnerable groups due to the lack of access to amenities to receive such warning messages.
3.4. Structured Self-Interaction Matrix (SSIM)
In this step, a pairwise comparison was conducted in consultation with five experts to establish the SSIM matrix. The SSIM matrix was developed with the twenty-four (24) variables placed in both rows and columns, enabling pairwise comparisons.
The contextual relationship was established using a pairwise comparison of each variable based on expert opinion on “one factor influencing another factor”. Four symbols were used to denote the inter-relationship of each variable (i-row and j-column), where the symbol “V” is used if factor ‘i’ influences factor ‘j’; “A” is used if factor ‘j’ influences factor ‘i’; “X” is used if factors ‘i’ and ‘j’ influence each other and “O” is presented if there is no relationship. Table 2 illustrates the representation of the SSIM matrix of this study.
Table 2.
Structural self-interaction matrix of CFFs of FEWRS.
3.5. Reachability Matrix
In this step, both the reachability matrix and the final reachability matrix were established. In order to develop an initial reachability matrix from ISM where if the i,j entry in SSIM is “V”, then an entry in the reachability matrix becomes ‘1’. If the ‘i’,‘j’ entry in SSIM is ‘A’, then the entry in the reachability matrix becomes ‘0’. If the ‘i’,‘j’ entry in the matrix is ‘X’, then the entry in the reachability matrix is ‘1’. If the ‘i’,‘j’ entry in SSIM is ‘O’, then the entry in the reachability matrix becomes ‘0’. The initial reachability matrix is further examined to identify transitivity links. For example, if factor ‘i’ relates with factor ‘j’ and factor ‘j’ relates with factor ‘k’, then factor ‘i’ relates with ‘k’. Based on this logic, the initial reachability matrix has been modified, and the final reachability matrix was achieved. The final reachability matrix is shown in Table 3.
Table 3.
Final reachability matrix with driving and dependence power.
3.6. Level Partitioning
Level partitioning was developed to establish the hierarchical relationship between variables. The reachability and antecedent set for each factor were obtained from the final reachability matrix. The factor itself and the factors that are being influenced by the factor are known as the reachability factor, whereas the factor itself and the factors that are influencing the factor are known as the antecedent set. The intersection of the reachability set and the antecedent set is derived for all the factors. The factors for which the reachability set and intersection set are the same, those factors were assigned as level 1. Once the first level of the hierarchy was achieved, the factors with level 1 were removed from the process, and the procedure was repeated until a level for each factor was determined. The results of this process are summarised in Table 4.
Table 4.
Levels of the variables identified from the level partitioning process.
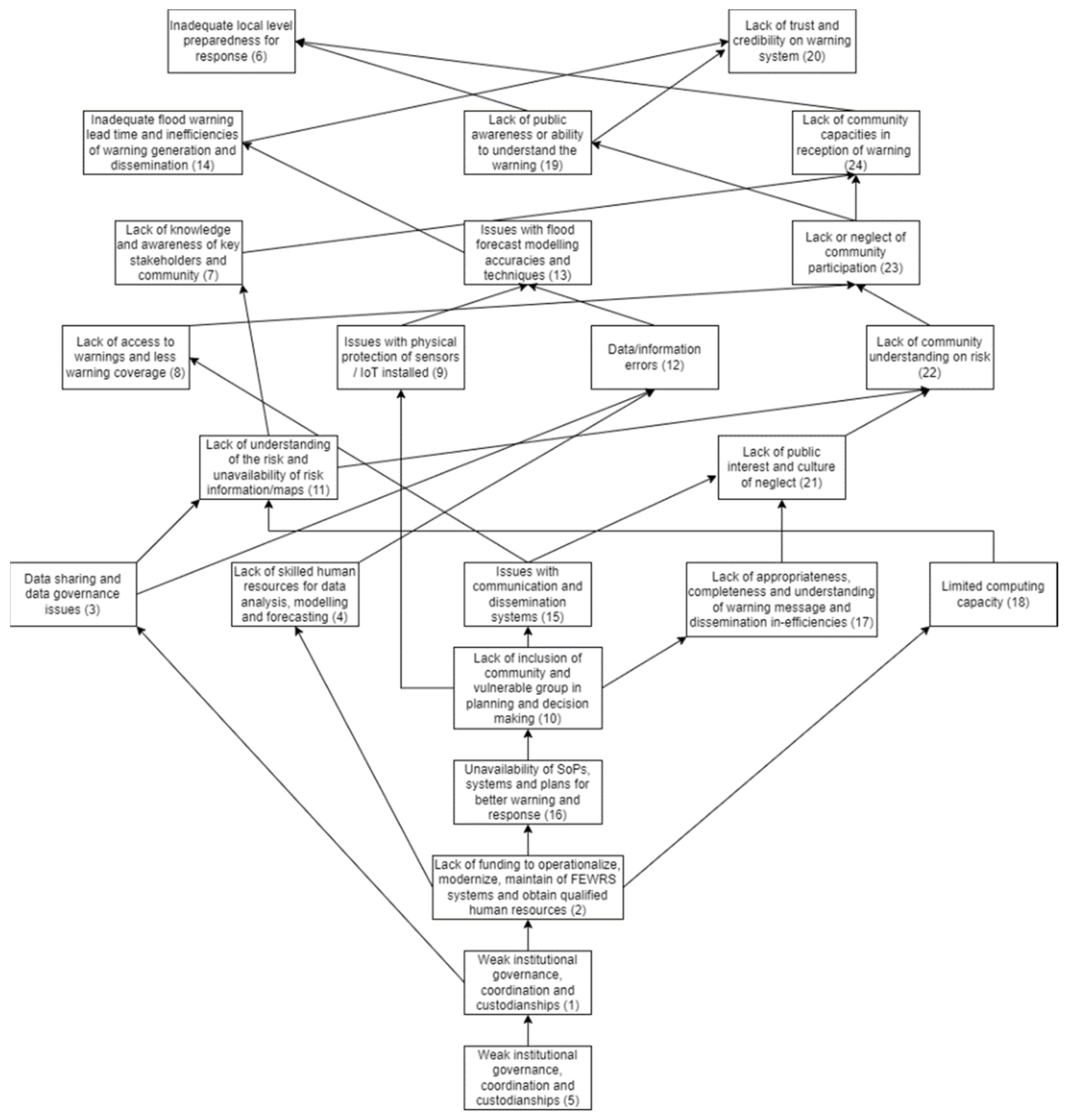
The above-mentioned process produces the inter-relationships among variables with the hierarchical arrangements as presented in Figure 2.
Figure 2.
The ISM model showing the inter-relationship of the critical failure factors of FEWRS.
3.7. Conical Matrix
A conical matrix is developed by ordering factors with the highest driving power and dependency power in a matrix (Table 5). The driving power is calculated by adding the numbers in the row, while dependency power is calculated similarly for the column values. The driving and dependency power ranks are calculated from high to low according to their values in the rows and columns in the matrix, respectively.
Table 5.
The conical matrix.
3.8. MICMAC Analysis
The purpose of the MICMAC analysis was to classify four groups of factors based on their driving and dependency powers [26]. Therefore, it was used to represent the factors in a two-dimensional cartesian graph based on their driving and dependence powers derived from the conical form of the reachability matrix. For example, the driving and dependency power of factor 6 are 1 and 23, respectively; hence, the position of factor 6 in the di-graph is represented as coordinates (1, 23) (Figure 3). The cartesian graph is further divided into four clusters based on their driving and dependency power, i.e., autonomous factors, linkage factors, and dependent and independent factors.

Figure 3.
(a) Results of the MICMAC Analysis. (b) key to identify the numbers indicated in the figure.
The “Independent factors” have strong driving power with weak dependence power, while the “dependent factors” have strong dependence power with weak driving power. On the other hand, the “autonomous factors” demonstrate weak driving and dependence power, and the “linkage factors” have strong driving power as well as dependence power.
4. Discussion
FEWRS is an integral part of the flood risk reduction strategy, which the Sendai Framework for Disaster Risk Reduction (SFDRR) also recognises as a high priority. Recent trend analysis shows that climate change-induced flood incidents are gradually increasing, and both developed and developing nations feel its impact. For example, the German flood event in 2021 demonstrates that failure to respond to warning systems can lead to a tragic situation. Transforming the current warning mechanisms into a people-centric, inclusive, and efficient design trusted by users is still challenging. Thus, it is necessary to determine the factors that negatively affect warning and response mechanisms in order to address them.
Previous research shows that warning systems are, generally, a system of systems [52,53] operated in a multi-stakeholder environment, with the active involvement of authorised warning senders and receivers. Such warning systems are also backed by numerous tools and technologies to improve the efficiencies of the entire process [54]. However, it has been recognised that there is a considerable gap between ‘warning senders’ and ‘warning receivers’ and inefficient use of tools and technologies. Hence, in this study, the authors have attempted to identify the most critical factors that affect the implementation of FEWRS.
The structured review identified 24 critical failure factors that adversely influence FEWRS. They were classified into three categories based on the nature of the problem: institutional (10 factors), technical (8 factors), and social (6 factors). The ISM modelling process identified the inter-dependencies among the identified CFFs and produced a ‘hierarchical structure’ (Figure 2) based on expert opinion. Furthermore, the MICMAC analysis grouped these factors into four categories according to the ‘driving and dependence power’ (see Figure 3). The independent cluster in Figure 3 shows the factors with high driving power and less dependence power. This is the most crucial cluster, as these factors considerably influence the failure of FEWRS. It can be observed that five factors (#1, #2, #5, #16, #10) are dominant in this cluster with considerable driving power. Three out of these dominant factors are related to governance, leadership, financial, and coordination aspects and are “weak institutional governance, coordination and custodianships” (#1), “lack of funding to operationalise, modernise and maintain FEWRS (#2), “lack of political will and institutional leadership (#5). In addition, two other factors that impact upon the failure of FEWRS with considerable driving power are the “Unavailability of SoPs, systems and plans for better warning and response” (#16) and a “lack of inclusion of community and vulnerable groups in planning and decision making” (#10). The MICMAC analysis also reveals that two additional factors, namely “data sharing and data governance” (#3) and “lack of skilled human resources for data analysis, modelling and forecasting (#4)” are also marginally associated with the independent cluster. Therefore, the availability of data and data sharing mechanisms and the availability of skilled human resources are essential to implement successful FEWRS. These factors, with their strong driving power, form the base level of the ISM hierarchy.
In contrast, the autonomous cluster (Figure 3) contains failure factors with weak driving power and weak dependency power. In general, these factors provide less influence on other factors as well as have a lower chance of being influenced by other factors. Six out of ten factors in this cluster are considered failure factors with a technical origin, and most of the others are related to institutional capacity.
Active engagement in the community plays a key role in making early warning systems successful [55]. Therefore, the role of the authorities from the perspective of early warning system governance, coordination, and resource allocation is important, and the role of community engagement is vital to make early warning systems successful. Social factors such as lack of public awareness or ability to understand the warning (#19), lack of trust and credibility in the warning system (#20), lack of community understanding of risk (#22), lack or neglect of community participation (#23), lack of community capacities in the reception of warnings (#24) drives the failure of FEWRS when viewed from the community aspect. All these “social” factors are classified in the dependant cluster with high dependence and low driving power. The results show that none of the CFFs has been categorised under the linkage cluster, as no CFFs have high driving and dependence power.
Based on the MICMAC and ISM hierarchical model, the authors have identified the seven most crucial factors that are mainly responsible for the failure of the FEWRS, and these are summarised in Table 6.
Table 6.
The most critical factors that lead to the failure of FEWRS.
The first three CFFs in Table 6 impact all the phases of FEWRS and require political and institutional leadership, multi-stakeholder coordination, and funding to design and implement an effective FEWRS. The unavailability of standard operating procedures (SoP), response plans, and dissemination systems critically impact the flood warning system’s communication and dissemination phase and the emergency response capacity phase. In addition, the availability of data and skilled human resources are mostly required in understanding risks and monitoring and warning services stages. In some instances, even if data are available, most warning systems can fail due to a lack of data governance for effective data sharing. A lack of human resources to undertake data analysis to develop hazard and risk maps, warnings, and forecasting services also plays a major role in the failure of FEWRS. Lastly, community engagement in planning and decision-making is necessary to design people-centric warning systems. The elimination of these independent critical failure factors will solve most issues in FEWRS.
Several international initiatives have directed the national governments to implement proper early warning and response mechanisms by providing policy guidance, technical support, and funding support. One of the key priorities of the SFDRR for the member states was to enhance the EW and dissemination systems. Target G of the SFDRR recommends “substantially increasing the availability of and access to multi-hazard early warning systems and disaster risk information and assessments to people by 2030” [7]. In November 2022, “Early Warning for All”, a five-year programme (2022–2027), was initiated by the United Nations to accelerate the objectives defined by Target G of the SFDRR by providing three-tier technical, financial, and political level support to the countries which have not been covered by proper early warning systems [56]. An advisory panel consisting of representatives from UN agencies, multilateral development banks, humanitarian agencies, civil society, insurance, and IT companies has been formed to support this initiative.
Furthermore, national determined contributions (NDCs) under the Paris Agreement also encourage countries to strengthen EW systems as an integral part of their effort to address climate risk. In addition, the climate risk and early warning systems initiative (CREWS) is another partnership of UNDRR, WMO (World Meteorological Organisation), and the World Bank, which provides financial and technical assistance to the least developed countries (LDCs) and small island developing states (SIDS) to establish EW services with other international partner agencies such as the International Federation of Red Cross and Red Crescent Societies (IFRC) [57]. It is hoped that these global initiatives will play a significant role in addressing the most critical failure factors identified in this study and will create a substantial impact.
5. Conclusions
Due to proliferating climate change actions, flood events have increased recently in developed and developing nations, with huge recorded losses in lives, infrastructure, and economy. To reduce the adverse effect of such events, as a non-structural measure, early warning and response systems are used in countries and regions. The importance of such early warning and response systems at regional and national levels is emphasised in several global policies and strategies. However, recent flood incidents have caused significant losses of human lives due to failures in current flood warning and response mechanisms, and therefore, studying the effectiveness of such systems is vital.
Several studies have focused on exploring the effectiveness of early warning and response systems with limited scopes. Therefore, this study focused on finding the critical failure factors (CFFs) in flood early warning and response systems through a structured review and discussion with experts. This study resulted in identifying 24 CFFs that affect the effectiveness of FEWRS. These 24 critical failure factors were broadly classified into institutional, social, and technical categories. The ISM and the MICMAC analysis conducted in this research showed that addressing the following seven key CFFs, which have high driving power, can lead to more effective and efficient FEWRS: (1) a lack of political will and institutional leadership; (2) weak institutional governance, coordination, and custodianship; (3) a lack of funding to operationalise, modernize, and maintain FEWRS; (4) unavailability of SoPs, systems, and plans for better warning and response; (5) data sharing and data governance; (6) a lack of skilled human resources for data analysis, modelling, and forecasting; and (7) a lack of inclusion of community and vulnerable groups in planning and decision-making. These results reveal that government policies and institutional leadership are critical in establishing successful warning and response systems. Addressing the institutional capacity for data governance and data analysis and implementing sound SoPs for warning and response can make significant improvements to current FEWRS. Furthermore, as evident in the research, it is important to include the community as a key stakeholder in overcoming the failures of FEWRS.
In addition to the above key CFFs with high driving power, the research shows that there are many technical factors, which were classified as autonomous factors, that need addressing since they still show a relatively high level of driving power. Therefore, attention should be given to addressing the technical challenges, such as limited computing capacity, technical issues with communication and dissemination systems, warning coverage, issues with IoT sensors, erroneous data, and the unavailability of risk information.
The research shows that most social factors relating to the community come under the dependent cluster (Figure 3) and need to be addressed through government policies or institutional leadership to build up community capacity and engagement. Most of the CFFs identified under the dependent cluster can be addressed by giving attention to the CFF factor (#10) identified in the independent cluster, which is the “inclusion of community and vulnerable groups in planning and decision-making”. By addressing this CFF, other identified social CFFs can be resolved, such as a lack of public awareness or ability to understand the warning, a lack of trust and credibility in the warning system, a lack of community understanding of risk, a lack of neglect of community participation, and lack of community capacities in the reception of warnings.
This research has provided a comprehensive analysis of the CFFs that lead to the failure of FEWRS. It is hoped that initiatives such as the “Early Warning for All”, announced by the United Nations, will overcome many of these failure factors and assist in improving and operationalising FEWRS at the regional and country level.
6. Limitations of the Study
The authors acknowledge that the keywords’ combination used for searching publications may have missed out on some important CFFs. In this research, the assistance of five international experts was sought to derive the inter-dependencies of the CFFs, using the ISM approach. The ISM model analysis approach is based on the personal judgments of these five international experts and, therefore, may vary in different geographical contexts.
Author Contributions
Conceptualisation, methodology, formal analysis, and writing: S.S.; review and editing, T.F. and B.I.; project administration and funding acquisition, T.F. All authors have read and agreed to the published version of the manuscript.
Funding
This research was funded by Global Challenges Research Fund (GCRF) and the Engineering and Physical Sciences Research Council (EPSRC), through the project “A Collaborative Multi-Agency Platform for Building Resilient Communities”, grant number EP/PO28543/1.
Data Availability Statement
Not applicable.
Acknowledgments
The authors express their gratitude to the Global Challenges Research Fund (GCRF) and the Engineering and Physical Sciences Research Council (EPSRC) for the financial support under the International Grant, EP/PO28543/1, entitled “A Collaborative Multi-Agency Platform for Building Resilient Communities”.
Conflicts of Interest
The authors declare no conflict of interest.
References
- Tabari, H. Climate change impact on flood and extreme precipitation increases with water availability. Sci. Rep. 2020, 10, 13768. [Google Scholar] [CrossRef]
- Asiedu, J.B. Reviewing the argument on floods in urban areas: A look at the causes. Theor. Empir. Res. Urban Manag. 2020, 15, 24–41. [Google Scholar]
- Bronstert, A. Floods and climate change: Interactions and impacts. Risk Anal. Int. J. 2003, 23, 545–557. [Google Scholar] [CrossRef] [PubMed]
- Manyena, B.; Machingura, F.; O’Keefe, P. Disaster Resilience Integrated Framework for Transformation (DRIFT): A new approach to theorising and operationalising resilience. World Dev. 2019, 123, 104587. [Google Scholar] [CrossRef]
- Basher, R. Global early warning systems for natural hazards: Systematic and people-centred. Philos. Trans. R. Soc. A Math. Phys. Eng. Sci. 2006, 364, 2167–2182. [Google Scholar] [CrossRef] [PubMed]
- Rogers, D.; Tsirkunov, V. Global Assessment Report on Disaster Risk Reduction: Costs and Benefits of Early Warning Systems; The World Bank: Washington, DC, USA, 2010. [Google Scholar]
- UNISDR. Sendai Framework for Disaster Risk Reduction 2015–2030; UNISDR: Sendai, Japan, 2015. [Google Scholar]
- UNISDR. Report of the Open-Ended Intergovernmental Expert Working Group on Indicators and Terminology Relating to Disaster Risk Reduction; UNISDR: Geneva, Switzerland, 2016. [Google Scholar]
- WMO. Early Warnings for All Initiative Scaled up into Action on the Ground. 2022. Available online: https://public.wmo.int/en/earlywarningsforall (accessed on 30 March 2023).
- Kumar, S.; Jain, S.K.; Gurrapu, S. Challenges and Recent Developments in Flood Forecasting in India. In Proceedings of the Roorkee Water Conclave, Roorkee, India, 26–28 February 2020. [Google Scholar]
- UN. Global Survey of Early Warning Systems; United Nations: New York, NY, USA, 2006. [Google Scholar]
- Dutta, R.; Basnayake, S. Gap assessment towards strengthening early warning systems. Int. J. Disaster Resil. Built Environ. 2018, 9, 198–215. [Google Scholar] [CrossRef]
- Paye, M.; Forestier, Y.L. Germany Questions Warning System after Deadly Floods. 2021. Available online: https://phys.org/news/2021-07-germany-deadly.html (accessed on 27 November 2022).
- Thieken, A.H.; Bubeck, P.; Heidenreich, A.; von Keyserlingk, J.; Dillenardt, L.; Otto, A. Performance of the flood warning system in Germany in July 2021—Insights from affected residents. EGUsphere 2022, 1–26. [Google Scholar] [CrossRef]
- Bhutta, Z.A.; Bhutta, S.Z.; Raza, S.; Sheikh, A.T. Addressing the human costs and consequences of the Pakistan flood disaster. Lancet 2022, 400, 1287–1289. [Google Scholar] [CrossRef] [PubMed]
- Wyns, A. Disaster diplomacy in the wake of the 2022 Pakistan floods. Lancet Planet. Health 2022, 6, e855–e856. [Google Scholar] [CrossRef]
- Hanchey, A.; Schnall, A.; Bayleyegn, T.; Jiva, S.; Khan, A.; Siegel, V.; Funk, R.; Svendsen, E. Notes from the field: Deaths related to Hurricane Ida reported by media—Nine states, August 29–September 9, 2021. Morb. Mortal. Wkly. Rep. 2021, 70, 1385. [Google Scholar] [CrossRef]
- Kozlov, M. Hurricane Ida forces Louisiana researchers to rethink their future. Nature 2021, 597, 313–314. [Google Scholar] [CrossRef] [PubMed]
- Parker, D.; Fordham, M. An evaluation of flood forecasting, warning and response systems in the European Union. Water Resour. Manag. 1996, 10, 279–302. [Google Scholar] [CrossRef]
- Perera, D.; Seidou, O.; Agnihotri, J.; Rasmy, M.; Smakhtin, V.; Coulibaly, P.; Mehmood, H. Flood Early Warning Systems: A Review of Benefits, Challenges and Prospects; United Nations University Institute for Water, Environment and Health: Hamilton, ON, Canada, 2019. [Google Scholar]
- Perera, D.; Seidou, O.; Agnihotri, J.; Mehmood, H.; Rasmy, M. Challenges and Technical Advances in Flood Early Warning Systems (FEWSs). In Flood Impact Mitigation and Resilience Enhancement; IntechOpen: London, UK, 2020. [Google Scholar]
- Hammood, W.A.; Asmara, S.M.; Arshah, R.A.; Hammood, O.A.; Al Halbusi, H.; Al-Sharafi, M.A. Factors influencing the success of information systems in flood early warning and response systems context. Telkomnika (Telecommun. Comput. Electron. Control) 2020, 18, 2956–2961. [Google Scholar] [CrossRef]
- Nieland, C.; Mushtaq, S. The effectiveness and need for flash flood warning systems in a regional inland city in Australia. Nat. Hazards 2016, 80, 153–171. [Google Scholar] [CrossRef]
- Owen, H.J.; Wendell, M. Effectiveness of Flood Warning and Preparedness Alternatives; Owen and Wendell Associates: Palo Alto, CA, USA, 1981. [Google Scholar]
- Rana, I.A.; Bhatti, S.S.; Jamshed, A. Effectiveness of flood early warning system from the perspective of experts and three affected communities in urban areas of Pakistan. Environ. Hazards 2020, 20, 209–228. [Google Scholar] [CrossRef]
- Attri, R.; Dev, N.; Sharma, V. Interpretive structural modelling (ISM) approach: An overview. Res. J. Manag. Sci. 2013, 2319, 1171. [Google Scholar]
- Kumar, R.; Goel, P. Exploring the domain of interpretive structural modelling (ISM) for sustainable future panorama: A bibliometric and content analysis. Arch. Comput. Methods Eng. 2022, 29, 2781–2810. [Google Scholar] [CrossRef]
- Kanungo, S.; Bhatnagar, V.V. Beyond generic models for information system quality: The use of interpretive structural modeling (ISM). Syst. Res. Behav. Sci. 2002, 19, 531–549. [Google Scholar] [CrossRef]
- Diabat, A.; Govindan, K. An analysis of the drivers affecting the implementation of green supply chain management. Resour. Conserv. Recycl. 2011, 55, 659–667. [Google Scholar] [CrossRef]
- Kumar, D. India’s rural healthcare systems: Structural modeling. Int. J. Health Care Qual. Assur. 2018, 31, 757–774. [Google Scholar] [CrossRef]
- Tsai, F.M.; Bui, T.-D.; Tseng, M.-L.; Wu, K.-J.; Chiu, A.S. A performance assessment approach for integrated solid waste management using a sustainable balanced scorecard approach. J. Clean. Prod. 2020, 251, 119740. [Google Scholar] [CrossRef]
- Almoradie, A.; de Brito, M.M.; Evers, M.; Bossa, A.; Lumor, M.; Norman, C.; Yacouba, Y.; Hounkpe, J. Current flood risk management practices in Ghana: Gaps and opportunities for improving resilience. J. Flood Risk Manag. 2020, 13, e12664. [Google Scholar] [CrossRef]
- Yeo, J.; Comfort, L.K. An expected event, but unprecedented damage: Structure and gaps of large-scale response coordination of the 2011 Thailand floods. Disaster Prev. Manag. Int. J. 2017, 26, 458–470. [Google Scholar] [CrossRef]
- Moisès, D.J.; Kunguma, O. Strengthening Namibia’s Flood Early Warning System through a Critical Gap Analysis. Sustainability 2023, 15, 524. [Google Scholar] [CrossRef]
- Basha, E.; Rus, D. Design of early warning flood detection systems for developing countries. In Proceedings of the 2007 International Conference on Information and Communication Technologies and Development, Bangalore, India, 15–16 December 2007. [Google Scholar]
- Perera, D.; Agnihotri, J.; Seidou, O.; Djalante, R. Identifying societal challenges in flood early warning systems. Int. J. Disaster Risk Reduct. 2020, 51, 101794. [Google Scholar] [CrossRef]
- Aguirre, A.; López, C.; Osorio, A.; Rivera, L.; Toro, A.; Chang, P. Flood early warning systems, misconception and challenges-The case of Colombia. In Proceedings of the 6th International Disaster Mitigation Specialty Conference 2018, Held as Part of the Canadian Society for Civil Engineering Annual Conference 2018, Fredericton, NB, Canada, 13–16 June 2018. [Google Scholar]
- Northfield, A.; Cawood, M.; Wang, H. Testing the effectiveness of your warning system without having a flood. Aust. J. Emerg. Manag. 2021, 36, 64–66. [Google Scholar]
- Parker, D.J.; Priest, S.J.; Tapsell, S.M. Understanding and enhancing the public’s behavioural response to flood warning information. Meteorol. Appl. A J. Forecast. Pract. Appl. Train. Tech. Model. 2009, 16, 103–114. [Google Scholar] [CrossRef]
- Drobot, S.; Parker, D.J. Advances and challenges in flash flood warnings. Environ. Hazards 2007, 7, 173–178. [Google Scholar] [CrossRef]
- Hossain, F. Towards formulation of a space-borne system for early warning of floods: Can cost-effectiveness outweigh prediction uncertainty? Nat. Hazards 2006, 37, 263–276. [Google Scholar] [CrossRef]
- Parker, D.J.; Priest, S.J. The fallibility of flood warning chains: Can Europe’s flood warnings be effective? Water Resour. Manag. 2012, 26, 2927–2950. [Google Scholar] [CrossRef]
- Khatibi, R.; Stokes, R.; Ogunyoye, F.; Solheim, I.; Jackson, D. Research issues on warning lead@time and synergy in flood mitigation measures. Int. J. River Basin Manag. 2003, 1, 331–346. [Google Scholar] [CrossRef]
- McEwen, L.; Hall, T.; Hunt, J.; Dempsey, M.; Harrison, M. Flood warning, warning response and planning control issues associated with caravan parks: The April 1998 floods on the lower Avon floodplain, Midlands region, UK. Appl. Geogr. 2002, 22, 271–305. [Google Scholar] [CrossRef]
- Cawood, M.; Keys, C.; Wright, C. The total flood warning system: What have we learnt since 1990 and where are the gaps. Aust. J. Emerg. Manag. 2018, 33, 47–52. [Google Scholar]
- Kreibich, H.; Pech, I.; Schröter, K.; Müller, M.; Thieken, A.H. New insights into flood warning and emergency response from the perspective of affected parties. Nat. Hazards Earth Syst. Sci. Discuss. Rev. 2016. [Google Scholar] [CrossRef]
- Pandey, C.L.; Basnet, A. Challenges and Prospects of Flood Early Warning Systems: A Study of Narayani Basin. Asian J. Water Environ. Pollut. 2023, 20, 17–24. [Google Scholar] [CrossRef]
- Parker, D.; Tunstall, S.; Wilson, T. Socio-Economic Benefits of Flood Forecasting and Warning; Flood Hazard Research Centre, Middlesex University: London, UK, 2005. [Google Scholar]
- Du Plessis, L. A review of effective flood forecasting, warning and response system for application in South Africa. Water SA 2002, 28, 129–138. [Google Scholar] [CrossRef]
- Heritage, G.; Moon, B.; Large, A. The February 2000 floods on the Letaba River, South Africa: An examination of magnitude and frequency. Koedoe 2001, 44, a171. [Google Scholar] [CrossRef]
- Di Baldassarre, G.; Claps, P. A hydraulic study on the applicability of flood rating curves. Hydrol. Res. 2011, 42, 10–19. [Google Scholar] [CrossRef]
- Horita, F.E.; Rhodes, D.H.; Inocêncio, T.J.; Gonzales, G.R. Building a conceptual architecture and stakeholder map of a system-of-systems for disaster monitoring and early-warning a case study in Brazil. In Proceedings of the SBSI’19: XV Brazilian Symposium on Information Systems, Aracaju, Brazil, 20–24 May 2019. [Google Scholar]
- Arru, M.; Negre, E.; Rosenthal-Sabroux, C. Emergence of a new type of System of Systems: Observations and proposals from the French National Early-Warning System. In Proceedings of the INFORSID 2018—Actes du 36th Congres INFORSID, Nantes, France, 28–31 May 2018. [Google Scholar]
- Samansiri, S.; Fernando, T.; Ingirige, B. Advanced Technologies for Offering Situational Intelligence in Flood Warning and Response Systems: A Literature Review. Water 2022, 14, 2091. [Google Scholar] [CrossRef]
- Sufri, S.; Dwirahmadi, F.; Phung, D.; Rutherford, S. A systematic review of Community Engagement (CE) in Disaster Early Warning Systems (EWSs). Prog. Disaster Sci. 2020, 5, 100058. [Google Scholar] [CrossRef]
- Honore, C.; Kumar, A.; Speck, R.M. Global Status of Multi-Hazard Early Warning Systems: Target G; United Nations Office for Disaster Risk Reduction: Geneva, Switzerland, 2022. [Google Scholar]
- IFRC. Engaging in Climate Risk & Early Warning Systems (CREWS) Projects to Ensure They Reach the ‘Last/First Mile’; International Federation of Red Cross and Red Cresent Societies: Geneva, Switzerland, 2022. [Google Scholar]
Disclaimer/Publisher’s Note: The statements, opinions and data contained in all publications are solely those of the individual author(s) and contributor(s) and not of MDPI and/or the editor(s). MDPI and/or the editor(s) disclaim responsibility for any injury to people or property resulting from any ideas, methods, instructions or products referred to in the content. |
© 2023 by the authors. Licensee MDPI, Basel, Switzerland. This article is an open access article distributed under the terms and conditions of the Creative Commons Attribution (CC BY) license (https://creativecommons.org/licenses/by/4.0/).



