Abstract
This paper investigates the possibility of applying light detection and ranging (LiDAR) point clouds and geographic information system (GIS) analyses for land use and land cover (LULC) change detection, mainly with a view to monitoring uncontrolled forest succession occurring on postagricultural lands. The research was conducted in a part of the administrative district of Milicz (in the central-west area of Poland). The areas of interest were parcels in which agricultural use has been abandoned and forest succession processes have progressed. The airborne laser scanning (ALS) data (acquired in 2007, 2012, and 2015) revealed detailed changes in land cover as a result of the progression in the forest succession process. Using the ALS data, the LULC changes and the progress of secondary forest succession are shown, and the vegetation parameters (LiDAR metrics) are presented.
1. Introduction
The introduction of light detection and ranging (LiDAR) technology in environmental management has enabled ground and vegetation cover models such as the digital surface model (DSM) and the normalized DSM (nDSM) to represent the relative height of trees and shrubs from the ground surface. These are in addition to ground topography models such as the digital terrain model (DTM).
Airborne laser scanning (ALS), a type of LiDAR, collects 2D and 3D information useful for the identification of the spatial characteristics of vegetation [1,2,3,4,5,6,7,8] and the assessment of forest succession areas, according to the National Program for Increasing Forest Cover. It is also highly important in conducting inventories and monitoring of noncontrolled forest succession areas to assess vegetation biomass [9], ensure human safety, and protect the environment; for example, monitoring fire hazards to prevent fire spreading to forest complexes or protected areas.
The succession of communities of forest plants on postagricultural ground is common. This phenomenon occurs at a global scale of tens of millions of hectares. Secondary forest succession is currently underway at a significant scale, and is being enhanced by intensifying economic and demographic processes. Land abandonment and land exclusion from agricultural production is influenced by many factors, both natural (for example, the distance to forest complexes) and non-natural (mainly the structure of agricultural plots and changes in the demographics of rural residents, often due to migration to cities) [10,11,12,13,14,15]. Land excluded from agricultural production is subject to secondary succession, which affects land still used for agriculture or adjacent forested areas. Monitoring of land use/land cover (LULC) changes is also important in terms of global programs, including land management and the granting of direct subsidies to agriculture. The European Commission accepted new rules in 2018 that, for the first time, permitted the application of remote sensing technologies in the control of subsidies for farms and agricultural holdings. As a positive effect, it should be noted that the secondary forest succession process makes an essential contribution to biodiversity monitoring [16].
Automation in the monitoring of the biocenosis formation process and forest succession mapping is the main aspect of the application of modern geoinformatics methods, and obtaining objective information on the ambient environment requires the use of spatial data derived from photogrammetry and remote sensing. As researchers [17] have stated, there is a perceived need to create a methodology for the monitoring of vegetation succession by airborne remote sensing, both from quantitative (area, volume) and qualitative (plant species) perspectives. Currently available data and techniques, such as LiDAR data processing, can be used to study the secondary succession process. Using these techniques, information about the spatial extent and the height of research objects—i.e., trees and shrubs—can be obtained [18]. Generating the spatial characteristics of vegetation in an automated way undoubtedly provides new possibilities in modeling the structure of vegetation, including defining biometric features and biomass, which determines the developmental stage of trees and shrubs forming the succession process. Information about the spatial structure of vegetation provides a base for studies of biodiversity, or spatial analyses that require up-to-date and precise information about land cover classes. Remote sensing technologies, particularly processing of LIDAR point clouds, provide precise information about the forest succession processes, and significantly speed up the detection and assessment of land cover change [19,20,21,22] and can contribute to the development of studies on the distribution, scale, and dynamics of the biomass. The increasing availability of remote sensing data creates significant possibilities for the automation of detecting LULC changes and spatial analyses for complex monitoring of the development of forest vegetation. Airborne laser scanning technology has great potential for conducting large-scale studies of the range and spatial structure of vegetation in the monitoring of forest succession areas.
In this research, parcels situated close to state forests were chosen for LULC change analyses and forest succession monitoring. In these areas, which are directly adjacent to forests, examples of agricultural production abandonment and the beginning of uncontrolled forest succession are often observed. The aim of the presented research was to define the usage of LiDAR point clouds for automated mapping of secondary forest succession areas. The general aim of this work is to demonstrate the potential for automation in forest succession detection and monitoring on abandoned agricultural lands using LiDAR technology and GIS (geographic information system) analyses. ALS point clouds were used for collecting information (metrics) about vegetation, principally to obtain precise information about the height of vegetation and the canopy cover. The study provides an example of the use of multiyear airborne laser scanning acquisition to monitor the return to shrubland/forest of abandoned agricultural fields.
2. Materials and Methods
The study area is in the central-west of Poland (51°28′30″ N, 17°12′30″ E; Figure 1a), in the Milicz District (Lower Silesia Voivodeship), and comprises land parcels in which agricultural production transitions to uncontrolled forest succession [23,24]. The study area includes 68 plots (Figure 1b) with a total area of 68.57 ha. The analyzed parcels are situated in close proximity to the State Forests (administered by the State Forests National Forest Holding) and are not listed in the ground cadaster as forests (F) or wooded areas (W), but as arable lands (A), meadows (M), or pastures (P) in which forest succession starts. Built-up areas (B) were excluded from the study.
Figure 1.
The study area: (a) general map of Poland with study area in Milicz District; (b) study area: analyzed plots—marked red, plots of the State Forests—hatched area (background: orthophoto map 2012; coordinates system: PL-1992).
According to Polish law (Ministry of the Environment in Poland), forest is defined as ground covered with forest vegetation, with an area greater than 0.1 ha. This includes forest ground temporarily deprived of forest vegetation and ground related to forestry (forest roads, etc.). The State Forests National Forest Holding administers around 78.4% of all Polish forests and oversees forests owned by the State Treasury of Poland. Private forests constitute about 17.4% of Polish forests and the remaining forested areas are national parks and other public and communal forested grounds. In Polish official cadastral databases, forested grounds are classified as either forests or wooded areas.
It is quite common in Poland that areas with secondary forest succession are not identified as forested grounds in the cadastral databases. This is because land use inventories are made relatively infrequently. Therefore, forest succession areas are frequently still classified as agricultural lands. These parcels are usually directly adjacent to forests, where agricultural production has been discontinued and uncontrolled secondary forest succession has started.
The range of the study area was determined by three ALS campaigns (2007, 2012 and 2015). The study was carried out based on the following materials:
- ALS point clouds:
- 2007: General Directorate of the State Forests Poland research project (14 points/m2, TopoSys Falcon II scanner [8,23,24]);
- 2012: “Informatyczny System Osłony Kraju (IT System for the Country’s Protection)”, ISOK project (6 points/m2, source: Main Office of Geodesy and Cartography, Poland);
- 2015: Remote sensing-based assessment of woody biomass and carbon storage in forests (REMBIOFOR) project (10 points/m2, RIEGL LMS-Q680i laser scanning system [25,26,27]);
- Orthophoto maps: 2007, 2012, 2015 (coordinate system: PL-1992, GSD: 0.25 m)
- Cadastral data: 2007, parcels and land use; source: Geoportal and WebEWID portal for the Milicz District (coordinate system: PL-1992). Cadastral data were used as the official information about LULC classes for the analyzed area.
Airborne laser point cloud processing was carried out in FUSION Version 3.50 (RJ McGaughey, Pacific Northwest Research Station [28]. The first step was to generate the DTM and the DSM using the “GridSurfaceCreate” and “CanopyModel” functions in FUSION [29]. The nDSM (nDMS = DSM − DTM) was prepared using “Map Algebra” and “Raster Calculator” functions (ArcGIS, Esri).
Forest succession areas in the study were defined as abandoned farmland areas with detected woody vegetation. To be in line with previous studies [23,24] and to capture the initial stages of succession, we used the nDSM threshold for succession area determination. The forest succession area (2D spatial range and occupied area in parcels) was determined by the reclassification of the nDSM (“Reclassify” function in ArcGIS) using a threshold >1.0 m for the pixel value, which represents the height of vegetation above the ground. Previous studies [23,24,30,31,32] found that classifying nDSM using the threshold of the height of vegetation >1.0 m (parameters nDSM >1.0 m, >2.0 m, and >3.0 m were tested) produced results similar to those derived from the photointerpretation and on-screen vectorization of orthophoto maps or from geographic object-based image analysis (GEOBIA).
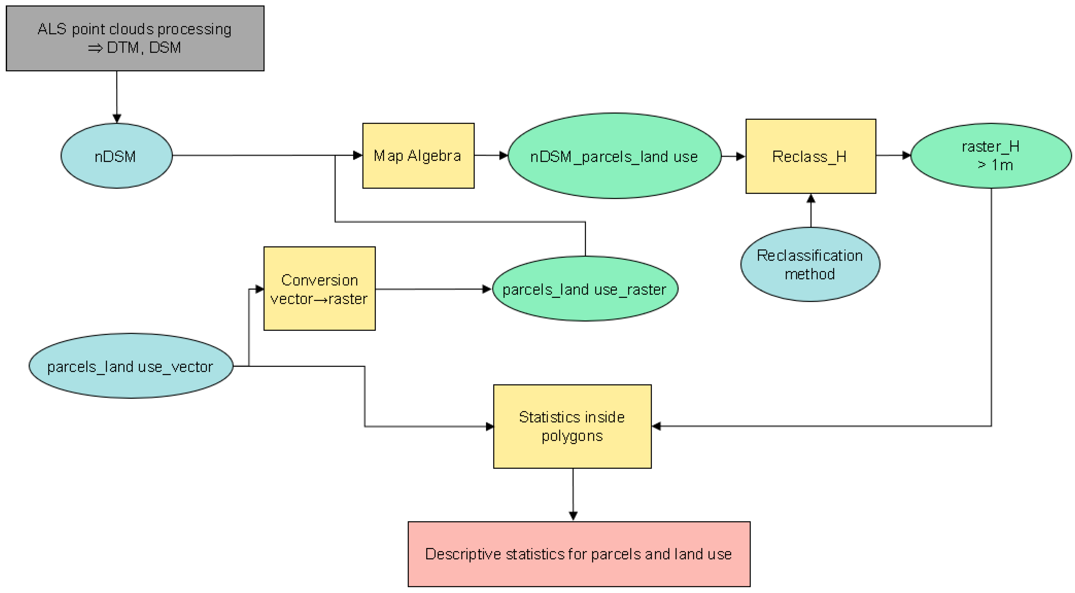
In this study, the reclassification results for the nDSM >1.0 m were prepared and compiled for three periods: 2007, 2012, and 2015. This allowed for the analysis of LULC changes and the occurrence of succession processes in the studied area. Specifically, it allowed for detailed analysis of areas of progressive forestry succession or vegetation removal. To prepare an inventory of areas of forest succession (nDSM > 1.0 m), both in terms of individual parcels and as the sum of the whole study area, the “Zonal Statistics as Table” function (ArcGIS, ESRI) was applied. The scheme for the GIS analyses [23,24] of individual plots according to land use is presented in Figure 2. In this study, the “ModelBuilder” application (ArcGIS, Esri) was used to create, edit, and manage the model of nDSM processing. These workflows were used to string together sequences of geoprocessing tools, feeding the output of one tool into another tool as an input.
Figure 2.
Scheme for the analyses (normalized digital surface model (nDSM) > 1.0 m) of individual plots according to land use.
Airborne laser scanning point clouds were used to obtain information about the structure of the vegetation: height of vegetation and standard deviation (SD) of height (“GridMetrics” and “CloudMetrics” functions in FUSION software), canopy cover (“Cover”) and histograms (“DensityMetrics”) [28]. The height of vegetation was calculated as the 95th percentile of relative altitude in the ALS point cloud (95% of the whole population of the analyzed ALS points were below this height) [5]. Canopy cover was defined as a range of 0%–100% laser beam penetration through the branches to the ground. For each pixel (size defined by the operator, e.g., 1.0 m), the number of first echoes was counted in relation to all the registered echoes inside the analyzed cell of the raster. Views and profiles from ALS point clouds were obtained using FugroViewer software.
3. Results
Regarding the results of the ALS point clouds processing for the analyzed area [23,24,30,31,32], nDSM values for the years 2007, 2012, and 2015 are presented in Figure 3. The figure shows the area of secondary forest succession over the analyzed period 2007–2015. Normalized models (nDSM) derived for years 2007 and 2015 (background: orthophoto map and cadastral data) for a part of the study area, chosen as an example of increasing forest succession (spatial range and height of vegetation) are presented in Figure 4.
Figure 3.
The graphic results of airborne laser scanning (ALS) point cloud processing—nDSM: (a) 2007; (b) 2012; (c) 2015.
Figure 4.
Part of the study area (nDSM) as an example of forest succession area: (a) 2007; (b) 2015. Background: orthophoto map and cadastral data.
The graphical results of reclassification nDSM (height > 1.0 m; for the analyzed area in 2007, 2012 and 2015 [23,24,30,31,32], are presented in Figure 5. We can observe a general increase in the spatial range of forest succession areas. Removal of vegetation has also occurred, for example in some parcels in the western part of the analyzed area.

Figure 5.
The graphic results of ALS point cloud processing—reclassification (nDSM > 1.0 m): (a) 2007; (b) 2012; (c) 2015.
Detailed information about land use in the study area—cadastral data and the results of ALS data processing (reclassification of nDSM > 1.0 m) for 2007, 2012, and 2015 [23,24,30,31,32]—are presented in Table 1. In the analyzed area, 32 plots with a total area of 40.92 ha comprise a secondary forest succession area. For these parcels, we can observe an increase in the spatial range of forested from 2007–2015. The value of the nDSM >1.0 m in 2007 was 19.84 ha (48.5% of the research area), 21.14 ha (51.7%) in 2012, and 23.87 ha (58.3%) in 2015. According to the official cadastral data (2007), in this area forests and wooded areas occupied a total of 5.73 ha (14.0%), which is over three times smaller than the forested area identified using ALS data. Thus, the secondary forest succession area was 14.11 ha in 2007, and more in the next years.
Table 1.
Land use classes—area received based on ALS data (2007, 2012, 2015) processing, and differences from 2007–2012 and 2012–2015.
The results of analysis based on the processed ALS point clouds show an increase in the forested areas for the period from 2007–2015 of 4.03 ha (9.8%). On the other hand, we can observe a decrease during this time in the following classes: arable lands −3.40 ha (−8.3%), meadows −0.34 ha (−0.9%), and pastures −0.22 ha (−0.5%). These results show an overall increase in the total forest succession area. Some parts are no longer used agriculturally (land abandonment) and have become forested areas.
The spatial range and the structure of vegetation in the forest succession areas were calculated automatically using ALS point cloud statistics [30,31,32]. The mean values of height (95th percentile) and canopy cover for forest succession areas are presented in Table 2. Detailed information about the changes in the structure of vegetation for the analyzed areas shows a total increase in height of 3.06 m and in canopy cover of 15.8% for period of 2007–2015. Figure 6 shows graphical results (raster plots) of ALS data processing (point clouds from 2007, 2012, and 2015) with regards to the height of vegetation (95th percentile).
Table 2.
Vegetation parameters in the forest succession area.

Figure 6.
Vegetation parameters—height of vegetation (95th percentile): (a) 2007; (b) 2012; (c) 2015.
Figure 7 presents the standard deviation (SD) of height. For point clouds 2007, 2012, and 2015 the standard deviation of height showed very similar values; therefore, Figure 7 presents the ALS 2012 data as an example. The standard deviation was found to be lowest in the lightly thinned stand area. The LiDAR metrics, height, and SD of height help to understand how LiDAR technology measures/collects information about forest landscapes [28].
Figure 7.
Vegetation parameters—standard deviation of height (SD, 2012 data).
Figure 8 presents the canopy cover data. The increase in the spatial range and changes in the structure of vegetation in the forest succession area for the analyzed period (2007–2015) can be observed.

Figure 8.
Vegetation parameters—canopy cover: (a) 2007; (b) 2012; (c) 2015.
Figure 9 shows some parts of the analyzed forest succession area (orthophoto maps from 2007 and 2015), specifically, the detailed parameters of vegetation as height and canopy cover.
Figure 9.
Part of the analyzed forest succession area—height of vegetation and canopy cover.
Figure 10 presents, as an example of the forest succession area, a histogram (numbers of points) and profile generated from the ALS point clouds from 2015, in order to present precise information about the vegetation’s spatial characteristics.
Figure 10.
Precise information about vegetation: (a) histogram; (b) profile from ALS point clouds.
For the whole analyzed area, a map of height changes (increase in height of vegetation) from 2007–2015 was prepared. In Figure 11 some parts of this map can be observed, as an illustration of the detailed information that can be obtained about the forest succession process.
Figure 11.
Height changes from 2007–2015: (a) whole analyzed area; (b) example of chosen parts. Background: orthophoto map and cadastral data (transparency in value: 60%).
4. Discussion
Automation in the detection and mapping of areas of uncontrolled forest succession is vital because of the problem of discrepancies between the range of official cadastral LULC classes and real land use. Cadastral databases are outdated and do not reflect the scale of the process of tree and shrub invasion on land where agricultural use has stopped. Creating an inventory of LULC changes is important in terms of the implementation of EU programs and can significantly improve the updating of cadastral databases. Improvements in reliability and comparability, together with an increase in efficiency, are an advantage of using automated procedures for monitoring areas of uncontrolled secondary forest succession.
Previous studies [23,24] of mapping range in the forest succession process, based on the reclassified nDSM (height thresholds of 1.0 m, 2.0 m, and 3.0 m), were compared with the results of photointerpretation and the vectorization orthophoto map (ORTHO) and GEOBIA approach. For the study area (40.92 ha), the results of ALS (2007) data processing (nDSM > 1.0 m, >2.0 m, >3.0 m) showed the best result for nDSM > 1.0 m, with a difference in forested areas in the order of 0.79 ha (2.0%) according to the results of the orthophoto map photointerpretation and vectorization (ALS–ORTHO), and a difference of −0.54 ha (−1.3%) compared with the GEOBIA approach (ALS–GEOBIA). In another study [31,32] in the same research area, ALS (2012) data processing using nDSM with a threshold height >1.0 m also showed the best results (compared with thresholds > 2.0 m and >3.0 m) for mapping secondary forest succession. ALS data processing compared to photointerpretation and vectorization orthophoto maps showed a difference (ALS–ORTHO) of −1.42 ha (−3.5% of the analyzed area). The method was also tested for a bigger area, parcels covering a total of 282.50 ha of the Milicz District [30]. The study reported the best results in terms of using nDSM > 1.0 m compared with orthophoto map photointerpretation and on-screen vectorization with a difference (ALS–OTRHO) of 1.61 ha (0.6% for the analyzed area). For the another analyzed area (139.77 ha) in Poland—Biskupice village in Wieliczka District (Małopolska Voivodeship, [33])—the difference (ALS–OTRHO) was −4.48 ha (−3.2%).
The possibility of applying Sentinel-2 satellite images for the automation of land use/land cover change detection, mainly in the aspect of monitoring uncontrolled forest succession, has also been investigated [34]. The results of the supervised classification of Sentinel-2 images were compared to the results of the traditionally applied manual vectorization of aerial orthophoto maps. The difference (Sentinel–ORTHO) in observed area covered by trees or shrubs was more than 3.8% of the analyzed area.
In another forest succession study area in Poland [35], in the village of Tuklęcz (Rytwiany Commune, Staszów County, Świętokrzyskie Voivodeship; study area of 137.17 ha), two ALS point data sets were tested—one provided by the RZGW Krakow (airborne campaign in November 2009, density: 2 pts/m2) and the second from the ISOK project (November 2012, density: 4 pts/m2). Detection of vegetation was carried out using different height thresholds. The results indicated that in each scenario (variant for both point clouds and height thresholds of 1.0 m, 2.0 m, and 3.0 m), in the area of arable land (R), over 70% of all secondary forest succession polygons were detected. These were not impressive results, because of the leaf-off period and low density of the point clouds. Using leaf-off point clouds, some of the information concerning deciduous vegetation can be lost, thus reducing the estimated space occupied by succession.
The current study used dense point clouds acquired in 2007, 2012, and 2015 to show the possibility of automation in monitoring secondary forest succession areas to determine progress not only of the occupied area, but also of the growth of trees and shrubs. Other authors have stated that photogrammetry and remote sensed methods [17,18], especially LiDAR point cloud processing [19,20,21,22], provide precise information about forest succession areas. Kolecka [22] illustrated that vegetation height can potentially be used to estimate agricultural land abandonment timing. During the initial succession stages, the height of vegetation increases quite slowly and is more uniform. The development accelerates over time as shrubs and trees encroach on annual plants and grasses, creating a composition of various plant heights, sizes, and distributions. The method may be useful to estimate when agricultural land was abandoned. Falkowski et al. [20] evaluated the use of LiDAR data for characterizing forest successional stages. The authors used a variety of LiDAR-derived metrics, in conjunction with an algorithmic modeling procedure, to classify six stages of three-dimensional forest development. The algorithmic model developed ecologically meaningful classifications based upon LiDAR metrics quantifying mean vegetation height and canopy cover, among others. This study highlights the utility of LiDAR data for accurately classifying forest succession. LiDAR data have proven particularly useful for measuring or estimating a suite of forest structural attributes, such as canopy height, basal area, and Leaf Area Index (LAI). Osińska-Skotak et al. [17] stated that the time of remote sensing data acquisition influences the possibility of differentiating succession species. Their remote sensing data included high-resolution hyperspectral imagery and LiDAR data acquired simultaneously from a common aerial platform.
The semiautomated ALS point cloud processing method (based on nDSM reclassification) presented in this study demonstrates the possibility of detecting forest succession and provides an objective and relatively accurate assessment of the information about the total area of secondary forest succession. The processing of point clouds to derive spatial (2D, 3D) characteristics of vegetation gives precise information about the process of forest succession overgrowing abandoned areas. It can be concluded that point cloud processing provides satisfactory results and could be used for automation in the monitoring of secondary forest succession processes. Cyclic acquisition of LiDAR data creates opportunities for the management and monitoring of changes taking place in abandoned agricultural areas.
Regarding the possibilities of regular LiDAR campaigns for forest succession monitoring, the use of alternative platforms, 3D laser point clouds derived from unmanned aerial vehicles (UAVs) might be a cost-effective alternative [36]. Stereo matching (e.g., the structure from motion; SfM) of aerial or UAV photographs [37,38,39,40,41] enables us to manage, monitor and provide information about forest succession areas. A combination of acquisitions under leaf-off and leaf-on conditions has the potential to replace expensive airborne surveys for applications requiring information on vegetation cover or vegetation height [38]. As an alternative to ALS or highly sophisticated multi- and hyperspectral imaging systems, low cost optical devices operated from UAVs or ultralight airplanes are also available. A precondition for nDSM provision in this case is the availability of a precise DTM. For many areas, the terrain model does not change for many years. Once obtained, e.g., from an ALS campaign, this data can be used for many studies. The choice of systems, in general, depends on the specified task and the available budget. However, ALS is presently considered the most precise solution in structure reconstruction. The chief drawbacks are the high costs and the lack of spectral information.
According to the National Program for Increasing Forest Cover in Poland [42], forest cover in 2020 will account for 30% of the country’s area, and in 2050 this will reach 33%. According to the Main Statistical Office information [43] the area of forest land in 2017 amounted 30.9% of the area of Poland, and forest cover in 2017 was 29.6%. In this respect, it should be noted that the real forest cover of the country has a higher value than that recorded in the Main Statistical Office data [44,45] and natural forest succession is out of control. Forecasts for the growth of forest cover in Poland and afforestation plans should take into account the phenomenon of secondary forest succession [46]. In this aspect, it is also important to assess the breeding suitability of vegetation to shape forests on postagricultural lands [47], as well as assessing the development and reconstruction of newly emerging forests and how they will exist in the landscape [46].
5. Conclusions
Quantifying the forest structure is important for sustainable environment management, as it relates to a wide variety of ecosystem processes and services. The main cause of arable land loss is land being left to go fallow by hosts. Often, farmers’ behavior results in unprofitable land management in the immediate vicinity of forests, and these areas are characterized by reduced productivity. The mapping of land abandonment and forest successional dynamics is an important goal in order to gain information about carbon storage in the forested areas.
The paper presents the possibility of comprehensively using LiDAR data for LULC change monitoring, related to the process of secondary forest succession. This study showed a continuous increase in the analyzed forest area caused by the succession of forest vegetation in agricultural areas. Automation of the processes of detection and monitoring of uncontrolled forest succession was very important, because of the problem of discrepancies between the official cadastral databases and the reality of the extent of areas classified as forested grounds. Using ALS gives satisfactory results for automation in the monitoring of secondary forest succession processes. It can be concluded that automated LiDAR point cloud processing can be used to analyze the total area and spatial range of secondary forest succession.
Funding
This research was funded by the Ministry of Science and Higher Education of the Republic of Poland.
Acknowledgments
This research was supported by the ALS data: (1) General Directorate of the State Forests research project “Development of forest inventory method based on the integration of data obtained by various geomatic techniques” (2006–2009)”; (2) ISOK project (GUGIK, Poland); (3) REMBIOFOR—“Remote sensing-based assessment of woody biomass and carbon storage in forests”, BIOSTRATEG1/267755/4/NCBR/2015, financed by the National Centre for Research and Development in Poland.
Conflicts of Interest
The authors declare no conflict of interest.
References
- Andersen, H.E.; Reutebuch, S.E.; McGaughey, R.J. A rigorous assessment of tree height measurements obtained using airborne lidar and conventional field methods. Can. J. Remote Sens. 2006, 32, 355–366. [Google Scholar] [CrossRef]
- Hyyppä, J.; Hyyppä, H.; Litkey, P.; Yu, X.; Haggrén, H.; Rönnholm, P.; Pyysalo, U.; Pitkanen, J.; Maltamo, M. Algorithms and methods of airborne laser-scanning for forest measurements. In Laser-Scanners for Forest and Landscape Assessment: Proceedings of the ISPRS Working Group VIII/2Thies; Koch, M., Spiecker, B., Weinacker, H., Eds.; International Archives of Photogrammetry, Remote Sensing, and the Spatial Information Sciences: Freiburg, Germany, 2004; XXXVI–8/W2. [Google Scholar]
- Maier, B.; Tiede, D.; Dorren, L. Characterizing mountain forest structure using landscape metrics on LIDAR-based canopy surface models. In Cartography from Pole to Pole; Springer Science and Business Media: Heidelberg, Germany, 2008; pp. 625–643. [Google Scholar]
- McGaughey, R.J.; Carson, W.; Reutebuch, S.; Andersen, H.E. Direct measurement of individual tree characteristics from lidar data. In Proceedings of the Annual ASPRS Conference, Denver, CO, USA, 23–28 May 2004. [Google Scholar]
- Naesset, E. Predicting forest stand characteristics with airborne scanning laser using a practical two-stage procedure and field data. Remote Sens. Environ. 2002, 80, 88–99. [Google Scholar] [CrossRef]
- Naesset, E.; Okland, T. Estimating tree height and tree crown properties using airborne scanning laser in a boreal nature reserve. Remote Sens. Environ. 2002, 79, 105–115. [Google Scholar] [CrossRef]
- Wężyk, P.; Szostak, M.; Tompalski, P.; Zajączkowski, G. The role of Airborne Laser Scanning in updating and revision of GIS databases—A case study in the Polish State Forest (Chojna District). In Proceedings of the Silvilaser, 10th International Conference on LiDAR Applications for Assessing Forest Ecosystems, Freiburg, Germany, 14–17 September 2010. [Google Scholar]
- Wężyk, P.; Tompalski, P.; Szostak, M.; Glista, M.; Pierzchalski, M. Describing the selected canopy layer parameters of the Scots pine stands using ALS data. In Proceedings of the 8th International Conference on LiDAR Applications in Forest Assessment and Inventory, Edinburgh, UK, 17–19 September 2008; pp. 636–645. [Google Scholar]
- Susyan, E.A.; Wirth, S.; Ananyeva, N.D.; Stolnikova, E.V. Forest succession on abandoned arable soils in European Russia—Impacts on microbial biomass, fungal-bacterial ratio, and basal CO2 respiration activity. Eur. J. Soil Biol. 2011, 47, 169–174. [Google Scholar] [CrossRef]
- Bergen, K.M.; Dronova, I. Observing succession on aspen-dominated landscapes using a remote sensing-ecosystem approach. Landsc. Ecol. 2007, 22, 1395–1410. [Google Scholar] [CrossRef]
- Bowen, M.E.; Mcalpine, C.A.; House, A.P.N.; Smith, G.C. Regrowth forests on abandoned agricultural land: A review of their habitat values for recovering forest fauna. Biol. Conserv. 2007, 140, 273–296. [Google Scholar] [CrossRef]
- Lasanta, T.; Arnáez, J.; Pascual, N.; Ruiz-Flaño, P.; Errea, M.P.; Lana-Renault, N. Space–time process and drivers of land abandonment in Europe. Catena 2017, 149, 810–823. [Google Scholar] [CrossRef]
- Navarro, L.; Pereira, H. Rewilding abandoned landscapes in Europe. Ecosystems 2012, 15, 900–912. [Google Scholar] [CrossRef]
- Prévosto, B.; Kuiters, L.; Bernhardt-Römermann, M.; Dölle, M.; Schmidt, W.; Hoffmann, M.; Uytvanck, J.; Bohner, A.; Kreiner, D.; Stadler, J.; et al. Impacts of land abandonment on vegetation: Successional pathways in European habitats. Folia Geobot. 2011, 46, 303–325. [Google Scholar] [CrossRef]
- Śmigielski, M.; Pijanowski, J.; Gniadek, J. Forest succession and afforestation of agricultural land as a current challenge agricultural works. Acta Sci. Pol. Formatio Circumiectus 2017, 16, 51–63. [Google Scholar] [CrossRef]
- EU Biodiversity Strategy. 2011. Available online: https://ec.europa.eu/ (accessed on 30 June 2020).
- Osińska-Skotak, K.; Radecka, A.; Piórkowski, H.; Michalska-Hejduk, D.; Kopeć, D.; Tokarska-Guzik, B.; Ostrowski, W.; Kania, A.; Niedzielko, J. Mapping succession in non-forest habitats by means of remote sensing: Is the data acquisition time critical for species discrimination? Remote Sens. 2019, 11, 2629. [Google Scholar] [CrossRef]
- Osińska-Skotak, K.; Jełowiecki, Ł.; Bakuła, K.; Michalska-Hejduk, D.; Wylazłowska, J.; Kopeć, D. Analysis of using dense image matching techniques to study the process of secondary succession in non-forest natura 2000 habitats. Remote Sens. 2019, 11, 893. [Google Scholar] [CrossRef]
- van Ewijk, K.Y.; Treitz, P.M.; Scott, N.A. Characterizing forest succession in central Ontario using lidar-derived indices. Photogramm. Eng. Remote Sens. 2011, 77, 261–269. [Google Scholar] [CrossRef]
- Falkowski, M.; Jeffrey, S.; Evans, J.; Martinuzzi, S.; Gessler, P.; Hudak, A. Characterizing forest succession with lidar data: An evaluation for the Inland Northwest, USA. Remote Sens. Environ. 2009, 113, 946–956. [Google Scholar] [CrossRef]
- Kolecka, N.; Kozak, J.; Kaim, D.; Dobosz, M.; Ginzler, C.; Psomas, A. Mapping secondary forest successionon abandoned agricultural land with LiDAR point clouds and terrestrial photography. Remote Sens. 2015, 7, 8300–8322. [Google Scholar] [CrossRef]
- Kolecka, N. Height of successional vegetation indicates moment of agricultural land abandonment. Remote Sens. 2018, 10, 1568. [Google Scholar] [CrossRef]
- Szostak, M.; Wężyk, P.; Tompalski, P. Aerial orthophoto and airborne laser scanning as monitoring tools for land cover dynamics: A case study from the Milicz Forest District (Poland). Pure Appl. Geophys. 2014, 171, 857–866. [Google Scholar] [CrossRef]
- Wężyk, P.; Szostak, M.; Tompalski, P. Comparison of the accuracy of the ‘‘PHOTO’’ check method with automatic analysis based on ALS data for direct control of subsidy payments. ISPRS J. Photogramm. Remote Sens. 2009, 20, 445–456. [Google Scholar]
- Jagodziński, A.; Dyderski, M.; Gęsikiewicz, K.; Horodecki, P. Tree and stand-level biomass estimation in a larix decidua mill. chronosequence. Forests 2018, 9, 587. [Google Scholar] [CrossRef]
- Socha, J.; Pierzchalski, M.; Bałazy, R.; Ciesielski, M. Modelling top height growth and site index using repeated laser scanning data. For. Ecol. Manag. 2017, 406, 307–317. [Google Scholar] [CrossRef]
- Stereńczak, K.; Mielcarek, M.; Wertz, B.; Bronisz, K.; Zajączkowski, G.; Jagodziński, A.M.; Ochał, W.; Skorupski, M. Factors influencing the accuracy of ground-based tree-height measurements for major European tree species. J. Environ. Manag. 2019, 231, 1284–1292. [Google Scholar] [CrossRef] [PubMed]
- McGaughey, R.J. Fusion/Ldv: Software for Lidar Data Analysis and Visualization. Software Manual; USDA Forest Service, Pacific Northwest Research Station: Portland, OR, USA, 2012. [Google Scholar]
- Axelsson, P. DEM generation from laser scanner data using adaptive TIN models. ISPRS J. Photogramm. Remote Sens. 2000, XXXIII/4B, 203–210. [Google Scholar]
- Szostak, M.; Bednarski, A.; Wężyk, P. Monitoring of secondary forest succession on abandoned farmland using LiDAR point clouds. Geodesy Cartogr. 2018, 67, 305–319. [Google Scholar] [CrossRef]
- Szostak, M.; Wężyk, P.; Király, G.; Hawryło, P.; Bednarski, A. Automation in the assessment of forest succession dynamics using airborne laser scanning data. International multidisciplinary scientific geoconference surveying geology and mining ecology management. SGEM 2018, 18, 41–48. [Google Scholar] [CrossRef]
- Bednarski, A. Determination Dynamics of Spatio-Temporal Changes in The Areas of Forest Succession in the Milicz Commune Based on Analysis of Airborne Laser Scanning Point Clouds From 2007, 2012 and 2015. Master’s Thesis, University of Agriculture in Krakow, Kraków, Poland, 2018. [Google Scholar]
- Szostak, M.; Bochenek, J. Using airborne laser scanning data for automation land cover mapping in the aspect of monitoring forest succession areas. Geoinform. Polonica 2018, 17, 91–97. [Google Scholar] [CrossRef]
- Szostak, M.; Hawryło, P.; Piela, D. Using of Sentinel-2 images for automation of the forest succession detection. Eur. J. Remote Sens. 2018, 51, 142–149. [Google Scholar] [CrossRef]
- Wężyk, P.; Gęca, T. Revision and update of the EGiB land-use database using the airborne laser scanning point cloud—The case study of Tuklęcz village in Świętokrzyskie voivodeship. J. Photogramm. Remote Sens. 2013, 20, 445–456. [Google Scholar]
- Ostrowski, W.; Górski, K.; Pilarska, M.; Salach, A.; Bakuła, K. Comparison of the laser scanning solutions for the unmanned aerial vehicles. J. Photogramm. Remote Sens. 2017, 29, 101–123. [Google Scholar] [CrossRef]
- Koska, B.; Jirkab, V.; Urbana, R.; Kremena, T.; Hesslerovab, P.; Jona, J.; Pospisila, J.; Fogl, M. Suitability, characteristics, and comparison of an airship UAV with lidar for middle size area mapping. Int. J. Remote Sens. 2017, 38, 2973–2990. [Google Scholar] [CrossRef]
- Moudrý, V.; Gdulová, K.; Fogl, M.; Klápště, P.; Urban, R.; Komárek, J.; Moudrá, L.; Štroner, M.; Barták, V.; Solský, M. Comparison of leaf-off and leaf-on combined UAV imagery and airborne LiDAR for assessment of a post-mining site terrain and vegetation structure: Prospects for monitoring hazards and restoration success. Appl. Geogr. 2019, 104, 32–41. [Google Scholar] [CrossRef]
- Vastaranta, M.; Wulder, M.A.; White, J.C.; Pekkarinen, A.; Tuominen, S.; Ginzler, C.; Kankare, V.; Holopainen, M. Airborne laser scanning and digital stereo imagery measures of forest structure: Comparative results and implications to forest mapping and inventory update. Can. J. Remote Sens. 2013, 39, 382–395. [Google Scholar] [CrossRef]
- White, J.; Stepper, C.; Tompalski, P.; Coops, N.; Wulder, M. Comparing ALS and image-based point cloud metrics and modelled forest inventory attributes in complex coastal forest environment. Forests 2015, 6, 3704–3732. [Google Scholar] [CrossRef]
- White, J.; Wulder, M.; Vastaranta, M.; Coops, N.; Pitt, D.; Woods, M. The utility of image-based point clouds for forest inventory: A comparison with airborne laser scanning. Forests 2013, 4, 518–536. [Google Scholar] [CrossRef]
- National Program for Increasing Woodness. Document Adopted for Implementation by a Resolution of the Council of Ministers in June 1995, Updated in 2003; Ministry of the Environment: Warsaw, Poland, 2003. Available online: https://www.gov.pl (accessed on 30 June 2020).
- Main Statistical Office Poland. Statistical Books of Forestry. 2018. Available online: https://stat.gov.pl/obszary-tematyczne/roczniki-statystyczne/roczniki-statystyczne/rocznik-statystyczny-lesnictwa-2018,13,1.html (accessed on 30 June 2020).
- Hościło, A.; Mirończuk, A.; Lewandowsk, A. Determination of the actual forest area in Poland based on the available spatial datasets. Sylwan 2016, 160, 627–634. [Google Scholar]
- Jabłoński, M.; Mionskowski, M.; Budniak, P. Forest area in Poland based on national forest inventory. Sylwan 2018, 162, 365–372. [Google Scholar]
- Szwagrzyk, J. Forest succession on abandoned farmland; current estimates, forecasts and uncertainties. Sylwan 2004, 4, 53–59. [Google Scholar]
- Buraczyk, W. Structure and Breeding Value of Self-Sown Woody Species in the Initial Phase of Secondary Succession on Post-Agricultural Lands of the Lower Part of Poland; University of Life Sciences Press: Warsaw, Poland, 2013. [Google Scholar]
© 2020 by the author. Licensee MDPI, Basel, Switzerland. This article is an open access article distributed under the terms and conditions of the Creative Commons Attribution (CC BY) license (http://creativecommons.org/licenses/by/4.0/).













