Geochemical Discrimination of Monazite Source Rock Based on Machine Learning Techniques and Multinomial Logistic Regression Analysis
Abstract
1. Introduction
2. Datasets and Methods
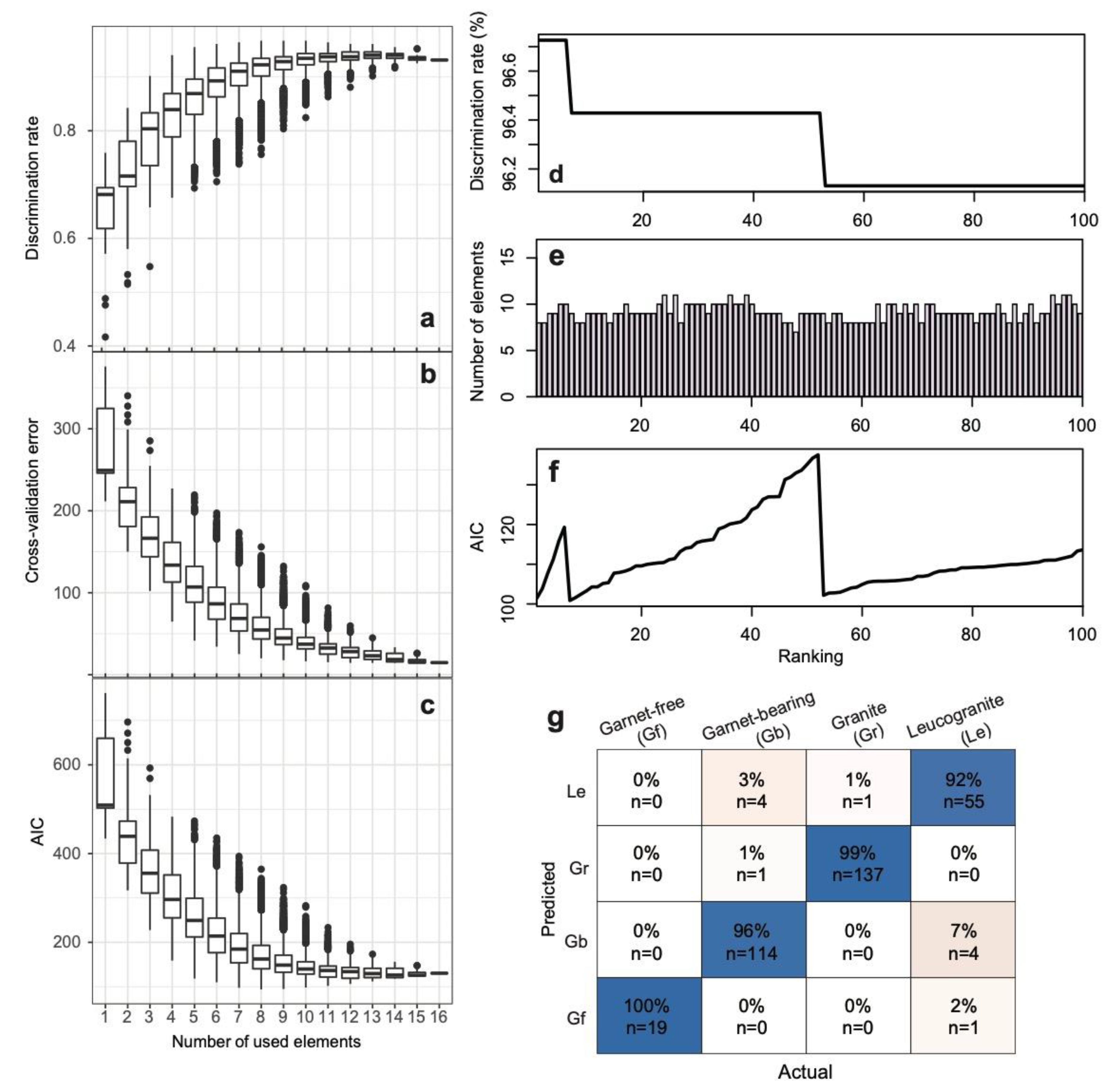
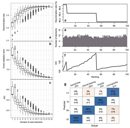
3. Results
4. Discussion
4.1. Discrimination Performance
4.2. Feature Selection: Monazite Geochemistry
4.3. Application to Detrital Monazite from Major African Rivers
5. Conclusions
Supplementary Materials
Author Contributions
Funding
Acknowledgments
Conflicts of Interest
References
- Morton, A.C. Geochemical studies of detrital heavy minerals and their application to provenance research. Geol. Soc. Lond. Spéc. Publ. 1991, 57, 31–45. [Google Scholar] [CrossRef]
- Fedo, C.M.; Sircombe, K.N.; Rainbird, R.H. Detrital zircon analysis of the sedimentary record. Rev. Miner. Geochem. 2003, 53, 277–303. [Google Scholar] [CrossRef]
- Bodet, F.; Schärer, U. Evolution of the SE-Asian continent from U-Pb and Hf isotopes in single grains of zircon and baddeleyite from large rivers. Geochim. et Cosmochim. Acta 2000, 64, 2067–2091. [Google Scholar] [CrossRef]
- Campbell, I.H.; Reiners, P.W.; Allen, C.M.; Nicolescu, S.; Upadhyay, R. He–Pb double dating of detrital zircons from the Ganges and Indus Rivers: Implication for quantifying sediment recycling and provenance studies. Earth Planet. Sci. Lett. 2005, 237, 402–432. [Google Scholar] [CrossRef]
- Cavosie, A.J.; Valley, J.W.; Wilde, S.A. Chapter 2.5 The Oldest Terrestrial Mineral Record: A Review of 4400 to 4000 Ma Detrital Zircons from Jack Hills, Western Australia. Precambrian Ophiolites Relat. Rocks 2007, 15, 91–111. [Google Scholar]
- Wilde, S.A.; Valley, J.W.; Peck, W.H.; Graham, C.M. Evidence from detrital zircons for the existence of continental crust and oceans on the Earth 4.4 Gyr ago. Nature 2001, 409, 175–178. [Google Scholar] [CrossRef]
- Goldstein, S.; O’Nions, R.; Hamilton, P. A Sm-Nd isotopic study of atmospheric dusts and particulates from major river systems. Earth Planet. Sci. Lett. 1984, 70, 221–236. [Google Scholar] [CrossRef]
- Hietpas, J.; Samson, S.; Moecher, D.; Schmitt, A.K. Recovering tectonic events from the sedimentary record: Detrital monazite plays in high fidelity. Geology 2010, 38, 167–170. [Google Scholar] [CrossRef]
- Itano, K.; Iizuka, T.; Chang, Q.; Kimura, J.-I.; Maruyama, S. U–Pb chronology and geochemistry of detrital monazites from major African rivers: Constraints on the timing and nature of the Pan-African Orogeny. Precambrian Res. 2016, 282, 139–156. [Google Scholar] [CrossRef]
- Liu, X.C.; Wu, Y.B.; Fisher, C.M.; Hanchar, J.M.; Beranek, L.; Gao, S.; Wang, H. Tracing crustal evolution by U-Th-Pb, Sm-Nd, and Lu-Hf isotopes in detrital monazite and zircon from modern rivers. Geology 2017, 45, 103–106. [Google Scholar] [CrossRef]
- Gaschnig, R.M. Benefits of a Multiproxy Approach to Detrital Mineral Provenance Analysis: An Example from the Merrimack River, New England, USA. Geochem. Geophys. Geosyst. 2019, 20, 1557–1573. [Google Scholar] [CrossRef]
- Iizuka, T.; McCulloch, M.T.; Komiya, T.; Shibuya, T.; Ohta, K.; Ozawa, H.; Sugimura, E.; Collerson, K.D. Monazite geochronology and geochemistry of meta-sediments in the Narryer Gneiss Complex, Western Australia: constraints on the tectonothermal history and provenance. Contrib. Miner. Pet. 2010, 160, 803–823. [Google Scholar] [CrossRef]
- Iizuka, T.; Nebel, O.; MuCulloch, M.T. Tracing the provenance and recrystallization processes of the Earth’s oldest detritus at Mt. Narryer and Jack Hills, Western Australia: An in situ Sm-Nd isotopic study of monazite. Earth Planet Sci. Lett. 2011, 308, 350–358. [Google Scholar] [CrossRef]
- Goudie, D.J.; Fisher, C.M.; Hanchar, J.M.; Crowley, J.L.; Ayers, J.C. Simultaneous in situ determination of U-Pb and Sm-Nd isotopes in monazite by laser ablation ICP-MS. Geochem. Geophys. Geosyst. 2014, 15, 2575–2600. [Google Scholar] [CrossRef]
- Lee, D.E.; Bastron, H. Fractionation of rare-earth elements in allanite and monazite as related to geology of the Mt. Wheeler mine area, Nevada. Geochim. Cosmochim. Acta 1967, 31, 339–356. [Google Scholar] [CrossRef]
- Watt, G.R.; Harley, S.L. Accessory phase controls on the geochemistry of crustal melts and restites produced during water-undersaturated partial melting. Contrib. Miner. Pet. 1993, 114, 550–566. [Google Scholar] [CrossRef]
- Kelts, A.B.; Ren, M.; Anthony, E.Y. Monazite occurrence, chemistry, and chronology in the granitoid rocks of the Lachlan Fold Belt, Australia: An electron microprobe study. Am. Miner. 2008, 93, 373–383. [Google Scholar] [CrossRef]
- Overstreet, W.C. The Geologic Occurrence of Monazite; US Geological Survey: Reston, VI, USA, 1967. [Google Scholar]
- Williams, M.L.; Jercinovic, M.J.; Hetherington, C.J. Microprobe Monazite Geochronology: Understanding Geologic Processes by Integrating Composition and Chronology. Annu. Rev. Earth Planet. Sci. 2007, 35, 137–175. [Google Scholar] [CrossRef]
- Hietpas, J.; Samson, S.; Moecher, D. A direct comparison of the ages of detrital monazite versus detrital zircon in Appalachian foreland basin sandstones: Searching for the record of Phanerozoic orogenic events. Earth Planet. Sci. Lett. 2011, 310, 488–497. [Google Scholar] [CrossRef]
- Belousova, E.; Griffin, W.; O’Reilly, S.Y.; Fisher, N. Igneous zircon: trace element composition as an indicator of source rock type. Contrib. Miner. Pet. 2002, 143, 602–622. [Google Scholar] [CrossRef]
- Suggate, S.M.; Hall, R. Using detrital garnet compositions to determine provenance: A new compositional database and procedure. Geol. Soc. Lond. Spec. Publ. 2014, 386, 373–393. [Google Scholar] [CrossRef]
- Itano, K.; Iizuka, T.; Hoshino, M. REE-Th-U and Nd isotope systematics of monazites in magnetite- and ilmenite-series granitic rocks of the Japan arc: Implications for its use as a tracer of magma evolution and detrital provenance. Chem. Geol. 2018, 484, 69–80. [Google Scholar] [CrossRef]
- Petrelli, M.; Perugini, D. Solving petrological problems through machine learning: the study case of tectonic discrimination using geochemical and isotopic data. Contrib. Miner. Pet. 2016, 171, 81. [Google Scholar] [CrossRef]
- Ueki, K.; Hino, H.; Kuwatani, T. Geochemical Discrimination and Characteristics of Magmatic Tectonic Settings: A Machine-Learning-Based Approach. Geochem. Geophys. Geosyst. 2018, 19, 1327–1347. [Google Scholar] [CrossRef]
- Bishop, C.M. Pattern Recognition and Machine Learning; Springer: Berlin, Germany, 2006. [Google Scholar]
- Buick, I.; Clark, C.; Rubatto, D.; Hermann, J.; Pandit, M.; Hand, M. Constraints on the Proterozoic evolution of the Aravalli–Delhi Orogenic belt (NW India) from monazite geochronology and mineral trace element geochemistry. Lithos 2010, 120, 511–528. [Google Scholar] [CrossRef]
- Wu, Y.; Wang, H.; Gao, S.; Hu, Z.; Liu, X.; Gong, H. LA–ICP–MS monazite U–Pb age and trace element constraints on the granulite-facies metamorphism in the Tongbai orogen, central China. J. Asian Earth Sci. 2014, 82, 90–102. [Google Scholar] [CrossRef]
- Mottram, C.M.; Warren, C.J.; Regis, D.; Roberts, N.M.; Harris, N.B.; Argles, T.W.; Parrish, R.R. Developing an inverted Barrovian sequence; insights from monazite petrochronology. Earth Planet. Sci. Lett. 2014, 403, 418–431. [Google Scholar] [CrossRef]
- Rubatto, D.; Hermann, J.; Buick, I.S. Temperature and Bulk Composition Control on the Growth of Monazite and Zircon During Low-pressure Anatexis (Mount Stafford, Central Australia). J. Pet. 2006, 47, 1973–1996. [Google Scholar] [CrossRef]
- Holder, R.M.; Hacker, B.R.; Kylander-Clark, A.R.; Cottle, J.M. Monazite trace-element and isotopic signatures of (ultra)high-pressure metamorphism: Examples from the Western Gneiss Region, Norway. Chem. Geol. 2015, 409, 99–111. [Google Scholar] [CrossRef]
- Box, G.E.P.; Cox, D.R. An Analysis of Transformations. J. R. Stat. Soc. Ser. B (Stat. Methodol.) 1964, 26, 211–243. [Google Scholar] [CrossRef]
- Guerrero, V.M.; Johnson, R.A. Use of the Box–Cox transformation with binary response models. Biometrika 1982, 69, 309–314. [Google Scholar] [CrossRef]
- Iizuka, T.; Campbell, I.H.; Allen, C.M.; Gill, J.B.; Maruyama, S.; Makoka, F. Evolution of the African continental crust as recorded by U–Pb, Lu–Hf and O isotopes in detrital zircons from modern rivers. Geochim. et Cosmochim. Acta 2013, 107, 96–120. [Google Scholar] [CrossRef]
- Agresti, A.; Kateri, M. Categorical Data Analysis. In International Encyclopedia of Statistical Science; Springer Science and Business Media LLC: Berlin/Heidelberg, Germany, 2011; pp. 206–208. [Google Scholar]
- Nagata, K.; Kitazono, J.; Nakajima, S.; Eifuku, S.; Tamura, R.; Okada, M. An Exhaustive Search and Stability of Sparse Estimation for Feature Selection Problem. IPSJ Online Trans. 2015, 8, 25–32. [Google Scholar] [CrossRef]
- Igarashi, Y.; Nagata, K.; Kuwatani, T.; Omori, T.; Nakanishi-Ohno, Y.; Okada, M. Three levels of data-driven science. J. Physics: Conf. Ser. 2016, 699, 12001. [Google Scholar] [CrossRef]
- Kuwatani, T.; Nagata, K.; Okada, M.; Watanabe, T.; Ogawa, Y.; Komai, T.; Tsuchiya, N. Machine-learning techniques for geochemical discrimination of 2011 Tohoku tsunami deposits. Sci. Rep. 2014, 4, 7077. [Google Scholar] [CrossRef] [PubMed]
- Nakamura, K.; Yasutaka, T.; Kuwatani, T.; Komai, T. Development of a predictive model for lead, cadmium and fluorine soil–water partition coefficients using sparse multiple linear regression analysis. Chemosphere 2017, 186, 501–509. [Google Scholar] [CrossRef]
- Ueki, K.; Kuwatani, T.; Okamoto, A.; Akaho, S.; Iwamori, H. Thermodynamic modeling of hydrous-melt–olivine equilibrium using exhaustive variable selection. Phys. Earth Planet. Inter. 2020, 106430. [Google Scholar] [CrossRef]
- Akaike, H. A new look at the statistical model identification. IEEE Trans. Automat. Contr. 1974, 19, 716–723. [Google Scholar] [CrossRef]
- Schnetzler, C.; A Philpotts, J. Partition coefficients of rare-earth elements between igneous matrix material and rock-forming mineral phenocrysts—II. Geochim. Cosmochim. Acta 1970, 34, 331–340. [Google Scholar] [CrossRef]
- Fujimaki, H.; Tatsumoto, M.; Aoki, K.-I. Partition coefficients of Hf, Zr, and ree between phenocrysts and groundmasses. J. Geophys. Res. Space Phys. 1984, 89, B662. [Google Scholar] [CrossRef]
- Štípská, P.; Hacker, B.R.; Racek, M.; Holder, R.; Kylander-Clark, A.R.C.; Schulmann, K.; Hasalová, P. Monazite dating of prograde and retrograde P-T-d paths in the Barrovian terrane of the Thaya window, Bohemian Massif. J. Petrol. 2015, 56, 1007–1035. [Google Scholar] [CrossRef]
- Bea, F.; Pereira, M.; Stroh, A. Mineral/leucosome trace-element partitioning in a peraluminous migmatite (a laser ablation-ICP-MS study). Chem. Geol. 1994, 117, 291–312. [Google Scholar] [CrossRef]
- Bea, F.; Mitchell, J.N.; Scoates, J.S.; Frost, C.D.; Kolker, A. Residence of REE, Y, Th and U in Granites and Crustal Protoliths; Implications for the Chemistry of Crustal Melts. J. Pet. 1996, 37, 521–552. [Google Scholar] [CrossRef]
- Xie, L.; Wang, R.C.; Wang, D.Z.; Qiu, J.S. A survey of accessory mineral assemblages in peralkaline and more aluminous A-type granites of the southeast coastal area of China. Miner. Mag. 2006, 70, 709–729. [Google Scholar] [CrossRef]
- Guo, S.; Li, S. Petrochemical characteristics of leucogranite and a case study of Bengbu leucogranites. Sci. Bull. 2009, 54, 1923–1930. [Google Scholar] [CrossRef]
- Hopkinson, T.N.; Harris, N.B.; Warren, C.J.; Spencer, C.J.; Roberts, N.M.; Horstwood, M.S.; Parrish, R.R. Eimf The identification and significance of pure sediment-derived granites. Earth Planet. Sci. Lett. 2017, 467, 57–63. [Google Scholar] [CrossRef]
- McDonough, W.; Sun, S.-S. The composition of the Earth. Chem. Geol. 1995, 120, 223–253. [Google Scholar] [CrossRef]
- Cocherie, A.; Legendre, O.; Peucat, J.; Kouamelan, A. Geochronology of polygenetic monazites constrained by in situ electron microprobe Th-U-total lead determination: implications for lead behaviour in monazite. Geochim. Cosmochim. Acta 1998, 62, 2475–2497. [Google Scholar] [CrossRef]
- Jercinovic, M.J.; Williams, M.L. Analytical perils (and progress) in electron microprobe trace element analysis applied to geochronology: Background acquisition, interferences, and beam irradiation effects. Am. Miner. 2005, 90, 526–546. [Google Scholar] [CrossRef]
- Montel, J.-M.; Foret, S.; Veschambre, M.; Nicollet, C.; Provost, A. Electron microprobe dating of monazite. Chem. Geol. 1996, 131, 37–53. [Google Scholar] [CrossRef]
- Pyle, J.M.; Spear, F.S.; Wark, D.A.; Daniel, C.G.; Storm, L.C. Contributions to precision and accuracy of monazite microprobe ages. Am. Miner. 2005, 90, 547–577. [Google Scholar] [CrossRef]
- Suzuki, K.; Adachi, M. Denudation history of the high T/P Ryoke metamorphic belt, southwest Japan: constraints from CHIME monazite ages of gneisses and granitoids. J. Metamorph. Geol. 1998, 16, 23–37. [Google Scholar] [CrossRef]
- Suzuki, K.; Adachi, M. Precambrian provenance and Silurian metamorphism of the Tsubonosawa paragneiss in the South Kitakami terrane, Northeast Japan, revealed by the Th-U-total Pb chemical isochron ages of monazite, zircon and xenotime. Geochem. J. 1991, 25, 357–376. [Google Scholar] [CrossRef]
- Suzuki, K.; Kato, T. CHIME dating of monazite, xenotime, zircon and polycrase: Protocol, pitfalls and chemical criterion of possibly discordant age data. Gondwana Res. 2008, 14, 569–586. [Google Scholar] [CrossRef]






| (a) Granitic | Metamorphic | |
|---|---|---|
| (b) Garnet-free | (c) Garnet-bearing | |
| [Eu/Eu*]N < 0.1 [Gd/Lu]N < 400 | [Eu/Eu*]N > 0.1 [Gd/Lu]N < 400 | [Gd/Lu]N > 400 |
© 2020 by the authors. Licensee MDPI, Basel, Switzerland. This article is an open access article distributed under the terms and conditions of the Creative Commons Attribution (CC BY) license (http://creativecommons.org/licenses/by/4.0/).
Share and Cite
Itano, K.; Ueki, K.; Iizuka, T.; Kuwatani, T. Geochemical Discrimination of Monazite Source Rock Based on Machine Learning Techniques and Multinomial Logistic Regression Analysis. Geosciences 2020, 10, 63. https://doi.org/10.3390/geosciences10020063
Itano K, Ueki K, Iizuka T, Kuwatani T. Geochemical Discrimination of Monazite Source Rock Based on Machine Learning Techniques and Multinomial Logistic Regression Analysis. Geosciences. 2020; 10(2):63. https://doi.org/10.3390/geosciences10020063
Chicago/Turabian StyleItano, Keita, Kenta Ueki, Tsuyoshi Iizuka, and Tatsu Kuwatani. 2020. "Geochemical Discrimination of Monazite Source Rock Based on Machine Learning Techniques and Multinomial Logistic Regression Analysis" Geosciences 10, no. 2: 63. https://doi.org/10.3390/geosciences10020063
APA StyleItano, K., Ueki, K., Iizuka, T., & Kuwatani, T. (2020). Geochemical Discrimination of Monazite Source Rock Based on Machine Learning Techniques and Multinomial Logistic Regression Analysis. Geosciences, 10(2), 63. https://doi.org/10.3390/geosciences10020063

