Ferritin, N-Acetylated α-Linked Acidic Dipeptidase 2, and Cytoplasmic Aconitate Hydratase Are Associated with Iron Metabolism and Regulate Iron Content in the Razor Clam, Sinonovacula constricta
Simple Summary
Abstract
1. Introduction
2. Materials and Methods
2.1. Experimental Animals
2.2. Measurement of Iron Content
2.3. Bioinformatic Analysis
2.4. Iron Stress Treatment
2.5. Knockdown of SccAH Gene
2.6. RNA Extraction and Quantitative Real-Time PCR (qRT-PCR)
2.7. Analysis of ScFER Protein Expression
2.8. Statistical Analysis
3. Results
3.1. Sequence and Structure Analysis of ScFER, SccAH, and ScNAALAD2
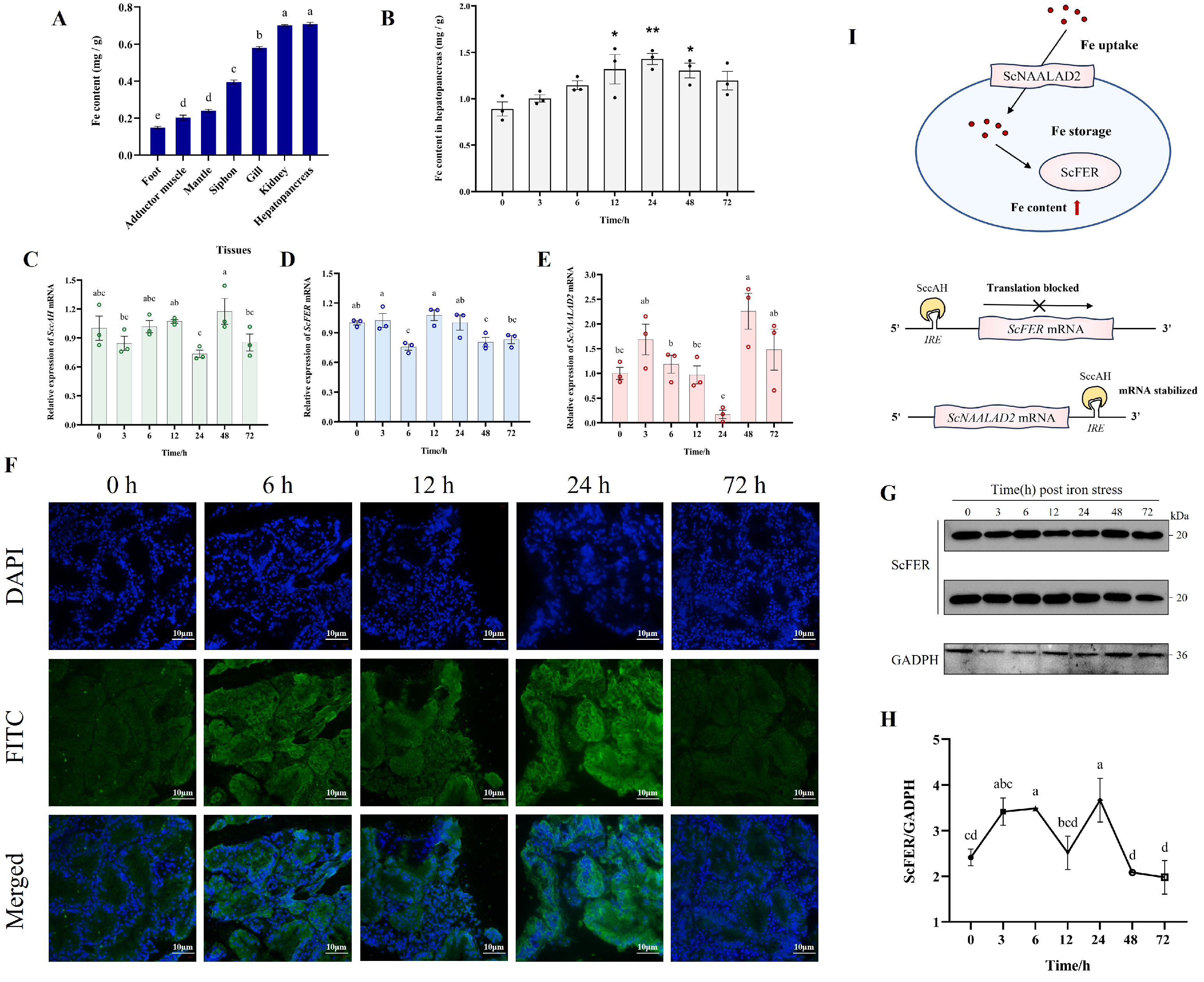
3.2. Changes in Iron Content and Expression of Iron Metabolism Genes Under Iron Stress
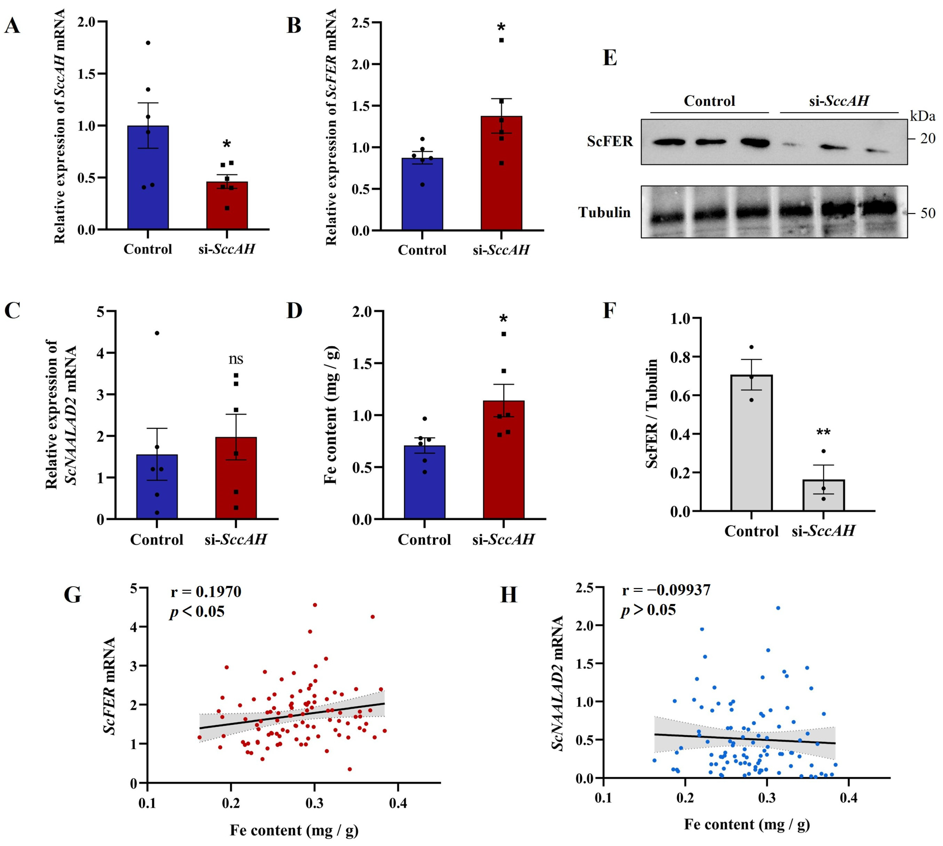
3.3. Changes in SccAH and ScFER Expression and Iron Content After siRNA Treatment
4. Discussion
5. Conclusions
Author Contributions
Funding
Institutional Review Board Statement
Informed Consent Statement
Data Availability Statement
Acknowledgments
Conflicts of Interest
Abbreviations
| Tf | Transferrin |
| TfRC | Transferrin receptor |
| FER | Ferritin |
| Fpn | Ferroportin |
| DMT1 | Divalent metal transporter 1 |
| IRE | Iron responsive element |
| NAALAD2 | N-acetylated α-linked acidic dipeptidase 2 |
| cAH | Cytoplasmic aconitate hydratase |
Appendix A
| Primer Name | Sequence |
|---|---|
| siRNA-SccAH-F | GAGUCAUACUGCAAGACUUTT |
| siRNA-SccAH-R | AAGUCUUGCAGUAUGACUCTT |
| siRNA-SccAH2-F | UUGAAGAACAUGCUGAUUGTT |
| siRNA-SccAH2-R | CAAUCAGCAUGUUCUUCAATT |
| siRNA-SccAH3-F | CUGACAUUGUUCUCACUAUTT |
| siRNA-SccAH3-R | AUAGUGAGAACAAUGUCAGTT |
Appendix B

References
- Sun, B.; Tan, B.; Zhang, P.; Zhu, L.; Wei, H.; Huang, T.; Li, C.; Yang, W. Iron Deficiency Anemia: A Critical Review on Iron Absorption, Supplementation and Its Influence on Gut Microbiota. Food Funct. 2024, 15, 1144–1157. [Google Scholar] [CrossRef]
- Achebe, M.M.; Gafter-Gvili, A. How I Treat Anemia in Pregnancy: Iron, Cobalamin, and Folate. Blood 2017, 129, 940–949. [Google Scholar] [CrossRef]
- Lopez, A.; Cacoub, P.; Macdougall, I.C.; Peyrin-Biroulet, L. Iron Deficiency Anaemia. Lancet 2016, 387, 907–916. [Google Scholar] [CrossRef] [PubMed]
- Yan, P.; Du, Q.; Chen, H.; Guo, Z.; Wang, Z.; Tang, J.; Li, W. Biofortification of iron content by regulating a NAC transcription factor in maize. Science 2023, 382, 1159–1165. [Google Scholar] [CrossRef] [PubMed]
- Wirth, J.; Poletti, S.; Aeschlimann, B.; Yakandawala, N.; Drosse, B.; Osorio, S.; Tohge, T.; Fernie, A.R.; Günther, D.; Gruissem, W.; et al. Rice Endosperm Iron Biofortification by Targeted and Synergistic Action of Nicotianamine Synthase and Ferritin. Plant Biotechnol. J. 2009, 7, 631–644. [Google Scholar] [CrossRef]
- Narayanan, N.; Beyene, G.; Chauhan, R.D.; Gaitán-Solís, E.; Gehan, J.; Butts, P.; Siritunga, D.; Okwuonu, I.; Woll, A.; Jiménez-Aguilar, D.M.; et al. Biofortification of Field-Grown Cassava by Engineering Expression of an Iron Transporter and Ferritin. Nat. Biotechnol. 2019, 37, 144–151. [Google Scholar] [CrossRef]
- Lambert, L.A.; Mitchell, S.L. Molecular Evolution of the Transferrin Receptor/Glutamate Carboxypeptidase II Family. J. Mol. Evol. 2007, 64, 113–128. [Google Scholar] [CrossRef]
- Vogt, A.-C.S.; Arsiwala, T.; Mohsen, M.; Vogel, M.; Manolova, V.; Bachmann, M.F. On Iron Metabolism and Its Regulation. Int. J. Mol. Sci. 2021, 22, 4591. [Google Scholar] [CrossRef]
- Zhao, Y.; Ning, J.; Shang, D.; Zhai, Y. Analysis of Trace Elements in Oysters, Razor clams and Ruditapes philippinarum. Guangdong Microelement Sci. 2009, 16, 50–54. [Google Scholar] [CrossRef]
- Hu, X. Mass Ratio Analysis of Ten Inorganic Elements in Magallana gigas, Meretrix meretrix and Sinonovacula constricta. J. Jimei Univ. (Nat. Sci. Ed.) 2005, 10, 311–313. [Google Scholar] [CrossRef]
- An, X. Analysis and Evaluation of Nutrition and Health of Several Species of Sinonovacula constricta. Trans. Oceanol. Limnol. 2005, 99–103. [Google Scholar] [CrossRef]
- Li, C.; Li, H.; Su, X.; Li, T. Identification and Characterization of a Clam Ferritin from Sinonovacula constricta. Fish Shellfish Immunol. 2011, 30, 1147–1151. [Google Scholar] [CrossRef]
- Niu, D. Molecular Characteristics and Expression Analysis of Ferritin Gene in Sinonovacula constricta. J. Shanghai Ocean Univ. 2012, 21, 641–649. [Google Scholar]
- Ming, T. Characterization of Recombinant Fe-Ferritin and Mn-Ferritin from Sinonovacula constricta. Oceanol. Limnlolgia Sin. 2017, 48, 1052–1059. [Google Scholar]
- Su, C.; Ming, T.; Wu, Y.; Jiang, Q.; Huan, H.; Lu, C.; Zhou, J.; Li, Y.; Song, H.; Su, X. Crystallographic Characterization of Ferritin from Sinonovacula constricta. Biochem. Biophys. Res. Commun. 2020, 524, 217–223. [Google Scholar] [CrossRef]
- Jin, C.; Li, C.; Su, X.; Li, T. Identification and Characterization of a Tegillarca granosa Ferritin Regulated by Iron Ion Exposure and Thermal Stress. Dev. Comp. Immunol. 2011, 35, 745–751. [Google Scholar] [CrossRef]
- Zhang, Y. Investigation of the Role and Mechanism of Ferritin in Enhancing Stress Resistance in a New Variety of Yesso Scallop (Patinopecten yessoensis), “Haida Golden Scallop”. Ph.D. Thesis, Ocean University of China, Qingdao, China, 2013. [Google Scholar]
- Diego Quintaes, K.; Barberá, R.; Cilla, A. Iron Bioavailability in Iron-Fortified Cereal Foods: The Contribution of in Vitro Studies. Crit. Rev. Food Sci. Nutr. 2017, 57, 2028–2041. [Google Scholar] [CrossRef]
- Cardoso, R.V.C.; Fernandes, Â.; Gonzaléz-Paramás, A.M.; Barros, L.; Ferreira, I.C.F.R. Flour Fortification for Nutritional and Health Improvement: A Review. Food Res. Int. 2019, 125, 108576. [Google Scholar] [CrossRef]
- GB 5009.268-2016; Determination of Multielements in Food. Health and Family Planning Committee and National Medical Products Administration, People’s Republic of China: Beijing, China, 2016.
- Ran, Z.; Li, Z.; Yan, X.; Liao, K.; Kong, F.; Zhang, L.; Cao, J.; Zhou, C.; Zhu, P.; He, S.; et al. Chromosome-Level Genome Assembly of the Razor Clam Sinonovacula constricta (Lamarck, 1818). Mol. Ecol. Resour. 2019, 19, 1647–1658. [Google Scholar] [CrossRef]
- Dong, Y.; Zeng, Q.; Ren, J.; Yao, H.; Lv, L.; He, L.; Ruan, W.; Xue, Q.; Bao, Z.; Wang, S.; et al. The Chromosome-Level Genome Assembly and Comprehensive Transcriptomes of the Razor Clam (Sinonovacula constricta). Front. Genet. 2020, 11, 664. [Google Scholar] [CrossRef]
- Zhao, X.; Fu, J.; Jiang, L.; Zhang, W.; Shao, Y.; Jin, C.; Xiong, J.; Li, C. Transcriptome-Based Identification of the Optimal Reference Genes as Internal Controls for Quantitative RT-PCR in Razor Clam (Sinonovacula constricta). Genes Genom. 2018, 40, 603–613. [Google Scholar] [CrossRef]
- Livak, K.J.; Schmittgen, T.D. Analysis of Relative Gene Expression Data Using Real-Time Quantitative PCR and the 2−ΔΔCT Method. Methods 2001, 25, 402–408. [Google Scholar] [CrossRef] [PubMed]
- Begum, H.; Murugesan, P.; Tangutur, A.D. Western Blotting: A Powerful Staple in Scientific and Biomedical Research. BioTechniques 2022, 73, 58–69. [Google Scholar] [CrossRef] [PubMed]
- Liu, C. Research Progress of Iron Biomineralization in Marine Mollusk Tissues. Acta Biophys. Sin. 2000, 16, 655–666. [Google Scholar]
- Yanatori, I.; Richardson, D.R.; Dhekne, H.S.; Toyokuni, S.; Kishi, F. CD63 Is Regulated by Iron via the IRE-IRP System and Is Important for Ferritin Secretion by Extracellular Vesicles. Blood 2021, 138, 1490–1503. [Google Scholar] [CrossRef]
- Li, M.; Saren, G.; Zhang, S. Identification and Expression of a Ferritin Homolog in Amphioxus Branchiostoma belcheri: Evidence for Its Dual Role in Immune Response and Iron Metabolism. Comp. Biochem. Physiol. Part B Biochem. Mol. Biol. 2008, 150, 263–270. [Google Scholar] [CrossRef]
- Qiu, G.-F.; Zheng, L.; Liu, P. Transcriptional Regulation of Ferritin mRNA Levels by Iron in the Freshwater Giant Prawn, Macrobrachium rosenbergii. Comp. Biochem. Physiol. Part B Biochem. Mol. Biol. 2008, 150, 320–325. [Google Scholar] [CrossRef]
- Galy, B.; Conrad, M.; Muckenthaler, M. Mechanisms Controlling Cellular and Systemic Iron Homeostasis. Nat. Rev. Mol. Cell Biol. 2024, 25, 133–155. [Google Scholar] [CrossRef]
- Nadimpalli, H.; Katsioudi, G.; Arpa, E.; Chikhaoui, L.; Arpat, A.; Liechti, A.; Palais, G.; Tessmer, C.; Hofmann, I.; Galy, B.; et al. Diurnal control of iron responsive element containing mRNAs through iron regulatory proteins IRP1 and IRP2 is mediated by feeding rhythms. Genome Biol. 2024, 25, 128. [Google Scholar] [CrossRef]
- Wilkinson, N.; Pantopoulos, K. The IRP/IRE System in Vivo: Insights from Mouse Models. Front. Pharmacol. 2014, 5, 176. [Google Scholar] [CrossRef]
- Kawabata, H. Transferrin and Transferrin Receptors Update. Free Radic. Biol. Med. 2019, 133, 46–54. [Google Scholar] [CrossRef] [PubMed]
- Lambert, L.A. Molecular Evolution of the Transferrin Family and Associated Receptors. Biochim. Biophys. Acta (BBA)-Gen. Subj. 2012, 1820, 244–255. [Google Scholar] [CrossRef]
- Finoshin, A.D.; Adameyko, K.I.; Mikhailov, K.V.; Kravchuk, O.I.; Georgiev, A.A.; Gornostaev, N.G.; Kosevich, I.A.; Mikhailov, V.S.; Gazizova, G.R.; Shagimardanova, E.I.; et al. Iron Metabolic Pathways in the Processes of Sponge Plasticity. PLoS ONE 2020, 15, e0228722. [Google Scholar] [CrossRef]
- Wang, C.-Y.; Babitt, J.L. Liver Iron Sensing and Body Iron Homeostasis. Blood 2019, 133, 18–29. [Google Scholar] [CrossRef] [PubMed]
- Yang, J.; Li, Q.; Feng, Y.; Zeng, Y. Iron Deficiency and Iron Deficiency Anemia: Potential Risk Factors in Bone Loss. Int. J. Mol. Sci. 2023, 24, 6891. [Google Scholar] [CrossRef]
- Chen, M.; Zhang, Y.; Jiang, K.; Wang, W.; Feng, H.; Zhen, R.; Moo, C.; Zhang, Z.; Shi, J.; Chen, C. Grab Regulates Transferrin Receptor Recycling and Iron Uptake in Developing Erythroblasts. Blood 2022, 140, 1145–1155. [Google Scholar] [CrossRef]
- Gammella, E.; Buratti, P.; Cairo, G.; Recalcati, S. The Transferrin Receptor: The Cellular Iron Gate. Metallomics 2017, 9, 1367–1375. [Google Scholar] [CrossRef]
- Matasova, L.V.; Popova, T.N. Aconitate Hydratase of Mammals under Oxidative Stress. Biochemistry 2008, 73, 957–964. [Google Scholar] [CrossRef]
- Starzyński, R.R.; Gralak, M.A.; Smuda, E.; Lipiński, P. A Characterization of the Activities of Iron Regulay Torprotein 1 in Various Farm Animal Species. Cell. Mol. Biol. Lett. 2004, 9, 651–664. [Google Scholar]
- Fu, P.; Chen, Y.; Wu, M.; Bao, B.; Yin, X.; Chen, Z.; Zhang, M. Effect of Ferroptosis on Chronic Cerebral Hypoperfusion in Vascular Dementia. Exp. Neurol. 2023, 370, 114538. [Google Scholar] [CrossRef]
- Fang, X.; Ardehali, H.; Min, J.; Wang, F. The Molecular and Metabolic Landscape of Iron and Ferroptosis in Cardiovascular Disease. Nat. Rev. Cardiol. 2023, 20, 7–23. [Google Scholar] [CrossRef]
- Hu, R.; Li, G.; Xu, Q.; Chen, L. Iron Supplementation Inhibits Hypoxia-Induced Mitochondrial Damage and Protects Zebrafish Liver Cells from Death. Front. Physiol. 2022, 13, 925752. [Google Scholar] [CrossRef]
- Yan, N.; Zhang, Y.; Qi, T. Mechanism Action of Iron Regulatory Protein 1 (IRP1/ACO1) in Disease. Adv. Clin. Med. 2022, 12, 11662. [Google Scholar] [CrossRef]
- Santamaria, R.; Irace, C.; Festa, M.; Maffettone, C.; Colonna, A. Induction of Ferritin Expression by Oxalomalate. Biochim. Biophys. Acta 2004, 1691, 151–159. [Google Scholar] [CrossRef] [PubMed]
- Galy, B.; Ferring, D.; Hentze, M.W. Generation of Conditional Alleles of the Murine Iron Regulatory Protein (IRP)-1 and -2 Genes. Genesis 2005, 43, 181–188. [Google Scholar] [CrossRef] [PubMed]
- Anderson, C.P.; Shen, M.; Eisenstein, R.S.; Leibold, E.A. Mammalian Iron Metabolism and Its Control by Iron Regulatory Proteins. Biochim. Biophys. Acta (BBA)-Mol. Cell Res. 2012, 1823, 1468–1483. [Google Scholar] [CrossRef]
- Poli, M.; Derosas, M.; Luscieti, S.; Cavadini, P.; Campanella, A.; Verardi, R.; Finazzi, D.; Arosio, P. Pantothenate Kinase-2 (Pank2) Silencing Causes Cell Growth Reduction, Cell-Specific Ferroportin Upregulation and Iron Deregulation. Neurobiol. Dis. 2010, 39, 204–210. [Google Scholar] [CrossRef]
- Fernaeus, S.; Hälldin, J.; Bedecs, K.; Land, T. Changed Iron Regulation in Scrapie-Infected Neuroblastoma Cells. Mol. Brain Res. 2005, 133, 266–273. [Google Scholar] [CrossRef]
- Torti, S.V.; Kwak, E.L.; Miller, S.C.; Miller, L.L.; Ringold, G.M.; Myambo, K.B.; Young, A.P.; Torti, F.M. The Molecular Cloning and Characterization of Murine Ferritin Heavy Chain, a Tumor Necrosis Factor-Inducible Gene. J. Biol. Chem. 1988, 263, 12638–12644. [Google Scholar] [CrossRef]
- Wei, Y.; Miller, S.C.; Tsuji, Y.; Torti, S.V.; Torti, F.M. Interleukin 1 Induces Ferritin Heavy Chain in Human Muscle Cells. Biochem. Biophys. Res. Commun. 1990, 169, 289–296. [Google Scholar] [CrossRef]



| Primer Name | Sequence | GenBank Number | Primer Efficiency Value | Amplicon Size (bp) | Application |
|---|---|---|---|---|---|
| siRNA-SccAH-F | GAGUCAUACUGCAAGACUUTT | - | - | - | RNAi |
| siRNA-SccAH-R | AAGUCUUGCAGUAUGACUCTT | ||||
| NC-F | UUCUCCGAACGUGUCACGUTT | - | - | - | |
| NC-R | ACGUGACACGUUCGGAGAATT | ||||
| SccAH-F | GGTGCCGATAGTGTTTGATG | PV963841 | 99.87% | 101 | qRT-PCR |
| SccAH-R | TGACCGATGGATTGCTTG | ||||
| ScFER-F | ATTGTCCTCCAACCCATCTC | GQ906972 | 99.77% | 196 | |
| ScFER-R | TGGCTTCCACTTGCTCCTC | ||||
| ScNAALAD2-F | CAGTGCTCTTTGTGGTCGTT | PV963842 | 99.86% | 190 | |
| ScNAALAD2-R | CGTGGCTTGCTCGTGTAGTT | ||||
| RS9-F | TGAAGTCTGGCGTGTCAAGT | OQ244850 | 99.84% | 117 | Reference gene |
| RS9-R | CGTCTCAAAAGGGCATTACC |
Disclaimer/Publisher’s Note: The statements, opinions and data contained in all publications are solely those of the individual author(s) and contributor(s) and not of MDPI and/or the editor(s). MDPI and/or the editor(s) disclaim responsibility for any injury to people or property resulting from any ideas, methods, instructions or products referred to in the content. |
© 2026 by the authors. Licensee MDPI, Basel, Switzerland. This article is an open access article distributed under the terms and conditions of the Creative Commons Attribution (CC BY) license.
Share and Cite
Li, A.; Lin, Z.; Lv, L.; Xu, H.; Yao, H.; Dong, Y. Ferritin, N-Acetylated α-Linked Acidic Dipeptidase 2, and Cytoplasmic Aconitate Hydratase Are Associated with Iron Metabolism and Regulate Iron Content in the Razor Clam, Sinonovacula constricta. Animals 2026, 16, 441. https://doi.org/10.3390/ani16030441
Li A, Lin Z, Lv L, Xu H, Yao H, Dong Y. Ferritin, N-Acetylated α-Linked Acidic Dipeptidase 2, and Cytoplasmic Aconitate Hydratase Are Associated with Iron Metabolism and Regulate Iron Content in the Razor Clam, Sinonovacula constricta. Animals. 2026; 16(3):441. https://doi.org/10.3390/ani16030441
Chicago/Turabian StyleLi, Ao, Zhihua Lin, Liyuan Lv, Hongqiang Xu, Hanhan Yao, and Yinghui Dong. 2026. "Ferritin, N-Acetylated α-Linked Acidic Dipeptidase 2, and Cytoplasmic Aconitate Hydratase Are Associated with Iron Metabolism and Regulate Iron Content in the Razor Clam, Sinonovacula constricta" Animals 16, no. 3: 441. https://doi.org/10.3390/ani16030441
APA StyleLi, A., Lin, Z., Lv, L., Xu, H., Yao, H., & Dong, Y. (2026). Ferritin, N-Acetylated α-Linked Acidic Dipeptidase 2, and Cytoplasmic Aconitate Hydratase Are Associated with Iron Metabolism and Regulate Iron Content in the Razor Clam, Sinonovacula constricta. Animals, 16(3), 441. https://doi.org/10.3390/ani16030441
