Differential Expression and Alternative Splicing Pattern in Female and Male Groups Pelteobagrus ussuriensis with Different Growth Rate
Simple Summary
Abstract
1. Introduction
2. Materials and Methods
2.1. Samples Preparation
2.2. Full-Length RNA Sequencing Libraries’ Construction and Sequencing
2.3. Data Processing for Raw Sequencing Reads
2.4. Annotation File Update
2.5. Gene Quantification and Differential Expression Analysis
2.6. Alternative Splicing Analysis
3. Results
3.1. Statistics for Full-Length RNA Sequencing
3.2. New Transcripts and Functional Annotations
3.3. Differential Expression Analysis in Liver and Brain Tissues
3.4. Alternative Splicing (AS) Analysis
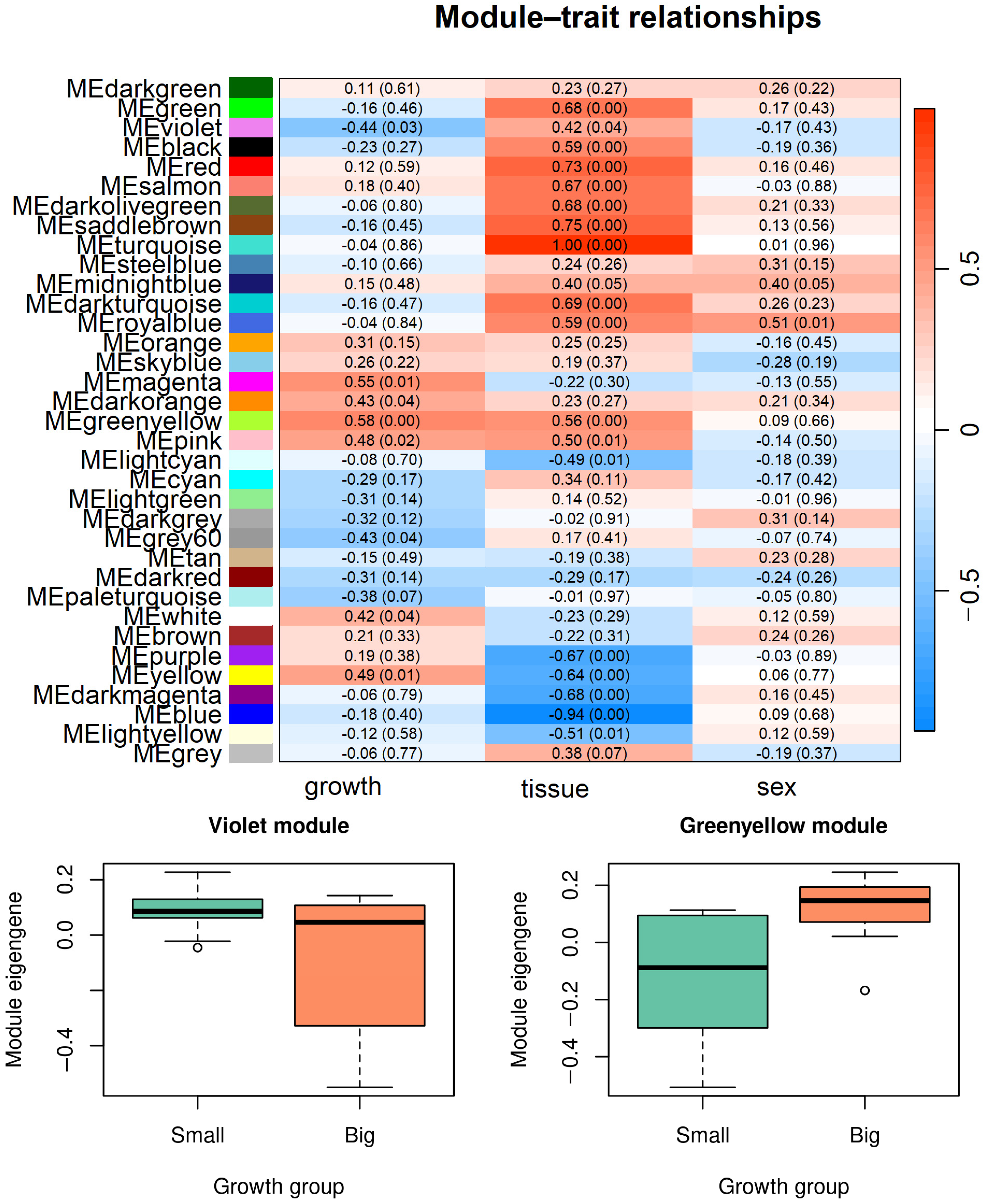
3.5. WGCNA for Liver and Brain Tissues
4. Discussions
5. Conclusions
Supplementary Materials
Author Contributions
Funding
Institutional Review Board Statement
Informed Consent Statement
Data Availability Statement
Conflicts of Interest
References
- Mei, J.; Gui, J.F. Genetic basis and biotechnological manipulation of sexual dimorphism and sex determination in fish. Sci. China Life Sci. 2015, 58, 124–136. [Google Scholar] [CrossRef] [PubMed]
- Dale, J.; Dunn, P.O.; Figuerola, J.; Lislevand, T.; Szekely, T.; Whittingham, L.A. Sexual selection explains Rensch’s rule of allometry for sexual size dimorphism. Proc. Biol. Sci. 2007, 274, 2971–2979. [Google Scholar] [CrossRef]
- Wan, Z.Y.; Lin, V.C.L.; Hua, Y.G. Pomc Plays an Important Role in Sexual Size Dimorphism in Tilapia. Mar. Biotechnol. 2021, 23, 201–214. [Google Scholar] [CrossRef]
- Wang, N.; Wang, R.; Wang, R.; Chen, S. Transcriptomics analysis revealing candidate networks and genes for the body size sexual dimorphism of Chinese tongue sole (Cynoglossus semilaevis). Funct. Integr. Genom. 2018, 18, 327–339. [Google Scholar] [CrossRef]
- Al Adhami, H.; Bardet, A.F.; Dumas, M.; Cleroux, E.; Guibert, S.; Fauque, P.; Acloque, H.; Weber, M. A comparative methylome analysis reveals conservation and divergence of DNA methylation patterns and functions in vertebrates. BMC Biol. 2022, 20, 70. [Google Scholar] [CrossRef]
- Fazhan, H.; Waiho, K.; Fujaya, Y.; Rukminasari, N.; Ma, H.; Ikhwanuddin, M. Sexual dimorphism in mud crabs: A tale of three sympatric Scylla species. PeerJ 2021, 9, e10936. [Google Scholar] [CrossRef]
- Luo, L.F.; Xu, Z.S.; Li, D.Y.; Hu, Z.; Gao, Z.X. Comparative transcriptome profiles of four sexually size dimorphic fish. Sci. Data 2022, 9, 774. [Google Scholar] [CrossRef] [PubMed]
- Luo, L.F.; Xu, Z.S.; Elgazzar, E.; Du, H.; Li, D.Y.; Zhou, X.Y.; Gao, Z.X. Comparative Transcriptome Analysis Revealed Genes Involved in Sexual and Polyploid Growth Dimorphisms in Loach (Misgurnus anguillicaudatus). Biology 2021, 10, 935. [Google Scholar] [CrossRef]
- Liu, Y.; Hui, M.; Cui, Z.; Luo, D.; Song, C.; Li, Y.; Liu, L. Comparative Transcriptome Analysis Reveals Sex-Biased Gene Expression in Juvenile Chinese Mitten Crab Eriocheir sinensis. PLoS ONE 2015, 10, e0133068. [Google Scholar] [CrossRef]
- Wang, Y.; Zhao, Y.; Bollas, A.; Wang, Y.; Au, K.F. Nanopore sequencing technology, bioinformatics and applications. Nat. Biotechnol. 2021, 39, 1348–1365. [Google Scholar] [CrossRef] [PubMed]
- Naftaly, A.S.; Pau, S.; White, M.A. Long-read RNA sequencing reveals widespread sex-specific alternative splicing in threespine stickleback fish. Genome Res. 2021, 31, 1486–1497. [Google Scholar] [CrossRef]
- Lin, X.; Zhou, D.; Zhang, X.; Li, G.; Zhang, Y.; Huang, C.; Zhang, Z.; Tian, C. A First Insight into the Gonad Transcriptome of Hong Kong Catfish (Clarias fuscus). Animals 2021, 11, 1131. [Google Scholar] [CrossRef]
- Yang, N.; Li, W.; Feng, W.; Wang, M.; Liu, A.; Tang, Y.; Su, S. Genomics and transcriptomics of the Chinese mitten crabs (Eriocheir sinensis). Sci. Data 2023, 10, 843. [Google Scholar] [CrossRef]
- Liu, Q.; Cao, Y.; Hu, R.; Gu, L.; Yang, L.; Liu, Y.; Wang, W.; Xiao, L.; Li, B. Integrated analysis of biochemical, transcriptomic, and metabolomic response mechanisms in Ussuri catfish (Pseudobagrus ussuriensis) under acute heat stress. Ecotoxicol. Environ. Saf. 2025, 290, 117563. [Google Scholar] [CrossRef]
- Shi, S.; Sun, X.; Zhang, C.; Lv, C.; Liu, Y.; Du, J.; Qi, Q. Transcriptome Analysis of the Effect of Acute Ammonia Stress on Pseudobagrus ussuriensis Liver Tissue. Fishes 2025, 10, 17. [Google Scholar] [CrossRef]
- Zhu, C.; Liu, H.; Pan, Z.; Cheng, L.; Sun, Y.; Wang, H.; Chang, G.; Wu, N.; Ding, H.; Zhao, H.; et al. Insights into chromosomal evolution and sex determination of Pseudobagrus ussuriensis (Bagridae, Siluriformes) based on a chromosome-level genome. DNA Res. Int. J. Rapid Publ. Rep. Genes Genomes 2022, 29, dsac028. [Google Scholar] [CrossRef] [PubMed]
- Capel, B. Vertebrate sex determination: Evolutionary plasticity of a fundamental switch. Nat. Rev. Genet. 2017, 18, 675–689. [Google Scholar] [CrossRef]
- Albert, F.W.; Kruglyak, L. The role of regulatory variation in complex traits and disease. Nat. Rev. 2015, 16, 197–212. [Google Scholar] [CrossRef] [PubMed]
- Pertea, M.; Pertea, G.M.; Antonescu, C.M.; Chang, T.C.; Mendell, J.T.; Salzberg, S.L. StringTie enables improved reconstruction of a transcriptome from RNA-seq reads. Nat. Biotechnol. 2015, 33, 290–295. [Google Scholar] [CrossRef]
- Pertea, G.; Pertea, M. GFF Utilities: GffRead and GffCompare. F1000Research 2020, 9, 304. [Google Scholar] [CrossRef]
- Li, H. Minimap2: Pairwise alignment for nucleotide sequences. Bioinformatics 2018, 34, 3094–3100. [Google Scholar] [CrossRef] [PubMed]
- Patro, R.; Duggal, G.; Love, M.I.; Irizarry, R.A.; Kingsford, C. Salmon provides fast and bias-aware quantification of transcript expression. Nat. Methods 2017, 14, 417–419. [Google Scholar] [CrossRef]
- Love, M.I.; Huber, W.; Anders, S. Moderated estimation of fold change and dispersion for RNA-seq data with DESeq2. Genome Biol. 2014, 15, 550. [Google Scholar] [CrossRef]
- Yu, G.; Wang, L.G.; Han, Y.; He, Q.Y. clusterProfiler: An R package for comparing biological themes among gene clusters. OMICS 2012, 16, 284–287. [Google Scholar] [CrossRef]
- Trincado, J.L.; Entizne, J.C.; Hysenaj, G.; Singh, B.; Skalic, M.; Elliott, D.J.; Eyras, E. SUPPA2: Fast, accurate, and uncertainty-aware differential splicing analysis across multiple conditions. Genome Biol. 2018, 19, 40. [Google Scholar] [CrossRef]
- Fu, B.; Wang, X.; Feng, X.; Yu, X.; Tong, J. Comparative transcriptomic analyses of two bighead carp (Hypophthalmichthys nobilis) groups with different growth rates. Comp. Biochem. Physiol. 2016, 20, 111–117. [Google Scholar] [CrossRef] [PubMed]
- Sun, Y.; Wei, H.; Chen, J.; Li, P.; Yang, Q.; Wang, G.; Li, Q. Tissue-Specific Expression Pattern in Ancherythroculter nigrocauda, a Sexually Size Dimorphic Fish. Front. Genet. 2021, 12, 777581. [Google Scholar] [CrossRef] [PubMed]
- Wang, Z.; Li, Q.; Chamba, Y.; Zhang, B.; Shang, P.; Zhang, H.; Wu, C. Identification of Genes Related to Growth and Lipid Deposition from Transcriptome Profiles of Pig Muscle Tissue. PLoS ONE 2015, 10, e0141138. [Google Scholar] [CrossRef]
- Huang, P.P.; Xiong, S.T.; Kang, J.L.; Mei, J.; Gui, J.F. Stat5b Regulates Sexually Dimorphic Gene Expression in Zebrafish Liver. Front. Physiol. 2018, 9, 676. [Google Scholar] [CrossRef]
- Ramayo-Caldas, Y.; Mach, N.; Esteve-Codina, A.; Corominas, J.; Castello, A.; Ballester, M.; Estelle, J.; Ibanez-Escriche, N.; Fernandez, A.I.; Perez-Enciso, M.; et al. Liver transcriptome profile in pigs with extreme phenotypes of intramuscular fatty acid composition. BMC Genom. 2012, 13, 547. [Google Scholar] [CrossRef]
- Wang, X.; Zhou, G.; Xu, X.; Geng, R.; Zhou, J.; Yang, Y.; Yang, Z.; Chen, Y. Transcriptome profile analysis of adipose tissues from fat and short-tailed sheep. Gene 2014, 549, 252–257. [Google Scholar] [CrossRef]
- Toews, J.N.C.; Hammond, G.L.; Viau, V. Liver at the nexus of rat postnatal HPA axis maturation and sexual dimorphism. J. Endocrinol. 2021, 248, R1–R17. [Google Scholar] [CrossRef]
- Reindl, K.M.; Sheridan, M.A. Peripheral regulation of the growth hormone-insulin-like growth factor system in fish and other vertebrates. Comp. Biochem. Physiol. Part A Mol. Integr. Physiol. 2012, 163, 231–245. [Google Scholar] [CrossRef]
- Fu, B.; Yu, X.; Tong, J.; Pang, M.; Zhou, Y.; Liu, Q.; Tao, W. Comparative transcriptomic analysis of hypothalamus-pituitary-liver axis in bighead carp (Hypophthalmichthys nobilis) with differential growth rate. BMC Genom. 2019, 20, 328. [Google Scholar] [CrossRef]
- Liu, X.; Wu, J.; Li, M.; Zuo, F.; Zhang, G. A Comparative Full-Length Transcriptome Analysis Using Oxford Nanopore Technologies (ONT) in Four Tissues of Bovine Origin. Animals 2024, 14, 1646. [Google Scholar] [CrossRef]
- Du, X.D.; Zhang, W.W.; Wu, J.L.; You, C.Y.; Dong, X.J. Full-Length RNA Sequencing Provides Insights into Goldfish Evolution under Artificial Selection. Int. J. Mol. Sci. 2023, 24, 2735. [Google Scholar] [CrossRef] [PubMed]
- Pan, R.; Hu, H.; Xiao, Y.; Xu, L.; Xu, Y.; Ouyang, K.; Li, C.; He, T.; Zhang, W. High-quality wild barley genome assemblies and annotation with Nanopore long reads and Hi-C sequencing data. Sci. Data 2023, 10, 535. [Google Scholar] [CrossRef] [PubMed]
- Pardo-Palacios, F.J.; Wang, D.; Reese, F.; Diekhans, M.; Carbonell-Sala, S.; Williams, B.; Loveland, J.E.; De Maria, M.; Adams, M.S.; Balderrama-Gutierrez, G.; et al. Systematic assessment of long-read RNA-seq methods for transcript identification and quantification. Nat. Methods 2024, 21, 1349–1363. [Google Scholar] [CrossRef]
- Liu, J.; Bao, X.; Huang, J.; Chen, R.; Tan, Y.; Zhang, Z.; Xiao, B.; Kong, F.; Gu, C.; Du, J.; et al. TMEM135 maintains the equilibrium of osteogenesis and adipogenesis by regulating mitochondrial dynamics. Metabolism 2024, 152, 155767. [Google Scholar] [CrossRef] [PubMed]
- Duan, Y.; Yu, J.; Chen, M.; Lu, Q.; Ning, F.; Gan, X.; Liu, H.; Ye, Y.; Lu, S.; Lash, G.E. Knockdown of heat shock protein family D member 1 (HSPD1) promotes proliferation and migration of ovarian cancer cells via disrupting the stability of mitochondrial 3-oxoacyl-ACP synthase (OXSM). J. Ovarian Res. 2023, 16, 81. [Google Scholar] [CrossRef]
- Hou, X.; Kou, Z.; Zhang, H. PA2G4P4 Promotes Glioma Cell Migration and Tumorigenesis through the PTEN/AKT/mTOR Signaling Pathway. J. Environ. Pathol. Toxicol. Oncol. 2023, 42, 1–9. [Google Scholar] [CrossRef]
- Ellen, T.P.; Ke, Q.; Zhang, P.; Costa, M. NDRG1, a growth and cancer related gene: Regulation of gene expression and function in normal and disease states. Carcinogenesis 2008, 29, 2–8. [Google Scholar] [CrossRef] [PubMed]
- Zardi, E.M.; Navarini, L.; Sambataro, G.; Piccinni, P.; Sambataro, F.M.; Spina, C.; Dobrina, A. Hepatic PPARs: Their role in liver physiology, fibrosis and treatment. Curr. Med. Chem. 2013, 20, 3370–3396. [Google Scholar] [CrossRef] [PubMed]
- Kondo, A.; Yamamoto, S.; Nakaki, R.; Shimamura, T.; Hamakubo, T.; Sakai, J.; Kodama, T.; Yoshida, T.; Aburatani, H.; Osawa, T. Extracellular Acidic pH Activates the Sterol Regulatory Element-Binding Protein 2 to Promote Tumor Progression. Cell Rep. 2017, 18, 2228–2242. [Google Scholar] [CrossRef] [PubMed]
- Sharma, I.; Deng, F.; Kanwar, Y.S. Modulation of Renal Injury by Variable Expression of Myo-Inositol Oxygenase (MIOX) via Perturbation in Metabolic Sensors. Biomedicines 2020, 8, 217. [Google Scholar] [CrossRef]
- Alford, S.R.; Rangarajan, P.; Williams, P.; Gillaspy, G.E. myo-Inositol Oxygenase is Required for Responses to Low Energy Conditions in Arabidopsis thaliana. Front. Plant Sci. 2012, 3, 69. [Google Scholar] [CrossRef]
- Golovchenko, O.; Abramova, M.; Ponomarenko, I.; Reshetnikov, E.; Aristova, I.; Polonikov, A.; Dvornyk, V.; Churnosov, M. Functionally significant polymorphisms of ESR1and PGR and risk of intrauterine growth restriction in population of Central Russia. Eur. J. Obstet. Gynecol. Reprod. Biol. 2020, 253, 52–57. [Google Scholar] [CrossRef]
- Vieira, M.; Gomes, J.R.; Saraiva, M.J. Transthyretin Induces Insulin-like Growth Factor I Nuclear Translocation Regulating Its Levels in the Hippocampus. Mol. Neurobiol. 2015, 51, 1468–1479. [Google Scholar] [CrossRef]
- Ross, A.C. Retinoid production and catabolism: Role of diet in regulating retinol esterification and retinoic Acid oxidation. J. Nutr. 2003, 133, 291S–296S. [Google Scholar] [CrossRef]
- Wang, L.; Guan, T.; Gu, J.; Zhu, C.; Pan, Z.; Wang, H.; Li, J. Comparative transcriptome analysis of gonads in male and female Pseudobagrus ussuriensis (Bagridae, Siluriformes). Comp. Biochem. Physiol. Part D Genom. Proteom. 2023, 47, 101105. [Google Scholar] [CrossRef]
- Angotzi, A.R.; Puchol, S.; Cerda-Reverter, J.M.; Morais, S. Insights into the Function and Evolution of Taste 1 Receptor Gene Family in the Carnivore Fish Gilthead Seabream (Sparus aurata). Int. J. Mol. Sci. 2020, 21, 7732. [Google Scholar] [CrossRef] [PubMed]
- Boeuf, G.; Le Bail, P.-Y. Does light have an influence on fish growth? Aquaculture 1999, 177, 129–152. [Google Scholar] [CrossRef]
- Marasco, L.E.; Kornblihtt, A.R. The physiology of alternative splicing. Nat. Rev. Mol. Cell Biol. 2023, 24, 242–254. [Google Scholar] [CrossRef] [PubMed]
- Petrillo, E.; Kalyna, M.; Mandadi, K.K.; Tu, S.L.; Simpson, C.G. Editorial: Alternative Splicing Regulation in Plants. Front. Plant Sci. 2020, 11, 913. [Google Scholar] [CrossRef]




| Sample | Num_Seqs | Sum_Len | Avg_Len | Max_Len | Mapped Reads | MAP Ratio (%) |
|---|---|---|---|---|---|---|
| Big_L13M | 6,243,260 | 5,500,360,347 | 881 | 11,281 | 6,210,018 | 99.47 |
| Small_L23M | 6,488,756 | 5,538,717,284 | 853.6 | 11,270 | 6,463,999 | 99.62 |
| Small_L39M | 5,710,442 | 5,379,406,470 | 942 | 11,335 | 5,688,350 | 99.61 |
| Small_L54M | 5,977,635 | 5,617,154,520 | 939.7 | 13,425 | 5,954,588 | 99.61 |
| Small_L32F | 5,976,402 | 5,567,501,746 | 931.6 | 11,304 | 5,956,821 | 99.67 |
| Small_L36F | 6,808,252 | 5,842,292,645 | 858.1 | 13,484 | 6,777,775 | 99.55 |
| Small_L37F | 6,016,857 | 5,607,440,165 | 932 | 11,931 | 5,992,895 | 99.6 |
| Big_L88F | 6,994,264 | 5,655,388,815 | 808.6 | 11,271 | 6,954,942 | 99.44 |
| Big_L89F | 7,401,888 | 5,044,574,171 | 681.5 | 11,182 | 7,350,740 | 99.31 |
| Big_L12M | 5,030,934 | 4,338,002,348 | 862.3 | 10,987 | 4,208,596 | 99.32 |
| Big_L17M | 6,339,910 | 4,559,610,835 | 719.2 | 10,397 | 4,253,776 | 99.16 |
| Big_L79F | 5,842,102 | 4,448,342,813 | 761.4 | 13,684 | 3,661,122 | 99.1 |
| Big_B13M | 4,237,574 | 6,164,541,459 | 1454.70 | 12,036 | 3,993,242 | 99.24 |
| Small_B23M | 4,289,950 | 5,558,312,802 | 1295.70 | 13,005 | 4,114,231 | 99.15 |
| Small_B39M | 3,694,396 | 5,036,813,496 | 1363.40 | 12,617 | 3,921,816 | 99.19 |
| Small_B54M | 4,023,825 | 5,241,741,375 | 1302.70 | 15,128 | 4,364,553 | 98.95 |
| Small_B32F | 4,149,709 | 5,141,111,928 | 1238.90 | 11,750 | 3,643,387 | 99.07 |
| Small_B36F | 3,953,684 | 5,621,352,473 | 1421.80 | 14,063 | 4,447,202 | 98.78 |
| Small_B37F | 4,410,915 | 5,047,558,890 | 1144.30 | 13,950 | 5,010,642 | 99.6 |
| Big_B88F | 3,677,623 | 4,623,990,492 | 1257.30 | 14,204 | 6,296,881 | 99.32 |
| Big_B89F | 4,502,334 | 5,116,789,715 | 1136.50 | 14,332 | 4,848,062 | 98.72 |
| Big_B12M | 4,910,946 | 4,455,821,893 | 907.3 | 10,076 | 4,043,312 | 98.96 |
| Big_B17M | 4,085,855 | 3,918,535,291 | 959 | 10,490 | 5,806,134 | 99.38 |
| Big_B79F | 3,495,440 | 4,340,322,071 | 1241.70 | 13,485 | 3,446,082 | 98.59 |
Disclaimer/Publisher’s Note: The statements, opinions and data contained in all publications are solely those of the individual author(s) and contributor(s) and not of MDPI and/or the editor(s). MDPI and/or the editor(s) disclaim responsibility for any injury to people or property resulting from any ideas, methods, instructions or products referred to in the content. |
© 2026 by the authors. Licensee MDPI, Basel, Switzerland. This article is an open access article distributed under the terms and conditions of the Creative Commons Attribution (CC BY) license.
Share and Cite
Sun, Y.; Chen, J.; Li, P.; Luo, L.; Zhu, C. Differential Expression and Alternative Splicing Pattern in Female and Male Groups Pelteobagrus ussuriensis with Different Growth Rate. Animals 2026, 16, 439. https://doi.org/10.3390/ani16030439
Sun Y, Chen J, Li P, Luo L, Zhu C. Differential Expression and Alternative Splicing Pattern in Female and Male Groups Pelteobagrus ussuriensis with Different Growth Rate. Animals. 2026; 16(3):439. https://doi.org/10.3390/ani16030439
Chicago/Turabian StyleSun, Yanhong, Jian Chen, Pei Li, Lifei Luo, and Chuankun Zhu. 2026. "Differential Expression and Alternative Splicing Pattern in Female and Male Groups Pelteobagrus ussuriensis with Different Growth Rate" Animals 16, no. 3: 439. https://doi.org/10.3390/ani16030439
APA StyleSun, Y., Chen, J., Li, P., Luo, L., & Zhu, C. (2026). Differential Expression and Alternative Splicing Pattern in Female and Male Groups Pelteobagrus ussuriensis with Different Growth Rate. Animals, 16(3), 439. https://doi.org/10.3390/ani16030439

