Molecular Characterization and Clinicopathological Findings of Mycoplasma pogonae Infection in Captive Central Bearded Dragons (Pogona vitticeps)
Simple Summary
Abstract
1. Introduction
2. Materials and Methods
2.1. Overview and Animals
2.2. Pathological Investigation
2.3. Mycoplasma Culture
2.4. Molecular Characterization
2.4.1. DNA Extraction and Conventional PCR Detection of Mycoplasma spp.
2.4.2. Whole-Genome Sequencing
3. Results
3.1. Clinicopathological Findings
3.2. Mycoplasma Culture
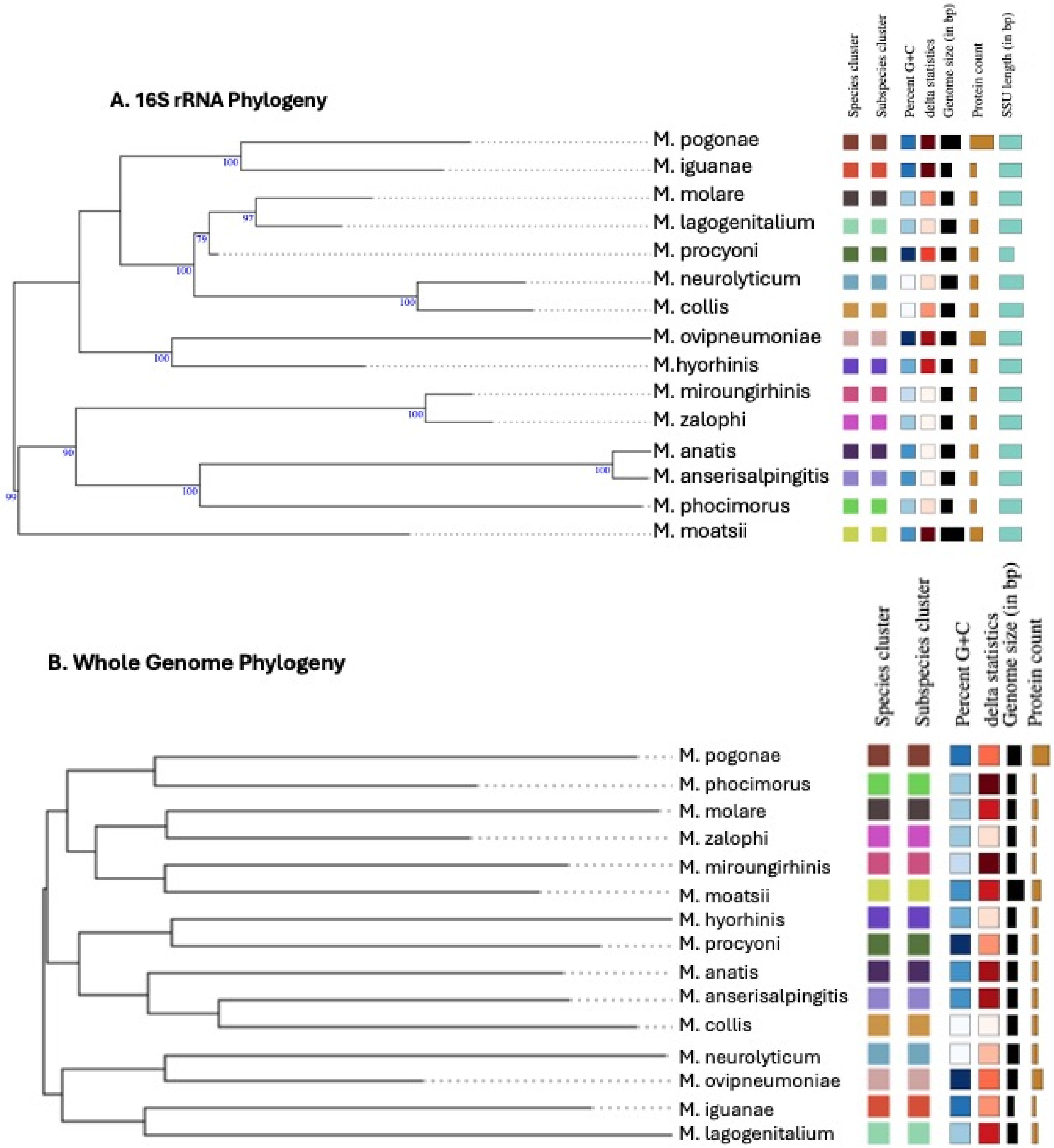
3.3. Molecular Characterization
4. Discussion
5. Conclusions
Author Contributions
Funding
Institutional Review Board Statement
Informed Consent Statement
Data Availability Statement
Acknowledgments
Conflicts of Interest
References
- Barten, S.; Simpson, S. 9—Lizard taxonomy, anatomy, and physiology. In Mader’s Reptile and Amphibian Medicine and Surgery, 3rd ed.; Divers, S.J., Stahl, S.J., Eds.; W.B. Saunders: St. Louis, MO, USA, 2019; pp. 63–74.e1. ISBN 978-0-323-48253-0. [Google Scholar]
- Chinnadurai, S.K.; DeVoe, R.S. Selected infectious diseases of reptiles. Vet. Clin. N. Am. Exot. Anim. Pract. 2009, 12, 583–596. [Google Scholar] [CrossRef]
- Pasmans, F.; Blahak, S.; Martel, A.; Pantchev, N. Introducing reptiles into a captive collection: The role of the veterinarian. Vet. J. 2008, 175, 53–68. [Google Scholar] [CrossRef] [PubMed]
- Brown, M.B.; Correll, T.; Jacobson, E.R. Myvcoplasma agassizii causes upper respiratory tract disease in the desert tortoise. Infect. Immun. 1994, 62, 4580–4586. [Google Scholar] [CrossRef] [PubMed]
- Brown, M.B.; McLaughlin, G.S.; Klein, P.A.; Crenshaw, B.C.; Schumacher, I.M.; Brown, D.R.; Jacobson, E.R. Upper respiratory tract disease in the gopher tortoise is caused by Mycoplasma agassizii. J. Clin. Microbiol. 1999, 37, 2262–2269. [Google Scholar] [CrossRef] [PubMed]
- Penner, J.D.; Jacobson, E.R.; Brown, D.R.; Adams, H.P.; Besch-Williford, C.L. A novel Mycoplasma sp. associated with proliferative tracheitis and pneumonia in a Burmese python (Python molurus bivittatus). J. Comp. Pathol. 1997, 117, 283–288. [Google Scholar] [CrossRef]
- Schmidt, V.; Marschang, R.E.; Abbas, M.D.; Ball, I.; Szabo, I.; Helmuth, R.; Plenz, B.; Spergser, J.; Pees, M. Detection of pathogens in Boidae and Pythonidae with and without respiratory disease. Vet. Rec. 2013, 172, 236. [Google Scholar] [CrossRef]
- Palmer, J.L.; Blake, S.; Wellehan, J.F.X.; Childress, A.L.; Deem, S.L. Clinical Mycoplasma sp. infections in free-living three-toed box turtles (Terrapene carolina triunguis) in Missouri, USA. J. Wildl. Dis. 2016, 52, 378–382. [Google Scholar] [CrossRef]
- Brown, M.B.; Berry, K.H.; Schumacher, I.M.; Nagy, K.A.; Christopher, M.M.; Klein, P.A. Seroepidemiology of upper respiratory tract disease in the desert tortoise in the western Mojave desert of California. J. Wildl. Dis. 1999, 35, 716–727. [Google Scholar] [CrossRef]
- Sim, R.R.; Allender, M.C.; Crawford, L.K.; Wack, A.N.; Murphy, K.J.; Mankowski, J.L.; Bronson, E. Ranavirus epizootic in captive eastern box turtles (Terrapene carolina carolina) with concurrent herpesvirus and mycoplasma infection: Management and monitoring. J. Zoo. Wildl. Med. 2016, 47, 256–270. [Google Scholar] [CrossRef]
- Racz, K.; Salzmann, E.; Müller, E.; Marschang, R.E. Detection of mycoplasma and chlamydia in pythons with and without serpentovirus infection. J. Zoo. Wildl. Med. 2021, 52, 1167–1174. [Google Scholar] [CrossRef]
- Gupta, R.S.; Oren, A. Necessity and rationale for the proposed name changes in the classification of Mollicutes species. Reply to: ‘Recommended rejection of the names Malacoplasma gen. nov., Mesomycoplasma gen. nov., Metamycoplasma gen. nov., Metamycoplasmataceae fam. nov., Mycoplasmoidaceae fam. nov., Mycoplasmoidales ord. nov., Mycoplasmoides gen. nov., Mycoplasmopsis gen. nov. [Gupta, Sawnani, Adeolu, Alnajar and Oren 2018] and all proposed species comb. nov. placed therein’, by M. Balish et al. (Int J Syst Evol Microbiol, 2019;69:3650–3653). Int. J. Syst. Evol. Microbiol. 2020, 70, 1431–1438. [Google Scholar] [CrossRef] [PubMed]
- Gupta, R.S.; Sawnani, S.; Adeolu, M.; Alnajar, S.; Oren, A. Phylogenetic framework for the phylum Tenericutes based on genome sequence data: Proposal for the creation of a new order Mycoplasmoidales ord. nov., containing two new families Mycoplasmoidaceae fam. nov. and Metamycoplasmataceae fam. nov. harbouring Eperythrozoon, Ureaplasma and five novel genera. Antonie Van Leeuwenhoek 2018, 111, 1583–1630, Correction in Antonie Van Leeuwenhoek 2018, 111, 2485–2486. [Google Scholar] [CrossRef] [PubMed]
- Gupta, R.S.; Son, J.; Oren, A. A phylogenomic and molecular markers based taxonomic framework for members of the order Entomoplasmatales: Proposal for an emended order Mycoplasmatales containing the family Spiroplasmataceae and emended family Mycoplasmataceae comprised of six genera. Antonie Van Leeuwenhoek 2019, 112, 561–588. [Google Scholar] [CrossRef] [PubMed]
- Yan, X.-H.; Pei, S.-C.; Yen, H.-C.; Blanchard, A.; Sirand-Pugnet, P.; Baby, V.; Gasparich, G.E.; Kuo, C.-H. Delineating bacterial genera based on gene content analysis: A case study of the Mycoplasmatales–Entomoplasmatales clade within the class Mollicutes. Microb. Genom. 2024, 10, 001321. [Google Scholar] [CrossRef]
- Wellehan, J.F.X.; Divers, S.J. 29—Bacteriology. In Mader’s Reptile and Amphibian Medicine and Surgery, 3rd ed.; Divers, S.J., Stahl, S.J., Eds.; W.B. Saunders: St. Louis, MO, USA, 2019; pp. 235–246.e4. ISBN 978-0-323-48253-0. [Google Scholar]
- Wendland, L.D.; Brown, M.B. 171—Tortoise mycoplasmosis. In Mader’s Reptile and Amphibian Medicine and Surgery, 3rd ed.; Divers, S.J., Stahl, S.J., Eds.; W.B. Saunders: St. Louis, MO, USA, 2019; pp. 1353–1354.e1. ISBN 978-0-323-48253-0. [Google Scholar]
- Crossland, N.A.; DiGeronimo, P.M.; Sokolova, Y.; Childress, A.L.; Wellehan, J.F.X.; Nevarez, J.; Paulsen, D. Pneumonia in a captive central bearded dragon with concurrent detection of helodermatid adenovirus 2 and a novel mycoplasma species. Vet. Pathol. 2018, 55, 900–904. [Google Scholar] [CrossRef]
- Ziszisz, Á.; Hoitsy, M.; Sós-Koroknai, V.; Sós, E.; Nogradi, A.; Kreizinger, Z.; Gyuranecz, M.; Gál, J. Mycoplasmosis első magyarországi megállapítása szakállas agámában (Pogona vitticeps). Magy. Állatorvosok Lapja 2024, 146, 537–545. [Google Scholar] [CrossRef]
- Brown, D.R.; Crenshaw, B.C.; McLaughlin, G.S.; Schumacher, I.M.; McKenna, C.E.; Klein, P.A.; Jacobson, E.R.; Brown, M.B. Taxonomic analysis of the tortoise mycoplasmas Mycoplasma agassizii and Mycoplasma testudinis by 16S rRNA gene sequence comparison. Int. J. Syst. Bacteriol. 1995, 45, 348–350. [Google Scholar] [CrossRef]
- Wick, R.R.; Judd, L.M.; Gorrie, C.L.; Holt, K.E. Unicycler: Resolving bacterial genome assemblies from short and long sequencing reads. PLoS Comput. Biol. 2017, 13, e1005595. [Google Scholar] [CrossRef]
- Gurevich, A.; Saveliev, V.; Vyahhi, N.; Tesler, G. QUAST: Quality assessment tool for genome assemblies. Bioinformatics 2013, 29, 1072–1075. [Google Scholar] [CrossRef]
- Seemann, T. Prokka: Rapid prokaryotic genome annotation. Bioinformatics 2014, 30, 2068–2069. [Google Scholar] [CrossRef]
- Meier-Kolthoff, J.P.; Klenk, H.-P.; Göker, M. Taxonomic use of DNA G+C content and DNA–DNA hybridization in the genomic age. Int. J. Syst. Evol. Microbiol. 2014, 64, 352–356. [Google Scholar] [CrossRef]
- Meier-Kolthoff, J.P.; Carbasse, J.S.; Peinado-Olarte, R.L.; Göker, M. TYGS and LPSN: A database tandem for fast and reliable genome-based classification and nomenclature of prokaryotes. Nucleic. Acids. Res. 2022, 50, D801–D807. [Google Scholar] [CrossRef] [PubMed]
- Meier-Kolthoff, J.P.; Göker, M. TYGS Is an Automated high-throughput platform for state-of-the-art genome-based taxonomy. Nat. Commun. 2019, 10, 2182. [Google Scholar] [CrossRef] [PubMed]
- Yoon, S.-H.; Ha, S.; Lim, J.; Kwon, S.; Chun, J. A large-scale evaluation of algorithms to calculate average nucleotide identity. Antonie Van Leeuwenhoek 2017, 110, 1281–1286. [Google Scholar] [CrossRef] [PubMed]
- Chun, J.; Oren, A.; Ventosa, A.; Christensen, H.; Arahal, D.R.; da Costa, M.S.; Rooney, A.P.; Yi, H.; Xu, X.W.; De Meyer, S.; et al. Proposed minimal standards for the use of genome data for the taxonomy of prokaryotes. Int. J. Syst. Evol. Microbiol. 2018, 68, 461–466. [Google Scholar] [CrossRef]
- Bertaccini, A.; Arocha-Rosete, Y.; Contaldo, N.; Duduk, B.; Fiore, N.; Montano, H.G.; Kube, M.; Kuo, C.H.; Martini, M.; Oshima, K.; et al. Revision of the ‘Candidatus Phytoplasma’ species description guidelines. Int. J. Syst. Evol. Microbiol. 2022, 72, 005353. [Google Scholar] [CrossRef]
- Riesco, R.; Trujillo, M.E. Update on the proposed minimal standards for the use of genome data for the taxonomy of prokaryotes. Int. J. Syst. Evol. Microbiol. 2024, 74, 006300. [Google Scholar] [CrossRef]
- Lee, I.; Ouk Kim, Y.; Park, S.-C.; Chun, J. OrthoANI: An improved algorithm and software for calculating average nucleotide identity. Int. J. Syst. Evol. Microbiol. 2016, 66, 1100–1103. [Google Scholar] [CrossRef]
- Citti, C.; Blanchard, A. Mycoplasmas and their host: Emerging and re-emerging minimal pathogens. Trends. Microbiol. 2013, 21, 196–203. [Google Scholar] [CrossRef]
- Brown, M.B.; Brown, D.R.; Klein, P.A.; McLaughlin, G.S.; Schumacher, I.M.; Jacobson, E.R.; Adams, H.P.; Tully, J.G. Mycoplasma agassizii sp. nov., isolated from the upper respiratory tract of the desert tortoise (Gopherus agassizii) and the gopher tortoise (Gopherus polyphemus). Int. J. Syst. Evol. Microbiol. 2001, 51, 413–418. [Google Scholar] [CrossRef]
- Jacobson, E.; Brown, M.B..; Schumacher, I.M.; Collins, B.R.; Harris, R.K.; Klein, P.A. Mycoplasmosis and the desert tortoise (Gopherus agassizii), in Las Vegas valley, Nevada. Chelonian Conserv. Biol. 1995, 1, 279–284. [Google Scholar]
- Brown, D.R.; Merritt, J.L.; Jacobson, E.R.; Klein, P.A.; Tully, J.G.; Brown, M.B. Mycoplasma testudineum sp. nov., from a desert tortoise (Gopherus agassizii) with upper respiratory tract disease. Int. J. Syst. Evol. Microbiol. 2004, 54, 1527–1529. [Google Scholar] [CrossRef]
- Burne, A.M.; Richey, L.J.; Schoeb, T.R.; Brown, M.B. Galleria mellonella invertebrate model mirrors the pathogenic potential of Mycoplasma alligatoris within the natural host. Transbound. Emerg. Dis. 2024, 2024, 3009838. [Google Scholar] [CrossRef]
- Clippinger, T.L.; Bennett, R.A.; Johnson, C.M.; Vliet, K.A.; Deem, S.L.; Orós, J.; Jacobson, E.R.; Schumacher, I.M.; Brown, D.R.; Brown, M.B. Morbidity and mortality associated with a new mycoplasma species from captive American alligators (Alligator mississippiensis). J. Zoo. Wildl. Med. 2000, 31, 303–314. [Google Scholar] [CrossRef] [PubMed]
- Kirchhoff, H.; Mohan, K.; Schmidt, R.; Runge, M.; Brown, D.R.; Brown, M.B.; Foggin, C.M.; Muvavarirwa, P.; Lehmann, H.; Flossdorf, J. Mycoplasma crocodyli sp. nov., a new species from crocodiles. Int. J. Syst. Bacteriol. 1997, 47, 742–746. [Google Scholar] [CrossRef] [PubMed]
- Mohan, K.; Foggin, C.M.; Muvavarirwa, P.; Honywill, J.; Pawandiwa, A. Mycoplasma-associated polyarthritis in farmed crocodiles (Crocodylus niloticus) in Zimbabwe. Onderstepoort J. Vet. Res. 1995, 62, 45–49. [Google Scholar] [PubMed]
- Brown, D.R.; Wendland, L.D.; Rotstein, D.S. Mycoplasmosis in green iguanas (Iguana iguana). J. Zoo Wildl. Med. 2007, 38, 348–351. [Google Scholar] [CrossRef]
- May, M.; Ortiz, G.J.; Wendland, L.D.; Rotstein, D.S.; Relich, R.F.; Balish, M.F.; Brown, D.R. Mycoplasma insons sp. nov., a twisted Mycoplasma from green iguanas (Iguana iguana). FEMS Microbiol. Lett. 2007, 274, 298–303. [Google Scholar] [CrossRef]






| Animal ID | Date of Death | Sample Type | Culture | Tissue PCR | Sex | Weight | Clinical Signs | Macroscopic and Microscopic Findings |
|---|---|---|---|---|---|---|---|---|
| Case 1 | 8 August 2023 | FFPE Scrolls | N/A | POS | Female | 7.6 g | Lethargy, blepharospasm OU, inappetence | Emaciation, marked histiocytic pneumonia |
| Case 2 (L2313072 Type Strain for Genome) | 19 August 2023 | Lung Tissue | POS | POS | Male | 8.4 g | Lethargy, weight loss, inappetence | Emaciation, lymphoplasmacytic and histiocytic pneumonia with marked pulmonary edema, mild conjunctivitis, nasopharyngitis, dacryocystitis, and tracheitis |
| Case 3 | 7 September 2023 | Lung Tissue | POS | POS | Female | 22 g | Lethargy, decreased appetite, cervical extension posture and sporadic open mouth breathing for 3 days | Histiocytic and granulocytic pneumonia, ulcerative colitis/cloacitis. Large numbers of Isospora sp. and oxyurid ova seen in colon |
| Case 4 | 15 September 2023 | Trachea | POS | POS | Female | 3.63 g | Lethargy, blepharospasm OU, inappetence, dehydration | Emaciation, mild celomic effusion, rhinitis, stomatitis, pharyngitis. Lymphohistiocytic inflammation of the liver, lung, upper respiratory tract, and oral cavity with numerous large intranuclear inclusion bodies within hepatocytes, pneumocytes, and colonic epithelial cells. |
| Case 5 | 12 October 2023 | Lung Tissue Lung Swab | NEG POS | ND | Male | 3.5 g | Lethargy, inappetence, stunted growth, dehydration >10% | Emaciation, necrotizing enterocolitis, hepatocellular necrosis, and harderian gland dacryoadenitis. Large intranuclear inclusion bodies in enterocytes, hepatocytes, and Harderian gland epithelial cells |
| Case 6 | 14 November 2023 | Lung Tissue Lung Swab | POS POS | ND | Male | 23.65 g | Lethargy, inappetence, weight loss, dehydration 5% | Emaciation, marked to severe heterophilic pneumonia, numerous intestinal parasitism suspected as Balantidium sp., and increased granulocyte production in bone marrow |
| M. pogonae L2313072 with Type Strains of | dDDH (d0, in %) | C.I. (d0, in %) | dDDH (d4, in %) | C.I. (d4, in %) | dDDH (d6, in %) | C.I. (d6, in %) | G+C Content Difference (in %) |
|---|---|---|---|---|---|---|---|
| M. phocimorsus M5725T | 12.7 | [10.0–15.9] | 27.1 | [24.7–29.6] | 13.1 | [10.7–15.8] | 1.83 |
| M. miroungirhinis ES2806-NAS | 12.7 | [10.0–16.0] | 25.7 | [23.4–28.2] | 13.1 | [10.8–15.9] | 2.94 |
| M. ovipneumoniae ATCC 29419 | 12.6 | [9.9–15.9] | 25.4 | [23.0–27.8] | 13 | [10.7–15.8] | 2.22 |
| M. agassizii ATCC 700616 | 12.6 | [9.9–15.9] | 25.1 | [22.8–27.6] | 13 | [10.7–15.8] | 1.45 |
| M. alligatoris ATCC 700619 | 12.7 | [10.0–15.9] | 24.9 | [22.6–27.4] | 13.1 | [10.7–15.8] | 0.32 |
| M. zalophi CSL 4296 | 12.7 | [10.1–16.0] | 24 | [21.7–26.5] | 13.1 | [10.8–15.9] | 1.75 |
| M. bovis PG45 | 12.7 | [10.0–15.9] | 24 | [21.7–26.5] | 13.1 | [10.7–15.8] | 2.31 |
| M. testudineum ATCC 700618 | 12.7 | [10.0–16.0] | 23.2 | [20.9–25.7] | 13.1 | [10.8–15.8] | 0.55 |
| M. neophronis DSM 24097 | 12.7 | [10.0–15.9] | 22.3 | [20.0–24.7] | 13.1 | [10.7–15.8] | 3 |
| M. neurolyticum NCTC 10166 | 12.8 | [10.1–16.1] | 21.2 | [19.0–23.6] | 13.2 | [10.9–16.0] | 3.87 |
| M. canadense 275c | 12.7 | [10.0–16.0] | 21.1 | [18.8–23.5] | 13.1 | [10.8–15.9] | 2.67 |
| M. collis ATCC 35278 | 12.8 | [10.1–16.1] | 20.9 | [18.7–23.4] | 13.2 | [10.8–15.9] | 4.59 |
| M. iguanae 2327 | 13.4 | [10.7–16.7] | 20.9 | [18.7–23.3] | 13.7 | [11.3–16.5] | 0.06 |
| M. moatsii ATCC 27625 | 12.8 | [10.1–16.1] | 20.8 | [18.6–23.2] | 13.2 | [10.8–15.9] | 0.55 |
| M. crocodyli MP145 | 12.7 | [10.1–16.0] | 20.6 | [18.4–23.0] | 13.1 | [10.8–15.9] | 0.05 |
| M. procyoni LR5794 | 13 | [10.3–16.3] | 20.4 | [18.2–22.8] | 13.4 | [11.0–16.1] | 2.02 |
| M. molare ATCC 27746 | 13.1 | [10.4–16.4] | 20.1 | [17.9–22.5] | 13.5 | [11.1–16.3] | 2.13 |
| M. anserisalpingitidis ATCC BAA-2147T | 12.8 | [10.1–16.0] | 19.9 | [17.7–22.3] | 13.1 | [10.8–15.9] | 0.38 |
| M. hyorhinis ATCC 17981 | 12.7 | [10.1–16.0] | 19.5 | [17.3–21.9] | 13.1 | [10.8–15.9] | 1.15 |
| M. lagogenitalium 12MS | 13.4 | [10.6–16.7] | 18.1 | [15.9–20.4] | 13.7 | [11.3–16.5] | 2.16 |
| M. testudinis ATCC 43263 | 12.6 | [9.9–15.9] | 16.4 | [14.3–18.7] | 13 | [10.7–15.7] | 4.54 |
Disclaimer/Publisher’s Note: The statements, opinions and data contained in all publications are solely those of the individual author(s) and contributor(s) and not of MDPI and/or the editor(s). MDPI and/or the editor(s) disclaim responsibility for any injury to people or property resulting from any ideas, methods, instructions or products referred to in the content. |
© 2025 by the authors. Licensee MDPI, Basel, Switzerland. This article is an open access article distributed under the terms and conditions of the Creative Commons Attribution (CC BY) license.
Share and Cite
Plangsangmas, T.; Burne, A.; De Luca, E.; Sasaki, E.; Menk P. Lima, J.C.; Konopka, K.; Brown, M.B.; Nevarez, J.G. Molecular Characterization and Clinicopathological Findings of Mycoplasma pogonae Infection in Captive Central Bearded Dragons (Pogona vitticeps). Animals 2026, 16, 48. https://doi.org/10.3390/ani16010048
Plangsangmas T, Burne A, De Luca E, Sasaki E, Menk P. Lima JC, Konopka K, Brown MB, Nevarez JG. Molecular Characterization and Clinicopathological Findings of Mycoplasma pogonae Infection in Captive Central Bearded Dragons (Pogona vitticeps). Animals. 2026; 16(1):48. https://doi.org/10.3390/ani16010048
Chicago/Turabian StylePlangsangmas, Tithipong, Alexandra Burne, Eliana De Luca, Emi Sasaki, Jose Cesar Menk P. Lima, Kelsey Konopka, Mary B. Brown, and Javier G. Nevarez. 2026. "Molecular Characterization and Clinicopathological Findings of Mycoplasma pogonae Infection in Captive Central Bearded Dragons (Pogona vitticeps)" Animals 16, no. 1: 48. https://doi.org/10.3390/ani16010048
APA StylePlangsangmas, T., Burne, A., De Luca, E., Sasaki, E., Menk P. Lima, J. C., Konopka, K., Brown, M. B., & Nevarez, J. G. (2026). Molecular Characterization and Clinicopathological Findings of Mycoplasma pogonae Infection in Captive Central Bearded Dragons (Pogona vitticeps). Animals, 16(1), 48. https://doi.org/10.3390/ani16010048

