Integrative Genomics and Multi-Tissue Transcriptomics Identify Key Loci and Pathways for Hypoxia Tolerance in Grass Carp
Simple Summary
Abstract
1. Introduction
2. Materials and Methods
2.1. Animal Welfare Statement
2.2. Hypoxia Treatment and Sample Collection
2.3. Genomic DNA Extraction and Sequencing
2.4. Genotyping and Filtering
2.5. Linkage Disequilibrium (LD) and Population Structure Analyses
2.6. Genome-Wide Association Study (GWAS)
2.7. Total RNA Extraction, Transcriptome Sequencing and Data Processing
2.8. Validation of Significant SNPs
3. Results
3.1. Phenotype Statistics
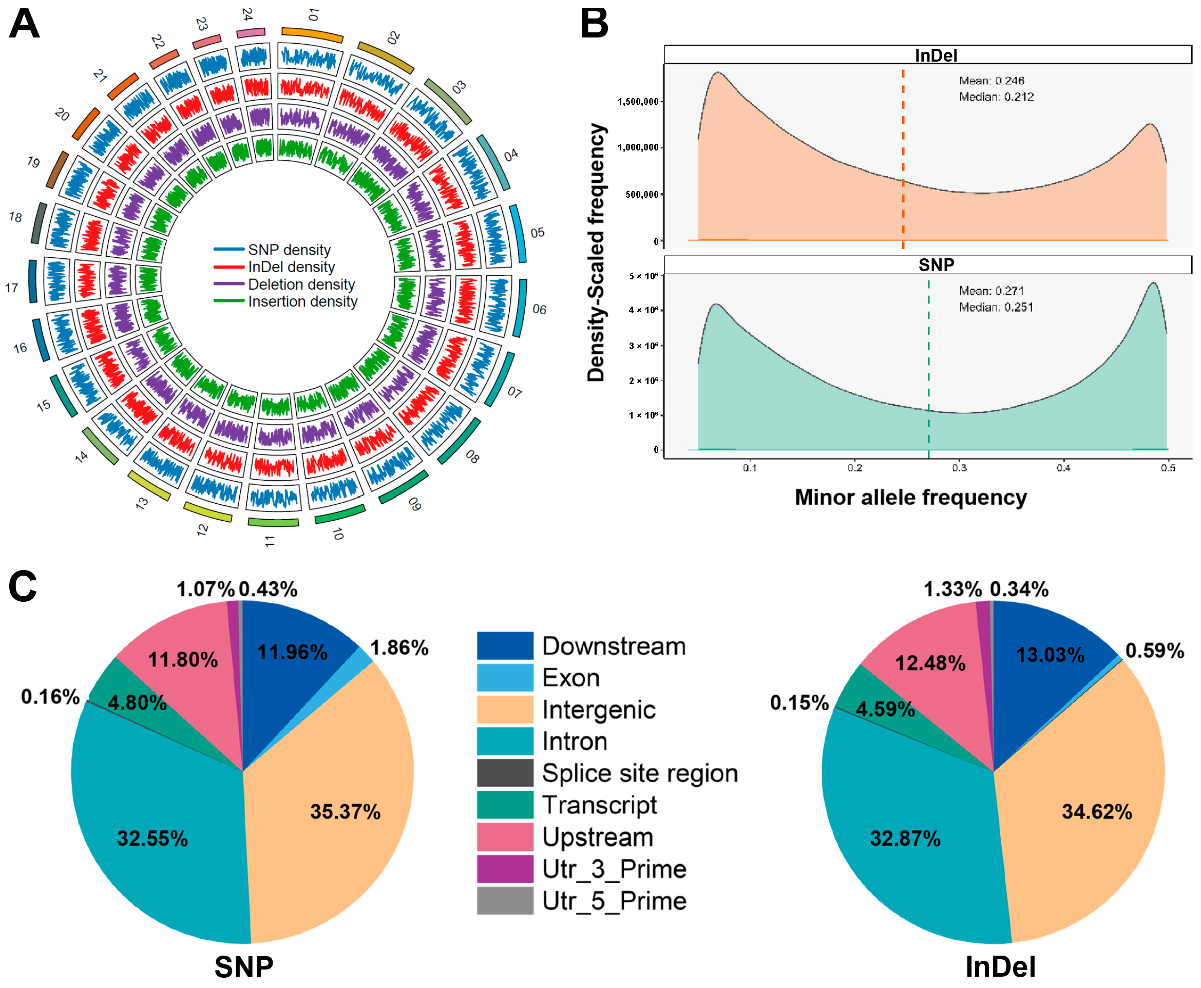
3.2. Genotyping and Population Structure
3.3. GWAS
3.4. Genes Within the QTL Regions
3.5. Differential Expression Between HI and HT Groups
3.6. Joint Analysis of GWAS and RNA-Seq
3.7. Validation of SNP Genotype Frequency by qPCR
4. Discussion
5. Conclusions
Supplementary Materials
Author Contributions
Funding
Institutional Review Board Statement
Informed Consent Statement
Data Availability Statement
Conflicts of Interest
References
- Diaz, R.J.; Breitburg, D.L. The hypoxic environment. Fish Physiol. 2009, 27, 1–23. [Google Scholar]
- Robertson, C.E.; Wright, P.A.; Köblitz, L.; Bernier, N.J. Hypoxia-inducible factor-1 mediates adaptive developmental plasticity of hypoxia tolerance in zebrafish, Danio rerio. Proc. Biol. Sci. 2014, 281, 20140637. [Google Scholar] [CrossRef]
- Galic, N.; Hawkins, T.; Forbes, V.E. Adverse impacts of hypoxia on aquatic invertebrates: A meta-analysis. Sci. Total Environ. 2019, 652, 736–743. [Google Scholar] [CrossRef]
- Richards, J.G. Physiological, behavioral and biochemical adaptations of intertidal fishes to hypoxia. J. Exp. Biol. 2011, 214, 191–199. [Google Scholar] [CrossRef]
- Nikinmaa, M.; Rees, B.B. Oxygen-dependent gene expression in fishes. Am. J. Physiol. Regul. Integr. Comp. Physiol. 2005, 288, R1079–R1090. [Google Scholar] [CrossRef]
- Virani, N.A.; Rees, B.B. Oxygen consumption, blood lactate and inter-individual variation in the gulf killifish, Fundulus grandis, during hypoxia and recovery. Comp. Biochem. Physiol. A 2000, 126, 397–405. [Google Scholar] [CrossRef] [PubMed]
- Wannamaker, C.M.; Rice, J.A. Effects of hypoxia on movements and behavior of selected estuarine organisms from the southeastern United States. J. Exp. Mar. Biol. Ecol. 2000, 249, 145–163. [Google Scholar] [CrossRef] [PubMed]
- Liu, C.; Wen, H.; Zhang, C.; Zhang, Y.; Wang, L.; Sun, D.; Liu, M.; Dong, Y.; Li, P.; Li, H. Deciphering the genetic basis and genomic prediction of heat tolerance trait from whole-genome resequencing in spotted sea bass (Lateolabrax maculatus). Aquaculture 2025, 598, 741951. [Google Scholar] [CrossRef]
- Yanez, J.M.; Barria, A.; Lopez, M.E.; Moen, T.; Garcia, B.F.; Yoshida, G.M.; Xu, P. Genome-wide association and genomic selection in aquaculture. Rev. Aquac. 2023, 15, 645–675. [Google Scholar] [CrossRef]
- Ding, J.; Gao, Z.; Wang, J.; Zhang, Y.; Wang, X.; Wu, X.; Zhu, J.; Shen, W. Genome-wide association and transcriptome analysis provide the SNPs and molecular insights into the hypoxia tolerance in large yellow croaker (Larimichthys crocea). Aquaculture 2023, 573, 739547. [Google Scholar] [CrossRef]
- Zhong, X.; Wang, X.; Zhou, T.; Jin, Y.; Tan, S.; Jiang, C.; Geng, X.; Li, N.; Shi, H.; Zeng, Q.; et al. Genome-wide association study reveals multiple novel QTL associated with low oxygen tolerance in hybrid catfish. Mar. Biotechnol. 2017, 19, 379–390. [Google Scholar] [CrossRef]
- Wang, X.; Liu, S.; Jiang, C.; Geng, X.; Zhou, T.; Li, N.; Bao, L.; Li, Y.; Yao, J.; Yang, Y.; et al. Multiple across-strain and within-strain QTLs suggest highly complex genetic architecture for hypoxia tolerance in channel catfish. Mol. Genet. Genom. 2017, 292, 63–76. [Google Scholar] [CrossRef] [PubMed]
- San, L.Z.; Liu, B.S.; Liu, B.; Zhu, K.C.; Guo, L.; Guo, H.Y.; Zhang, N.; Jiang, S.G.; Zhang, D.C. Genome-wide association study reveals multiple novel SNPs and putative candidate genes associated with low oxygen tolerance in golden pompano Trachinotus ovatus (Linnaeus 1758). Aquaculture 2021, 544, 737098. [Google Scholar] [CrossRef]
- Lin, S.; Milardi, M.; Gao, Y.; Wong, M.H. Sustainable management of non-native grass carp as a protein source, weed-control agent and sport fish. Aquac. Res. 2022, 53, 5809–5824. [Google Scholar] [CrossRef]
- Yang, C.; Li, Q.; Su, J.; Chen, X.; Wang, Y.; Peng, L. Identification and functional characterizations of a novel TRIF gene from grass carp (Ctenopharyngodon idella). Dev. Comp. Immunol. 2013, 41, 222–229. [Google Scholar] [CrossRef]
- Yu, C.; Jiang, Y.; Zhang, C.; Wu, M.; Gui, L.; Xu, X.; Li, J.; Shen, Y. Whole-genome resequencing of grass carp (Ctenopharyngodon idella) for genome-wide association study on GCRV resistance. Aquaculture 2024, 592, 741243. [Google Scholar] [CrossRef]
- Hao, Y.; Jia, X.; Yuan, L.; Liu, Y.; Gui, L.; Shen, Y.; Li, J.; Xu, X. Genome-wide association study reveals growth-related SNPs and candidate genes in grass carp (Ctenopharyngodon idella). Aquaculture 2023, 577, 739979. [Google Scholar] [CrossRef]
- Gao, Y.J.; Liu, Y.J.; Chen, X.Q.; Yang, H.J.; Li, X.F.; Tian, L.X. Effects of graded levels of histidine on growth performance, digested enzymes activities, erythrocyte osmotic fragility and hypoxia-tolerance of juvenile grass carp Ctenopharyngodon idella. Aquaculture 2016, 452, 388–394. [Google Scholar] [CrossRef]
- Melnychuk, M.C.; Chapman, L.J. Hypoxia tolerance of two haplochromine cichlids: Swamp leakage and potential for interlacustrine dispersal. Environ. Biol. Fishes 2002, 65, 99–110. [Google Scholar] [CrossRef]
- Wang, X.; Liu, S.; Dunham, R.; Liu, Z. Effects of strain and body weight on low-oxygen tolerance of channel catfish (Ictalurus punctatus). Aquac. Int. 2017, 25, 1645–1652. [Google Scholar] [CrossRef]
- Chen, S.; Zhou, Y.; Chen, Y.; Gu, J. fastp: An ultra-fast all-in-one FASTQ preprocessor. Bioinformatics 2018, 34, i884–i890. [Google Scholar] [CrossRef]
- Wu, C.S.; Ma, Z.Y.; Zheng, G.D.; Zou, S.M.; Zhang, X.J.; Zhang, Y.A. Chromosome-level genome assembly of grass carp (Ctenopharyngodon idella) provides insights into its genome evolution. BMC Genom. 2022, 23, 271. [Google Scholar] [CrossRef]
- Li, H. Aligning sequence reads, clone sequences and assembly contigs with BWA-MEM. arXiv 2013, arXiv:1303.3997. [Google Scholar] [CrossRef]
- McKenna, A.; Hanna, M.; Banks, E.; Sivachenko, A.; Cibulskis, K.; Kernytsky, A.; Garimella, K.; Altshuler, D.; Gabriel, S.; Daly, M.; et al. The Genome Analysis Toolkit: A MapReduce framework for analyzing next-generation DNA sequencing data. Genome Res. 2010, 20, 1297–1303. [Google Scholar] [CrossRef]
- Purcell, S.; Neale, B.; Todd-Brown, K.; Thomas, L.; Ferreira, M.A.; Bender, D.; Maller, J.; Sklar, P.; De Bakker, P.I.; Daly, M.; et al. PLINK: A tool set for whole-genome association and population-based linkage analyses. Am. J. Hum. Genet. 2007, 81, 559–575. [Google Scholar] [CrossRef]
- Zhang, C.; Dong, S.S.; Xu, J.Y.; He, W.M.; Yang, T.L. PopLDdecay: A fast and effective tool for linkage disequilibrium decay analysis based on variant call format files. Bioinformatics 2019, 35, 1786–1788. [Google Scholar] [CrossRef]
- Alexander, D.H.; Novembre, J.; Lange, K. Fast model-based estimation of ancestry in unrelated individuals. Genome Res. 2009, 19, 1655–1664. [Google Scholar] [CrossRef]
- Zhou, X.; Stephens, M. Genome-wide efficient mixed-model analysis for association studies. Nat. Genet. 2012, 44, 821–824. [Google Scholar] [CrossRef] [PubMed]
- Cingolani, P.; Platts, A.; Wang, L.L.; Coon, M.; Nguyen, T.; Wang, L.; Land, S.J.; Lu, X.; Ruden, D.M. A program for annotating and predicting the effects of single nucleotide polymorphisms, SnpEff: SNPs in the genome of Drosophila melanogaster strain w1118; iso-2; iso-3. Fly 2012, 6, 80–92. [Google Scholar] [CrossRef] [PubMed]
- Wu, T.; Hu, E.; Xu, S.; Chen, M.; Guo, P.; Dai, Z.; Feng, T.; Zhou, L.; Tang, W.; Zhan, L.; et al. clusterProfiler 4.0: A universal enrichment tool for interpreting omics data. Innovation 2021, 2, 100141. [Google Scholar] [CrossRef] [PubMed]
- Kim, D.; Paggi, J.M.; Park, C.; Bennett, C.; Salzberg, S.L. Graph-based genome alignment and genotyping with HISAT2 and HISAT-genotype. Nat. Biotechnol. 2019, 37, 907–915. [Google Scholar] [CrossRef]
- Liao, Y.; Smyth, G.K.; Shi, W. featureCounts: An efficient general purpose program for assigning sequence reads to genomic features. Bioinformatics 2014, 30, 923–930. [Google Scholar] [CrossRef] [PubMed]
- Love, M.I.; Huber, W.; Anders, S. Moderated estimation of fold change and dispersion for RNA-seq data with DESeq2. Genome Biol. 2014, 15, 550. [Google Scholar] [CrossRef]
- Dipta, B.; Sood, S.; Mangal, V.; Bhardwaj, V.; Thakur, A.K.; Kumar, V.; Singh, B. KASP: A high-throughput genotyping system and its applications in major crop plants for biotic and abiotic stress tolerance. Mol. Bio. Rep. 2024, 51, 508. [Google Scholar] [CrossRef]
- Pezner, A.K.; Courtney, T.A.; Barkley, H.C.; Chou, W.-C.; Chu, H.-C.; Clements, S.M.; Cyronak, T.; DeGrandpre, M.D.; Kekuewa, S.A.H.; Kline, D.I.; et al. Increasing hypoxia on global coral reefs under ocean warming. Nat. Clim. Change 2023, 13, 403–409. [Google Scholar] [CrossRef]
- Tellier, J.M.; Kalejs, N.I.; Leonhardt, B.S.; Cannon, D.; Höök, T.O.; Collingsworth, P.D. Widespread prevalence of hypoxia and the classification of hypoxic conditions in the Laurentian Great Lakes. J. Great Lakes Res. 2022, 48, 13–23. [Google Scholar] [CrossRef]
- Speers-Roesch, B.; Mandic, M.; Groom, D.J.; Richards, J.G. Critical oxygen tensions as predictors of hypoxia tolerance and tissue metabolic responses during hypoxia exposure in fishes. J. Exp. Mar. Biol. Ecol. 2013, 449, 239–249. [Google Scholar] [CrossRef]
- Barnes, R.; King, H.; Carter, C.G. Hypoxia tolerance and oxygen regulation in Atlantic salmon, Salmo salar from a Tasmanian population. Aquaculture 2011, 318, 397–401. [Google Scholar] [CrossRef]
- Ariyeloye, S.; Watts, D.; Jaykar, M.T.; Ermis, C.; Krüger, A.; Kaden, D.; Stepien, B.K.; Alexaki, V.I.; Peitzsch, M.; Bechmann, N.; et al. HIF1α controls steroidogenesis under acute hypoxic stress. Cell Commun. Signal. 2025, 23, 86. [Google Scholar] [CrossRef]
- Ariyeloye, S.; Kämmerer, S.; Klapproth, E.; Wielockx, B.; El-Armouche, A. Intertwined regulators: Hypoxia pathway proteins, microRNAs, and phosphodiesterases in the control of steroidogenesis. Pflug. Arch. Eur. J. Physiol. 2024, 476, 1383–1398. [Google Scholar] [CrossRef]
- Barton, B.A. Stress in fishes: A diversity of responses with particular reference to changes in circulating corticosteroids. Integr. Comp. Biol. 2002, 42, 517–525. [Google Scholar] [CrossRef]
- Semenza, G.L. HIF-1 and mechanisms of hypoxia sensing. Curr. Opin. Cell Biol. 2001, 13, 167–171. [Google Scholar] [CrossRef] [PubMed]
- Gerri, C.; Marín-Juez, R.; Marass, M.; Marks, A.; Maischein, H.M.; Stainier, D.Y.R. Hif-1α regulates macrophage-endothelial interactions during blood vessel development in zebrafish. Nat. Commun. 2017, 8, 15492. [Google Scholar] [CrossRef]
- Haase, V.H. Regulation of erythropoiesis by hypoxia-inducible factors. Blood Rev. 2013, 27, 41–53. [Google Scholar] [CrossRef]
- Ojaghi, M.; Pamenter, M.E. Severe acute hypoxia upregulates anaerobic metabolism in non-reproductive but not queen naked mole-rats. J. Exp. Biol. 2025, 228, jeb250397. [Google Scholar] [CrossRef]
- Gao, J.; Guo, Z.; Zhao, M.; Cheng, X.; Jiang, X.; Liu, Y.; Zhang, W.; Yue, X.; Fei, X.; Jiang, Y.; et al. Lipidomics and mass spectrometry imaging unveil alterations in mice hippocampus lipid composition exposed to hypoxia. J. Lipid. Res. 2024, 65, 100575. [Google Scholar] [CrossRef] [PubMed]
- Sun, J.; Zhao, L.; Wu, H.; Lian, W.; Cui, C.; Du, Z.; Luo, W.; Li, M.; Yang, S. Analysis of miRNA-seq in the liver of common carp (Cyprinus carpio L.) in response to different environmental temperatures. Funct. Integr. Genom. 2019, 19, 265–280. [Google Scholar] [CrossRef] [PubMed]
- Jiao, S.; Gao, Q.; Da, F.; Guo, L.; Wang, J.; Guo, J.; Li, J.; Liu, J. Hypoxia-induced UCHL5 expression enhanced radioresistance of Hela cells in cervical cancer. Int. J. Radiat. Med. Nucl. Med. 2021, 45, 31–40. [Google Scholar]
- Laurila, P.-P.; Soronen, J.; Kooijman, S.; Forsström, S.; Boon, M.R.; Surakka, I.; Kaiharju, E.; Coomans, C.P.; Van den Berg, S.A.; Autio, A.; et al. USF1 deficiency activates brown adipose tissue and improves cardiometabolic health. Sci. Transl. Med. 2016, 8, ra313–ra323. [Google Scholar] [CrossRef]
- Hu, J.; Stiehl, D.P.; Setzer, C.; Wichmann, D.; Shinde, D.A.; Rehrauer, H.; Hradecky, P.; Gassmann, M.; Gorr, T.A. Interaction of HIF and USF signaling pathways in human genes flanked by hypoxia-response elements and E-box palindromes. Mol. Cancer Res. 2011, 9, 1520–1536. [Google Scholar] [CrossRef]
- Jiang, B.; Mendelson, C.R. O2 enhancement of human trophoblast differentiation and hCYP19 (aromatase) gene expression are mediated by proteasomal degradation of USF1 and USF2. Mol. Cel. Biol. 2005, 25, 8824–8833. [Google Scholar] [CrossRef]
- Jiang, B.; Mendelson, C.R. USF1 and USF2 mediate inhibition of human trophoblast differentiation and CYP19 gene expression by Mash-2 and hypoxia. Mol. Cel. Biol. 2003, 23, 6117–6128. [Google Scholar] [CrossRef]
- Liu, B.; Wen, H.; Yang, J.; Li, X.; Li, G.; Zhang, J.; Wu, S.; Butts, I.A.; He, F. Hypoxia affects HIF-1/LDH-A signaling pathway by methylation modification and transcriptional regulation in Japanese flounder (Paralichthys olivaceus). Biology 2022, 11, 1233. [Google Scholar] [CrossRef]
- Beemelmanns, A.; Ribas, L.; Anastasiadi, D.; Moraleda-Prados, J.; Zanuzzo, F.S.; Rise, M.L.; Gamperl, A.K. DNA methylation dynamics in Atlantic salmon (Salmo salar) challenged with high temperature and moderate hypoxia. Front. Mar. Sci. 2021, 7, 604878. [Google Scholar] [CrossRef]
- Parpaite, T.; Cardouat, G.; Mauroux, M.; Gillibert-Duplantier, J.; Robillard, P.; Quignard, J.-F.; Marthan, R.; Savineau, J.-P.; Ducret, T. Effect of hypoxia on TRPV1 and TRPV4 channels in rat pulmonary arterial smooth muscle cells. Pflug. Arch.-Eur. J. Physiol. 2016, 468, 111–130. [Google Scholar] [CrossRef]
- Yang, X.-R.; Lin, A.H.; Hughes, J.M.; Flavahan, N.A.; Cao, Y.-N.; Liedtke, W.; Sham, J.S. Upregulation of osmo-mechanosensitive TRPV4 channel facilitates chronic hypoxia-induced myogenic tone and pulmonary hypertension. Am. J. Physiol.-Lung C 2012, 302, L555–L568. [Google Scholar] [CrossRef] [PubMed]
- Butenko, O.; Dzamba, D.; Benesova, J.; Honsa, P.; Benfenati, V.; Rusnakova, V.; Ferroni, S.; Anderova, M. The increased activity of TRPV4 channel in the astrocytes of the adult rat hippocampus after cerebral hypoxia/ischemia. PLoS ONE 2012, 7, e39959. [Google Scholar] [CrossRef] [PubMed]
- Rehman, A.A.; Ahsan, H.; Khan, F.H. alpha-2-Macroglobulin: A physiological guardian. J. Cell Physiol. 2013, 228, 1665–1675. [Google Scholar] [CrossRef]
- Yu, H.; Pan, Y.; Dai, M.; Wang, X.; Chen, H. Mesenchymal stem cell–originated exosomal Lnc A2M-AS1 alleviates hypoxia/reperfusion-induced apoptosis and oxidative stress in cardiomyocytes. Cardiovasc. Drugs Ther. 2023, 37, 891–904. [Google Scholar] [CrossRef] [PubMed]
- Song, X.L.; Zhang, F.F.; Wang, W.J.; Li, X.N.; Dang, Y.; Li, Y.X.; Yang, Q.; Shi, M.J.; Qi, X.Y. LncRNA A2M-AS1 lessens the injury of cardiomyocytes caused by hypoxia and reoxygenation via regulating IL1R2. Genes Genom. 2020, 42, 1431–1441. [Google Scholar] [CrossRef]








| SNPs | Chromosome | Position | Allele | PVE (%) | p Value | Association |
|---|---|---|---|---|---|---|
| 1 | 13 | 31,907,229 | A/C | 4.8 | 4.2568 × 10−9 | significant |
| 2 | 10 | 11,648,443 | G/A | 2.7 | 9.5401 × 10−9 | significant |
| 3 | 20 | 32,115,202 | G/A | 6.1 | 4.1755 × 10−8 | suggestive |
| 4 | 20 | 32,115,197 | T/A | 6.0 | 4.1763 × 10−8 | suggestive |
| 5 | 7 | 22,787,017 | A/C | 3.5 | 6.1038 × 10−8 | suggestive |
| 6 | 2 | 4,792,764 | G/A | 2.2 | 1.1057 × 10−7 | suggestive |
| 7 | 5 | 33,445,030 | A/G | 4.0 | 1.1164 × 10−7 | suggestive |
| 8 | 4 | 9,957,664 | C/T | 1.9 | 1.1423 × 10−7 | suggestive |
| 9 | 2 | 4,101,177 | C/T | 2.0 | 1.203 × 10−7 | suggestive |
| 10 | 7 | 22,787,042 | T/C | 3.3 | 1.2183 × 10−7 | suggestive |
| 11 | 10 | 36,269,337 | A/G | 5.2 | 1.268 × 10−7 | suggestive |
| 12 | 20 | 29,628,336 | C/A | 4.1 | 1.4681 × 10−7 | suggestive |
| 13 | 3 | 31,672,079 | T/C | 2.8 | 1.5794 × 10−7 | suggestive |
| 14 | 19 | 7,384,912 | T/C | 2.6 | 1.7027 × 10−7 | suggestive |
| 15 | 14 | 24,079,263 | A/T | 3.9 | 1.8668 × 10−7 | suggestive |
| 16 | 5 | 31,480,201 | A/T | 1.8 | 1.8728 × 10−7 | suggestive |
| 17 | 19 | 16,977,642 | G/T | 2.5 | 2.0578 × 10−7 | suggestive |
| 18 | 19 | 2,891,834 | C/T | 1.7 | 2.0833 × 10−7 | suggestive |
| 19 | 6 | 13,385 | G/A | 1.2 | 2.1928 × 10−7 | suggestive |
| 20 | 16 | 23,173,806 | A/G | 3.0 | 2.5773 × 10−7 | suggestive |
| 21 | 20 | 1,808,957 | G/T | 5.5 | 2.6181 × 10−7 | suggestive |
| Gene Symbol | Chromosome | Position | Gene Annotation | Tissue Showing Differential Expression | Gene Regulation |
|---|---|---|---|---|---|
| flo11 | 20 | 29,675,108–29,692,533 | flocculation protein FLO11 | Brain | Down |
| ncs1a | 5 | 31,515,563–31,537,983 | neuronal calcium sensor 1a | Brain | Up |
| myh | 5 | 31,409,911–31,463,184 | myosin heavy chain, fast skeletal muscle-like | Brain | Down |
| ipo13b | 20 | 29,625,934–29,674,126 | importin 13b | Brain; Kidney | Up; Down |
| tubb2 | 2 | 4,049,561–4,054,417 | tubulin, beta 2A class Iia | Brain | Down |
| snx17 | 20 | 1,844,003–1,958,074 | sorting nexin-17 | Brain | Up |
| scara5 | 20 | 1,781,417–1,809,123 | scavenger receptor class A, member 5 | Brain | Down |
| trpv4 | 5 | 33,489,408–33,514,568 | transient receptor potential cation channel, subfamily V, member 4 | Brain | Down |
| usf1 | 15 | 26,021,801–26,026,293 | upstream transcription factor 1 | Intestine; Kidney | Down; Down |
| LOC127501978 | 20 | 32,059,939–32,098,516 | ncRNA | Intestine | Up |
| dio3b | 20 | 32,118,645–32,121,485 | iodothyronine deiodinase 3b | Intestine | Up |
| uchl5 | 10 | 8,839,438–8,845,469 | ubiquitin carboxyl-terminal hydrolase L5 | Intestine | Down |
| tmod4 | 16 | 23,160,790–23,168,927 | tropomodulin 4 | Kidney | Down |
| a2m | 15 | 25,990,646–26,004,007 | alpha-2-macroglobulin | Kidney | Up |
| cratb | 19 | 7,391,651–7,439,445 | carnitine O-acetyltransferase b | Liver | Up |
| rgs13b | 10 | 8,824,407–8,827,219 | regulator of G protein signaling 13b | Liver | Down |
Disclaimer/Publisher’s Note: The statements, opinions and data contained in all publications are solely those of the individual author(s) and contributor(s) and not of MDPI and/or the editor(s). MDPI and/or the editor(s) disclaim responsibility for any injury to people or property resulting from any ideas, methods, instructions or products referred to in the content. |
© 2025 by the authors. Licensee MDPI, Basel, Switzerland. This article is an open access article distributed under the terms and conditions of the Creative Commons Attribution (CC BY) license (https://creativecommons.org/licenses/by/4.0/).
Share and Cite
Wang, W.; Chang, M.; Tan, S.; Hu, Y.; Ren, X.; Xue, H.; Gao, L.; Cao, X.; Wang, Y.; Li, Q.; et al. Integrative Genomics and Multi-Tissue Transcriptomics Identify Key Loci and Pathways for Hypoxia Tolerance in Grass Carp. Animals 2025, 15, 3518. https://doi.org/10.3390/ani15243518
Wang W, Chang M, Tan S, Hu Y, Ren X, Xue H, Gao L, Cao X, Wang Y, Li Q, et al. Integrative Genomics and Multi-Tissue Transcriptomics Identify Key Loci and Pathways for Hypoxia Tolerance in Grass Carp. Animals. 2025; 15(24):3518. https://doi.org/10.3390/ani15243518
Chicago/Turabian StyleWang, Wenwen, Mengyang Chang, Suxu Tan, Yiming Hu, Xinlu Ren, Hongtao Xue, Lizheng Gao, Xiao Cao, Ya Wang, Qiyu Li, and et al. 2025. "Integrative Genomics and Multi-Tissue Transcriptomics Identify Key Loci and Pathways for Hypoxia Tolerance in Grass Carp" Animals 15, no. 24: 3518. https://doi.org/10.3390/ani15243518
APA StyleWang, W., Chang, M., Tan, S., Hu, Y., Ren, X., Xue, H., Gao, L., Cao, X., Wang, Y., Li, Q., & Sha, Z. (2025). Integrative Genomics and Multi-Tissue Transcriptomics Identify Key Loci and Pathways for Hypoxia Tolerance in Grass Carp. Animals, 15(24), 3518. https://doi.org/10.3390/ani15243518

