Dietary Full-Fat Rice Bran or Glucose Regulates Bile Acid Circulation, Colonic Microbiota, and Short-Chain Fatty Acids in Pigs During Chronic Cold Stress
Simple Summary
Abstract
1. Introduction
2. Methods
2.1. Experimental Design, Animals, and Diets
2.2. Growth Performance
2.3. Sample Collections
2.4. Biochemical Analysis, Antioxidant Enzyme Activity
2.5. Quantitative RT-PCR Analysis
2.6. 16S rDNA Gene Sequencing Analysis
2.7. Quantification of Short-Chain Fatty Acids (SCFAs) in Colonic Contents
2.8. Statistical Analysis
3. Results
3.1. Effects of Full-Fat Rice Bran or Glucose on Growth Performance of Cold-Exposed Pigs
3.2. Effects of Full-Fat Rice Bran or Glucose on Plasma Biochemical Parameters of Cold-Exposed Pigs
3.3. Effects of Full-Fat Rice Bran or Glucose on Plasma Antioxidant Parameters of Cold-Exposed Pigs
3.4. Effects of Dietary Full-Fat Rice Bran or Glucose on Bile Acid (BA) Transport in the Ileal Mucosa of Cold-Exposed Pigs
3.5. Effects of Dietary Rice Bran or Glucose on Hepatic Bile Acid Synthesis in Cold Exposed Pigs
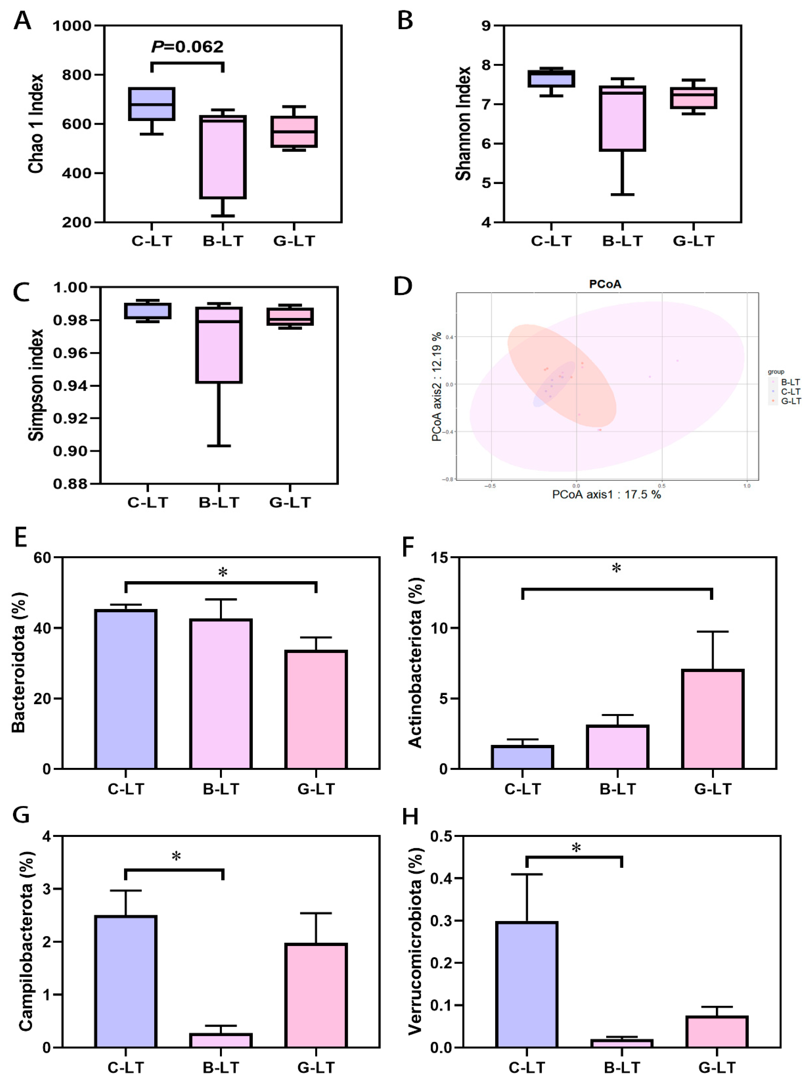
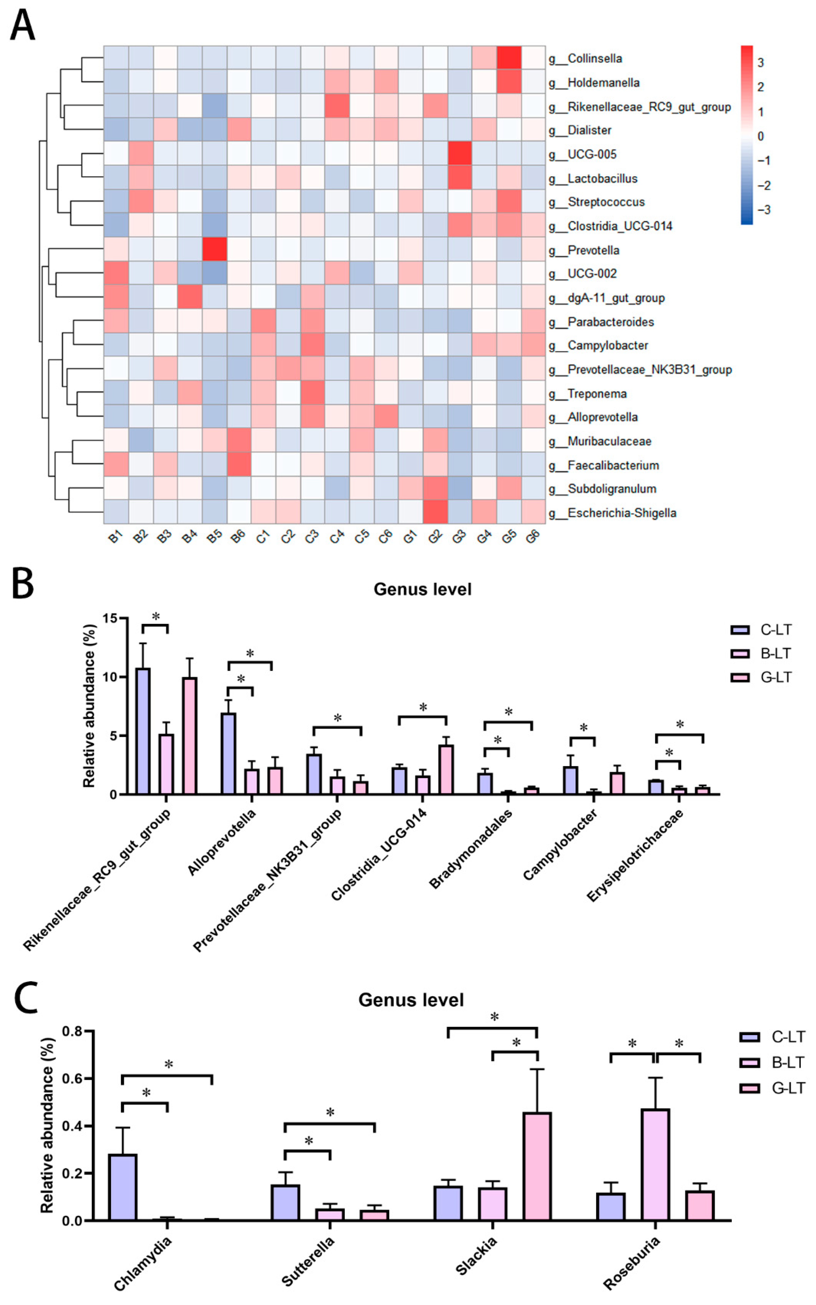
3.6. Effects of Dietary Full-Fat Rice Bran or Glucose on Colonic Microbiota in Cold-Exposed Pigs
3.7. Effects of Dietary Full-Fat Rice Bran or Glucose on Colonic SCFAs in Cold-Exposed Pigs
4. Discussion
5. Conclusions
Supplementary Materials
Author Contributions
Funding
Institutional Review Board Statement
Informed Consent Statement
Data Availability Statement
Conflicts of Interest
References
- Mojtahedin, A.; Sadeghi, T.; Akbari, M.; Martínez-Pastor, F. Comparison of Growth Performance and Immune Responses of Broiler Chicks Reared Under Heat Stress, Cold Stress and Thermoneutral Conditions. Span. J. Agric. Res. 2018, 16, e0505. [Google Scholar] [CrossRef]
- Sun, G.; Song, X.; Zou, Y.; Teng, T.; Jiang, L.; Shi, B. Dietary Glucose Ameliorates Impaired Intestinal Development and Immune Homeostasis Disorders Induced by Chronic Cold Stress in Pig Model. Int. J. Mol. Sci. 2022, 23, 7730. [Google Scholar] [CrossRef]
- Teng, T.; Yang, H.; Xu, T.; Sun, G.; Song, X.; Bai, G.; Shi, B. Activation of Inflammatory Networks in the Lungs Caused by Chronic Cold Stress Is Moderately Attenuated by Glucose Supplementation. Int. J. Mol. Sci. 2022, 23, 10697. [Google Scholar] [CrossRef]
- Tsiouris, V.; Georgopoulou, I.; Batzios, C.; Pappaioannou, N.; Ducatelle, R.; Fortomaris, P. The effect of cold stress on the pathogenesis of necrotic enteritis in broiler chicks. Avian Pathol. 2015, 44, 430–435. [Google Scholar] [CrossRef]
- Zhang, Z.W.; Lv, Z.H.; Li, J.L.; Li, S.; Xu, S.W.; Wang, X.L. Effects of cold stress on nitric oxide in duodenum of chicks. Poult. Sci. 2011, 90, 1555–1561. [Google Scholar] [CrossRef] [PubMed]
- Yu, J.; Zhang, S.; Cui, L.; Wang, W.; Na, H.; Zhu, X.; Li, L.; Xu, G.; Yang, F.; Christian, M.; et al. Lipid droplet remodeling and interaction with mitochondria in mouse brown adipose tissue during cold treatment. Biochim. Biophys. Acta 2015, 1853, 918–928. [Google Scholar] [CrossRef] [PubMed]
- Chevalier, C.; Stojanović, O.; Colin, D.J.; Suarez-Zamorano, N.; Tarallo, V.; Veyrat-Durebex, C.; Rigo, D.; Fabbiano, S.; Stevanović, A.; Hagemann, S.; et al. Gut Microbiota Orchestrates Energy Homeostasis during Cold. Cell 2015, 163, 1360–1374. [Google Scholar] [CrossRef] [PubMed]
- Sanchez-Gurmaches, J.; Tang, Y.; Jespersen, N.Z.; Wallace, M.; Martinez Calejman, C.; Gujja, S.; Li, H.; Edwards, Y.J.K.; Wolfrum, C.; Metallo, C.M.; et al. Brown Fat AKT2 Is a Cold-Induced Kinase that Stimulates ChREBP-Mediated De Novo Lipogenesis to Optimize Fuel Storage and Thermogenesis. Cell Metab. 2018, 27, 195–209.e196. [Google Scholar] [CrossRef]
- Leiria, L.O.; Wang, C.H.; Lynes, M.D.; Yang, K.; Shamsi, F.; Sato, M.; Sugimoto, S.; Chen, E.Y.; Bussberg, V.; Narain, N.R.; et al. 12-Lipoxygenase Regulates Cold Adaptation and Glucose Metabolism by Producing the Omega-3 Lipid 12-HEPE from Brown Fat. Cell Metab. 2019, 30, 768–783.e767. [Google Scholar] [CrossRef]
- Friedman, M. Rice brans, rice bran oils, and rice hulls: Composition, food and industrial uses, and bioactivities in humans, animals, and cells. J. Agric. Food Chem. 2013, 61, 10626–10641. [Google Scholar] [CrossRef]
- Fabian, C.; Ju, Y.H. A review on rice bran protein: Its properties and extraction methods. Crit. Rev. Food Sci. Nutr. 2011, 51, 816–827. [Google Scholar] [CrossRef]
- Vallabha, S.V.; Indira, T.N.; Jyothi Lakshmi, A.; Radha, C.; Tiku, P.K. Enzymatic process of rice bran: A stabilized functional food with nutraceuticals and nutrients. J. Food Sci. Technol. 2015, 52, 8252–8259. [Google Scholar] [CrossRef]
- Jung, E.H.; Kim, S.R.; Hwang, I.K.; Ha, T.Y. Hypoglycemic effects of a phenolic acid fraction of rice bran and ferulic acid in C57BL/KsJ-db/db mice. J. Agric. Food Chem. 2007, 55, 9800–9804. [Google Scholar] [CrossRef] [PubMed]
- Palou, M.; Sánchez, J.; García-Carrizo, F.; Palou, A.; Picó, C. Pectin supplementation in rats mitigates age-related impairment in insulin and leptin sensitivity independently of reducing food intake. Mol. Nutr. Food Res. 2015, 59, 2022–2033. [Google Scholar] [CrossRef]
- Wang, O.; Liu, J.; Cheng, Q.; Guo, X.; Wang, Y.; Zhao, L.; Zhou, F.; Ji, B. Effects of ferulic acid and γ-oryzanol on high-fat and high-fructose diet-induced metabolic syndrome in rats. PLoS ONE 2015, 10, e0118135. [Google Scholar] [CrossRef]
- Sun, G.; Su, W.; Bao, J.; Teng, T.; Song, X.; Wang, J.; Shi, B. Dietary full-fat rice bran prevents the risk of heart ferroptosis and imbalance of energy metabolism induced by prolonged cold stimulation. Food Funct. 2023, 14, 1530–1544. [Google Scholar] [CrossRef]
- Ooi, S.L.; Pak, S.C.; Micalos, P.S.; Schupfer, E.; Lockley, C.; Park, M.H.; Hwang, S.-J. The Health-Promoting Properties and Clinical Applications of Rice Bran Arabinoxylan Modified with Shiitake Mushroom Enzyme—A Narrative Review. Molecules 2021, 26, 2539. [Google Scholar] [CrossRef]
- Goodyear, A.; Kumar, A.; Ehrhart, E.J.; Swanson, K.S.; Grusak, M.A.; Leach, J.E.; Dow, S.W.; McClung, A.; Ryan, E.P. Dietary rice bran supplementation prevents Salmonella colonization differentially across varieties and by priming intestinal immunity. J. Funct. Foods 2015, 18, 653–664. [Google Scholar] [CrossRef]
- Lei, S.; Ramesh, A.; Twitchell, E.; Wen, K.; Bui, T.; Weiss, M.; Yang, X.; Kocher, J.; Li, G.; Giri-Rachman, E.; et al. High Protective Efficacy of Probiotics and Rice Bran against Human Norovirus Infection and Diarrhea in Gnotobiotic Pigs. Front. Microbiol. 2016, 7, 1699. [Google Scholar] [CrossRef] [PubMed]
- Teng, T.; Song, X.; Sun, G.; Ding, H.; Sun, H.; Bai, G.; Shi, B. Glucose supplementation improves intestinal amino acid transport and muscle amino acid pool in pigs during chronic cold exposure. Anim. Nutr. 2023, 12, 360–374. [Google Scholar] [CrossRef] [PubMed]
- Teng, T.; Sun, G.; Ding, H.; Song, X.; Bai, G.; Shi, B.; Shang, T. Characteristics of glucose and lipid metabolism and the interaction between gut microbiota and colonic mucosal immunity in pigs during cold exposure. J. Anim. Sci. Biotechnol. 2023, 14, 84. [Google Scholar] [CrossRef]
- Shih, H.P.; Wang, A.; Sander, M. Pancreas organogenesis: From lineage determination to morphogenesis. Annu. Rev. Cell Dev. Biol. 2013, 29, 81–105. [Google Scholar] [CrossRef] [PubMed]
- Takaoka, Y.; Konno, M.; Koseki, J.; Colvin, H.; Asai, A.; Tamari, K.; Satoh, T.; Mori, M.; Doki, Y.; Ogawa, K.; et al. Mitochondrial pyruvate carrier 1 expression controls cancer epithelial-mesenchymal transition and radioresistance. Cancer Sci. 2019, 110, 1331–1339. [Google Scholar] [CrossRef] [PubMed]
- Nicholson, J.K.; Holmes, E.; Kinross, J.; Burcelin, R.; Gibson, G.; Jia, W.; Pettersson, S. Host-gut microbiota metabolic interactions. Science 2012, 336, 1262–1267. [Google Scholar] [CrossRef] [PubMed]
- Dawson, P.A.; Lan, T.; Rao, A. Bile acid transporters. J. Lipid Res. 2009, 50, 2340–2357. [Google Scholar] [CrossRef]
- Li, T.; Chiang, J.Y. Bile acid signaling in metabolic disease and drug therapy. Pharmacol. Rev. 2014, 66, 948–983. [Google Scholar] [CrossRef]
- Camilleri, M.; Gores, G.J. Therapeutic targeting of bile acids. Am. J. Physiol. Gastrointest. Liver Physiol. 2015, 309, G209–G215. [Google Scholar] [CrossRef]
- Li, H.; Liu, Y.; Zhang, X.; Xu, Q.; Zhang, Y.; Xue, C.; Guo, C. Medium-chain fatty acids decrease serum cholesterol via reduction of intestinal bile acid reabsorption in C57BL/6J mice. Nutr. Metab. 2018, 15, 37. [Google Scholar] [CrossRef]
- Chiang, J.Y. Bile acid metabolism and signaling. Compr. Physiol. 2013, 3, 1191–1212. [Google Scholar] [CrossRef]
- Yan, W.; Zhang, K.; Guo, J.; Xu, L. Bile acid-mediated gut-liver axis crosstalk: The role of nuclear receptor signaling in dynamic regulation of inflammatory networks. Front. Immunol. 2025, 16, 1595486. [Google Scholar] [CrossRef]
- Sayin, S.I.; Wahlström, A.; Felin, J.; Jäntti, S.; Marschall, H.U.; Bamberg, K.; Angelin, B.; Hyötyläinen, T.; Orešič, M.; Bäckhed, F. Gut microbiota regulates bile acid metabolism by reducing the levels of tauro-beta-muricholic acid, a naturally occurring FXR antagonist. Cell Metab. 2013, 17, 225–235. [Google Scholar] [CrossRef]
- Worthmann, A.; John, C.; Rühlemann, M.C.; Baguhl, M.; Heinsen, F.-A.; Schaltenberg, N.; Heine, M.; Schlein, C.; Evangelakos, I.; Mineo, C.; et al. Cold-induced conversion of cholesterol to bile acids in mice shapes the gut microbiome and promotes adaptive thermogenesis. Nat. Med. 2017, 23, 839–849. [Google Scholar] [CrossRef] [PubMed]
- National Research Council. Nutrient Requirements of Swine: Eleventh Revised Edition; The National Academies Press: Washington, DC, USA, 2012. [Google Scholar]
- Bai, Y.; Ma, K.; Li, J.; Ren, Z.; Zhang, J.; Shan, A. Lactobacillus rhamnosus GG ameliorates DON-induced intestinal damage depending on the enrichment of beneficial bacteria in weaned piglets. J. Anim. Sci. Biotechnol. 2022, 13, 90. [Google Scholar] [CrossRef]
- Teng, T.; Gao, F.; He, W.; Fu, H.; Guo, J.; Bai, G.; Shi, B. An Early Fecal Microbiota Transfer Improves the Intestinal Conditions on Microflora and Immunoglobulin and Antimicrobial Peptides in Piglets. J. Agric. Food Chem. 2020, 68, 4830–4843. [Google Scholar] [CrossRef]
- Fang, X.; Liu, H.; Du, Y.; Jiang, L.; Gao, F.; Wang, Z.; Chi, Z.; Shi, B.; Zhao, X. Bacillus siamensis Targeted Screening from Highly Colitis-Resistant Pigs Can Alleviate Ulcerative Colitis in Mice. Research 2024, 7, 0415. [Google Scholar] [CrossRef] [PubMed]
- White, R.R.; Miller, P.S.; Hanigan, M.D. Evaluating equations estimating change in swine feed intake during heat and cold stress. J. Anim. Sci. 2015, 93, 5395–5410. [Google Scholar] [CrossRef]
- Lee, T.-H.; Choi, C.-H.; WinsonM, G.; Kim, I.-H.; Kim, S.; Chang, H.-H. Study on the Influence of Some Environmental Factors on the Mortality Rate of Pigs. J. Agric. Life Sci. 2015, 49, 169–177. [Google Scholar] [CrossRef]
- Zheng, M.; Xie, L.; Liang, Y.; Wu, S.; Xu, H.; Zhang, Y.; Liu, H.; Lin, D.; Han, J.; Lu, K. Recognition of cytosolic DNA attenuates glucose metabolism and induces AMPK mediated energy stress response. Int. J. Biol. Sci. 2015, 11, 587–594. [Google Scholar] [CrossRef]
- Verstegen, M.W.A.; Van Der Hel, W. The effects of temperature and type of floor on metabolic rate and effective critical temperature in groups of growing pigs. Anim. Sci. 1974, 18, 1–11. [Google Scholar] [CrossRef]
- Tonks, H.M.; Smith, W.C.; Bruce, J.M. The infleunce of a high temperature, high humidity indoor environment on pig performance under farm conditions. Vet. Rec. 1972, 90, 531–537. [Google Scholar] [CrossRef]
- He, W.; Liu, X.; Feng, Y.; Ding, H.; Sun, H.; Li, Z.; Shi, B. Dietary fat supplementation relieves cold temperature-induced energy stress through AMPK-mediated mitochondrial homeostasis in pigs. J. Anim. Sci. Biotechnol. 2024, 15, 56. [Google Scholar] [CrossRef]
- Şahin, E.; Gümüşlü, S. Cold-stress-induced modulation of antioxidant defence: Role of stressed conditions in tissue injury followed by protein oxidation and lipid peroxidation. Int. J. Biometeorol. 2004, 48, 165–171. [Google Scholar] [CrossRef]
- Wei, H.; Zhang, R.; Su, Y.; Bi, Y.; Li, X.; Zhang, X.; Li, J.; Bao, J. Effects of Acute Cold Stress After Long-Term Cold Stimulation on Antioxidant Status, Heat Shock Proteins, Inflammation and Immune Cytokines in Broiler Heart. Front. Physiol. 2018, 9, 1589. [Google Scholar] [CrossRef]
- Del Rio, D.; Stewart, A.J.; Pellegrini, N. A review of recent studies on malondialdehyde as toxic molecule and biological marker of oxidative stress. Nutr. Metab. Cardiovasc. Dis. NMCD 2005, 15, 316–328. [Google Scholar] [CrossRef]
- Siems, W.; Quast, S.; Carluccio, F.; Wiswedel, I.; Hirsch, D.; Augustin, W.; Hampi, H.; Riehle, M.; Sommerburg, O. Oxidative stress in chronic renal failure as a cardiovascular risk factor. Clin. Nephrol. 2002, 58 (Suppl. S1), S12–S19. [Google Scholar] [PubMed]
- Al-Sheikh, Y.A.; Ghneim, H.K.; Aljaser, F.S.; Aboul-Soud, M.A.M. Ascorbate ameliorates Echis coloratus venom-induced oxidative stress in human fibroblasts. Exp. Ther. Med. 2017, 14, 703–713. [Google Scholar] [CrossRef]
- Zhou, C.; Huang, Y.; Przedborski, S. Oxidative stress in Parkinson’s disease: A mechanism of pathogenic and therapeutic significance. Ann. N.Y. Acad. Sci. 2008, 1147, 93–104. [Google Scholar] [CrossRef] [PubMed]
- Sunesen, V.H.; Weber, C.; Hølmer, G. Lipophilic antioxidants and polyunsaturated fatty acids in lipoprotein classes: Distribution and interaction. Eur. J. Clin. Nutr. 2001, 55, 115–123. [Google Scholar] [CrossRef]
- Daruich, A.; Picard, E.; Boatright, J.H.; Behar-Cohen, F. Review: The bile acids urso- and tauroursodeoxycholic acid as neuroprotective therapies in retinal disease. Mol. Vis. 2019, 25, 610–624. [Google Scholar] [PubMed]
- Jones, B.V.; Begley, M.; Hill, C.; Gahan, C.G.; Marchesi, J.R. Functional and comparative metagenomic analysis of bile salt hydrolase activity in the human gut microbiome. Proc. Natl. Acad. Sci. USA 2008, 105, 13580–13585. [Google Scholar] [CrossRef]
- He, Y.; Shaoyong, W.; Chen, Y.; Li, M.; Gan, Y.; Sun, L.; Liu, Y.; Wang, Y.; Jin, M. The functions of gut microbiota-mediated bile acid metabolism in intestinal immunity. J. Adv. Res. 2025. [Google Scholar] [CrossRef]
- Sinal, C.J.; Tohkin, M.; Miyata, M.; Ward, J.M.; Lambert, G.; Gonzalez, F.J. Targeted disruption of the nuclear receptor FXR/BAR impairs bile acid and lipid homeostasis. Cell 2000, 102, 731–744. [Google Scholar] [CrossRef]
- Kim, I.; Ahn, S.H.; Inagaki, T.; Choi, M.; Ito, S.; Guo, G.L.; Kliewer, S.A.; Gonzalez, F.J. Differential regulation of bile acid homeostasis by the farnesoid X receptor in liver and intestine. J. Lipid Res. 2007, 48, 2664–2672. [Google Scholar] [CrossRef]
- Boyer, J.L.; Trauner, M.; Mennone, A.; Soroka, C.J.; Cai, S.Y.; Moustafa, T.; Zollner, G.; Lee, J.Y.; Ballatori, N. Upregulation of a basolateral FXR-dependent bile acid efflux transporter OSTalpha-OSTbeta in cholestasis in humans and rodents. Am. J. Physiol. Gastrointest. Liver Physiol. 2006, 290, G1124–G1130. [Google Scholar] [CrossRef]
- Chiang, J.Y. Bile acids: Regulation of synthesis. J. Lipid Res. 2009, 50, 1955–1966. [Google Scholar] [CrossRef]
- Dawson, P.A.; Haywood, J.; Craddock, A.L.; Wilson, M.; Tietjen, M.; Kluckman, K.; Maeda, N.; Parks, J.S. Targeted Deletion of the Ileal Bile Acid Transporter Eliminates Enterohepatic Cycling of Bile Acids in Mice*. J. Biol. Chem. 2003, 278, 33920–33927. [Google Scholar] [CrossRef] [PubMed]
- Chen, F.; Ma, L.; Dawson, P.A.; Sinal, C.J.; Sehayek, E.; Gonzalez, F.J.; Breslow, J.; Ananthanarayanan, M.; Shneider, B.L. Liver receptor homologue-1 mediates species- and cell line-specific bile acid-dependent negative feedback regulation of the apical sodium-dependent bile acid transporter. J. Biol. Chem. 2003, 278, 19909–19916. [Google Scholar] [CrossRef] [PubMed]
- Noé, J.; Stieger, B.; Meier, P.J. Functional expression of the canalicular bile salt export pump of human liver. Gastroenterology 2002, 123, 1659–1666. [Google Scholar] [CrossRef]
- Weinman, S.A.; Carruth, M.W.; Dawson, P.A. Bile acid uptake via the human apical sodium-bile acid cotransporter is electrogenic. J. Biol. Chem. 1998, 273, 34691–34695. [Google Scholar] [CrossRef]
- Staels, B.; Fonseca, V.A. Bile acids and metabolic regulation: Mechanisms and clinical responses to bile acid sequestration. Diabetes Care 2009, 32 (Suppl. S2), S237–S245. [Google Scholar] [CrossRef] [PubMed]
- Ipharraguerre, I.R.; Pastor, J.J.; Gavaldà-Navarro, A.; Villarroya, F.; Mereu, A. Antimicrobial promotion of pig growth is associated with tissue-specific remodeling of bile acid signature and signaling. Sci. Rep. 2018, 8, 13671. [Google Scholar] [CrossRef] [PubMed]
- Jiang, Y.; Fang, Z.; Guthrie, G.; Stoll, B.; Chacko, S.; Lin, S.; Hartmann, B.; Holst, J.J.; Dawson, H.; Pastor, J.J.; et al. Selective Agonism of Liver and Gut FXR Prevents Cholestasis and Intestinal Atrophy in Parenterally Fed Neonatal Pigs. J. Lipid Res. 2025, 100919. [Google Scholar] [CrossRef]
- Wang, Q.; Yang, M.; Fang, Z.; Pan, Y.; Wu, Y.; Yuan, Z.; Xu, M.; Chen, Y.-Y.; Gong, A. Douchi-derived Bacillus subtilis modulates gut microbiota and bile acid metabolism to alleviate metformin-induced diarrhea in type 2 diabetes mellitus. Food Biosci. 2025, 71, 107207. [Google Scholar] [CrossRef]
- Wang, Y.; Chen, X.; Huws, S.A.; Xu, G.; Li, J.; Ren, J.; Xu, J.; Guan, L.L.; Yao, J.; Wu, S. Ileal microbial microbiome and its secondary bile acids modulate susceptibility to nonalcoholic steatohepatitis in dairy goats. Microbiome 2024, 12, 247. [Google Scholar] [CrossRef]
- Ogunade, I.M.; Jiang, Y.; Pech Cervantes, A.A.; Kim, D.H.; Oliveira, A.S.; Vyas, D.; Weinberg, Z.G.; Jeong, K.C.; Adesogan, A.T. Bacterial diversity and composition of alfalfa silage as analyzed by Illumina MiSeq sequencing: Effects of Escherichia coli O157:H7 and silage additives. J. Dairy Sci. 2018, 101, 2048–2059. [Google Scholar] [CrossRef]
- Álvarez-Mercado, A.I.; Navarro-Oliveros, M.; Robles-Sánchez, C.; Plaza-Díaz, J.; Sáez-Lara, M.J.; Muñoz-Quezada, S.; Fontana, L.; Abadía-Molina, F. Microbial Population Changes and Their Relationship with Human Health and Disease. Microorganisms 2019, 7, 68. [Google Scholar] [CrossRef]
- Riva, A.; Borgo, F.; Lassandro, C.; Verduci, E.; Morace, G.; Borghi, E.; Berry, D. Pediatric obesity is associated with an altered gut microbiota and discordant shifts in Firmicutes populations. Environ. Microbiol. 2017, 19, 95–105. [Google Scholar] [CrossRef]
- Hampe, C.S.; Roth, C.L. Probiotic strains and mechanistic insights for the treatment of type 2 diabetes. Endocrine 2017, 58, 207–227. [Google Scholar] [CrossRef] [PubMed]
- Xia, P.; Hou, T.; Ma, M.; Li, S.; Jin, H.; Luo, X.; Li, J.; Geng, F.; Li, B. Konjac oligosaccharides attenuate DSS-induced ulcerative colitis in mice: Mechanistic insights. Food Funct. 2022, 13, 5626–5639. [Google Scholar] [CrossRef] [PubMed]
- Cai, B.; Pan, J.; Chen, H.; Chen, X.; Ye, Z.; Yuan, H.; Sun, H.; Wan, P. Oyster polysaccharides ameliorate intestinal mucositis and improve metabolism in 5-fluorouracil-treated S180 tumour-bearing mice. Carbohydr. Polym. 2021, 256, 117545. [Google Scholar] [CrossRef]
- Zhang, Y.; Sun, L.; Zhu, R.; Zhang, S.; Liu, S.; Wang, Y.; Wu, Y.; Xing, S.; Liao, X.; Mi, J. Porcine gut microbiota in mediating host metabolic adaptation to cold stress. NPJ Biofilms Microbiomes 2022, 8, 18. [Google Scholar] [CrossRef]
- Jing, X.; Korchagina, A.A.; Shein, S.A.; Muraoka, W.T.; Koroleva, E.; Tumanov, A.V. IL-23 Contributes to Campylobacter jejuni-Induced Intestinal Pathology via Promoting IL-17 and IFNγ Responses by Innate Lymphoid Cells. Front. Immunol. 2020, 11, 579615. [Google Scholar] [CrossRef] [PubMed]
- Wang, Y.; Xu, Y.; Xu, X.; Wang, H.; Wang, D.; Yan, W.; Zhu, J.; Hao, H.; Wang, G.; Cao, L.; et al. Ginkgo biloba extract ameliorates atherosclerosis via rebalancing gut flora and microbial metabolism. Phytother. Res. PTR 2022, 36, 2463–2480. [Google Scholar] [CrossRef]
- Trecarichi, E.M.; Tumbarello, M. Therapeutic options for carbapenem-resistant Enterobacteriaceae infections. Virulence 2017, 8, 470–484. [Google Scholar] [CrossRef]
- Luo, Y.; Fang, J.-L.; Yuan, K.; Jin, S.-H.; Guo, Y. Ameliorative effect of purified anthocyanin from Lycium ruthenicum on atherosclerosis in rats through synergistic modulation of the gut microbiota and NF-κB/SREBP-2 pathways. J. Funct. Foods 2019, 59, 223–233. [Google Scholar] [CrossRef]
- Zhang, W.; Wu, Q.; Zhu, Y.; Yang, G.; Yu, J.; Wang, J.; Ji, H. Probiotic Lactobacillus rhamnosus GG Induces Alterations in Ileal Microbiota with Associated CD3−CD19−T-bet+IFNγ+/− Cell Subset Homeostasis in Pigs Challenged with Salmonella enterica Serovar 4,[5],12:i. Front. Microbiol. 2019, 10, 977. [Google Scholar] [CrossRef]
- Dechend, R.; Maass, M.; Gieffers, J.; Dietz, R.; Scheidereit, C.; Leutz, A.; Gulba, D.C. Chlamydia pneumoniae infection of vascular smooth muscle and endothelial cells activates NF-kappaB and induces tissue factor and PAI-1 expression: A potential link to accelerated arteriosclerosis. Circulation 1999, 100, 1369–1373. [Google Scholar] [CrossRef] [PubMed]
- Kaakoush, N.O. Sutterella Species, IgA-degrading Bacteria in Ulcerative Colitis. Trends Microbiol. 2020, 28, 519–522. [Google Scholar] [CrossRef]
- Machiels, K.; Joossens, M.; Sabino, J.; De Preter, V.; Arijs, I.; Eeckhaut, V.; Ballet, V.; Claes, K.; Van Immerseel, F.; Verbeke, K.; et al. A decrease of the butyrate-producing species Roseburia hominis and Faecalibacterium prausnitzii defines dysbiosis in patients with ulcerative colitis. Gut 2014, 63, 1275–1283. [Google Scholar] [CrossRef]
- Jin, L.; Bian, X.; Dong, W.; Yang, R.; Jing, C.; Li, X.; Yang, D.; Guo, C.; Gao, W. A Chinese herbs complex ameliorates gut microbiota dysbiosis induced by intermittent cold exposure in female rats. Front. Microbiol. 2022, 13, 1065780. [Google Scholar] [CrossRef]
- Wen, J.; Bo, T.; Zhang, X.; Wang, Z.; Wang, D. Thermo-TRPs and gut microbiota are involved in thermogenesis and energy metabolism during low temperature exposure of obese mice. J. Exp. Biol. 2020, 223, jeb218974. [Google Scholar] [CrossRef] [PubMed]
- Tsugawa, H.; Kabe, Y.; Kanai, A.; Sugiura, Y.; Hida, S.; Taniguchi, S.; Takahashi, T.; Matsui, H.; Yasukawa, Z.; Itou, H.; et al. Short-chain fatty acids bind to apoptosis-associated speck-like protein to activate inflammasome complex to prevent Salmonella infection. PLoS Biol. 2020, 18, e3000813. [Google Scholar] [CrossRef] [PubMed]








| Basic Diet Ingredients | C-LT (%) | B-LT (%) | G-LT (%) |
|---|---|---|---|
| Corn | 73.00 | 56.97 | 60.68 |
| Soybean meal, de-hulled | 15.30 | 11.58 | 17.53 |
| Full-fat soybean meal, puffed | 5.00 | 5.00 | 5.00 |
| Full-fat rice bran | 20.00 | ||
| Fish meal | 2.00 | 2.00 | 2.00 |
| Soybean oil | 1.00 | 1.00 | 1.00 |
| Glucose | 10.00 | ||
| L-Lysine | 0.39 | 0.38 | 0.35 |
| DL-Methionine | 0.04 | 0.04 | 0.05 |
| L-Threonine | 0.12 | 0.11 | 0.11 |
| L-Tryptophan | 0.02 | 0.02 | 0.01 |
| Calcium hydrogen phosphate | 1.19 | 0.45 | 1.25 |
| Limestone | 0.66 | 1.05 | 0.62 |
| Salt | 0.28 | 0.40 | 0.40 |
| Premix A | 1.00 | 1.0 | 1.00 |
| Nutrient levels B | |||
| NE C, Mcal/kg | 2.50 | 2.52 | 2.63 |
| Crude protein | 16.03 | 16.03 | 16.03 |
| Lysine | 0.98 | 0.98 | 0.98 |
| Methionine | 0.29 | 0.29 | 0.29 |
| Threonine | 0.60 | 0.60 | 0.60 |
| Leucine | 0.17 | 0.17 | 0.17 |
| Calcium | 0.66 | 0.66 | 0.66 |
| Total phosphorus | 0.56 | 0.70 | 0.56 |
| Available phosphorus | 0.33 | 0.27 | 0.34 |
| Sodium | 0.14 | 0.20 | 0.19 |
| Chlorine | 0.19 | 0.27 | 0.26 |
| Gene | GenBank ID | Primer Sequences (5′ to 3′) |
|---|---|---|
| β-actin | AY550069 | F: ATGCTTCTAGGCGGACTGT |
| R: CCATCCAACCGACTGCT | ||
| FXR | NM_001287412.1 | F: TATGAACTCAGGCGAATGCCTGCT |
| R: ATCCAGATGCTCTGTCTCCGCAAA | ||
| ASBT | NM_001244463.1 | F: TTGGCCTACTGGGTTGATGG |
| R: AGATTAAGAGGCACAGCGGC | ||
| OSTα | NM_001244266.1 | F: TGTACAAGAACACTCGCTGC |
| R: GAACACACACACTATCGTGGG | ||
| OSTβ | XM_003121716.5 | F: ACTGAGGTCCTCTCCAGTCC |
| R: CGGCTGTCACCTCTTGAATG | ||
| TGR5 | XM_013984487.1 | F: TGCTGTCCCTCATCTCATTGG |
| R: TGTGTAGCGATGATCACCCAG | ||
| BSEP | U20587.1 | F: CGGGCCATCGTACGAGAT |
| R: CCGTCTTTTCGCTTTCTGTGT | ||
| NTCP | AK232743 | F: GCCACCTCCTCCCTTATGC |
| R: GGCGGAAAAGAGCAGAAAGA |
| Items | C-LT | B-LT | G-LT | SEM d | p-Value |
|---|---|---|---|---|---|
| TP (g/L) | 69.38 | 66.72 | 67.65 | 1.49 | 0.782 |
| ALB (g/L) | 33.88 | 33.53 | 32.92 | 0.56 | 0.796 |
| GLB (g/L) | 35.5 | 33.16 | 34.73 | 1.72 | 0.867 |
| ALT (IU/L) | 39.25 a | 38.88 ab | 28.05 c | 1.91 | 0.014 |
| AST (IU/L) | 76.15 | 61.72 | 51.65 | 4.95 | 0.125 |
| AST/ALT | 1.93 | 1.65 | 1.92 | 0.15 | 0.707 |
| TBIL (umol/L) | 2.48 | 2.17 | 1.95 | 0.33 | 0.822 |
| CHOL (mmol/L) | 2.26 | 2.16 | 2.54 | 0.09 | 0.225 |
| TG (mmol/L) | 0.28 b | 0.40 a | 0.34 ab | 0.02 | 0.061 |
| HDL-C (mmol/L) | 0.74 | 0.79 | 0.82 | 0.04 | 0.626 |
| LDL-C (mmol/L) | 1.28 | 1.19 | 1.44 | 0.06 | 0.224 |
| TBA (umol/L) | 17.43 b | 27.30 ab | 30.87 a | 2.32 | 0.038 |
Disclaimer/Publisher’s Note: The statements, opinions and data contained in all publications are solely those of the individual author(s) and contributor(s) and not of MDPI and/or the editor(s). MDPI and/or the editor(s) disclaim responsibility for any injury to people or property resulting from any ideas, methods, instructions or products referred to in the content. |
© 2025 by the authors. Licensee MDPI, Basel, Switzerland. This article is an open access article distributed under the terms and conditions of the Creative Commons Attribution (CC BY) license (https://creativecommons.org/licenses/by/4.0/).
Share and Cite
Zheng, Y.; Zhao, Y.; Wang, Z.; Sun, G.; Teng, T.; Shi, B. Dietary Full-Fat Rice Bran or Glucose Regulates Bile Acid Circulation, Colonic Microbiota, and Short-Chain Fatty Acids in Pigs During Chronic Cold Stress. Animals 2025, 15, 3232. https://doi.org/10.3390/ani15223232
Zheng Y, Zhao Y, Wang Z, Sun G, Teng T, Shi B. Dietary Full-Fat Rice Bran or Glucose Regulates Bile Acid Circulation, Colonic Microbiota, and Short-Chain Fatty Acids in Pigs During Chronic Cold Stress. Animals. 2025; 15(22):3232. https://doi.org/10.3390/ani15223232
Chicago/Turabian StyleZheng, Yusong, Yang Zhao, Ze Wang, Guodong Sun, Teng Teng, and Baoming Shi. 2025. "Dietary Full-Fat Rice Bran or Glucose Regulates Bile Acid Circulation, Colonic Microbiota, and Short-Chain Fatty Acids in Pigs During Chronic Cold Stress" Animals 15, no. 22: 3232. https://doi.org/10.3390/ani15223232
APA StyleZheng, Y., Zhao, Y., Wang, Z., Sun, G., Teng, T., & Shi, B. (2025). Dietary Full-Fat Rice Bran or Glucose Regulates Bile Acid Circulation, Colonic Microbiota, and Short-Chain Fatty Acids in Pigs During Chronic Cold Stress. Animals, 15(22), 3232. https://doi.org/10.3390/ani15223232

