LIVEMOS-G: A High Throughput Gantry Monitoring System with Multi-Source Imaging and Environmental Sensing for Large-Scale Commercial Rabbit Farming
Simple Summary
Abstract
1. Introduction
2. Materials and Methods
2.1. Experimental Base
2.2. Design of the Gantry System
2.2.1. XYZ-Axis Motion Module
2.2.2. Multi-Source Imaging Module
2.2.3. Environmental Sensing Module
2.3. Workflow
2.3.1. Hardware Architecture
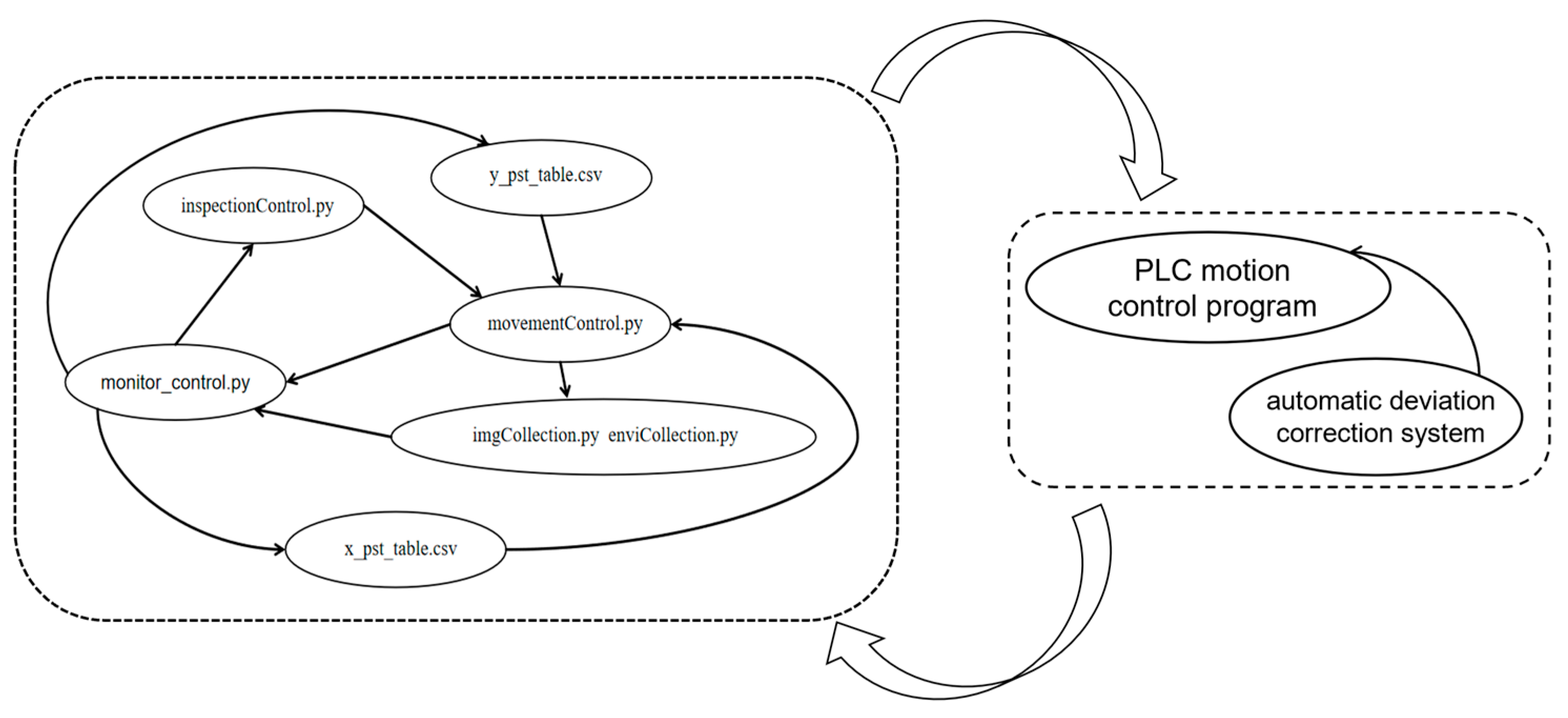
2.3.2. Software Structure
- (1).
- Motion control module
- (2).
- Multi-source image acquisition
- (3).
- Fusion-based dead rabbit detection using near-infrared and thermal imaging
- (a)
- NIR image to NIR camera coordinates.
- (b)
- NIR to TIR camera coordinates.
- (c)
- TIR camera coordinates to TIR image.
- (4).
- Environmental data collection
2.4. Experimental Evaluation
2.4.1. Mechanical Stability of the Inspection System
2.4.2. Motion and Positioning Accuracy of the Inspection System
2.4.3. Comprehensive Multi-Source Data Collection
2.4.4. Dead Rabbit Detection Based on LIVEMOS-G
3. Results and Discussion
3.1. Motion and Positioning Accuracy
3.2. Environmental and Visual Data Acquisition
3.3. Possible Application in Rabbit Mortality Monitoring
3.4. Limitations and Future Works
4. Conclusions
Author Contributions
Funding
Institutional Review Board Statement
Informed Consent Statement
Data Availability Statement
Acknowledgments
Conflicts of Interest
References
- Godfray, H.C.J.; Beddington, J.R.; Crute, I.R.; Haddad, L.; Lawrence, D.; Muir, J.F.; Pretty, J.; Robinson, S.; Thomas, S.M.; Toulmin, C. Food Security: The Challenge of Feeding 9 Billion People. Science 2010, 327, 812–818. [Google Scholar] [CrossRef]
- Norton, T.; Cambra-López, M. Challenges and opportunities for precision livestock farming applications in the rabbit production sector. World Rabbit Sci. 2025, 33, 127–138. [Google Scholar] [CrossRef]
- Huneau-Salaün, A.; Bougeard, S.; Balaine, L.; Eono, F.; Le Bouquin, S.; Chavin, C. Husbandry factors and health conditions influencing the productivity of French rabbit farms. World Rabbit Sci. 2015, 23, 27–37. [Google Scholar] [CrossRef]
- Ren, G.; Lin, T.; Ying, Y.; Chowdhary, G.; Ting, K.C. Agricultural robotics research applicable to poultry production: A review. Comput. Electron. Agric. 2020, 169, 105216. [Google Scholar] [CrossRef]
- Rohan, A.; Rafaq, M.S.; Hasan, M.J.; Asghar, F.; Bashir, A.K.; Dottorini, T. Application of deep learning for livestock behaviour recognition: A systematic literature review. Comput. Electron. Agric. 2024, 224, 109115. [Google Scholar] [CrossRef]
- Berckmans, D. General introduction to precision livestock farming. Anim. Front. 2017, 7, 6–11. [Google Scholar] [CrossRef]
- Nsabiyeze, A.; Zhang, M.; Li, J.; Zhao, Q.; Zhang, X. Precision livestock farming for climate-resilient livestock management: A review of real-time monitoring and decision support systems. J. Clean. Prod. 2025, 524, 146454. [Google Scholar] [CrossRef]
- Kleen, J.L.; Guatteo, R. Precision Livestock Farming: What Does It Contain and What Are the Perspectives? Animals 2023, 13, 779. [Google Scholar] [CrossRef]
- Khanal, R.; Wu, W.; Lee, J. Automated Dead Chicken Detection in Poultry Farms Using Knowledge Distillation and Vision Transformers. Appl. Sci. 2025, 15, 136. [Google Scholar] [CrossRef]
- Muvva, V.V.R.M.; Zhao, Y.; Parajuli, P.; Zhang, S.; Tabler, T.; Purswell, J. Early detection of mortality in poultry production using high resolution thermography. In Proceedings of the 10th International Livestock Environment Symposium (ILES X), Omaha, NE, USA, 25–27 September 2018; pp. 1499–1504. [Google Scholar]
- Zhu, W.; Lu, C.; Li, X.; Kong, L. Dead Birds Detection in Modern Chicken Farm Based on SVM. In Proceedings of the Congress on Image and Signal Processing, CISP, Tianjin, China, 17–19 October 2009; pp. 1–5. [Google Scholar]
- Xu, Y.; Nie, J.; Cen, H.; Wen, B.; Liu, S.; Li, J.; Ge, J.; Yu, L.; Pu, Y.; Song, K.; et al. Spatio-Temporal-Based Identification of Aggressive Behavior in Group Sheep. Animals 2023, 13, 2636. [Google Scholar] [CrossRef]
- Bist, R.B.; Subedi, S.; Yang, X.; Chai, L. Automatic Detection of Cage-Free Dead Hens with Deep Learning Methods. Agriengineering 2023, 5, 1020–1038. [Google Scholar] [CrossRef]
- Yang, J.; Zhang, T.; Fang, C.; Zheng, H.; Ma, C.; Wu, Z. A detection method for dead caged hens based on improved YOLOv7. Comput. Electron. Agric. 2024, 226, 109388. [Google Scholar] [CrossRef]
- Ma, W.; Wang, X.; Yang, S.X.; Xue, X.; Li, M.; Wang, R.; Yu, L.; Song, L.; Li, Q. Autonomous inspection robot for dead laying hens in caged layer house. Comput. Electron. Agric. 2024, 227, 109595. [Google Scholar] [CrossRef]
- Luo, S.; Ma, Y.; Jiang, F.; Wang, H.; Tong, Q.; Wang, L. Dead Laying Hens Detection Using TIR-NIR-Depth Images and Deep Learning on a Commercial Farm. Animals 2023, 13, 1861. [Google Scholar] [CrossRef]
- Hao, H.; Fang, P.; Duan, E.; Yang, Z.; Wang, L.; Wang, H. A Dead Broiler Inspection System for Large-Scale Breeding Farms Based on Deep Learning. Agriculture 2022, 12, 1176. [Google Scholar] [CrossRef]
- Liu, H.W.; Chen, C.H.; Tsai, Y.C.; Hsieh, K.W.; Lin, H.T. Identifying Images of Dead Chickens with a Chicken Removal System Integrated with a Deep Learning Algorithm. Sensors 2021, 21, 3579. [Google Scholar] [CrossRef] [PubMed]
- Zhou, J.; Chen, H.; Zhou, J.; Fu, X.; Ye, H.; Nguyen, H.T. Development of an automated phenotyping platform for quantifying soybean dynamic responses to salinity stress in greenhouse environment. Comput. Electron. Agric. 2018, 151, 319–330. [Google Scholar] [CrossRef]
- Du, J.; Fan, J.; Wang, C.; Lu, X.; Zhang, Y.; Wen, W.; Liao, S.; Yang, X.; Guo, X.; Zhao, C. Greenhouse-based vegetable high-throughput phenotyping platform and trait evaluation for large-scale lettuces. Comput. Electron. Agric. 2021, 186, 106193. [Google Scholar] [CrossRef]
- Bai, G.; Ge, Y.; Scoby, D.; Leavitt, B.; Stoerger, V.; Kirchgessner, N.; Irmak, S.; Graef, G.; Schnable, J.; Awada, T. NU-Spidercam: A large-scale, cable-driven, integrated sensing and robotic system for advanced phenotyping, remote sensing, and agronomic research. Comput. Electron. Agric. 2019, 160, 71–81. [Google Scholar] [CrossRef]
- Bumbálek, R.; Umurungi, S.N.; Ufitikirezi, J.D.D.M.; Zoubek, T.; Kuneš, R.; Stehlík, R.; Lin, H.; Bartoš, P. Deep learning in poultry farming: Comparative analysis of Yolov8, Yolov9, Yolov10, and Yolov11 for dead chickens detection. Poult. Sci. 2025, 104, 105440. [Google Scholar] [CrossRef] [PubMed]
- Badgujar, C.M.; Poulose, A.; Gan, H. Agricultural object detection with You Only Look Once (YOLO) Algorithm: A bibliometric and systematic literature review. Comput. Electron. Agric. 2024, 223, 109090. [Google Scholar] [CrossRef]
- Khanam, R.; Hussain, M.; Hill, R.; Allen, P. A Comprehensive Review of Convolutional Neural Networks for Defect Detection in Industrial Applications. IEEE Access 2024, 12, 94250–94295. [Google Scholar] [CrossRef]
























| Communication Protocol | Sensor | Unit | Measurement Range | Accuracy |
|---|---|---|---|---|
| Modicon Bus (Modbus) | Air pressure sensor | hPa | 26–126 kPa | ±20 Pa |
| CO2 sensor | PPM | 0–2000 ppm | ±(40 ppm ± 3%F·S) | |
| NH3 sensor | PPM | 0–100 ppm | ±(3 ppm + 3%F·S) | |
| Wind speed sensor | M/S | 0–1 m/s | 3% | |
| Inter-integrated circuit (IIC) | Light sensor | Lux | 0–8800 lux | 188 ulux |
| Temperature humidity sensor | °C, % | −40–125 °C, 0–100%RH | ±0.3 °C, ±3%RH |
| Specification | Parameter |
|---|---|
| Model | WT901SDCL-BT50 |
| Communication Method | Type-C USB serial communication, Bluetooth communication |
| Measurement Dimensions | Three-axis (acceleration, gyroscope, angle, magnetic field), quaternion |
| Angular Accuracy | X and Y axis: 0.2°, Z axis: 1° (under magnetic-field-free conditions and after calibration) |
| Sampling Frequency | 0.1–200 Hz |
| Time | Acceleration X (g) | Acceleration Y (g) | Acceleration Z (g) | Angular Velocity X (deg/s) | Angular Velocity Y (deg/s) | Angular Velocity Z (deg/s) |
|---|---|---|---|---|---|---|
| 15:42:48.948 | 0.021 | 0.005 | 0.014 | 0 | 0.027 | −0.022 |
| 15:42:49.038 | −0.012 | 0.005 | 0.017 | 0 | 0.016 | −0.022 |
| 15:42:49.158 | 0.006 | 0.011 | 0.048 | 0.193 | 0.065 | −0.048 |
| 15:42:49.217 | 0.011 | 0.006 | 0.017 | −0.122 | −0.097 | 0 |
| 15:42:49.367 | 0.016 | 0.004 | 0.022 | −0.205 | −0.115 | 0 |
| 15:42:49.427 | 0.014 | 0.005 | 0.012 | −0.183 | −0.166 | 0.061 |
| 15:42:49.547 | 0.018 | 0.004 | 0.018 | −0.183 | −0.104 | 0.066 |
| 15:42:49.638 | 0.014 | 0.005 | 0.013 | −0.122 | −0.088 | 0.044 |
| 15:42:49.758 | 0.014 | 0.003 | 0.02 | −0.061 | 0.071 | 0.044 |
| 15:42:49.848 | 0.017 | 0.003 | 0.013 | 0.061 | 0.068 | 0.021 |
| Time | Wind Speed (m/s) | Air Pressure (hPa) | NH3 (ppm) | CO2 (ppm) | Temperature (°C) | Humidity (%) | Light Intensity (lux) | Sample Location |
|---|---|---|---|---|---|---|---|---|
| 0604-10:53:45 | 0.13 | 990 | 10.68 | 410 | 20.87 | 51.43 | 6.44 | 1-1 |
| 0604-10:53:54 | 0.15 | 983 | 10.73 | 410 | 20.84 | 51.42 | 6.51 | 2-1 |
| 0604-10:54:03 | 0.13 | 987 | 10.08 | 409 | 20.85 | 51.44 | 6.45 | 3-1 |
| 0604-10:54:12 | 0.13 | 987 | 10.86 | 409 | 20.88 | 51.46 | 6.71 | 4-1 |
| 0604-10:54:23 | 0.13 | 985 | 10.5 | 410 | 20.85 | 51.51 | 6.28 | 5-1 |
| 0604-10:54:30 | 0.14 | 985 | 10.45 | 409 | 20.83 | 51.49 | 6.24 | 6-1 |
| 0604-10:54:39 | 0.15 | 988 | 10.13 | 413 | 20.85 | 51.52 | 6.34 | 6-2 |
| 0604-10:54:47 | 0.13 | 983 | 10.01 | 414 | 20.84 | 51.45 | 5.92 | 5-2 |
| 0604-10:54:57 | 0.13 | 985 | 10.02 | 413 | 20.84 | 51.49 | 5.44 | 4-2 |
| 0604-10:55:05 | 0.14 | 983 | 10.38 | 413 | 20.83 | 51.43 | 6.24 | 3-2 |
| Dataset | Performance | ||||
|---|---|---|---|---|---|
| Precision | Recall | mAP@50 | mAP@50-95 | ||
| Dataset 1 | NIR | 0.955 | 0.884 | 0.957 | 0.631 |
| TIR | 0.967 | 0.952 | 0.986 | 0.720 | |
| Fused | 0.980 | 0.964 | 0.991 | 0.737 | |
| Dataset 2 | NIR (dead) | 0.932 | 0.882 | 0.957 | 0.635 |
| NIR (live) | 0.961 | 0.950 | 0.983 | 0.651 | |
| NIR (overall) | 0.947 | 0.916 | 0.970 | 0.643 | |
| TIR (dead) | 0.971 | 0.943 | 0.985 | 0.708 | |
| TIR (live) | 0.971 | 0.962 | 0.990 | 0.717 | |
| TIR (overall) | 0.971 | 0.953 | 0.988 | 0.712 | |
| Fused (dead) | 0.977 | 0.967 | 0.991 | 0.720 | |
| Fused (live) | 0.963 | 0.972 | 0.990 | 0.717 | |
| Fused (overall) | 0.970 | 0.970 | 0.990 | 0.719 | |
| Dataset 3 | NIR | 0.977 | 0.982 | 0.994 | 0.722 |
| TIR | 0.989 | 0.985 | 0.994 | 0.791 | |
| Fused | 0.977 | 0.985 | 0.994 | 0.783 | |
Disclaimer/Publisher’s Note: The statements, opinions and data contained in all publications are solely those of the individual author(s) and contributor(s) and not of MDPI and/or the editor(s). MDPI and/or the editor(s) disclaim responsibility for any injury to people or property resulting from any ideas, methods, instructions or products referred to in the content. |
© 2025 by the authors. Licensee MDPI, Basel, Switzerland. This article is an open access article distributed under the terms and conditions of the Creative Commons Attribution (CC BY) license (https://creativecommons.org/licenses/by/4.0/).
Share and Cite
Han, Y.; Wei, T.; Chen, Z.; Wang, H.; Wang, L.; Li, C.; Mei, X.; Kuang, L.; Gong, J. LIVEMOS-G: A High Throughput Gantry Monitoring System with Multi-Source Imaging and Environmental Sensing for Large-Scale Commercial Rabbit Farming. Animals 2025, 15, 3177. https://doi.org/10.3390/ani15213177
Han Y, Wei T, Chen Z, Wang H, Wang L, Li C, Mei X, Kuang L, Gong J. LIVEMOS-G: A High Throughput Gantry Monitoring System with Multi-Source Imaging and Environmental Sensing for Large-Scale Commercial Rabbit Farming. Animals. 2025; 15(21):3177. https://doi.org/10.3390/ani15213177
Chicago/Turabian StyleHan, Yutong, Tai Wei, Zhaowang Chen, Hongying Wang, Liangju Wang, Congyan Li, Xiuli Mei, Liangde Kuang, and Jianjun Gong. 2025. "LIVEMOS-G: A High Throughput Gantry Monitoring System with Multi-Source Imaging and Environmental Sensing for Large-Scale Commercial Rabbit Farming" Animals 15, no. 21: 3177. https://doi.org/10.3390/ani15213177
APA StyleHan, Y., Wei, T., Chen, Z., Wang, H., Wang, L., Li, C., Mei, X., Kuang, L., & Gong, J. (2025). LIVEMOS-G: A High Throughput Gantry Monitoring System with Multi-Source Imaging and Environmental Sensing for Large-Scale Commercial Rabbit Farming. Animals, 15(21), 3177. https://doi.org/10.3390/ani15213177

