ENO1 Regulates Apoptosis Induced by Acute Cold Stress in Bovine Mammary Epithelial Cells
Simple Summary
Abstract
1. Introduction
2. Materials and Methods
2.1. Cell Culture and Treatment
2.2. Preparation of Sequencing Samples
2.3. Apoptosis Assay
2.4. Total RNA Extraction and RT-qPCR
2.5. siRNA Synthesis and Transfection
2.6. Protein Extraction and Western Blotting
2.7. Statistical Analysis
3. Results
3.1. Establishment of Acute Cold Stress Model and Apoptosis Assessment
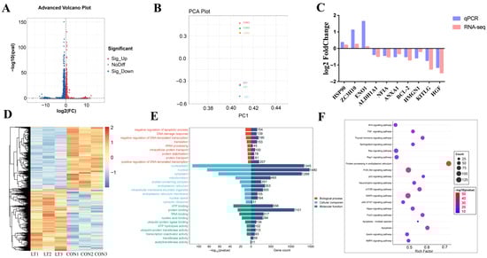
3.2. Analysis of Transcriptome Sequencing Results
3.3. ENO1 Regulates Cold Stress-Induced Apoptosis in BMECs
4. Discussion
5. Conclusions
Supplementary Materials
Author Contributions
Funding
Institutional Review Board Statement
Informed Consent Statement
Data Availability Statement
Conflicts of Interest
Abbreviations
| BMECs | Bovine Mammary Epithelial Cells |
| ENO1 | α-enolase 1 |
| β-actin | Beta-Actin |
| LT | Low Temperature |
| HSP90 | Heat Shock Protein 90 |
| Caspase3 | Cysteine Aspartyl Protease 3 |
| Bax | BCL-2-associated X protein (BAX) |
| BCL-2 | B-cell lymphoma 2 |
| ZC3H10 | zinc finger CCCH—type containing 10 |
| ALDH1A1 | Aldehyde Dehydrogenase 1 Family Member A1 |
| HGF | Hepatocyte Growth Factor |
| NFIA | Nuclear Factor I A |
| ANXA1 | Annexin A1 |
| HMGN1 | High Mobility Group Nucleosome-Binding Protein 1 |
| KITLG | Kit Ligand |
References
- Angrecka, S.; Herbut, P. Conditions for Cold Stress Development in Dairy Cattle Kept in Free Stall Barn During Severe Frosts. Czech J. Anim. Sci. 2015, 60, 81–87. [Google Scholar] [CrossRef]
- Thompson, G.E.; Thomson, E.M. Effect of Cold Exposure on Mammary Circulation Oxygen Consumption and Milk Secretion in the Goat. J. Physiol. 1977, 272, 187–196. [Google Scholar] [CrossRef]
- Vander Zaag, A.; Le Riche, E.; Baldé, H.; Kallil, S.; Ouellet, V.; Charbonneau, É.; Coates, T.; Wright, T.; Luimes, P.; Gordon, R. Comparing Thermal Conditions inside and Outside Lactating Dairy Cattle Barns in Canada. J. Dairy. Sci. 2023, 106, 4738–4758. [Google Scholar] [CrossRef]
- Lim, D.H.; Mayakrishnan, V.; Ki, K.S.; Kim, Y.; Kim, T.I. The Effect of Seasonal Thermal Stress on Milk Production and Milk Compositions of Korean Holstein and Jersey Cows. Anim. Biosci. 2021, 34, 567–574. [Google Scholar] [CrossRef]
- Zhang, H.W.; Wang, Y.N.; Qiu, D.R. Key Points of Feeding and Management Techniques for Dairy Cows Under Cold Stress Conditions. Breed. Feed. 2022, 21, 47–49. [Google Scholar]
- Su, S.H.; Hu, Y.C.; Wang, Y.; An, X.P.; Qi, J.W. Research Progress on Cold Stress and Intelligent Moni-toring in Ruminants. Chin. J. Anim. Sci. 2024, 60, 47–49. [Google Scholar]
- Bai, H.; Kawahara, M.; Kusama, K.; Sakurai, T.; Pfarrer, C.; Takahashi, M. Heat Stress Induces Oxidative Stress and Activates the KEAP1-NFE2L2-ARE Pathway in Reproduction-Related Cells. Anim. Sci. J. 2025, 96, e70023. [Google Scholar] [CrossRef] [PubMed]
- Zhao, F.Q.; Zhang, Z.W.; Qu, J.P.; Yao, H.D.; Li, M.; Li, S.; Xu, S.W. Cold Stress Induces Antioxidants and Hsps in Chicken Immune Organs. Cell Stress. Chaperones 2014, 19, 635–648. [Google Scholar] [CrossRef]
- Gujar, G.; Tiwari, M.; Yadav, N.; Monika, D. Heat Stress Adaptation in Cows—Physiological Responses and Underlying Molecular Mechanisms. J. Therm. Biol. 2023, 118, 103740. [Google Scholar] [CrossRef]
- Becker, C.A.; Stone, A.E. Graduate Student Literature Review: Heat Abatement Strategies Used to Reduce Negative Effects of Heat Stress in Dairy Cows. J. Dairy Sci. 2020, 103, 9667–9675. [Google Scholar] [CrossRef]
- Bettaieb, A.; Averill-Bates, D.A. Thermotolerance Induced at a Mild Temperature of 40 °C Alleviates Heat Shock-Induced ER Stress and Apoptosis in HeLa Cells. Biochim. Biophys. Acta 2015, 1853, 52–62. [Google Scholar] [CrossRef]
- Bornstein, M.R.; Neinast, M.D.; Zeng, X.; Chu, Q.; Axsom, J.; Thorsheim, C.; Li, K.; Blair, M.C.; Rabinowitz, J.D.; Arany, Z. Comprehensive Quantification of Metabolic Flux During Acute Cold Stress in Mice. Cell Metab. 2023, 35, 2077–2092.e6. [Google Scholar] [CrossRef] [PubMed]
- Zhang, X.; Xiao, J.; Jiang, M.; Phillips, C.J.C.; Shi, B. Thermogenesis and Energy Metabolism in Brown Adipose Tissue in Animals Experiencing Cold Stress. Int. J. Mol. Sci. 2025, 26, 3233. [Google Scholar] [CrossRef]
- Yudin, N.S.; Larkin, D.M. Candidate Genes for Domestication and Resistance to Cold Climate According to Whole Genome Sequencing Data of Russian Cattle and Sheep Breeds. Vavilovskii Zhurnal Genet. Sel. 2023, 27, 463–470. [Google Scholar] [CrossRef]
- Ma, H.J.; Wang, P.C.; Yu, Y.; Ren, C.H.; Zhang, Z.J.; Wang, Q.J. Mechanisms and intervention measures of cold stress-induced thermogenesis in brown adipose tissue of lambs. Chin. J. Anim. Sci. 2025, 61, 61–67. [Google Scholar]
- Broucek, J.; Letkovicová, M.; Kovalcuj, K. Estimation of Cold Stress Effect on Dairy Cows. Int. J. Biometeorol. 1991, 35, 29–32. [Google Scholar] [CrossRef]
- Ameka, M.; Markan, K.R.; Morgan, D.A.; BonDurant, L.D.; Idiga, S.O.; Naber, M.C.; Zhu, Z.; Zingman, L.V.; Grobe, J.L.; Rahmouni, K.; et al. Liver-Derived FGF21 Maintains Core Body Temperature During Acute Cold Exposure. Sci. Rep. 2019, 9, 630. [Google Scholar] [CrossRef]
- Zha, S.; Ao, R.G. Effects of cold stress on antioxidant function and blood indices of grazing beef cattle. Contemp. Livest. Poult. Breed. Ind. 2021, 6, 12–14. [Google Scholar]
- Fu, K.; Li, Z.Y.; Cui, M.J. Research progress on heat and cold stress in dairy cow production. Today’s Anim. Husb. Vet. Med. 2020, 36, 65. [Google Scholar]
- Davis, S.R.; Collier, R.J. Mammary Blood Flow and Regulation of Substrate Supply for Milk Synthesis. J. Dairy. Sci. 1985, 68, 1041–1058. [Google Scholar] [CrossRef] [PubMed]
- Kong, X.; Liu, H.; He, X.; Sun, Y.; Ge, W. Unraveling the Mystery of Cold Stress-Induced Myocardial Injury. Front. Physiol. 2020, 11, 580811. [Google Scholar] [CrossRef]
- Li, T.; Bai, H.; Yang, L.; Hao, W.; Wei, S.; Yan, P. Low Temperature Exposure Inhibits Proliferation and Induces Apoptosis of Bovine Subcutaneous Preadipocytes via P38 MAPK/JNK Activation. Comp. Biochem. Physiol. B Biochem. Mol. Biol. 2023, 264, 110813. [Google Scholar] [CrossRef]
- Cheng, C.H.; Guo, Z.X.; Wang, A.L. The Protective Effects of Taurine on Oxidative Stress, Cytoplasmic Free-Ca(2+) and Apoptosis of Pufferfish (Takifugu obscurus) under Low Temperature Stress. Fish. Shellfish. Immunol. 2018, 77, 457–464. [Google Scholar] [CrossRef]
- Chen, L.; Chen, H. Effect of Mahuang Gancao Ganjiang Decoction on Fusion and Fission of Mitochondria and Apoptosis of Lymphocytes in Mice under Cold Stress. Evid. Based Complement Altern. Med. 2017, 2017, 5132963. [Google Scholar] [CrossRef]
- Zhang, H.; Huang, H.; Zheng, P.; Feng, R.; Wang, X.; Huang, F.; Ma, M.; Tian, Y.; Zhang, G. The Alleviative Effect of Thyroid Hormone on Cold Stress-Induced Apoptosis Via Hsp70 and Mitochondrial Apoptosis Signal Pathway in Bovine Sertoli Cells. Cryobiology 2022, 105, 63–70. [Google Scholar] [CrossRef]
- Doeppner, T.R.; Grune, T.; de Groot, H.; Rauen, U. Cold-Induced Apoptosis of Rat Liver Endothelial Cells: Involvement of the Proteasome. Transplantation 2003, 75, 1946–1953. [Google Scholar] [CrossRef] [PubMed]
- Kawamoto, Y.; Nakajima, Y.I.; Kuranaga, E. Apoptosis in Cellular Society: Communication between Apoptotic Cells and Their Neighbors. Int. J. Mol. Sci. 2016, 17, 2144. [Google Scholar] [CrossRef] [PubMed]
- Taabazuing, C.Y.; Okondo, M.C.; Bachovchin, D.A. Pyroptosis and Apoptosis Pathways Engage in Bidirectional Crosstalk in Monocytes and Macrophages. Cell Chem. Biol. 2017, 24, 507–514.e4. [Google Scholar] [CrossRef] [PubMed]
- Wang, L.; Zhang, X.; Zhang, H. Excessive Apoptosis of RIP1-Deficient T Cells Leads to Premature Aging. EMBO Rep. 2023, 24, e57925. [Google Scholar] [CrossRef]
- Green, K.A.; Streuli, C.H. Apoptosis Regulation in the Mammary Gland. Cell Mol. Life Sci. 2004, 61, 1867–1883. [Google Scholar] [CrossRef]
- Li, Y.; Liu, L.; Li, B. Role of ENO1 and Its Targeted Therapy in Tumors. J. Transl. Med. 2024, 22, 1025. [Google Scholar] [CrossRef]
- Díaz-Ramos, A.; Roig-Borrellas, A.; García-Melero, A.; López-Alemany, R. A-Enolase, a Multifunctional Protein: Its Role on Pathophysiological Situations. J. Biomed. Biotechnol. 2012, 2012, 156795. [Google Scholar] [CrossRef] [PubMed]
- Wang, N.; Qiao, H.; Hao, J.; Deng, C.; Zhou, N.; Yang, L.; Zeng, M.; Guan, Q. RNA-Binding Protein ENO1 Promotes the Tumor Progression of Gastric Cancer by Binding to and Regulating Gastric Cancer-Related Genes. J. Gastrointest. Oncol. 2023, 14, 585–598. [Google Scholar] [CrossRef] [PubMed]
- Aziguli, T.; Xiao, S.Y.; Yang, Y.; Musitaba, M. ENO1 Promotes PDAC Progression by Inhibiting CD8(+) T Cell Infiltration through Upregulating PD-L1 Expression Via HIF-1α Signaling. Transl. Oncol. 2025, 52, 102261. [Google Scholar] [CrossRef]
- Herve, L.; Quesnel, H.; Lollivier, V.; Boutinaud, M. Regulation of Cell Number in the Mammary Gland by Controlling the Exfoliation Process in Milk in Ruminants. J. Dairy Sci. 2016, 99, 854–863. [Google Scholar] [CrossRef]
- Wang, Y.; Qu, P. Cold stress promotes HSP90 expression and disease progression in PCOS rats. Chin. J. Birth Health Hered. 2022, 30, 597–601. [Google Scholar]
- Sajad, S.; Jiang, S.; Anwar, M.; Dai, Q.; Luo, Y.; Hassan, M.A.; Tetteh, C.; Song, J. Genome-Wide Study of HSP90 Gene Family in Cabbage (Brassica oleracea Var. Capitata, L.) and Their Imperative Roles in Response to Cold Stress. Front. Plant Sci. 2022, 13, 908511. [Google Scholar] [CrossRef]
- Blagojevic, D.P.; Grubor-Lajsic, G.N.; Spasic, M.B. Cold Defence Responses: The Role of Oxidative Stress. Front. Biosci. 2011, 3, 416–427. [Google Scholar] [CrossRef]
- Lee, J.H.; Won, Y.S.; Park, K.H.; Lee, M.K.; Tachibana, H.; Yamada, K.; Seo, K.I. Celastrol Inhibits Growth and Induces Apoptotic Cell Death in Melanoma Cells Via the Activation ROS-Dependent Mitochondrial Pathway and the Suppression of PI3K/Akt Signaling. Apoptosis 2012, 17, 1275–1286. [Google Scholar] [CrossRef]
- Liu, L.; Lu, O.; Li, D.; Tian, Y.; Liu, Z.; Wen, Y.; Peng, T.; Song, Y.; Du, X.; Wang, Z.; et al. Sirtuin 3 Mitigates Oxidative-Stress-Induced Apoptosis in Bovine Mammary Epithelial Cells. J. Dairy Sci. 2023, 106, 7266–7280. [Google Scholar] [CrossRef] [PubMed]
- Ma, J.; Zhu, J.; Li, J.; Liu, J.; Kang, X.; Yu, J. Enhanced E6AP-Mediated Ubiquitination of ENO1 Via Linc00663 Contributes to Radiosensitivity of Breast Cancer by Regulating Mitochondrial Homeostasis. Cancer Lett. 2023, 560, 216118. [Google Scholar] [CrossRef]
- Sun, H.; Mo, J.; Cheng, R.; Li, F.; Li, Y.; Guo, Y.; Li, Y.; Zhang, Y.; Bai, X.; Wang, Y.; et al. ENO1 Expression and ERK Phosphorylation in PDAC and Their Effects on Tumor Cell Apoptosis in a Hypoxic Microenvironment. Cancer Biol. Med. 2022, 19, 1598–1616. [Google Scholar] [CrossRef]
- Shi, Y.; Liu, J.; Zhang, R.; Zhang, M.; Cui, H.; Wang, L.; Cui, Y.; Wang, W.; Sun, Y.; Wang, C. Targeting Endothelial ENO1 (Alpha-Enolase) PI3K-Akt-mTOR Axis Alleviates Hypoxic Pulmonary Hypertension. Hypertension 2023, 80, 1035–1047. [Google Scholar] [CrossRef] [PubMed]
- Zhang, J.; Li, H.; Miao, L.; Ding, J. Silencing of ENO1 Inhibits the Proliferation, Migration and Invasion of Human Breast Cancer Cells. J. BUON 2020, 25, 696–701. [Google Scholar] [PubMed]
- Zeng, T.; Cao, Y.; Gu, T.; Chen, L.; Tian, Y.; Li, G.; Shen, J.; Tao, Z.; Lu, L. Alpha-Enolase Protects Hepatocyte against Heat Stress through Focal Adhesion Kinase-Mediated Phosphatidylinositol 3-Kinase/Akt Pathway. Front. Genet. 2012, 12, 693780. [Google Scholar] [CrossRef] [PubMed]



| Primer Name | Sequences |
|---|---|
| β-actin-F | GCCCATCTATGAGGGGTACGC |
| β-actin-R | CTCCTTGATGTCACGGACGATTTC |
| BCL-2-F | GCCTTTGTGGAGCTGTATGG |
| BCL-2-R | CTGTGGGCTTCACTTATGGC |
| NFIA-F | GAAAGGATCCCACTTCCGGT |
| NFIA-R | GTCTCCCCACAGCCATCAC |
| KITLG-F | CCTCTCGTCCACACTCAAGG |
| KITLG-R | AGTTGTTCCACCATCTCGCT |
| ALDH1A1-F | GGACCTGTGCAGCAAATCA |
| ALDH1A1-R | ATAGCAGTTCACCCACACGG |
| HMGN1-F | CGGGAGGCTTTGATTGTCTTG |
| HMGN1-R | GCACAACTGACTCCAAACTGC |
| ANXA1-F | AGTGAGCCCCTATCCTACGTT |
| ANXA1-R | ACTTCATCCAGGGGCTTTCC |
| ENO1-F | TGCCACTTATCGGTCATCCTT |
| ENO1-R | GCGCGTCTTATCATTGTCCC |
| BAX-F | CCCGAGTTGATCAGGACCAT |
| BAX-R | GTGGGTGTCCCAAAGTAGGA |
| CASPASE3-F | TTGAGACAGACAGTGGTGCT |
| CASPASE3-R | TCTTTGCATTTCGCCAGGAA |
| ZC3H10-F | GATCTGCTTCTGGTGGGACT |
| ZC3H10-R | AAAAGGGAACTGACCTGCTGA |
| HSP90-F | TGCTTGGGAGTCTTCTGCTG |
| HSP90-R | CACTTCTTTGACCCGCCTCT |
| HGF-F | TGGCATCAAATGTCAGCCCT |
| HGF-R | CACCAAGGTCCCCCTTCTTC |
| Name | Primer Sequences |
|---|---|
| Si-ENO1-F | GAGAAGAUCGACAAGCUGA |
| Si-ENO1-R | UCAGCUUGUCGAUCUUCUC |
| Antibody | Company | Accession Number | Dilution Ratio |
|---|---|---|---|
| anti-BCL-2 | HUABIO (Hangzhou, China) | HA721235 | 1:5000 |
| anti-BAX | HUABIO (Hangzhou, China) | ET1603-34 | 1:20,000 |
| anti-HSP90 | HUABIO (Hangzhou, China) | HA722689 | 1:10,000 |
| anti-ENO1 | HUABIO (Hangzhou, China) | ET1705-56 | 1:2000 |
| anti-CYT-C | HUABIO (Hangzhou, China) | ET1701-65 | 1:2000 |
| anti--β-Actin | GenuIN (Hefei, China) | #2885 | 1:5000 |
Disclaimer/Publisher’s Note: The statements, opinions and data contained in all publications are solely those of the individual author(s) and contributor(s) and not of MDPI and/or the editor(s). MDPI and/or the editor(s) disclaim responsibility for any injury to people or property resulting from any ideas, methods, instructions or products referred to in the content. |
© 2025 by the authors. Licensee MDPI, Basel, Switzerland. This article is an open access article distributed under the terms and conditions of the Creative Commons Attribution (CC BY) license (https://creativecommons.org/licenses/by/4.0/).
Share and Cite
Shen, N.; Wang, J.; Liao, J.; Yu, H.; Sun, W.; Jia, X.; Lai, S. ENO1 Regulates Apoptosis Induced by Acute Cold Stress in Bovine Mammary Epithelial Cells. Animals 2025, 15, 2559. https://doi.org/10.3390/ani15172559
Shen N, Wang J, Liao J, Yu H, Sun W, Jia X, Lai S. ENO1 Regulates Apoptosis Induced by Acute Cold Stress in Bovine Mammary Epithelial Cells. Animals. 2025; 15(17):2559. https://doi.org/10.3390/ani15172559
Chicago/Turabian StyleShen, Na, Jie Wang, Jiayu Liao, Hengwei Yu, Wenqiang Sun, Xianbo Jia, and Songjia Lai. 2025. "ENO1 Regulates Apoptosis Induced by Acute Cold Stress in Bovine Mammary Epithelial Cells" Animals 15, no. 17: 2559. https://doi.org/10.3390/ani15172559
APA StyleShen, N., Wang, J., Liao, J., Yu, H., Sun, W., Jia, X., & Lai, S. (2025). ENO1 Regulates Apoptosis Induced by Acute Cold Stress in Bovine Mammary Epithelial Cells. Animals, 15(17), 2559. https://doi.org/10.3390/ani15172559

