Establishment and Characterization of an Immortalized Oviduct Epithelial Cell Line from Yak (Bos grunniens)
Simple Summary
Abstract
1. Introduction
2. Materials and Methods
2.1. Experimental Animals
2.2. Isolation and Primary Culture of YOECs
2.3. Passaging and Cryopreservation of YOECs
2.4. Establishment of Immortalized YOEC Lines
2.5. Hematoxylin and Eosin (H&E) Staining Identification
2.6. Immunofluorescence (IF) Identification
2.7. Cell Viability Assay (CCK-8)
2.8. qPCR and PCR Analysis
2.9. Western Blot (WB) Detection
2.10. Karyotype Analysis
2.11. Serum Dependency Analysis
2.12. Statistical Analysis
3. Results
3.1. Isolation and Culture of YOECs
3.2. Identification of YOECs
3.3. Establishment of Immortalized YOECs
3.4. Morphological Identification and Growth Characteristics of Immortalized YOECs
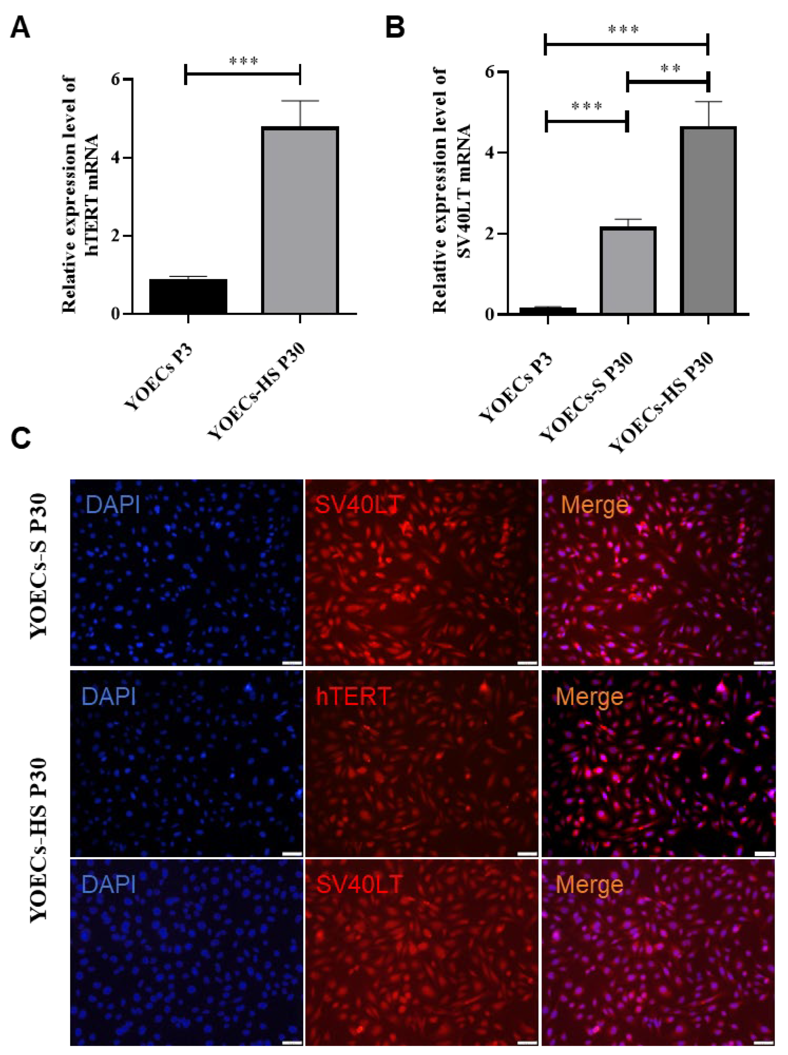
3.5. Stable Expression and Protein Distribution of hTERT and SV40LT in Immortalized YOECs
3.6. Stable Expression of hTERT and SV40LT Proteins in Immortalized YOECs
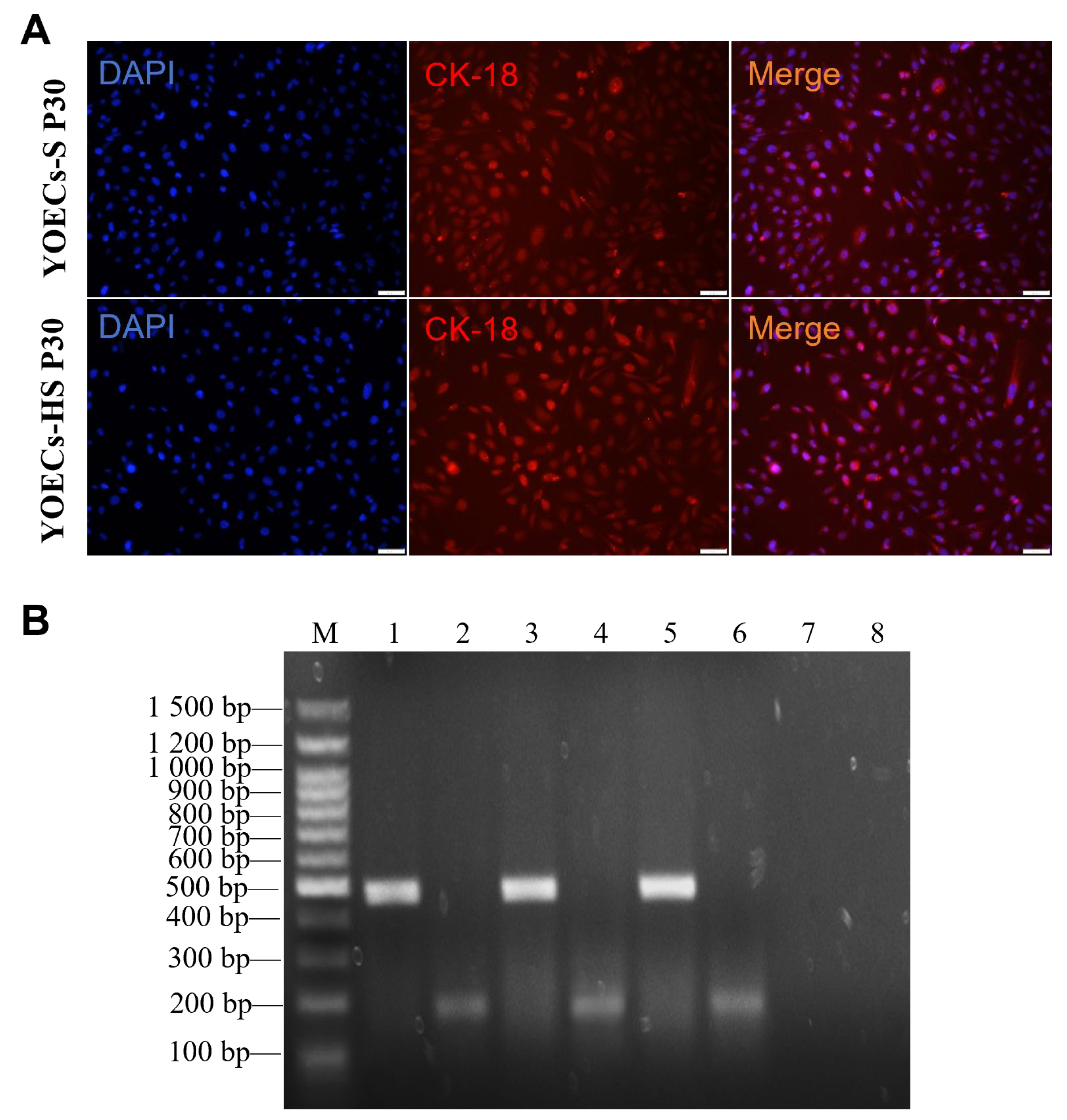
3.7. Absence of Malignant Characteristics in Immortalized YOECs
3.8. Functional Validation of Immortalized YOECs
4. Discussion
5. Conclusions
Author Contributions
Funding
Institutional Review Board Statement
Informed Consent Statement
Data Availability Statement
Conflicts of Interest
References
- Li, H.; Wang, H.; Gao, Y.; Zhao, X.; Liang, J.; Pei, L.; Yao, Y.; Tang, D. Bacterial community structure and metabolomic profiles of yak milk and cattle-yak milk during refrigeration in Gannan region: Analysis of interspecific differences in milk spoilage. Food Chem. 2025, 463, 141022. [Google Scholar] [CrossRef]
- Chen, S.; Luo, Z.; Jia, X.; Zhou, J.; Lai, S. Evaluating genomic inbreeding of two Chinese yak (Bos grunniens) populations. BMC Genom. 2024, 25, 712. [Google Scholar] [CrossRef]
- Hansen, P.J. Review: Some challenges and unrealized opportunities toward widespread use of the in vitro-produced embryo in cattle production. Animal 2023, 17 (Suppl. 1), 100745. [Google Scholar] [CrossRef]
- Ferre, L.B.; Kjelland, M.E.; Strobech, L.B.; Hyttel, P.; Mermillod, P.; Ross, P.J. Review: Recent advances in bovine in vitro embryo production: Reproductive biotechnology history and methods. Animal 2020, 14, 991–1004. [Google Scholar] [CrossRef]
- Ealy, A.D.; Wooldridge, L.K.; McCoski, S.R. BOARD INVITED REVIEW: Post-transfer consequences of in vitro-produced embryos in cattle. J. Anim. Sci. 2019, 97, 2555–2568. [Google Scholar] [CrossRef]
- Besenfelder, U.; Havlicek, V. The interaction between the environment and embryo development in assisted reproduction. Anim. Reprod. 2023, 20, e20230034. [Google Scholar] [CrossRef]
- Lorenzo, M.S.; Teplitz, G.M.; Luchetti, C.G.; Cruzans, P.R.; Bertonazzi, A.; Lombardo, D.M. The coculture of in vitro produced porcine embryos and oviductal epithelial cells improves blastocyst formation and modify embryo quality. Theriogenology 2024, 226, 141–150. [Google Scholar] [CrossRef]
- Mousavi, S.O.; Mohammadi, R.; Amjadi, F.; Zandieh, Z.; Aghajanpour, S.; Aflatoonian, K.; Sabbaghian, M.; Eslami, M.; Madani, T.; Aflatoonian, R. Immunological response of fallopian tube epithelial cells to spermatozoa through modulating cytokines and chemokines. J. Reprod. Immunol. 2021, 146, 103327. [Google Scholar] [CrossRef]
- Rapala, L.; Starzynski, R.R.; Trzeciak, P.Z.; Dabrowski, S.; Gajewska, M.; Jurka, P.; Smolarczyk, R.; Duszewska, A.M. Influence of elevated temperature on bovine oviduct epithelial cells (BOECs). PLoS ONE 2018, 13, e0198843. [Google Scholar] [CrossRef]
- Ibrahim, S.; Salilew-Wondim, D.; Rings, F.; Hoelker, M.; Neuhoff, C.; Tholen, E.; Looft, C.; Schellander, K.; Tesfaye, D. Expression pattern of inflammatory response genes and their regulatory micrornas in bovine oviductal cells in response to lipopolysaccharide: Implication for early embryonic development. PLoS ONE 2015, 10, e0119388. [Google Scholar] [CrossRef]
- Cordova, A.; Perreau, C.; Uzbekova, S.; Ponsart, C.; Locatelli, Y.; Mermillod, P. Development rate and gene expression of IVP bovine embryos cocultured with bovine oviduct epithelial cells at early or late stage of preimplantation development. Theriogenology 2014, 81, 1163–1173. [Google Scholar] [CrossRef]
- Cimini, C.; Moussa, F.; Taraschi, A.; Ramal-Sanchez, M.; Colosimo, A.; Capacchietti, G.; Mokh, S.; Valbonetti, L.; Tagaram, I.; Bernabò, N.; et al. Pre-Treatment of Swine Oviductal Epithelial Cells with Progesterone Increases the Sperm Fertilizing Ability in an IVF Model. Animals 2022, 12, 1191. [Google Scholar] [CrossRef]
- Nejat-Dehkordi, S.; Ahmadi, E.; Shirazi, A.; Nazari, H.; Shams-Esfandabadi, N. Embryo co-culture with bovine amniotic membrane stem cells can enhance the cryo-survival of IVF-derived bovine blastocysts comparable with co-culture with bovine oviduct epithelial cells. Zygote 2021, 29, 102–107. [Google Scholar] [CrossRef]
- Guo, T.; Xie, T.; Lang, J.; Sun, Z. Telomerase-mediated immortalization of human vaginal wall fibroblasts derived from patients with pelvic organ prolapse. Chin. Med. J. 2023, 136, 578–587. [Google Scholar] [CrossRef]
- Takenouchi, T.; Masujin, K.; Miyazaki, A.; Suzuki, S.; Takagi, M.; Kokuho, T.; Uenishi, H. Isolation and immortalization of macrophages derived from fetal porcine small intestine and their susceptibility to porcine viral pathogen infections. Front. Vet. Sci. 2022, 9, 919077. [Google Scholar] [CrossRef]
- Kwak, S.; Jung, J.; Jin, X.; Kim, S.; Kim, T.; Lee, J.; Lee, S.; Pian, X.; You, S.; Kim, H.; et al. Establishment of immortal swine kidney epithelial cells. Anim. Biotechnol. 2006, 17, 51–58. [Google Scholar] [CrossRef] [PubMed]
- Karst, A.M.; Drapkin, R. Primary culture and immortalization of human fallopian tube secretory epithelial cells. Nat. Protoc. 2012, 7, 1755–1764. [Google Scholar] [CrossRef]
- Liu, L.; Wei, J.; Chen, C.; Liang, Q.; Wang, B.; Wu, W.; Li, G.; Zheng, X. Electroporation-based Easi-CRISPR yields biallelic insertions of EGFP-HiBiT cassette in immortalized chicken oviduct epithelial cells. Poultry Sci. 2023, 102, 103112. [Google Scholar] [CrossRef]
- Schoen, J.; Bondzio, A.; Topp, K.; Einspanier, R. Establishment and characterization of an adherent pure epithelial cell line derived from the bovine oviduct. Theriogenology 2008, 69, 536–545. [Google Scholar] [CrossRef]
- Ma, X.; Wang, M.; Wang, J.; Han, X.; Yang, X.; Zhang, H.; Zhong, D.; Qiu, S.; Yu, S.; Wang, L.; et al. Hypoxia-Inducible Factor 1alpha Affects Yak Oocyte Maturation and Early Embryonic Development by Regulating Autophagy. Antioxidants 2024, 13, 840. [Google Scholar] [CrossRef]
- Schmaltz-Panneau, B.; Locatelli, Y.; Uzbekova, S.; Perreau, C.; Mermillod, P. Bovine Oviduct Epithelial Cells Dedifferentiate Partly in Culture, While Maintaining their Ability to Improve Early Embryo Development Rate and Quality. Reprod. Domest. Anim. 2015, 50, 719–729. [Google Scholar] [CrossRef]
- Kasperczyk, K.; Bajek, A.; Joachimiak, R.; Walasik, K.; Marszalek, A.; Drewa, T.; Bednarczyk, M. In vitro optimization of the Gallus domesticus oviduct epithelial cells culture. Theriogenology 2012, 77, 1834–1845. [Google Scholar] [CrossRef]
- Abdul Halim, M.S.; Dyson, J.M.; Gong, M.M.; O’Bryan, M.K.; Nosrati, R. Fallopian tube rheology regulates epithelial cell differentiation and function to enhance cilia formation and coordination. Nat. Commun. 2024, 15, 7411. [Google Scholar] [CrossRef]
- Jiang, K.; Cai, J.; Jiang, Q.; Loor, J.J.; Deng, G.; Li, X.; Yang, J. Interferon-tau protects bovine endometrial epithelial cells against inflammatory injury by regulating the PI3K/AKT/beta-catenin/FoxO1 signaling axis. J. Dairy. Sci. 2024, 107, 555–572. [Google Scholar] [CrossRef]
- Kacham, S.; Bhure, T.S.; Eswaramoorthy, S.D.; Naik, G.; Rath, S.N.; Parcha, S.R.; Basu, S.; Sangwan, V.S.; Shukla, S. Human Umbilical Cord-Derived Mesenchymal Stem Cells Promote Corneal Epithelial Repair In Vitro. Cells 2021, 10, 1254. [Google Scholar] [CrossRef] [PubMed]
- Miron-Mendoza, M.; Poole, K.; DiCesare, S.; Nakahara, E.; Bhatt, M.P.; Hulleman, J.D.; Petroll, W.M. The Role of Vimentin in Human Corneal Fibroblast Spreading and Myofibroblast Transformation. Cells 2024, 13, 1094. [Google Scholar] [CrossRef] [PubMed]
- Pattabiraman, S.; Azad, G.K.; Amen, T.; Brielle, S.; Park, J.E.; Sze, S.K.; Meshorer, E.; Kaganovich, D. Vimentin protects differentiating stem cells from stress. Sci. Rep. 2020, 10, 19525. [Google Scholar] [CrossRef] [PubMed]
- Yang, R.; Han, Y.; Guan, X.; Hong, Y.; Meng, J.; Ding, S.; Long, Q.; Yi, W. Regulation and clinical potential of telomerase reverse transcriptase (TERT/hTERT) in breast cancer. Cell Commun. Signal 2023, 21, 218. [Google Scholar] [CrossRef]
- Liu, Y.; Sheng, Z.; Sun, L. Exosomes derived from hTERT-immortalized cells delay cellular senescence of human fibroblasts. Exp. Gerontol. 2024, 194, 112508. [Google Scholar] [CrossRef]
- Hu, X.; Su, P.; Liu, B.; Guo, J.; Wang, Z.; He, C.; Wang, Z.; Kou, Y. Characterization of a Human Gastrointestinal Stromal Tumor Cell Line Established by SV40LT-Mediated Immortalization. Int. J. Mol. Sci. 2023, 24, 13640. [Google Scholar] [CrossRef]
- Liu, Y.; Wang, C.; Fan, J.; Peng, J.; Pan, J.; Zhang, X.; Qi, S. Establishing a papillary craniopharyngioma cell line by SV40LT-mediated immortalization. Pituitary 2021, 24, 159–169. [Google Scholar] [CrossRef]
- Balamurli, G.; Liew, A.Q.X.; Tee, W.W.; Pervaiz, S. Interplay between epigenetics, senescence and cellular redox metabolism in cancer and its therapeutic implications. Redox Biol. 2024, 78, 103441. [Google Scholar] [CrossRef]
- Wu, Q.; Leng, X.; Zhang, Q.; Zhu, Y.; Zhou, R.; Liu, Y.; Mei, C.; Zhang, D.; Liu, S.; Chen, S.; et al. IRF3 activates RB to authorize cGAS-STING-induced senescence and mitigate liver fibrosis. Sci. Adv. 2024, 10, eadj2102. [Google Scholar] [CrossRef]
- Jin, X.; Lee, J.; Kwak, S.; Jung, J.; Kim, T.; Xu, C.; Hong, Z.; Li, Z.; Kim, S.; Whang, K.Y.; et al. Myogenic differentiation of p53- and Rb-deficient immortalized and transformed bovine fibroblasts in response to MyoD. Mol. Cells 2006, 21, 206–212. [Google Scholar] [CrossRef]
- Sherr, C.J.; DePinho, R.A. Cellular senescence: Mitotic clock or culture shock? Cell 2000, 102, 407–410. [Google Scholar] [CrossRef]
- Nie, T.; Nepovimova, E.; Wu, Q. Circadian rhythm, hypoxia, and cellular senescence: From molecular mechanisms to targeted strategies. Eur. J. Pharmacol. 2025, 990, 177290. [Google Scholar] [CrossRef]
- Shitova, M.; Alpeeva, E.; Vorotelyak, E. Review of hTERT-Immortalized Cells: How to Assess Immortality and Confirm Identity. Int. J. Mol. Sci. 2024, 25, 13054. [Google Scholar] [CrossRef]
- Wang, J.; Huang, S.; Xing, L.; Cui, J.; Tian, Z.; Shen, H.; Jiang, X.; Yan, X.; Wang, J.; Zhang, X. Sterigmatocystin induces G1 arrest in primary human esophageal epithelial cells but induces G2 arrest in immortalized cells: Key mechanistic differences in these two models. Arch. Toxicol. 2015, 89, 2015–2025. [Google Scholar] [CrossRef]
- Cremona, C.A.; Lloyd, A.C. Loss of anchorage in checkpoint-deficient cells increases genomic instability and promotes oncogenic transformation. J. Cell Sci. 2009, 122, 3272–3281. [Google Scholar] [CrossRef]
- Jordaens, L.; Van Hoeck, V.; Maillo, V.; Gutierrez-Adan, A.; Marei, W.F.A.; Vlaeminck, B.; Thys, S.; Sturmey, R.G.; Bols, P.E.J.; Leroy, J.L.M.R. Maternal metabolic stress may affect oviduct gatekeeper function. Reproduction 2017, 153, 759–773. [Google Scholar] [CrossRef]
- McGlade, E.A.; Mao, J.; Stephens, K.K.; Kelleher, A.M.; Maddison, L.A.; Bernhardt, M.L.; DeMayo, F.J.; Lydon, J.P.; Winuthayanon, W. Generation of Oviductal Glycoprotein 1 Cre Mouse Model for the Study of Secretory Epithelial Cells of the Oviduct. Endocrinology 2024, 165, bqae070. [Google Scholar] [CrossRef]
- Amaral, A.F.; McQueen, B.E.; Bellingham-Johnstun, K.; Poston, T.B.; Darville, T.; Nagarajan, U.M.; Laplante, C.; Ser, T.K. Host–Pathogen Interactions of Chlamydia trachomatis in Porcine Oviduct Epithelial Cells. Pathogens 2021, 10, 1270. [Google Scholar] [CrossRef]








| Gene Name | Primer Sequence |
|---|---|
| hTERT | F: CGTGGTTTCTGTGTGGTGTC |
| R: CCTTGTCGCCTGAGGAGTAG | |
| SV40LT | F: ATTGCCTGGAACGCAGTGA |
| R: GCAAACTCAGCCACAGGTCT | |
| GAPDH | F: GAAGGTCGGAGTGAACGGA |
| R: CTTGCCGTGGGTGGAATCAT | |
| ERα | F: TACGGAAAGACCGAAGAGGAG |
| R: CCAGGAGAAGGTTAGGAGCAA | |
| PR | F: TCAACTACCTGAGGCCGGAT |
| R: ACTTTCGGCCTTCCATTGC |
Disclaimer/Publisher’s Note: The statements, opinions and data contained in all publications are solely those of the individual author(s) and contributor(s) and not of MDPI and/or the editor(s). MDPI and/or the editor(s) disclaim responsibility for any injury to people or property resulting from any ideas, methods, instructions or products referred to in the content. |
© 2025 by the authors. Licensee MDPI, Basel, Switzerland. This article is an open access article distributed under the terms and conditions of the Creative Commons Attribution (CC BY) license (https://creativecommons.org/licenses/by/4.0/).
Share and Cite
Cai, W.; Jiang, Y.; Xu, X.; Ma, Q.; Xu, C.; Fu, W.; Lan, D. Establishment and Characterization of an Immortalized Oviduct Epithelial Cell Line from Yak (Bos grunniens). Animals 2025, 15, 2509. https://doi.org/10.3390/ani15172509
Cai W, Jiang Y, Xu X, Ma Q, Xu C, Fu W, Lan D. Establishment and Characterization of an Immortalized Oviduct Epithelial Cell Line from Yak (Bos grunniens). Animals. 2025; 15(17):2509. https://doi.org/10.3390/ani15172509
Chicago/Turabian StyleCai, Wenyi, Yuting Jiang, Xuelian Xu, Qiliang Ma, Congcong Xu, Wei Fu, and Daoliang Lan. 2025. "Establishment and Characterization of an Immortalized Oviduct Epithelial Cell Line from Yak (Bos grunniens)" Animals 15, no. 17: 2509. https://doi.org/10.3390/ani15172509
APA StyleCai, W., Jiang, Y., Xu, X., Ma, Q., Xu, C., Fu, W., & Lan, D. (2025). Establishment and Characterization of an Immortalized Oviduct Epithelial Cell Line from Yak (Bos grunniens). Animals, 15(17), 2509. https://doi.org/10.3390/ani15172509

