Transcriptome Analysis of the Hippocampus in Domestic Laying Hens with Different Fear Responses to the Tonic Immobility Test
Simple Summary
Abstract
1. Introduction
2. Materials and Methods
2.1. Animal Feeding and Housing Conditions
2.2. Tonic Immobility Test
2.3. Sample Collection
2.4. Hematoxylin and Eosin Stain
2.5. Nissl Stain
2.6. RNA Extraction, Purification, and Library Construction
2.7. Bioinformatic Analysis
2.8. Quantitative Real-Time Polymerase Chain Reaction (qRT-PCR) Assay for Differentially Expressed Genes
2.9. Hippocampal Tissue Immunohistochemistry
2.10. Statistical Analysis
3. Results
3.1. Tonic Immobility Test
3.2. Histological Observations
3.2.1. Hippocampus Tissue H&E Staining
3.2.2. Hippocampus Tissue Nissl Staining
3.3. RNA-Seq Analysis
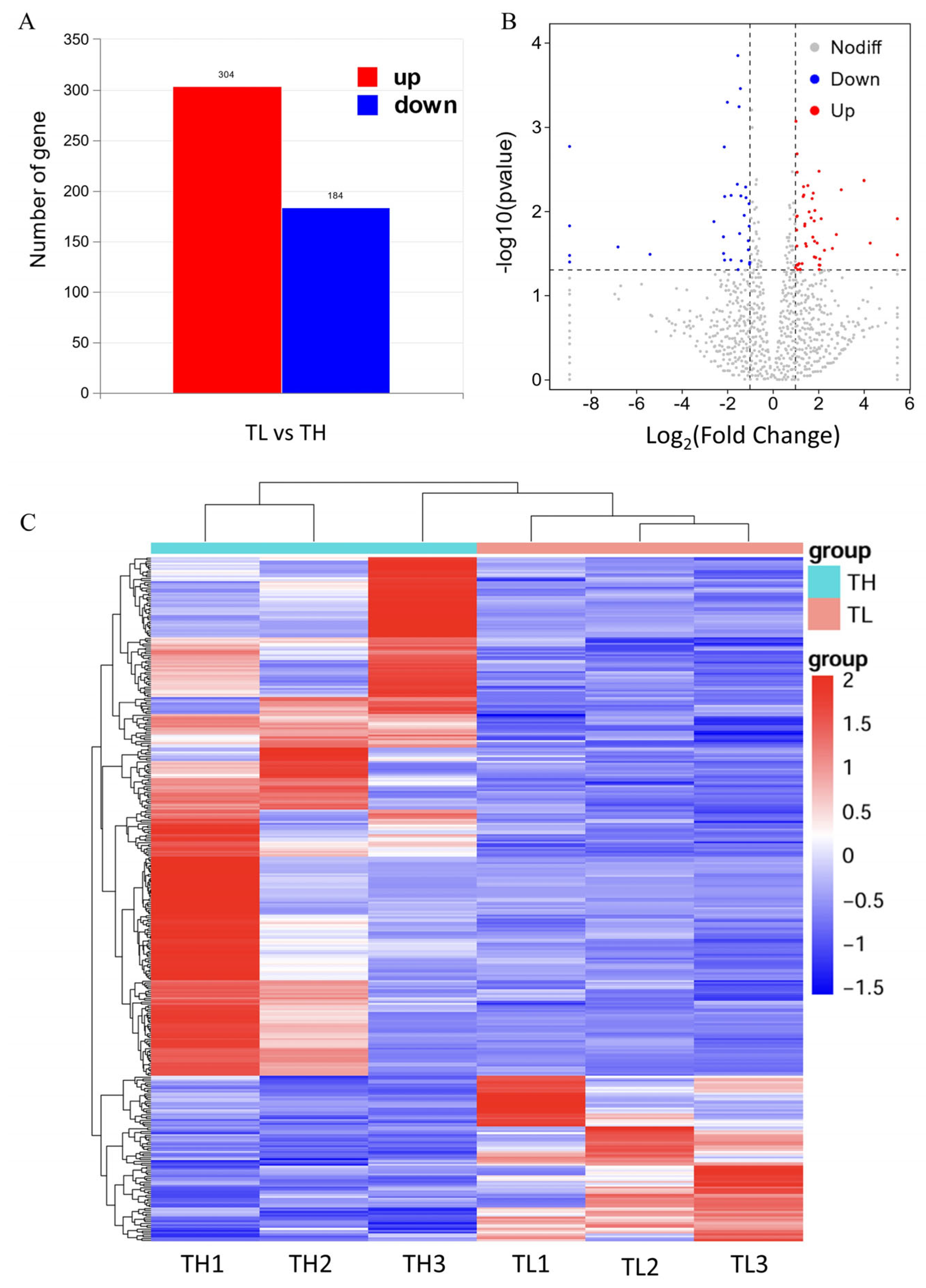
3.4. Differentially Expressed Gene Analysis
3.5. Enrichment Analysis
3.6. Validation of Differential Gene Expression Using qRT-PCR
3.7. Immunohistochemistry of Hippocampal Tissue
4. Discussion
4.1. Relationship Between Fear Behavior and Hippocampal Tissue Morphology
4.2. Effects of Fear Behavior on Hippocampal Gene Expression
5. Conclusions
Supplementary Materials
Author Contributions
Funding
Institutional Review Board Statement
Informed Consent Statement
Data Availability Statement
Conflicts of Interest
References
- Boissy, A. Fear and Fearfulness in Animals. Q. Rev. Biol. 1995, 70, 165–191. [Google Scholar] [CrossRef]
- Acharya, R.Y.; Hemsworth, P.H.; Coleman, G.J.; Kinder, J.E. The Animal-Human Interface in Farm Animal Production: Animal Fear, Stress, Reproduction and Welfare. Animals 2022, 12, 487. [Google Scholar] [CrossRef]
- van Hunsel, F.; van de Koppel, S.; van Puijenbroek, E.; Kant, A. Vitamin B6 in Health Supplements and Neuropathy: Case Series Assessment of Spontaneously Reported Cases. Drug Saf. 2018, 41, 859–869. [Google Scholar] [CrossRef] [PubMed]
- Jones, R.B. Fear and Adaptability in Poultry: Insights, Implications and Imperatives. World’s Poult. Sci. J. 1996, 52, 131–174. [Google Scholar] [CrossRef]
- Groves, P.J. Non-Infectious Diseases and Laying Hen Welfare. Anim. Prod. Sci. 2021, 61, 1013–1017. [Google Scholar] [CrossRef]
- de Haas, E.N.; Kemp, B.; Bolhuis, J.E.; Groothuis, T.; Rodenburg, T.B. Fear, Stress, and Feather Pecking in Commercial White and Brown Laying Hen Parent-Stock Flocks and Their Relationships with Production Parameters. Poult. Sci. 2013, 92, 2259–2269. [Google Scholar] [CrossRef] [PubMed]
- de Haas, E.N.; Lee, C.; Hernandez, C.E.; Naguib, M.; Rodenburg, T.B. Individual Differences in Personality in Laying Hens Are Related to Learning a Colour Cue Association. Behav. Process. 2017, 134, 37–42. [Google Scholar] [CrossRef]
- Carli, G.; Farabollini, F. Chapter 9—Autonomic Correlates of Defense Responses, Including Tonic Immobility (TI). In Progress in Brain Research; Carli, G., Farabollini, F., Eds.; Defence from Invertebrates to Mammals: Focus on Tonic Immobility; Elsevier: Amsterdam, The Netherlands, 2022; Volume 271, pp. 191–228. [Google Scholar]
- Tiemann, I.; Becker, S.; Fournier, J.; Damiran, D.; Büscher, W.; Hillemacher, S. Differences among Domestic Chicken Breeds in Tonic Immobility Responses as a Measure of Fearfulness. PeerJ 2023, 11, e14703. [Google Scholar] [CrossRef]
- Hazard, D.; Leclaire, S.; Couty, M.; Guémené, D. Genetic Differences in Coping Strategies in Response to Prolonged and Repeated Restraint in Japanese Quail Divergently Selected for Long or Short Tonic Immobility. Horm. Behav. 2008, 54, 645–653. [Google Scholar] [CrossRef]
- Brasted, P.J.; Bussey, T.J.; Murray, E.A.; Wise, S.P. Role of the Hippocampal System in Associative Learning beyond the Spatial Domain. Brain 2003, 126, 1202–1223. [Google Scholar] [CrossRef]
- Jin, J.; Maren, S. Prefrontal-Hippocampal Interactions in Memory and Emotion. Front. Syst. Neurosci. 2015, 9, 170. [Google Scholar] [CrossRef] [PubMed]
- McEwen, B.S.; Nasca, C.; Gray, J.D. Stress Effects on Neuronal Structure: Hippocampus, Amygdala, and Prefrontal Cortex. Neuropsychopharmacology 2016, 41, 3–23. [Google Scholar] [CrossRef] [PubMed]
- Oh, J.-P.; Han, J.-H. A Critical Role of Hippocampus for Formation of Remote Cued Fear Memory. Mol. Brain 2020, 13, 112. [Google Scholar] [CrossRef] [PubMed]
- Sanders, M.J.; Wiltgen, B.J.; Fanselow, M.S. The Place of the Hippocampus in Fear Conditioning. Eur. J. Pharmacol. 2003, 463, 217–223. [Google Scholar] [CrossRef]
- Qiu, J.; Wang, Z.; Zhang, Y.; Leng, L.; Li, Y.; Luan, P.; Li, H. Genetic Analysis on Rose-Comb, Fishy Taint and Dwarf Traits in Lindian Chicken Population. China Poult. 2015, 37, 7–12. [Google Scholar]
- Yuan, H.; Zhang, X.; Zhang, Q.; Wang, Y.; Wang, S.; Li, Y.; Zhang, Y.; Jing, J.; Qiu, J.; Wang, Z.; et al. Comparative Transcriptome Profiles of Lindian Chicken Eyelids Identify Melanin Genes Controlling Eyelid Pigmentation. Br. Poult. Sci. 2019, 60, 15–22. [Google Scholar] [CrossRef]
- Salzen, E.A. Imprinting and the Immobility Reactions of Domestic Fowl. Anim. Behav. 1963, 11, 66–71. [Google Scholar] [CrossRef]
- Wang, Y.; Zhang, J.; Wang, X.; Wang, R.; Zhang, H.; Zhang, R.; Bao, J. The Inflammatory Immunity and Gut Microbiota Are Associated with Fear Response Differences in Laying Hens. Poult. Sci. 2024, 103, 103816. [Google Scholar] [CrossRef] [PubMed]
- Pronier, É.; Morici, J.F.; Girardeau, G. The Role of the Hippocampus in the Consolidation of Emotional Memories during Sleep. Trends Neurosci. 2023, 46, 912–925. [Google Scholar] [CrossRef]
- Danieli, K.; Guyon, A.; Bethus, I. Episodic Memory Formation: A Review of Complex Hippocampus Input Pathways. Prog. Neuropsychopharmacol. Biol. Psychiatry 2023, 126, 110757. [Google Scholar] [CrossRef]
- Palay, S.L.; Palade, G.E. The Fine Structure of Neurons. J. Biophys. Biochem. Cytol. 1955, 1, 69–88. [Google Scholar] [CrossRef] [PubMed]
- Ooigawa, H.; Nawashiro, H.; Fukui, S.; Otani, N.; Osumi, A.; Toyooka, T.; Shima, K. The Fate of Nissl-Stained Dark Neurons Following Traumatic Brain Injury in Rats: Difference between Neocortex and Hippocampus Regarding Survival Rate. Acta Neuropathol. 2006, 112, 471–481. [Google Scholar] [CrossRef]
- Lidén, M.; Eriksson, U. Understanding Retinol Metabolism: Structure and Function of Retinol Dehydrogenases. J. Biol. Chem. 2006, 281, 13001–13004. [Google Scholar] [CrossRef]
- Werner, E.A.; Deluca, H.F. Retinoic Acid Is Detected at Relatively High Levels in the CNS of Adult Rats. Am. J. Physiol. Endocrinol. Metab. 2002, 282, E672–E678. [Google Scholar] [CrossRef]
- Fragoso, Y.D.; Shearer, K.D.; Sementilli, A.; de Carvalho, L.V.; McCaffery, P.J. High Expression of Retinoic Acid Receptors and Synthetic Enzymes in the Human Hippocampus. Brain Struct. Funct. 2012, 217, 473–483. [Google Scholar] [CrossRef] [PubMed]
- Daghir, N.J. Vitamin B6 in Poultry Nutrition A Review. World’s Poult. Sci. J. 1976, 32, 306–321. [Google Scholar] [CrossRef]
- Toriumi, K.; Miyashita, M.; Suzuki, K.; Yamasaki, N.; Yasumura, M.; Horiuchi, Y.; Yoshikawa, A.; Asakura, M.; Usui, N.; Itokawa, M.; et al. Vitamin B6 Deficiency Hyperactivates the Noradrenergic System, Leading to Social Deficits and Cognitive Impairment. Transl. Psychiatry 2021, 11, 262. [Google Scholar] [CrossRef]
- Shi, H.; Enriquez, A.; Rapadas, M.; Martin, E.M.M.A.; Wang, R.; Moreau, J.; Lim, C.K.; Szot, J.O.; Ip, E.; Hughes, J.N.; et al. NAD Deficiency, Congenital Malformations, and Niacin Supplementation. N. Engl. J. Med. 2017, 377, 544–552. [Google Scholar] [CrossRef] [PubMed]
- Fricker, R.A.; Green, E.L.; Jenkins, S.I.; Griffin, S.M. The Influence of Nicotinamide on Health and Disease in the Central Nervous System. Int. J. Tryptophan Res. 2018, 11, 1178646918776658. [Google Scholar] [CrossRef]
- Xie, X.; Yu, C.; Zhou, J.; Xiao, Q.; Shen, Q.; Xiong, Z.; Li, Z.; Fu, Z. Nicotinamide Mononucleotide Ameliorates the Depression-like Behaviors and Is Associated with Attenuating the Disruption of Mitochondrial Bioenergetics in Depressed Mice. J. Affect. Disord. 2020, 263, 166–174. [Google Scholar] [CrossRef]
- Luan, Y.; Zhang, H.; Ma, K.; Liu, Y.; Lu, H.; Chen, X.; Liu, Y.; Zhang, Z. CCN3/NOV Regulates Proliferation and Neuronal Differentiation in Mouse Hippocampal Neural Stem Cells via the Activation of the Notch/PTEN/AKT Pathway. Int. J. Mol. Sci. 2023, 24, 10324. [Google Scholar] [CrossRef] [PubMed]
- Hou, W.; Li, G.-S.; Gao, L.; Lu, H.-P.; Zhou, H.-F.; Kong, J.-L.; Chen, G.; Xia, S.; Wei, H.-Y. SYNJ2 Is a Novel and Potential Biomarker for the Prediction and Treatment of Cancers: From Lung Squamous Cell Carcinoma to Pan-Cancer. BMC Med. Genom. 2022, 15, 114. [Google Scholar] [CrossRef]
- Yamauchi, M.; Kawai, S.; Kato, T.; Ooshima, T.; Amano, A. Odd-Skipped Related 1 Gene Expression Is Regulated by Runx2 and Ikzf1 Transcription Factors. Gene 2008, 426, 81–90. [Google Scholar] [CrossRef] [PubMed]
- Kim, J.J.; Rison, R.A.; Fanselow, M.S. Effects of Amygdala, Hippocampus, and Periaqueductal Gray Lesions on Short- and Long-Term Contextual Fear. Behav. Neurosci. 1993, 107, 1093–1098. [Google Scholar] [CrossRef]
- Batailler, M.; Droguerre, M.; Baroncini, M.; Fontaine, C.; Prevot, V.; Migaud, M. DCX-Expressing Cells in the Vicinity of the Hypothalamic Neurogenic Niche: A Comparative Study between Mouse, Sheep, and Human Tissues. J. Comp. Neurol. 2014, 522, 1966–1985. [Google Scholar] [CrossRef] [PubMed]
- Maheu, M.E.; Sharma, S.; King, G.; Maddox, S.A.; Wingo, A.; Lori, A.; Michopoulos, V.; Richardson, R.; Ressler, K.J. Amygdala DCX and Blood Cdk14 Are Implicated as Cross-Species Indicators of Individual Differences in Fear, Extinction, and Resilience to Trauma Exposure. Mol. Psychiatry 2022, 27, 956–966. [Google Scholar] [CrossRef]
- Boutros, S.W.; Zimmerman, B.; Nagy, S.C.; Unni, V.K.; Raber, J. Age, Sex, and Apolipoprotein E Isoform Alter Contextual Fear Learning, Neuronal Activation, and Baseline DNA Damage in the Hippocampus. Mol. Psychiatry 2023, 28, 3343–3354. [Google Scholar] [CrossRef]
- Anokhin, K.V.; Mileusnic, R.; Shamakina, I.Y.; Rose, S.P.R. Effects of Early Experience on C-Fos Gene Expression in the Chick Forebrain. Brain Res. 1991, 544, 101–107. [Google Scholar] [CrossRef]
- Cullinan, W.E.; Herman, J.P.; Battaglia, D.F.; Akil, H.; Watson, S.J. Pattern and Time Course of Immediate Early Gene Expression in Rat Brain Following Acute Stress. Neuroscience 1995, 64, 477–505. [Google Scholar] [CrossRef]
- Martinez, M.; Calvo-Torrent, A.; Herbert, J. Mapping Brain Response to Social Stress in Rodents With C-Fos Expression: A Review. Stress 2002, 5, 3–13. [Google Scholar] [CrossRef]







| Target Genes | Gene ID | Primer Sequences (5′ → 3′) |
|---|---|---|
| CCN3 | NM_205268.2 | F: GTGCTGCGAGAAGTGGGTGTG R: CAAGTGTGGCCTCCTGTCTGTATG |
| SYNJ2 | XM_046915116.1 | F: GTCAGAGGCAGAACAGTGAAGATCC R: TGTCCCGTTTCCGAGCAATTTCC |
| OSR1 | XM_046938364.1 | F: TGCCCACCTTCCCACTCTTCC R: GGCTGTCCACCTGTCCCAATTTAG |
| SERPINB5 | XM_040663178.2 | F: TTAGGGCTGGGAAAGTGGGAGTG R: CCTGTGGCGAAACCTTGCTGAG |
| SLC26A9 | XM_040691172.2 | F: CAGTGAGGAAAGAGGAGGGAGGAG R: GGTGGAAGAAGCAGGTGATTCAGAC |
| PIK3R6 | XM_001232430.7 | F: GCGAGGTGACTACAGGCATTACATC R: GGGCAGGGTGAGCAGTTTCTTG |
| SLC39A8 | XM_046917109.1 | F: AACTTGGCATCGCTTCTGGG R: TGCCTCTGGAATGAGCTGGA |
| SCUBE2 | XM_040673558.2 | F: GCTCTGGGTCTGGATCACCT R: CTTCCCGTTCCTGTGATGCC |
| CAPN6 | XM_040670579.2 | F: CTGCAGGGATGTGGAGCAAG R: CACACGCTCTTCTAGGCTGC |
| FOS | NM_205508.1 | F: CGGGGACAGCCTCACCTACTAC R: GGTCGGGACTGGTGGAGATGG |
| β-actin | NM_205518.1 | F: CACCACAGCCGAGAGAGAAAT R: TGACCATCAGGGAGTTCATAGC |
| Antibody | Origin | Dilution Factor |
|---|---|---|
| DCX (Servicebio, Wuhan, China) | Rat | 1:200 |
| PCNA (Servicebio, Wuhan, China) | Rat | 1:500 |
| c-Fos (Servicebio, Wuhan, China) | Rat | 1:200 |
| Sample | Original Sequence | High-Quality Sequences | High-Quality Sequences (%) | Q30 Quantity | Q20 (%) | Q30 (%) |
|---|---|---|---|---|---|---|
| TH1 | 43,762,124 | 39,754,198 | 90.84 | 6,072,260,563 | 97 | 92.5 |
| TH2 | 41,071,746 | 37,405,486 | 91.07 | 5,722,248,385 | 97.16 | 92.88 |
| TH3 | 45,583,604 | 41,816,976 | 91.73 | 6,300,372,204 | 96.85 | 92.14 |
| TL1 | 41,488,308 | 37,034,350 | 89.26 | 5,764,642,478 | 97.06 | 92.63 |
| TL2 | 41,732,504 | 37,203,070 | 89.14 | 5,810,482,311 | 97.12 | 92.82 |
| TL3 | 40,796,990 | 36,893,002 | 90.43 | 5,676,070,386 | 97.11 | 92.75 |
Disclaimer/Publisher’s Note: The statements, opinions and data contained in all publications are solely those of the individual author(s) and contributor(s) and not of MDPI and/or the editor(s). MDPI and/or the editor(s) disclaim responsibility for any injury to people or property resulting from any ideas, methods, instructions or products referred to in the content. |
© 2025 by the authors. Licensee MDPI, Basel, Switzerland. This article is an open access article distributed under the terms and conditions of the Creative Commons Attribution (CC BY) license (https://creativecommons.org/licenses/by/4.0/).
Share and Cite
Zhang, J.; Li, M.; Pan, L.; Wang, Y.; Yuan, H.; Zhang, Z.; Luo, C.; Zhang, R. Transcriptome Analysis of the Hippocampus in Domestic Laying Hens with Different Fear Responses to the Tonic Immobility Test. Animals 2025, 15, 1889. https://doi.org/10.3390/ani15131889
Zhang J, Li M, Pan L, Wang Y, Yuan H, Zhang Z, Luo C, Zhang R. Transcriptome Analysis of the Hippocampus in Domestic Laying Hens with Different Fear Responses to the Tonic Immobility Test. Animals. 2025; 15(13):1889. https://doi.org/10.3390/ani15131889
Chicago/Turabian StyleZhang, Jingyi, Min Li, Liying Pan, Ye Wang, Hui Yuan, Zhiwei Zhang, Chaochao Luo, and Runxiang Zhang. 2025. "Transcriptome Analysis of the Hippocampus in Domestic Laying Hens with Different Fear Responses to the Tonic Immobility Test" Animals 15, no. 13: 1889. https://doi.org/10.3390/ani15131889
APA StyleZhang, J., Li, M., Pan, L., Wang, Y., Yuan, H., Zhang, Z., Luo, C., & Zhang, R. (2025). Transcriptome Analysis of the Hippocampus in Domestic Laying Hens with Different Fear Responses to the Tonic Immobility Test. Animals, 15(13), 1889. https://doi.org/10.3390/ani15131889

